Demand Side Management Strategy for Multi-Objective Day-Ahead Scheduling Considering Wind Energy in Smart Grid
Abstract
1. Introduction
- Proposing a new demand side management strategy, a hybrid scheme of demand response programs based on real-time pricing and real-time incentives to solve the SG scheduling problem.
- Solving the SG day-ahead scheduling problem using the multi-objective genetic algorithm to obtain the Pareto set solution and the decision-making mechanism to find the optimal solution in the feasible search area.
2. Proposed System Model
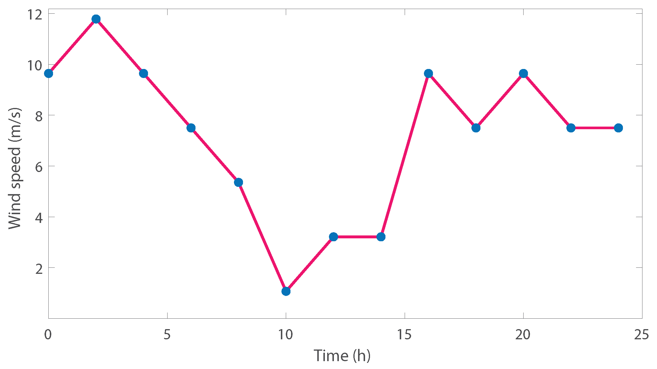
2.1. Wind System Model
2.2. EESs’ Technical Constraints
2.3. DG Technical Constraints
2.4. Demand Side Management: Hybrid Demand Response Programs
2.5. Objective Functions
2.5.1. First Objective Function
2.5.2. Second Objective Function
2.5.3. Third Objective Function
3. Methodology
3.1. Multi-Objective Genetic Algorithm
- Selection: Applying the MOGA selection feature, combining the tri-objective problem with the scaler fitness function.
- Implementation: The following are the implementation steps:
- a.
- Rank assigned to each particle using Equation (5).
- b.
- To each solution in the feasible search space, assigning the row fitness function, which helps in finding the average of solutions to find the rank 1 solutions.
- c.
- Applying crossover and mutation to create new strings.
- e.
- Checking the condition: satisfied?
- f.
- If yes, then converge to the optimal solution.
- g.
- If no, then go back to Step 1.
- Termination test: The Pareto set solution is determined in Phase 1, and the optimal solution is picked in Phase 2. The DMM is applied to pick the optimal solution. The MOGA flowchart is shown in Figure 1. The computational time and number of iterations of the MOGA for the proposed case studies are shown in Table 1. The proposed technique for the scheduling problem was implemented using MATLAB 2021a.
3.2. Decision-Making Mechanism
4. Numerical and Simulation Results
- Basic case study: Optimization without consideration of the DERs and H-DRPs.
- Case Study 1: First and second objective optimization.
- Case Study 2: First and third objective optimization.
- Case Study 3: Tri-objective simultaneous optimization.
- Basic case study:
- Case Study 1:
- Case Study 2:
- Case Study 3:
5. Conclusions
Author Contributions
Funding
Data Availability Statement
Acknowledgments
Conflicts of Interest
Nomenclature
| ESS’s operational cost | |
| , | Start-up and shut-down cost |
| DGs’ pollution emission | |
| UG’s pollution emission | |
| ESS’s power generation | |
| DGs’ power generation | |
| UG’s power generation | |
| Probability of s scenario | |
| On-time of DGs | |
| Off-time of DGs | |
| SOC | State of charge |
| WTs’ power | |
| ESSs’ charge | |
| ESSs’ discharge | |
| , y, | Emission factors |
| , , | Objective functions |
| Wind speed prediction scale parameters | |
| WTs’ rated power | |
| Total power of WTs | |
| Cut-in speed | |
| Rated speed | |
| Cut-off speed | |
| Wind speed | |
| Min up-time | |
| Min down-time | |
| Total power generation of PVs | |
| Ramp-up time | |
| Ramp-down time | |
| Responsive users’ demand | |
| Non-responsive users’ demand | |
| sc | Scenario indices |
| h, H | Time indices |
| b, B | EES’s indices |
| nr, NR | Non-responsive users’ indices |
| n, N | Responsive users’ indices |
References
- Fan, S.; Wang, X.; Cao, S.; Wang, Y.; Zhang, Y.; Liu, B. A novel model to determine the relationship be-tween dust concentration and energy conversion efficiency of photovoltaic (PV) panels. Energy 2022, 252, 123927. [Google Scholar] [CrossRef]
- Fan, S.; Liang, W.; Wang, G.; Zhang, Y.; Cao, S. A novel water-free cleaning robot for dust removal from distributed photovoltaic (PV) in water-scarce areas. Sol. Energy 2022, 241, 553–563. [Google Scholar] [CrossRef]
- Zhong, C.; Li, H.; Zhou, Y.; Lv, Y.; Chen, J.; Li, Y. Virtual synchronous generator of PV generation with-out energy storage for frequency support in autonomous microgrid. Int. J. Electr. Power Energy Syst. 2022, 134, 107343. [Google Scholar] [CrossRef]
- Zhong, C.; Zhou, Y.; Chen, J.; Liu, Z. DC-side synchronous active power control of two-stage photovoltaic generation for frequency support in Islanded microgrids. Energy Rep. 2022, 8, 8361–8371. [Google Scholar] [CrossRef]
- Lin, L.; Chen, C.; Wei, B.; Li, H.; Shi, J.; Zhang, J.; Huang, N. Residential Electricity Load Scenario Pre-diction Based on Transferable Flow Generation Model. J. Electr. Eng. Technol. 2022, 1–11. [Google Scholar] [CrossRef]
- Zhu, Z.; Zhu, Z.; Wu, Y.; Han, J. A Prediction Method of Coal Burst Based on Analytic Hierarchy Process and Fuzzy Comprehensive Evaluation. Front. Earth Sci. 2022, 9. [Google Scholar] [CrossRef]
- Zheng, C.; An, Y.; Wang, Z.; Qin, X.; Eynard, B.; Bricogne, M.; Le Duigou, L.; Zhang, Y. Knowledge-based engineering approach for defining robotic manufacturing system architectures. Int. J. Prod. Res. 2022, 1–19. [Google Scholar] [CrossRef]
- Liu, K.; Ke, F.; Huang, X.; Yu, R.; Lin, F.; Wu, Y.; Ng, D.W.K. DeepBAN: A Temporal Convolu-tion-Based Communication Framework for Dynamic WBANs. IEEE Trans. Commun. 2021, 69, 6675–6690. [Google Scholar] [CrossRef]
- Zong, C.; Wan, Z. Container ship cell guide accuracy check technology based on improved 3d point cloud instance segmentation. Brodogradnja 2022, 73, 23–35. [Google Scholar] [CrossRef]
- Xiao, Y.; Zhang, Y.; Kaku, I.; Kang, R.; Pan, X. Electric vehicle routing problem: A systematic review and a new comprehensive model with nonlinear energy recharging and consumption. Renew. Sustain. Energy Rev. 2021, 151, 111567. [Google Scholar] [CrossRef]
- Xiao, Y.; Zuo, X.; Huang, J.; Konak, A.; Xu, Y. The continuous pollution routing problem. Appl. Math. Comput. 2020, 387, 125072. [Google Scholar] [CrossRef]
- Rehmani, M.H.; Reisslein, M.; Rachedi, A.; Erol-Kantarci, M.; Radenkovic, M. Integrating renewable en-ergy resources into the smart grid: Recent developments in information and communication technologies. IEEE Trans. Ind. Inform. 2018, 14, 2814–2825. [Google Scholar] [CrossRef]
- Aktas, A.; Erhan, K.; Ozdemir, S.; Ozdemir, E. Experimental investigation of a new smart energy man-agement algorithm for a hybrid energy storage system in smart grid applications. Electr. Power Syst. Res. 2017, 144, 185–196. [Google Scholar] [CrossRef]
- Latifi, M.; Khalili, A.; Rastegarnia, A.; Bazzi, W.M.; Sanei, S. A robust scalable demand-side management based on diffusion-admm strategy for smart grid. IEEE Internet Things J. 2020, 7, 3363–3377. [Google Scholar] [CrossRef]
- Cao, B.; Zhang, J.; Liu, X.; Sun, Z.; Cao, W.; Nowak, R.M.; Lv, Z. Edge-Cloud Resource Scheduling in Space-Air-Ground Integrated Networks for Internet of Vehicles. IEEE Internet Things J. 2021, 9, 5765–5772. [Google Scholar] [CrossRef]
- Ma, K.; Li, Z.; Liu, P.; Yang, J.; Geng, Y.; Yang, B.; Guan, X. Reliability-Constrained Throughput Opti-mization of Industrial Wireless Sensor Networks with Energy Harvesting Relay. IEEE Internet Things J. 2021, 8, 13343–13354. [Google Scholar] [CrossRef]
- Xie, X.; Chen, D. Data-driven dynamic harmonic model for modern household appliances. Appl. Energy 2022, 312, 118759. [Google Scholar] [CrossRef]
- Yang, J.; Liu, H.; Ma, K.; Yang, B.; Guerrero, J.M. An Optimization Strategy of Price and Conversion Factor Considering the Coupling of Electricity and Gas Based on Three-Stage Game. IEEE Trans. Autom. Sci. Eng. 2022, 1–14. [Google Scholar] [CrossRef]
- Wang, J.; Yang, M.; Liang, F.; Feng, K.; Zhang, K.; Wang, Q. An Algorithm for Painting Large Objects Based on a Nine-Axis UR5 Robotic Manipulator. Appl. Sci. 2022, 12, 7219. [Google Scholar] [CrossRef]
- Babar, M.; Tariq, M.U.; Jan, M.A. Secure and resilient demand side management engine using machine learning for IoT-enabled smart grid. Sustain. Cities Soc. 2020, 62, 102370. [Google Scholar] [CrossRef]
- Derakhshan, G.; Shayanfar, H.A.; Kazemi, A. The optimization of demand response programs in smart grids. Energy Policy 2016, 94, 295–306. [Google Scholar] [CrossRef]
- Dui, X.; Zhu, G.; Yao, L. Two-stage optimization of battery energy storage capacity to decrease wind power curtailment in grid-connected wind farms. IEEE Trans. Power Syst. 2017, 33, 3296–3305. [Google Scholar] [CrossRef]
- Ahuja, H.; Kumar, P. A novel approach for coordinated operation of variable speed wind energy conver-sion in smart grid applications. Comput. Electr. Eng. 2019, 77, 72–87. [Google Scholar] [CrossRef]
- Chamandoust, H.; Derakhshan, G.; Hakimi, S.M.; Bahramara, S. Tri-objective scheduling of residential smart electrical distribution grids with optimal joint of responsive loads with renewable energy sources. J. Energy Storage 2020, 27, 101112. [Google Scholar] [CrossRef]
- Cao, B.; Fan, S.; Zhao, J.; Tian, S.; Zheng, Z.; Yan, Y.; Yang, P. Large-Scale Many-Objective Deploy-ment Optimization of Edge Servers. IEEE Trans. Intell. Transp. Syst. 2021, 22, 3841–3849. [Google Scholar] [CrossRef]
- Cao, B.; Li, M.; Liu, X.; Zhao, J.; Cao, W.; Lv, Z. Many-Objective Deployment Optimization for a Drone-Assisted Camera Network. IEEE Trans. Netw. Sci. Eng. 2021, 8, 2756–2764. [Google Scholar] [CrossRef]
- Zhang, L.; Zhang, H.; Cai, G. The Multi-class Fault Diagnosis of Wind Turbine Bearing Based on Mul-ti-source Signal Fusion and Deep Learning Generative Model. IEEE Trans. Instrum. Meas. 2022, 71, 3514212. [Google Scholar] [CrossRef]
- Zhang, X.; Wang, Y.; Yang, M.; Geng, G. Toward Concurrent Video Multicast Orchestration for Cach-ing-Assisted Mobile Networks. IEEE Trans. Veh. Technol. 2021, 70, 13205–13220. [Google Scholar] [CrossRef]
- Lee, S.; Kwon, B.; Lee, S. Joint energy management system of electric supply and demand in houses and buildings. IEEE Trans. Power Syst. 2014, 29, 2804–2812. [Google Scholar] [CrossRef]
- Wang, H.; Hou, K.; Zhao, J.; Yu, X.; Jia, H.; Mu, Y. Planning-Oriented resilience assessment and en-hancement of integrated electricity-gas system considering multi-type natural disasters. Appl. Energy 2022, 315, 118824. [Google Scholar] [CrossRef]
- Guo, C.; Ye, C.; Ding, Y.; Wang, P. A Multi-State Model for Transmission System Resilience Enhance-ment Against Short-Circuit Faults Caused by Extreme Weather Events. IEEE Trans. Power Deliv. 2021, 36, 2374–2385. [Google Scholar] [CrossRef]
- Ullah, K.; Ali, S.; Khan, T.A.; Khan, I.; Jan, S.; Shah, I.A.; Hafeez, G. An Optimal Energy Optimization Strategy for Smart Grid Integrated with Renewable Energy Sources and Demand Response Programs. Energies 2020, 13, 5718. [Google Scholar] [CrossRef]
- Ullah, K.; Hafeez, G.; Khan, I.; Jan, S.; Javaid, N. A multi-objective energy optimization in smart grid with high penetration of renewable energy sources. Appl. Energy 2021, 299, 117104. [Google Scholar] [CrossRef]
- Talari, S.; Yazdaninejad, M.; Haghifam, M. Stochastic-based scheduling of the microgrid operation in-cluding wind turbines, photovoltaic cells, energy storages and responsive loads. IET Gener. Transm. Distrib. 2015, 9, 1498–1509. [Google Scholar] [CrossRef]
- Ma, K.; Hu, X.; Yue, Z.; Wang, Y.; Yang, J.; Zhao, H.; Liu, Z. Voltage Regulation with Electric Taxi Based on Dynamic Game Strategy. IEEE Trans. Veh. Technol. 2022, 71, 2413–2426. [Google Scholar] [CrossRef]
- Niu, Z.; Zhang, B.; Dai, B.; Zhang, J.; Shen, F.; Hu, Y.; Zhang, Y. 220 GHz Multi Circuit Integrated Front End Based on Solid-State Circuits for High Speed Communication System. Chin. J. Electron. 2022, 31, 569–580. [Google Scholar] [CrossRef]
- Sui, T.; Marelli, D.; Sun, X.; Fu, M. Multi-sensor state estimation over lossy channels using coded meas-urements. Automatica 2020, 111, 108561. [Google Scholar] [CrossRef]
- Zheng, W.; Yin, L. Characterization inference based on joint-optimization of multi-layer semantics and deep fusion matching network. PeerJ Comput. Sci. 2022, 8, e908. [Google Scholar] [CrossRef]
- Xu, X.; Niu, D.; Peng, L.; Zheng, S.; Qiu, J. Hierarchical multi-objective optimal planning model of active distribution network considering distributed generation and demand-side response. Sustain. Energy Technol. Assess. 2022, 53, 102438. [Google Scholar] [CrossRef]
- Abapour, S.; Nojavan, S.; Abapour, M. Multi-objective short-term scheduling of active distribution net-works for benefit maximization of DisCos and DG owners considering demand response programs and en-ergy storage system. J. Mod. Power Syst. Clean Energy 2018, 6, 95–106. [Google Scholar] [CrossRef]
- Bastani, M.; Damgacioglu, H.; Celik, N. A epsilon constraint multi-objective optimization framework for operation planning of smart grids. Sustain. Cities Soc. 2018, 38, 21–30. [Google Scholar] [CrossRef]
- Li, Y.; Yang, Z.; Zhao, D.; Lei, H.; Cui, B.; Li, S. Incorporating energy storage and user experience in isolated microgrid dispatch using a multi-objective model. IET Renew. Power Gener. 2019, 13, 973–981. [Google Scholar] [CrossRef]
- Butt, O.M.; Zulqarnain, M.; Butt, T.M. Recent advancement in smart grid technology: Future prospects in the electrical power network. Ain Shams Eng. J. 2021, 12, 687–695. [Google Scholar] [CrossRef]
- Zhou, W.; Wang, H.; Wan, Z. Ore Image Classification Based on Improved CNN. Comput. Electr. Eng. 2022, 99, 107819. [Google Scholar] [CrossRef]
- Luo, G.; Yuan, Q.; Li, J.; Wang, S.; Yang, F. Artificial intelligence powered mobile networks: From cogni-tion to decision. IEEE Netw. 2022, 36, 136–144. [Google Scholar] [CrossRef]
- Wu, Z.; Cao, J.; Wang, Y.; Wang, Y.; Zhang, L.; Wu, J. hPSD: A Hybrid PU-Learning-Based Spammer Detection Model for Product Reviews. IEEE Trans. Cybern. 2020, 50, 1595–1606. [Google Scholar] [CrossRef]
- Wang, H.; Wu, X.; Zheng, X.; Yuan, X. Virtual Voltage Vector Based Model Predictive Control for a Nine-Phase Open-End Winding PMSM With a Common DC Bus. IEEE Trans. Ind. Electron. 2022, 69, 5386–5397. [Google Scholar] [CrossRef]
- Gong, X.; Wang, L.; Mou, Y.; Wang, H.; Wei, X.; Zheng, W.; Yin, L. Improved Four-channel PBTDPA Control Strategy Using Force Feedback Bilateral Teleoperation System. Int. J. Control. 2022, 20, 1002–1017. [Google Scholar] [CrossRef]
- Harnischmacher, C.; Greve, M.; Brendel, A.B.; Wulff, B.; Kolbe, L.M. A Smart Grid in Container Terminals: Cost Drivers for Using the Energy Storage of Electric Transport Vehicles for Grid Stability. In Maritime Informatics; Springer: Cham, Switzerland, 2021; pp. 205–219. [Google Scholar]
- Sarker, E.; Halder, P.; Seyedmahmoudian, M.; Jamei, E.; Horan, B.; Mekhilef, S.; Stojcevski, A. Progress on the demand side management in smart grid and optimization approaches. Int. J. Energy Res. 2021, 45, 36–64. [Google Scholar] [CrossRef]
- Ali, S.; Ullah, K.; Hafeez, G.; Khan, I.; Albogamy, F.R.; Haider, S.I. Solving day-ahead scheduling problem with multi-objective energy optimization for demand side management in smart grid. Eng. Sci. Technol. Int. J. 2022, 36, 101135. [Google Scholar] [CrossRef]
- Zhang, Y.; Zhao, Y.; Shen, X.; Zhang, J. A comprehensive wind speed prediction system based on Monte Carlo and artificial intelligence algorithms. Appl. Energy 2022, 305, 117815. [Google Scholar] [CrossRef]
- Aghajani, G.R.; Shayanfar, H.A.; Shayeghi, H. Presenting a multi-objective generation scheduling model for pricing demand response rate in microgrid energy management. Energy Convers. Manag. 2015, 106, 308–321. [Google Scholar] [CrossRef]
- Bangga, G.; Dessoky, A.; Lutz, T.; Krämer, E. Improved double-multiple-streamtube approach for H-Darrieus vertical axis wind turbine computations. Energy 2019, 182, 673–688. [Google Scholar] [CrossRef]
- Cau, G.; Cocco, D.; Petrollese, M.; Kær, S.K.; Milan, C. Energy management strategy based on short-term generation scheduling for a renewable microgrid using a hydrogen storage system. Energy Convers. Manag. 2014, 87, 820–831. [Google Scholar] [CrossRef]
- Hu, X.-M.; Zhan, Z.-H.; Lin, Y.; Gong, Y.-J.; Yu, W.-J.; Hu, Y.-X.; Zhang, J. Multiobjective genetic algo-rithm for demand side management of smart grid. In Proceedings of the 2013 IEEE Symposium on Com-putational Intelligence in Scheduling (CISched), Singapore, 16–19 April 2013; IEEE: Piscataway, NJ, USA, 2013; pp. 14–21. [Google Scholar]








| Case Studies | Number of Iterations | Computational Time |
|---|---|---|
| Case Study 1 | 100 | 45 |
| Case Study 2 | 100 | 40 |
| Case Study 3 | 100 | 60 |
| Parameters | Numerical Values |
|---|---|
| ESSs-discharging | 0.45 MW |
| ESSs-charging | 0.45 MW |
| ESSs-charging (efficiency) | 92% |
| ESSs-discharging (efficiency) | 96% |
| ESSs-SOC (max) | 100% |
| ESSs-SOC (min) | 15% |
| ESSs operational cost | USD 20 |
| Diesel Generator | Unit | Value |
|---|---|---|
| DG-1 | 0 | |
| 0.70 | ||
| Min up-time | 2 | |
| Min down-time | 2 | |
| Ramp-up (MW) | 0.04 | |
| Ramp-down (MW) | 0.04 | |
| DG-2 | 0 | |
| 0.75 | ||
| Min up-time | 2 | |
| Min down-time | 2 | |
| Ramp-up (MW) | 0.05 | |
| Ramp-down (MW) | 0.05 | |
| DG-1 | 0 | |
| 0.85 | ||
| Min up-time | 1.5 | |
| Min down-time | 1.5 | |
| Ramp-up (MW) | 0.02 | |
| Ramp-down (MW) | 0.08 |
Publisher’s Note: MDPI stays neutral with regard to jurisdictional claims in published maps and institutional affiliations. |
© 2022 by the authors. Licensee MDPI, Basel, Switzerland. This article is an open access article distributed under the terms and conditions of the Creative Commons Attribution (CC BY) license (https://creativecommons.org/licenses/by/4.0/).
Share and Cite
Ullah, K.; Khan, T.A.; Hafeez, G.; Khan, I.; Murawwat, S.; Alamri, B.; Ali, F.; Ali, S.; Khan, S. Demand Side Management Strategy for Multi-Objective Day-Ahead Scheduling Considering Wind Energy in Smart Grid. Energies 2022, 15, 6900. https://doi.org/10.3390/en15196900
Ullah K, Khan TA, Hafeez G, Khan I, Murawwat S, Alamri B, Ali F, Ali S, Khan S. Demand Side Management Strategy for Multi-Objective Day-Ahead Scheduling Considering Wind Energy in Smart Grid. Energies. 2022; 15(19):6900. https://doi.org/10.3390/en15196900
Chicago/Turabian StyleUllah, Kalim, Taimoor Ahmad Khan, Ghulam Hafeez, Imran Khan, Sadia Murawwat, Basem Alamri, Faheem Ali, Sajjad Ali, and Sheraz Khan. 2022. "Demand Side Management Strategy for Multi-Objective Day-Ahead Scheduling Considering Wind Energy in Smart Grid" Energies 15, no. 19: 6900. https://doi.org/10.3390/en15196900
APA StyleUllah, K., Khan, T. A., Hafeez, G., Khan, I., Murawwat, S., Alamri, B., Ali, F., Ali, S., & Khan, S. (2022). Demand Side Management Strategy for Multi-Objective Day-Ahead Scheduling Considering Wind Energy in Smart Grid. Energies, 15(19), 6900. https://doi.org/10.3390/en15196900

