SIMO DC-DC Converter for E-Vehicle and Regenerative Braking Based on Simulation and Model Investigation
Abstract
:1. Introduction
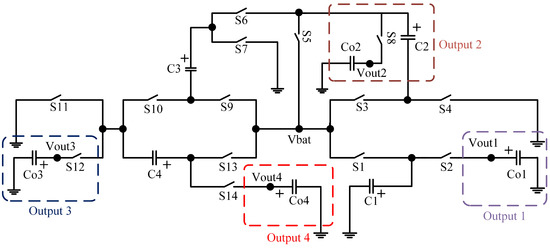
2. Proposed Four-Transmission Converter Control
3. Analysis and Modes of Operation
4. Simulation and Discussion
- Case 1: Proposed converter outputs (–) are connected to electronic loads.
- Case 2: One of the outputs is connected to EV (motor load), and the remaining outputs are connected to the electronics load.
- Case 3: Regenerative voltage fed back to the .
- Case 4: All the loads are connected to the motor using , and the regenerative voltage is fed back to .
4.1. Case 1
4.2. Case 2
4.3. Case 3
4.4. Case 4
5. Experimental Discussion
6. Conclusions
Author Contributions
Funding
Data Availability Statement
Conflicts of Interest
References
- How to Make Urban Mobility Clean. Green. 2018. Available online: http://www.internationaltransportforum.org (accessed on 30 June 2022).
- Mansour, A.; Faouzi, B.; Jamel, G.; Ismahen, E. Design and analysis of a high frequency DC–DC converters for fuel cell and super-capacitor used in electrical vehicle. Int. J. Hydrogen Energy 2014, 39, 1580–1592. [Google Scholar] [CrossRef]
- Tian, Y.; Zhang, N.; Zhou, S.; Walker, P.D. Model and gear shifting control of a novel two-speed transmission for battery electric vehicles. Mech. Mach. Theory 2020, 152, 103902. [Google Scholar] [CrossRef]
- Walker, P.; Zhu, B.; Zhang, N. Powertrain dynamics and control of a two speed dual clutch transmission for electric vehicles. Mech. Syst. Signal Process. 2017, 85, 1–15. [Google Scholar] [CrossRef]
- Fang, S.; Song, J.; Song, H.; Tai, Y.; Li, F.; Nguyen, T.S. Design and control of a novel two-speed uninterrupted mechanical transmission for electric vehicles. Mech. Syst. Signal Process. 2016, 75, 473–493. [Google Scholar] [CrossRef]
- Tian, Y.; Ruan, J.; Zhang, N.; Wu, J.; Walker, P. Modelling and control of a novel two-speed transmission for electric vehicles. Mech. Mach. Theory 2018, 127, 13–32. [Google Scholar] [CrossRef]
- Dal Bianco, N.; Lot, R.; Matthys, K. Lap time simulation and design optimisation of a brushed DC electric motorcycle for the Isle of Man TT Zero Challenge. Veh. Syst. Dyn. 2018, 56, 27–54. [Google Scholar] [CrossRef]
- Subburaj, V.; Zhaikhan, A.; Jena, D.; Perumal, P.; Mustafa, Y.; Ruderman, A. Investigation of a family of dual-output coupled/decoupled switched capacitor converter for low-power applications. IET Circuits Devices Syst. 2018, 13, 352–360. [Google Scholar] [CrossRef]
- Kumar, B.H.; Lokhande, M.M.; Karasani, R.R.; Borghate, V.B. Fault tolerant operation of chb multilevel inverters based on the svm technique using an auxiliary unit. J. Power Electron. 2018, 18, 56–69. [Google Scholar]
- Kumar, B.H.; Lokhande, M.M.; Reddy, K.R.; Borghate, V.B. An improved space vector pulse width modulation for nine-level asymmetric cascaded H-bridge three-phase inverter. Arab. J. Sci. Eng. 2019, 44, 2453–2465. [Google Scholar] [CrossRef]
- Zhang, J.; Lv, C.; Qiu, M.; Li, Y.; Sun, D. Braking energy regeneration control of a fuel cell hybrid electric bus. Energy Convers. Manag. 2013, 76, 1117–1124. [Google Scholar] [CrossRef]
- Gao, Y.; Chen, L.; Ehsani, M. Investigation of the effectiveness of regenerative braking for EV and HEV. SAE Trans. 1999, 3184–3190. [Google Scholar] [CrossRef]
- Zhang, J.; Lv, C.; Gou, J.; Kong, D. Cooperative control of regenerative braking and hydraulic braking of an electrified passenger car. Proc. Inst. Mech. Eng. Part D J. Automob. Eng. 2012, 226, 1289–1302. [Google Scholar] [CrossRef]
- Xu, C.D.; Cheng, K.W.E.; Ye, Y.M. A Topology of Step-Down Resonant Switched-Capacitor-Based AC–DC Converter for High-Frequency AC Distribution. J. Circuits Syst. Comput. 2015, 24, 1550154. [Google Scholar] [CrossRef]
- Kishore, G.I.; Tripathi, R.K. High Gain Single Switch DC-DC Converter Based on Switched Capacitor Cells. J. Circuits Syst. Comput. 2020, 29, 2050188. [Google Scholar] [CrossRef]
- Ben-Yaakov, S. On the influence of switch resistances on switched-capacitor converter losses. IEEE Trans. Ind. Electron. 2011, 59, 638–640. [Google Scholar] [CrossRef]
- Zhaikhan, A.; Subburaj, V.; Jena, D.; Perumal, P.; Ruderman, A. Design, modeling and analysis of a new dual input-output switched capacitor converter. In Proceedings of the TENCON 2017—2017 IEEE Region 10 Conference, Penang, Malaysia, 5–8 November 2017; pp. 673–677. [Google Scholar]
- Aden, I.; Kahveci, H.; Şahin, M.E. Single Input, Multiple Output DC-DC Buck Converter for Electric Vehicles. Turk. J. Electromech. Energy 2017, 2, 7–13. [Google Scholar]
- Ahmad, F.; Haider, A.A.; Naveed, H.; Mustafa, A.; Ahmad, I. Multiple Input Multiple Output DC to DC Converter. In Proceedings of the 2018 5th International Multi-Topic ICT Conference (IMTIC), Jamshoro, Pakistan, 25–27 April 2018; pp. 1–6. [Google Scholar]
- Castle, O.D.; El Shahat, A. Single-input-multi-output (SIMO) converter for nano-grids applications. In Proceedings of the SoutheastCon 2017, Concord, NC, USA, 30 March–2 April 2017; pp. 1–5. [Google Scholar]












| Switches /Speed Transmission | ||||||||||||||
|---|---|---|---|---|---|---|---|---|---|---|---|---|---|---|
| P | N | - | - | - | - | - | - | - | - | - | - | - | - | |
| 2 * | - | - | N | P | P | N | N | - | - | - | - | - | - | - |
| 3 * | - | - | N | P | P | N | - | P | P | N | - | N | - | - |
| 4 * | - | - | N | P | P | N | - | P | P | N | P | N | P | N |
| Voltage | Model | Simulated |
|---|---|---|
| Ratios | () | () |
| 4.16 | 4.13 | |
| 4.16 | 4.14 | |
| 5.20 | 5.18 | |
| 6.94 | 6.93 |
| Frequency | Voltage | Model | Analysis | Simulated |
|---|---|---|---|---|
| kHz | Ratios | (V) | (V) | |
| 100 | 1 * | 11.99 | 11.95 | 11.95 |
| 100 | 2 * | 23.99 | 23.94 | 23.94 |
| 100 | 3 * | 35.98 | 35.95 | 35.95 |
| 100 | 4 * | 47.98 | 47.93 | 47.93 |
| Switches /Speed Transmission | ||||||||||||||
|---|---|---|---|---|---|---|---|---|---|---|---|---|---|---|
| 1 * | N | P | - | - | - | - | - | - | - | - | - | - | - | - |
| 0.5 * | - | - | - | - | - | N | 1 | - | N | P | N | - | N | P |
| 0.33 * | - | - | - | 1 | N | P | N | - | N | P | N | - | N | P |
| 0.25 * | 1 | - | P | N | N | P | N | - | N | P | N | - | N | P |
Publisher’s Note: MDPI stays neutral with regard to jurisdictional claims in published maps and institutional affiliations. |
© 2022 by the authors. Licensee MDPI, Basel, Switzerland. This article is an open access article distributed under the terms and conditions of the Creative Commons Attribution (CC BY) license (https://creativecommons.org/licenses/by/4.0/).
Share and Cite
Suresh, S.; Raghu, C.N.; Dash, R.; Kalvakurthi, J.R.; Athikkal, S.; Subburaj, V. SIMO DC-DC Converter for E-Vehicle and Regenerative Braking Based on Simulation and Model Investigation. Energies 2022, 15, 6818. https://doi.org/10.3390/en15186818
Suresh S, Raghu CN, Dash R, Kalvakurthi JR, Athikkal S, Subburaj V. SIMO DC-DC Converter for E-Vehicle and Regenerative Braking Based on Simulation and Model Investigation. Energies. 2022; 15(18):6818. https://doi.org/10.3390/en15186818
Chicago/Turabian StyleSuresh, Saahithi, C N Raghu, Ritesh Dash, Jyotheeswara Reddy Kalvakurthi, Sivaprasad Athikkal, and Vivekanandan Subburaj. 2022. "SIMO DC-DC Converter for E-Vehicle and Regenerative Braking Based on Simulation and Model Investigation" Energies 15, no. 18: 6818. https://doi.org/10.3390/en15186818
APA StyleSuresh, S., Raghu, C. N., Dash, R., Kalvakurthi, J. R., Athikkal, S., & Subburaj, V. (2022). SIMO DC-DC Converter for E-Vehicle and Regenerative Braking Based on Simulation and Model Investigation. Energies, 15(18), 6818. https://doi.org/10.3390/en15186818

