Review and Techno-Economic Analysis of Emerging Thermo-Mechanical Energy Storage Technologies
Abstract
:1. Introduction
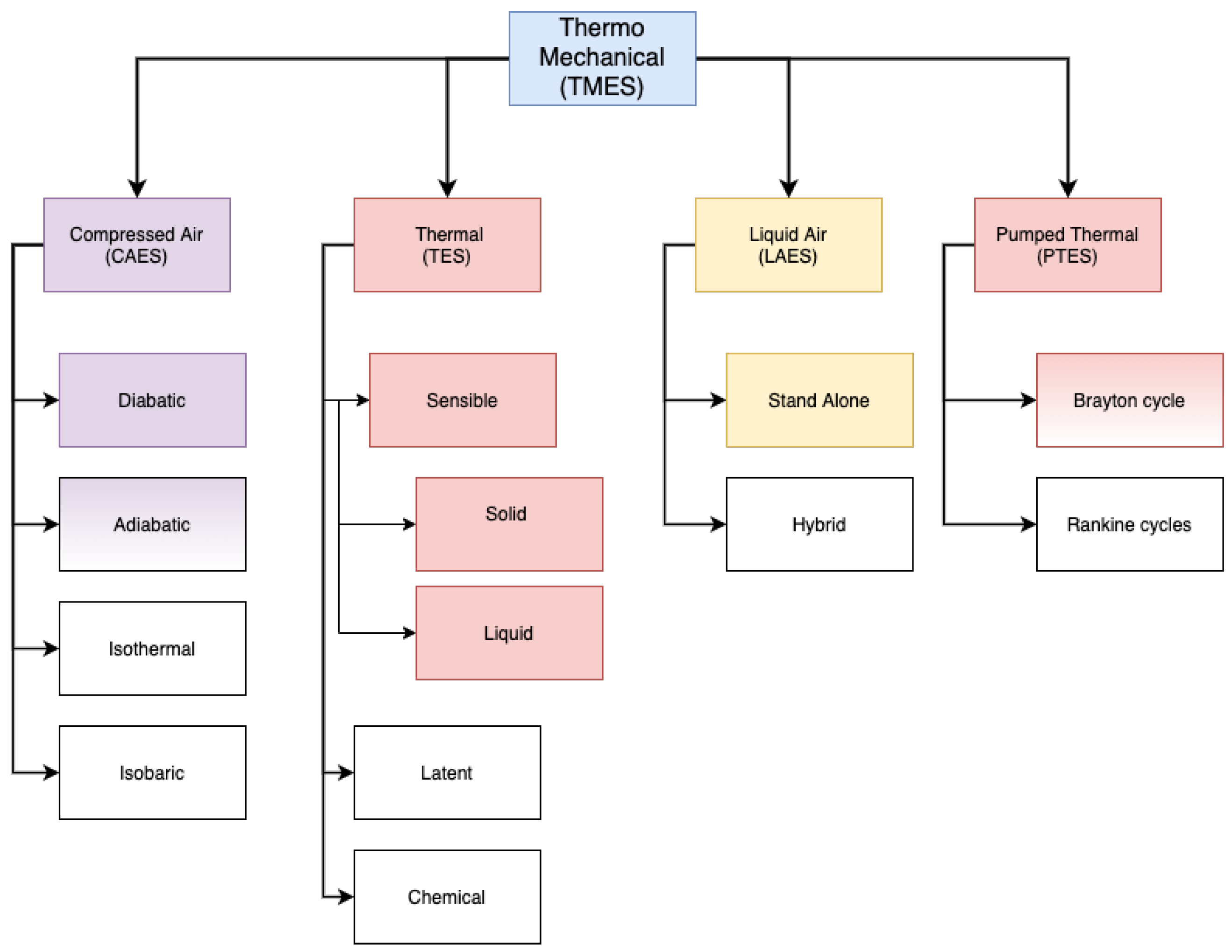
- Thermal Energy Storage (TES) systems use excess power to increase the temperature of a storage medium and store heat, which can be converted back to power. Further classification is based on the storage mediums.
- Compressed Air Energy Storage (CEAS) systems compress air and store air at high pressures. The thermal energy of compression may or may not be utilized depending on the configuration of the CEAS system.
- Pumped Thermal Energy Storage (PTES) systems use electrical energy to power a heat pump during charging and store energy as the temperature difference between two heat reservoirs. Further classification is based on the thermodynamics cycles used during the process.
- Liquid Air Energy Storage (LAES) systems store potential energy in the form of low-pressure liquefied air. Further classification is made based on their interaction with energy sources.
2. Materials and Methods
- Brief technological description: charging, storage, and discharging.
- The history of the technology: Includes origin of the idea and any successful demonstration afterward.
- Description of relevant research that widens the understanding of the technology.
- Detail of commercial facilities built up to date: If the technology is relatively mature, a description of the largest projects is provided. Projects planned on the near horizon are mentioned.
- Quantitative description of efficiency, storage characteristics, and capacities.
- Research and development perspectives.
- Advantages and disadvantages.
2.1. Collection of Techno-Economic Data and Uncertainty
2.1.1. Efficiency
2.1.2. Uncertainty
3. Description of Technologies
3.1. Thermal Energy Storage (TES)
3.1.1. Liquid-Molten Salt-Based Systems
3.1.2. Solid-Rocks-Based Systems
3.1.3. Energy Efficiency and Losses
3.1.4. Typical Characteristics and Capacities
3.1.5. Research and Development Perspective
3.1.6. Advantages and Disadvantages of Thermal Energy Storage
| Advantages | Disadvantages |
| No geographic constraints for construction of storage facility | Costly compared to pumped hydro storage |
| Known scalable technology | Round-trip efficiency limited by Carnot efficiency |
| Cheap investment cost for charging and storage units. Those units can be sized independently of discharge capacity | |
| Molten Salt | |
| Good heat and electrical conductivity, high thermal and chemical stability, low viscosity, and environmental friendliness | Relatively high melting point, small liquid temperature range, and corrosive at high temperature |
| Rocks | |
| Highly abundant cheap material, good thermal and chemical stability, environmental friendly | Expansion of rock pose a significant challenge, dust generation should be managed properly |
3.2. Pumped Thermal Energy Storage
3.2.1. Energy Efficiency and Losses
3.2.2. Typical Characteristics and Capacities
3.2.3. Research and Development Perspective
3.2.4. Advantages and Disadvantages of Pumped Thermal Energy Storage
| Advantages | Disadvantages |
| Round-trip efficiency not limited by Carnot efficiency | |
| Provides design freedom to choose various strategies such as precooling, preheating and recuperating, working fluids, and storage temperatures to increase the round-trip efficiency | Thermal storage that can sustain the working circuit pressure is costly compared to non-pressurized thermal storage |
| No geographic constraints for construction of storage facility | Compressors that can handle high-temperature outlet (required for higher efficiency) are costly |
3.3. Compressed Air Energy Storage (CAES)
3.3.1. Energy Efficiency and Losses
3.3.2. Typical Characteristics and Capacities
3.3.3. Research and Development Perspective
3.3.4. Advantages and Disadvantages of Compressed Air Energy Storage
| Advantages | Disadvantages |
| High maximum achievable theoretical efficiency | |
| Known technology that has been in operation for years | Geographic constraints for construction of storage facility |
| Fast startup time compared to other TMES | Low energy density |
3.4. Liquid Air Energy Storage (LAES)
3.4.1. Energy Efficiency and Losses
3.4.2. Typical Characteristics and Capacities
3.4.3. Research and Development Perspective
3.4.4. Advantages and Disadvantages of Liquid Air Energy Storage
| Advantages | Disadvantages |
| No geographic constraints for construction of storage facility | |
| Energy density is similar to batteries and much higher than pumped hydro storage and CAES | Requires external heating or fuel to achieve theoretical round-trip efficiency above 55% |
| Can integrate a wide range of external energy sources to produce electricity, heat, and cold simultaneously | Costly compared to other thermo-mechanical energy storage technologies |
4. Techno-Economic Data
5. Techno-Economical Analysis
5.1. Levelized Cost of Storage
5.2. Market Analysis
5.2.1. At What Costs Will TMES Be Commercially Viable?
5.2.2. Charge and Discharge Efficiency
5.2.3. Cost of Charging and Discharging Components
5.3. Discussion on Storage Size and Wind-Solar Capacity Factors
6. Concluding Remarks
Supplementary Materials
Author Contributions
Funding
Data Availability Statement
Acknowledgments
Conflicts of Interest
Nomenclature
| Acronyms | |
| TES | Thermal Energy Storage |
| CEAS | Compressed Air Energy Storage |
| PTES | Pumped Thermal Energy Storage |
| LAES | Liquid Air Energy Storage |
| TMES | Thermo-Mechanical Energy Storage |
| O&M | Operation and Maintenance |
| LCOS | Levelized Cost of Storage |
| CSP | Concentrated Solar Power |
| Symbols | |
| T | Temperature |
| P | Pressure |
| Greek Symbols | |
| Efficiency | |
| Subscripts | |
| ele | Electric |
| charge | Charge |
| dis | Discharge |
| RT | Round-trip |
| min | Minimum |
| max | Maximum |
References
- Weitemeyer, S.; Kleinhans, D.; Vogt, T.; Agert, C. Integration of Renewable Energy Sources in future power systems: The role of storage. Renew. Energy 2015, 75, 14–20. [Google Scholar] [CrossRef]
- Blanco, H.; Faaij, A. A review at the role of storage in energy systems with a focus on Power to Gas and long-term storage. Renew. Sustain. Energy Rev. 2018, 81, 1049–1086. [Google Scholar] [CrossRef]
- Victoria, M.; Zhu, K.; Brown, T.; Andresen, G.B.; Greiner, M. The role of storage technologies throughout the decarbonisation of the sector-coupled European energy system. Energy Convers. Manag. 2019, 201, 111977. [Google Scholar] [CrossRef]
- Dowling, J.A.; Rinaldi, K.Z.; Ruggles, T.H.; Davis, S.J.; Yuan, M.; Tong, F.; Lewis, N.S.; Caldeira, K. Role of Long-Duration Energy Storage in Variable Renewable Electricity Systems. Joule 2020, 4, 1907–1928. [Google Scholar] [CrossRef]
- Figgener, J.; Stenzel, P.; Kairies, K.P.; Linßen, J.; Haberschusz, D.; Wessels, O.; Angenendt, G.; Robinius, M.; Stolten, D.; Sauer, D.U. The development of stationary battery storage systems in Germany–A market review. J. Energy Storage 2020, 29, 101153. [Google Scholar] [CrossRef]
- Ralon, P.; Taylor, M.; Ilas, A.; Diaz-Bone, H.; Kairies, K. Electricity Storage and Renewables: Costs and Markets to 2030; International Renewable Energy Agency: Abu Dhabi, United Arab Emirates, 2017. [Google Scholar]
- Albertus, P.; Manser, J.S.; Litzelman, S. Long-Duration Electricity Storage Applications, Economics, and Technologies. Joule 2020, 4, 21–32. [Google Scholar] [CrossRef]
- National Technology & Engineering Sciences of Sandia. Global Energy Storage Database|Energy Storage Systems. 2021. Available online: https://www.sandia.gov/ess-ssl/global-energy-storage-database-home/ (accessed on 9 August 2021).
- Blaabjerg, F.; Consoli, A.; Ferreira, J.; van Wyk, J. The future of electronic power processing and conversion. IEEE Trans. Ind. Appl. 2005, 41, 3–8. [Google Scholar] [CrossRef]
- Steinmann, W.D. Thermo-mechanical concepts for bulk energy storage. Renew. Sustain. Energy Rev. 2017, 75, 205–219. [Google Scholar] [CrossRef]
- Schmidt, O.; Melchior, S.; Hawkes, A.; Staffell, I. Projecting the Future Levelized Cost of Electricity Storage Technologies. Joule 2019, 3, 81–100. [Google Scholar] [CrossRef]
- Vecchi, A.; Li, Y.l.; Ding, Y.; Mancarella, P.; Sciacovelli, A. Liquid air energy storage (LAES): A review on technology state-of-the-art, integration pathways and future perspectives. Adv. Appl. Energy 2021, 3, 100047. [Google Scholar] [CrossRef]
- Reed, S.; Sugo, H.; Kisi, E. High temperature thermal storage materials with high energy density and conductivity. Sol. Energy 2018, 163, 307–314. [Google Scholar] [CrossRef]
- Datas, A.; Ramos, A.; Martí, A.; del Cañizo, C.; Luque, A. Ultra high temperature latent heat energy storage and thermophotovoltaic energy conversion. Energy 2016, 107, 542–549. [Google Scholar] [CrossRef]
- Enescu, D.; Chicco, G.; Porumb, R.; Seritan, G. Thermal Energy Storage for Grid Applications: Current Status and Emerging Trends. Energies 2020, 13, 340. [Google Scholar] [CrossRef]
- Diago, M.; Iniesta, A.C.; Delclos, T.; Soum-Glaude, A.; Shamim, T.; Calvet, N. Characterization of desert sand as a sensible thermal energy storage medium. AIP Conf. Proc. 2016, 1734, 050011. [Google Scholar] [CrossRef]
- Angelini, G.; Lucchini, A.; Manzolini, G. Comparison of Thermocline Molten Salt Storage Performances to Commercial Two-tank Configuration. Energy Procedia 2014, 49, 694–704. [Google Scholar] [CrossRef]
- Ladkany, S.; Culbreth, W.; Loyd, N. Molten salts and applications I: Molten salt history, types, thermodynamic and physical properties, and cost. J. Energy Power Eng. 2018, 12, 507–516. [Google Scholar]
- Pacheco, J.E.; Bradshaw, R.W.; Dawson, D.B.; De la Rosa, W.; Gilbert, R.; Goods, S.H. Final Test and Evaluation Results from the Solar Two Project; SAND2002-0120; Sandia National Laboratories: Albuquerque, NM, USA, 2002; pp. 1–294.
- Murdock, H.E.; Gibb, D.; André, T.; Sawin, J.L.; Brown, A.; Appavou, F.; Ellis, G.; Epp, B.; Guerra, F.; Joubert, F.; et al. Renewables 2020-Global Status Report; Technical Report, Ren21: Renewables Now; Ren21: Paris, France, 2020. [Google Scholar]
- Bauer, T.; Odenthal, C.; Bonk, A. Molten Salt Storage for Power Generation. Chem. Ing. Tech. 2021, 93, 534–546. [Google Scholar] [CrossRef]
- Azouzoute, A.; El Ydrissi, M.; Elmaazouzi, Z.; Benhaddou, M.; Salihi, M.; Hajjaj, C.; Garoum, M. Thermal production and heat cost analysis of the potential of solar concentrators for industrial process applications: A case study in six sites in Morocco. Sci. Afr. 2021, 12, e00765. [Google Scholar] [CrossRef]
- Lilliestam, J.; Pitz-Paal, R. Concentrating solar power for less than USD 0.07 per kWh: Finally the breakthrough? Renew. Energy Focus 2018, 26, 17–21. [Google Scholar] [CrossRef]
- John, E.; Hale, M.; Selvam, P. Concrete as a thermal energy storage medium for thermocline solar energy storage systems. Sol. Energy 2013, 96, 194–204. [Google Scholar] [CrossRef]
- Zhang, D.; Li, Z.; Zhou, J.; Wu, K. Development of thermal energy storage concrete. Cem. Concr. Res. 2004, 34, 927–934. [Google Scholar] [CrossRef]
- Buscemi, A.; Panno, D.; Ciulla, G.; Beccali, M.; Lo Brano, V. Concrete thermal energy storage for linear Fresnel collectors: Exploiting the South Mediterranean’s solar potential for agri-food processes. Energy Convers. Manag. 2018, 166, 719–734. [Google Scholar] [CrossRef]
- Meier, A.; Winkler, C.; Wuillemin, D. Experiment for modelling high temperature rock bed storage. Sol. Energy Mater. 1991, 24, 255–264. [Google Scholar] [CrossRef]
- Beasley, D.E.; Clark, J.A. Transient response of a packed bed for thermal energy storage. Int. J. Heat Mass Transf. 1984, 27, 1659–1669. [Google Scholar] [CrossRef]
- Hänchen, M.; Brückner, S.; Steinfeld, A. High-temperature thermal storage using a packed bed of rocks–heat transfer analysis and experimental validation. Appl. Therm. Eng. 2011, 31, 1798–1806. [Google Scholar] [CrossRef]
- Zanganeh, G.; Pedretti, A.; Zavattoni, S.; Barbato, M.; Steinfeld, A. Packed-bed thermal storage for concentrated solar power–Pilot-scale demonstration and industrial-scale design. Sol. Energy 2012, 86, 3084–3098. [Google Scholar] [CrossRef]
- Allen, K.; Von Backström, T.; Kröger, D. Packed rock bed thermal storage in power plants: Design considerations. Energy Procedia 2014, 49, 666–675. [Google Scholar] [CrossRef]
- Jemmal, Y.; Zari, N.; Maaroufi, M. Experimental characterization of siliceous rocks to be used as filler materials for air-rock packed beds thermal energy storage systems in concentrated solar power plants. Sol. Energy Mater. Sol. Cells 2017, 171, 33–42. [Google Scholar] [CrossRef]
- Marongiu, F.; Soprani, S.; Engelbrecht, K. Modeling of high temperature thermal energy storage in rock beds—Experimental comparison and parametric study. Appl. Therm. Eng. 2019, 163, 114355. [Google Scholar] [CrossRef]
- Pacheco, J.; Wolf, T.; Muley, N. Incorporating Supercritical Steam Turbines into Advanced Molten-Salt Power Tower Plants: Feasibility and Performance; Sandia National Laboratories: Albuquerque, NM, USA, 2013. [CrossRef]
- Kosman, W.; Rusin, A. The Application of Molten Salt Energy Storage to Advance the Transition from Coal to Green Energy Power Systems. Energies 2020, 13, 2222. [Google Scholar] [CrossRef]
- Turchi, C.S.; Vidal, J.; Bauer, M. Molten salt power towers operating at 600–650 °C: Salt selection and cost benefits. Sol. Energy 2018, 164, 38–46. [Google Scholar] [CrossRef]
- Nicol, K. Status of Advanced Ultra-Supercritical Pulverised Coal Technology; IEA Clean Coal Centre: London, UK, 2013. [Google Scholar]
- Zhang, X.; Wu, Y.; Ma, C.; Meng, Q.; Hu, X.; Yang, C. Experimental Study on Temperature Distribution and Heat Losses of a Molten Salt Heat Storage Tank. Energies 2019, 12, 1943. [Google Scholar] [CrossRef]
- Raade, J.W.; Padowitz, D. Development of Molten Salt Heat Transfer Fluid With Low Melting Point and High Thermal Stability. J. Sol. Energy Eng. 2011, 133, 031013. [Google Scholar] [CrossRef]
- Ding, W.; Bonk, A.; Bauer, T. Molten chloride salts for next generation CSP plants: Selection of promising chloride salts & study on corrosion of alloys in molten chloride salts. AIP Conf. Proc. 2019, 2126, 200014. [Google Scholar] [CrossRef]
- Vaka, M.; Walvekar, R.; Khalid, M.; Jagadish, P. Low-melting-temperature binary molten nitrate salt mixtures for solar energy storage. J. Therm. Anal. Calorim. 2020, 141, 2657–2664. [Google Scholar] [CrossRef]
- Bradshaw, R.W.; Goods, S.H. Corrosion Resistance of Stainless Steels During Thermal Cycling in Alkali Nitrate Molten Salts; Technical Report; The U.S. Department of Energy: Washington, DC, USA, 2001. [CrossRef]
- Audigié, P.; Bizien, N.; Baráibar, I.; Rodríguez, S.; Pastor, A.; Hernández, M.; Agüero, A. Aluminide slurry coatings for protection of ferritic steel in molten nitrate corrosion for concentrated solar power technology. AIP Conf. Proc. 2017, 1850, 070002. [Google Scholar] [CrossRef]
- Agüero, A.; Audigié, P.; Rodríguez, S.; Encinas-Sánchez, V.; de Miguel, M.T.; Pérez, F.J. Protective coatings for high temperature molten salt heat storage systems in solar concentration power plants. AIP Conf. Proc. 2018, 2033, 090001. [Google Scholar] [CrossRef]
- Pedersen, A.S.; Engelbrecht, K.; Soprani, S.; Wichmann, M.; Borchsenius, J.; Marongiu, F.; Dinesen, K.; Ulrich, T.; Algren, L.; Capion, K. High-Temperature Thermal Energy Storage for electrification and district heating. In Proceedings of the 1st LA SDEWES Conference, Rio de Janerio, Brazil, 28–31 January 2018. [Google Scholar]
- Desrues, T.; Ruer, J.; Marty, P.; Fourmigué, J.F. A thermal energy storage process for large scale electric applications. Appl. Therm. Eng. 2010, 30, 425–432. [Google Scholar] [CrossRef]
- White, A.; Parks, G.; Markides, C.N. Thermodynamic analysis of pumped thermal electricity storage. Appl. Therm. Eng. 2013, 53, 291–298. [Google Scholar] [CrossRef] [Green Version]
- Howes, J. Concept and Development of a Pumped Heat Electricity Storage Device. Proc. IEEE 2012, 100, 493–503. [Google Scholar] [CrossRef]
- Arabkoohsar, A.; Andresen, G.B. Thermodynamics and economic performance comparison of three high-temperature hot rock cavern based energy storage concepts. Energy 2017, 132, 12–21. [Google Scholar] [CrossRef]
- Okazaki, T.; Shirai, Y.; Nakamura, T. Concept study of wind power utilizing direct thermal energy conversion and thermal energy storage. Renew. Energy 2015, 83, 332–338. [Google Scholar] [CrossRef]
- Morandin, M.; Maréchal, F.; Mercangöz, M.; Buchter, F. Conceptual design of a thermo-electrical energy storage system based on heat integration of thermodynamic cycles—Part A: Methodology and base case. Energy 2012, 45, 375–385. [Google Scholar] [CrossRef]
- Mercangöz, M.; Hemrle, J.; Kaufmann, L.; Z’Graggen, A.; Ohler, C. Electrothermal energy storage with transcritical CO2 cycles. Energy 2012, 45, 407–415. [Google Scholar] [CrossRef]
- Steinmann, W.D. The CHEST (Compressed Heat Energy STorage) concept for facility scale thermo mechanical energy storage. Energy 2014, 69, 543–552. [Google Scholar] [CrossRef]
- Ruer, J. Installation et Procedes de Stockage et Restitution d’Energie Electrique. WO Patent WO2008148962A3, 11 December 2022. [Google Scholar]
- Howes, J.S.; MacNaghten, J. Energy Storage. U.S. Patent 8656712B2, 25 February 2014. [Google Scholar]
- Périlhon, C.; Lacour, S.; Podevin, P.; Descombes, G. Thermal Electricity Storage by a Thermodynamic Process: Study of Temperature Impact on the Machines. Energy Procedia 2013, 36, 923–938. [Google Scholar] [CrossRef]
- Ni, F.; Caram, H.S. Analysis of pumped heat electricity storage process using exponential matrix solutions. Appl. Therm. Eng. 2015, 84, 34–44. [Google Scholar] [CrossRef]
- Olympios, A.V.; McTigue, J.D.; Farres-Antunez, P.; Tafone, A.; Romagnoli, A.; Li, Y.; Ding, Y.; Steinmann, W.D.; Wang, L.; Chen, H.; et al. Progress and prospects of thermo-mechanical energy storage—A critical review. Prog. Energy 2021, 3, 022001. [Google Scholar] [CrossRef]
- Laughlin, R.B.; Larochelle, P.; Cizek, N. Systems and Methods for Energy Storage and Retrieval. U.S. Patent 20150260463A1, 17 September 2015. [Google Scholar]
- Stiesdal, H. Thermal Energy Storage and Recovery with a Heat Exchanger Arrangement Having an Extended Thermal Interaction Region. EP Patent 2593742A2, 22 May 2013. [Google Scholar]
- Reznik, D.; Stiesdal, H. System for Storing and Outputting Thermal Energy Having a Heat Accumulator and a Cold Accumulator and Metho for the Operation Thereof. U.S. Patent 20150136351A1, 21 May 2015. [Google Scholar]
- Laurberg, H.; Stiesdal, H. Storage and Recovery of Thermal Energy Using Heat Storage Material Being Filled in a Plurality of Enclosures. EP Patent 2758637A1, 13 December 2017. [Google Scholar]
- McTigue, J.D.; White, A.J.; Markides, C.N. Parametric studies and optimisation of pumped thermal electricity storage. Appl. Energy 2015, 137, 800–811. [Google Scholar] [CrossRef] [Green Version]
- Wang, L.; Lin, X.; Chai, L.; Peng, L.; Yu, D.; Chen, H. Cyclic transient behavior of the Joule–Brayton based pumped heat electricity storage: Modeling and analysis. Renew. Sustain. Energy Rev. 2019, 111, 523–534. [Google Scholar] [CrossRef]
- Mongird, K.; Viswanathan, V.; Alam, J.; Vartanian, C.; Sprenkle, V.; Baxter, R. 2020 Grid Energy Storage Technology Cost and Performance Assessment; U.S. Department of Energy: Washington, DC, USA, 2020.
- Giramonti, A.J.; Lessard, R.D.; Blecher, W.A.; Smith, E.B. Conceptual design of compressed air energy storage electric power systems. Appl. Energy 1978, 4, 231–249. [Google Scholar] [CrossRef]
- Crotogino, F.; Mohmeyer, K.U.; Scharf, R. Huntorf CAES: More than 20 years of successful operation. In Proceedings of the SMRI Spring Meeting, Galveston, TX, USA, 19–22 September 2001; Volume 2001. [Google Scholar]
- Karellas, S.; Tzouganatos, N. Comparison of the performance of compressed-air and hydrogen energy storage systems: Karpathos island case study. Renew. Sustain. Energy Rev. 2014, 29, 865–882. [Google Scholar] [CrossRef]
- Luo, X.; Wang, J.; Dooner, M.; Clarke, J. Overview of current development in electrical energy storage technologies and the application potential in power system operation. Appl. Energy 2015, 137, 511–536. [Google Scholar] [CrossRef]
- Glendenning, I. Long-term prospects for compressed air storage. Appl. Energy 1976, 2, 39–56. [Google Scholar] [CrossRef]
- Allen, R.; Doherty, T.; Kannberg, L. Summary of Selected Compressed Air Energy Storage Studies; Technical Report; Pacific Northwest Labs.: Richland, WA, USA, 1985.
- Driggs, C.L. Adiabatic Compressed Air Energy Storage in Hard Rock; NASA STI/Recon Technical Report N; 1980; Volume 81, Available online: http://adsabs.harvard.edu/abs/1980STIN...8117591D (accessed on 12 May 2021).
- Drost, M.K.; Zaloudek, F.R.; Loscutoff, W.V. Preliminary Study of Adiabatic Compressed-Air Energy Storage in Aquifers; Performance analysis using CYCLOPS computer code; Technical Report; The U.S. Department of Energy: Washington, DC, USA, 1980. Available online: https://www.osti.gov/biblio/6468760 (accessed on 12 May 2021).
- Hobson, M.J. Conceptual Design and Engineering Studies of Adiabatic Compressed Air Energy Storage (CAES) with Thermal Energy Storage; Technical Report; The U.S. Department of Energy: Washington, DC, USA, 1981. Available online: https://www.osti.gov/biblio/5744345 (accessed on 12 May 2021). [CrossRef]
- Zaloudek, F.R.; Reilly, R.W. An Assessment of Second-Generation Compressed-Air Energy-Storage Concepts; Technical Report; The U.S. Department of Energy: Washington, DC, USA, 1982. [CrossRef]
- Muis, H. An Attractive Candidate: Adiabatic Compressed Air Storage; Ingenieur: Hague, The Netherlands, 1987; Volume 99. [Google Scholar]
- Jakiel, C.; Zunft, S.; Nowi, A. Adiabatic compressed air energy storage plants for efficient peak load power supply from wind energy: The European project AA-CAES. Int. J. Energy Technol. Policy 2007, 5, 296–306. [Google Scholar] [CrossRef]
- Luo, X.; Wang, J.; Krupke, C.; Wang, Y.; Sheng, Y.; Li, J.; Xu, Y.; Wang, D.; Miao, S.; Chen, H. Modelling study, efficiency analysis and optimisation of large-scale Adiabatic Compressed Air Energy Storage systems with low-temperature thermal storage. Appl. Energy 2016, 162, 589–600. [Google Scholar] [CrossRef]
- Hartmann, N.; Vöhringer, O.; Kruck, C.; Eltrop, L. Simulation and analysis of different adiabatic Compressed Air Energy Storage plant configurations. Appl. Energy 2012, 93, 541–548. [Google Scholar] [CrossRef]
- Qin, C.; Loth, E. Simulation of spray direct injection for compressed air energy storage. Appl. Therm. Eng. 2016, 95, 24–34. [Google Scholar] [CrossRef]
- Odukomaiya, A.; Kokou, E.; Hussein, Z.; Abu-Heiba, A.; Graham, S.; Momen, A.M. Near-isothermal-isobaric compressed gas energy storage. J. Energy Storage 2017, 12, 276–287. [Google Scholar] [CrossRef]
- Chen, H.; Peng, Y.h.; Wang, Y.l.; Zhang, J. Thermodynamic analysis of an open type isothermal compressed air energy storage system based on hydraulic pump/turbine and spray cooling. Energy Convers. Manag. 2020, 204, 112293. [Google Scholar] [CrossRef]
- Holst, K.; Huff, G.; Schulte, R.H.; Critelli, N. Lessons from IOWA: Development of a 270 Megawatt Compressed Air Energy Storage Project in Midwest Independent System Operator: A Study for the DOE Energy Storage Systems Program; Technical Report; Sandia National Laboratories: Albuquerque, NM, USA, 2012.
- Power, R. Adele–Adiabatic Compressed-Air Energy Storage for Electricity Supply; RWE Power AG: Essen, Germany, 2010; pp. 953–956. [Google Scholar]
- Barbour, E.; Mignard, D.; Ding, Y.; Li, Y. Adiabatic Compressed Air Energy Storage with packed bed thermal energy storage. Appl. Energy 2015, 155, 804–815. [Google Scholar] [CrossRef]
- Hunter, C.A.; Penev, M.M.; Reznicek, E.P.; Eichman, J.; Rustagi, N.; Baldwin, S.F. Techno-economic analysis of long-duration energy storage and flexible power generation technologies to support high-variable renewable energy grids. Joule 2021, 5, 2077–2101. [Google Scholar] [CrossRef]
- Abdo, R.F.; Pedro, H.T.C.; Koury, R.N.N.; Machado, L.; Coimbra, C.F.M.; Porto, M.P. Performance evaluation of various cryogenic energy storage systems. Energy 2015, 90, 1024–1032. [Google Scholar] [CrossRef]
- Smith, E. Storage of electrical energy using supercritical liquid air. Proc. Inst. Mech. Eng. 1977, 191, 289–298. [Google Scholar] [CrossRef]
- Kenji, K.; Keiichi, H.; Takahisa, A. Development of Generator of Liquid Air Storage Energy System; Technical Review; Mitsubishi Heavy Industries, Ltd.: Tokyo, Japan, 1998; Volume 35. [Google Scholar]
- Chino, K.; Araki, H. Evaluation of energy storage method using liquid air. Heat Transf. Res. Spons. Soc. Chem. Eng. Jpn. Heat Transf. Div. Asme 2000, 29, 347–357. [Google Scholar] [CrossRef]
- Chen, H.; Ding, Y.; Peters, T.; Berger, F. Energy Storage and Generation. U.S. Patent App. 12/280,739, 9 October 2009. [Google Scholar]
- Ordonez, C.; Plummer, M. Cold thermal storage and cryogenic heat engines for energy storage applications. Energy Sources 1997, 19, 389–396. [Google Scholar] [CrossRef]
- Ordonez, C.A. Liquid nitrogen fueled, closed Brayton cycle cryogenic heat engine. Energy Convers. Manag. 2000, 41, 331–341. [Google Scholar] [CrossRef]
- Li, Y.; Chen, H.; Ding, Y. Fundamentals and applications of cryogen as a thermal energy carrier: A critical assessment. Int. J. Therm. Sci. 2010, 49, 941–949. [Google Scholar] [CrossRef]
- Li, Y.; Wang, X.; Jin, Y.; Ding, Y. An integrated solar-cryogen hybrid power system. Renew. Energy 2012, 37, 76–81. [Google Scholar] [CrossRef]
- Hu, Y.; Li, X.; Li, H.; Yan, J. Peak and off-peak operations of the air separation unit in oxy-coal combustion power generation systems. Appl. Energy 2013, 112, 747–754. [Google Scholar] [CrossRef]
- Ameel, B.; T’Joen, C.; De Kerpel, K.; De Jaeger, P.; Huisseune, H.; Van Belleghem, M.; De Paepe, M. Thermodynamic analysis of energy storage with a liquid air Rankine cycle. Appl. Therm. Eng. 2013, 52, 130–140. [Google Scholar] [CrossRef]
- Khani, H.; Dadash Zadeh, M.R. Real-Time Optimal Dispatch and Economic Viability of Cryogenic Energy Storage Exploiting Arbitrage Opportunities in an Electricity Market. IEEE Trans. Smart Grid 2015, 6, 391–401. [Google Scholar] [CrossRef]
- Morgan, R.; Nelmes, S.; Gibson, E.; Brett, G. Liquid air energy storage—Analysis and first results from a pilot scale demonstration plant. Appl. Energy 2015, 137, 845–853. [Google Scholar] [CrossRef]
- Li, Y.; Chen, H.; Zhang, X.; Tan, C.; Ding, Y. Renewable energy carriers: Hydrogen or liquid air/nitrogen? Appl. Therm. Eng. 2010, 30, 1985–1990. [Google Scholar] [CrossRef]
- Peng, X.; She, X.; Cong, L.; Zhang, T.; Li, C.; Li, Y.; Wang, L.; Tong, L.; Ding, Y. Thermodynamic study on the effect of cold and heat recovery on performance of liquid air energy storage. Appl. Energy 2018, 221, 86–99. [Google Scholar] [CrossRef]
- Guizzi, G.L.; Manno, M.; Tolomei, L.M.; Vitali, R.M. Thermodynamic analysis of a liquid air energy storage system. Energy 2015, 93, 1639–1647. [Google Scholar] [CrossRef]
- Borri, E.; Tafone, A.; Romagnoli, A.; Comodi, G. A review on liquid air energy storage: History, state of the art and recent developments. Renew. Sustain. Energy Rev. 2021, 137, 110572. [Google Scholar] [CrossRef]
- Turchi, C.S.; Boyd, M.; Kesseli, D.; Kurup, P.; Mehos, M.S.; Neises, T.W.; Sharan, P.; Wagner, M.J.; Wendelin, T. CSP Systems Analysis-Final Project Report; Technical Report; National Renewable Energy Lab. (NREL): Golden, CO, USA, 2019.
- Cost, C. Performance Characteristic Estimates for Utility Scale Electric Power Generating Technologies; US Energy Information Administration, Sargent and Lundy: Washington, DC, USA, 2020. Available online: https://www.eia.gov/analysis/studies/powerplants/capitalcost/pdf/capital_cost_AEO2020.pdf (accessed on 31 January 2022).
- Agency, T.I.R.E. Concentrating Solar Power. Chem. Rev. 2015, 115, 12797–12838. [Google Scholar]
- European Solar Thermal Electricity Association. The Value of Solar Thermal Electricity Cost vs. Value Approach; Technical Report; 2016; Available online: https://www.estelasolar.org/Docs/2016_ESTELA_STE-CSP_Value_Final.pdf (accessed on 5 February 2022).
- Nahhas, T.; Py, X.; Sadiki, N. Experimental investigation of basalt rocks as storage material for high-temperature concentrated solar power plants. Renew. Sustain. Energy Rev. 2019, 110, 226–235. [Google Scholar] [CrossRef]
- Madlener, R.; Latz, J. Economics of centralized and decentralized compressed air energy storage for enhanced grid integration of wind power. Appl. Energy 2013, 101, 299–309. [Google Scholar] [CrossRef]
- Frost & Sullivan. Highview-Power-Storage 2015 Global Large Scale Energy Storage Technology Innovation Award. 2015. Available online: https://www.highviewpower.com/wp-content/uploads/2018/04/Frost-Sullivan-Report-Highview-Power-Storage.pdf (accessed on 14 February 2022).
- Jülch, V. Comparison of electricity storage options using levelized cost of storage (LCOS) method. Appl. Energy 2016, 183, 1594–1606. [Google Scholar] [CrossRef]
- Brown, T.; Hörsch, J.; Schlachtberger, D. PyPSA: Python for Power System Analysis. J. Open Res. Softw. 2018, 6, 4. [Google Scholar] [CrossRef]
- fernbas. EU Energy Prices. 2021.
- Schröder, A.; Kunz, F.; Meiss, J.; Mendelevitch, R.; von Hirschhausen, C. Current and Prospective Costs of Electricity Generation Until 2050; Technical Report; 2013; Available online: https://www.econstor.eu/handle/10419/80348 (accessed on 29 November 2021).
- IEA. Coal 2020 Analysis and Forecast to 2025. 2020. Available online: https://iea.blob.core.windows.net/assets/00abf3d2-4599-4353-977c-8f80e9085420/Coal_2020.pdf (accessed on 24 November 2014).
- Sepulveda, N.A.; Jenkins, J.D.; Edington, A.; Mallapragada, D.S.; Lester, R.K. The design space for long-duration energy storage in decarbonized power systems. Nat. Energy 2021, 6, 506–516. [Google Scholar] [CrossRef]










| Name | Unit | TES (Molten Salt) | PTES (Rock) | CAES (Adiabatic) | LAES (Standalone) |
|---|---|---|---|---|---|
| Investment cost—power # | $/kW | 1341 | 1300 | 1200 | 1700 a |
| Investment cost—energy | $/kWh | 18.30 a | 20 | 27 | 32 |
| Operation cost—power | $/kW-yr | 10 | 5 | 4 | 6 |
| Operation cost—energy ## | $/MWh | 3.5 | 5 | 5 | 4 |
| Cost ratio—power * | - | 0.1 | 0.5 | 0.5 | 1 |
| Round-trip efficiency ** | - | 0.42 | 0.55 | 0.6 | 0.5 |
| Discharge efficiency | - | 0.43 | 0.25 | 0.65 | 0.65 |
| Efficiency ratio *** | - | 2.3 | 8.8 | 1.42 | 1.18 |
| Self-discharge | /day | 0.01 | 0.01 | 0.01 | 0.005 x |
| Lifetime | cycles | 30,000 | 16,250 y | 16,250 | 16,250 y |
| Shelf life | years | 30 | 30 y | 30 | 25 |
| Energy density | kWhm−3 | 200 | 250 | 15 | 177 |
| References | - | [104,105,106,107] | [108] | [11,58,97,107,109] | [100,110] |
| Name | Unit | Pumped Hydro Storage | Battery (Lithium-Ion) * | Hydrogen ** |
|---|---|---|---|---|
| Investment cost—power | $/kW | 1129 | 156 | 2741 |
| Investment cost—energy | $/kWh | 80 | 168 | 15 |
| Operation cost—power | $/kW-yr | 8 | 10 | 24 |
| Cost ratio—power | $- | - | 1 | 1 |
| Operation cost—energy | $/MWh | 1 | 3 | 1 |
| Round-trip efficiency | 0.78 | 0.9 | 0.4 | |
| Discharge efficiency | - | 0.948 | 0.57 | |
| Efficiency ratio | - | - | 1 | 1.2 |
| Self-discharge | /day | 0 | 0.01 | 0.005 |
| Lifetime | cycles | 33,250 | 3250 | 20,000 |
| Shelf life | years | 55 | 13 | 18 |
Publisher’s Note: MDPI stays neutral with regard to jurisdictional claims in published maps and institutional affiliations. |
© 2022 by the authors. Licensee MDPI, Basel, Switzerland. This article is an open access article distributed under the terms and conditions of the Creative Commons Attribution (CC BY) license (https://creativecommons.org/licenses/by/4.0/).
Share and Cite
Gautam, K.R.; Andresen, G.B.; Victoria, M. Review and Techno-Economic Analysis of Emerging Thermo-Mechanical Energy Storage Technologies. Energies 2022, 15, 6328. https://doi.org/10.3390/en15176328
Gautam KR, Andresen GB, Victoria M. Review and Techno-Economic Analysis of Emerging Thermo-Mechanical Energy Storage Technologies. Energies. 2022; 15(17):6328. https://doi.org/10.3390/en15176328
Chicago/Turabian StyleGautam, Khem Raj, Gorm Brunn Andresen, and Marta Victoria. 2022. "Review and Techno-Economic Analysis of Emerging Thermo-Mechanical Energy Storage Technologies" Energies 15, no. 17: 6328. https://doi.org/10.3390/en15176328
APA StyleGautam, K. R., Andresen, G. B., & Victoria, M. (2022). Review and Techno-Economic Analysis of Emerging Thermo-Mechanical Energy Storage Technologies. Energies, 15(17), 6328. https://doi.org/10.3390/en15176328

