Next Article in Journal
Numerical Simulation on Borehole Instability Based on Disturbance State Concept
Previous Article in Journal
Historical Buildings Potential to Power Urban Electromobility: State-of-the-Art and Future Challenges for Nearly Zero Energy Buildings (nZEB) Microgrids
Previous Article in Special Issue
A Detailed Analysis of the H.B. Robinson-2 Reactor Pressure Vessel Dosimetry Benchmark
 
 
Font Type:
Arial Georgia Verdana
Font Size:
Aa Aa Aa
Line Spacing:
Column Width:
Background:
Article

Transmutation and Breeding Performance Analysis of Molten Chloride Salt Fast Reactor Using a Fuel Management Code with Nodal Expansion Method

1
Shanghai Institute of Applied Physics, Chinese Academy of Sciences, Shanghai 201800, China
2
University of Chinese Academy of Sciences, Beijing 100049, China
*
Author to whom correspondence should be addressed.
Energies 2022, 15(17), 6299; https://doi.org/10.3390/en15176299
Submission received: 28 July 2022 / Revised: 19 August 2022 / Accepted: 24 August 2022 / Published: 29 August 2022
(This article belongs to the Special Issue Advanced Numerical Modelling Techniques for Nuclear Reactors)

Abstract

:
The transmutation of transuranic (TRU) elements produced by pressurized water reactors (PWRs) can effectively reduce their radioactive hazards. The molten chloride salt fast reactor (MCSFR) is a type of liquid-fueled molten salt reactor (MSR) using fuel in the form of molten chloride salts. The MCSFR utilizing a fast neutron spectrum and high actinide fraction is considered to be a potential reactor type for TRU transmutation. An online refueling and reprocessing scenario is the unique feature of liquid-fueled MSRs. On account of this characteristic, a new fuel management code named ThorNEMFM with a nodal expansion method (NEM) was developed and validated with the molten salt breeder reactor (MSBR) and the molten salt fast reactor (MSFR) benchmarks. Then, the transmutation and breeding performances of the MCSFR were simulated and analyzed with the ThorNEMFM code. The MCSFR adopts TRU elements as initial fissile loads and online feeding fissile materials. The results show that the transmutation ratio of TRU elements in the MCSFR can reach 50%, and the breeding ratio can reach 1.359. Moreover, the MCSFR has low radiotoxicity due to lower buildup of fission products (FPs).

Graphical Abstract

1. Introduction

The transuranic (TRU) waste produced by pressurized water reactors (PWRs) is highly radioactive, and can remain radiotoxic for thousands of years [1]. The transmutation of TRU elements can effectively reduce their radioactive hazards [2,3]. The fast reactor is considered to be an ideal TRU transmutation system because of its hard neutron spectrum [4,5]. Several types of fast reactors—such as sodium-cooled fast reactors (SFRs) [6], lead-cooled fast reactors (LFRs) [5], and gas-cooled fast reactors (GFRs) [7]—have been investigated for TRU transmutation.
The molten salt reactor (MSR) is one of the six candidate nuclear systems chosen by the Generation IV International Forum (GIF) [8]. In the liquid-fueled MSR concepts, fissile and fertile fuel compounds are dissolved in fluoride or chloride carrier salts. The liquid-fueled MSRs can be operated with widely varying fuel compositions due to their online refueling and reprocessing scenario. The initial fissile load can be 233U, 235U, enriched natural uranium, or the TRU elements. Therefore, the fast neutron spectrum liquid-fueled MSRs have been investigated for the TRU transmutation and breeding. The molten salt actinide recycler and transmuter (MOSART) is a liquid-fueled fluoride-based fast-spectrum MSR concept designed for TRU incineration by the Kurchatov Institute of Russia [9]. With a pure TRU loading during 100 years of operation, the MOSART can achieve an approximate 83% TRU transmutation ratio [9]. The Laboratoire de Physique Subatomique et de Cosmologie (LPSC) proposed a 3000 MWth fluoride-based molten salt fast reactor (MSFR) concept with TRU elements and Th as initial fuel materials [10]. The MSFR can burn about 690 kg of TRU elements and simultaneously produce 173 kg of 233U per year. The chloride-based fast spectrum MSRs can provide harder spectra and a higher actinide fraction compared to fluoride-based fast-spectrum MSRs. Although the interests of research on chloride-based fast-spectrum MSRs currently focus on the breed-and-burn fuel cycle capability—such as the molten chloride fast reactor (MCFR) developed by TerraPower, LLC [11] or the breed-and-burn molten salt reactor (BBMSR) proposed by the University of Cambridge [12]—the transmutation ability of chloride-based fast-spectrum MSRs is still worth researching.
On account of the special features of liquid fuel in liquid-fueled MSRs, many fuel management codes for liquid-fueled MSRs were developed over the past few years. National Tsing-Hua University developed a special sequence based on SCALE6/TRITON to perform the fuel cycle of MOSART [13]. The numerical simulations of MSFRs’ evolution performed at the LPSC relied on the coupling of the Monte Carlo code MCNP with a homemade materials evolution code REM [10]. The AGH University developed a Monte Carlo Continuous Energy Burnup Code named MCB for numerical modeling of fourth generation reactors [14]. The Politecnico di Milano (POLIMI) performed the fuel cycle of the MSFR by extending the Monte Carlo code SERPENT-2 [15]. Lots of efforts at fuel management codes based on deterministic methods have also been carried out. A modified ERANOS-based EQL3D procedure has been employed to analyze the fuel cycle performances of the MSFR in POLIMI [16]. The HELIOS code system is used in Helmholtz-Zentrum Dresden-Rossendorf (HZDR) to analyze the transmutation performance of an MSFR [17]. Xi’an Jiaotong University (XJU) extended the DIF3D code and coupled it with an in-house nuclide depletion solver to model the fuel cycle of molten salt reactors [18]. The Delft University of Technology (TU Delft) assessed the burnup performance of MSFRs by coupling the three-dimensional diffusion code DALTON with an in-house developed burnup code called LOWFAT [19]. The standard exponential matrix methods are widely used in the burnup calculation of liquid-fueled MSRs, such as fourth order Runge–Kutta variable step method adopted in REM, or the Chebyshev rational approximation method (CRAM) adopted in SERPENT-2. The Transmutation Trajectory Analysis (TTA) method is a high-precision depletion algorithm that is an alternative to the standard exponential matrix methods. The MCB code adopts a novel TTA method for burnup calculations and a linear chain method for numerical modeling of burnup systems.
The Monte Carlo code is time-consuming in the fuel cycle simulation of the MSR. The deterministic code could improve the efficiency of neutronics calculation with high accuracy. In this paper, a new fuel management code named ThorNEMFM is developed for the liquid-fueled MSRs. The deterministic code ThorCORE3D based on a nodal expansion method (NEM) was employed and coupled with a cross-section processing module and a depletion module. The validation of ThorNEMFM was performed using the molten salt breeder reactor (MSBR) and the MSFR benchmarks. The evolution of the heavy nuclei inventories and breeding performance were compared with the reference results. Furthermore, the breeding and transmutation capabilities of the molten chloride salt fast reactor (MCSFR) were analyzed in detail.

2. Models and Methodology

2.1. Neutronics Models

The deterministic code ThorCORE3D was applied to perform the neutronics calculations. The ThorCORE3D code was developed for liquid-fueled MSRs to model and analyze the flow-field effect of the delayed neutron precursor (DNP) more systematically. The multigroup diffusion theory was used to deduce the neutronics model of the liquid-fueled MSR, which consists of three-dimensional time–space multigroup neutron diffusion equations and DNP balance equations, given in Equations (1) and (2) for node n, respectively
Φ g n ( r , t ) υ g n t · D g n ( t ) Φ g n ( r , t ) + t , g n ( t ) Φ g n ( r , t ) = χ p , g k e f f g = 1 G ( 1 β n ) ( ν Σ f ) g n ( t ) Φ g n ( r , t ) + g = 1 G Σ g g n ( t ) Φ g n ( r , t ) + j = 1 M χ d , j , g λ j n C j n ( r , t ) ,   g = 1 , 2 , , G
C j n ( r , t ) t + · ( u n C j n ( r , t ) ) = λ j n C j n ( r , t ) + · ( ( D c , i + D t ) C j n ( r , t ) ) + 1 k e f f g = 1 G β j n ( ν Σ f ) g n ( t ) Φ g n ( r , t ) ,   j = 1 , 2 , , M
where Φ is the scalar flux; υ is the neutron velocity; D g is the neutron diffusion coefficient; Σ t , Σ f , and Σ g g represent the macroscopic total cross-section, macroscopic fission cross-section and macroscopic scattering cross-section, respectively; k e f f is the effective multiplication factor; χ p and χ d represent the energy spectra of prompt and delayed neutrons, respectively; β is the total fraction of delayed neutrons; β j is the fraction of delayed neutrons in each group; λ is the decay constant; C is the DNP concentration; u is the fuel salt velocity; and D c , i and D t are the DNP molecular diffusion and turbulent diffusion coefficients, respectively.
The backward Euler method and exponential transform were applied to the time-dependent terms of the neutron multigroup diffusion equations, and the equations were solved using NEM [20,21].

2.2. Depletion Models

The Bateman equation for a particular nuclide in a burnup chain can be written as follows:
d N i d t = j ( f j i σ j t o t ϕ + γ j i λ j ) N j σ i t o t N i ϕ λ i N i
where N i and N j are the concentrations of nuclide i and nuclide j , respectively; f j i is the fraction of neutron reactions from nuclide j into nuclide i ; σ j t o t and σ i t o t are the microscopic one-group total cross-sections of nuclide j and nuclide i , respectively; ϕ is the space-energy-averaged neutron flux; γ j i is the branching ratio for the decay of nuclide j into nuclide i ; and λ j and λ i are the decay constants of nuclide j and nuclide i , respectively.
The burnup equations described by Equation (3) for all nuclides can be written in a matrix form:
d N d t = A · N
where N is the vector of nuclide concentrations and A is the transition matrix containing the rate coefficients for radioactive decay and neutron absorption.
A fictive decay of time constant [22] was introduced to model and simulate the online reprocessing of liquid-fueled MSRs. It is described as follows:
λ i f = ε i e T r  
where ε i e is the extraction efficiency of element i , while T r is the time for reprocessing the entire fuel salt. The matrix form of burnup equations could be modified as follows:
d N d t = [ A d i a g ( λ i f ) ] · N = A · N
where d i a g ( λ i f ) is the diagonal matrix composed of fictive decay constants, while A is the new transition matrix.
The continuous refueling is another unique feature of liquid-fueled MSRs. A nonhomogeneous term is introduced into the burnup equations, as follows:
d N d t = A · N + F
where F is the vector of the external nuclide feed rate.
The Taylor series expansion method was used to solve Equation (7) in the present study [23].

2.3. Calculation Scheme

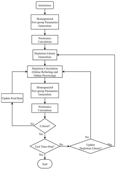
The calculation flow scheme of the ThorNEMFM code is shown in Figure 1. The homogenized few-group parameters are generated before neutronics calculation. Then, the neutronics calculation and depletion calculation are carried out. It should be noted that the criticality in the reactor is achieved by adjusting the feeding rates of fissile and fertile materials. The depletion library is updated regularly based on the fuel salt composition at the user-specified time points.

3. Code Validation

3.1. MSBR Benchmark

3.1.1. Description of MSBR

The MSBR project was re-evaluated in LPSC for energy production with thorium [22]. The geometric modeling of the MSBR is shown in Figure 2. The diameter and the height of the active core were both 4.6 m. The core was composed of hexagonal graphite assembles with a side length of 15 cm. The radius of the fuel channel was 7.5 cm. The core was surrounded by a 50 cm graphite reflector together with a 1.3 m axial graphite reflector. The FLiBe salt LiF-BeF2-(Th/U)F4 at 70–17.5–12.5 mol% was chosen as the fuel salt. The main design parameters are shown in Table 1.
The MSBR online pyrochemical reprocessing unit is described in Figure 3. The rare gases and noble metals were extracted with flowing helium in 30 s. The soluble fission products (FPs) were reprocessed in 10 days. The extraction efficiencies of rare-earth metals and halogens were 20%, with 5% for semi-noble metals and 1% for alkaline elements. Protactinium was extracted with 100% efficiency. The reactor was kept critical within an uncertainty margin of 200 pcm. The molar proportion of actinides in the salt was kept constant (12.5%).

3.1.2. Evolution of the Actinides in the Fuel Salt

Figure 4a shows the buildup of uranium isotopes, while Figure 4b shows that of the other actinides. The numerical results of the ThorNEMFM code are consistent with the LPSC results [22]. The inventories of heavy nuclei at equilibrium state are listed in Table 2. The short-half-life nuclides (below 10 h) are deleted in burnup calculation in LPSC, which makes the difference between the two codes.

3.1.3. Breeding Performance

The breeding ratio (BR) represents the ratio of 233U’s buildup rate and 233U’s total absorption rate [22], and is expressed as follows:
BR = R c ( T 232 h ) R c ( P 233 a ) R a ( U 233 )
where R c indicates the neutron capture rate and R a denotes the neutron absorption rate.
The breeding ratio is 1.036 at equilibrium, which corresponds to a 233U production of 35.9 kg/y. The doubling time (DT), which is the time required to breed an initial 233U inventory, is 31 y. The breeding performance is in good agreement with the results from LPSC, as shown in Table 3.

3.2. MSFR Benchmark

3.2.1. Description of the MSFR

The standard MSFR is a 3000 MWth fast-spectrum MSR based on the thorium fuel cycle. The MSFR was performed using a binary fluoride salt LiF-(heavy nuclei)F4 at a 77.5–22.5 mol% ratio. The total fuel salt volume was 18 m3, and was distributed half in the core and half in the external circuit. The radial reflector included a 50 cm thick fertile blanket and a 20 cm thick B4C reflector. Two kinds of starting modes were employed in this simulation: one was an MSFR directly started with 233U as the initial material, and the other used the TRU elements contained in a UOX (60 GWd/ton) fuel after one use in a PWR and 5 years of storage. The fuel salt completed a full cycle in 3.9 s, with a mean temperature of 750 °C. Figure 5 shows the overall scheme of the fuel salt reprocessing system, including a salt control unit, an online gaseous extraction system, and an offline lanthanide extraction component via pyrochemistry. The rare gases and some noble metals were extracted with a removal period of 30 s. A fraction of salt (40 L per day) was periodically withdrawn and reprocessed offline in order to extract the other FPs. The FPs of the fertile blanket were slowly removed at a rate of 0.4 L per day. During MSFR operation, the HN fraction was kept constant and the produced FPs replaced an equivalent proportion of the lithium.

3.2.2. Evolution of the Heavy Nuclei

The amounts of the heavy nuclei initially loaded in the 233U- and TRU-started MSFRs are detailed in Table 4. The evolutions of heavy nuclei inventories calculated by ThorNEMFM are given in Figure 6. As is shown in the figure, the numerical results of the ThorNEMFM code are in good agreement with the results of XJU and LPSC. The differences were mainly caused by the adoption of different nuclide cross-section data libraries. The inventories of heavy nuclei at equilibrium state in the 233U-started MSFR are listed in Table 5 [19,24]. The results of ThorNEMFM are in between the results of LPSC and TU Delft. The FPs’ extraction can be verified by calculating the total mass of FPs in the 233U-started MSFR as a function of time, as shown in Figure 7. The ThorNEMFM results are consistent with the results of other institutes [18]. The equilibrium mass of FPs is 620 kg, and it takes about 6 years to reach the equilibrium state.

4. Results and Discussion

4.1. Description of the MCSFR

The basic core design of the MCSFR refers to MSFR and REBUS-3700 [25], which is a fast-spectrum reactor with molten chloride fuel. The composition of the fuel salt and the fertile salt is 55 mol% NaCl and 45 mol% (heavy nuclei) Cl4. The main parameters of the MCSFR are listed in Table 6. As shown in Figure 8, the MCSFR is a two-fluid MSR without a graphite moderator. The mix of TRU elements produced in PWRs is used as fissile material to start the MCSFR and keep the core critical during operation. The radial reflector includes a 50 cm thick fertile blanket in order to breed 233U. The online reprocessing system contains an online gaseous extraction system and an online chemical reprocessing system.

4.2. Transmutation and Breeding Performance

The transmutation ratio is an important factor to evaluate the TRU transmutation capability of the MCSFR. It can be expressed as follows:
T R U ( t r a n s m u t a t i o n   r a t i o ) = T R U ( i n i t i a l ) + T R U ( f e e d i n g ) T R U ( r e s i d u a l ) T R U ( i n i t i a l ) + T R U ( f e e d i n g )
where T R U ( i n i t i a l ) is the initial TRU loaded mass; T R U ( f e e d i n g ) represents the online TRU feeding mass during operation; and T R U ( r e s i d u a l ) denotes the residual TRU mass after discharge [26].
Owing to the fast neutron spectrum of the MCSFR, the FP capture cross-sections are small, so the transmutation ratio and breeding ratio are only sensitive to the FPs’ extraction, as illustrated in Figure 9. A simulated reprocessing rate of 40 L/day was selected for the subsequent calculation. Table 7 lists the transmutation ratios of TRU elements in the MCSFR compared with other fast reactors [5,27,28]. The transmutation ability of MCSFRs is better than that of SFRs and LFRs due to their online feeding and online reprocessing scenario. The transmutation ratio of MOSART is higher than that of MCSFR due to its higher reprocessing rate.
Figure 10 shows the total loaded and discharged inventories of TRU nuclides. The inventories of 237Np, 239Pu, 240Pu, 241Pu, and 241Am significantly reduce after 100 years of operation, and their transmutation mass is about 300 kg, 2800 kg, 400 kg, 500 kg, and 100 kg, respectively. The inventories of 238Pu, 242Pu, 243Am, 244Cm, and 245Cm increase by about 18 kg, 12 kg, 26 kg, 89 kg, and 21 kg, respectively.
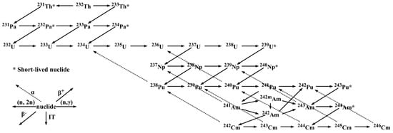
The simplified depletion chains of actinides are shown in Figure 11. The inventories of 239Pu and 241Pu as fissile materials are depleted to maintain criticality of the reactor. The inventories 237Np, 240Pu, and 241Am decrease because of their large neutron capture cross-sections. The increase in 238Pu inventory can be attributed to the 237Np (n, γ ) reaction and the 242Cm α decay. Similarly, the increased inventory of 242Pu is caused by the 241Pu (n, γ ) reaction and the 242Am α decay. The inventory of 243Am is mainly accumulated by the 242Am/242mAm (n, γ ) reaction and the 243Pu β decay. The increased inventory of 244Cm is caused by the 243Cm (n, γ ) reaction and the 244Am β decay. Additionally the mass of 245Cm is accumulated by the 244Cm (n, γ ) reaction. The amount of TRU elements could reduce rapidly in the MSCFR, but some TRU elements (such as 243Am and 244Cm) increase after discharge due to their relatively low fission cross-sections. Those leftovers after discharge would be temporarily stored and then reprocessed when feasible transmutation technologies were available.
The hard neutron spectrum and the related high neutron economy of the MCSFR enable strong breeding ability. The BR in the whole system is 1.359. The uranium produced in the blanket is extracted in 183 days. With a 233U production rate ~260 kg/y, the MCSFR can quite efficiently produce initial loading of uranium in support of other systems. The initial 233U inventory of an MSBR is about 1100 kg, or 5060 kg for a 233U-started MSFR. It would take 5 years and 20 years to breed an initial 233U inventory for MSBRs and MSFRs, respectively.

4.3. Radioactivity Analysis

Radioactivity analysis is an important criterion to evaluate the long-term potential radiological harmfulness of FPs and fuel after discharge. The radiotoxicity is defined as follows:
R ( t ) = i r i λ i N i ( t )
where λ i is the decay constant of nuclide i, N i is the inventory of nuclide i; and r i (in Sv/Bq) represents the dose coefficients given by the International Commission on Radiological Protection [29]. Figure 12 shows the evolution of the radiotoxicity generated per GWth.y produced by discharged TRU waste of the MCSFR and other systems [13,22]. The Pu elements dominant the radiotoxicity of total discharged TRU wastes. The inventories of Pu elements significantly decrease after 100 years operation of an MCSFR, meaning that the TRU wastes of MCSFRs are obviously less radiotoxic than those of PWRs. The inventory of Cm is increased during operation, and provides a major contribution to radiotoxicity in the first 20 years after discharge. However, the radiotoxicity of Cm decreases rapidly due to the decay of 244Cm.
The radiotoxicity of FPs during online reprocessing has a non-negligible impact on the final repository. A loss rate of 10−5 for TRU elements and 10−7 for uranium isotopes is assumed during reprocessing. Figure 13 shows the evolution of radiotoxicity of nuclear waste. The radiotoxicity drops to the radioactivity level of natural uranium ore within 300 years.

5. Conclusions

The fast neutron spectrum MSR is considered to be a potential system for the purpose of TRU transmutation and breeding. The hard neutron spectrum and high actinide fraction of the MCSFR enable a good transmutation and breeding capability. Considering the online refueling and processing of liquid-fueled MSRs, a fuel management code named ThorNEMFM was developed based on NEM. A fictive decay constant method was introduced to simulate online reprocessing, and the continuous refueling characteristic introduced an external term into the burnup equations. The verifications of the ThorNEMFM code were performed using the MSBR benchmark and the MSFR benchmark. The heavy nuclei evolution results and breeding performance were compared with the results in the benchmarks. It can be concluded that the ThorNEMFM code is capable of simulating the fuel cycle of liquid-fueled MSRs with good accuracy.
Finally, the ThorNEMFM code was applied to the transmutation and breeding performance analysis of the MCSFR. The transmutation ratio of TRU elements was about 50%, and the breeding ratio was 1.359, amounting to a 233U production of 260 kg/y. Due to the excellent TRU transmutation capability of the MCSFR, the total TRU radiotoxicity after discharge is much smaller than that of spent PWR fuel, and the radiotoxicity of nuclear waste from online reprocessing has drops to the radioactivity levels of natural uranium ore in 300 years.

Author Contributions

Conceptualization, K.Y. and M.C.; methodology, K.Y. and M.C.; software, K.Y.; investigation, K.Y.; resources, M.C.; writing—original draft preparation, K.Y.; writing—review and editing, M.C., X.Z. and Z.D.; supervision, Z.D. All authors have read and agreed to the published version of the manuscript.

Funding

This research was funded by Youth Innovation Promotion Association of Chinese Academy of Sciences [No.2021256].

Institutional Review Board Statement

Not applicable.

Informed Consent Statement

Not applicable.

Data Availability Statement

Not applicable.

Acknowledgments

The authors would like to sincerely thank the anonymous reviewers for their constructive comments on this paper.

Conflicts of Interest

The authors declare no conflict of interest.

References

  1. Rodriguez, C.; Baxter, A.; McEachern, D.; Fikani, M.; Venneri, F. Deep-Burn: Making nuclear waste transmutation practical. Nucl. Eng. Des. 2003, 222, 299–317. [Google Scholar] [CrossRef]
  2. Konings, R.; Conrad, R. Transmutation of technetium—Results of the EFTTRA-T2 experiment. J. Nucl. Mater. 1999, 274, 336–340. [Google Scholar] [CrossRef]
  3. Iwasaki, T. A study of transmutation of minor-actinide in a thermal neutron field of the advanced neutron source. Prog. Nucl. Energy 2002, 40, 481–488. [Google Scholar] [CrossRef]
  4. Iwasaki, T.; Hirakawa, N. Neutron economy of transmutation of TRU in thermal and fast neutron fields. J. Nucl. Sci. Technol. 1994, 31, 1255–1264. [Google Scholar] [CrossRef]
  5. Wakabayashi, T. Transmutation characteristics of MA and LLFP in a fast reactor. Prog. Nucl. Energy 2002, 40, 457–463. [Google Scholar] [CrossRef]
  6. Wiese, H. Actinide transmutation properties of thermal and fast fission reactors including multiple recycling. J. Alloys Compd. 1998, 271–273, 522–529. [Google Scholar] [CrossRef]
  7. Perkó, Z.; Kloosterman, J.L.; Fehér, S. Minor Actinide Transmutation in GFR600. Nucl. Technol. 2012, 177, 83–97. [Google Scholar] [CrossRef]
  8. Serp, J.; Allibert, M.; Beneš, O.; Delpech, S.; Feynberg, O.; Ghetta, V.; Heuer, D.; Holcomb, D.; Ignatiev, V.; Kloosterman, J.L.; et al. The molten salt reactor (MSR) in generation IV: Overview and perspectives. Prog. Nucl. Energy 2014, 77, 308–319. [Google Scholar] [CrossRef]
  9. Ignatiev, V.; Feynberg, O.; Gnidoi, I.; Merzlyakov, A.; Smirnov, V.; Surenkov, A.; Tretiakov, I.; Zakirov, R.; Afonichkin, V.; Bovet, A.; et al. Progress in development of Li, Be, Na/F molten salt actinide recycler & transmuter concept. In Proceedings of the ICAPP, Nice Acropolis, Franece, 13–18 May 2007. [Google Scholar]
  10. Heuer, D.; Merle-Lucotte, E.; Allibert, M.; Brovchenko, M.; Ghetta, V.; Rubiolo, P. Towards the thorium fuel cycle with molten salt fast reactors. Ann. Nucl. Energy 2014, 64, 421–429. [Google Scholar] [CrossRef]
  11. Kramer, K.J.; Latkowshi, J. TerraPower’s molten chloride fast reactor technology. In Proceedings of the ETEC Nuclear Suppliers Workshop, Oak Ridge, TN, USA, 2 October 2018. [Google Scholar] [CrossRef]
  12. Kasam, A.; Lee, J.I.; Shwageraus, E. Thermal-hydraulic design methodology and trade-off studies for a dual-salt breed-and-burn molten salt reactor. Nucl. Eng. Des. 2020, 360, 110481. [Google Scholar] [CrossRef]
  13. Sheu, R.J.; Chang, C.H.; Chao, C.C.; Liu, Y.W. Depletion analysis on long-term operation of the conceptual Molten Salt Actinide Recycler & Transmuter (MOSART) by using a special sequence based on SCALE6/TRITON. Ann. Nucl. Energy 2013, 53, 1–8. [Google Scholar]
  14. Oettingen, M.; Cetnar, J.; Mirowski, T. The MCB code for numerical modeling of fourth generation nuclear reactors. Comput. Sci. 2015, 16, 329–350. [Google Scholar]
  15. Aufiero, M.; Cammi, A.; Fiorina, C.; Leppänen, J.; Luzzi, L.; Ricotti, M. An extended version of the SERPENT-2 code to investigate fuel burn-up and core material evolution of the Molten Salt Fast Reactor. J. Nucl. Mater. 2013, 441, 473–486. [Google Scholar] [CrossRef]
  16. Fiorina, C.; Cammi, A.; Krepel, J.; Mikityuk, K.; Ricotti, M.E. Preliminary analysis of the MSFR fuel cycle using modified-EQL3D procedure. In Proceedings of the International Conference on Nuclear Engineering, Anaheim, CA, USA, 30 July–3 August 2012; American Society of Mechanical Engineers: New York, NY, USA, 2012. [Google Scholar]
  17. Merk, B.; Rohde, U.; Glivici-Cotruţă, V.; Litskevich, D.; Scholl, S. On the Use of a Molten Salt Fast Reactor to Apply an Idealized Transmutation Scenario for the Nuclear Phase Out. PLoS ONE 2014, 9, e92776. [Google Scholar]
  18. Zhou, S.; Yang, W.S.; Park, T.; Wu, H. Fuel cycle analysis of molten salt reactors based on coupled neutronics and thermal-hydraulics calculations. Ann. Nucl. Energy 2018, 114, 369–383. [Google Scholar] [CrossRef]
  19. Frima, L. Burnup in a Molten Salt Fast Reactor, NERA-131-2013-010, September 2013; Dept Applied Physics (TNW/TN): Delft, The Netherlands, 2013. [Google Scholar]
  20. Cheng, M.S.; Lin, M.; Zuo, X.D.; Dai, Z. Development and validation of a three-dimensional hexagonal nodal time-spatial kinetics code based on exponential transform. He Jishu/Nucl. Tech. 2018, 41, 060604. [Google Scholar]
  21. Zuo, X.-D.; Cheng, M.-S.; Dai, Y.-Q.; Yu, K.-C.; Dai, Z.-M. Flow field effect of delayed neutron precursors in liquid-fueled molten salt reactors. Nucl. Sci. Tech. 2022, 33, 96. [Google Scholar] [CrossRef]
  22. Nuttin, A.; Heuer, D.; Billebaud, A.; Brissot, R.; Le Brun, C.; Liatard, E.; Loiseaux, J.-M.; Mathieu, L.; Meplan, O.; Merle-Lucotte, E.; et al. Potential of thorium molten salt reactorsdetailed calculations and concept evolution with a view to large scale energy production. Prog. Nucl. Energy 2005, 46, 77–99. [Google Scholar] [CrossRef]
  23. Gauld, I.; Radulescu, G.; Ilas, G.; Murphy, B.D.; Williams, M.L.; Wiarda, D. Isotopic depletion and decay methods and analysis capabilities in SCALE. Nucl. Technol. 2011, 174, 169–195. [Google Scholar] [CrossRef]
  24. Brovchenko, M. Safety studies dedicated to molten salt reactors with a fast neutron spectrum and operated in the Thorium fuel cycle-Innovative concept of Molten Salt Fast Reactor. Ph.D. Thesis, l’Universite de Grenoble, Saint-Martin-d’Hères, France, 2013. [Google Scholar]
  25. Mourogov, A.; Bokov, P. Potentialities of the fast spectrum molten salt reactor concept: REBUS-3700. Energy Convers. Manag. 2006, 47, 2761–2771. [Google Scholar] [CrossRef]
  26. Zhu, F.; Yu, C.-G.; Chen, J.-G.; Cai, X.-Z. Assessment of TRU burning in a molten salt reactor moderated by zirconium hydride rods. Nucl. Eng. Des. 2022, 387, 111586. [Google Scholar] [CrossRef]
  27. Hu, Y.; Xu, M.; Wang, K. Study on integrated TRU multi-recycling in sodium cooled fast reactor CDFR. Nucl. Eng. Des. 2010, 240, 3638–3644. [Google Scholar] [CrossRef]
  28. Ignatiev, V.; Feynberg, O.; Gnidoi, I.; Merzlyakov, A.; Surenkov, A.; Uglov, V.; Zagnitko, A.; Subbotin, V.; Sannikov, I.; Toropov, A.; et al. Molten salt actinide recycler and transforming system without and with Th–U support: Fuel cycle flexibility and key material properties. Ann. Nucl. Energy 2014, 64, 408–420. [Google Scholar] [CrossRef]
  29. Eckerman, K.; Harrison, J.; Menzel, H.G.; Clement, C.H. ICRP Publication 119: Compendium of Dose Coefficients based on ICRP Publication 60. Ann. ICRP 2012, 41, 1–130. [Google Scholar] [CrossRef] [Green Version]
Figure 1. Flowchart of the ThorNEMFM code.
Figure 1. Flowchart of the ThorNEMFM code.
Energies 15 06299 g001
Figure 2. Structural diagram of the MSBR core [22].
Figure 2. Structural diagram of the MSBR core [22].
Energies 15 06299 g002
Figure 3. Simplified flow diagram of the MSBR reprocessing unit [22].
Figure 3. Simplified flow diagram of the MSBR reprocessing unit [22].
Energies 15 06299 g003
Figure 4. Evolution of the heavy element inventory for the MSBR: (a) U isotopes and (b) TRU + Pa.
Figure 4. Evolution of the heavy element inventory for the MSBR: (a) U isotopes and (b) TRU + Pa.
Energies 15 06299 g004
Figure 5. Overall scheme of the fuel salt management, including the online gaseous extraction system (top) and the offline reprocessing unit (bottom) [10].
Figure 5. Overall scheme of the fuel salt management, including the online gaseous extraction system (top) and the offline reprocessing unit (bottom) [10].
Energies 15 06299 g005
Figure 6. Time evolution of the heavy element inventory for the MSFR: (a) 233U-started and (b) TRU-started.
Figure 6. Time evolution of the heavy element inventory for the MSFR: (a) 233U-started and (b) TRU-started.
Energies 15 06299 g006
Figure 7. Total mass of FPs in the 233U-started MSFR as a function of time.
Figure 7. Total mass of FPs in the 233U-started MSFR as a function of time.
Energies 15 06299 g007
Figure 8. Structural diagram of the MCSFR’s core (unit: cm).
Figure 8. Structural diagram of the MCSFR’s core (unit: cm).
Energies 15 06299 g008
Figure 9. Influence of the reprocessing rate on the breeding ratio and transmutation ratio.
Figure 9. Influence of the reprocessing rate on the breeding ratio and transmutation ratio.
Energies 15 06299 g009
Figure 10. Total TRU-loaded inventory and residual TRU inventory after discharge.
Figure 10. Total TRU-loaded inventory and residual TRU inventory after discharge.
Energies 15 06299 g010
Figure 11. Simplified reaction chains of the main actinides [26].
Figure 11. Simplified reaction chains of the main actinides [26].
Energies 15 06299 g011
Figure 12. Radiotoxicity of discharged MCSFR TRU wastes.
Figure 12. Radiotoxicity of discharged MCSFR TRU wastes.
Energies 15 06299 g012
Figure 13. Radiotoxicity of FP wastes.
Figure 13. Radiotoxicity of FP wastes.
Energies 15 06299 g013
Table 1. Summary of the characteristics of the MSBR.
Table 1. Summary of the characteristics of the MSBR.
ParameterTitle 2
Thermal power (MWt)2500
Fuel salt initial composition (mol%)70.5% LiF–17.5% BeF2–12.3% ThF4–0.2% UF4
Temperature of fuel salt (°C)630
Density of fuel salt (g/cm3)3.3
Density of graphite (g/cm3)2.3
Enrichment of 7Li (mol%)99.995
Table 2. Inventories of heavy nuclei at equilibrium state in kg.
Table 2. Inventories of heavy nuclei at equilibrium state in kg.
NucleusThorNEMFMLPSCNucleusThorNEMFMLPSC
232Th65,76765,560238Pu5049
233Pa21.421.3239Pu6.26.3
233U12581250240Pu2.92.9
234U540530241Pu3.23.2
235U167160242Pu4.64.9
236U223210243Am3.53.5
238U2.82.8244Cm8.37.9
237Np43.744246Cm4.65.1
Table 3. Breeding performance of the MSBR.
Table 3. Breeding performance of the MSBR.
ThorNEMFMLPSC
BR1.036 1 . 038 0 . 008 + 0 . 006
233U production (kg/y)35.9 36 8 + 6
DT31 31 4 + 9
Table 4. Initial heavy nuclei inventories of different MSFR starting modes.
Table 4. Initial heavy nuclei inventories of different MSFR starting modes.
Starting Mode233U Start (kg)TRU Start (kg)
232Th38,28030,587
233U4800
Np 788
Pu 11,068
Am 676
Cm 116
Table 5. Inventories of heavy nuclei at equilibrium state in a 233U-started MSFR in kg.
Table 5. Inventories of heavy nuclei at equilibrium state in a 233U-started MSFR in kg.
IsotopeLPSCTU DelftThorNEMFM
Li440044904480
F25,60025,50025,563
Total FP614637620
232Th34,60034,10034,700
231Pa1023.78.9
233Pa109114108
Total Pa119137117
232U12.71713.9
233U457048404736
234U174025802224
235U504602532.5
236U556684623.6
Total U739087308154
Total Np144166158.4
238Pu161182177
239Pu65.970.767
240Pu57.159.857.8
241Pu11.711.311.7
242Pu9.839.769.78
Total Pu305333323.5
241Am2.882.82.98
242Am0.001240.001230.00121
242mAm0.1180.1480.177
243Am3.082.842.77
Total Am6.085.795.944
242Cm0.2420.240.212
243Cm0.04020.03390.0318
244Cm3.383.272.99
245Cm1.130.8770.909
Total Cm5.865.315.615
Total heavy nuclei42,60043,50043,464.5
Table 6. Summary of the characteristics of the MCSFR.
Table 6. Summary of the characteristics of the MCSFR.
ParameterValue
Thermal power (MWt)3000
Molten salt initial composition (mol%)55 NaCl–45 (HN)Cl4
Temperature of fuel salt (°C)750
Temperature of fertile salt (°C)700
Density of salt (g/cm3)3.6
Thermal expansion (/°C)−3.00 × 10−4
Density of B4C (g/cm3)2.52
Enrichment of 37Cl (mol%)100
Fuel salt volume (m3)18
Blanket salt volume (m3)7.3
Table 7. Transmutation ratio of TRU.
Table 7. Transmutation ratio of TRU.
ReactorTransmutation Ratio (%)
SFR38.75
LFR14
MOSART63
MCSFR50
Publisher’s Note: MDPI stays neutral with regard to jurisdictional claims in published maps and institutional affiliations.

Share and Cite

MDPI and ACS Style

Yu, K.; Cheng, M.; Zuo, X.; Dai, Z. Transmutation and Breeding Performance Analysis of Molten Chloride Salt Fast Reactor Using a Fuel Management Code with Nodal Expansion Method. Energies 2022, 15, 6299. https://doi.org/10.3390/en15176299

AMA Style

Yu K, Cheng M, Zuo X, Dai Z. Transmutation and Breeding Performance Analysis of Molten Chloride Salt Fast Reactor Using a Fuel Management Code with Nodal Expansion Method. Energies. 2022; 15(17):6299. https://doi.org/10.3390/en15176299

Chicago/Turabian Style

Yu, Kaicheng, Maosong Cheng, Xiandi Zuo, and Zhimin Dai. 2022. "Transmutation and Breeding Performance Analysis of Molten Chloride Salt Fast Reactor Using a Fuel Management Code with Nodal Expansion Method" Energies 15, no. 17: 6299. https://doi.org/10.3390/en15176299

APA Style

Yu, K., Cheng, M., Zuo, X., & Dai, Z. (2022). Transmutation and Breeding Performance Analysis of Molten Chloride Salt Fast Reactor Using a Fuel Management Code with Nodal Expansion Method. Energies, 15(17), 6299. https://doi.org/10.3390/en15176299

Note that from the first issue of 2016, this journal uses article numbers instead of page numbers. See further details here.

Article Metrics

Back to TopTop