Energy Analysis of a NZEB Office Building with Rooftop PV Installation: Exploitation of the Employees’ Electric Vehicles Battery Storage
Abstract
:1. Introduction
2. Materials and Methods
2.1. Building Simulation Details
2.2. HVAC System Details and Submodels
2.3. Electric Car Consumption and Performance Data
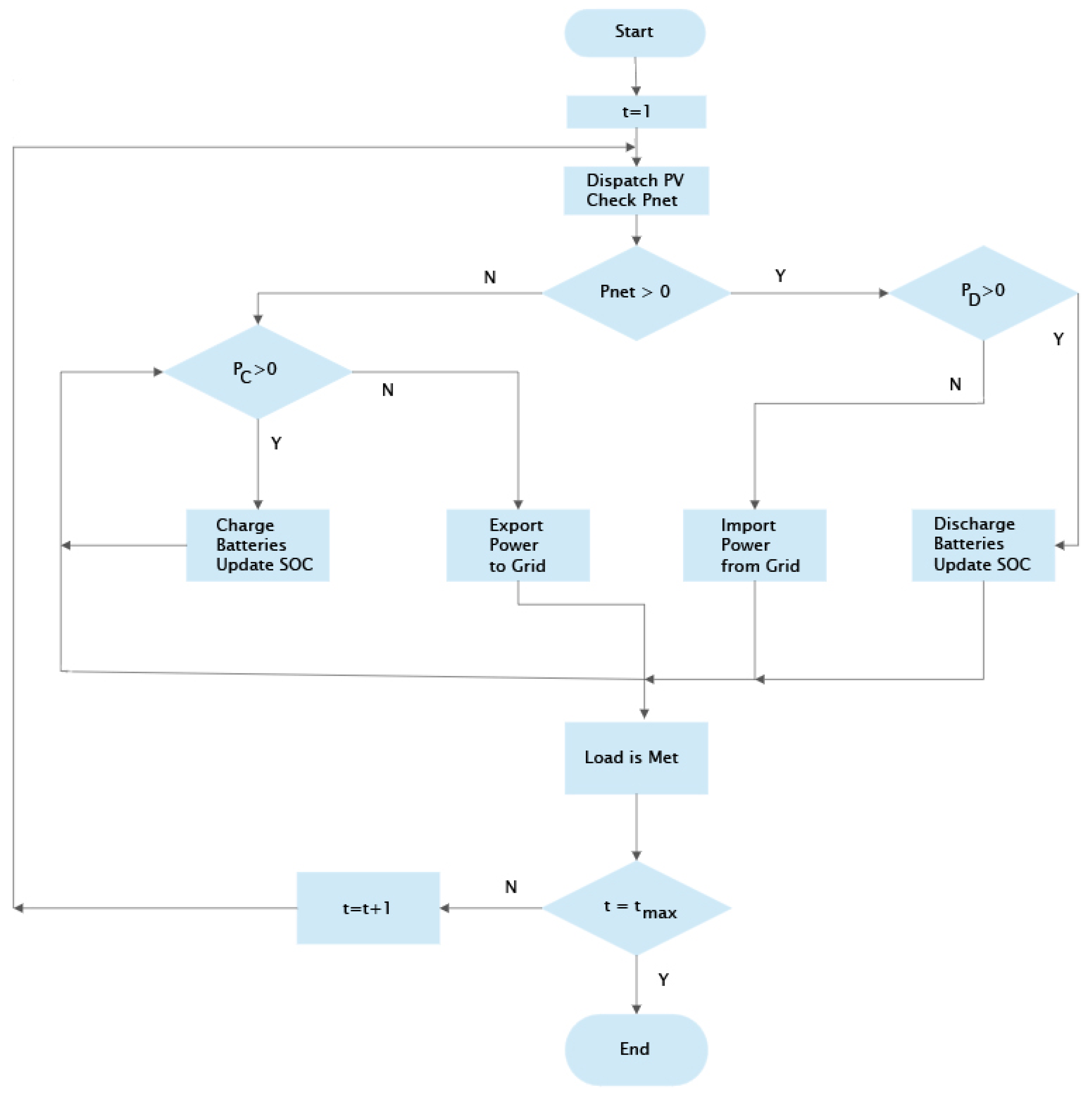
2.4. Batteries Simulation Details—Dispatch Strategy
- (i)
- An average of 40 car batteries stay connected to the building’s smart network via the EV chargers, between 9:00 and 17:00 on workdays. The maximum allowable power for battery charging 160 kW.
- (ii)
- Very few (1–2) car batteries are connected on Saturdays and Sundays. That is, almost no charging of the batteries is allowed by the building’s smart grid during the weekends. Discharging during electric car trips in weekends is assumed to be fully compensated by outside charging.
- (iii)
- While staying connected at the parking lot, the EV batteries are mainly charged by the PV inverter. Under normal conditions, no charging is done with power from the grid.
- (iv)
- During the working hours, the EV batteries are allowed to discharge whenever necessary in order to cover the buildings electrical loads during cloudy days of peaks. The maximum allowed power during discharging is set at 50 kW.
- (v)
- Discharging of the batteries for car motion is assumed to occur during the night (cars not connected to the building’s grid).
2.5. Photovoltaic System Submodel
2.6. TRNSYS Types and Simulation Details
3. Results
3.1. Monthly System’s Performance and Annual Summary
3.2. Hourly System’s Performance and Interactions
4. Conclusions
Author Contributions
Funding
Acknowledgments
Conflicts of Interest
Appendix A
| Shell Type | Layers | U (W/m2K) |
|---|---|---|
| Roof insulation | Reinforced concrete slab, extruded polystyrene, Lightweight concrete, ceramic tiles | 0.272 |
| Concrete column | Reinforced concrete, extruded polystyrene | 0.324 |
| Outside wall | Ceramic brick, extruded polystyrene, ceramic brick | 0.319 |
| Floor insulation | Reinforced concrete slab, extruded polystyrene | 0.443 |
| Heating Mode | Ground Loop Water Temperature [°C] | ||||||||||||
| 18.0 | 15.0 | 13.0 | 10.0 | 8.5 | 7.0 | 4.5 | 2.0 | 0.0 | |||||
| kW thermal | 271.4 | 255.4 | 241.9 | 228.8 | 216.0 | 209.7 | 193.2 | 183.0 | 173.0 | ||||
| KW | 46.8 | 45.6 | 44.8 | 44 | 43.2 | 42.8 | 42 | 41.6 | 41.2 | ||||
| COP | 5.8 | 5.6 | 5.4 | 5.2 | 5 | 4.9 | 4.6 | 4.4 | 4.2 | ||||
| Cooling Mode | Ground Loop Water Temperature [°C] | ||||||||||||
| 20 | 25 | 30 | 35 | 40 | 45 | ||||||||
| kW thermal | 201.6 | 198.9 | 196.1 | 194.2 | 185.6 | 177.8 | |||||||
| kW | 48 | 51 | 53 | 55.5 | 58 | 63.5 | |||||||
| COP | 4.2 | 3.9 | 3.7 | 3.5 | 3.2 | 2.8 | |||||||
References
- GOV.UK. Pm to Announce Electric Vehicle Revolution. 2021. Available online: https://www.gov.uk/government/news/pm-to-announce-electric-vehicle-revolution (accessed on 20 July 2022).
- Funke, S.Á.; Sprei, F.; Gnann, T.; Plötz, P. How much charging infrastructure do electric vehicles need? A review of the evidence and international comparison. Transp. Res. Part D Transp. Environ. 2019, 77, 224–242. [Google Scholar] [CrossRef]
- Nicholas, M.; Lutsey, N. Quantifying the Electric Vehicle Charging Infrastructure Gap in the United Kingdom; ICCT: London, UK, 2020. [Google Scholar]
- Dreisbusch, M.; Mang, S.; Ried, S.; Kellerer, F.; Pfab, X. Regulation of Grid-efficient Charging from the User’s Perspective. MTZ Worldw. 2020, 81, 66–70. [Google Scholar] [CrossRef]
- Engel, H.; Hensley, R.; Knupfer, S.; Sahdev, S. The Potential Impact of Electric Vehicles on Global Energy Systems; McKinsey Center for Future Mobility: Hong Kong, 2018. [Google Scholar]
- Fachrizal, R.; Shepero, M.; Aberg, M.; Munkhammar, J. Optimal PV-EV sizing at solar powered workplace charging stations with smart charging schemes considering self-consumption and self-sufficiency balance. Appl. Energy 2021, 307, 118139. [Google Scholar] [CrossRef]
- Osório, G.J.; Gough, M.; Lotfi, M.; Santos, S.F.; Espassandim, H.M.D.; Shafie-khah, M.; Catalao, J.P.S. Rooftop photovoltaic parking lots to support electric vehicles charging: A comprehensive survey. Int. J. Electr. Power Energy Syst. 2021, 133, 107274. [Google Scholar] [CrossRef]
- Bhatti, A.R.; Salam, Z.; Aziz, M.J.B.A.; Yee, K.P. A critical review of electric vehicle charging using solar photovoltaic. Int. J. Energy Res. 2016, 40, 439–461. [Google Scholar] [CrossRef]
- Casella, V.; Fernandez Valderrama, D.; Ferro, G.; Minciardi, R.; Paolucci, M.; Parodi, L.; Robba, M. Towards the Integration of Sustainable Transportation and Smart Grids: A Review on Electric Vehicles’ Management. Energies 2022, 15, 4020. [Google Scholar] [CrossRef]
- Alkawsi, G.; Baashar, Y.; Abbas, U.D.; Alkahtani, A.A.; Tiong, S.K. Review of Renewable Energy-Based Charging Infrastructure for Electric Vehicles. Appl. Sci. 2021, 11, 3847. [Google Scholar] [CrossRef]
- Love, J.; Smith, A.Z.P.; Watson, S.; Oikonomou, E.; Summerfield, A.; Gleeson, C.; Biddulph, P.; Chiu, L.F.; Wingfield, J.; Martin, C.; et al. The addition of heat pump electricity load profiles to GB electricity demand: Evidence from a heat pump field trial. Appl. Energy 2017, 204, 332–342. [Google Scholar] [CrossRef]
- Renault. The Energy Efficiency of an Electric Car Motor. 11 December 2021. Available online: https://www.renaultgroup.com/en/news-on-air/news/the-energy-efficiency-of-an-electric-car-motor/ (accessed on 20 July 2022).
- Lebrouhi, B.E.; Schall, E.; Lamrani, B.; Chaibi, Y.; Kousksou, T. Energy Transition in France. Sustainability 2022, 14, 5818. [Google Scholar] [CrossRef]
- Bottarelli, M.; González Gallero, F.J. Energy Analysis of a Dual-Source Heat Pump Coupled with Phase Change Materials. Energies 2020, 13, 2933. [Google Scholar] [CrossRef]
- Angelopoulos, A.; Ktena, A.; Manasis, C.; Voliotis, S. Impact of a Periodic Power Source on a RES Microgrid. Energies 2019, 12, 1900. [Google Scholar] [CrossRef]
- Mele, E.D.; Elias, C.; Ktena, A. Machine Learning Platform for Profiling and Forecasting at Microgrid Level. Electr. Control Commun. Eng. 2019, 15, 21–29. [Google Scholar] [CrossRef]
- Roumpakias, E.; Stamatelos, T. Prediction of a Grid-Connected Photovoltaic Park’s Output with Artificial Neural Networks Trained by Actual Performance Data. Appl. Sci. 2022, 12, 6458. [Google Scholar] [CrossRef]
- Schlachtberger, D.P.; Brown, T.; Schramm, S.; Greiner, M. The benefits of cooperation in a highly renewable European electricity network. Energy 2017, 134, 469–481. [Google Scholar] [CrossRef]
- Cebulla, F.; Naegler, T.; Pohl, M. Electrical energy storage in highly renewable European energy systems: Capacity requirements, spatial distribution, and storage dispatch. J. Energy Storage 2017, 14, 211–223. [Google Scholar] [CrossRef]
- Protopapadaki, C.; Saelens, D. Heat pump and PV impact on residential low-voltage distribution grids as a function of building and district properties. Appl. Energy 2017, 192, 268–281. [Google Scholar] [CrossRef]
- Bagalini, V.; Zhao, B.Y.; Wang, R.Z.; Desideri, U. Solar PV-Battery-Electric Grid-Based Energy System for Residential Applications: System Configuration and Viability. Research 2019, 2019, 3838603. [Google Scholar] [CrossRef]
- Sørensen, Å.L.; Lindberg, K.B.; Sartori, I.; Andresen, I. Analysis of residential EV energy flexibility potential based on real-world charging reports and smart meter data. Energy Build. 2021, 241, 110923. [Google Scholar] [CrossRef]
- Jufri, F.H.; Aryani, D.R.; Garniwa, I.; Sudiarto, B. Optimal Battery Energy Storage Dispatch Strategy for Small-Scale Isolated Hybrid Renewable Energy System with Different Load Profile Patterns. Energies 2021, 14, 3139. [Google Scholar] [CrossRef]
- Zhen Huang, W.; Zaheeruddin, M.; Cho, S.H. Dynamic simulation of energy management control functions for HVAC systems in buildings. Energy Convers. Manag. 2006, 47, 926–943. [Google Scholar] [CrossRef]
- AE. AE-A-Series EV Charger. Available online: https://www.ae-electronics.com/ (accessed on 20 July 2022).
- Zogou, O.; Stamatelos, A. Optimization of thermal performance of a building with ground source heat pump system. Energy Convers. Manag. 2007, 48, 2853–2863. [Google Scholar] [CrossRef]
- Zogou, O.; Stamatelos, A. Application of Building Energy Simulation in the Sizing and Design Optimization of an Office Building and Its HVAC Equipment; Chapter 11 in Energy and Buildings: Efficiency, Air Quality, and Conservation; Utrick, J.B., Ed.; Nova Science Publishers: Hauppage, NY, USA, 2009. [Google Scholar]
- Thermal Energy System Specialists, LLC. TRNSYS 16 Manual; Solar Energy Laboratory, University of Wisconsin—Madison: Madison, WI, USA, 2005. [Google Scholar]
- Safa, A.A.; Fung, A.S.; Kumar, R. Heating and cooling performance characterisation of ground source heat pump system by testing and TRNSYS simulation. Renew. Energy 2015, 83, 565–575. [Google Scholar] [CrossRef]
- Neymark, J.; Judkoff, R.; Knabec, G.; Lec, H.-T.; Duerig, M.; Glasse, A.; Zweifele, G. Applying the building energy simulation test (BESTEST) diagnostic method to verification of space conditioning equipment models used in whole-building energy simulation programs. Energy Build. 2002, 34, 917–931. [Google Scholar] [CrossRef]
- ANSI/ASHRAE Standard 140–2001; Standard Method of Test. for the Evaluation of Building Energy Analysis Computer Programs. ASHRAE: Atlanta, GA, USA, 2001.
- Sharp. 375 Wp/Mono: NUJC375 Data Sheet. 2022. Available online: https://www.sharp.eu/monocrystalline-solar-panels/375-wp-mono-nujc375 (accessed on 20 July 2022).
- Thermal Energy System Specialists, LLC. Component Libraries for TRNSYS, Version 2.0. User’s Manual; Solar Energy Laboratory, University of Wisconsin—Madison: Madison, WI, USA, 2004; Available online: http://www.tess-inc.com/services/software (accessed on 20 July 2022).
- Saldaña, G.; San Martín, J.I.; Zamora, I.; Asensio, F.J.; Oñederra, O. Analysis of the Current Electric Battery Models for Electric Vehicle Simulation. Energies 2019, 12, 2750. [Google Scholar] [CrossRef]
- Meng, J.; Luo, G.; Ricco, M.; Swierczynski, M.; Stroe, D.-I.; Teodorescu, R. Overview of Lithium-Ion Battery Modeling Methods for State-of-Charge Estimation in Electrical Vehicles. Appl. Sci. 2018, 8, 659. [Google Scholar] [CrossRef]
- Hussein, A.A.; Batarseh, I. An overview of generic battery models. In Proceedings of the 2011 IEEE Power and Energy Society General Meeting, Detroit, MI, USA, 24–28 July 2011; pp. 1–6. [Google Scholar]
- Sundén, B. Chapter 6—Thermal management of batteries. In Hydrogen, Batteries and Fuel Cells; Sundén, B., Ed.; Academic Press: Cambridge, MA, USA, 2019; pp. 93–110. [Google Scholar]
- De Soto, W.; Klein, S.A.; Beckman, W.A. Improvement and validation of a model for photovoltaic array performance. Solar Energy 2006, 80, 78–88. [Google Scholar] [CrossRef]
- Sang, J.; Liu, X.; Liang, C.; Feng, G.; Li, Z.; Wu, X.; Song, M. Differences between design expectations and actual operation of ground source heat pumps for green buildings in the cold region of northern China. Energy 2022, 252, 124077. [Google Scholar] [CrossRef]
- Huang, S.; Zhu, K.; Dong, J.; Li, J.; Kong, W.; Jiang, Y.; Fang, Z. Heat transfer performance of deep borehole heat exchanger with different operation modes. Renew. Energy 2022, 193, 645–656. [Google Scholar] [CrossRef]
- Wang, Y.; Wang, Y.; You, S.; Zheng, X.; Wei, S. Operation optimization of the coaxial deep borehole heat exchanger coupled with ground source heat pump for building heating. Appl. Therm. Eng. 2022, 213, 118656. [Google Scholar] [CrossRef]
- Entsoe. Transparency Platform: Central Collection and Publication of ELectricity Generation, Transportation and Consumption Data and Information for the Pan-European Market. 2022. Available online: https://transparency.entsoe.eu/ (accessed on 20 July 2022).
- Zappa, W.; Junginger, M.; van den Broek, M. Is a 100% renewable European power system feasible by 2050? Appl. Energy 2019, 233–234, 1027–1050. [Google Scholar] [CrossRef]
- Zhang, Y.; Wik, T.; Bergström, J.; Pecht, M.; Zou, C. A machine learning-based framework for online prediction of battery ageing trajectory and lifetime using histogram data. J. Power Sources 2022, 526, 231110. [Google Scholar] [CrossRef]
- ANSI/ASHRAE Standard 62.2–2004; Ventilation and Acceptable Indoor Air Quality in Low-Rise Residential Buildings. ASHRAE: Atlanta, GA, USA, 2004; p. 18.


















| Parameter | IL,ref | I0,ref | RS | RSH | α |
|---|---|---|---|---|---|
| Value | 9.705 A | 0.2991 nA | 0.06054 Ω | 5000 Ω | 2.664 |
| PV Module Parameter | Value | Comments |
|---|---|---|
| ISC at STC | 11.62 A | Short circuit current |
| VOC at STC | 41.08 V | Open circuit voltage |
| IMPP at STC | 10.83 A | Current at max power point |
| VMPP at STC | 34.63 V | Voltage at max power point |
| Temp. coefficient of ISC (STC) | 0.057%/K | αISC |
| Temp. coefficient of VOC (STC) | −0.263%/K | βVOC |
| Number of cells wired in series | 2 strings × 60 | modules |
| Module temperature at NOCT | 318 K | |
| Ambient temperature at NOCT | 293 K | |
| Module area | 1.85 m2 | |
| Module efficiency | 20.27% |
Publisher’s Note: MDPI stays neutral with regard to jurisdictional claims in published maps and institutional affiliations. |
© 2022 by the authors. Licensee MDPI, Basel, Switzerland. This article is an open access article distributed under the terms and conditions of the Creative Commons Attribution (CC BY) license (https://creativecommons.org/licenses/by/4.0/).
Share and Cite
Stamatellos, G.; Zogou, O.; Stamatelos, A. Energy Analysis of a NZEB Office Building with Rooftop PV Installation: Exploitation of the Employees’ Electric Vehicles Battery Storage. Energies 2022, 15, 6206. https://doi.org/10.3390/en15176206
Stamatellos G, Zogou O, Stamatelos A. Energy Analysis of a NZEB Office Building with Rooftop PV Installation: Exploitation of the Employees’ Electric Vehicles Battery Storage. Energies. 2022; 15(17):6206. https://doi.org/10.3390/en15176206
Chicago/Turabian StyleStamatellos, George, Olympia Zogou, and Anastassios Stamatelos. 2022. "Energy Analysis of a NZEB Office Building with Rooftop PV Installation: Exploitation of the Employees’ Electric Vehicles Battery Storage" Energies 15, no. 17: 6206. https://doi.org/10.3390/en15176206
APA StyleStamatellos, G., Zogou, O., & Stamatelos, A. (2022). Energy Analysis of a NZEB Office Building with Rooftop PV Installation: Exploitation of the Employees’ Electric Vehicles Battery Storage. Energies, 15(17), 6206. https://doi.org/10.3390/en15176206
