Numerical Study of Heat and Mass Transfer for Williamson Nanofluid over Stretching/Shrinking Sheet along with Brownian and Thermophoresis Effects
Abstract
:1. Introduction
2. Model Description

3. Numerical Scheme
4. Results and Discussion
5. Conclusions
- The shear stress is boosted for higher values of , , , and but diminishes for and .
- The increasing effect of heat transfer rate was renowned for , , , , and but the opposite trend was detected for , , and .
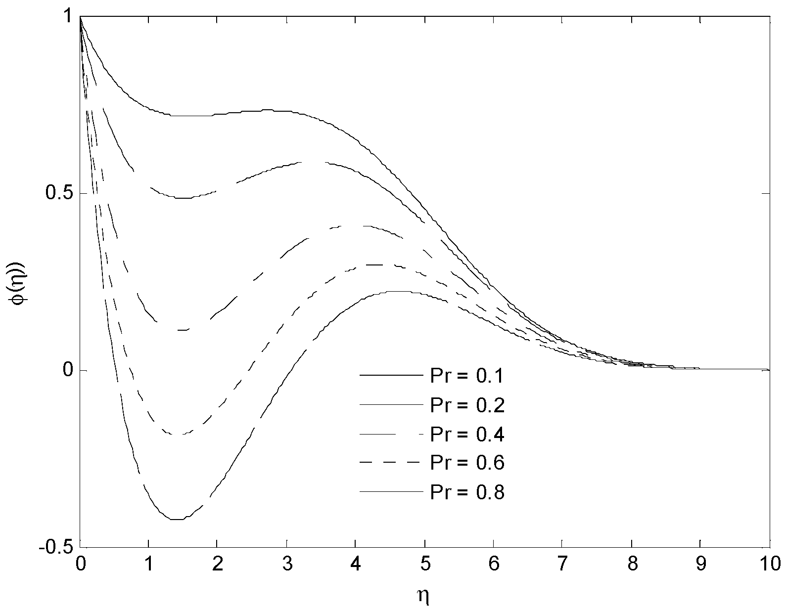
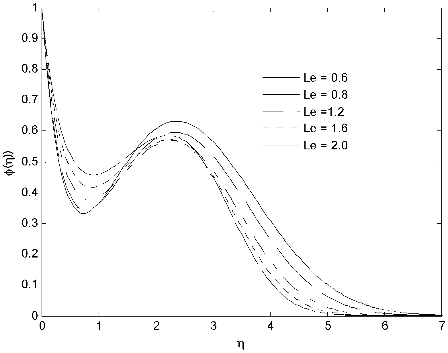
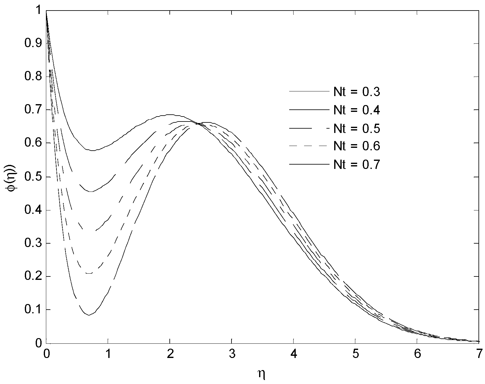
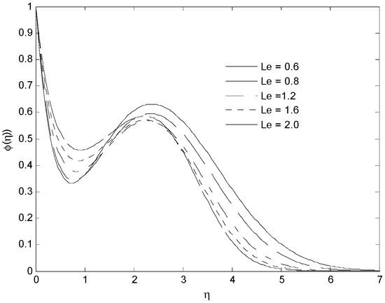
- For higher values of , , , , and the nanofluid mass transfer is increased, but the reverse performance was found for , , , and, .
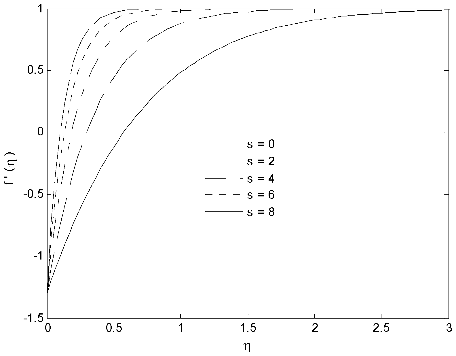
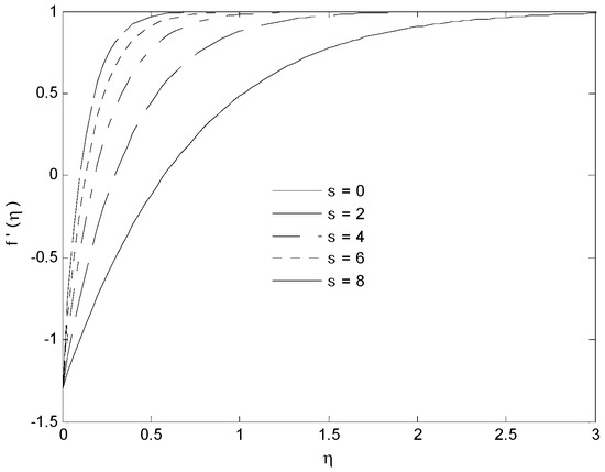
- It was distinguished that the nanofluid velocity was amplified for hiking values of , , , and .
- Due to the rise in and , the velocity profile was reduced.
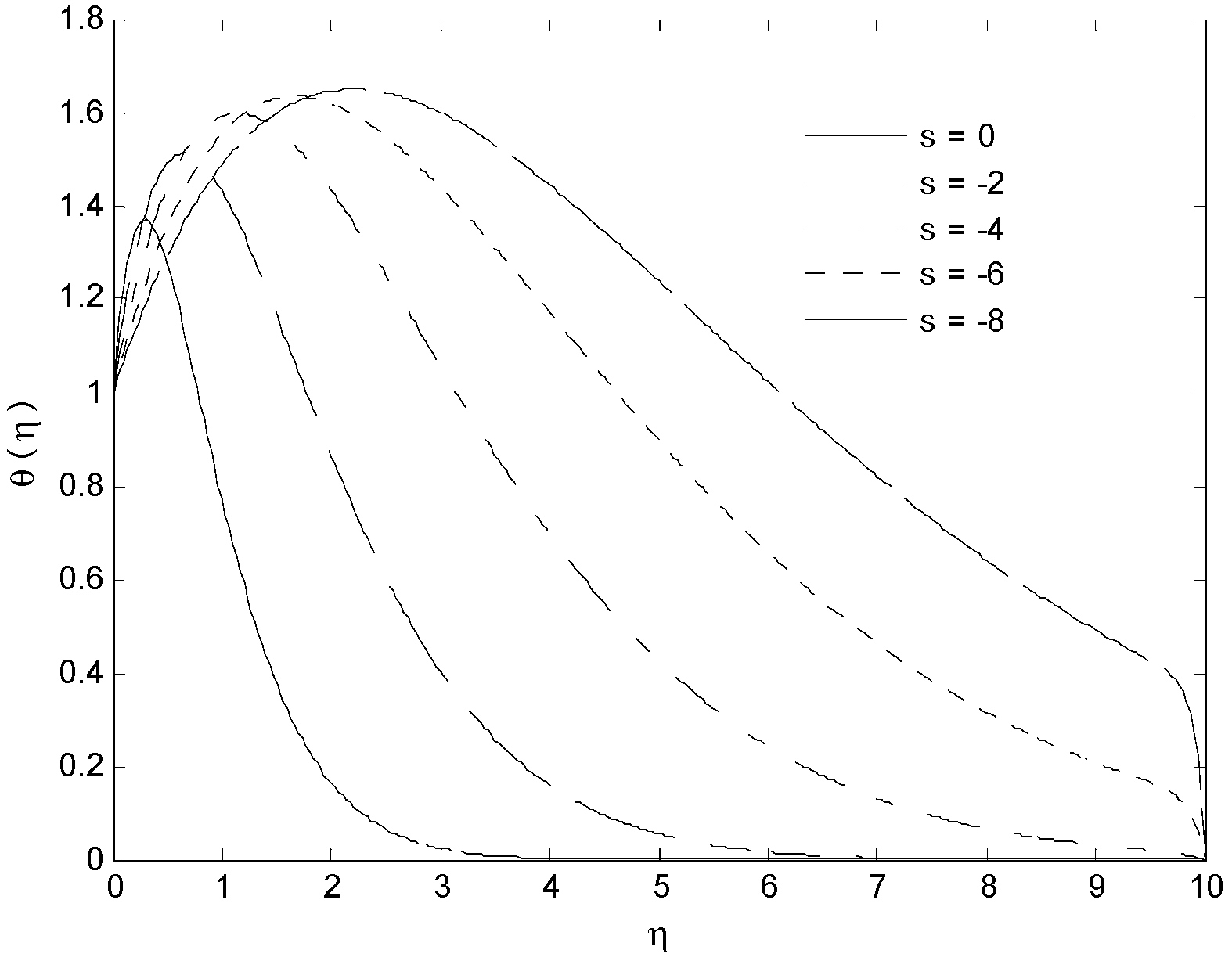
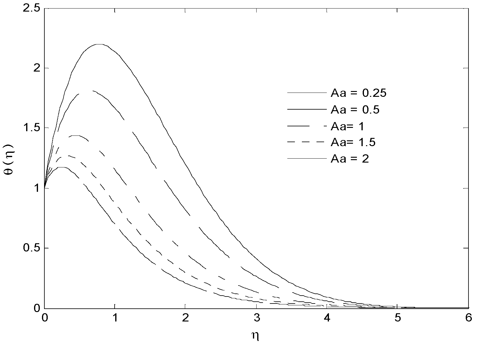
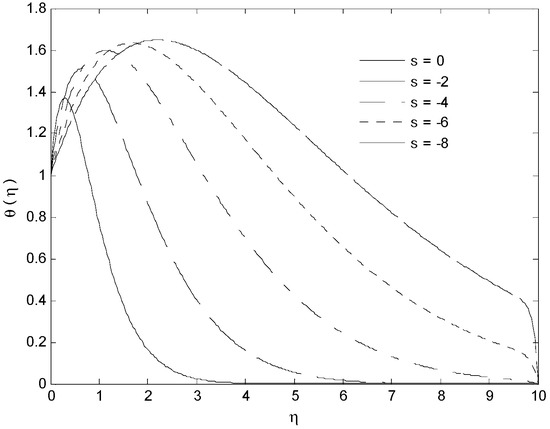
- The nanofluid temperature profile increased for expanded values of , , and and contradictory actions were regarded for , , , , and .
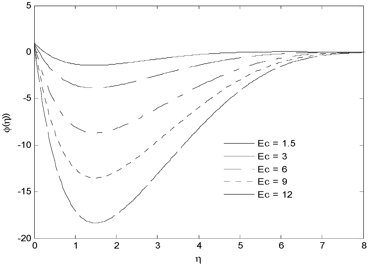
- The concentration curve increases for growing values of and ; reversed performance was evident for , , , , , , , and .
Author Contributions
Funding
Institutional Review Board Statement
Informed Consent Statement
Data Availability Statement
Conflicts of Interest
Abbreviations
| Velocity of stretching/shrinking sheet | Stretching/shrinking parameter | ||
| Velocity for mass flux | Velocity for inviscid flow | ||
| Wall temperature | Ambient temperature | ||
| Variable magnetic field | Constant magnetic field | ||
| Velocity component in direction | Velocity component in direction | ||
| Thermal diffusivity | Fluid density | ||
| Kinematic viscosity | Heat at constant pressure | ||
| Stream function | Local Weissenberg number | ||
| Unsteadiness parameter | Magnetic field | ||
| Viscosity ratio parameter | Prandtl number | ||
| Suction parameter | Eckert number | ||
| Skin friction coefficient | Nusselt number | ||
| Injection parameter | Lewis number | ||
| Brownian motion parameter | Shear stress | ||
| Heat transfer rate | Mass transfer rate | ||
| Velocity profile | Temperature profile | ||
| Concentration profile | Brownian motion number | ||
| Thermophoresis number |
References
- Crane, L.J. Flow past a stretching plate. J. Appl. Math. Phys. ZAMP 1970, 21, 645–647. [Google Scholar] [CrossRef]
- Hayat, T.; Ali, S.; Farooq, M.A.; Alsaedi, A. On comparison of series and numerical solutions for flow of Eyring-Powell fluid with Newtonian heating and internal heat generation/absorption. PLoS ONE 2015, 10, e0129613. [Google Scholar] [CrossRef]
- Mjankwi, M.A.; Masanja, V.G.; Mureithi, E.W.; James, M.N.O. Unsteady MHD flow of nanofluid with variable properties over a stretching sheet in the presence of thermal radiation and chemical reaction. Int. J. Math. Math. Sci. 2019, 2019, 7392459. [Google Scholar] [CrossRef]
- Manzur, M.; Khan, M.; ur Rahman, M. Mixed convection heat transfer to cross fluid with thermal radiation: Effects of buoyancy assisting and opposing flows. Int. J. Mech. Sci. 2018, 138, 515–523. [Google Scholar] [CrossRef]
- Oyelakin, I.S.; Mondal, S.; Sibanda, P. Unsteady Casson nanofluid flow over a stretching sheet with thermal radiation, convective and slip boundary conditions. Alex. Eng. J. 2016, 55, 1025–1035. [Google Scholar] [CrossRef]
- Ahmad, I.; Sajid, M.; Awan, W.; Rafique, M.; Aziz, W.; Ahmed, M.; Taj, M. MHD flow of a viscous fluid over an exponentially stretching sheet in a porous medium. J. Appl. Math. 2014, 2014, 256761. [Google Scholar] [CrossRef]
- Zaman, H.; Ahmad, Z.; Ayub, M. A note on the unsteady incompressible MHD fluid flow with slip conditions and porous walls. Int. Sch. Res. Not. 2013, 2013, 705296. [Google Scholar] [CrossRef]
- Hussain, S. Finite element solution for MHD flow of nanofluids with heat and mass transfer through a porous media with thermal radiation, viscous dissipation and chemical reaction effects. Adv. Appl. Math. Mech. 2017, 9, 904–923. [Google Scholar] [CrossRef]
- Ahmmed, S.F.; Biswas, R.; Afikuzzaman, M. Unsteady magnetohydrodynamic free convection flow of nanofluid through an exponentially accelerated inclined plate embedded in a porous medium with variable thermal conductivity in the presence of radiation. J. Nanofluids 2018, 7, 891–901. [Google Scholar] [CrossRef]
- Hussein, A.K.; Ashorynejad, H.R.; Sivasankaran, S.; Kolsi, L.; Shikholeslami, M.; Adegun, I.K. Modeling of MHD natural convection in a square enclosure having an adiabatic square shaped body using Lattice Boltzmann Method. Alex. Eng. J. 2016, 55, 203–214. [Google Scholar] [CrossRef]
- Hashim, A.; Hamid, M.; Khan. Unsteady mixed convective flow of Williamson nanofluid with heat transfer in the presence of variable thermal conductivity and magnetic field. J. Mol. Liq. 2018, 260, 436–446. [Google Scholar] [CrossRef]
- Nayak, M.K.; Akbar, N.S.; Pandey, V.S.; Khan, Z.H.; Tripathi, D. 3D free convective MHD flow of nanofluid over permeable linear stretching sheet with thermal radiation. Powder Technol. 2017, 315, 205–215. [Google Scholar] [CrossRef]
- Choi, S.U.; Eastman, J.A. Enhancing Thermal Conductivity of Fluids with Nanoparticles; No. ANL/MSD/CP-84938; CONF-951135-29; Argonne National Lab: Lemont, IL, USA, 1995.
- Qing, J.; Bhatti, M.M.; Abbas, M.A.; Rashidi, M.M.; Ali, M.E.S. Entropy generation on MHD Casson nanofluid flow over a porous stretching/shrinking surface. Entropy 2016, 18, 123. [Google Scholar] [CrossRef]
- Shah, Z.; Kumam, P.; Deebani, W. Radiative MHD Casson Nanofluid Flow with Activation energy and chemical reaction over past nonlinearly stretching surface through Entropy generation. Sci. Rep. 2020, 10, 1–14. [Google Scholar] [CrossRef]
- Ghadikolaei, S.S.; Hosseinzadeh, K.; Ganji, D.D.; Jafari, B. Nonlinear thermal radiation effect on magneto Casson nanofluid flow with Joule heating effect over an inclined porous stretching sheet. Case Stud. Therm. Eng. 2018, 12, 176–187. [Google Scholar] [CrossRef]
- Sulochana, C.; Ashwinkumar, G.P.; Sandeep, N. Similarity solution of 3D Casson nanofluid flow over a stretching sheet with convective boundary conditions. J. Niger. Math. Soc. 2016, 35, 128–141. [Google Scholar] [CrossRef]
- Mustafa, M.; Khan, J.A. Model for flow of Casson nanofluid past a non-linearly stretching sheet considering magnetic field effects. AIP Adv. 2015, 5, 077148. [Google Scholar] [CrossRef]
- Xuan, Y.; Li, Q. Investigation on convective heat transfer and flow features of nanofluids. J. Heat Transf. 2003, 125, 151–155. [Google Scholar] [CrossRef]
- Khalili, S.; Tamim, H.; Khalili, A.; Rashidi, M.M. Unsteady convective heat and mass transfer in pseudoplastic nanofluid over a stretching wall. Adv. Powder Technol. 2015, 26, 1319–1326. [Google Scholar] [CrossRef]
- Khan, M.; Hamid, A. Influence of non-linear thermal radiation on 2D unsteady flow of a Williamson fluid with heat source/sink. Results Phys. 2017, 7, 3968–3975. [Google Scholar] [CrossRef]
- Das, K.; Acharya, N.; Kundu, P.K. The onset of nanofluid flow past a convectively heated shrinking sheet in presence of heat source/sink: A Lie group approach. Appl. Therm. Eng. 2016, 103, 38–46. [Google Scholar] [CrossRef]
- Soid, S.K.; Ishak, A.; Pop, I. Unsteady MHD flow and heat transfer over a shrinking sheet with ohmic heating. Chin. J. Phys. 2017, 55, 1626–1636. [Google Scholar] [CrossRef]
- Dhanai, R.; Rana, P.; Kumar, L. Multiple solutions of MHD boundary layer flow and heat transfer behavior of nanofluids induced by a power-law stretching/shrinking permeable sheet with viscous dissipation. Powder Technol. 2015, 273, 62–70. [Google Scholar] [CrossRef]
- Naramgari, S.; Sulochana, C. MHD flow over a permeable stretching/shrinking sheet of a nanofluid with suction/injection. Alex. Eng. J. 2016, 55, 819–827. [Google Scholar] [CrossRef]
- Yasin, M.H.M.; Ishak, A.; Pop, I. MHD heat and mass transfer flow over a permeable stretching/shrinking sheet with radiation effect. J. Magn. Magn. Mater. 2016, 407, 235–240. [Google Scholar] [CrossRef]
- Khan, M.; Malik, M.Y.; Salahuddin, T.; Hussian, A. Heat and mass transfer of Williamson nanofluid flow yield by an inclined Lorentz force over a nonlinear stretching sheet. Results Phys. 2018, 8, 862–868. [Google Scholar] [CrossRef]
- Khan, M.; Hafeez, A. A review on slip-flow and heat transfer performance of nanofluids from a permeable shrinking surface with thermal radiation: Dual solutions. Chem. Eng. Sci. 2017, 173, 1–11. [Google Scholar] [CrossRef]
- Pal, D.; Mandal, G. Double diffusive magnetohydrodynamic heat and mass transfer of nanofluids over a nonlinear stretching/shrinking sheet with viscous-Ohmic dissipation and thermal radiation. Propuls. Power Res. 2017, 6, 58–69. [Google Scholar] [CrossRef]
- Gupta, S.; Kumar, D.; Singh, J. MHD mixed convective stagnation point flow and heat transfer of an incompressible nanofluid over an inclined stretching sheet with chemical reaction and radiation. Int. J. Heat Mass Transf. 2018, 118, 378–387. [Google Scholar] [CrossRef]
- Nandy, S.K.; Pop, I. Effects of magnetic field and thermal radiation on stagnation flow and heat transfer of nanofluid over a shrinking surface. Int. Commun. Heat Mass Transf. 2014, 53, 50–55. [Google Scholar] [CrossRef]
- Tlili, I.; Khan, W.A.; Ramadan, K. Entropy generation due to MHD stagnation point flow of a nanofluid on a stretching surface in the presence of radiation. J. Nanofluids 2018, 7, 879–890. [Google Scholar] [CrossRef]
- Lund, L.A.; Omar, Z.; Khan, I. Steady incompressible magnetohydrodynamics Casson boundary layer flow past a permeable vertical and exponentially shrinking sheet: A stability analysis. Heat Transf. Asian Res. 2019, 48, 3538–3556. [Google Scholar] [CrossRef]
- Sadegh Moghanlou, F.; Shams Khorrami, A.; Esmaeilzadeh, E.; Vajdi, M. Effect of strong electric field on heat transfer enhancement in a mini channel containing Al2O3/oil nanofluid. J. Braz. Soc. Mech. Sci. Eng. 2021, 43, 149. [Google Scholar] [CrossRef]
- Noorzadeh, S.; Sadegh Moghanlou, F.; Vajdi, M.; Ataei, M. Thermal conductivity, viscosity and heat transfer process in nanofluids: A critical review. J. Compos. Compd. 2020, 2, 175–192. [Google Scholar] [CrossRef]
- Adibi, T.; Razavi, S.; Adibi, O.; Vajdi, M.; Sadegh Moghanlou, F. The response of nano-ceramic doped fluids in heat convection models: A characteristics-based numerical approach. Sci. Iran. 2020, 28, 2671–2683. [Google Scholar] [CrossRef]
- Rafique, K.; Anwar, M.I.; Misiran, M.; Khan, I.; Seikh, A.H.; Sherif, E.-S.M.; Nisar, K.S. Brownian Motion and Thermophoretic Diffusion Effects on Micropolar Type Nanofluid Flow with Soret and Dufour Impacts over an Inclined Sheet: Keller-Box Simulations. Energies 2019, 12, 4191. [Google Scholar] [CrossRef]
- Wang, R.; Chen, T.; Qi, J.; Du, J.; Pan, G.; Huang, L. Investigation on the heat transfer enhancement by nanofluid under electric field considering electrophorestic and thermophoretic effect. Case Stud. Therm. Eng. 2021, 28, 101498. [Google Scholar] [CrossRef]
- Hamid, A.; Hashim; Khan, M.; Hafeez, A. Unsteady stagnation-point flow of Williamson fluid generated by stretching/shrinking sheet with Ohmic heating. Int. J. Heat Mass Transf. 2018, 126, 933–940. [Google Scholar] [CrossRef]
- Raza, J.; Mebarek-Oudina, F.; Mahanthesh, B. Magnetohydrodynamic flow of nano Williamson fluid generated by stretching plate with multiple slips. Multidiscip. Modeling Mater. Struct. 2019, 15, 871–894. [Google Scholar] [CrossRef]
- Wang, R.; Du, J.; Zhu, Z. Effects of wall slip and nanoparticles’ thermophoresis on the convective heat transfer enhancement of nanofluid in a microchannel. J. Therm. Sci. 2016, 11, 1880–5566. [Google Scholar] [CrossRef]
- Ashraf, M.; Ahmad, S. Radiation effects on MHD axisymmetric stagnation point flow towards a heated shrinking sheet. Chem. Eng. Commun. 2012, 199, 823–837. [Google Scholar] [CrossRef]
- Ashraf, M.; Ashraf, M.M. MHD stagnation point flow of a micropolar fluid towards a heated surface. Appl. Math. Mech. Engl. Ed. 2011, 32, 45–54. [Google Scholar] [CrossRef]
- Gerald, C.F. Applied Numerical Analysis; Addison Wesley Publishing Company Reading: Boston, MA, USA, 1974. [Google Scholar]
- Milne, W.E. Numerical Solutions of Differential Equations; John Willy and Sons: New York, NY, USA, 1953. [Google Scholar]
- Hildebrand, F.B. Introduction to Numerical Analysis; Tata McGraw Hill Publishing Company: Delhi, India, 1978. [Google Scholar]
- Syed, K.S.; Tupholme, G.E.; Wood, A.S. Iterative Solution of Fluid Flow in Finned Tubes. In Proceedings of the 10th International Conference on Numerical Methods in Laminar and Turbulent Flow, Montreal, QC, Canada, 6–10 July 1987; Taylor, C., Cross, J.T., Eds.; Pineridge Press: Swansea, UK, 1997; pp. 429–440. [Google Scholar]
- Deuflhard, P. Order and step size control in extrapolation methods. Numer. Math. 1983, 41, 399–422. [Google Scholar] [CrossRef]
- Wang, C.Y. Stagnation flow towards a shrinking sheet. Int. J. Non-Linear Mech. 2008, 43, 377–382. [Google Scholar] [CrossRef]

























| 0.0 | 3.189049 | −0.841039 | ||||||
| 2.0 | 6.313578 | −2.388978 | ||||||
| 4.0 | 10.24458 | −4.223327 | ||||||
| 6.0 | 14.447788 | −6.120553 | ||||||
| 8.0 | 18.722114 | −8.021130 | ||||||
| 0.0 | 3.189049 | −0.841039 | ||||||
| −2.0 | 1.543255 | −0.090764 | ||||||
| −4.0 | 0.910110 | 0.053673 | ||||||
| −6.0 | 0.630655 | 0.065984 | ||||||
| −8.0 | 0.479743 | 0.059675 | ||||||
| 0.3 | 0.673262 | −0.947845 | 0.312037 | |||||
| 0.6 | 0.485986 | −1.325444 | 0.615832 | |||||
| 0.9 | 0.151112 | −1.559425 | 0.796875 | |||||
| 1.2 | −0.356424 | −1.661762 | 0.861965 | |||||
| 1.5 | −0.995763 | −1.643594 | 0.817740 | |||||
| 0.1 | 0.849306 | 3.795937 | −3.289729 | |||||
| 0.3 | 0.869618 | 3.710239 | −3.248862 | |||||
| 0.5 | 0.893979 | 3.605628 | −3.196671 | |||||
| 0.7 | 0.924693 | 3.468609 | −3.124563 | |||||
| 0.9 | 0.967521 | 3.255413 | −3.004029 | |||||
| 0.3 | 1.195450 | 0.737692 | −0.901735 | |||||
| 0.6 | 1.016555 | 0.833034 | −0.943314 | |||||
| 0.9 | 0.842839 | 0.931407 | −0.973377 | |||||
| 1.2 | 0.701858 | 1.023564 | −0.988933 | |||||
| 1.5 | 0.593938 | 1.105592 | −0.991659 | |||||
| 0.25 | 1.606363 | 3.572483 | ||||||
| 0.5 | 1.813504 | 3.027183 | ||||||
| 1.0 | 2.180781 | 2.360851 | ||||||
| 1.5 | 2.504805 | 1.947161 | ||||||
| 2.0 | 2.798425 | 1.653898 |
| 1.9 | −5.155792 | ||||||||
| 2.2 | −12.534274 | ||||||||
| 2.5 | −26.451137 | ||||||||
| 2.8 | −40.461342 | ||||||||
| 3.1 | −54.547196 | ||||||||
| −1.9 | −1.845340 | ||||||||
| −2.2 | −1.541086 | ||||||||
| −2.5 | −1.291402 | ||||||||
| −2.8 | −1.086529 | ||||||||
| −3.1 | −0.918169 | ||||||||
| 1.0 | −0.930396 | ||||||||
| 1.5 | −0.813361 | ||||||||
| 2.0 | −0.723093 | ||||||||
| 2.5 | −0.649188 | ||||||||
| 3.0 | −0.586104 | ||||||||
| 1.5 | 3.715635 | −4.687424 | |||||||
| 3.0 | 7.779985 | −9.159681 | |||||||
| 6.0 | 15.908686 | −18.104196 | |||||||
| 9.0 | 24.037388 | −27.048712 | |||||||
| 12.0 | 32.166089 | −35.993227 | |||||||
| 0.1 | 0.076553 | −0.511428 | |||||||
| 0.2 | 0.378628 | −0.953594 | |||||||
| 0.4 | 0.957389 | −1.690657 | |||||||
| 0.6 | 1.476978 | −2.285638 | |||||||
| 0.8 | 1.942185 | −2.779131 | |||||||
| 0.6 | −2.467437 | ||||||||
| 0.8 | −2.354628 | ||||||||
| 1.2 | −2.133913 | ||||||||
| 1.6 | −1.937462 | ||||||||
| 2.0 | −1.768712 | ||||||||
| 0.3 | −1.535116 | ||||||||
| 0.4 | −2.028193 | ||||||||
| 0.5 | −2.521270 | ||||||||
| 0.6 | −3.014346 | ||||||||
| 0.7 | −3.507423 | ||||||||
| 0.4 | −3.137616 | ||||||||
| 0.5 | −2.521270 | ||||||||
| 0.7 | −1.816875 | ||||||||
| 1.0 | −1.288578 | ||||||||
| 1.4 | −0.936381 |
| Wang [49] | Soid et al. [23] | Present | ||
|---|---|---|---|---|
| 0 | 0 | 1.23258765 | 1.2325854 | |
| −0.5 | 1.49567 | 1.49566976 | 1.4956667 | |
| −1.15 | 1.08223 | 1.08223117 | 1.0822298 | |
| −1.2 | 0.93247335 | 0.93247131 | ||
| −1.24657 | 0.57452574 | 0.57451987 | ||
| 0.05 | 1 | 0 | ||
| 0.5 | 0.72188364 | |||
| 0 | 1.25253676 | 1.252533 | ||
| −0.5 | 1.53308133 | 1.5330776 | ||
| −1.29 | 0.62952288 | 0.62951133 | ||
| −1.2906 | 0.59713221 | 0.59712483 | ||
| −1.29064 | 0.58849210 | 0.58846158 |
Publisher’s Note: MDPI stays neutral with regard to jurisdictional claims in published maps and institutional affiliations. |
© 2022 by the authors. Licensee MDPI, Basel, Switzerland. This article is an open access article distributed under the terms and conditions of the Creative Commons Attribution (CC BY) license (https://creativecommons.org/licenses/by/4.0/).
Share and Cite
Zhu, A.; Ali, H.; Ishaq, M.; Junaid, M.S.; Raza, J.; Amjad, M. Numerical Study of Heat and Mass Transfer for Williamson Nanofluid over Stretching/Shrinking Sheet along with Brownian and Thermophoresis Effects. Energies 2022, 15, 5926. https://doi.org/10.3390/en15165926
Zhu A, Ali H, Ishaq M, Junaid MS, Raza J, Amjad M. Numerical Study of Heat and Mass Transfer for Williamson Nanofluid over Stretching/Shrinking Sheet along with Brownian and Thermophoresis Effects. Energies. 2022; 15(16):5926. https://doi.org/10.3390/en15165926
Chicago/Turabian StyleZhu, Aiguo, Haider Ali, Muhammad Ishaq, Muhammad Sheraz Junaid, Jawad Raza, and Muhammad Amjad. 2022. "Numerical Study of Heat and Mass Transfer for Williamson Nanofluid over Stretching/Shrinking Sheet along with Brownian and Thermophoresis Effects" Energies 15, no. 16: 5926. https://doi.org/10.3390/en15165926
APA StyleZhu, A., Ali, H., Ishaq, M., Junaid, M. S., Raza, J., & Amjad, M. (2022). Numerical Study of Heat and Mass Transfer for Williamson Nanofluid over Stretching/Shrinking Sheet along with Brownian and Thermophoresis Effects. Energies, 15(16), 5926. https://doi.org/10.3390/en15165926

