Optimal Operation of an Integrated Hybrid Renewable Energy System with Demand-Side Management in a Rural Context
Abstract
:1. Introduction
1.1. Need for Energy Management Systems
1.2. The Importance of a Reverse Osmosis Desalination Plant for Remote Villagers
1.3. Overview of the Optimization Techniques
1.4. Literature Review on Optimization Techniques and Different Battery Technologies
1.5. Demand-Side Management
1.6. Literature Review of Demand-Side Management
1.7. Motivation for the Article to Consider Energy Conservation-Based DSM
1.8. Novelty and Overview of the Article
2. Development of the IRES
2.1. Step 1—Study Area Identification
2.2. Step 2—Estimation of Electrical Energy Demand and Hourly Freshwater Requirements
2.3. Step 3—Resource Assessment
3. The IHRES Component Mathematical Modelling
3.1. Solar Energy System
3.2. Biomass Generator (BMG)
3.3. Battery Bank
3.4. Diesel Generator (DG)
CO2 Emissions
3.5. Bi-Directional Converter with a Charge Controller (BDC-CC)
3.6. Reverse Osmosis Desalination (ROD) Plant
4. Economic Analysis of the IRES
5. The Objective Function and Its Constraints
5.1. Life Cycle Cost
5.2. Upper and Lower Bounds
5.3. Battery Bank Energy Storage Limits
5.4. Diesel Generator Operating Limits
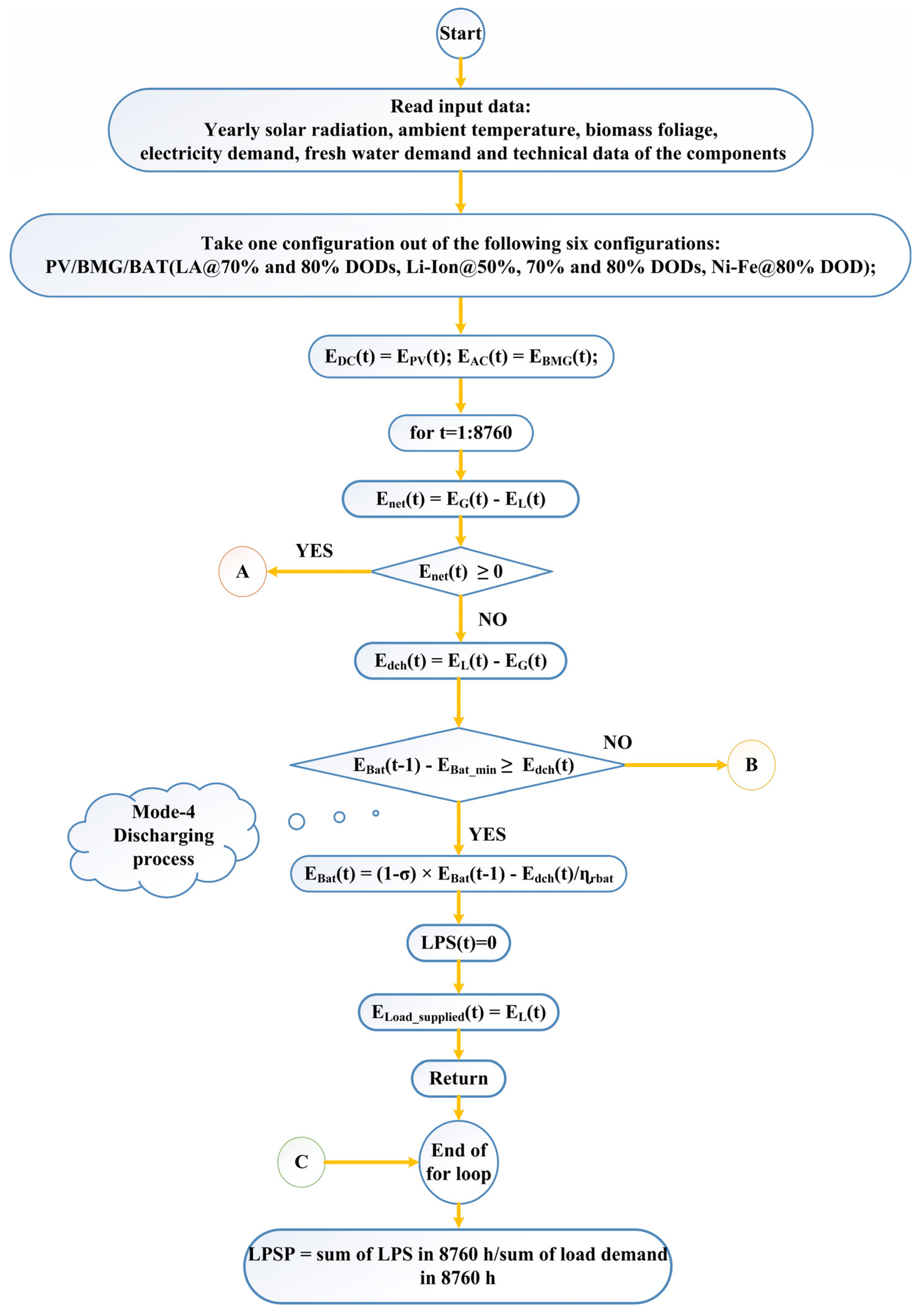
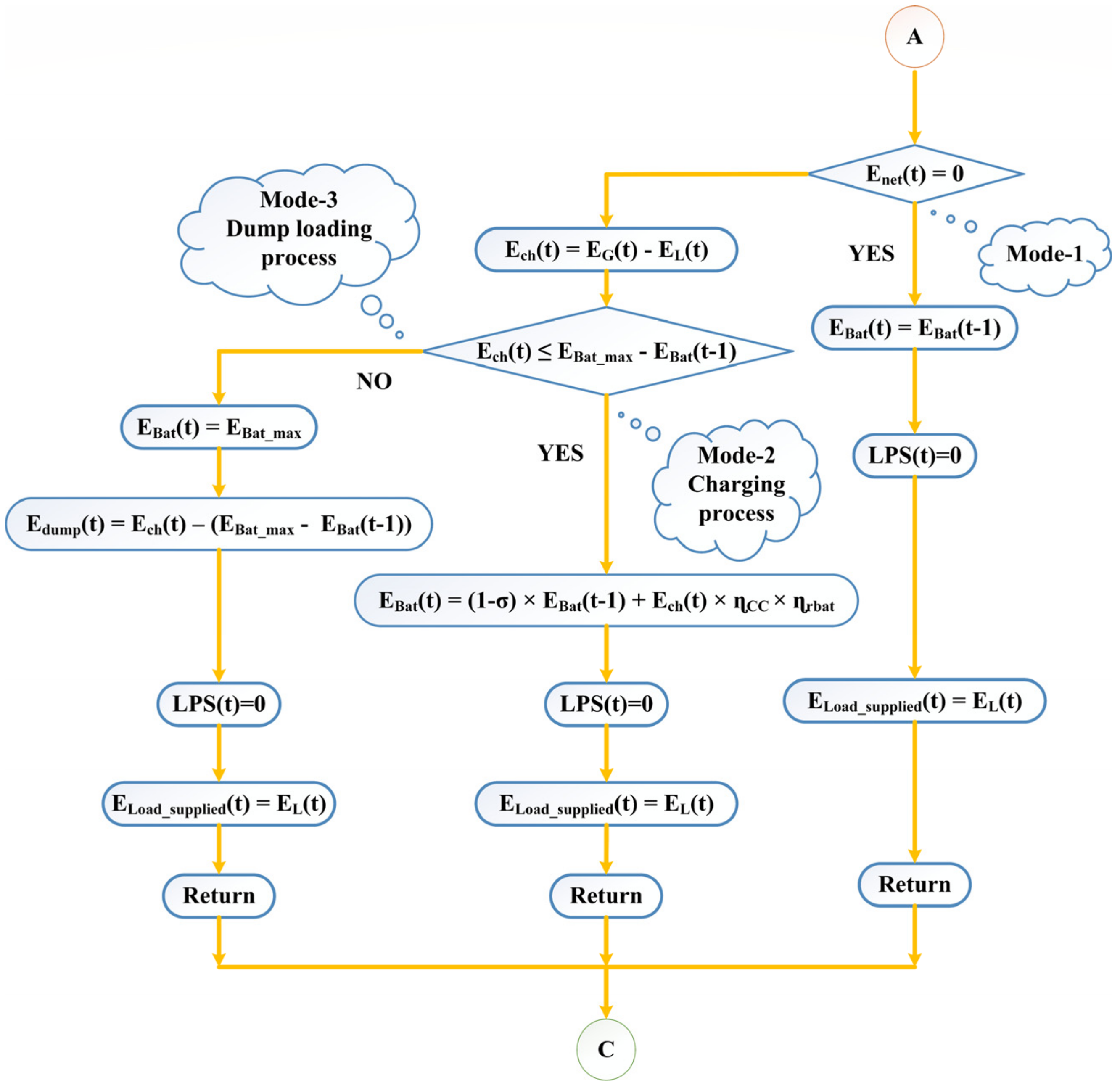
5.5. Power Reliability Index
6. Methodology
6.1. Load following Strategy
6.2. Cycle Charging Strategy
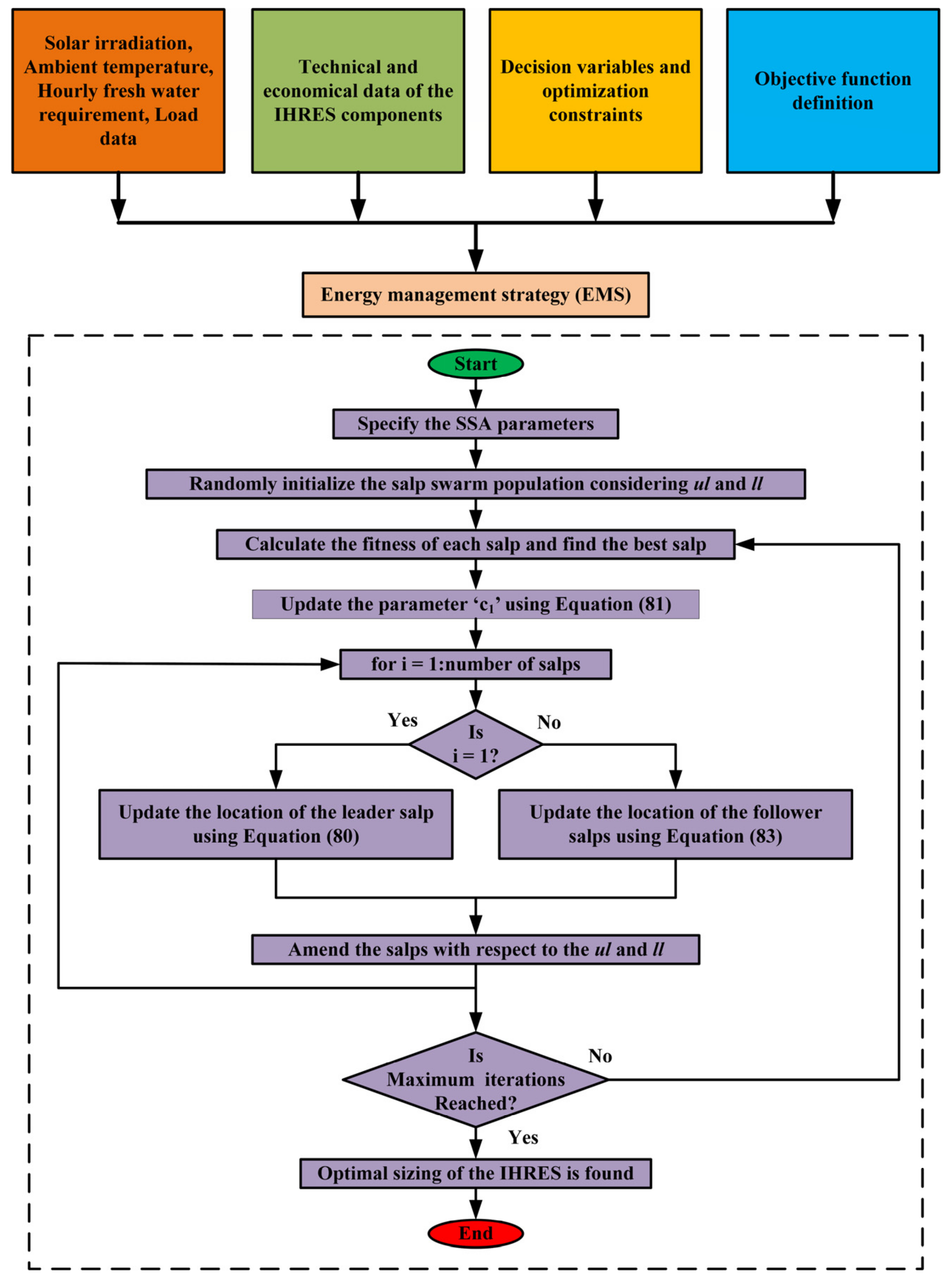
7. Proposed Algorithm
Salp Swarm Algorithm (SSA)
8. Results and Discussion
8.1. Robustness and History of the Ni-Fe Battery Technology
8.2. Technical Comparison of the Battery Technologies Used in the Study
8.2.1. The Lifetime of the Batteries
- The LA battery used in the study can be usable in two allowable DODs, such as 70% and 80%; if it is used at 70% DOD, its lifespan is 3 years; if it is used at 80% DOD, then its lifespan is 2.5 years.
- The Li-Ion battery used in the study can be usable in three allowable DODs, such as 50%, 70%, and 80%; if it is used at 50% DOD, its lifespan is 15 years; if it is used at 70% DOD, its lifespan is 9 years; if it is used at 80% DOD, its lifespan is 7.5 years.
- The Ni-Fe battery used in the study can be usable in two allowable DODs, such as 50% and 80%; if it is used at 50% DOD, its lifespan is 30+ years; if it is used at 80% DOD, its lifespan is also 30+ years. This is why it is the most robust battery technology because the DOD does not affect its lifespan and it is more suitable for off-grid rural electrification for people living in remote areas since it does not need to be replaced during the lifespan of the project.
8.2.2. Round Trip Efficiency of the Batteries
8.2.3. The Self-Discharge Rate of the Batteries
8.2.4. Operating Temperature Capabilities of the Batteries
8.2.5. Replacement Frequency of the Batteries during the Lifespan of the Project
8.2.6. Cycle Life of the Batteries
8.3. Modelling of Different Configurations Using Battery Technologies and RE Resources
8.4. Optimization Algorithms and Components Technical and Cost Values
8.5. Optimal Configuration from the LA Battery-Based IHRESs
The Effect of Dispatch Strategies on LA Battery-Based IHRESs
8.6. Optimal Configuration from the Li-Ion Battery-Based IHRESs
The Effect of Dispatch Strategies on Li-Ion Battery-Based IHRESs
8.7. Optimal Configuration from the Ni-Fe Battery-Based IHRESs
The Effect of Dispatch Strategies on Ni-Fe Battery-Based IHRESs
8.8. The System Performance with Different Battery Technologies Using HPRALC, MPRAMC, and LPRAHC-Based Scenarios
8.8.1. Low-Efficiency Appliance Usage-Based Scenario (HPRALC) (without DSM)
The Effect of Dispatch Strategies with Different Battery Technologies Using Low-Efficiency Appliance Usage-Based Scenario (HPRALC) (without DSM)
8.8.2. The Effect of Ni-Fe Battery-Based IHRES Using Medium-Efficiency Appliance Usage-Based Scenario (MPRAMC) (with DSM)
The Effect of Different Dispatch Strategies on the Ni-Fe Battery-Based IHRES Using Medium-Efficiency Appliance Usage-Based Scenario (MPRAMC) (with DSM)
8.8.3. The Effect of Ni-Fe Battery-Based IHRES Using High-Efficiency Appliance Usage-Based Scenario (LPRAHC) (with DSM)
The Effect of Different Dispatch Strategies on the Ni-Fe Battery-Based IHRES Using High-Efficiency Appliance Usage-Based Scenario (LPRAHC) (with DSM)
8.9. Robustness of the Algorithms in Finding the Global Best Optimal Values
8.10. Convergence Efficiency of the Algorithms in Finding the Global Best Optimal Values
9. Sensitivity Analysis
10. Conclusions
Author Contributions
Funding
Institutional Review Board Statement
Informed Consent Statement
Data Availability Statement
Conflicts of Interest
References
- Maleki, A. Design and Optimization of Autonomous Solar-Wind-Reverse Osmosis Desalination Systems Coupling Battery and Hydrogen Energy Storage by an Improved Bee Algorithm. Desalination 2018, 435, 221–234. [Google Scholar] [CrossRef]
- Iranmehr, H.; Aazami, R.; Tavoosi, J.; Shirkhani, M.; Azizi, A.-R.; Mohammadzadeh, A.; Mosavi, A.H.; Guo, W. Modeling the Price of Emergency Power Transmission Lines in the Reserve Market Due to the Influence of Renewable Energies. Front. Energy Res. 2022, 9, 792418. [Google Scholar] [CrossRef]
- Sinha, S.; Chandel, S.S. Review of Software Tools for Hybrid Renewable Energy Systems. Renew. Sustain. Energy Rev. 2014, 32, 192–205. [Google Scholar] [CrossRef]
- Bukar, A.L.; Tan, C.W. A Review on Stand-Alone Photovoltaic-Wind Energy System with Fuel Cell: System Optimization and Energy Management Strategy. J. Clean. Prod. 2019, 221, 73–88. [Google Scholar] [CrossRef]
- Saremi, S.; Mirjalili, S.; Lewis, A. Advances in Engineering Software Grasshopper Optimisation Algorithm: Theory and Application. Adv. Eng. Softw. 2017, 105, 30–47. [Google Scholar] [CrossRef] [Green Version]
- Mirjalili, S.; Mohammad, S.; Lewis, A. Advances in Engineering Software Grey Wolf Optimizer. Adv. Eng. Softw. 2014, 69, 46–61. [Google Scholar] [CrossRef] [Green Version]
- Kennedy, J.; Eberhart, R. Particle Swarm Optimization. In Proceedings of the ICNN’95—International Conference on Neural Networks, Perth, WA, Australia, 27 November–1 December 1995; pp. 1942–1948. [Google Scholar]
- Man, K.F.; Tang, K.S.; Kwong, S. Genetic Algorithms: Concepts and Applications. IEEE Trans. Ind. Electron. 1996, 43, 519–534. [Google Scholar] [CrossRef]
- Bukar, A.L. Optimal Sizing of an Autonomous Photovoltaic/Wind/Battery/Diesel Generator Microgrid Using Grasshopper Optimization Algorithm. Sol. Energy 2019, 188, 685–696. [Google Scholar] [CrossRef]
- Mirjalili, S.; Gandomi, A.H.; Zahra, S.; Saremi, S. Salp Swarm Algorithm: A Bio-Inspired Optimizer for Engineering Design Problems. Adv. Eng. Softw. 2017, 114, 163–191. [Google Scholar] [CrossRef]
- Liang, M.; Fu, C.; Xiao, B.; Luo, L.; Wang, Z. A Fractal Study for the Effective Electrolyte Diffusion through Charged Porous Media. Int. J. Heat Mass Transf. 2019, 137, 365–371. [Google Scholar] [CrossRef]
- Liang, M.; Liu, Y.; Xiao, B.; Yang, S.; Wang, Z.; Han, H. An Analytical Model for the Transverse Permeability of Gas Diffusion Layer with Electrical Double Layer Effects in Proton Exchange Membrane Fuel Cells. Int. J. Hydrogen Energy 2018, 43, 17880–17888. [Google Scholar] [CrossRef]
- Ramesh, M.; Saini, R.P. Dispatch Strategies Based Performance Analysis of a Hybrid Renewable Energy System for a Remote Rural Area in India. J. Clean. Prod. 2020, 259, 120697. [Google Scholar] [CrossRef]
- Patel, A.M.; Singal, S.K. Optimal Component Selection of Integrated Renewable Energy System for Power Generation in Stand-Alone Applications. Energy 2019, 175, 481–504. [Google Scholar] [CrossRef]
- Rajanna, S.; Saini, R.P. Modeling of Integrated Renewable Energy System for Electri Fi Cation of a Remote Area in India. Renew. Energy 2020, 90, 175–187. [Google Scholar] [CrossRef]
- Bhatt, A.; Sharma, M.P.; Saini, R.P. Feasibility and Sensitivity Analysis of an Off-Grid Micro Hydro–Photovoltaic–Biomass and Biogas–Diesel–Battery Hybrid Energy System for a Remote Area in Uttarakhand State, India. Renew. Sustain. Energy Rev. 2016, 61, 53–69. [Google Scholar] [CrossRef]
- Upadhyay, S.; Sharma, M.P. Selection of a Suitable Energy Management Strategy for a Hybrid Energy System in a Remote Rural Area of India. Energy 2016, 94, 352–366. [Google Scholar] [CrossRef]
- Li, C.; Zhou, D.; Wang, H.; Lu, Y.; Li, D. Techno-Economic Performance Study of Stand-Alone Wind/Diesel/Battery Hybrid System with Different Battery Technologies in the Cold Region of China. Energy 2020, 192, 116702. [Google Scholar] [CrossRef]
- Durlinger, B.; Reinders, A.; Toxopeus, M. A Comparative Life Cycle Analysis of Low Power PV Lighting Products for Rural Areas in South East Asia. Renew. Energy 2012, 41, 96–104. [Google Scholar] [CrossRef]
- Shezan, S.K.A.; Julai, S.; Kibria, M.A.; Ullah, K.R.; Saidur, R.; Chong, W.T.; Akikur, R.K. Performance Analysis of an Off-Grid Wind-PV (Photovoltaic) -Diesel- Battery Hybrid Energy System Feasible for Remote Areas. J. Clean. Prod. 2016, 125, 121–132. [Google Scholar] [CrossRef]
- Rodríguez-Gallegos, C.D.; Gandhi, O.; Bieri, M.; Reindl, T.; Panda, S.K. A Diesel Replacement Strategy for Off-Grid Systems Based on Progressive Introduction of PV and Batteries: An Indonesian Case Study. Appl. Energy 2018, 229, 1218–1232. [Google Scholar] [CrossRef]
- Pina, A.; Ferrão, P.; Fournier, J.; Lacarrière, B.; Corre, O. Le ScienceDirect ScienceDirect ScienceDirect Techno-Economic Analysis of Hybrid System Assessing the Feasibility of Using the Heat Demand-Outdoor Temperature Function for a District Heat Demand Forecast for Rural Electrification in Cambodia. Energy Procedia 2017, 138, 524–529. [Google Scholar] [CrossRef]
- Kohsri, S.; Meechai, A.; Prapainainar, C. Chemical Engineering Research and Design Design and Preliminary Operation of a Hybrid Syngas/Solar PV/Battery Power System for off-Grid Applications: A Case Study in Thailand. Chem. Eng. Res. Des. 2018, 131, 346–361. [Google Scholar] [CrossRef] [Green Version]
- Kim, H.; Yong, T. Independent Solar Photovoltaic with Energy Storage Systems (ESS) for Rural Electri Fi Cation in Myanmar. Renew. Sustain. Energy Rev. 2018, 82, 1187–1194. [Google Scholar] [CrossRef]
- Lozano, L.; Querikiol, E.M.; Abundo, M.L.S.; Bellotindos, L.M. Techno-Economic Analysis of a Cost-Effective Power Generation System for off-Grid Island Communities: A Case Study of Gilutongan Island, Cordova, Cebu, Philippines. Renew. Energy 2019, 140, 905–911. [Google Scholar] [CrossRef]
- Paul, S.; Schirmer, T.; Kairies, K.; Axelsen, H.; Uwe, D. Comparison of o Ff -Grid Power Supply Systems Using Lead-Acid and Lithium- Ion Batteries. Sol. Energy 2018, 162, 140–152. [Google Scholar] [CrossRef]
- Kaabeche, A.; Bakelli, Y. Renewable Hybrid System Size Optimization Considering Various Electrochemical Energy Storage Technologies. Energy Convers. Manag. 2019, 193, 162–175. [Google Scholar] [CrossRef]
- Bhattacharyya, S.C. Energy Economics; Springer: London, UK, 2011; ISBN 9780857292674. [Google Scholar]
- Rajanna, S.; Saini, R.P. Employing Demand Side Management for Selection of Suitable Scenario-Wise Isolated Integrated Renewal Energy Models in an Indian Remote Rural Area. Renew. Energy 2016, 99, 1161–1180. [Google Scholar] [CrossRef]
- Chauhan, A.; Saini, R.P. Techno-Economic Optimization Based Approach for Energy Management of a Stand-Alone Integrated Renewable Energy System for Remote Areas of India. Energy 2016, 94, 138–156. [Google Scholar] [CrossRef]
- Zheng, Y.; Jenkins, B.M.; Kornbluth, K.; Kendall, A.; Træholt, C. Optimization of a Biomass-Integrated Renewable Energy Microgrid with Demand Side Management under Uncertainty. Appl. Energy 2018, 230, 836–844. [Google Scholar] [CrossRef]
- Wang, X.; Palazoglu, A.; El-farra, N.H. Operational Optimization and Demand Response of Hybrid Renewable Energy Systems. Appl. Energy 2015, 143, 324–335. [Google Scholar] [CrossRef]
- Marzband, M.; Ghadimi, M.; Sumper, A.; Domínguez-garcía, J.L. Experimental Validation of a Real-Time Energy Management System Using Multi-Period Gravitational Search Algorithm for Microgrids in Islanded Mode. Appl. Energy 2014, 128, 164–174. [Google Scholar] [CrossRef] [Green Version]
- Matallanas, E.; Castillo-cagigal, M.; Gutiérrez, A.; Monasterio-huelin, F.; Caamaño-martín, E. Neural Network Controller for Active Demand-Side Management with PV Energy in the Residential Sector. Appl. Energy 2012, 91, 90–97. [Google Scholar] [CrossRef] [Green Version]
- Gudi, N.; Wang, L.; Devabhaktuni, V. Electrical Power and Energy Systems A Demand Side Management Based Simulation Platform Incorporating Heuristic Optimization for Management of Household Appliances. Int. J. Electr. Power Energy Syst. 2012, 43, 185–193. [Google Scholar] [CrossRef]
- Kyriakarakos, G.; Piromalis, D.D.; Dounis, A.I.; Arvanitis, K.G.; Papadakis, G. Intelligent Demand Side Energy Management System for Autonomous Polygeneration Microgrids. Appl. Energy 2013, 103, 39–51. [Google Scholar] [CrossRef]
- Kallel, R.; Boukettaya, G.; Krichen, L. Demand Side Management of Household Appliances in Stand-Alone Hybrid Photovoltaic System. Renew. Energy 2015, 81, 123–135. [Google Scholar] [CrossRef]
- Venkatappiah, B. Rural Electrification Corporation Limited. Econ. Political Wkly. 1971, 6, 2073–2076. [Google Scholar]
- Storn, R. Differential Evolution—A Simple and Efficient Heuristic for Global Optimization over Continuous Spaces. J. Glob. Optim. 1997, 11, 341–359. [Google Scholar] [CrossRef]
- Mirjalili, S. Advances in Engineering Software the Ant Lion Optimizer. Adv. Eng. Softw. 2015, 83, 80–98. [Google Scholar] [CrossRef]
- Mirjalili, S. Moth-Flame Optimization Algorithm: A Novel Nature-Inspired Heuristic Paradigm. Knowl.-Based Syst. 2015, 89, 228–249. [Google Scholar] [CrossRef]
- Mirjalili, S. Dragonfly Algorithm: A New Meta-Heuristic Optimization Technique for Solving Single-Objective, Discrete, and Multi-Objective Problems. Neural Comput. Appl. 2016, 27, 1053–1073. [Google Scholar] [CrossRef]
- Kumar, P.P.; Saini, R.P. Optimization of an Off-Grid Integrated Hybrid Renewable Energy System with Different Battery Technologies for Rural Electrification in India. J. Energy Storage 2020, 32, 101912. [Google Scholar] [CrossRef]
- Enersol Biopower. Available online: http://enersolbiopower.com/ (accessed on 5 May 2020).
- Chauhan, A.; Saini, R.P. Discrete Harmony Search Based Size Optimization of Integrated Renewable Energy System for Remote Rural Areas of Uttarakhand State in India. Renew. Energy 2016, 94, 587–604. [Google Scholar] [CrossRef]
- Kumar, P.P.; Saini, R.P. Optimization of an Off-Grid Integrated Hybrid Renewable Energy System with Various Energy Storage Technologies Using Different Dispatch Strategies. Energy Sources Part A Recover. Util. Environ. Eff. 2020, 32, 101912. [Google Scholar] [CrossRef]
- Ogunjuyigbe, A.S.O.; Ayodele, T.R.; Akinola, O.A. Optimal Allocation and Sizing of PV/Wind/Split-Diesel/Battery Hybrid Energy System for Minimizing Life Cycle Cost, Carbon Emission and Dump Energy of Remote Residential Building. Appl. Energy 2016, 171, 153–171. [Google Scholar] [CrossRef]
- Tu, T.; Rajarathnam, G.P.; Vassallo, A.M. Optimization of a Stand-Alone Photovoltaic e Wind e Diesel e Battery System with Multi-Layered Demand Scheduling. Renew. Energy 2019, 131, 333–347. [Google Scholar] [CrossRef]
- Upadhyay, S.; Sharma, M.P. Development of Hybrid Energy System with Cycle Charging Strategy Using Particle Swarm Optimization for a Remote Area in India. Renew. Energy 2015, 77, 586–598. [Google Scholar] [CrossRef]
- Iron Edison. Available online: https://ironedison.com/store (accessed on 10 January 2020).
- Trojan Battery Company. Available online: https://www.trojanbattery.com/ (accessed on 12 January 2020).
- Victron Energy Blue Power. Available online: https://www.victronenergy.com/batteries (accessed on 15 January 2020).
- Reserve Bank of India. Available online: https://www.rbi.org.in/home.aspx (accessed on 12 February 2020).
- Vikram Solar. Available online: https://www.vikramsolar.com/ (accessed on 25 May 2020).
- Mechanical Structure Cost of PV Panel. Available online: https://www.loomsolar.com/products/loom-solar-2-row-design-6-panel-stand-375-watt?gclid=CjwKCAjwsan5BRAOEiwALzomXxjAoKPGLLYkGRoWRgkR7mAros-FbPGeWeNhzvOqId-TRQESPrWq3xoC3CAQAvD_BwE (accessed on 12 May 2020).
- Cummins Diesel Generators. Available online: https://www.cummins.com/en/in/company/cummins-india (accessed on 11 August 2020).
- Kirloskar Diesel Generators. Available online: https://www.koeligreen.in/index.php#genset (accessed on 15 August 2020).























| Load Sector → | Domestic Load | Community Load | Agricultural Load | Commercial Load | SIL | Hourly Energy Demand (kWh) | |||||||||||||||
|---|---|---|---|---|---|---|---|---|---|---|---|---|---|---|---|---|---|---|---|---|---|
| School | Hospital | Community Hall | SL | PW | MCTM | Shops | MDP | Flour Mill | Saw Mills | ||||||||||||
| Appliance → | LED Lamp | Fan | TV + Dish | MC | LED Lamp | Fan | Computer | LED Lamp | Fan | Refrigerator | LED Lamp | Fan | LED Lights | Motor (2 hp) | Motor (5 hp) | LED Lamp | Fan | Motor (4 hp) | Motor (5 hp) | Saw Machine | |
| Rated Power → | 20 W | 75 W | 150 W | 5 W | 20 W | 75 W | 250 W | 20 W | 75 W | 200 W | 20 W | 75 W | 40 W | 1.5 kW | 3.73 kW | 20 W | 75 W | 2.983 kW | 3.73 kW | 1.8 kW | |
| Quantity → | 2 | 1 | 1 | 1 | 12 | 12 | 12 | 5 | 5 | 1 | 3 | 3 | 27 | 6 | 1 | 5 | 5 | 3 | 1 | 1 | |
| Time (h) ↓ | S/W | S/W | S/W | S/W | S/W | S/W | |||||||||||||||
| 0:00–1:00 | 19.95/0 | 0.3 | 0.38/0 | 0.2 | 1.08 | 2.98 | 24.89/4.56 | ||||||||||||||
| 1:00–2:00 | 19.95/0 | 0.3 | 0.38/0 | 0.2 | 1.08 | 2.98 | 24.89/4.56 | ||||||||||||||
| 2:00–3:00 | 19.95/0 | 0.3 | 0.38/0 | 0.2 | 1.08 | 2.98 | 24.89/4.56 | ||||||||||||||
| 3:00–4:00 | 19.95/0 | 0.3 | 0.38/0 | 0.2 | 1.08 | 2.98 | 24.89/4.56 | ||||||||||||||
| 4:00–5:00 | 31.92 | 19.95/0 | 0.3 | 0.38/0 | 0.2 | 1.08 | 2.98 | 56.81/36.48 | |||||||||||||
| 5:00–6:00 | 31.92 | 19.95/0 | 9.98 | 0.3 | 0.38/0 | 0.2 | 1.08 | 2.98 | 66.79/46.46 | ||||||||||||
| 6:00–7:00 | 19.95/0 | 9.98 | 1.33 | 0.38/0 | 0.2 | 9 | 2.98 | 43.82/23.49 | |||||||||||||
| 7:00–8:00 | 19.95/0 | 9.98 | 1.33 | 0.38/0 | 0.2 | 9 | 2.98 | 43.82/23.49 | |||||||||||||
| 8:00–9:00 | 19.95/0 | 9.98 | 0.67 | 0.38/0 | 0.2 | 9 | 2.98 | 43.16/22.83 | |||||||||||||
| 9:00–10:00 | 9.98/0 | 9.98 | 0.72 | 0.9/0 | 3 | 0.38/0 | 0.2 | 3.73 | 0.3 | 0.38/0 | 8.95 | 1.8 | 40.32/28.68 | ||||||||
| 10:00–11:00 | 9.98/0 | 9.98 | 0.72 | 0.9/0 | 3 | 0.38/0 | 0.2 | 3.73 | 0.3 | 0.38/0 | 8.95 | 1.8 | 40.32/28.68 | ||||||||
| 11:00–12:00 | 9.98/0 | 39.9 | 0.72 | 0.9/0 | 3 | 0.38/0 | 0.2 | 0.18 | 0.23/0 | 3.73 | 0.3 | 0.38/0 | 8.95 | 1.8 | 70.65/58.78 | ||||||
| 12:00–13:00 | 9.98/0 | 39.9 | 0.72 | 0.9/0 | 3 | 0.38/0 | 0.2 | 0.18 | 0.23/0 | 3.73 | 0.3 | 0.38/0 | 8.95 | 1.8 | 70.65/58.78 | ||||||
| 13:00–14:00 | 9.98/0 | 39.9 | 0.72 | 0.9/0 | 3 | 0.38/0 | 0.2 | 0.18 | 0.23/0 | 3.73 | 0.3 | 0.38/0 | 2.98 | 3.73 | 66.61/54.74 | ||||||
| 14:00–15:00 | 9.98/0 | 39.9 | 0.72 | 0.9/0 | 3 | 0.38/0 | 0.2 | 0.18 | 0.23/0 | 0.3 | 0.38/0 | 2.98 | 3.73 | 62.88/51.01 | |||||||
| 15:00–16:00 | 9.98/0 | 39.9 | 0.72 | 0.9/0 | 3 | 0.38/0 | 0.2 | 0.18 | 0.23/0 | 0.3 | 0.38/0 | 2.98 | 3.73 | 62.88/51.01 | |||||||
| 16:00–17:00 | 9.98/0 | 39.9 | 0.72 | 0.9/0 | 3 | 0.38/0 | 0.2 | 0.18 | 0.23/0 | 0.3 | 0.38/0 | 2.98 | 3.73 | 62.88/51.01 | |||||||
| 17:00–18:00 | 9.98/0 | 39.9 | 0.38/0 | 0.2 | 0.18 | 0.23/0 | 0.3 | 0.38/0 | 2.98 | 3.73 | 58.26/47.29 | ||||||||||
| 18:00–19:00 | 31.92 | 19.95/0 | 19.95 | 1.33 | 0.3 | 0.38/0 | 0.2 | 0.18 | 0.23/0 | 1.08 | 0.3 | 0.38/0 | 2.98 | 79.18/58.24 | |||||||
| 19:00–20:00 | 31.92 | 19.95/0 | 19.95 | 1.33 | 0.3 | 0.38/0 | 0.2 | 0.18 | 0.23/0 | 1.08 | 0.3 | 0.38/0 | 2.98 | 79.18/58.24 | |||||||
| 20:00–21:00 | 31.92 | 19.95/0 | 19.95 | 0.67 | 0.3 | 0.38/0 | 0.2 | 1.08 | 2.98 | 77.43/57.1 | |||||||||||
| 21:00–22:00 | 31.92 | 19.95/0 | 19.95 | 0.67 | 0.3 | 0.38/0 | 0.2 | 1.08 | 2.98 | 77.43/57.1 | |||||||||||
| 22:00–23:00 | 15.96 | 19.95/0 | 9.98 | 0.67 | 0.3 | 0.38/0 | 0.2 | 1.08 | 2.98 | 51.5/31.17 | |||||||||||
| 23:00–24:00 | 19.95/0 | 0.3 | 0.38/0 | 0.2 | 1.08 | 2.98 | 24.89/4.56 | ||||||||||||||
| Load Sector → | Domestic Load | Community Load | Agricultural Load | Commercial Load | SIL | Hourly Energy Demand (kWh) | |||||||||||||||
|---|---|---|---|---|---|---|---|---|---|---|---|---|---|---|---|---|---|---|---|---|---|
| School | Hospital | Community Hall | SL | PW | MCTM | Shops | MDP | Flour Mill | Saw Mills | ||||||||||||
| Appliance → | LED Lamp | Fan | TV + Dish | MC | LED Lamp | Fan | Computer | LED Lamp | Fan | Refrigerator | LED Lamp | Fan | LED Lights | Motor (2 hp) | Motor (5 hp) | LED Lamp | Fan | Motor (4 hp) | Motor (5 hp) | Saw Machine | |
| Rated Power → | 20 W | 75 W | 100 W | 5 W | 20 W | 75 W | 250 W | 20 W | 75 W | 200 W | 20 W | 75 W | 40 W | 1.5 kW | 3.73 kW | 20 W | 75 W | 2.983 kW | 3.73 kW | 1.8 kW | |
| Quantity → | 2 | 1 | 1 | 1 | 12 | 12 | 12 | 5 | 5 | 1 | 3 | 3 | 27 | 6 | 1 | 5 | 5 | 3 | 1 | 1 | |
| Time (h) ↓ | S/W | S/W | S/W | S/W | S/W | S/W | |||||||||||||||
| 0:00–1:00 | 16.49/0 | 0.09 | 0.31/0 | 0.2 | 0.59 | 2.98 | 20.66/3.86 | ||||||||||||||
| 1:00–2:00 | 16.49/0 | 0.09 | 0.31/0 | 0.2 | 0.59 | 2.98 | 20.66/3.86 | ||||||||||||||
| 2:00–3:00 | 16.49/0 | 0.09 | 0.31/0 | 0.2 | 0.59 | 2.98 | 20.66/3.86 | ||||||||||||||
| 3:00–4:00 | 16.49/0 | 0.09 | 0.31/0 | 0.2 | 0.59 | 2.98 | 20.66/3.86 | ||||||||||||||
| 4:00–5:00 | 9.58 | 16.49/0 | 0.09 | 0.31/0 | 0.2 | 0.59 | 2.98 | 30.24/13.44 | |||||||||||||
| 5:00–6:00 | 9.58 | 16.49/0 | 6.65 | 0.09 | 0.31/0 | 0.2 | 0.59 | 2.98 | 36.89/20.09 | ||||||||||||
| 6:00–7:00 | 16.49/0 | 6.65 | 1.33 | 0.31/0 | 0.2 | 9 | 2.98 | 36.96/20.16 | |||||||||||||
| 7:00–8:00 | 16.49/0 | 6.65 | 1.33 | 0.31/0 | 0.2 | 9 | 2.98 | 36.96/20.16 | |||||||||||||
| 8:00–9:00 | 16.49/0 | 6.65 | 0.67 | 0.31/0 | 0.2 | 9 | 2.98 | 36.3/19.5 | |||||||||||||
| 9:00–10:00 | 8.25/0 | 6.65 | 0.22 | 0.74/0 | 3 | 0.31/0 | 0.2 | 3.73 | 0.09 | 0.31/0 | 8.95 | 1.8 | 34.25/24.64 | ||||||||
| 10:00–11:00 | 8.25/0 | 6.65 | 0.22 | 0.74/0 | 3 | 0.31/0 | 0.2 | 3.73 | 0.09 | 0.31/0 | 8.95 | 1.8 | 34.25/24.64 | ||||||||
| 11:00–12:00 | 8.25/0 | 26.6 | 0.22 | 0.74/0 | 3 | 0.31/0 | 0.2 | 0.05 | 0.19/0 | 3.73 | 0.09 | 0.31/0 | 8.95 | 1.8 | 54.44/44.64 | ||||||
| 12:00–13:00 | 8.25/0 | 26.6 | 0.22 | 0.74/0 | 3 | 0.31/0 | 0.2 | 0.05 | 0.19/0 | 3.73 | 0.09 | 0.31/0 | 8.95 | 1.8 | 54.44/44.64 | ||||||
| 13:00–14:00 | 8.25/0 | 26.6 | 0.22 | 0.74/0 | 3 | 0.31/0 | 0.2 | 0.05 | 0.19/0 | 3.73 | 0.09 | 0.31/0 | 2.98 | 3.73 | 50.4/40.6 | ||||||
| 14:00–15:00 | 8.25/0 | 26.6 | 0.22 | 0.74/0 | 3 | 0.31/0 | 0.2 | 0.05 | 0.19/0 | 0.09 | 0.31/0 | 2.98 | 3.73 | 46.67/36.87 | |||||||
| 15:00–16:00 | 8.25/0 | 26.6 | 0.22 | 0.74/0 | 3 | 0.31/0 | 0.2 | 0.05 | 0.19/0 | 0.09 | 0.31/0 | 2.98 | 3.73 | 46.67/36.87 | |||||||
| 16:00–17:00 | 8.25/0 | 26.6 | 0.22 | 0.74/0 | 3 | 0.31/0 | 0.2 | 0.05 | 0.19/0 | 0.09 | 0.31/0 | 2.98 | 3.73 | 46.67/36.87 | |||||||
| 17:00–18:00 | 8.25/0 | 26.6 | 0.31/0 | 0.2 | 0.05 | 0.19/0 | 0.09 | 0.31/0 | 2.98 | 3.73 | 42.71/33.65 | ||||||||||
| 18:00–19:00 | 9.58 | 16.49/0 | 13.3 | 1.33 | 0.09 | 0.31/0 | 0.2 | 0.05 | 0.19/0 | 0.59 | 0.09 | 0.31/0 | 2.98 | 45.51/28.21 | |||||||
| 19:00–20:00 | 9.58 | 16.49/0 | 13.3 | 1.33 | 0.09 | 0.31/0 | 0.2 | 0.05 | 0.19/0 | 0.59 | 0.09 | 0.31/0 | 2.98 | 45.51/28.21 | |||||||
| 20:00–21:00 | 9.58 | 16.49/0 | 13.3 | 0.67 | 0.09 | 0.31/0 | 0.2 | 0.59 | 2.98 | 44.21/27.41 | |||||||||||
| 21:00–22:00 | 9.58 | 16.49/0 | 13.3 | 0.67 | 0.09 | 0.31/0 | 0.2 | 0.59 | 2.98 | 44.21/27.41 | |||||||||||
| 22:00–23:00 | 4.79 | 16.49/0 | 6.65 | 0.67 | 0.09 | 0.31/0 | 0.2 | 0.59 | 2.98 | 32.77/15.97 | |||||||||||
| 23:00–24:00 | 16.49/0 | 0.09 | 0.31/0 | 0.2 | 0.59 | 2.98 | 20.66/3.86 | ||||||||||||||
| Load Sector → | Domestic Load | Community Load | Agricultural Load | Commercial Load | SIL | Hourly Energy Demand (kWh) | |||||||||||||||
|---|---|---|---|---|---|---|---|---|---|---|---|---|---|---|---|---|---|---|---|---|---|
| School | Hospital | Community Hall | SL | PW | MCTM | Shops | MDP | Flour Mill | Saw Mills | ||||||||||||
| Appliance → | LED Lamp | Fan | TV + Dish | MC | LED Lamp | Fan | Computer | LED Lamp | Fan | Refrigerator | LED Lamp | Fan | LED Lights | Motor (2 hp) | Motor (5 hp) | LED Lamp | Fan | Motor (4 hp) | Motor (5 hp) | Saw Machine | |
| Rated Power → | 20 W | 75 W | 100 W | 5 W | 20 W | 75 W | 250 W | 20 W | 75 W | 200 W | 20 W | 75 W | 40 W | 1.5 kW | 3.73 kW | 20 W | 75 W | 2.983 kW | 3.73 kW | 1.8 kW | |
| Quantity → | 2 | 1 | 1 | 1 | 12 | 12 | 12 | 5 | 5 | 1 | 3 | 3 | 27 | 6 | 1 | 5 | 5 | 3 | 1 | 1 | |
| Time (h) ↓ | S/W | S/W | S/W | S/W | S/W | S/W | |||||||||||||||
| 0:00–1:00 | 12.77/0 | 0.04 | 0.24/0 | 0.2 | 0.35 | 2.98 | 16.58/3.57 | ||||||||||||||
| 1:00–2:00 | 12.77/0 | 0.04 | 0.24/0 | 0.2 | 0.35 | 2.98 | 16.58/3.57 | ||||||||||||||
| 2:00–3:00 | 12.77/0 | 0.04 | 0.24/0 | 0.2 | 0.35 | 2.98 | 16.58/3.57 | ||||||||||||||
| 3:00–4:00 | 12.77/0 | 0.04 | 0.24/0 | 0.2 | 0.35 | 2.98 | 16.58/3.57 | ||||||||||||||
| 4:00–5:00 | 4.26 | 12.77/0 | 0.04 | 0.24/0 | 0.2 | 0.35 | 2.98 | 20.84/7.83 | |||||||||||||
| 5:00–6:00 | 4.26 | 12.77/0 | 6.65 | 0.04 | 0.24/0 | 0.2 | 0.35 | 2.98 | 27.49/14.48 | ||||||||||||
| 6:00–7:00 | 12.77/0 | 6.65 | 1.33 | 0.24/0 | 0.2 | 9 | 2.98 | 33.17/20.16 | |||||||||||||
| 7:00–8:00 | 12.77/0 | 6.65 | 1.33 | 0.24/0 | 0.2 | 9 | 2.98 | 33.17/20.16 | |||||||||||||
| 8:00–9:00 | 12.77/0 | 6.65 | 0.67 | 0.24/0 | 0.2 | 9 | 2.98 | 32.51/19.5 | |||||||||||||
| 9:00–10:00 | 6.38/0 | 6.65 | 0.1 | 0.58/0 | 3 | 0.24/0 | 0.2 | 3.73 | 0.04 | 0.24/0 | 8.95 | 1.8 | 31.91/24.47 | ||||||||
| 10:00–11:00 | 6.38/0 | 6.65 | 0.1 | 0.58/0 | 3 | 0.24/0 | 0.2 | 3.73 | 0.04 | 0.24/0 | 8.95 | 1.8 | 31.91/24.47 | ||||||||
| 11:00–12:00 | 6.38/0 | 26.6 | 0.1 | 0.58/0 | 3 | 0.24/0 | 0.2 | 0.02 | 0.14/0 | 3.73 | 0.04 | 0.24/0 | 8.95 | 1.8 | 52.02/44.44 | ||||||
| 12:00–13:00 | 6.38/0 | 26.6 | 0.1 | 0.58/0 | 3 | 0.24/0 | 0.2 | 0.02 | 0.14/0 | 3.73 | 0.04 | 0.24/0 | 8.95 | 1.8 | 52.02/44.44 | ||||||
| 13:00–14:00 | 6.38/0 | 26.6 | 0.1 | 0.58/0 | 3 | 0.24/0 | 0.2 | 0.02 | 0.14/0 | 3.73 | 0.04 | 0.24/0 | 2.98 | 3.73 | 47.98/40.4 | ||||||
| 14:00–15:00 | 6.38/0 | 26.6 | 0.1 | 0.58/0 | 3 | 0.24/0 | 0.2 | 0.02 | 0.14/0 | 0.04 | 0.24/0 | 2.98 | 3.73 | 44.25/36.67 | |||||||
| 15:00–16:00 | 6.38/0 | 26.6 | 0.1 | 0.58/0 | 3 | 0.24/0 | 0.2 | 0.02 | 0.14/0 | 0.04 | 0.24/0 | 2.98 | 3.73 | 44.25/36.67 | |||||||
| 16:00–17:00 | 6.38/0 | 26.6 | 0.1 | 0.58/0 | 3 | 0.24/0 | 0.2 | 0.02 | 0.14/0 | 0.04 | 0.24/0 | 2.98 | 3.73 | 44.25/36.67 | |||||||
| 17:00–18:00 | 6.38/0 | 26.6 | 0.24/0 | 0.2 | 0.02 | 0.14/0 | 0.04 | 0.24/0 | 2.98 | 3.73 | 40.57/33.57 | ||||||||||
| 18:00–19:00 | 4.26 | 12.77/0 | 13.3 | 1.33 | 0.04 | 0.24/0 | 0.2 | 0.02 | 0.14/0 | 0.35 | 0.04 | 0.24/0 | 2.98 | 35.91/22.52 | |||||||
| 19:00–20:00 | 4.26 | 12.77/0 | 13.3 | 1.33 | 0.04 | 0.24/0 | 0.2 | 0.02 | 0.14/0 | 0.35 | 0.04 | 0.24/0 | 2.98 | 35.91/22.52 | |||||||
| 20:00–21:00 | 4.26 | 12.77/0 | 13.3 | 0.67 | 0.04 | 0.24/0 | 0.2 | 0.35 | 2.98 | 34.81/21.8 | |||||||||||
| 21:00–22:00 | 4.26 | 12.77/0 | 13.3 | 0.67 | 0.04 | 0.24/0 | 0.2 | 0.35 | 2.98 | 34.81/21.8 | |||||||||||
| 22:00–23:00 | 2.13 | 12.77/0 | 6.65 | 0.67 | 0.04 | 0.24/0 | 0.2 | 0.35 | 2.98 | 26.03/13.02 | |||||||||||
| 23:00–24:00 | 12.77/0 | 0.04 | 0.24/0 | 0.2 | 0.35 | 2.98 | 16.58/3.57 | ||||||||||||||
| Algorithm | Parameters | |||||||
|---|---|---|---|---|---|---|---|---|
| GA | Pop | Itermax | µ | CR | ||||
| 100 | 100 | 0.1 | 0.9 | |||||
| PSO | Pop | Itermax | wmax | wmin | c1 | c2 | ||
| 100 | 100 | 0.9 | 0.2 | 2 | 2 | |||
| DE | Pop | Itermax | F | CR | ||||
| 100 | 100 | 0.5 | 0.9 | |||||
| GWO | Pop | Itermax | a | C1 | C2 | C3 | ||
| 100 | 100 | 0 to 2 | 2 × rand(0,1) | 2 × rand(0,1) | 2 × rand(0,1) | |||
| ALO | Pop | Itermax | I | weights | ||||
| 100 | 100 | 1 | (1,5,3,15,8,1) | |||||
| DA | Pop | Itermax | w | s | a | c | f | e |
| 100 | 100 | 0.9 to 0.2 | 0.1 | 0.1 | 0.7 | 1 | 1 | |
| MFO | Pop | Itermax | a | b | ||||
| 100 | 100 | −1 to −2 | 1 | |||||
| GOA | Pop | Itermax | cmax | cmin | ||||
| 100 | 100 | 1 | 0.00004 | |||||
| SSA | Pop | Itermax | c1 | c2 | c3 | |||
| 100 | 100 | rand(0,1) | rand(0,1) | rand(0,1) | ||||
| Battery Type | Lead-Acid (PbSO4) | Lithium Iron Phosphate (LiFePO4) | Nickel-Iron (Ni-Fe) |
|---|---|---|---|
| Manufacturer | Trojan [51] | Victron [52] | Iron Edison [50] |
| Model | SSIG 06 490 | LFP-12.8/200-a | TN 1000 |
| Nominal capacity (SBAT) | 490 Ah | 300 Ah | 1000 Ah |
| Nominal voltage (VBAT) | 6 V | 12.8 V | 1.2 V |
| 85% | 92% | 80% | |
| Lifespan in years | 3 years at 70% DOD | 15 years at 50% DOD | 30 years+ at 50% DOD |
| 2.5 years at 80% DOD | 9 years at 70% DOD | 30 years+ at 80% DOD | |
| 7.5 years at 80% DOD | |||
| Self-discharge rate (%/day) (σ) | 0.3% | 0.2% | 1% |
| Capital cost (CC) in USD | USD 410 | USD 3317 | USD 1057 |
| Annual O&M cost in USD | 2.5% of CC | No maintenance | 2% of CC |
| Operating temperature | −20°C to +45 °C | −20°C to +50 °C | −30 °C to +60 °C |
| Cycle life of the batteries | 800 cycles at 70% DOD | 5000 cycles at 50% DOD | 11,000+ cycles at 50% DOD |
| 750 cycles at 80% DOD | 3000 cycles at 70% DOD | 11,000+ Cycles at 80% DOD | |
| 2500 cycles at 80% DOD |
| Manufacturer [44] | Enersol Bio Power | Water Tank Capacity [44] | 300 L |
|---|---|---|---|
| Rated Power of BMG [44] | 5 kW | Frequency [44] | 50 Hz |
| Fuel Mode [44] | 100% Producer Gas Based | Life time of BMG [14] | 15,000 h |
| Plant Size (L * W * H) [44] | 10 * 9 * 6 Feet | BMG Capital cost [44] | USD 4505 |
| Number of Phases [44] | Single Phase | AO&M cost of BMG [14] | USD 27 |
| Rated Current [44] | 26 Amperes | Quantity of biomass | 9 t/year |
| Alternator Make [44] | Kirloskar Manufacturers | Cost of biomass [14] | 15 USD/t |
| Voltage [44] | 230 V, AC | Efficiency of BMG [14] | 20% |
| Parameters | Value | Parameters | Value |
|---|---|---|---|
| Project lifetime | 25 years | No. of MEM Repl./year [1] | 2 |
| Nominal interest rate [14] | 13% | MEM Replacement cost [1] | 0.06 USD/m3 |
| Inflation rate [53] | 5% | Repl. cost of chemicals [1] | 0.06 USD/m3 |
| Manufacturer of PV Panel [54] | Vikram solar | Rated power of converter for HPRALC scenario | 87 kW |
| Model No. of PV Panel [54] | Somera 385 | Rated power of converter for MPRAMC scenario | 60 kW |
| Rated power of PV Panel [54] | 385 Wp | Rated power of converter for LPRAHC scenario | 57 kW |
| Lifetime of PV Panel [54] | 25 years | Lifetime of converter [14] | 10 years |
| Capital cost of PV Panel [54] | USD 128 | C&R of converter per kW | USD 108 |
| AO&M cost of PV Panel [14] | USD 3.2 | AO&M cost of converter [14] | USD 15 |
| Mechanical structure cost of PV Panel [55] | USD 41 | Efficiency of converter [14] | 95% |
| Life time of mechanical structure of PV panel [55] | 25 years | DG (Company: Cummins, Model No: C100D5) for HPRALC scenario [56] | 100 KVA 80 kW |
| ROD capital cost (1 m3/day) [1] | USD 532 | C&R of DG for HPRALC scenario [56] | USD 9144 |
| Capital cost of Water tank [1] | 256 USD/m3 | DG (Company: Kirloskar, Model No: KEC-T75-II) for MPRAMC and LPRAHC scenarios [57] | 75 KVA 60 kW |
| Capital cost of membrane [1] | 0.06 USD/m3 | C&R of DG for MPRAMC and LPRAHC scenarios [57] | USD 6858 |
| Capital cost of chemicals [1] | 0.06 USD/m3 | Diesel Price | USD 1.08 |
| AO&M cost of ROD [1] | 0.2 USD/m3 | AO&M cost of DG [46] | 3% of TAOHDG” |
| Configuration | Q&C | GA | PSO | DE | GWO | ALO | DA | MFO | GOA | SSA |
|---|---|---|---|---|---|---|---|---|---|---|
| PV/ | NPV | 1282 | 1280 | 1281 | 1275 | 1280 | 1280 | 1280 | 1280 | 1275 |
| BMG/ | NBAT | 917 | 917 | 879 | 893 | 917 | 917 | 917 | 917 | 893 |
| DG/ | AFC | 1574 | 887 | 2192 | 1600 | 887 | 887 | 887 | 887 | 1600 |
| Ni-Fe | ACO2 | 4251 | 2395 | 5917 | 4320 | 2395 | 2395 | 2395 | 2395 | 4320 |
| at DOD = 80% | LCC (USD) | 918,176 | 918,040 | 921,542 | 916,728 | 918,040 | 918,040 | 918,040 | 918,040 | 916,728 |
| PV/ | NPV | 1243 | 1237 | 1237 | 1238 | 1237 | 1237 | 1237 | 1237 | 1237 |
| BMG/ | NBAT | 342 | 340 | 340 | 340 | 340 | 340 | 340 | 340 | 340 |
| DG/ | AFC | 7338 | 7499 | 7499 | 7498 | 7499 | 7499 | 7499 | 7499 | 7499 |
| LA | ACO2 | 19,813 | 20,247 | 20,247 | 20,246 | 20,247 | 20,247 | 20,247 | 20,247 | 20,247 |
| at DOD = 70% | LCC (USD) | 1,516,213 | 1,511,891 | 1,511,891 | 1,512,129 | 1,511,891 | 1,511,891 | 1,511,891 | 1,511,891 | 1,511,891 |
| PV/ | NPV | 1237 | 1237 | 1301 | 1237 | 1237 | 1237 | 1237 | 1237 | 1237 |
| BMG/ | NBAT | 297 | 297 | 299 | 297 | 297 | 297 | 297 | 297 | 297 |
| DG/ | AFC | 7590 | 7590 | 7123 | 7590 | 7590 | 7590 | 7590 | 7590 | 7590 |
| LA | ACO2 | 20,494 | 20,494 | 19,232 | 20,494 | 20,494 | 20,494 | 20,494 | 20,494 | 20,494 |
| at DOD = 80% | LCC (USD) | 1,492,491 | 1,492,491 | 1,506,249 | 1,492,491 | 1,492,491 | 1,492,491 | 1,492,491 | 1,492,491 | 1,492,491 |
| PV/ | NPV | 1136 | 1136 | 1183 | 1138 | 1136 | 1136 | 1136 | 1136 | 1136 |
| BMG/ | NBAT | 339 | 339 | 338 | 339 | 339 | 339 | 339 | 339 | 339 |
| DG/ | AFC | 7859 | 7859 | 7895 | 7858 | 7859 | 7859 | 7859 | 7859 | 7859 |
| Li-Ion | ACO2 | 21,220 | 21,220 | 21,315 | 21,216 | 21,220 | 21,220 | 21,220 | 21,220 | 21,220 |
| at DOD = 50% | LCC (USD) | 2,397,086 | 2,397,086 | 2,403,931 | 2,397,563 | 2,397,086 | 2,397,086 | 2,397,086 | 2,397,086 | 2,397,086 |
| PV/ | NPV | 1135 | 1135 | 1135 | 1135 | 1135 | 1150 | 1211 | 1135 | 1135 |
| BMG/ | NBAT | 242 | 242 | 242 | 242 | 242 | 242 | 244 | 242 | 242 |
| DG/ | AFC | 7891 | 7891 | 7891 | 7891 | 7891 | 7781 | 7172 | 7891 | 7891 |
| Li-Ion | ACO2 | 21,307 | 21,307 | 21,307 | 21,307 | 21,307 | 21,009 | 19,364 | 21,307 | 21,307 |
| at DOD = 70% | LCC (USD) | 2,446,102 | 2,446,102 | 2,446,102 | 2,446,102 | 2,446,102 | 2,447,773 | 2,467,615 | 2,446,102 | 2,446,102 |
| PV/ | NPV | 1135 | 1135 | 1135 | 1135 | 1203 | 1326 | 1135 | 1199 | 1135 |
| BMG/ | NBAT | 212 | 212 | 212 | 212 | 211 | 210 | 212 | 213 | 212 |
| DG/ | AFC | 7771 | 7771 | 7771 | 7771 | 7837 | 7723 | 7771 | 7337 | 7771 |
| Li-Ion | ACO2 | 20,981 | 20,981 | 20,981 | 20,981 | 21,161 | 20,853 | 20,981 | 19,810 | 20,981 |
| at DOD = 80% | LCC (USD) | 2,605,751 | 2,605,751 | 2,605,751 | 2,605,751 | 2,611,090 | 2,624,535 | 2,605,751 | 2,621,122 | 2,605,751 |
| Configuration | Q&C | GA | PSO | DE | GWO | ALO | DA | MFO | GOA | SSA |
|---|---|---|---|---|---|---|---|---|---|---|
| PV/ | NPV | 1268 | 1265 | 1332 | 1268 | 1265 | 1265 | 1265 | 1265 | 1265 |
| BMG/ | NBAT | 933 | 928 | 925 | 933 | 928 | 928 | 928 | 928 | 928 |
| DG/ | AFC | 1045 | 871 | 821 | 1045 | 871 | 871 | 871 | 871 | 871 |
| Ni-Fe | ACO2 | 2822 | 2352 | 2217 | 2822 | 2352 | 2352 | 2352 | 2352 | 2352 |
| at DOD = 80% | LCC (USD) | 927,077 | 926,800 | 934,345 | 927,077 | 926,800 | 926,800 | 926,800 | 926,800 | 926,800 |
| PV/ | NPV | 1178 | 1202 | 1178 | 1178 | 1178 | 1178 | 1219 | 1178 | 1178 |
| BMG/ | NBAT | 347 | 394 | 347 | 347 | 347 | 347 | 346 | 347 | 347 |
| DG/ | AFC | 7839 | 5823 | 7839 | 7839 | 7839 | 7839 | 7864 | 7839 | 7839 |
| LA | ACO2 | 21,166 | 15,723 | 21,166 | 21,166 | 21,166 | 21,166 | 21,233 | 21,166 | 21,166 |
| at DOD = 70% | LCC (USD) | 1,525,952 | 1,629,822 | 1,525,952 | 1,525,952 | 1,525,952 | 1,525,952 | 1,531,881 | 1,525,952 | 1,525,952 |
| PV/ | NPV | 1174 | 1174 | 1226 | 1174 | 1174 | 1213 | 1174 | 1174 | 1174 |
| BMG/ | NBAT | 305 | 305 | 306 | 305 | 305 | 304 | 305 | 305 | 305 |
| DG/ | AFC | 7640 | 7640 | 7192 | 7640 | 7640 | 7615 | 7640 | 7640 | 7640 |
| LA | ACO2 | 20,628 | 20,628 | 19,419 | 20,628 | 20,628 | 20,561 | 20,628 | 20,628 | 20,628 |
| at DOD = 80% | LCC (USD) | 1,503,917 | 1,503,917 | 1,511,744 | 1,503,917 | 1,503,917 | 1,509,935 | 1,503,917 | 1,503,917 | 1,503,917 |
| PV/ | NPV | 1098 | 1098 | 1133 | 1098 | 1098 | 1082 | 1098 | 1098 | 1098 |
| BMG/ | NBAT | 340 | 340 | 340 | 340 | 340 | 341 | 340 | 340 | 340 |
| DG/ | AFC | 9083 | 9083 | 9009 | 9083 | 9083 | 9059 | 9083 | 9083 | 9083 |
| Li-Ion | ACO2 | 24,525 | 24,525 | 24,324 | 24,525 | 24,525 | 24,458 | 24,525 | 24,525 | 24,525 |
| at DOD = 50% | LCC (USD) | 2,416,367 | 2,416,367 | 2,423,727 | 2,416,367 | 2,416,367 | 2,417,493 | 2,416,367 | 2,416,367 | 2,416,367 |
| PV/ | NPV | 1084 | 1084 | 1084 | 1084 | 1195 | 1930 | 1195 | 1225 | 1084 |
| BMG/ | NBAT | 243 | 243 | 243 | 243 | 241 | 235 | 241 | 241 | 243 |
| DG/ | AFC | 9083 | 9083 | 9083 | 9083 | 9009 | 7366 | 9009 | 8735 | 9083 |
| Li-Ion | ACO2 | 24,525 | 24,525 | 24,525 | 24,525 | 24,324 | 19,889 | 24,324 | 23,585 | 24,525 |
| at DOD = 70% | LCC (USD) | 2,463,960 | 2,463,960 | 2,463,960 | 2,463,960 | 2,474,258 | 2,579,041 | 2,474,258 | 2,476,585 | 2,463,960 |
| PV/ | NPV | 1177 | 1116 | 1116 | 1176 | 1486 | 1516 | 1116 | 1176 | 1116 |
| BMG/ | NBAT | 211 | 212 | 212 | 211 | 208 | 208 | 212 | 211 | 212 |
| DG/ | AFC | 9083 | 9108 | 9108 | 9083 | 8138 | 7964 | 9108 | 9083 | 9108 |
| Li-Ion | ACO2 | 24,525 | 24,593 | 24,593 | 24,525 | 21,972 | 21,502 | 24,593 | 24,525 | 24,593 |
| at DOD = 80% | LCC (USD) | 2,629,251 | 2,627,111 | 2,627,111 | 2,629,041 | 2,645,568 | 2,648,554 | 2,627,111 | 2,629,041 | 2,627,111 |
| Configuration | Q&C | GA | PSO | DE | GWO | ALO | DA | MFO | GOA | SSA |
|---|---|---|---|---|---|---|---|---|---|---|
| PV/ | NPV | 904 | 904 | 921 | 904 | 904 | 904 | 904 | 904 | 904 |
| BMG/ | NBAT | 569 | 569 | 563 | 569 | 569 | 569 | 569 | 569 | 569 |
| DG/ | AFC | 854 | 854 | 1010 | 854 | 854 | 854 | 854 | 854 | 854 |
| Ni-Fe | ACO2 | 2306 | 2306 | 2726 | 2306 | 2306 | 2306 | 2306 | 2306 | 2306 |
| at DOD = 80% | LCC (USD) | 613,841 | 613,841 | 617,660 | 613,841 | 613,841 | 613,841 | 613,841 | 613,841 | 613,841 |
| Configuration | Q&C | GA | PSO | DE | GWO | ALO | DA | MFO | GOA | SSA |
|---|---|---|---|---|---|---|---|---|---|---|
| PV/ | NPV | 877 | 890 | 903 | 891 | 890 | 877 | 890 | 877 | 890 |
| BMG/ | NBAT | 594 | 599 | 588 | 596 | 599 | 594 | 599 | 594 | 599 |
| DG/ | AFC | 989 | 653 | 915 | 747 | 653 | 989 | 653 | 989 | 653 |
| Ni-Fe | ACO2 | 2671 | 1764 | 2469 | 2016 | 1764 | 2671 | 1764 | 2671 | 1764 |
| at DOD = 80% | LCC (USD) | 623,772 | 623,484 | 625,477 | 623,808 | 623,484 | 623,772 | 623,484 | 623,772 | 623,484 |
| Configuration | Q&C | GA | PSO | DE | GWO | ALO | DA | MFO | GOA | SSA |
|---|---|---|---|---|---|---|---|---|---|---|
| PV/ | NPV | 814 | 814 | 834 | 814 | 814 | 814 | 814 | 814 | 814 |
| BMG/ | NBAT | 450 | 450 | 458 | 450 | 450 | 450 | 450 | 450 | 450 |
| DG/ | AFC | 837 | 837 | 532 | 837 | 837 | 837 | 837 | 837 | 837 |
| Ni-Fe | ACO2 | 2259 | 2259 | 1438 | 2259 | 2259 | 2259 | 2259 | 2259 | 2259 |
| at DOD = 80% | LCC (USD) | 522,945 | 522,945 | 526,708 | 522,945 | 522,945 | 522,945 | 522,945 | 522,945 | 522,945 |
| Configuration | Q&C | GA | PSO | DE | GWO | ALO | DA | MFO | GOA | SSA |
|---|---|---|---|---|---|---|---|---|---|---|
| PV/ | NPV | 791 | 791 | 794 | 791 | 791 | 791 | 801 | 791 | 791 |
| BMG/ | NBAT | 496 | 496 | 495 | 496 | 496 | 496 | 487 | 496 | 496 |
| DG/ | AFC | 131 | 131 | 149 | 131 | 131 | 131 | 280 | 131 | 131 |
| Ni-Fe | ACO2 | 353 | 353 | 403 | 353 | 353 | 353 | 756 | 353 | 353 |
| at DOD = 80% | LCC (USD) | 529,795 | 529,795 | 530,336 | 529,795 | 529,795 | 529,795 | 530,042 | 529,795 | 529,795 |
| Growth | −20% of Base Case | −10% of Base Case | Base Case | +10% of Base Case | +20% of Base Case |
|---|---|---|---|---|---|
| Interest Rate | 10.4% | 11.7% | 13% | 14.3% | 15.6% |
| LCC (USD) | 487,769 | 503,712 | 522,945 | 546,335 | 574,958 |
| Growth | −20% of Base Case | −10% of Base Case | Base Case | +10% of Base Case | +20% of Base Case |
|---|---|---|---|---|---|
| Biomass collection rate | 48% | 54% | 60% | 66% | 72% |
| Available tons of biomass | 7.2 | 8.1 | 9 | 9.9 | 10.8 |
| LCC (USD) | 526,524 | 524,753 | 522,945 | 521,316 | 519,443 |
| Growth | −20% of Base Case | −10% of Base Case | Base Case | +10% of Base Case | +20% of Base Case |
|---|---|---|---|---|---|
| Diesel price/L (USD) | 0.864 | 0.9 | 1.08 | 1.188 | 1.296 |
| LCC (USD) | 519,772 | 520,300 | 522,945 | 524,531 | 526,118 |
Publisher’s Note: MDPI stays neutral with regard to jurisdictional claims in published maps and institutional affiliations. |
© 2022 by the authors. Licensee MDPI, Basel, Switzerland. This article is an open access article distributed under the terms and conditions of the Creative Commons Attribution (CC BY) license (https://creativecommons.org/licenses/by/4.0/).
Share and Cite
Kumar, P.P.; Nuvvula, R.S.S.; Hossain, M.A.; Shezan, S.A.; Suresh, V.; Jasinski, M.; Gono, R.; Leonowicz, Z. Optimal Operation of an Integrated Hybrid Renewable Energy System with Demand-Side Management in a Rural Context. Energies 2022, 15, 5176. https://doi.org/10.3390/en15145176
Kumar PP, Nuvvula RSS, Hossain MA, Shezan SA, Suresh V, Jasinski M, Gono R, Leonowicz Z. Optimal Operation of an Integrated Hybrid Renewable Energy System with Demand-Side Management in a Rural Context. Energies. 2022; 15(14):5176. https://doi.org/10.3390/en15145176
Chicago/Turabian StyleKumar, Polamarasetty P, Ramakrishna S. S. Nuvvula, Md. Alamgir Hossain, SK. A. Shezan, Vishnu Suresh, Michal Jasinski, Radomir Gono, and Zbigniew Leonowicz. 2022. "Optimal Operation of an Integrated Hybrid Renewable Energy System with Demand-Side Management in a Rural Context" Energies 15, no. 14: 5176. https://doi.org/10.3390/en15145176
APA StyleKumar, P. P., Nuvvula, R. S. S., Hossain, M. A., Shezan, S. A., Suresh, V., Jasinski, M., Gono, R., & Leonowicz, Z. (2022). Optimal Operation of an Integrated Hybrid Renewable Energy System with Demand-Side Management in a Rural Context. Energies, 15(14), 5176. https://doi.org/10.3390/en15145176

