Abstract
A general rise in environmental and anthropogenically induced greenhouse gas emissions has resulted from worldwide population growth and a growing appetite for clean energy, industrial outputs, and consumer utilization. Furthermore, well-established, advanced, and emerging countries are seeking fossil fuel and petroleum resources to support their aviation, electric utilities, industrial sectors, and consumer processing essentials. There is an increasing tendency to overcome these challenging concerns and achieve the Paris Agreement’s priorities as emerging technological advances in clean energy technologies progress. Hydrogen is expected to be implemented in various production applications as a fundamental fuel in future energy carrier materials development and manufacturing processes. This paper summarizes recent developments and hydrogen technologies in fuel refining, hydrocarbon processing, materials manufacturing, pharmaceuticals, aircraft construction, electronics, and other hydrogen applications. It also highlights the existing industrialization scenario and describes prospective innovations, including theoretical scientific advancements, green raw materials production, potential exploration, and renewable resource integration. Moreover, this article further discusses some socioeconomic implications of hydrogen as a green resource.
1. Introduction
The global community considers sustainable development to be a long-term subject because of the persistent challenges posed by diminishing fossil fuel supplies and worsening environmental conditions. The primary drivers of this fundamental change are rising energy demands, volatile fossil fuel prices, and massive greenhouse gas (GHG) emissions from fossil-fuel-powered automobiles and industries [1,2,3]. With the global population expected to surpass 8 billion by 2030, energy demand is expected to simultaneously rise. Renewable energy sources such as wind, solar, hydro, and geothermal have received much attention in recent decades. These types of energy do not generate gaseous or liquid transportation fuels. Their erratic and sporadic existence limits their applicability [4]. Furthermore, invasive plants, [5] food waste (particularly tree trimmings and agricultural crop waste) [6] are also low-cost and widely available for the transformation to clean energy production. Lignocellulosic feedstocks, food scraps, municipal waste residue, [7,8,9] agrochemical, pharmaceutical, animal waste [9,10], and mixed plastics [11] are plentiful and cheap. Energy is a necessary component of human life, social civilization, and economic growth. For over twenty decades, conventional fossil fuels, such as coal, gasoline, and natural gas, have been used, resulting in unsustainable oil use, unrestricted exploitation, and significant pollution. As a result, these non-renewable commodities are approaching degradation and exhaustion at an alarming rate. Specifically, the successive growth of the global population and rapid economic change is continually increasing energy consumption and amplifying the energy crisis [12]. Furthermore, the overexploitation and excessive consumption of fossil fuels have resulted in significant environmental pollution. As a result, the majority of countries are eager to develop an alternative supply of renewable energy [13,14].
Hydrogen has many favorable attributes, including an overall storage capacity, efficiency, renewability, cleanliness, massive distribution, high conversion, zero emissions, sources, versatility, and quick recovery, making it an excellent choice as an energy supply for heat and power, among many others [15,16,17]. As a result, it is regarded as the most environmentally friendly and promising energy source of the twenty-first century. It is central to industrial applications, such as ammonia production, oil refining, and water–gas switch reactions. Figure 1 illustrates how supply and demand tend to fluctuate; hydrogen is likely to be very flexible, and as a result, the manufacture of hydrogen has received a lot of media coverage worldwide.
Figure 1.
Illustration of the hydrogen relationship between supply chain and demand with corresponding potential sources.
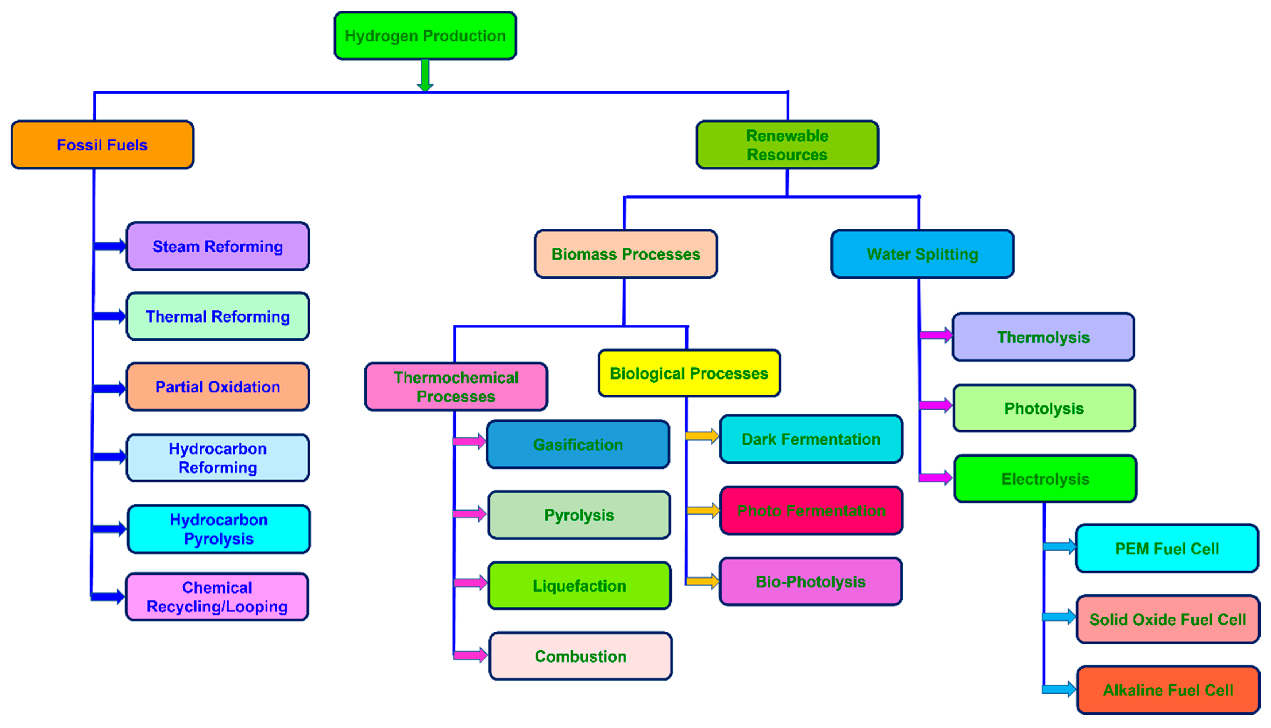
Industrialization in traditional oil upgrading sectors, such as hydro-desulfuration, hydrogenation, and ammonia processing, has recently experienced a dramatic rise in demand for hydrogen. In industrial processing, most liquid-compressed hydrogen gas is commercially prepared using a compression method because of its cost-effectiveness and readily available supplies of hydrogen [18]. However, hydrogen from renewable resources such as lignocellulosic biomass or water separation may also be generated through solar power. Hydrogen from different sources can be obtained in various ways, such as through microorganisms, biofuels, petroleum-based liquids, or the electrolysis of water [19,20]. An illustration of the various hydrogen production methods is shown in Figure 2. Chemical heat reforming is based on the catalysis of methane (typically over 800 C) using steam to generate carbon dioxide and hydrogen [18]. The formed CO then interacts with water vapor to generate H2 and CO2 through the water–gas change reaction. Multiple hydrocarbon-based pathways for hydrogen generation involve improved alkaline renovations, thermal cracking modification, partial oxidation, and steam reforming.
Figure 2.
Hydrogen production technologies.
While hydrogen has impressive power generation capacities, only a limited portion is utilized for such activities. A significant quantity of commercially generated hydrogen is used in various sectors, including metalworking, oil refining and recycling, fertilizers, and chemical processing (Figure 3). In the area of hydrogen processing [6,19,21,22,23] and storage [24,25,26], several prominent research articles have been published. However, with the growth of the modern hydrogen industries, the evidence for the availability of new hydrogen applications is limited, especially in the aerospace, maritime, and pharmaceutical industries.
Figure 3.
Current and future industrial applications of hydrogen.
Since hydrogen does not exist naturally as a molecule, it is synthesized by converting some hydrogen-containing primary sources such as water or carbohydrate. The current estimates indicate that around 48%, 30%, and 18% of hydrogen is derived from natural gas, naphtha reforming, and coal gasification, respectively [27]. Regrettably, most conventional methods for producing hydrogen from fossil fuels cause significant emissions of greenhouse gases, increasing environmental pollution and high energy utilization. As a result, there is an increased focus on deploying emerging technology for hydrogen production from sustainable and nuclear sources, in conjunction with progressively stringent and applicable environmental protection legislation globally [28]. These potentially transformative developments include water electrolysis, biomass, and nuclear/chemical conversion pathways. Despite these facts, hydrogen production can impact the ecosystem since any system relying on current or new technology uses a certain amount of raw chemicals and electricity, resulting in a net environmental loss [29,30,31,32,33]. We cannot critically analyze the economic and environmental benefits of various hydrogen production technology unless we have a comprehensive knowledge of each aspect of the mechanistic process. This research attempts to reinforce the current research on the following hydrogen generation technologies and their applications: the refinement of petrochemical/hydrocarbon fuels, the production of additives, hydrocarbon processing, fuel cells, materials synthesis, electronics, pharmaceuticals, utilization in ships and the aircraft industry, and other hydrogen applications [30,34,35,36,37,38]. The article summarizes the challenges and progress associated with hydrogen utilization.
2. Green Hydrogen Economy on the Move
Hydrogen is the first element in the periodic table and cannot be subdivided into other elements through chemical reactions. Hydrogen is distinctive in that it is the most basic and plentiful naturally occurring element, and it is designated by the letter H. Hydrogen is, in fact, very important in the world of chemistry. Indeed, it is so reactive that it almost always forms a constituent (substance) when mixed with other elements. Compounds are made up of two or more elements of the same or different atoms that are formed when hydrogen forms a bond with another element. Table 1 contains a comprehensive list of hydrogen’s essential properties.
Table 1.
Hydrogen properties (Reprints from ([39]. Copyright (2022), with permission).
The most abundant gas in the universe is hydrogen. It is colorless, odorless, tasteless, and constitutes approximately 75% of the universe’s mass [40]. Regardless of the reality that hydrogen is abundant throughout the universe, it is not found naturally as a free element or gas. Furthermore, it persists naturally in compounds with several other elements. Water is the most abundant compound on Earth that contains hydrogen. Methane is another hydrogen-containing molecule. It can also be found in a variety of other compounds. Hydrogen, for example, may be present in almost all living creatures on the planet. Using hydrogen as an energy carrier is complicated because earthbound hydrogen can only be found in compounds with other elements. Before hydrogen can be used as an energy source, it must be separated from its raw material. Natural gas steam reforming and water electrolysis are two of the most common hydrogen generation methods currently in use.
According to a statement released by the International Energy Agency, global energy demands will double by 2030 [41]. There is a clear correlation between the size of the human population and the amount of power consumed. According to the US Energy Information Administration (EIA), the energy demand increases as the human population expands. The world’s population is expected to increase threefold by 2030. There will be a 47% increase in worldwide energy demand over the next 30 years, primarily due to population and economic expansion in developing Asian countries. Without significant technological advancements or legislative alterations, this will necessitate increased oil and natural gas production. Approximately 28% of the world’s energy needs will be met by liquid fuel by 2050, compared with 27% of renewable energy resources. It is expected that a 36% rise in liquid fuel needs and a 165% rise in renewables from the 2020 values, which are considered in this scenario. Although carbon and energy intensity is decreasing in advanced and emerging economies, the EIA expects energy-related carbon dioxide emissions to climb between now and 2050 [42].
Methane, often known as natural gas, is the most prevalent energy source, containing one carbon atom and four hydrogen atoms. Hydrogen has emerged as an alternative fuel in recent years, and its demand is expected to increase in future years [43]. Hydrogen is made from renewable resources, such as water, which makes it a renewable energy source. It is possible to employ small devices such as fuel cells to convert hydrogen into valuable forms of energy-like electricity. Water is a harmless byproduct of the hydrogen-to-electricity conversion process. Hydrogen’s high energy density and environmental benefits make it an ideal fuel source. An illustration of the energy contents of various fuels can be found in Table 2 [44].
Table 2.
Comparison of the energy contents among several fuels.
Utilizing hydrogen fuel as a sustainable energy source can alleviate the problem of the limitation of fossil fuels, and it has a wide range of applications. Furthermore, burning fossil fuels releases hazardous pollutants as byproducts, including carbon dioxide, sulfur dioxide, and nitrous oxide, all of which contribute to global warming [45]. There are a variety of fuel signifiers that provide information about how fuel affects the environment and its performance, such as the environmental impact factor (EIF), greenization factor (GF), and hydrogen content factor (HCF), as shown in Figure 4. The statistics in Figure 4 show that hydrogen fuel has a minimal impact factor and the greatest possible greenization factor, making it among the greenest of fuels.
Figure 4.
Variety of fuel signifiers that provide information about how fuel affects the environment, and its performance are discussed in impact factors such as Greenization factor (GF), hydrogen content factor (HCF), and environmental impact factor (EIF) of various fuels. The corresponding lines indicate that with increasing hydrogen content (HCF), the energy sources become greener (increasing GF) and the environmental impact (EIF) decreases. (Reprints from [46]. Copyright (2022), with permission).
The transition to renewables corresponds to the use of hydrogen as a zero-emission fuel for automobiles, industrial sectors, and power stations in a safe, cost-effective, and long-term manner. In the present situation, natural gas produces roughly 70 million tons of hydrogen annually, primarily by steam reforming, accounting for 6% of worldwide natural gas utilization [43]. According to Bartels et al., coal and natural gas are the most cost-effective methods for producing hydrogen, with projected costs of USD 0.36 and USD 1.83 per kg, respectively [47]. Steam reforming is perhaps the most efficient strategy, but it also has the highest emissions of CO2 and other pollutants, increasing the overall cost of hydrogen generation in capturing these releases. According to scientists, gasification and pyrolysis can produce hydrogen that costs between USD 1.44–2.83 and USD 1.47–2.57 per kg. The expense of hydrogen generation, on the other hand, is solely determined by the refinery capacity, technology, raw material characteristics, transport, communication, logistical support, usability, and commercial viability of byproducts.
Hydrogen generation and storage capabilities are still the biggest obstacles to its widespread use in a wide variety of industries. In terms of production technological innovations, the steam reforming process to produce hydrogen from fossil fuels is among the most established and cost-effective methods [48]. This approach is not sustainable because it is heavily reliant on fossil fuels. A few obstacles prevent the overall rise in hydrogen generation from steam reforming from meeting global demand. There are several obstacles to overcome, including (a) insufficient natural gas owing to the increased global demand; (b) the significant capital funding necessary to design hydrogen infrastructure available to cover the global growth; (c) insufficient innovative support for cost-effective carbon capture and storage technologies, and (d) tremendous emissions of greenhouse gases that contribute to global warming [49]. The generation of hydrogen from renewable sources is attracting a lot of attention. However, such technological advances are still in the preliminary phases and are prohibitively costly compared to hydrogen generation from fossil fuels.
Considerable safety precautions are required for preserving hydrogen in a liquefied condition at high pressures of over 100 MPa and cryogenic temperatures of around −253 °C. Many researchers are interested in innovative hydrogen storage materials, such as carbon nanostructures, metal, and complex hydrides that have recently been discovered [50]. High pressure or significantly lower cryogenic temperatures are not required for hydrogen storage in a solid form, making it a safer and more cost-effective method of hydrogen storage. Deploying hydrogen commercially in industry necessitates efficient packaging, storage, and transportation. The material for H2 storage shown in Figure 5 requires further investigation to guarantee that it is safe, trustworthy, and affordable [51,52]. The concept of hydrogen storage is recognized as challenging. The materials employed must not actively interact with hydrogen or any other process. In addition, traditional storage methodologies using high-pressure gas cylinders (compressed hydrogen) and liquid hydrogen; the physical adsorption of H2 on materials with significant variables, such as a large specific surface area; and hydrogen intercalation in metals and complex hydrides resulting in the storage of H2 in metals have been thoroughly examined [53,54,55,56].
Figure 5.
Comparison of the storage capacity of hydrogen liquefaction in accessible containers with that of hydrogen storage systems based on various materials (Reprints from [51,52]. Copyright (2022), with permission).
Vajo et al. initially developed the 2LiBH4–MgH2 system and found that the dehydrogenation of MgB2 resulted in the reduction of reaction enthalpy to 25 kJ mol−1 H2. Reversible hydrogen storage was achieved with an acceptable performance by the 2LiBH4–MgH2 system; however, high temperatures and poor dehydrogenation kinetics were encountered [57]. Several dopants with a catalytic action may enhance the 2LiBH4–MgH2 system’s extensive hydrogen storage capabilities. Its dehydrogenation and rehydrogenation properties may be improved to some degree by doping the LiBH4 and LiBH4–MgH2 systems with a suitable quantity of catalyst, such as metals, oxides, halides, carbon, composites, etc., as shown in Table 3, to liberate hydrogen at low temperatures [58].
Table 3.
Catalysts doped with LiBH4 have shown hydrogen storage characteristics (Reprints from [58]. Copyright (2022), with permission).
The overall world hydrogen generation capacity, abbreviated as MMSCFD, is 14,214 million standard cubic feet per day [43]. The United State of America (3859 MMSCFD), South Korea (1532 MMSCFD), Japan (1425 MMSCFD), Germany (742 MMSCFD), and Canada (446 MMSCFD) were the top five hydrogen-producing countries in 2017 based on the available data [68]. Implementing hydrogen for industrial consumers is now a profitable business all around the world. The demand for hydrogen has increased more than thrice since 1975 and continues to grow, as shown in Figure 6. The annual consumption of hydrogen in its pure form is estimated to be over 70 million tons (MtH2/yr.). This hydrogen is completely derived from fossil fuels, with hydrogen generation accounting for 6% of global natural gas and 2% of global coal [43]. As a result, hydrogen generation leads to CO2 emissions of around 830 million tons per year (MtCO2/yr.), roughly equal to the CO2 emissions of Indonesia and the United Kingdom combined. The Energy Transitions Commission (ETC) is a global alliance of energy professionals dedicated to attaining net zero emissions by 2050 in accordance with the goal of keeping global warming far below 2 °C, ideally 1.5°C [69]. The Paris Agreement, which was fully effective from November 2016, aims to achieve this and other set goals. However, achieving the Paris goals will be impossible without meaningful advances from emerging countries. Emerging countries’ contributions to global greenhouse gas emissions were minimal in the past. However, there has been a change in the yearly emissions balance. Six of the top ten fossil fuel producers belong to the developing world and are responsible for about 60% of total annual emissions [70]. To meet the energy demands of emerging countries, carbon constraints must be considered. Even if all industrialized nations meet the climate goals, poorer nations will not follow in their footsteps. Consequently, carbon-free energy is becoming more and more economical. According to data from2018, the total worldwide hydrogen consumption might increase 5–7-fold from 115 Mt per year to 500–800 Mt by 2050, including hydrogen (and its derivatives), contributing to 15–20% of ultimate energy demand, on top of the almost 70% of emissions caused by direct electricity [71,72,73].
Figure 6.
The yearly increase in the global demand for hydrogen since 1975 (Reprints from [43]. Copyright (2022), with permission).
In 2018, fossil fuel production yielded 70 Mt, with natural gas (71%) and coal accounting for most of the output (27%). Around 830 Mt of CO2 was emitted due to this output, accounting for around 2.2% of energy-related CO2 emissions. This hydrogen was mostly utilized in refining (38 Mt), ammonia production (31 Mt, primarily for fertilizer manufacture), and methanol production (12 Mt, used mainly as a fuel additive and for plastics production) [71]. Sustainable hydrogen will increasingly replace hydrogen obtained from unrestrained fossil fuels in present applications and will be used in various new technologies over the next 30 years. Its specific role compared to other decarbonization approaches (particularly direct electrification) is intrinsically unknown in some areas. However, realistic possibilities estimate that a zero-carbon economy in 2050 will require between 500 and 800 Mt of hydrogen per year [71].
3. Catalysts for Carbon-Free Energy Storage and Conversion Technologies
Fuel cells, metal–air batteries, and water splitting are examples of clean energy conversion and storage technologies that are undergoing extensive research due to their high efficiency, potential large-scale uses, and lack of pollution or greenhouse gas emissions [74]. However, noble metal catalysts (such as platinum, Pt, and its derivatives) are often employed in energy devices to stimulate critical chemical processes, such as an oxygen reduction reaction (ORR), oxygen evolution reaction (OER), and hydrogen evolution reaction (HER). The scarce resources and expensive cost of Pt catalysts have prevented the commercialization of the technology. As a result, low-cost, high-efficiency electrocatalysts must be developed. This proposed study is devoted to this crucial subject in the area of sustainable energy technology [74,75].
Various materials have been explored with the ability to replace conventional noble metal catalysts, including non-precious metals, metal oxides, carbon nanotubes, metal–organic frameworks (MOFs), and even single-atom catalysts [76]. Song et al. synthesized an efficient bifunctional electrocatalyst of Ni-Co mixed-metal oxides incorporated with cobalt/nitrogen-doped carbon with a hierarchical hollow nanostructure (H-Co/N–C@NiCo2O). Their catalyst demonstrates an excellent electrocatalytic activity and long-term stability for both the ORR and the OER of rechargeable Zn–air batteries [77]. With a high starting potential and large limiting current density, Xiao et al. synthesized a 3D highly ordered mesoporous MnO2@Ni-pc nanocomposite that considerably improves the ORR performance of MnO2, while maintaining a low cost [78]. According to Xu et al., a generic technique for manufacturing bi-metal Ni and Fe single-atom catalysts loaded on graphene to increase the activity of the OER was developed [79]. More recently, Qazi et al. successfully employed surface-modified copper foam along with NiCo–NiCoO2 nano-heterostructures for a superior bifunctional electrode material. Figure 7 illustrates the preparation process and its performance. Bimetallic thin-layered nano-heterostructures of NiCo–NiCoO2@Cu2O@CF show a synergic effect of doubly active metals Ni and Co to accomplish impressive small overpotentials of 133 and 327 mV to gain a current density of 10 mA cm−2 for HER and OER [36].
Figure 7.
(a) OER linear sweep voltammetry (LSV) curves for as-prepared samples of IrO2, CF, Cu2O@CF, Ni-NiO@Cu2O@CF, Co-CoO@Cu2O@CF, and NiCo-NiCoO2@Cu2O@CF electrodes in alkaline media. (b) Corresponding Tafel plots. (c) LSV curves for OER stability test (2000 cycles), inset is OER time dependence of current density under a constant overpotential at 327 mV of NiCo-NiCoO2@Cu2O@CF without stirring. (d) HER LSV curves for as-prepared samples of Pt/C, CF, Cu2O@CF, Ni-NiO@Cu2O@CF, Co-CoO@Cu2O@CF, and NiCo-NiCoO2@Cu2O@CF electrodes in alkaline media. (e) Corresponding Tafel plots. (f) LSV curves for HER stability test (2000 cycles), inset is HER time dependence of current density under a constant overpotential at 133 mV of NiCo-NiCoO2@Cu2O@CF without stirring. (Reprints from [36]. Copyright (2022), with permission).
HER (hydrogen evolution reaction) catalysts are being developed in a variety of ways, as seen in the examples provided in Table 4. This comparison is based on the electrocatalytic performance and kinetic characteristics of these catalysts under various reaction scenarios. HER electrocatalysts may be divided into two categories. The first category is noble metal-based electrocatalysts, while the second is non-noble metal-based electrocatalysts, both discussed below. Several ways are being explored to improve the performance of noble-metal-based electrocatalysts, particularly Pt-based catalysts, while simultaneously lowering the price of electrocatalysts. For instance, alloying Pt with other low-cost transition metals that might increase Pt usage and the synergistic impact of the alloy could alter the electrical surroundings to optimize the activity of the transition metals and boost their effectiveness. Another key technique for improving alkaline HER activities is the binding of Pt with other water dissociation accelerators, which is extremely relevant for industrial applications in different fields. Regarding non-noble metal-based high-efficiency catalytic oxidation (HER) catalysts, much emphasis has been dedicated to their development, mostly motivated by the concerns of low cost and plentiful resources for the whole planet.
Table 4.
Overview of the studied electrocatalysts for HER effectiveness.
Various methods and procedures have also been discovered that may be used to minimize the consumption of noble metals while boosting their activity and stability. A cost-effective Pt-based catalyst immobilized on functionalized Vulcan carbon was synthesized by Luo et al. using an exquisite and manageable atomic layer deposition (ALD) technique from the hydrothermal process of a Ru precursor and ethylene glycol solution, which displays significantly increased HER activity and stability [87]. Li et al. developed four COP models (COP-Bn, with n = 3, 4, 5, and 6), tested them using density functional theory (DFT) methodologies, and found that they performed well in terms of ORR. While it has been established that heteroatom-doped carbon nanomaterials may be used as an effective electrocatalyst for ORR, the activity of these materials is reduced in acidic conditions [88].
Figure 8 highlights GO and its derivatives, which are being studied in a variety of electrochemical energy storage applications, including batteries, capacitors, and fuel cells, owing to their excellent and unique features [89,90,91]. GO has the potential to act as an oxidant by decreasing its oxygen functional groups, and the formation of composites using GO’s remarkable properties is a prime example. Its unusual design has resulted in strong and adaptable functionalities that are used for viable energy system instruments.
GO, and rGO have a large surface area, making them ideal for use as electrode materials in a variety of applications, such as batteries, fuel cells, double-layered capacitors, and solar cells [92,93,94,95]. The development of GO is more easily scaled up than that of certain other graphene compounds. As a consequence, it may be used in the near future for energy-related applications. Because of its ability to store hydrogen, it might one day act as an important model for storing hydrogen fuel in hybrid automobiles. Owing to their high capacity, lithium-ion batteries containing nanocomposites of graphene oxide and rGO may be able to store substantial quantities of energy. In this specific case, rGO was encapsulated with metal oxide nanoparticles in order to improve the performance of these materials when used in battery pack applications. This project included the construction of a Li-ion battery system using an anode material consisting of reduced graphene oxide coated Fe3O4. When comparing the device to a system constructed entirely of pure Fe3O4 or pure Fe2O3, it was revealed that the energy storage capacity and good durability of the device significantly increased [92,93,94,95,96,97,98,99,100].
Zhu et al. employed microwave-assisted exfoliation to synthesize high-surface-area rGO, resulting in a reduction in the quantity of GO needed for the production of the supercapacitors used in energy storage devices; similar results were found in [37,101]. Following the publication of their paper, Bo et al. successfully produced electronic gas sensors and supercapacitors utilizing caffeic acid (CA)-rGO, observing that they have outstanding performance for potential sensors and energy storage applications [102,103].
Figure 8.
Illustration of GO-based electrochemical energy storage applications (Reprints from [104]. Copyright (2022), with permission).
Figure 8.
Illustration of GO-based electrochemical energy storage applications (Reprints from [104]. Copyright (2022), with permission).

4. Numerous Sustainable Hydrogen Production Approaches
All types of hydrogen utilized to speed up carbonization must be environmentally friendly. This might be accomplished by the so-called “green” way of electrolyzing water with zero-carbon power. Conversely, low-carbon (but not zero-carbon) hydrogen can be generated using the “blue” pathway, which involves extracting hydrogen from natural gas hydrocarbons, while incorporating carbon capture and storage (CCS) and reducing any methane outflow (a significant greenhouse gas) to almost zero throughout the natural gas production, processing, transport, and use processes. As a result, the sustainable green method is expected to prevail in the long run, with blue hydrogen playing a pivotal role in its transition and select specialized localities. Different pathways for hydrogen production with corresponding advantages, disadvantages, feedstock, cost/kg, and efficiencies are discussed in Table 5.
A significant amount of hydrogen gas is presently generated by natural gas, steam methane reforming (SMR), or coal gasification technologies (especially in China). Only a small percentage is generated in a low/zero-carbon manner. Several methods might be used to produce very low/zero-carbon hydrogen [71] (Figure 9). However, many are only in the early phases of development or suffer from intrinsic drawbacks. Hydrogen production routes from biomass are unlikely to play a significant role due to the overall limited resources of sustainable biomass; however, they may offer pathways toward harmful emissions via the sequestration of CO2 [62,65,71,105].
Figure 9.
Numerous clean and green hydrogen-generating routes are conceivable (reprints with permission) [71]. On the other hand, power input is determined by plant design and carbon dioxide collection. The combustion process generally generates electricity from fossil fuels. * CCS is stands for carbon capture and storage (Reprints from [106]. Copyright (2022), with permission).
Figure 9.
Numerous clean and green hydrogen-generating routes are conceivable (reprints with permission) [71]. On the other hand, power input is determined by plant design and carbon dioxide collection. The combustion process generally generates electricity from fossil fuels. * CCS is stands for carbon capture and storage (Reprints from [106]. Copyright (2022), with permission).

Table 5.
Various hydrogen production pathways with corresponding advantages, disadvantages, feedstock, cost/kg, and efficiencies.
Table 5.
Various hydrogen production pathways with corresponding advantages, disadvantages, feedstock, cost/kg, and efficiencies.
| Process | Feedstock | Advantages | Disadvantages | Efficiency (%) | Hydrogen Production Cost (USD/kg) | Ref. |
|---|---|---|---|---|---|---|
| Steam reforming | Natural gas | Technological advancements in industrial processes and existing infrastructure No oxygen is required. Low-temperature functioning Good H2/CO ratio | CO2 emissions | 70–85 | 1.03–2.27 | [41,43,47,107,108,109,110] |
| Partial oxidation (POX) | Natural gas | Low requirement of desulphurizationNo catalyst Low methane emission An already existing infrastructure and technology | Low H2/CO ratio High operating temperature Complex handling process | 60–75 | 1–1.83 | |
| Autothermal reforming | Natural gas | Compared to POX, a lower process temperature is required Low methane slip Existing infrastructure and existing technology | Requires air and O2 New technology | 60–75 | 1.48 | |
| Biomass pyrolysis | Biomass | Feedstock is abundant and inexpensive; CO2 neutral. | Tar formation: feedstock supply and contaminants affect the amount of H2 produced. | 35–50 | 1.25–2.20; 3.8 | |
| Biomass gasification | Biomass | Feedstock is abundant and inexpensive; CO2 neutral. | Tar formation: H2 content depends on feedstock availability and impurities | 35–50 | 1.77–2.05; 4.63 | |
| Bio-photolysis | Water; algae | Byproduct is O2; operate under mild conditions; CO2 is consumed Abundant supply | Need sunlight; low H2 rates and yields; expensive raw material; O2 sensitive; need large reactor volume | 0.5–10 | 1.42–2.13 | |
| Dark fermentation | Organic biomass | Simple; H2 generation in the absence of light; aids to the recycling of waste; no O2 limitation; CO2 neutral Can use varieties of waste streams Simple reactor technology High production rates | The elimination of fatty acids; low H2 yields and rates, poor conversion performance; need large reactor volume Low COD removal Variety of reactor to reactorLarge amount of byproducts | 60–80 | 2.57 | |
| Photo-fermentation | Organic biomass | Utilize a variety of organic wastes and wastewaters; CO2 neutral; supports to the recycling of waste Almost complete substrate conversion | Requires sunlight; low H2 rates and yields; low conversion efficiency; O2 sensitive. Requires large reactor volume | 0.1 | 2.83 | |
| Photo-electrolysis | Water | Feedstock is plentiful; emission free Byproduct is O2 | Low conversion performance; require sunlight; non-effective photocatalytic materials | 0.06 | 10.36 |
5. Net Zero Emissions by 2050 Strategies: The Importance of Hydrogen
Technologies from a variety of sources will be needed to achieve net zero emissions by the year 2050. The following factors stand out when decarbonizing the global energy system: increased energy performance, a shift in consumer habits, electrification, alternative fuels, hydrogen, and carbon capture utilization and storage (CCUS). The rising percentage of hydrogen in overall final energy consumption (TFC) reflects its relevance in the Net Zero Emissions Scenario. Hydrogen and hydrogen-based fuels accounted for less than 0.1 percent in 2020, but by 2030, they will increase to 2% of TFC, and by 2050, they will increase to 10% [111,112].
However, simply increasing demand is insufficient for supporting hydrogen, a significant component of decarbonization. Hydrogen generation should also become considerably more environmentally friendly than it is now. For example, about 80% of the 90 Mt H2 utilized in 2020 came from fossil fuels, essentially unabated. The rest was almost entirely made up of leftover gases from refineries and the petrochemical industries. This resulted in about 900 Mt CO2 emissions from hydrogen generation, which is equal to Indonesia’s and the United Kingdom’s total CO2 emissions combined [43,113].
Hydrogen production will experience an unprecedented shift under the Net Zero Emissions Scenario. By 2030, when overall output exceeds 200 Mt H2, low-carbon technologies will account for 70% of total production (electrolysis or fossil fuels with CCUS). By 2050, hydrogen production will have risen to over 500 Mt H2 due to low-carbon technology. To meet these targets, the operational electrolysis capacity would need to expand from 0.3 GW today to almost 850 GW by 2030 and over 3600 GW by 2050, while CO2 absorbed in hydrogen production will need to increase from 135 Mt today to 680 Mt in 2030 and 1800 Mt in 2050 (Figure 10) [114].
Figure 10.
By 2050, the government has set goals for possible hydrogen use to attain net zero-carbon emissions. Ammonia, on the other hand, is utilized as a feedstock for hydrogen synthesis (Reprints from [114]. Copyright (2022), with permission).
6. Futuristic Hydrogen Applications
In 2020, global hydrogen consumption was estimated to be approximately 90 Mt, an increase of 50% since the beginning of the century. Refining and industrial usage contribute to almost all of this demand. Refineries use almost 40 Mt of H2 per year as feedstock, reagents or energy sources. In industrial manufacturing sectors, the demand is slightly greater (more than 50 Mt H2), mainly for feedstocks. Approximately 45 Mt H2 of the demand is satisfied by chemical processing, which comprises three-quarters of ammonia and one-quarter of methanol. The leftover 5 Mt H2 is used as direct reduced iron (DRI) in the steel-making process. Except for a minor demand rise in DRI manufacturing, this distribution has remained nearly stable since 2000. Hydrogen has been consumed in large quantities in innovative ways, most of which happened in the previous ten years, when fuel cell electric vehicle (FCEV) implementation commenced, and pilot programs immediately started supplying hydrogen into gas networks and utilizing it to generate power. Due to these achievements, significant hydrogen technological advances have proceeded towards commercialization [115].
Simultaneously, awareness of global warming has increased, governments and businesses have made firm promises to decrease CO2 emissions. Despite the fact that this has accelerated the deployment of hydrogen for modern innovations, there is still a lack of demand in this field. Yearly hydrogen consumption in transportation, for example, is less than 20 kt H2 for about 0.02 percent of overall hydrogen demand. According to the IEA’s Net Zero by 2050 framework, meeting government decarbonization targets would necessitate a significant acceleration in hydrogen technology deployment throughout various energy industry sectors. Enhancing hydrogen as an alternative energy component is a long-term project since emerging fuels might take several years to fully integrate into the energy supply. As a result, immediate intervention is necessary to speed up the scaling-up operation and establish the circumstances essential to make sure that, by 2030, hydrogen technologies can be broadly adopted and employed in a long-term strategy for a low-carbon economy [116].
Despite their current significant pace, existing projects show that expected hydrogen technology implementation in demanding categories does not yet correspond with the Net Zero Emissions Scenario’s aspirations. The Government’s current emphasis is on decarbonizing hydrogen generation rather than encouraging demand for new uses. Apart from noteworthy outliers in China, Korea, Japan, and a few EU nations for implementing multiple kinds of FCEVs, few government goals intend to promote hydrogen-based fuels in end-use industries [117,118]. Furthermore, the present country goals to promote hydrogen usage for futuristic applications are insufficient to satisfy their net zero commitments. Setting goals and objectives as a long-term indication are inadequate for producing the market dynamics required to liberate private sector investments and accelerate the implementation of hydrogen technology. Fundamental policies must complement plans to help them be met, such as significant growth initiatives that establish distinct markets [116,119,120].
There are four kinds of possible hydrogen usages in a zero-carbon economy, as illustrated in Figure 11 [121]:
Figure 11.
Various potential applications of hydrogen (Reprints from [121]. Copyright (2022), with permission).
- ⮚
- Current hydrogen applications provide prominent short-term prospects for a conversion to clean hydrogen and a high degree of long-term demand predictability.
- ⮚
- Long-term demand is assured for these applications, even if they require years to create.
- ⮚
- Opportunities that are potentially short-term yet intermediate.
- ⮚
- Futuristic applications for the relative costs and benefits over direct electrification and other decarbonization alternatives are still uncertain.
Present hydrogen applications wherein clean hydrogen may temporarily replace grey hydrogen generation, generally with modest upgrading, and eliminate the 830 Mt of generated CO2 include:
Crude oil refining, desulphurisation, and hydrocracking are two processes that employ hydrogen to improve remaining heavy oils. As the demand for oil-based fuels declines, particularly in the transportation sector, its usage will decrease in the medium to long term. Plastic manufacturing will require less oil due to reprocessing and the possible use of bio-feedstocks.
In 2020, the most significant single user of hydrogen was the oil refining industry (close to 40 Mt H2). Hydrogen is used in refineries to eliminate contaminants (particularly sulfur) and improve existing heavy oil composition to lightweight products. China uses the most hydrogen for refining (about 9 Mt H2/yr), followed by the United States (approximately 7 Mt H2/yr) and the Middle East (around 4 Mt H2/yr). These three areas are responsible for a significant portion of worldwide demand. Roughly half of refineries’ hydrogen needs are fulfilled by byproduct hydrogen from other refinery operations (e.g., catalytic naphtha reforming) or other petrochemical processes incorporated into specific refineries (e.g., steam crackers). The remaining needs are fulfilled by specialized on-site generation or externally acquired merchant hydrogen. Natural gas reforming accounts for the most significant part of on-site production, except coal gasification, which accounts for about 20% of committed hydrogen production in Chinese refineries. Hydrogen generation to fulfill refining demand emitted over 200 Mt of CO2 in 2020 [122,123].
Ammonia is generated using the Haber–Bosch process, which utilizes hydrogen as a significant player [90,124,125,126]. The Haber–Bosch process produces 180 Mt of ammonia each year, with 80 percent of this being used for fertilizer manufacture. In light of the escalating demand brought on by the advanced applications, the ammonia demand for existing users is anticipated to stay flat or modestly expand. Wind and solar energy are expected to perform a crucial part in future zero-carbon energy prospects [91,127,128,129]. Long-term sustainable energy storage is required to balance demand-driven energy procurement with low-carbon energy assurance from these intermittent sources. Sustainable ammonia generation has the potential to influence the transformation to zero-carbon by decarbonizing its present significant application in fertilizer manufacturing. Perhaps more importantly, it has the following possible applications:
- Chemical energy may be stored and transported using ammonia, which decomposes entirely or partially to yield hydrogen as a byproduct.
- When used as a transportation fuel, it can either be directly burned in an engine or converted into electrical energy through a chemical reaction with ambient air in a fuel cell.
- Heat is stored via water absorption and material phase transitions (for example, liquid to gas).
Ammonia might be the foundation of a new, integrated global renewable energy storage and distribution system due to its comparatively high energy density of roughly 3 kWh/liter and existing international transportation and storage infrastructure [130,131]. These characteristics show that ammonia might be viable for transferring zero-carbon energy by road, rail, ship, or pipeline. Ammonia has been utilized as a fertilizer for over a century, playing a critical role in ensuring that the world has a sufficient food supply. Ammonia is now produced mainly through steam reforming methane to generate hydrogen, then put through the Haber–Bosch process, which synthesizes the ammonia [103,132]. A benign ammonia production with possible current and futuristic applications is shown in Figure 12. Ammonia manufacturing contributes to around 1.8 percent of worldwide CO2 emissions. Hydrogen generation, either by carbon capture and storage or via water electrolysis employing sustainable power, is the major focus of decarbonization solutions. Ammonia is capable of having a considerable influence over the following decades by allowing us to move away from our worldwide reliance on fossil fuels and substantially contribute to the mitigation of climate change.
Figure 12.
Benign ammonia production with possible current and future applications (Reprints from [132]. Copyright (2022), with permission).
Direct air capture and storage for CO2: A well-known reality is that carbon dioxide is one of the airborne constituents that contribute to global warming and greenhouse gas emissions [133]. Global carbon dioxide emissions are mostly attributed to industrial activities, with transportation-related emissions and other similar sources contributing to the remaining portion [134]. These dangerous gases need to be reduced to restore the integrity of ecosystems. For this, the greatest brains in energy science must unite and develop sustainable technologies to accomplish this goal. Carbon dioxide (CO2) emissions are drastically growing as the economy progresses. The elimination of CO2 is required to accomplish zero-carbon emissions [135,136]. Several techniques are actively pursued to capture and store CO2 to keep it out of the environment and minimize potential destruction. However, such advancements are still in progress and face problems such as a low performance, energy loss, and other issues. As a result, research has focused on more effective technologies for reducing CO2 emissions, such as fuel cells [72,137,138,139].
Carbon capture and storage is a groundbreaking method for decreasing CO2 levels in the atmosphere and storing CO2 in a way that prevents it from being released. For decades, CO2 has been utilized to increase the effectiveness of oil recovery from reservoirs; therefore, this technique is much more commonly employed in the refinery field [140,141,142,143]. CO2 can be captured from the atmosphere using a variety of methods, including geological sequestration, storing it in seas, and employing metal–organic frameworks (MOFs) [144,145]. The quantity of CO2 captured annually is enormous, necessitating a significant amount of storage space. As a result, storing CO2 beneath the Earth is seen as a viable option, as the available area is adequate for keeping all captured CO2.
Unfortunately, there are leakage problems connected with this way of storage; thus, many individuals are engaged in analyzing this technology and creating emerging strategies to reduce such issues [146,147,148,149]. A thorough evaluation of the strategy for managing underground storage has been conducted. It is often better to utilize the collected CO2 in substances, such as syngas, methanol, and other chemical compounds, by various processes, such as the electrochemical or biochemical transformation of the stored CO2 for future use. Due to rising expenses and a lack of monetary profit, businesses find it challenging to store CO2 indefinitely. When technologies such as electrochemical CO2 conversion and CO2-based improved oil recovery are researched, they may assist enterprises in making money [150,151,152].
Because of technological breakthroughs, advanced technology implementation will become increasingly important in the future. Electrochemical fuel cells have been developed to generate fuel and energy from CO2 [153,154,155]. It is quite possible that coal-fired energy generation, which significantly increases CO2 emissions, will be substituted with electrochemical cells. Due to various developments in systems such as a solid oxide co-electrolyzer (SOCE) and carbon formation reactor (CFR) cells, the market for electrochemical fuel cells is expected to rise.
To turn CO2 into formic corrosive and format salts, the Norwegian company DNV GL developed the electrochemical reduction of carbon dioxide to formic acid (ECFORM) method. As illustrated in Figure 13, this approach employs an electrolysis reactor [156,157]. It makes formate salts from CO2 using a tin-based amalgam as cathodes, while the anode generates oxygen. Furthermore, an ionic membrane is also part of the reactor design. The reactor cell potential is low, and resistance difficulties increase the procedure’s energy performance, making it more commercially feasible [158]. The cell consumes around 5.5 MWh/ton of energy, which might be satisfied by renewable sources. The Norwegian manufacturer has developed a semi-pilot ECFORM reactor. The daily limit for lowering CO2 is around 1 kg per day. Formic acid is synthesized in an amount equal to the amount of CO2 utilized, with each ton of CO2 used resulting in a reduction of 1.04 tons of CO2 emissions [158,159].
Figure 13.
ECFORM electrolysis reactor (Reprints from [157]. Copyright (2022), with permission).
Methanol is now manufactured at a rate of 100 Mt per year from natural gas or coal-derived hydrogen, carbon dioxide, and carbon monoxide. Paints, plastics, and explosives are just a few examples of methanol may be used for. If this trend continues, the need for plastics made from renewable resources will undoubtedly rise. Methanol production ranks second among industrial hydrogen consumers with a consumption rate of 130 kg H2/t. Multiple fuel applications are essential either directly before or after formaldehyde conversion (e.g., methyl-tert-butyl ether). It is estimated that the 100 Mt of globally generated methanol contributes to 28% of industrial hydrogen consumption and 25% of the chemical sector needs. Using coal as an alternative to traditional oil-based manufacturing processes, methanol is used as an intermediary to generate olefins (essential chemical intermediates for the manufacture of plastics). On average, methanol manufacturing produces 2.2 tons of CO2 for every ton of final product. Because of the growing preference for ammonia and methanol, the chemical industry’s requirement for hydrogen is expected to rise [160,161,162].
Methanol as a source of onboard hydrogen production: There are concerns about hydrogen storage and transportation. Hence on-site manufacturing methods are gaining popularity. Because of its high hydrogen to carbon ratio (H/C), versatility, and sustainability, methanol is one of the hydrogen carriers that has attracted the most attention in recent years. Hydrogen is the ray of hope for energy transition because it has the potential to transform both transportation and industrial processes sustainably. However, there is still only a limited supply currently available, as transporting hydrogen is such a complicated operation. Finding a solution to this problem may be possible by transforming hydrogen into methanol. Indeed, methanol is simpler to transport than hydrogen, but it can also be practically retained at room temperature and under pressure. This lays the foundations for developing environmentally friendly hydrogen in locations with abundant sunlight, as well as its conversion into methanol and simplified delivery. The carbon dioxide that is necessary for the synthesis of methanol may be acquired in one of two ways: either by removing it from the environment or by obtaining it from industrial activities such as the formation of cement. In addition, one liter of methanol can provide around 4.8 kilowatt-hours of energy, making it a source of fuel with a very high energy density. Furthermore, the International Energy Agency projects that the price of methanol will be very competitive, in the range of six cents per kilowatt-hour in the near future [163,164].
To make enough use of the energy stored in methanol, a methanol reformer and steam are utilized at the location where the hydrogen is required, such as in an automobile, to transform the methanol back into hydrogen and carbon dioxide. Therefore, the entire carbon footprint is neither positive nor negative. However, traditional reformers continue to have a few shortcomings that need to be addressed. Consider, for instance, the catalysts that are essential for the reactions to take place. They are made up of powder catalysts that combine copper oxide and zinc oxide, which are introduced to the reactor in the form of extruded pellets. On the other hand, the constant movement required for mobile applications always causes catalyst deterioration, which contaminates the fuel cell. In addition, the catalyst material is not exploited to its maximum potential, and the reaction rate is slow since the temperatures at which the reaction occurs are relatively low. Heat management presents another obstacle: the reactor needs a source of heat to power the steam reforming process, but this is also where a significant amount of efficiency is lost. The heat that is produced by the fuel cell’s off-gases cannot be effectively used either. Sophisticated research is required to explore and design a comprehensive hydrogen supply–demand network that synchronously meets economical, efficient, and attainable benchmarks, taking into account the cost of manufacturing and transportation, the effectiveness of energy conversion, safety issues, and the transformation timeframe of energy structure. One of these approaches involves producing hydrogen on-site using a liquid hydrogen carrier that is both renewable and stable enough to be used in onboard system applications [163,164].
Iron and steel: The iron and steel industry contributes 10% of the overall industry hydrogen consumption, owing to its usage in the DRI-EAF steelmaking process, contributing 7% of total crude steel output worldwide. When iron ore is reduced to sponge iron in the DRI process, hydrogen is generated as a component of synthesis gas. Based on the energy source utilized in DRI manufacturing, synthetic gas combines carbon monoxide and hydrogen. For every ton of sponge iron, roughly 40 kg of hydrogen gas is required. Traditionally, the DRI combination might have a hydrogen content ranging from 0% to 70%. Nowadays, the most popular steel manufacturing method (the integrated route, consisting of a blast and basic oxygen furnaces) does not demand hydrogen since it reduces iron ore with carbon monoxide-rich gases. However, a limited quantity of hydrogen is still produced as an intermediate and byproduct in the blast furnace’s process off-gases. In the Declared Pledges Forecast, hydrogen consumption from iron and steel nearly doubles by 2030 and more than fivefold by 2050 as a consequence of published programs and strategies, as well as increasing steel production through the DRI-EAF process [165,166].
Primary steel manufacturing presently contributes 7% (3 Gt) of worldwide CO2 emissions from the energy and industrial sector, where hydrogen can substitute coking coal as the reducing agent. The direct electrolysis processes of CCU/S and iron ore are two deep decarbonization options that have reached pre-commercial scale technology maturity. Arcelor Mittal, BaoWu Steel, SSAB, and ThyssenKrupp are among the prominent steel companies that have established net zero emissions objectives for 2050, with hydrogen technologies identified as significant technology. Numerous pilot programs are also looking into the possibility of co-feeding hydrogen into existing blast furnaces to boost GHG efficiency during the changeover phase [167,168,169].
Long-distance shipping: A new ETC paper suggests that long-distance transportation might use hydrogen-based fuels, such as ammonia or methanol, burned in upgraded versions of current marine engines. The direct electrification of short-distance ferries and cruise ships may also utilize hydrogen as a fuel [120,170,171].
Long-distance aviation: Direct electrification is currently difficult to implement for long-distance flights. The most cost-effective method of decarbonization would probably require the deployment of a zero-carbon substitute for current jet fuel. The commercial aviation sector might need some synthetic “power to liquid” jet fuel if renewable fuels are limited. According to a recent assessment from ATAG (the Air Transport Action Group), synthetic fuels will dramatically grow over time. The EU is seriously debating a fuel directive to promote the establishment of sustainable aviation fuels (SAF) pathways. With modern planes, hydrogen may be directly utilized across shorter distances [172,173,174].
Power system balancing: Hybrid fuels are considered a significant interest in maintaining a seasonal balance and synchronous generators in power networks influenced by variable renewables (ETC clean electrification report). As long as a power source is more significant than the demand, electrolysis will generate hydrogen. When the demand surpasses the supply, it will be converted back to electricity (most likely via burning in gas turbines) [175,176].
Potential short-term but transitional applications: There are various possible short-term, transitional uses that might help reduce emissions from a high-carbon infrastructure, which will ultimately be phased out in a net zero economy in the forthcoming years [177,178]:
- ⮚
- Co-firing ammonia in coal power plants: Co-fired ammonia power stations will only be viable in countries with significant restrictions on renewable electricity supply. In Japan, coal-fired ammonia power plants are now being tested. The use of ammonia as a co-product should not postpone the closure of coal-fired power facilities [179,180,181].
- ⮚
- Co-firing hydrogen in gas power stations: Hydrogen and modern turbines can use up to 50% hydrogen with low capital expenditure. To achieve the full decarbonization of the electricity industry, either modern turbines’ capability of utilizing 100 percent hydrogen or carbon capture and storage (CCS) foundation will need to be deployed. (ETC clean electrification report) [180,182].
- ⮚
- Co-feeding hydrogen in steel blast furnaces: Co-feeding hydrogen into steel blast furnaces, ammonia plants, and refineries can significantly speed up the early stages of green hydrogen commercialization. Regrettably, only tiny amounts of clean and benign hydrogen can be co-fed before more significant adjustments to the asset are needed [183,184,185].
- ⮚
- Incorporating a minimal amount of hydrogen with available natural gas grids: Incorporating a modest amount of hydrogen into an existing transmission infrastructure stimulates the early demand for zero-carbon hydrogen and reduces the carbon severity of methane usage. Steel pipe stress corrosion cracking and the necessity of modifying or replacing appliances will probably restrict this mixing to 5–20 percent by volume. Higher gas quantities necessitate extensive gas grid and appliance retrofits (including up to 100 percent). Low-level hydrogen merging in the grid would significantly impact industrial consumers of natural gas (e.g., the petrochemical sector) since it reduces the quality of the natural gas raw material [186,187,188].
Potential Practical implications: Where relative benefits vs. alternative decarbonization possibilities are currently unknown as electricity generation continues to improve, and technical/cost breakthroughs that might affect their economic viability with hydrogen are probable but typically not included:
- ⮚
- Long-distance transportation: Trains, buses, and forklift trucks are examples of long-distance transport. Electric vehicles (BEVs) can compete with hydrogen FCEVs for a wider variety of distances and sizes because of dramatic price reductions in lithium-ion batteries and continuous advances in battery energy density and charging times. This is a particular advantage for business strategies and distribution channels that provide overnight charging facilities and highly suited for this product. However, FCEVs could play a pivotal role in the long-distance transportation sector only when trucks infrequently return to terminals overnight in regions where high-capacity charging outlets cannot be provided, or for energy-intensive applications (e.g., high loads, refrigerated trucks) [189]. In addition, hydrogen-powered trains may be used for long-distance rail networks where overhead electricity is unaffordable to provide. Hydrogen-powered forklifts can compete with battery-electric vehicles (BEVs) in various applications because their (a) lower temperature tolerance is higher and (b) BEVs recharge at a quicker rate than conventional vehicles. Similarly, hydrogen could be used for high-capacity mining machinery and trucks and airport auxiliary services. [190,191].
- ⮚
- Residential heating Systems: There are several factors to consider when decarbonizing residential heating. Electricity (especially if heat pumps are used) is almost always more productive (by up to five or six times) and less expensive than piping hydrogen into hydrogen boilers in recently constructed and renovated buildings. The use of hydrogen fuel burning could be a decarbonization solution in places where natural gas is generally used for heating and direct electricity is not available (e.g., owing to inadequate building insulating material). However, this would cost a lot of money in a committed hydrogen power system and require renovating or replacing existing natural gas grids. It could suffer severe public opinion and safe operation complexities [192,193,194].
- ⮚
- Hydrogen for short-duration power backup at specific energy-intensive sites: As a backup power supply for certain energy-intensive facilities, hydrogen may be more cost-effective than a fuel cell to power data infrastructure in the event of power disruptions. Batteries will probably be the most cost-effective choice for shorter storage timeframes (e.g., less than 4 h), as economies of commercial scale in the EV industry will encourage further cost savings and improved efficiency. Sustainable hydrogen substitutes may be a better option as a long-term backup plan, rather than a more pricy diesel power generators [195,196,197].
- ⮚
- Industrial utilization of high-temperature heat: For example, manufacturing cement demands high temperatures of above 1000°C. The direct electrification of this heat may be conceivable in the future, although ongoing efforts are only at TRL 4 (Technical Readiness Level). Cement manufacturing in the UK now employs bioenergy in 17 percent of the process, but the overall sustainable biomass supply is expected to be restricted (ETC bio-economy report). Cement manufacturing may be better served by using fossil fuels associated with CCS (which will be necessary to collect cement process emissions in any event) than hydrogen, which may potentially be used to achieve extremely high temperatures, according to a number of studies. However, the accurate and consistent balance between direct electricity and hydrogen in these industries is unknown. Technical improvement is necessary for both pathways in other high-temperature heat processes (e.g., furnaces, boilers, burners in refineries, glass, ceramics industry) [198,199,200,201].
- ⮚
- Manufacturing of plastics and other chemicals: Hydrogen might be used in novel production methods for plastics and chemicals, such as in methanol-to-olefin (MTO) and methanol-to-aromatics (MTA). The use of long-term CO2 sources will be necessary for these procedures (e.g., derived from direct air capture or sustainable biomass). More efficient decarbonization alternatives may include a mix of more extensive recycling (which reduces the requirement for primary plastic manufacturing) and the direct use of bio feedstocks (if accessible since there is a limited sustainable supply) [202,203,204].
Pharmaceutical applications: Hydrogen’s widespread use extends to the pharmaceutical business, where it is used to produce certain medications [205,206]. Hydrogen may be used to make hydrogen peroxide, table sugar, and hydrochloric acid, all of which are employed in the pharmaceutical industry. In the pharmaceutical sector, hydrogen peroxide is a transparent liquid frequently recognized as a critical chemical and oxidant [207]. The anthraquinone auto-oxidation technique produces a colorless and odorless liquid [208,209]. Hydrogen, air, and anthraquinone are all raw components in this synthesis. In a perpetual cycle, hydrogenation, filtration, oxidation, and extraction occur after each other. The antimicrobial, anti-infective, and biocidal properties of hydrogen peroxide make it a popular choice [210,211]. Hydrogen peroxide can be utilized in the industry as an oxidizing agent for long-term oxidation processes. It has been demonstrated in biomedical sciences that hydrogen peroxide is a more impactful oxidant than the more hazardous oxidants (e.g., chromates and hypochlorite) [212]. Increasingly, the use of hydrogen as a therapeutic medicinal gas has received research attention in medical sciences. Iida et al. described using molecular hydrogen to alleviate reperfusion or reoxygenation injuries [213,214]. Anorexia-induced tissue damage, also known as ischemia-reperfusion injury, occurs when blood flow is interrupted for a brief period. Hydrogen has been found to have anti-inflammatory, anti-allergenic, and anti-apoptotic properties in biomedical research (i.e., programmed cell death) [215]. The use of hydrogen in the treatment of rheumatoid arthritis, brain stem infarction, diabetes mellitus, neurodegenerative illnesses, cancer, and exercise- or sports-induced oxidative stress are among the other therapeutic applications of hydrogen that have been established [216,217,218,219,220,221,222,223,224]. Hydrogen is a physiological and metabolic regulating component that regulates protein phosphorylation and gene expression [225]. Hydrogen might be given as an antioxidant by injecting a hydrogen-saturated saline solution, breathing hydrogen gas, drinking or swimming in hydrogen-dissolved water, or stimulating intestinal bacteria to produce hydrogen [226,227].
7. The Current Situation of National Hydrogen Plans across the World
Throughout its almost 100-year history, The World Energy Council has been at the forefront of global, regional, and national energy discussions, promoting ideas and pushing meaningful measures throughout the world to attain the advantages of clean energy for everyone. The first and only genuine global member-based energy network, the Council brings together more than 3000 organizations from nearly 90 countries, including government agencies, private and public enterprises, academics, and new system influencers. As an international energy transformations forum, the Council, brings together the world’s most knowledgeable professionals in the energy industry to catalyze and enlighten global energy policy discourse, generate influence, and drive practical action. The World Energy Council’s objective, with EPRI and PwC, is that the research on energy will provide a solid insight into the worldwide advances in the use of hydrogen. A major Development Perspectives Briefing on Hydrogen was issued in July 2021 to launch a multi-stakeholder, global community debate on the role of hydrogen in modernization.
Though only in its initial phases, there is a growing worldwide involvement and endorsement of the “hydrogen economy”. The nationwide hydrogen plans of 12 countries and the EU have been released, with nine plans coming out in the last year. More than a dozen nations have plans in place to disclose their policies by 2021, indicating a growing level of awareness on the part of governments, which might help to encourage such plans (Table 6). Hydrogen policies in a few nations have had a significant impact. Japan’s initial commitment to the Asian–Pacific area sparked interest in the region, with South Korea and Australia soon moving ahead. Germany was an early adopter of the EU hydrogen plan and served as EU president at this time. Chile has made rapid progress in Latin America, and several of its neighbors are also formulating their plans.
Table 6.
An overview of hydrogen production strategies launched by countries (World Energy Council; 2021) (Reprints from [228]. Copyright (2022), with permission).
8. Expected Difficulties and Enabling Factors
The unique properties of hydrogen make it an attractive alternative for future use as a fuel. Hydrogen is an energy carrier similar to electricity that may be utilized to ‘charge’ batteries in the same way that electricity can (comprised of fuel cells). However, it is very volatile and produces an excess of heat when ignited. Chemicals with such properties can be stored in tanks or pipelines for a prolonged period. In numerous ways, it is similar to fossil fuels. At the same time, hydrogen is distinguishable from the rest of the energy supply chain. Despite the fact that much of the hydrogen technology is already in existence, hydrogen value chains are still in their immaturity. The hydrogen technology that we now have is not groundbreaking, and hydrogen has been around for decades. However, as emerging technologies are anticipated, new concepts, procedures, and approaches will be required to meet energy demands. According to survey reports, current hydrogen objectives are underestimating the restrictions and difficulties of implementation. Infrastructure and affordability are two of the most significant roadblocks, with the correct legislation, followed by the carbon price, regarded as the most effective enablers. Establishing the hydrogen economy will also require demonstrating the framework of risk management (see Table 7) [229,230,231].
Table 7.
The involvement of high-impact risk factors in a fast hydrogen economy, robust factors for targeted zero-carbon achievement by the year 2030, and reasons for commercial approach and interest from private organizations.
Investing in infrastructure and resources to support our objectives: Hydrogen for commercial-scale implementation is being pursued by governments and industries across a wide range of sectors, including energy storage, transportation, buildings, and the private sector. Hydrogen production, transportation, storage, distribution, and integration into the overall energy system require a broad range of sufficient infrastructure. The hydrogen economy has a significant impact on energy transition. It must be commercially constructed, cheap and convenient [232,233]. The lack of progress in infrastructure is a significant obstacle to developing the hydrogen economy. The underinvestment in hydrogen infrastructure is a substantial source of concern for potential investors. People are not currently investing in or participating in hydrogen-related activities because of inadequate infrastructure. There may be certain exceptions to this trend regarding natural gas delivery. A large amount of money would have to be invested in repurposing natural gas for hydrogen production. Because of this, there is growing confidence that it can be efficiently accomplished [234,235].
Safe and secure systems for hydrogen storage: Establishing the hydrogen economy will require a high level of safety by addressing a list of problems that might hinder growth in the hydrogen economy. Globally approved hydrogen regulations and suggested methodologies need to be followed, which are essential for safety management. Safety must be at the forefront of hydrogen initiatives in the event that hydrogen is widely implemented in residential care and for modern innovations outside of existing industrial usage. Industry and authorities must establish stringent safety guidelines for each individual use case, just as they would for other possibly harmful compounds [236,237,238].
The expense of downscaling: Despite the need for increased infrastructure, the price of green and blue hydrogen must be reduced. One of the main cited disadvantages is the high cost of producing low-carbon hydrogen, which is now prohibitively expensive. All the way from manufacturing to distribution and utilization, commercialization is the only means of lowering operational costs. Hydrogen producers and consumers must work together in agreement, without competing with each other in price reductions. Energy demand must be addressed in most economies, where a considerable portion of infrastructural development is designed to allow humanity to keep running on green hydrogen, aside from regulations and laws. Even more troubling, it is impossible to use the renewable electricity generated by wind and solar farms throughout the economy. Assuming that significant technical advances are achieved, hydrogen will soon become the dominating fuel for technological advancements and worldwide transportation [239,240,241].
Regulations are a deciding factor: The final dangers that firms confront in a hydrogen economy is policy shifts or a lack of appropriate legal frameworks. Whenever the question is asked of which factor would be most critical between now and 2030 in enabling a viable hydrogen economy, regulations are in first place. Practical, reliable, and encouraging policies are required for the hydrogen economy to flourish. Presently, legal frameworks may hinder hydrogen commercialization. Not only are there rules that directly control hydrogen, but there are also professions where hydrogen might be employed or industries that might promote hydrogen generation.
Proposals for advancing the hydrogen economy: The Government’s intentions and policies are typically the driving force behind the legislation. There are initiatives to increase hydrogen production and/or utilization in a wide range of nations and regions, including the US, South Korea, Australia, Canada, Chile, Finland, France, Germany, Japan, the Netherlands, Norway, and Portugal. It is very helpful to have clear policy frameworks that are explicit on long-term targets. In business choices that promote hydrogen investment, additional certainty is provided, for example, by EU objectives [242,243].
9. Future Direction and Suggestions
Hydrogen is a viable alternative energy source that does not emit any carbon. Hydrogen is an excellent choice for a carbon-free society and for assisting in the process of hydrogenization (the use of hydrogen as a major energy source). Each hydrogen generation method has its own unique set of requirements and activities to overcome these limitations. Many alternative hydrogen production methods will be employed for diverse purposes. No one technology can achieve all of the objectives in order to reach optimum, dependable, inexpensive, clean and efficient hydrogen production targets.
- ⮚
- Long-term, reliable policies adoption to encourage novel technologies and market growth: Government funding for research and development should attempt to adopt improved renewable and low-carbon emission approaches, as well as carbon dioxide capture and sequestration technology.
- ⮚
- Advanced separation and purification technologies: In multifuel gasifiers, oxygen plants are a high-cost component; reducing this cost would contribute to the overall economic development of hydrogen generation. The purification of hydrogen produced by dispersed innovators, such as those found in homes or automobile filling stations, must be compact, low-cost, and have a high efficiency. Even though specific purification methods operate efficiently at massive commercial facilities, scaling them down to the required level for distributed generation is typically challenging.
- ⮚
- Impactful reforms: It is possible to supply hydrogen to several initial fleets and major retailers using modest reformers that operate on natural gas, propane, or methanol. Enhanced dependability, extended catalyst life, and interactions with storage systems and fuel cells are all areas where the technology may be improved.
- ⮚
- Improved and low-priced electrolyzers: There must be a major emphasis on reducing the price and enhancing the productivity of electrolyzers, which are suitable for distributed energy resources and might provide emerging and growing market possibilities. More extensive knowledge of high-temperature and pressure electrolysis should decrease the price of electrolysis, which is more expensive than thermal manufacturing.
- ⮚
- Innovative carbon-free renewable energy sources: Photolytic methods employ sunlight to split water and generate hydrogen, possibly saving money and increasing efficiency.
- ⮚
- Improved nuclear energy technologies for hydrogen production: Identifying and developing cost-effective techniques for generating hydrogen by utilizing nuclear energy. Prospective nuclear plant models may feature thermochemical water splitting employing improved nuclear plant energy.
- ⮚
- Novel methods for CO2 capture: A low-cost method of sequestering carbon dioxide would allow for large-scale hydrogen generation with zero-carbon emissions.
- ⮚
- Advanced hydrogen generation technologies: It will be more cost-effective to combine manufacturing technology with other parts of the hydrogen framework, such as commercial applications. Market interest might be stimulated by highlighting safety and other advantages in such presentations.
Academic, government and business cooperation must be persistent and adaptive to innovative research and invest in hydrogen energy systems that lead to greener future outcomes. Academically advanced technologies, practical government commitment, and lawmaking backing, combined with worldwide investments from public and private enterprises, are essential for long-term success. Figure 14 demonstrates the concept of hydrogen energy systems used in a greener future Japanese society from manufacturing to end-users. The future of hydrogen energy systems’ existence is more likely to be built on more sustainable forms of energy and raw materials (such as sun and water).
Figure 14.
In Japan, hydrogen-powered communities are imagined in the future (Reprints from [244,245]. Copyright (2022), with permission).
10. Conclusions and Outcomes
The main objective of this paper is to comprehend the significance of hydrogen in futuristic energy systems, its conceivable implementations, and proposed solution to specific issues associated with the widespread utilization of hydrogen energy systems. This article also aims to stimulate substantial funding in the infrastructure, modernization, construction, and assessment of innovative hydrogen energy systems. The development of hydrogen energy systems is increasing, as seen by the historical shift in fuel consumption. When wood-burning technologies were phased out because of industrialization, hydrogen content as a fuel continued to rapidly increase. Coal was increasingly replaced by lighter fossil fuels, such as oil and subsequently natural gas. The eventual objective is to reduce GHG emissions by eliminating the overall carbon content in fuels. By virtue of its extremely high GF (global warming potential), hydrogen is strong enough to support both current and future energy systems. In the present state of things, more than 90 percent of worldwide hydrogen generation is derived from fossil fuels for energy and raw materials. This proportion must be minimized as much as possible so that fossil-fuel-related GHG emissions are eliminated or reduced. Hydrogen-powered ammonia generation is currently the leading industry. Hydrogen is also consumed in substantial quantities by the chemical and refinery sectors. By developing a whole range of hydrogen energy systems, including production, distribution and usage, and public acceptability, the hydrogen industry’s energy sector is predicted to become its most important component in near future. Due to its wide range of applications in the energy sector (fuel cells), fuel processing/upgrading, pharmaceutical, and metallurgical sectors, growth for hydrogen continues to dramatically increase. When it comes to the energy industry, hydrogen can be utilized as a significant fuel, in power-to-gas systems, in the formation of liquid fuels and higher alcohols, aviation fuels, and the diversification of crude oil or bio-oil. Hydrogen is regarded as a promising alternative for the development of next-generation biofuels and an essential component of the world’s energy future. Hydrogen is used for medical imaging, spectroscopy, and drug discovery in the pharmaceutical industry. In metallurgical processes, hydrogen consumption in the oxy-hydrogen sparks derived from welding and cutting metals has been extensively documented.
Hydrogen production technologies must be improved and expanded through research, development, and experimentation. Efforts to reduce manufacturing costs, maximize productivity, and establish carbon sequestration methods are needed. Improved strategies are required for fundamental hydrogen generation and uniformly distributed hydrogen production. SMR, multifuel gasifiers, water electrolysis, PEC electrolysis, biological technologies, and advanced techniques, such as biomass pyrolysis and nuclear thermochemical water splitting, should emphasize initiatives. On the other hand, global energy projections must accept that they cannot accurately portray future energy systems since they do not include all of the necessary minute elements and complexities. Much more transparency about the techniques and input assumptions underlying energy projections are required so that the consequences of the outcomes may be appropriately comprehended. Simulations designers should also strive to regularly improve their practices, drawing on results from other sources. The impact of emerging innovations in future energy systems may be explored in various ways, including phenomenological possibilities and more comprehensive energy system modeling in lower domains. This exploration should be taken into consideration.
Sustainable energy systems are required on a worldwide platform to establish economic stability and living standards. These systems must satisfy the competing needs for excess production and better energy safety, while maintaining necessary elements, minimizing impacts on ecosystem human health, and preventing pollution. Hydrogen and hydrogen energy systems are well-established as a strategic technology to achieve these goals. Based on the findings of this comprehensive research, hydrogen energy systems have the potential to produce win–win opportunities for both public and commercial parties. After governmental rewards and private initiatives to promote and grow the key markets, the stationary power generation and transportation sectors, are implemented, it is anticipated that the advantages will start to become significant and widespread. This should be carried out in a fair manner that considers the most cost-effective usage of the alternative primary energy sources and energy carriers that are currently available.
Additionally, there are obstacles related to hydrogen storage, distribution, and transportation that negatively influence the widespread utilization of hydrogen as a transmitter and vector of energy. As a result of its high combustibility and exothermicity, hydrogen storage systems must fulfill strict regulatory standards. Several factors limit the practical utilization of hydrogen in passenger or heavy-duty vehicles, such as hydrogen’s high gravimetric and volumetric density. Hydrogen production, distribution, and uses might be commercialized if sophisticated hydrogen synthesis and storage techniques are developed.
Author Contributions
U.Y.Q. made substantial contributions to the conception or design of the work; interpretation of data; the creation of the new software used in the work. He drafted the manuscript and submitted it after thorough revision. All authors have read and agreed to the published version of the manuscript.
Funding
This research work was funded by institutional fund projects under no (IFP-A-2022-2-4-14). Therefore, Umair Yaqub Qazi gratefully acknowledges the technical and financial support from the Ministry of Education and the University of Hafr Al Batin, Saudi Arabia.
Acknowledgments
Umair Yaqub Qazi expresses gratitude to his wife Rahat Javaid and kids (Aroosh Qazi, Ahmad Qazi and little cute Areej Qazi) for their moral support, love, and smiles.
Conflicts of Interest
The authors declare no conflict of interest.
References
- Staples, M.D.; Malina, R.; Barrett, S.R.H. The limits of bioenergy for mitigating global life-cycle greenhouse gas emissions from fossil fuels. Nat. Energy 2017, 2, 16202. [Google Scholar] [CrossRef]
- Rana, R.; Nanda, S.; Reddy, S.N.; Dalai, A.K.; Kozinski, J.A.; Gökalp, I. Catalytic gasification of light and heavy gas oils in supercritical water. J. Energy Inst. 2020, 93, 2025–2032. [Google Scholar] [CrossRef]
- Javaid, R.; Kawanami, H.; Chatterjee, M.; Ishizaka, T.; Suzuki, A.; Suzuki, T.M. Fabrication of microtubular reactors coated with thin catalytic layer (M=Pd, Pd-Cu, Pt, Rh, Au). Catal. Commun. 2010, 11, 1160–1164. [Google Scholar] [CrossRef]
- Nanda, S.; Azargohar, R.; Dalai, A.K.; Kozinski, J.A. An assessment on the sustainability of lignocellulosic biomass for biorefining. Renew. Sustain. Energy Rev. 2015, 50, 925–941. [Google Scholar] [CrossRef]
- Okolie, J.A.; Nanda, S.; Dalai, A.K.; Berruti, F.; Kozinski, J.A. A review on subcritical and supercritical water gasification of biogenic, polymeric and petroleum wastes to hydrogen-rich synthesis gas. Renew. Sustain. Energy Rev. 2020, 119, 109546. [Google Scholar] [CrossRef]
- Yukesh Kannah, R.; Merrylin, J.; Poornima Devi, T.; Kavitha, S.; Sivashanmugam, P.; Kumar, G.; Rajesh Banu, J. Food waste valorization: Biofuels and value added product recovery. Bioresour. Technol. Reports 2020, 11, 100524. [Google Scholar] [CrossRef]
- Nanda, S.; Berruti, F. A technical review of bioenergy and resource recovery from municipal solid waste. J. Hazard. Mater. 2021, 403, 123970. [Google Scholar] [CrossRef]
- Barampouti, E.M.; Mai, S.; Malamis, D.; Moustakas, K.; Loizidou, M. Liquid biofuels from the organic fraction of municipal solid waste: A review. Renew. Sustain. Energy Rev. 2019, 110, 298–314. [Google Scholar] [CrossRef]
- Javaid, R.; Qazi, U.Y.; Ikhlaq, A.; Zahid, M.; Alazmi, A. Subcritical and supercritical water oxidation for dye decomposition. J. Environ. Manag. 2021, 290, 112605. [Google Scholar] [CrossRef]
- Santana, K.V.R.; Apolônio, F.C.S.O.; Wisniewski, A. Valorization of cattle manure by thermoconversion process in a rotary kiln reactor to produce environmentally friendly products. Bioenergy Res. 2020, 13, 605–617. [Google Scholar] [CrossRef]
- Nanda, S.; Berruti, F. Thermochemical conversion of plastic waste to fuels: A review. Environ. Chem. Lett. 2021, 19, 123–148. [Google Scholar] [CrossRef]
- Mohr, S.H.; Wang, J.; Ellem, G.; Ward, J.; Giurco, D. Projection of world fossil fuels by country. Fuel 2015, 141, 120–135. [Google Scholar] [CrossRef]
- Arutyunov, V.S.; Lisichkin, G. V Energy resources of the 21st century: Problems and forecasts. Can renewable energy sources replace fossil fuels? Russ. Chem. Rev. 2017, 86, 777–804. [Google Scholar] [CrossRef]
- Ouyang, X.; Lin, B. Impacts of increasing renewable energy subsidies and phasing out fossil fuel subsidies in China. Renew. Sustain. Energy Rev. 2014, 37, 933–942. [Google Scholar] [CrossRef]
- Pereira, C.A.; Coelho, P.M.; Fernandes, J.F.; Gomes, M.H. Study of an energy mix for the production of hydrogen. Int. J. Hydrogen Energy 2017, 42, 1375–1382. [Google Scholar] [CrossRef]
- Sánchez, J.M.; Barreiro, M.M.; Maroño, M. Bench-scale study of separation of hydrogen from gasification gases using a palladium-based membrane reactor. Fuel 2014, 116, 894–903. [Google Scholar] [CrossRef]
- Javaid, R. Catalytic Hydrogen Production, Storage and Application. Catalysts 2021, 11, 836. [Google Scholar] [CrossRef]
- Singh, S.; Kumar, R.; Setiabudi, H.D.; Nanda, S.; Vo, D.V.N. Advanced synthesis strategies of mesoporous SBA-15 supported catalysts for catalytic reforming applications: A state-of-the-art review. Appl. Catal. A Gen. 2018, 559, 57–74. [Google Scholar] [CrossRef]
- Nanda, S.; Li, K.; Abatzoglou, N.; Dalai, A.K.; Kozinski, J.A. Advancements and confinements in hydrogen production technologies. In Bioenergy Systems for the Future: Prospects for Biofuels and Biohydrogen; Woodhead Publishing: Sawston, UK, 2017; pp. 373–418. [Google Scholar] [CrossRef]
- Nanda, S.; Rana, R.; Zheng, Y.; Kozinski, J.A.; Dalai, A.K. Insights on pathways for hydrogen generation from ethanol. Sustain. Energy Fuels 2017, 1, 1232–1245. [Google Scholar] [CrossRef]
- Reddy, S.N.; Nanda, S.; Vo, D.-V.N.; Nguyen, T.D.; Nguyen, V.-H.; Abdullah, B.; Nguyen-Tri, P. Hydrogen: Fuel of the near future. In New Dimensions in Production and Utilization of Hydrogen; Elsevier: Amsterdam, The Netherlands, 2020; pp. 1–20. [Google Scholar] [CrossRef]
- Sharma, K. Carbohydrate-to-hydrogen production technologies: A mini-review. Renew. Sustain. Energy Rev. 2019, 105, 138–143. [Google Scholar] [CrossRef]
- Yukesh Kannah, R.; Kavitha, S.; Preethi; Parthiba Karthikeyan, O.; Kumar, G.; Dai-Viet, N.V.; Rajesh Banu, J. Techno-economic assessment of various hydrogen production methods—A review. Bioresour. Technol. 2021, 319, 124175. [Google Scholar] [CrossRef] [PubMed]
- Moradi, R.; Groth, K.M. Hydrogen storage and delivery: Review of the state of the art technologies and risk and reliability analysis. Int. J. Hydrogen Energy 2019, 44, 12254–12269. [Google Scholar] [CrossRef]
- Barthelemy, H.; Weber, M.; Barbier, F. Hydrogen storage: Recent improvements and industrial perspectives. Int. J. Hydrogen Energy 2017, 42, 7254–7262. [Google Scholar] [CrossRef]
- Olabi, A.G.; Saleh Bahri, A.; Abdelghafar, A.A.; Baroutaji, A.; Sayed, E.T.; Alami, A.H.; Rezk, H.; Abdelkareem, M.A. Large-vscale hydrogen production and storage technologies: Current status and future directions. Int. J. Hydrogen Energy 2021, 46, 23498–23528. [Google Scholar] [CrossRef]
- da Silva Veras, T.; Mozer, T.S.; da Costa Rubim Messeder dos Santos, D.; da Silva César, A. Hydrogen: Trends, production and characterization of the main process worldwide. Int. J. Hydrogen Energy 2017, 42, 2018–2033. [Google Scholar] [CrossRef]
- Suman, S. Hybrid nuclear-renewable energy systems: A review. J. Clean. Prod. 2018, 181, 166–177. [Google Scholar] [CrossRef]
- Parkinson, B.; Balcombe, P.; Speirs, J.F.; Hawkes, A.D.; Hellgardt, K. Levelized cost of CO2 mitigation from hydrogen production routes. Energy Environ. Sci. 2019, 12, 19–40. [Google Scholar] [CrossRef]
- Rahman, M.U.; Qazi, U.Y.; Hussain, T.; Nadeem, N.; Zahid, M.; Bhatti, H.N.; Shahid, I. Solar driven photocatalytic degradation potential of novel graphitic carbon nitride based nano zero-valent iron doped bismuth ferrite ternary composite. Opt. Mater. 2021, 120, 111408. [Google Scholar] [CrossRef]
- Yaqub Qazi, U.; Shervani, Z.; Javaid, R. Green Synthesis of Silver Nanoparticles by Pulsed Laser Irradiation: Effect of Hydrophilicity of Dispersing Agents on Size of Particles. Front. Nanosci. Nanotechnol. 2018, 4, 61–69. [Google Scholar] [CrossRef]
- Qazi, U.Y. Influence of surfactant additives on photochemical synthesized silver nanoparticles using UV pulsed laser irradiations in aqueous silver nitrate solution. J. New Mater. Electrochem. Syst. 2021, 24, 103–110. [Google Scholar] [CrossRef]
- Qazi, U.Y. Silver Nanoparticles Formation by Nanosecond Pulsed Laser Irradiation in an Aqueous Solution of Silver Nitrate; Effect of Sodium bis (2-ethyl hexyl) Sulfosuccinate. J. New Mater. Electrochem. Syst. 2021, 24, 38–42. [Google Scholar] [CrossRef]
- Yuan, C.Z.; Sun, Z.T.; Jiang, Y.F.; Yang, Z.K.; Jiang, N.; Zhao, Z.W.; Qazi, U.Y.; Zhang, W.H.; Xu, A.W. One-Step In Situ Growth of Iron–Nickel Sulfide Nanosheets on FeNi Alloy Foils: High-Performance and Self-Supported Electrodes for Water Oxidation. Small 2017, 13, 1604161. [Google Scholar] [CrossRef] [PubMed]
- Zou, H.H.; Yuan, C.Z.; Zou, H.Y.; Cheang, T.Y.; Zhao, S.J.; Qazi, U.Y.; Zhong, S.L.; Wang, L.; Xu, A.W. Bimetallic phosphide hollow nanocubes derived from a prussian-blue-analog used as high-performance catalysts for the oxygen evolution reaction. Catal. Sci. Technol. 2017, 7, 1549–1555. [Google Scholar] [CrossRef]
- Qazi, U.Y.; Javaid, R.; Zahid, M.; Tahir, N.; Afzal, A.; Lin, X.M. Bimetallic NiCo–NiCoO2 nano-heterostructures embedded on copper foam as a self-supported bifunctional electrode for water oxidation and hydrogen production in alkaline media. Int. J. Hydrogen Energy 2021, 46, 18936–18948. [Google Scholar] [CrossRef]
- Qazi, U.Y.; Yuan, C.Z.; Ullah, N.; Jiang, Y.F.; Imran, M.; Zeb, A.; Zhao, S.J.; Javaid, R.; Xu, A.W. One-Step Growth of Iron-Nickel Bimetallic Nanoparticles on FeNi Alloy Foils: Highly Efficient Advanced Electrodes for the Oxygen Evolution Reaction. ACS Appl. Mater. Interfaces 2017, 9, 28627–28634. [Google Scholar] [CrossRef]
- Qazi, U.Y.; Javaid, R.; Tahir, N.; Jamil, A.; Afzal, A. Design of advanced self-supported electrode by surface modification of copper foam with transition metals for efficient hydrogen evolution reaction. Int. J. Hydrogen Energy 2020, 45, 33396–33406. [Google Scholar] [CrossRef]
- Acar, C.; Dincer, I. 1.13 Hydrogen Energy. Compr. Energy Syst. 2018, 1, 568–605. [Google Scholar] [CrossRef]
- Cammack, R.; Frey, M.; Robson, R. (Eds.) . Hydrogen as a Fuel; CRC Press: London, UK, 2001. [Google Scholar] [CrossRef]
- Today in Energy—Archive—U.S. Energy Information Administration (EIA). Available online: https://www.eia.gov/todayinenergy/archive.php?my=Sep2021 (accessed on 21 January 2022).
- EIA Projects Accelerating Renewable Consumption and Steady Liquid Fuels Growth to 2050—Today in Energy—U.S. Energy Information Administration (EIA). Available online: https://www.eia.gov/todayinenergy/detail.php?id=49856 (accessed on 21 January 2022).
- The Future of Hydrogen—Analysis—IEA. Available online: https://www.iea.org/reports/the-future-of-hydrogen (accessed on 21 January 2022).
- Ni, M.; Leung, M.K.H.; Sumathy, K.; Leung, D.Y.C. Potential of renewable hydrogen production for energy supply in Hong Kong. Int. J. Hydrogen Energy 2006, 31, 1401–1412. [Google Scholar] [CrossRef]
- Iulianelli, A.; Basile, A. Development of membrane reactor technology for H2 production in reforming process for low-temperature fuel cells. In Current Trends and Future Developments on (Bio-) Membranes; Elsevier: Amsterdam, The Netherlands, 2020; pp. 287–305. [Google Scholar] [CrossRef]
- Dincer, I.; Acar, C. Review and evaluation of hydrogen production methods for better sustainability. Int. J. Hydrogen Energy 2015, 40, 11094–11111. [Google Scholar] [CrossRef]
- Bartels, J.R.; Pate, M.B.; Olson, N.K. An economic survey of hydrogen production from conventional and alternative energy sources. Int. J. Hydrogen Energy 2010, 35, 8371–8384. [Google Scholar] [CrossRef]
- Velazquez Abad, A.; Dodds, P.E. Production of Hydrogen. In Encyclopedia of Sustainable Technologies; Elsevier: Amsterdam, The Netherlands, 2017; pp. 293–304. [Google Scholar] [CrossRef]
- Abdalla, A.M.; Hossain, S.; Nisfindy, O.B.; Azad, A.T.; Dawood, M.; Azad, A.K. Hydrogen production, storage, transportation and key challenges with applications: A review. Energy Convers. Manag. 2018, 165, 602–627. [Google Scholar] [CrossRef]
- Yu, X.; Tang, Z.; Sun, D.; Ouyang, L.; Zhu, M. Recent advances and remaining challenges of nanostructured materials for hydrogen storage applications. Prog. Mater. Sci. 2017, 88, 1–48. [Google Scholar] [CrossRef]
- Ren, J.; Musyoka, N.M.; Langmi, H.W.; Mathe, M.; Liao, S. Current research trends and perspectives on materials-based hydrogen storage solutions: A critical review. Int. J. Hydrogen Energy 2017, 42, 289–311. [Google Scholar] [CrossRef]
- Stetson, N. An Overview of U.S. DOE’s Activities for Hydrogen Fuel Cell Technologies. In Proceedings of the Materials Challenges in Alternative & Renewable Energy Conference 2012, Clearwater, FL, USA, 26 February–1 March 2012; pp. 1–41. [Google Scholar]
- Züttel, A. Materials for hydrogen storage. Mater. Today 2003, 6, 24–33. [Google Scholar] [CrossRef]
- Ikhlaq, A.; Fatima, R.; Qazi, U.Y.; Javaid, R.; Akram, A.; Ibn Shamsah, S.; Qi, F. Combined iron-loaded zeolites and ozone-based process for the purification of drinking water in a novel hybrid reactor: Removal of faecal coliforms and arsenic. Catalysts 2021, 11, 373. [Google Scholar] [CrossRef]
- Zeb, A.; Sahar, S.; Qazi, U.Y.; Odda, A.H.; Ullah, N.; Liu, Y.N.; Qazi, I.A.; Xu, A.W. Intrinsic peroxidase-like activity and enhanced photo-Fenton reactivity of iron-substituted polyoxometallate nanostructures. Dalt. Trans. 2018, 47, 7344–7352. [Google Scholar] [CrossRef]
- Abuilaiwi, F.A.; Awais, M.; Qazi, U.Y.; Ali, F.; Afzal, A. Al3+ doping reduces the electron/hole recombination in photoluminescent copper ferrite (CuFe2−xAlxO4) nanocrystallites. Boletín Soc. Española Cerámica Vidr. 2020. [Google Scholar] [CrossRef]
- Mao, J.; Guo, Z.; Yu, X.; Liu, H. Improved reversible dehydrogenation of 2LiBH4+MgH2 system by introducing Ni nanoparticles. J. Mater. Res. 2011, 26, 1143–1150. [Google Scholar] [CrossRef]
- Luo, Y.; Sun, L.; Xu, F.; Liu, Z. Improved hydrogen storage of LiBH4 and NH3BH3 by catalysts. J. Mater. Chem. A 2018, 6, 7293–7309. [Google Scholar] [CrossRef]
- Zhao, Y.; Jiao, L.; Liu, Y.; Guo, L.; Li, L.; Liu, H.; Wang, Y.; Yuan, H. A synergistic effect between nanoconfinement of carbon aerogels and catalysis of CoNiB nanoparticles on dehydrogenation of LiBH4. Int. J. Hydrogen Energy 2014, 39, 917–926. [Google Scholar] [CrossRef]
- Zhao, Y.; Liu, H.; Liu, Y.; Wang, Y.; Yuan, H.; Jiao, L. Synergistic effects of des tabilization, catalysis and nanoconfinement on dehydrogenation of LiBH4. Int. J. Hydrogen Energy 2017, 42, 1354–1360. [Google Scholar] [CrossRef]
- Xu, J.; Li, Y.; Cao, J.; Meng, R.; Wang, W.; Chen, Z. Preparation of graphene-supported highly dispersed nickel nanoparticles for the improved generation of hydrogen from ball-milled LiBH4. Catal. Sci. Technol. 2015, 5, 1821–1828. [Google Scholar] [CrossRef]
- Xu, J.; Qi, Z.; Cao, J.; Meng, R.; Gu, X.; Wang, W.; Chen, Z. Reversible hydrogen desorption from LiBH4 catalyzed by graphene supported Pt nanoparticles. Dalt. Trans. 2013, 42, 12926–12933. [Google Scholar] [CrossRef] [PubMed]
- Xu, J.; Cao, J.; Yu, X.; Zou, Z.; Akins, D.L.; Yang, H. Enhanced catalytic hydrogen release of LiBH4 by carbon-supported Pt nanoparticles. J. Alloys Compd. 2010, 490, 88–92. [Google Scholar] [CrossRef]
- Zhao, Y.; Liu, Y.; Kang, H.; Cao, K.; Wang, Y.; Jiao, L. Nitrogen-doped hierarchically porous carbon derived from ZIF-8 and its improved effect on the dehydrogenation of LiBH4. Int. J. Hydrogen Energy 2016, 41, 17175–17182. [Google Scholar] [CrossRef]
- Thiangviriya, S.; Utke, R. LiBH4 nanoconfined in activated carbon nanofiber for reversible hydrogen storage. Int. J. Hydrogen Energy 2015, 40, 4167–4174. [Google Scholar] [CrossRef]
- Si, X.; Li, F.; Sun, L.; Xu, F.; Liu, S.; Zhang, J.; Zhu, M.; Ouyang, L.Z.; Sun, D.; Liu, Y.L. Metals (Ni, Fe)-incorporated titanate nanotubes induced destabilization of LiBH4. J. Phys. Chem. C 2011, 115, 9780–9786. [Google Scholar] [CrossRef]
- Ma, Y.; Li, Y.; Liu, T.; Zhao, X.; Zhang, L.; Han, S.; Wang, Y. Enhanced hydrogen storage properties of LiBH4 generated using a porous Li3BO3 catalyst. J. Alloys Compd. 2016, 689, 187–191. [Google Scholar] [CrossRef]
- Refinery Hydrogen Production Capacities by Country | Hydrogen Tools. Available online: https://h2tools.org/hyarc/hydrogen-data/refinery-hydrogen-production-capacities-country (accessed on 23 January 2022).
- World Energy Outlook 2018—Analysis—IEA. Available online: https://www.iea.org/reports/world-energy-outlook-2018 (accessed on 23 January 2022).
- Fankhauser, S.; Jotzo, F. Economic growth and development with low-carbon energy. Wiley Interdiscip. Rev. Clim. Chang. 2018, 9, e495. [Google Scholar] [CrossRef]
- Making the Hydrogen Economy Possible: Accelerating Clean Hydrogen in an Electrified Economy. Available online: https://www.energy-transitions.org/publications/making-clean-hydrogen-possible/ (accessed on 23 January 2022).
- Gielen, D.; Boshell, F.; Saygin, D.; Bazilian, M.D.; Wagner, N.; Gorini, R. The role of renewable energy in the global energy transformation. Energy Strateg. Rev. 2019, 24, 38–50. [Google Scholar] [CrossRef]
- Sadik-Zada, E.R. Political Economy of Green Hydrogen Rollout: A Global Perspective. Sustainability 2021, 13, 13464. [Google Scholar] [CrossRef]
- Chen, T.W.; Anushya, G.; Chen, S.M.; Kalimuthu, P.; Mariyappan, V.; Gajendran, P.; Ramachandran, R. Recent Advances in Nanoscale Based Electrocatalysts for Metal-Air Battery, Fuel Cell and Water-Splitting Applications: An Overview. Materials 2022, 15, 458. [Google Scholar] [CrossRef] [PubMed]
- Kodama, K.; Nagai, T.; Kuwaki, A.; Jinnouchi, R.; Morimoto, Y. Challenges in applying highly active Pt-based nanostructured catalysts for oxygen reduction reactions to fuel cell vehicles. Nat. Nanotechnol. 2021, 16, 140–147. [Google Scholar] [CrossRef]
- Ghosh, S.; Basu, R.N. Multifunctional nanostructured electrocatalysts for energy conversion and storage: Current status and perspectives. Nanoscale 2018, 10, 11241–11280. [Google Scholar] [CrossRef] [PubMed]
- Song, Y.; Xie, W.; Li, S.; Guo, J.; Shao, M. Hierarchical Hollow Co/N-C@NiCo2O4 Microsphere as an Efficient Bi-functional Electrocatalyst for Rechargeable Zn–Air Battery. Front. Mater. 2019, 6, 261. [Google Scholar] [CrossRef]
- Xiao, X.; Fang, Z.; Yu, D. Boosting Oxygen Reduction Performance of Manganese Oxide in Alkaline Media by Three-Dimensional Highly Ordered Conductive Porous Framework. Front. Mater. 2019, 6, 219. [Google Scholar] [CrossRef]
- Xu, Y.; Zhang, W.; Li, Y.; Lu, P.; Wang, Y.; Wu, Z.S. The Synergetic Effect of Ni and Fe Bi-metal Single Atom Catalysts on Graphene for Highly Efficient Oxygen Evolution Reaction. Front. Mater. 2019, 6, 271. [Google Scholar] [CrossRef]
- Liu, Y.; Li, J.; Sun, D.; Men, L.; Sun, B.; Li, X.; An, Q.; Liu, F.; Su, Z. Self-assembly of bimetallic polyoxometalates and dicyandiamide to form Co/WC@NC for efficient electrochemical hydrogen generation. New J. Chem. 2021, 46, 178–184. [Google Scholar] [CrossRef]
- Xia, M.; Lei, T.; Lv, N.; Li, N. Synthesis and electrocatalytic hydrogen evolution performance of Ni–Mo–Cu alloy coating electrode. Int. J. Hydrogen Energy 2014, 39, 4794–4802. [Google Scholar] [CrossRef]
- Li, D.; Zha, M.; Feng, L.; Hu, G.; Hu, C.; Wu, X.; Wang, X. Increased crystallinity of RuSe 2 /carbon nanotubes for enhanced electrochemical hydrogen generation performance. Nanoscale 2022, 14, 790–796. [Google Scholar] [CrossRef]
- Zhang, Y.; Ma, Y.; Chen, Y.Y.; Zhao, L.; Huang, L.B.; Luo, H.; Jiang, W.J.; Zhang, X.; Niu, S.; Gao, D.; et al. Encased Copper Boosts the Electrocatalytic Activity of N-Doped Carbon Nanotubes for Hydrogen Evolution. ACS Appl. Mater. Interfaces 2017, 9, 36857–36864. [Google Scholar] [CrossRef] [PubMed]
- Zhao, J.; Tran, P.D.; Chen, Y.; Loo, J.S.C.; Barber, J.; Xu, Z.J. Achieving High Electrocatalytic Efficiency on Copper: A Low-Cost Alternative to Platinum for Hydrogen Generation in Water. ACS Catal. 2015, 5, 4115–4120. [Google Scholar] [CrossRef]
- Ma, X.; Chang, Y.; Zhang, Z.; Tang, J. Forest-like NiCoP@Cu3P supported on copper foam as a bifunctional catalyst for efficient water splitting. J. Mater. Chem. A 2018, 6, 2100–2106. [Google Scholar] [CrossRef]
- Gong, Y.; Zhao, Y.; Chen, Y.; Wang, Y.; Sun, C. An efficient ultra-thin chain-structured copper cobalt oxide/sulfide composite catalyst for electrochemical hydrogen generation. RSC Adv. 2016, 6, 43185–43190. [Google Scholar] [CrossRef]
- Luo, W.; Gan, J.; Huang, Z.; Chen, W.; Qian, G.; Zhou, X.; Duan, X. Boosting HER Performance of Pt-Based Catalysts Immobilized on Functionalized Vulcan Carbon by Atomic Layer Deposition. Front. Mater. 2019, 6, 251. [Google Scholar] [CrossRef]
- Li, Y.; Peng, P.; Huo, F.; Shao, X.; Xiang, Z. Two-Dimensional Closed Conjugated Covalent Organic Polymers for Oxygen Reduction Reaction. Front. Mater. 2019, 6, 244. [Google Scholar] [CrossRef]
- Arshad, Z.; Shakir, S.; Khoja, A.H.; Javed, A.H.; Anwar, M.; Rehman, A.; Javaid, R.; Qazi, U.Y.; Farrukh, S. Performance Analysis of Calcium-Doped Titania (TiO2) as an Effective Electron Transport Layer (ETL) for Perovskite Solar Cells. Energies 2022, 15, 1408. [Google Scholar] [CrossRef]
- Javaid, R.; Nanba, T. Effect of texture and physical properties of catalysts on ammonia synthesis. Catal. Today 2021, 397–399, 592–597. [Google Scholar] [CrossRef]
- Nanba, T.; Javaid, R.; Matsumoto, H. Ammonia synthesis catalyst for effective storage of renewable energy. Fine Chem. 2019, 48, 6–11. [Google Scholar]
- Kumar, R.; Thangappan, R. Electrode material based on reduced graphene oxide (rGO)/transition metal oxide composites for supercapacitor applications: A review. Emergent Mater. 2022, 1, 1–17. [Google Scholar] [CrossRef]
- Wang, S.; Cao, K.; Xu, L.; Zhao, D.; Tong, Y. Carbon nanotubes/reduced graphene oxide composites as electrode materials for supercapacitors. Appl. Phys. A Mater. Sci. Process. 2022, 128, 81. [Google Scholar] [CrossRef]
- Obodo, R.M.; Ramzan, M.; Nsude, H.E.; Onoh, E.U.; Ahmad, I.; Maaza, M.; Ezema, F.I. Radiations Induced Defects in electrode materials for energy storage devices. Radiat. Phys. Chem. 2022, 191, 109838. [Google Scholar] [CrossRef]
- Liu, J.-B.; Gong, H.-S.; Ye, G.-L.; Fei, H.-L. Graphene oxide-derived single-atom catalysts for electrochemical energy conversion. Rare Met. 2022, 41, 1703–1726. [Google Scholar] [CrossRef]
- Folorunso, O.; Sadiku, R.; Hamam, Y.; Ray, S.S. An investigation of copper oxide-loaded reduced graphene oxide nanocomposite for energy storage applications. Appl. Phys. A Mater. Sci. Process. 2022, 128, 54. [Google Scholar] [CrossRef]
- Ramesh, S.; Karuppasamy, K.; Vikraman, D.; Santhoshkumar, P.; Bathula, C.; Palem, R.R.; Kathalingam, A.; Kim, H.S.; Kim, J.H.; Kim, H.S. Sheet-like morphology CuCo2O4 bimetallic nanoparticles adorned on graphene oxide composites for symmetrical energy storage applications. J. Alloys Compd. 2022, 892, 162182. [Google Scholar] [CrossRef]
- Zhao, C.; Shao, X.; Zhang, Y.; Qian, X. Fe2O3/Reduced Graphene Oxide/Fe3O4 Composite in Situ Grown on Fe Foil for High-Performance Supercapacitors. ACS Appl. Mater. Interfaces 2016, 8, 30133–30142. [Google Scholar] [CrossRef]
- Azmi, S.; Koudahi, M.F.; Frackowiak, E. Reline deep eutectic solvent as a green electrolyte for electrochemical energy storage applications. Energy Environ. Sci. 2022, 15, 1156–1171. [Google Scholar] [CrossRef]
- Li, J.; Ding, Z.; Li, J.; Wang, C.; Pan, L.; Wang, G. Synergistic coupling of NiS1.03 nanoparticle with S-doped reduced graphene oxide for enhanced lithium and sodium storage. Chem. Eng. J. 2021, 407, 127199. [Google Scholar] [CrossRef]
- Zhu, Y.; Murali, S.; Stoller, M.D.; Velamakanni, A.; Piner, R.D.; Ruoff, R.S. Microwave assisted exfoliation and reduction of graphite oxide for ultracapacitors. Carbon N. Y. 2010, 48, 2118–2122. [Google Scholar] [CrossRef]
- Bo, Z.; Shuai, X.; Mao, S.; Yang, H.; Qian, J.; Chen, J.; Yan, J.; Cen, K. Green preparation of reduced graphene oxide for sensing and energy storage applications. Sci. Rep. 2014, 4, 4684. [Google Scholar] [CrossRef]
- Javaid, R.; Nanba, T. Effect of reaction conditions and surface characteristics of Ru/CeO2 on catalytic performance for ammonia synthesis as a clean fuel. Int. J. Hydrogen Energy 2021, 46, 18107–18115. [Google Scholar] [CrossRef]
- Tian, Y.; Yu, Z.; Cao, L.; Zhang, X.L.; Sun, C.; Wang, D.W. Graphene oxide: An emerging electromaterial for energy storage and conversion. J. Energy Chem. 2021, 55, 323–344. [Google Scholar] [CrossRef]
- D’amico, G.; Szopik-Depczy’nska, K.; Depczy´nska, D.; Beltramo, R.; Adamo, I.D.’; Ioppolo, G. Smart and Sustainable Bioeconomy Platform: A New Approach towards Sustainability. Sustainability 2022, 14, 466. [Google Scholar] [CrossRef]
- Making Clean Electrification Possible: 30 Years to Electrify the Global Economy. Available online: https://www.energy-transitions.org/publications/making-clean-electricity-possible/ (accessed on 11 February 2022).
- Nikolaidis, P.; Poullikkas, A. A comparative overview of hydrogen production processes. Renew. Sustain. Energy Rev. 2017, 67, 597–611. [Google Scholar] [CrossRef]
- Hosseini, S.E.; Wahid, M.A. Hydrogen production from renewable and sustainable energy resources: Promising green energy carrier for clean development. Renew. Sustain. Energy Rev. 2016, 57, 850–866. [Google Scholar] [CrossRef]
- Revankar, S.T. Nuclear hydrogen production. In Storage and Hybridization of Nuclear Energy: Techno-Economic Integration of Renewable and Nuclear Energy; Elsevier: Amsterdam, The Netherlands, 2018; pp. 49–117. [Google Scholar] [CrossRef]
- Rising to the Challenge of a Hydrogen Economy—DNV. Available online: https://www.dnv.com/focus-areas/hydrogen/rising-to-the-challenge-of-a-hydrogen-economy.html (accessed on 23 January 2022).
- Keeping the Door to 1.5 °C Open—World Energy Outlook 2021—Analysis—IEA. Available online: https://www.iea.org/reports/world-energy-outlook-2021/keeping-the-door-to-15-0c-open (accessed on 17 February 2022).
- Net Zero by 2050—Analysis—IEA. Available online: https://www.iea.org/reports/net-zero-by-2050 (accessed on 17 February 2022).
- Hanley, E.S.; Deane, J.P.; Gallachóir, B.P.Ó. The role of hydrogen in low carbon energy futures–A review of existing perspectives. Renew. Sustain. Energy Rev. 2018, 82, 3027–3045. [Google Scholar] [CrossRef]
- Global Hydrogen Review 2021—Analysis—IEA. Available online: https://www.iea.org/reports/global-hydrogen-review-2021 (accessed on 23 January 2022).
- Holappa, L. A General Vision for Reduction of Energy Consumption and CO2 Emissions from the Steel Industry. Metals 2020, 10, 1117. [Google Scholar] [CrossRef]
- Ren, L.; Zhou, S.; Peng, T.; Ou, X. A review of CO2 emissions reduction technologies and low-carbon development in the iron and steel industry focusing on China. Renew. Sustain. Energy Rev. 2021, 143, 110846. [Google Scholar] [CrossRef]
- Zhao, F.; Mu, Z.; Hao, H.; Liu, Z.; He, X.; Victor Przesmitzki, S.; Ahmad Amer, A. Hydrogen Fuel Cell Vehicle Development in China: An Industry Chain Perspective. Energy Technol. 2020, 8, 2000179. [Google Scholar] [CrossRef]
- Van de Graaf, T.; Overland, I.; Scholten, D.; Westphal, K. The new oil? The geopolitics and international governance of hydrogen. Energy Res. Soc. Sci. 2020, 70, 101667. [Google Scholar] [CrossRef]
- Reuter, M.; Patel, M.K.; Eichhammer, W. Applying ex post index decomposition analysis to final energy consumption for evaluating European energy efficiency policies and targets. Energy Effic. 2019, 12, 1329–1357. [Google Scholar] [CrossRef]
- Perčić, M.; Vladimir, N.; Jovanović, I.; Koričan, M. Application of fuel cells with zero-carbon fuels in short-sea shipping. Appl. Energy 2022, 309, 118463. [Google Scholar] [CrossRef]
- ETC Publishes Global Hydrogen and Power Reports—SYSTEMIQ. Available online: https://www.systemiq.earth/etc-hydrogen-power/ (accessed on 11 February 2022).
- Jing, L.; El-Houjeiri, H.M.; Monfort, J.C.; Brandt, A.R.; Masnadi, M.S.; Gordon, D.; Bergerson, J.A. Carbon intensity of global crude oil refining and mitigation potential. Nat. Clim. Chang. 2020, 10, 526–532. [Google Scholar] [CrossRef]
- Yadav, V.G.; Yadav, G.D.; Patankar, S.C. The production of fuels and chemicals in the new world: Critical analysis of the choice between crude oil and biomass vis-à-vis sustainability and the environment. Clean Technol. Environ. Policy 2020, 22, 1757–1774. [Google Scholar] [CrossRef]
- Javaid, R.; Matsumoto, H.; Nanba, T. Influence of Reaction Conditions and Promoting Role of Ammonia Produced at Higher Temperature Conditions in Its Synthesis Process over Cs-Ru/MgO Catalyst. ChemistrySelect 2019, 4, 2218–2224. [Google Scholar] [CrossRef]
- Dimitriou, P.; Javaid, R. A review of ammonia as a compression ignition engine fuel. Int. J. Hydrogen Energy 2020, 45, 7098–7118. [Google Scholar] [CrossRef]
- Nanba, T.; Nagata, Y.; Kobayashi, K.; Javaid, R.; Atsumi, R.; Nishi, M.; Mochizuki, T.; Manaka, Y.; Kojima, H.; Tsujimura, T.; et al. Explorative Study of a Ru/CeO2 Catalyst for NH3 synthesis from renewable hydrogen and demonstration of NH3 synthesis under a range of reaction conditions. J. Jpn. Pet. Inst. 2021, 64, 1–9. [Google Scholar] [CrossRef]
- Javaid, R.; Nanba, T. Effect of preparation method and reaction parameters on catalytic activity for ammonia synthesis. Int. J. Hydrogen Energy 2021, 46, 35209–35218. [Google Scholar] [CrossRef]
- Javaid, R.; Aoki, Y.; Nanba, T. Highly efficient Ru/MgO–Er2O3 catalysts for ammonia synthesis. J. Phys. Chem. Solids 2020, 146, 109570. [Google Scholar] [CrossRef]
- Nanba, T.; Javaid, R.; Matsumoto, H. Ammonia Synthesis by Using Hydrogen Produced from Renewable Energy. Catal. Catal. 2019, 61, 66–71. [Google Scholar]
- Javaid, R.; Nanba, T. MgFe2O4-Supported Ru Catalyst for Ammonia Synthesis: Promotive Effect of Chlorine. ChemistrySelect 2020, 5, 4312–4315. [Google Scholar] [CrossRef]
- Javaid, R.; Nanba, T. Optimization of reaction conditions for ammonia synthesis using Ru/Cs/MgO catalyst. In Proceedings of the WHEC 2016—21st World Hydrogen Energy Conference 2016, Zaragoza, Spain, 13–16 June 2016. [Google Scholar]
- Bird, F.; Clarke, A.; Davies, P.; Surkovic, E. Ammonia: Fuel and Energy Store; KBR Inc.: Houston, TX, USA, 2020; ISBN 9781782524489. [Google Scholar]
- Anderson, T.R.; Hawkins, E.; Jones, P.D. CO2, the greenhouse effect and global warming: From the pioneering work of Arrhenius and Callendar to today’s Earth System Models. Endeavour 2016, 40, 178–187. [Google Scholar] [CrossRef] [PubMed]
- CO2 and Greenhouse Gas Emissions—Our World in Data. Available online: https://ourworldindata.org/co2-and-other-greenhouse-gas-emissions#citation (accessed on 15 February 2022).
- Quéré, C.; Andrew, R.; Friedlingstein, P.; Sitch, S.; Hauck, J.; Pongratz, J.; Pickers, P.; Ivar Korsbakken, J.; Peters, G.; Canadell, J.; et al. Global Carbon Budget 2018. Earth Syst. Sci. Data 2018, 10, 2141–2194. [Google Scholar] [CrossRef]
- Javaid, R.; Kawasaki, S.-I.; Ookawara, R.; Sato, K.; Nishioka, M.; Suzuki, A.; Suzuki, T.M. Continuous dehydrogenation of aqueous formic acid under sub-critical conditions by use of hollow tubular reactor coated with thin palladium oxide layer. J. Chem. Eng. Jpn. 2013, 46, 751–758. [Google Scholar] [CrossRef]
- Qasem, N.A.A.; Ben-Mansour, R.; Habib, M.A. An efficient CO2 adsorptive storage using MOF-5 and MOF-177. Appl. Energy 2018, 210, 317–326. [Google Scholar] [CrossRef]
- Ozdemir, J.; Mosleh, I.; Abolhassani, M.; Greenlee, L.F.; Beitle, R.R.; Beyzavi, M.H. Covalent Organic Frameworks for the Capture, Fixation, or Reduction of CO2. Front. Energy Res. 2019, 7, 77. [Google Scholar] [CrossRef]
- Ding, M.; Flaig, R.W.; Jiang, H.L.; Yaghi, O.M. Carbon capture and conversion using metal-organic frameworks and MOF-based materials. Chem. Soc. Rev. 2019, 48, 2783–2828. [Google Scholar] [CrossRef]
- Peridas, G.; Mordick Schmidt, B. The role of carbon capture and storage in the race to carbon neutrality. Electr. J. 2021, 34, 106996. [Google Scholar] [CrossRef]
- Lane, J.; Greig, C.; Garnett, A. Uncertain storage prospects create a conundrum for carbon capture and storage ambitions. Nat. Clim. Chang. 1 2021, 11, 925–936. [Google Scholar] [CrossRef]
- Wilberforce, T.; Olabi, A.G.; Sayed, E.T.; Elsaid, K.; Abdelkareem, M.A. Progress in carbon capture technologies. Sci. Total Environ. 2021, 761, 143203. [Google Scholar] [CrossRef]
- Martin-Roberts, E.; Scott, V.; Flude, S.; Johnson, G.; Haszeldine, R.S.; Gilfillan, S. Carbon capture and storage at the end of a lost decade. One Earth 2021, 4, 1569–1584. [Google Scholar] [CrossRef]
- Osman, A.I.; Hefny, M.; Abdel Maksoud, M.I.A.; Elgarahy, A.M.; Rooney, D.W. Recent advances in carbon capture storage and utilisation technologies: A review. Environ. Chem. Lett. 2020 192 2020, 19, 797–849. [Google Scholar] [CrossRef]
- Assen, A.H.; Belmabkhout, Y.; Adil, K.; Lachehab, A.; Hassoune, H.; Aggarwal, H. Advances on CO2 storage. Synthetic porous solids, mineralization and alternative solutions. Chem. Eng. J. 2021, 419, 129569. [Google Scholar] [CrossRef]
- Animah, I.; Shafiee, M. Application of risk analysis in the liquefied natural gas (LNG) sector: An overview. J. Loss Prev. Process Ind. 2020, 63, 103980. [Google Scholar] [CrossRef]
- Al-Turjman, F.; Zahmatkesh, H.; Shahroze, R. An overview of security and privacy in smart cities’ IoT communications. Trans. Emerg. Telecommun. Technol. 2019, 33, e3677. [Google Scholar] [CrossRef]
- Tabrizchi, H.; Kuchaki Rafsanjani, M. A survey on security challenges in cloud computing: Issues, threats, and solutions. J. Supercomput. 2020, 76, 9493–9532. [Google Scholar] [CrossRef]
- Javaid, R.; Urata, K.; Furukawa, S.; Komatsu, T. Factors affecting coke formation on H-ZSM-5 in naphtha cracking. Appl. Catal. A Gen. 2015, 491, 100–105. [Google Scholar] [CrossRef]
- Song, B.; Qin, A.; Tang, B.Z. Syntheses, properties, and applications of CO2-based functional polymers. Cell Rep. Phys. Sci. 2022, 3, 100719. [Google Scholar] [CrossRef]
- Somoza-Tornos, A.; Guerra, O.J.; Crow, A.M.; Smith, W.A.; Hodge, B.M. Process modeling, techno-economic assessment, and life cycle assessment of the electrochemical reduction of CO2: A review. iScience 2021, 24, 102813. [Google Scholar] [CrossRef]
- Rumayor, M.; Fernández-González, J.; Domínguez-Ramos, A.; Irabien, A. Deep Decarbonization of the Cement Sector: A Prospective Environmental Assessment of CO2 Recycling to Methanol. ACS Sustain. Chem. Eng. 2022, 10, 267–278. [Google Scholar] [CrossRef]
- Zecevic, S.; Patton, E.M.; Parhami, P. Carbon–air fuel cell without a reforming process. Carbon N. Y. 2004, 42, 1983–1993. [Google Scholar] [CrossRef]
- Gür, T.M.; Huggins, R.A. Direct Electrochemical Conversion of Carbon to Electrical Energy in a High Temperature Fuel Cell. J. Electrochem. Soc. 1992, 139, L95–L97. [Google Scholar] [CrossRef]
- Javaid, R.; Kawasaki, S.-I.; Suzuki, A.; Suzuki, T.M. Simple and rapid hydrogenation of p-nitrophenol with aqueous formic acid in catalytic flow reactors. Beilstein J. Org. Chem. 2013, 9, 1156–1163. [Google Scholar] [CrossRef] [PubMed]
- Rode, E.; Agarwal, A.; Sridhar, N. Renewable Feedstocks Supplying the Petrochemical Industry; NREL: Golden, CO, USA, 2016. [Google Scholar]
- Shreyash, N.; Sonker, M.; Bajpai, S.; Tiwary, S.K.; Khan, M.A.; Raj, S.; Sharma, T.; Biswas, S. The Review of Carbon Capture-Storage Technologies and Developing Fuel Cells for Enhancing Utilization. Energies 2021, 14, 4978. [Google Scholar] [CrossRef]
- Agarwal, A.S.; Rode, E.; Hill, D.; Guan, S.; Sridhar, N. (Invited) Electrochemical Conversion of CO2 to Useful Products; The Electrochemical Society: Philadelphia, PA, USA, 2013; p. 699. [Google Scholar] [CrossRef]
- Javaid, R.; Qazi, U.Y.; Kawasaki, S.I. Efficient and continuous decomposition of hydrogen peroxide using a silica capillary coated with a thin palladium or platinum layer. Bull. Chem. Soc. Jpn. 2015, 88, 976–980. [Google Scholar] [CrossRef]
- Yu, X.; Zeng, J.; Xuan, Y. A Direct Solar Photo-Thermal Conversion of Methanol into Hydrogen. Energy Technol. 2019, 7, 1900299. [Google Scholar] [CrossRef]
- Zhao, J.; Shi, R.; Li, Z.; Zhou, C.; Zhang, T. How to make use of methanol in green catalytic hydrogen production? Nano Sel. 2020, 1, 12–29. [Google Scholar] [CrossRef]
- Johánek, V.; Švenda, P.; Mašek, K. Methanol to hydrogen conversion on cobalt–ceria catalysts prepared by magnetron sputtering. Int. J. Hydrogen Energy 2021, 46, 17197–17208. [Google Scholar] [CrossRef]
- Li, H.; Ma, C.; Zou, X.; Li, A.; Huang, Z.; Zhu, L. On-board methanol catalytic reforming for hydrogen Production-A review. Int. J. Hydrogen Energy 2021, 46, 22303–22327. [Google Scholar] [CrossRef]
- Obtaining Hydrogen from Methanol. Available online: https://www.fraunhofer.de/en/press/research-news/2022/march-2022/obtaining-hydrogen-from-methanol.html (accessed on 19 June 2022).
- Sovacool, B.K.; Bazilian, M.; Griffiths, S.; Kim, J.; Foley, A.; Rooney, D. Decarbonizing the food and beverages industry: A critical and systematic review of developments, sociotechnical systems and policy options. Renew. Sustain. Energy Rev. 2021, 143, 110856. [Google Scholar] [CrossRef]
- Prest, J.; Woodyatt, J.; Pettit, J. Comparing the Hydrogen Strategies of the EU, Germany, and Australia: Legal and Policy Issues. Livre Trahisons 2021, 233–242. [Google Scholar] [CrossRef]
- Bhaskar, A.; Assadi, M.; Somehsaraei, H.N. Decarbonization of the Iron and Steel Industry with Direct Reduction of Iron Ore with Green Hydrogen. Energies 2020, 13, 758. [Google Scholar] [CrossRef]
- Karakaya, E.; Nuur, C.; Assbring, L. Potential transitions in the iron and steel industry in Sweden: Towards a hydrogen-based future? J. Clean. Prod. 2018, 195, 651–663. [Google Scholar] [CrossRef]
- Bhaskar, A.; Assadi, M.; Somehsaraei, H.N. Can methane pyrolysis based hydrogen production lead to the decarbonisation of iron and steel industry? Energy Convers. Manag. X 2021, 10, 100079. [Google Scholar] [CrossRef]
- Okunlola, A.; Giwa, T.; Di Lullo, G.; Davis, M.; Gemechu, E.; Kumar, A. Techno-economic assessment of low-carbon hydrogen export from Western Canada to Eastern Canada, the USA, the Asia-Pacific, and Europe. Int. J. Hydrogen Energy 2022, 47, 6453–6477. [Google Scholar] [CrossRef]
- McKinlay, C.J.; Turnock, S.R.; Hudson, D.A. Route to zero emission shipping: Hydrogen, ammonia or methanol? Int. J. Hydrogen Energy 2021, 46, 28282–28297. [Google Scholar] [CrossRef]
- Ueckerdt, F.; Bauer, C.; Dirnaichner, A.; Everall, J.; Sacchi, R.; Luderer, G. Potential and risks of hydrogen-based e-fuels in climate change mitigation. Nat. Clim. Chang. 2021, 11, 384–393. [Google Scholar] [CrossRef]
- Perelygin, S.; Samara, M. The Hydrogen Runway: Fostering Niche Technology: A Case of Hydrogen in Swedish Aviation; DiVA Portal: Uppsala, Sweden, 2021. [Google Scholar]
- Åkerman, J.; Kamb, A.; Larsson, J.; Nässén, J. Low-carbon scenarios for long-distance travel 2060. Transp. Res. Part D Transp. Environ. 2021, 99, 103010. [Google Scholar] [CrossRef]
- Wang, D.; Muratori, M.; Eichman, J.; Wei, M.; Saxena, S.; Zhang, C. Quantifying the flexibility of hydrogen production systems to support large-scale renewable energy integration. J. Power Sources 2018, 399, 383–391. [Google Scholar] [CrossRef]
- Szima, S.; Nazir, S.M.; Cloete, S.; Amini, S.; Fogarasi, S.; Cormos, A.M.; Cormos, C.C. Gas switching reforming for flexible power and hydrogen production to balance variable renewables. Renew. Sustain. Energy Rev. 2019, 110, 207–219. [Google Scholar] [CrossRef]
- Zheng, Y.; You, S.; Bindner, H.W.; Münster, M. Optimal day-ahead dispatch of an alkaline electrolyser system concerning thermal–electric properties and state-transitional dynamics. Appl. Energy 2022, 307, 118091. [Google Scholar] [CrossRef]
- Yadav, S.; Yashas, S.R.; Shivaraju, H.P. Transitional metal chalcogenide nanostructures for remediation and energy: A review. Environ. Chem. Lett. 2021, 19, 3683–3700. [Google Scholar] [CrossRef]
- Ozawa, A.; Kudoh, Y. Assessing Uncertainties of Life-Cycle CO2 Emissions Using Hydrogen Energy for Power Generation. Energies 2021, 14, 6943. [Google Scholar] [CrossRef]
- Ozawa, A.; Kudoh, Y.; Kitagawa, N.; Muramatsu, R. Life cycle CO2 emissions from power generation using hydrogen energy carriers. Int. J. Hydrogen Energy 2019, 44, 11219–11232. [Google Scholar] [CrossRef]
- Huan, Y.; Shi, J.; Zhao, G.; Yan, X.; Zhang, Y. 2D Metallic Transitional Metal Dichalcogenides for Electrochemical Hydrogen Evolution. Energy Technol. 2019, 7, 1801025. [Google Scholar] [CrossRef]
- Yek, P.N.Y.; Chen, X.; Peng, W.; Liew, R.K.; Cheng, C.K.; Sonne, C.; Sii, H.S.; Lam, S.S. Microwave co-torrefaction of waste oil and biomass pellets for simultaneous recovery of waste and co-firing fuel. Renew. Sustain. Energy Rev. 2021, 152, 111699. [Google Scholar] [CrossRef]
- Kim, S.; Kim, J. The optimal carbon and hydrogen balance for methanol production from coke oven gas and Linz-Donawitz gas: Process development and techno-economic analysis. Fuel 2020, 266, 117093. [Google Scholar] [CrossRef]
- Yang, F.; Meerman, H.; Faaij, A. Harmonized comparison of virgin steel production using biomass with carbon capture and storage for negative emissions. Int. J. Greenh. Gas Control 2021, 112, 103519. [Google Scholar] [CrossRef]
- Bock, S.; Stoppacher, B.; Malli, K.; Lammer, M.; Hacker, V. Techno-economic analysis of fixed-bed chemical looping for decentralized, fuel-cell-grade hydrogen production coupled with a 3 MWth biogas digester. Energy Convers. Manag. 2021, 250, 114801. [Google Scholar] [CrossRef]
- Nordio, M.; Wassie, S.A.; Van Sint Annaland, M.; Pacheco Tanaka, D.A.; Viviente Sole, J.L.; Gallucci, F. Techno-economic evaluation on a hybrid technology for low hydrogen concentration separation and purification from natural gas grid. Int. J. Hydrogen Energy 2021, 46, 23417–23435. [Google Scholar] [CrossRef]
- Zhao, Y.; McDonell, V.; Samuelsen, S. Assessment of the combustion performance of a room furnace operating on pipeline natural gas mixed with simulated biogas or hydrogen. Int. J. Hydrogen Energy 2020, 45, 11368–11379. [Google Scholar] [CrossRef]
- Zhao, Y.; McDonell, V.; Samuelsen, S. Influence of hydrogen addition to pipeline natural gas on the combustion performance of a cooktop burner. Int. J. Hydrogen Energy 2019, 44, 12239–12253. [Google Scholar] [CrossRef]
- Staffell, I.; Scamman, D.; Velazquez Abad, A.; Balcombe, P.; Dodds, P.E.; Ekins, P.; Shah, N.; Ward, K.R. The role of hydrogen and fuel cells in the global energy system. Energy Environ. Sci. 2019, 12, 463–491. [Google Scholar] [CrossRef]
- Trencher, G. Strategies to accelerate the production and diffusion of fuel cell electric vehicles: Experiences from California. Energy Reports 2020, 6, 2503–2519. [Google Scholar] [CrossRef]
- Cullen, D.A.; Neyerlin, K.C.; Ahluwalia, R.K.; Mukundan, R.; More, K.L.; Borup, R.L.; Weber, A.Z.; Myers, D.J.; Kusoglu, A. New roads and challenges for fuel cells in heavy-duty transportation. Nat. Energy 2021, 6, 462–474. [Google Scholar] [CrossRef]
- Longoria, G.; Lynch, M.; Curtis, J. Green hydrogen for heating and its impact on the power system. Int. J. Hydrogen Energy 2021, 46, 26725–26740. [Google Scholar] [CrossRef]
- Knosala, K.; Kotzur, L.; Röben, F.T.C.; Stenzel, P.; Blum, L.; Robinius, M.; Stolten, D. Hybrid Hydrogen Home Storage for Decentralized Energy Autonomy. Int. J. Hydrogen Energy 2021, 46, 21748–21763. [Google Scholar] [CrossRef]
- Robledo, C.B.; Oldenbroek, V.; Abbruzzese, F.; van Wijk, A.J.M. Integrating a hydrogen fuel cell electric vehicle with vehicle-to-grid technology, photovoltaic power and a residential building. Appl. Energy 2018, 215, 615–629. [Google Scholar] [CrossRef]
- Silva, K.; Janta, P.; Chollacoop, N. Points of Consideration on Climate Adaptation of Solar Power Plants in Thailand: How Climate Change Affects Site Selection, Construction and Operation. Energies 2021, 15, 171. [Google Scholar] [CrossRef]
- Buscheck, T.A.; Upadhye, R.S. Hybrid-energy approach enabled by heat storage and oxy-combustion to generate electricity with near-zero or negative CO2 emissions. Energy Convers. Manag. 2021, 244, 114496. [Google Scholar] [CrossRef]
- Maghami, M.R.; Hassani, R.; Gomes, C.; Hizam, H.; Othman, M.L.; Behmanesh, M. Hybrid energy management with respect to a hydrogen energy system and demand response. Int. J. Hydrogen Energy 2020, 45, 1499–1509. [Google Scholar] [CrossRef]
- Arpagaus, C.; Bless, F.; Uhlmann, M.; Schiffmann, J.; Bertsch, S.S. High temperature heat pumps: Market overview, state of the art, research status, refrigerants, and application potentials. Energy 2018, 152, 985–1010. [Google Scholar] [CrossRef]
- Posdziech, O.; Schwarze, K.; Brabandt, J. Efficient hydrogen production for industry and electricity storage via high-temperature electrolysis. Int. J. Hydrogen Energy 2019, 44, 19089–19101. [Google Scholar] [CrossRef]
- Das, A.; Chatham, C.A.; Fallon, J.J.; Zawaski, C.E.; Gilmer, E.L.; Williams, C.B.; Bortner, M.J. Current understanding and challenges in high temperature additive manufacturing of engineering thermoplastic polymers. Addit. Manuf. 2020, 34, 101218. [Google Scholar] [CrossRef]
- Perrut, M.; Caron, P.; Thomas, M.; Couret, A. High temperature materials for aerospace applications: Ni-based superalloys and γ-TiAl alloys. Comptes Rendus Phys. 2018, 19, 657–671. [Google Scholar] [CrossRef]
- Huo, E.; Lei, H.; Liu, C.; Zhang, Y.; Xin, L.; Zhao, Y.; Qian, M.; Zhang, Q.; Lin, X.; Wang, C.; et al. Jet fuel and hydrogen produced from waste plastics catalytic pyrolysis with activated carbon and MgO. Sci. Total Environ. 2020, 727, 138411. [Google Scholar] [CrossRef]
- Devasahayam, S.; Bhaskar Raju, G.; Mustansar Hussain, C. Utilization and recycling of end of life plastics for sustainable and clean industrial processes including the iron and steel industry. Mater. Sci. Energy Technol. 2019, 2, 634–646. [Google Scholar] [CrossRef]
- Yao, D.; Zhang, Y.; Williams, P.T.; Yang, H.; Chen, H. Co-production of hydrogen and carbon nanotubes from real-world waste plastics: Influence of catalyst composition and operational parameters. Appl. Catal. B Environ. 2018, 221, 584–597. [Google Scholar] [CrossRef]
- Murugesan, K.; Senthamarai, T.; Chandrashekhar, V.G.; Natte, K.; Kamer, P.C.J.; Beller, M.; Jagadeesh, R.V. Catalytic reductive aminations using molecular hydrogen for synthesis of different kinds of amines. Chem. Soc. Rev. 2020, 49, 6273–6328. [Google Scholar] [CrossRef]
- Javaid, R.; Qazi, U.Y.; Kawasaki, S.I. Highly efficient decomposition of Remazol Brilliant Blue R using tubular reactor coated with thin layer of PdO. J. Environ. Manag. 2016, 180, 551–556. [Google Scholar] [CrossRef]
- Ciriminna, R.; Albanese, L.; Meneguzzo, F.; Pagliaro, M. Hydrogen Peroxide: A Key Chemical for Today’s Sustainable Development. ChemSusChem 2016, 9, 3374–3381. [Google Scholar] [CrossRef]
- Li, H.; Zheng, B.; Pan, Z.; Zong, B.; Qiao, M. Advances in the slurry reactor technology of the anthraquinone process for H2O2 production. Front. Chem. Sci. Eng. 2017, 12, 124–131. [Google Scholar] [CrossRef]
- Javaid, R.; Tanaka, D.A.P.; Kawanami, H.; Suzuki, T.M. Silica capillary with thin metal (Pd and Pt) inner wall: Application to continuous decomposition of hydrogen peroxide. Chem. Lett. 2009, 38, 146–147. [Google Scholar] [CrossRef]
- Teles, J.H.; Hermans, I.; Franz, G.; Sheldon, R.A. Oxidation. In Ullmann’s Encyclopedia of Industrial Chemistry; Wiley: Hoboken, NJ, USA, 2015; pp. 1–103. [Google Scholar] [CrossRef]
- Javaid, R.; Kawanami, H.; Chatterjee, M.; Ishizaka, T.; Suzuki, A.; Suzuki, T.M. Sonogashira C-C coupling reaction in water using tubular reactors with catalytic metal inner surface. Chem. Eng. J. 2011, 167, 431–435. [Google Scholar] [CrossRef]
- Rodrigues Pires da Silva, J.; Alves Monteiro, M.; de Mendonça Ochs, S.; da Silva Moura, C.; da Fonseca, F.V.; Piacsek Borges, C. Study of effects of pharmaceuticals on the activated sludge process combining advanced oxidation using ultraviolet/hydrogen peroxide to increase their removal and mineralization of wastewater. J. Environ. Chem. Eng. 2021, 9, 104576. [Google Scholar] [CrossRef]
- Zhang, L.; Yu, H.; Tu, Q.; He, Q.; Huang, N. New Approaches for Hydrogen Therapy of Various Diseases. Curr. Pharm. Des. 2020, 27, 636–649. [Google Scholar] [CrossRef]
- Javaid, R.; Qazi, U.Y. Catalytic oxidation process for the degradation of synthetic dyes: An overview. Int. J. Environ. Res. Public Health 2019, 16, 2066. [Google Scholar] [CrossRef]
- Li, Y.; Pan, L.; Zeng, X.; Zhang, R.; Li, X.; Li, J.; Xing, H.; Bao, J. Ammonia exposure causes the imbalance of the gut-brain axis by altering gene networks associated with oxidative metabolism, inflammation and apoptosis. Ecotoxicol. Environ. Saf. 2021, 224, 112668. [Google Scholar] [CrossRef]
- Gogurla, N.; Kim, Y.; Cho, S.; Kim, J.; Kim, S. Multifunctional and Ultrathin Electronic Tattoo for On-Skin Diagnostic and Therapeutic Applications. Adv. Mater. 2021, 33, 2008308. [Google Scholar] [CrossRef]
- Jafta, N.; Magagula, S.; Lebelo, K.; Nkokha, D.; Mochane, M.J. The Production and Role of Hydrogen-Rich Water in Medical Applications. Appl. Water Sci. 2021, 1, 273–298. [Google Scholar] [CrossRef]
- Rahman, M.H.; Bajgai, J.; Fadriquela, A.; Sharma, S.; Thi, T.T.; Akter, R.; Goh, S.H.; Kim, C.S.; Lee, K.J. Redox Effects of Molecular Hydrogen and Its Therapeutic Efficacy in the Treatment of Neurodegenerative Diseases. Processes 2021, 9, 308. [Google Scholar] [CrossRef]
- Medicine, A. A cross-sectional analysis of serum vitamin D and immunoglobulin E in allergic disorders. Ann. Clin. Anal. Med. 2021, 10, 20439. [Google Scholar] [CrossRef]
- Imran, S.; Shah, A. Beneficial Role of Vitamin D in Common Cancers: Is the Evidence Compelling Enough? World Cancer Res. J. 2020, 7, e1574. [Google Scholar]
- Ali Shah, S.I.; lqbal, S.; Sikandar, M.Z.; Yaqub Qazi, U.; Haq, I. Serum Vitamin D and Cardiometabolic Markers: A Comparative Study in Adult Men Based on Body Mass Index. IIUM Med. J. Malays. 2021, 20, 67–74. [Google Scholar] [CrossRef]
- Sikandar, Z.M.; Bajwa, H.B.; Zahid, H.; Ali, S.; Iqbal, S.; Shah, S.I.A. Knowledge, attitude, and practice trends towards COVID-19 pandemic: Comparison between individuals with medical and non-medical backgrounds. Proceedings 2021, 35, 7–13. [Google Scholar]
- Alswailmi, F.K.; Shah, S.I.A.; Nawaz, H.; Al-Mazaideh, G.M. Molecular Mechanisms of Vitamin D-Mediated Immunomodulation. Galen Med. J. 2021, 10, 2097. [Google Scholar] [CrossRef]
- Alswailmi, F.K.; Sikandar, M.Z.; Shah, S.I.A. Biological Roles of Vitamin D and Immunoglobulin E: Implications in allergic disorders. Pakistan J. Med. Health Sci. 2020, 14, 495–498. [Google Scholar]
- Shen, M.; Zhang, H.; Yu, C.; Wang, F.; Sun, X. A review of experimental studies of hydrogen as a new therapeutic agent in emergency and critical care medicine. Med. Gas Res. 2014, 4, 17. [Google Scholar] [CrossRef]
- Fan, L.; Chen, H.; Liang, J.; Chen, D.; Huang, Y. Controllable synthesis of hydrogen bubbles via aeration method for efficient antioxidant process. Appl. Nanosci. 2021, 11, 833–840. [Google Scholar] [CrossRef]
- Shervani, Z.; Khan, I.; Khan, T.; Qazi, U.Y. COVID-19 Vaccine. Adv. Infect. Dis. 2020, 10, 195–210. [Google Scholar] [CrossRef]
- World Energy Council. Working Paper: Hydrogen on the Horizon: National Hydrogen Strategies; World Energy Council: London, UK, 2021; pp. 1–20. [Google Scholar]
- Taibi, E.; Miranda, R.; Vanhoudt, W.; Winkel, T.; Lanoix, J.-C.; Barth, F. Hydrogen from Renewable Power: Technology Outlook for the Energy Transition; IGEM: Derby, UK, 2018. [Google Scholar]
- Tarkowski, R. Underground hydrogen storage: Characteristics and prospects. Renew. Sustain. Energy Rev. 2019, 105, 86–94. [Google Scholar] [CrossRef]
- Pareek, A.; Dom, R.; Gupta, J.; Chandran, J.; Adepu, V.; Borse, P.H. Insights into renewable hydrogen energy: Recent advances and prospects. Mater. Sci. Energy Technol. 2020, 3, 319–327. [Google Scholar] [CrossRef]
- Muratori, M.; Bush, B.; Hunter, C.; Melaina, M.W. Modeling Hydrogen Refueling Infrastructure to Support Passenger Vehicles. Energies 2018, 11, 1171. [Google Scholar] [CrossRef]
- Kurtz, J.; Sprik, S.; Bradley, T.H. Review of transportation hydrogen infrastructure performance and reliability. Int. J. Hydrogen Energy 2019, 44, 12010–12023. [Google Scholar] [CrossRef]
- Ajanovic, A.; Glatt, A.; Haas, R. Prospects and impediments for hydrogen fuel cell buses. Energy 2021, 235, 121340. [Google Scholar] [CrossRef]
- Scita, R.; Raimondi, P.P.; Noussan, M. Green Hydrogen: The Holy Grail of Decarbonisation? An Analysis of the Technical and Geopolitical Implications of the Future Hydrogen Economy. SSRN Electron. J. 2020. [Google Scholar] [CrossRef]
- Hassan, I.A.; Ramadan, H.S.; Saleh, M.A.; Hissel, D. Hydrogen storage technologies for stationary and mobile applications: Review, analysis and perspectives. Renew. Sustain. Energy Rev. 2021, 149, 111311. [Google Scholar] [CrossRef]
- Zivar, D.; Kumar, S.; Foroozesh, J. Underground hydrogen storage: A comprehensive review. Int. J. Hydrogen Energy 2021, 46, 23436–23462. [Google Scholar] [CrossRef]
- Elberry, A.M.; Thakur, J.; Santasalo-Aarnio, A.; Larmi, M. Large-scale compressed hydrogen storage as part of renewable electricity storage systems. Int. J. Hydrogen Energy 2021, 46, 15671–15690. [Google Scholar] [CrossRef]
- Gils, H.C.; Gardian, H.; Schmugge, J. Interaction of hydrogen infrastructures with other sector coupling options towards a zero-emission energy system in Germany. Renew. Energy 2021, 180, 140–156. [Google Scholar] [CrossRef]
- D’Angelo, S.C.; Cobo, S.; Tulus, V.; Nabera, A.; Martín, A.J.; Pérez-Ramírez, J.; Guillén-Gosálbez, G. Planetary Boundaries Analysis of Low-Carbon Ammonia Production Routes. ACS Sustain. Chem. Eng. 2021, 9, 9740–9749. [Google Scholar] [CrossRef]
- Holden, E.; Linnerud, K.; Rygg, B.J. A review of dominant sustainable energy narratives. Renew. Sustain. Energy Rev. 2021, 144, 110955. [Google Scholar] [CrossRef]
- van der Spek, M.; Banet, C.; Bauer, C.; Gabrielli, P.; Goldthorpe, W.; Mazzotti, M.; Munkejord, S.T.; Røkke, N.A.; Shah, N.; Sunny, N.; et al. Perspective on the hydrogen economy as a pathway to reach net-zero CO2 emissions in Europe. Energy Environ. Sci. 2022, 15, 1034–1077. [Google Scholar] [CrossRef]
- Sinigaglia, T.; Freitag, T.E.; Kreimeier, F.; Martins, M.E.S. Use of patents as a tool to map the technological development involving the hydrogen economy. World Pat. Inf. 2019, 56, 1–8. [Google Scholar] [CrossRef]
- WhitePaper. Connecting Green Hydrogen Japan 2022. Available online: https://www.japan.gh2events.com/cghj-whitepaper (accessed on 13 February 2022).
- Ministry of the Environment, P. for the C. of a H.S. Projects for the Creation of a Hydrogen Society. 2021. Available online: https://www.env.go.jp/seisaku/list/ondanka_saisei/lowcarbon-h2-sc/PDF/1108_suiso_pamphlet_E.pdf (accessed on 10 May 2022).
Publisher’s Note: MDPI stays neutral with regard to jurisdictional claims in published maps and institutional affiliations. |
© 2022 by the author. Licensee MDPI, Basel, Switzerland. This article is an open access article distributed under the terms and conditions of the Creative Commons Attribution (CC BY) license (https://creativecommons.org/licenses/by/4.0/).











