Purchase Behavior of Energy-Efficient Appliances Contribute to Sustainable Energy Consumption in Developing Country: Moral Norms Extension of the Theory of Planned Behavior
Abstract
:1. Introduction
2. Literature Review
2.1. Sustainable Energy Consumption and Energy-Efficient Appliances (EEAs)
- hybrid electric vehicles
- air-conditioning appliances, e.g., heaters, fans, humidifiers
- white goods (major household electrical appliances such as air conditioners, refrigeration, washing machines, and so on
- brown goods (household electrical entertainment appliances such as televisions, CD players)
- small appliances (kitchen appliances such as ovens, electric kettles, bread makers)
- computers and servers
2.2. Hypotheses Development
2.2.1. Attitude
2.2.2. Subjective Norm
2.2.3. Perceived Behavior Control
2.2.4. Moral Norms
2.2.5. Environmental Concern
2.2.6. Intention-Behavior Relationship
3. Methods
3.1. Data Collection Procedure
3.2. Instrument Development
3.3. Data Analysis Approach
4. Analysis and Results
4.1. Assessment of the Measurement Model
4.1.1. Convergent Validity
4.1.2. Reliability Test
4.1.3. Discriminant Validity
4.2. Evaluation of the Structural Model
4.3. Direct Effects, Indirect Effects, and Total Effect
5. Discussion and Conclusions
6. Implications
7. Limitations and Future Studies Guidelines
Author Contributions
Funding
Institutional Review Board Statement
Informed Consent Statement
Data Availability Statement
Conflicts of Interest
Appendix A
| Constructs | Items | Sources |
|---|---|---|
| Attitude | ATT1: Environmental protection is important to me when making purchases. ATT2: If I can choose between energy-efficient household appliances and conventional products, I prefer energy-efficient ones. ATT3: I have a favorable attitude toward purchasing energy-efficient appliances | [4,64] |
| Subjective norms | SN1: Most people who are important to me think I should buy energy-saving ones when it comes to the choice of household appliances. SN2: Most people who are important to me would want me to purchase energy-saving appliances. SN3: People whose opinions I value would prefer that I purchase energy-saving appliances. | [45] |
| Perceived behavioral control | PBC1: I am confident that I would use energy-efficient household appliances even if it is slightly more expensive PBC2: I am confident that I would use energy-efficient household appliances in the future, even if another person advises me to use non-energy-efficient appliances. PBC3: I have the resources, knowledge, and ability to use energy-efficient household appliances. | [47] |
| Moral norm | MN1: It is morally responsible to the environment for me to conserve natural resources. MN2: It is my moral obligation to the environment for me to save natural resources because they are limited. MN3: It is my moral obligation to the environment to reduce my electricity usage for me | [48] |
| Environmental concern | EC1: I am concerned about air pollution. EC2: I am concerned about climate change. EC3: I am concerned about natural resources depletion | [76] |
| Purchase intention to use | PIU1: I hope to use energy-saving products as much as possible PIU2: I am likely to use energy-saving products in my life continually PIU3: I recommend others use energy-saving products in their houses PIU4: I will buy an energy-efficient product more effectively. | [81,82] |
| Purchase behavior | PB1: I try to buy energy-saving household appliances that don’t harm the environment PB2: I have purchased an energy-saving household appliance because it uses less electricity than other non-energy saving products PB3: I have replaced household appliances in my home with those of smaller wattage to conserve the electricity I use. PB4: I have purchased energy-saving households that were more expensive but saved energy | [80,81,82] |

References
- Nekmahmud, M.; Fekete-Farkas, M. Why not green marketing? Determinates of consumers’ intention to green purchase decision in a new developing nation. Sustainability 2020, 12, 7880. [Google Scholar] [CrossRef]
- Waris, I.; Ahmed, W. Empirical evaluation of the antecedents of energy-efficient home appliances: Application of extended theory of planned behavior. Manag. Environ. Qual. Int. J. 2020, 31, 915–930. [Google Scholar] [CrossRef]
- Amberg, N.; Fogarassy, C. Green consumer behavior in the cosmetics market. Resources 2019, 8, 137. [Google Scholar] [CrossRef] [Green Version]
- Tan, C.S.; Ooi, H.Y.; Goh, Y.N. A moral extension of the theory of planned behavior to predict consumers’ purchase intention for energy-efficient household appliances in Malaysia. Energy Policy 2017, 107, 459–471. [Google Scholar] [CrossRef]
- Li, G.; Li, W.; Jin, Z.; Wang, Z. Influence of Environmental Concern and Knowledge on Households’ Willingness to Purchase Energy-Efficient Appliances: A Case Study in Shanxi, China. Sustainability 2019, 11, 1073. [Google Scholar] [CrossRef] [Green Version]
- Nekmahmud, M.; Ramkissoon, H.; Fekete-farkas, M. Green Purchase and Sustainable Consumption: A Comparative Study between European and Non-European Tourists. Tour. Manag. Perspect. 2022, 43, 100980. [Google Scholar] [CrossRef]
- Valenzuela, E.; Campbell, H.; Montero, G.; Coronado, M.A.; Lambert-Arista, A.A.; Perez-Tello, C.; Ramos-Sanchez, V.H. Evaluation of home energy efficiency improvements in a hot desert climate in northwestern mexico: The energy saving vs. money saving conflict. Energies 2021, 14, 7909. [Google Scholar] [CrossRef]
- Pelau, C.; Acatrinei, C. The paradox of energy consumption decrease in the transition period towards a digital society. Energies 2019, 12, 1428. [Google Scholar] [CrossRef] [Green Version]
- Taufique, K.M.R.; Vaithianathan, S. A fresh look at understanding Green consumer behavior among young urban Indian consumers through the lens of Theory of Planned Behavior. J. Clean. Prod. 2018, 183, 46–55. [Google Scholar] [CrossRef]
- Hasan, M.M.; Nekmahmud, M.; Yajuan, L.; Patwary, M.A. Green business value chain: A systematic review. Sustain. Prod. Consum. 2019, 20, 326–339. [Google Scholar] [CrossRef]
- Nekmahmud, M.; Rahman, S.; Sobhani, F.A.; Olejniczak-Szuster, K.; Fekete-Farkas, M. A systematic literature review on development of green supply chain management. Polish J. Manag. Stud. 2020, 22, 351–370. [Google Scholar] [CrossRef]
- Li, Y.; Siddik, A.B.; Masukujjaman, M.; Wei, X. Bridging Green Gaps: The Buying Intention of Energy Efficient Home Appliances and Moderation of Green Self-Identity. Appl. Sci. 2021, 11, 9878. [Google Scholar] [CrossRef]
- Gaspar, R.; Antunes, D. Energy efficiency and appliance purchases in Europe: Consumer profiles and choice determinants. Energy Policy 2011, 39, 7335–7346. [Google Scholar] [CrossRef]
- International Energy Agency. World Energy Outlook 2017; International Energy Agency: Paris, France, 2017. [Google Scholar]
- Mills, B.; Schleich, J. Residential energy-efficient technology adoption, energy conservation, knowledge, and attitudes: An analysis of European countries. Energy Policy 2012, 49, 616–628. [Google Scholar] [CrossRef] [Green Version]
- Kollmuss, A.; Agyeman, J. Mind the Gap: Why do people act environmentally and what are the barriers to pro-environmental behavior? Environ. Educ. Res. 2002, 8, 239–260. [Google Scholar] [CrossRef] [Green Version]
- Zhou, K.; Yang, S. Understanding household energy consumption behavior: The contribution of energy big data analytics. Renew. Sustain. Energy Rev. 2016, 56, 810–819. [Google Scholar] [CrossRef]
- Joshi, G.Y.; Sheorey, P.A.; Gandhi, A.V. Analyzing the barriers to purchase intentions of energy efficient appliances from consumer perspective. Benchmarking 2019, 26, 1565–1580. [Google Scholar] [CrossRef]
- Waris, I.; Hameed, I. An empirical study of consumers intention to purchase energy efficient appliances. Soc. Responsib. J. 2020, 17, 489–507. [Google Scholar] [CrossRef]
- Fatoki, O. Factors influencing the purchase of energy-efficient appliances by young consumers in South Africa. Found. Manag. 2020, 12, 151–166. [Google Scholar] [CrossRef]
- Wang, Z.; Sun, Q.; Wang, B.; Zhang, B. Purchasing intentions of Chinese consumers on energy-efficient appliances: Is the energy efficiency label effective? J. Clean. Prod. 2019, 238, 117896. [Google Scholar] [CrossRef]
- Zhang, G.; Nuruzzaman, M.; Su, B. Nexus between household energy consumption and economic growth in Bangladesh (1975–2018). Energy Policy 2021, 156, 112420. [Google Scholar] [CrossRef]
- Ahmed, F.; Al Amin, A.Q.; Hasanuzzaman, M.; Saidur, R. Alternative energy resources in Bangladesh and future prospect. Renew. Sustain. Energy Rev. 2013, 25, 698–707. [Google Scholar] [CrossRef]
- Khan, F.; Ahmed, W.; Najmi, A. Understanding consumers’ behavior intentions towards dealing with the plastic waste: Perspective of a developing country. Resour. Conserv. Recycl. 2019, 142, 49–58. [Google Scholar] [CrossRef]
- Paul, J.; Modi, A.; Patel, J. Predicting green product consumption using theory of planned behavior and reasoned action. J. Retail. Consum. Serv. 2016, 29, 123–134. [Google Scholar] [CrossRef]
- Nekmahmud, M. Environmental Marketing: Tourists Purchase Behavior Response On Green Products. Tourism Marketing in Bangladesh: An Introduction; Hassan, A., Ed.; Routledge: London, UK, 2020. [Google Scholar]
- Ali, S.; Ullah, H.; Akbar, M.; Akhtar, W.; Zahid, H. Determinants of consumer intentions to purchase energy-saving household products in Pakistan. Sustainability 2019, 11, 1462. [Google Scholar] [CrossRef] [Green Version]
- Yang, H.; Zhou, L. Extending TPB and TAM to mobile viral marketing: An exploratory study on American young consumers mobile viral marketing attitude, intent and behavior. J. Target. Meas. Anal. Mark. 2011, 19, 85–98. [Google Scholar] [CrossRef] [Green Version]
- Chan, K. Mass communication and pro environmental behaviour: Waste recycling in Hong Kong. J. Environ. Manag. 1998, 52, 317–325. [Google Scholar] [CrossRef]
- Owen, A.; Garniati, G. The Politics of Investing in Sustainable Energy Systems. In Storing Energy; Elsevier: Amsterdam, The Netherlands, 2016. [Google Scholar]
- Hossain, I.; Nekmahmud, M.; Fekete-farkas, M. How Do Environmental Knowledge, Eco-Label Knowledge, and Green Trust Impact Consumers’ Pro-Environmental Behaviour for Energy-Efficient Household Appliances ? Sustainability 2022, 14, 6513. [Google Scholar] [CrossRef]
- Zhou, Q.; Cui, X.; Ni, H.; Gong, L. The impact of environmental regulation policy on firms’ energy-saving behavior: A quasi-natural experiment based on China’ s low-carbon pilot city policy. Resour. Policy 2022, 76, 102538. [Google Scholar] [CrossRef]
- Hou, J.; Zhang, P.; Tian, Y.; Yuan, X.; Yang, Y. Developing low-carbon economy: Actions, challenges and solutions for energy savings in China. Renew. Energy 2020, 36, 3037–3042. [Google Scholar] [CrossRef]
- Zhao, S.; Duan, W.; Zhao, D.; Song, Q. Identifying the influence factors of residents’ low-carbon behavior under the background of “Carbon Neutrality”: An empirical study of Qingdao city, China. Energy Rep. 2022, 8, 6876–6886. [Google Scholar] [CrossRef]
- Bin, S.; Dowlatabadi, H. Consumer lifestyle approach to US energy use and the related CO2 emissions. Energy Policy 2005, 33, 197–208. [Google Scholar] [CrossRef]
- Baiocchi, G.; Minx, J.; Hubacek, K. The Impact of Social Factors and Consumer Behavior on Carbon Dioxide Emissions in the United Kingdom A Regression Based on Input—Output and Geodemographic Consumer. J. Ind. Ecol. 2010, 14, 50–72. [Google Scholar] [CrossRef]
- Barr, S.; Gilg, A.W.; Ford, N. The household energy gap: Examining the divide between habitual- and purchase-related conservation behaviours. Energy Policy 2005, 33, 1425–1444. [Google Scholar] [CrossRef]
- Ajzen, I.; Fishbein, M. Attitude-behavior relations: A theoretical analysis and review of empirical research. Psychol. Bull. 1977, 84, 888–918. [Google Scholar] [CrossRef]
- Ajzen, I. The theory of planned behavior. Organ. Behav. Hum. Decis. Process. 1991, 50, 179–211. [Google Scholar] [CrossRef]
- Ajzen, I. From intentions to actions: A theory of planned behavior. In Action Control; Springer: Berlin/Heidelberg, Germany, 1985. [Google Scholar]
- Wang, Z.; Zhang, B.; Yin, J.; Zhang, Y. Determinants and policy implications for household electricity-saving behaviour: Evidence from Beijing, China. Energy Policy 2011, 39, 3550–3557. [Google Scholar] [CrossRef]
- Wang, Z.; Zhang, B.; Li, G. Determinants of energy-saving behavioral intention among residents in Beijing: Extending the theory of planned behavior. J. Renew. Sustain. Energy 2014, 6, 053127. [Google Scholar] [CrossRef]
- Wang, Z.; Wang, X.; Guo, D. Policy implications of the purchasing intentions towards energy-efficient appliances among China’s urban residents: Do subsidies work? Energy Policy 2017, 102, 430–439. [Google Scholar] [CrossRef]
- Chan, L.; Bishop, B. A moral basis for recycling: Extending the theory of planned behaviour. J. Environ. Psychol. 2013, 36, 96–102. [Google Scholar] [CrossRef] [Green Version]
- Chen, M.F.; Tung, P.J. Developing an extended Theory of Planned Behavior model to predict consumers’ intention to visit green hotels. Int. J. Hosp. Manag. 2014, 36, 221–230. [Google Scholar] [CrossRef]
- López-Mosquera, N.; García, T.; Barrena, R. An extension of the Theory of Planned Behavior to predict willingness to pay for the conservation of an urban park. J. Environ. Manag. 2014, 135, 91–99. [Google Scholar] [CrossRef] [PubMed]
- Alam, S.S.; Nik Hashim, N.H.; Rashid, M.; Omar, N.A.; Ahsan, N.; Ismail, M.D. Small-scale households renewable energy usage intention: Theoretical development and empirical settings. Renew. Energy 2014, 68, 255–263. [Google Scholar] [CrossRef]
- Kaiser, F.G. A moral extension of the theory of planned behavior: Norms and anticipated feelings of regret in conservationism. Personal. Individ. Differ. 2006, 41, 71–81. [Google Scholar] [CrossRef]
- Bhutto, M.Y.; Soomro, Y.A.; Yang, H. Extending the Theory of Planned Behavior: Predicting Young Consumer Purchase Behavior of Energy-Efficient Appliances (Evidence From Developing Economy). SAGE Open 2022, 12, 21582440221078289. [Google Scholar] [CrossRef]
- Jamil, K.; Dunnan, L.; Awan, F.H.; Jabeen, G.; Gul, R.F.; Idrees, M.; Mingguang, L. Antecedents of Consumer’s Purchase Intention Towards Energy-Efficient Home Appliances: An Agenda of Energy Efficiency in the Post COVID-19 Era. Front. Energy Res. 2022, 10, 262. [Google Scholar] [CrossRef]
- Bhutto, M.Y.; Liu, X.; Soomro, Y.A.; Ertz, M.; Baeshen, Y. Adoption of energy—Efficient home appliances: Extending the theory of planned behavior. Sustainability 2021, 13, 250. [Google Scholar] [CrossRef]
- Ali, M.R.; Shafiq, M.; Andejany, M. Determinants of consumers’ intentions towards the purchase of energy efficient appliances in pakistan: An extended model of the theory of planned behavior. Sustainability 2021, 13, 565. [Google Scholar] [CrossRef]
- Waris, I.; Hameed, I. Promoting environmentally sustainable consumption behavior: An empirical evaluation of purchase intention of energy-efficient appliances. Energy Effic. 2020, 13, 1653–1664. [Google Scholar] [CrossRef]
- Waris, I.; Hameed, I. An empirical study of purchase intention of energy-efficient home appliances: The influence of knowledge of eco-labels and psychographic variables. Int. J. Energy Sect. Manag. 2020, 14, 1297–1314. [Google Scholar] [CrossRef]
- Issock Issock, P.B.; Mpinganjira, M.; Roberts-Lombard, M. Drivers of consumer attention to mandatory energy-efficiency labels affixed to home appliances: An emerging market perspective. J. Clean. Prod. 2018, 204, 672–684. [Google Scholar] [CrossRef]
- Nguyen, T.N.; Lobo, A.; Greenland, S. Energy efficient household appliances in emerging markets: The influence of consumers’ values and knowledge on their attitudes and purchase behaviour. Int. J. Consum. Stud. 2017, 41, 167–177. [Google Scholar] [CrossRef]
- Klöckner, C.A.; Nayum, A.; Mehmetoglu, M. Positive and negative spillover effects from electric car purchase to car use. Transp. Res. D Transp. Environ. 2013, 21, 32–38. [Google Scholar] [CrossRef] [Green Version]
- Naz, F.; Oláh, J.; Vasile, D.; Magda, R. Green purchase behavior of university students in Hungary: An empirical study. Sustainability 2020, 12, 77. [Google Scholar] [CrossRef]
- Wang, Z.; Zhao, C.; Yin, J.; Zhang, B. Purchasing intentions of Chinese citizens on new energy vehicles: How should one respond to current preferential policy? J. Clean. Prod. 2017, 161, 1000–1010. [Google Scholar] [CrossRef]
- Akroush, M.N.; Zuriekat, M.I.; Al Jabali, H.I.; Asfour, N.A. Determinants of purchasing intentions of energy-efficient products: The roles of energy awareness and perceived benefits. Int. J. Energy Sect. Manag. 2019, 13, 128–148. [Google Scholar] [CrossRef]
- Coleman, L.J.; Bahnan, N.; Kelkar, M.; Curry, N. Walking The Walk: How The Theory of Reasoned Action Explains Adult and student intentions to go green. J. Appl. Bus. Res. 2011, 27, 107–116. [Google Scholar] [CrossRef] [Green Version]
- Noble, S.M.; Haytko, D.L.; Phillips, J. What drives college-age Generation Y consumers? J. Bus. Res. 2009, 62, 617–628. [Google Scholar] [CrossRef]
- Kotler, P.; Keller, K.L. Marketing Management 12e; Pearson: London, UK, 2006; Volume 143. [Google Scholar]
- Ha, H.Y.; Janda, S. Predicting consumer intentions to purchase energy-efficient products. J. Consum. Mark. 2012, 29, 461–469. [Google Scholar] [CrossRef]
- Robinson, R.; Smith, C. Psychosocial and demographic variables associated with consumer intention to purchase sustainably produced foods as defined by the midwest food alliance. J. Nutr. Educ. Behav. 2002, 34, 316–325. [Google Scholar] [CrossRef]
- Al-Swidi, A.; Huque, S.M.R.; Hafeez, M.H.; Shariff, M.N.M. The role of subjective norms in theory of planned behavior in the context of organic food consumption. Br. Food J. 2014, 116, 1561–1580. [Google Scholar] [CrossRef]
- Vermeir, I.; Verbeke, W. Sustainable food consumption: Exploring the consumer “attitude—Behavioral intention” gap. J. Agric. Environ. Ethics 2006, 19, 169–194. [Google Scholar] [CrossRef]
- Tanner, C.; Kast, S.W. Promoting Sustainable Consumption: Determinants of Green Purchases by Swiss Consumers. Psychol. Mark. 2003, 20, 883–902. [Google Scholar] [CrossRef]
- Hjelmar, U. Consumers’ purchase of organic food products. A matter of convenience and reflexive practices. Appetite 2011, 56, 336–344. [Google Scholar] [CrossRef]
- Manstead, A.S.R. The Role of Moral Norm in the Attitude-Behavior Relation, 1st ed.; Psychology Press: London, UK, 1999. [Google Scholar]
- Arvola, A.; Vassallo, M.; Dean, M.; Lampila, P.; Saba, A.; Lähteenmäki, L.; Shepherd, R. Predicting intentions to purchase organic food: The role of affective and moral attitudes in the Theory of Planned Behaviour. Appetite 2008, 50, 443–454. [Google Scholar] [CrossRef]
- Petschnig, M.; Heidenreich, S.; Spieth, P. Innovative alternatives take action—Investigating determinants of alternative fuel vehicle adoption. Transp. Res. A Policy Pract. 2014, 61, 68–83. [Google Scholar] [CrossRef]
- Hasan, M.; Le, T.; Hoque, A. How does financial literacy impact on inclusive finance? Financ. Innov. 2021, 7, 40. [Google Scholar] [CrossRef]
- Arpan, L.M.; Barooah, P.; Subramany, R. The Role of Values, Moral Norms, and Descriptive Norms in Building Occupant Responses to an Energy-Efficiency Pilot Program and to Framing of Related Messages. Appl. Environ. Educ. Commun. 2015, 14, 23–32. [Google Scholar] [CrossRef]
- Chen, M.F.; Lee, C.L. The impacts of green claims on coffee consumers’ purchase intention. Br. Food J. 2015, 117, 195–209. [Google Scholar] [CrossRef]
- Urban, J.; Ščasný, M. Exploring domestic energy-saving: The role of environmental concern and background variables. Energy Policy 2012, 47, 69–80. [Google Scholar] [CrossRef]
- Chan, R.Y.K.; Lau, L.B.Y. The influence of brand associations on brand preference and purchase intention: An Asian perspective on brand associations. J. Int. Consum. Mark. 2001, 14, 9–40. [Google Scholar] [CrossRef]
- Chen, Y.S.; Chang, C.H. Enhance green purchase intentions: The roles of green perceived value, green perceived risk, and green trust. Manag. Decis. 2012, 50, 502–520. [Google Scholar] [CrossRef]
- Hartmann, C.; Siegrist, M. Consumer perception and behaviour regarding sustainable protein consumption: A systematic review. Trends Food Sci. Technol. 2017, 61, 11–25. [Google Scholar] [CrossRef]
- Roberts, J.A. Green consumers in the 1990s: Profile and implications for advertising. J. Bus. Res. 1996, 36, 217–231. [Google Scholar] [CrossRef]
- Park, E.; Kwon, S.J. What motivations drive sustainable energy-saving behavior?: An examination in South Korea. Renew. Sustain. Energy Rev. 2017, 79, 494–502. [Google Scholar] [CrossRef]
- Davis, F.D. Perceived usefulness, perceived ease of use, and user acceptance of information technology. MIS Q. Manag. Inf. Syst. 1989, 13, 319–339. [Google Scholar] [CrossRef] [Green Version]
- Lohmöller, J.-B. Predictive vs. Structural Modeling: PLS vs. ML. In Latent Variable Path Modeling with Partial Least Squares; Physica: Heidelberg, Germany, 1989; pp. 199–226. [Google Scholar] [CrossRef]
- Hair, J.F.; Sarstedt, M.; Hopkins, L.; Kuppelwieser, V.G. Partial least squares structural equation modeling (PLS-SEM): An emerging tool in business research. Eur. Bus. Rev. 2014, 26, 106–121. [Google Scholar] [CrossRef]
- Ebrahimi, P.; Basirat, M.; Yousefi, A.; Nekmahmud, M.; Gholampour, A.; Fekete-Farkas, M. Social Networks Marketing and Consumer Purchase Behavior: The Combination of SEM and Unsupervised Machine Learning Approaches. Big Data Cogn. Comput. 2022, 6, 35. [Google Scholar] [CrossRef]
- Ringle, C.M.; Wende, S.; Becker, J.-M. SmartPLS; SmartPLS 3.0: Bönningstedt, Germany, 2015. [Google Scholar]
- Aguirre-Urreta, M.I.; Rönkkö, M. Statistical inference with PLSc using bootstrap confidence intervals1. MIS Q. Manag. Inf. Syst. 2018, 42, 1001–1020. [Google Scholar] [CrossRef]
- Cheah, J.; Amran, A.; Yahya, S. External oriented resources and social enterprises’ performance: The dominant mediating role of formal business planning. J. Clean. Prod. 2019, 236, 117693. [Google Scholar] [CrossRef]
- Hair, J.F.; Ringle, C.M.; Sarstedt, M. PLS-SEM: Indeed a silver bullet. J. Mark. Theory Pract. 2011, 19, 139–152. [Google Scholar] [CrossRef]
- Chin, W.W.; Dibbern, J. Handbook of Partial Least Squares; Springer: Berlin/Heidelberg, Germany, 2010; pp. 171–193. [Google Scholar] [CrossRef]
- Fornell, C.; Larcker, D.F. Evaluating structural equation models with unobservable variables and measurement error. J. Mark. Res. 1981, 18, 39–50. [Google Scholar] [CrossRef]
- Anderson, J.C.; Gerbing, D.W. Structural Equation Modeling in Practice: A Review and Recommended Two-Step Approach. Psychol. Bull. 1988, 103, 411–423. [Google Scholar] [CrossRef]
- Kock, N. Common method bias in PLS-SEM: A full collinearity assessment approach. Int. J. e-Collab. 2015, 11, 1–10. [Google Scholar] [CrossRef] [Green Version]
- Hair, J.F.; Hult, G.T.M.; Ringle, C.M.; Sarstedt, M.; Thiele, K.O. Mirror, mirror on the wall: A comparative evaluation of composite-based structural equation modeling methods. J. Acad. Mark. Sci. 2017, 45, 616–632. [Google Scholar] [CrossRef]
- Henseler, J.; Dijkstra, T.K.; Sarstedt, M.; Ringle, C.M.; Diamantopoulos, A.; Straub, D.W.; Ketchen, D.J.; Hair, J.F.; Hult, G.T.M.; Calantone, R.J. Common Beliefs and Reality About PLS: Comments on Rönkkö and Evermann (2013). Organ. Res. Methods 2014, 17, 182–209. [Google Scholar] [CrossRef] [Green Version]
- Henseler, J.; Hubona, G.; Ray, P.A. Using PLS path modeling in new technology research: Updated guidelines. Ind. Manag. Data Syst. 2016, 116, 2–20. [Google Scholar] [CrossRef]
- Hu, L.T.; Bentler, P.M. Cutoff criteria for fit indexes in covariance structure analysis: Conventional criteria versus new alternatives. Struct. Equ. Model. 1999, 6, 1–55. [Google Scholar] [CrossRef]
- Greaves, M.; Zibarras, L.D.; Stride, C. Using the theory of planned behavior to explore environmental behavioral intentions in the workplace. J. Environ. Psychol. 2013, 34, 109–120. [Google Scholar] [CrossRef]
- Nekmahmud, M. Food consumption behavior, food supply chain disruption, and food security crisis during the COVID-19: The mediating effect of food price and food stress. J. Foodserv. Bus. Res. 2022, 25, 1–27. [Google Scholar] [CrossRef]
- Hasan, M.; Noor, T.; Gao, J.; Usman, M.; Abedin, M.Z. Rural Consumers’ Financial Literacy and Access to FinTech Services. J. Knowl. Econ. 2022, 1–25. [Google Scholar] [CrossRef]

| Country Context and Valid Samples | Study Focus | Applying Theory | Methods | Factors with Significant Direct | Factors with Insignificant Effect | Years (Authors) |
|---|---|---|---|---|---|---|
| Bangladesh (1510) | measuring pro-environmental behavior for energy-efficient appliances (EEAs) | TRA and TPB | SEM | environmental knowledge, eco-label knowledge, attitude, and green trust→PEB | 2022 [31] | |
| Pakistan (240) | predicting young consumer purchase behavior of EEAs | TPB | SEM | attitude, subjective norms, and perceived behavioral control→P.I. | 2022 [49] | |
| Pakistan (50) | antecedents of consumers’ purchase intention towards EEAs | TPB | SEM | attitude, consumer social responsibility, functional value, knowledge of eco-labels, functional value, green trust→P.I. | personal norms→P.I. | 2022 [50] |
| Pakistan (673) | investigating consumers’ intentions in Pakistan to purchase EEAs | TPB | SEM | attitude, subjective norms, and perceived behavior control→P.I. | 2021 [51] | |
| Pakistan (289) | determinants of consumers’ intentions towards the purchase of EEAs | TPB | SEM | attitude, perceived behavioral control, policyinformation campaigns, and past-purchase experiences→P.I. | subjective and moral norms→P.I. | 2021 [52] |
| Pakistan (50) | evaluating consumers’ purchase intention of EEAs | TPB | CB-SEM | knowledge of eco-labels, environmental concern, attitude, and consumer effectiveness-P.I. | 2020 [53] | |
| Pakistan (446) | developing a theoretical framework of consumers’ purchase intention of EEAs | TPB | SEM | knowledge of eco-labels, environmental concern, and perceived consumer effectiveness→P.I. | green trust and functional value→P.I. | 2020 [54] |
| Pakistan (446) | evaluating the antecedents of consumers’ purchase intention of EEAs | TPB | SEM | attitude, functional value, environmental concern, perceived effectiveness, age, income, gender, education→P.I. | 2020 [54] | |
| Pakistan (472) | predicting the antecedents of consumers’ purchase intention of EEAs | TPB | SEM | subjective norms, green trust, attitude, perceived behavior control, demographic profile→P.I. | 2020 [2] | |
| South Africa (298) | identifying the influencing factors on purchase of EEAs | TPB | SEM | attitude, perceived behavior control, moral norms, environmental concern, perceived benefits, informational publicity→P.I. | subjective norms→P.I. | 2020 [20] |
| China(369) | exploring the influencing factors of Chinese consumers’ purchase of EEAs | NAM and TPB | SEM | personal norm, subjective norm and attitude→P.I. | 2019 [21] | |
| South Africa (440) | identifying the key drivers of consumers’ attention to energy-efficiency labels affixed to EEAs | Signaling theory and attitude-to-behavior theory | SEM | environmental concern, environmental attitude, social norms and product quality→P.I. | product price, environmental knowledge→P.I. | 2018 [55] |
| India (300) | identifying the barriers topurchase intentions of EEAs | societal norms, price sensitivity, perceived product risk, skepticism about label claims, perceived personal inconvenience→P.I. | 2018 [18] | |||
| Vietnam (682) | Measuring the EEAs in emerging markets | VKAB | SEM | attitude, environmental protection and individual inconvenience→P.I. | 2016 [56] |
| Variables | Frequency | Percent |
|---|---|---|
| Gender Male | 772 | 67 |
| Female | 383 | 33 |
| Age 21–30 years | 220 | 19 |
| 31–40 years | 208 | 18 |
| 41–50 years | 422 | 37 |
| 51–60 years | 180 | 16 |
| 61–70 years | 120 | 10 |
| Above 70 years | 05 | 1 |
| Level of Education secondary | 162 | 14 |
| Higher secondary | 291 | 25 |
| Undergraduate | 421 | 36 |
| Master/Postgraduate | 281 | 25 |
| Family Size 2–3 | 150 | 13 |
| 4–5 | 410 | 35 |
| 6–7 | 455 | 40 |
| More than 7 | 140 | 12 |
| Income (monthly) 120–240 USD | 367 | 32 |
| 241–360 USD | 317 | 27 |
| 361–480USD | 210 | 18 |
| 481–600 USD | 148 | 13 |
| 601–720 USD | 50 | 4 |
| Above 720 | 63 | 6 |
| Profession Farmer | 381 | 33 |
| Government job | 197 | 17 |
| Private job | 109 | 9 |
| Entrepreneur | 309 | 27 |
| Others | 159 | 14 |
| N = | 1155 |
| Constructs | Items | Loading | CR | Cronbach’s Alpha | AVE | VIF |
|---|---|---|---|---|---|---|
| Attitude | AT1 | 0.730 | 1.269 | |||
| AT2 | 0.797 | 0.826 | 0.686 | 0.614 | 1.381 | |
| AT3 | 0.820 | 1.379 | ||||
| Subjective norms | SN1 | 0.845 | 1.676 | |||
| SN2 | 0.835 | 0.869 | 0.773 | 0.688 | 1.700 | |
| SN3 | 0.807 | 1.460 | ||||
| Perceived behavior control | PBC1 | 0.744 | 1.249 | |||
| PBC2 | 0.757 | 0.803 | 0.632 | 0.576 | 1.233 | |
| PBC3 | 0.775 | 1.242 | ||||
| Moral norms | MN1 | 0.829 | 1.532 | |||
| MN2 | 0.857 | 0.862 | 0.759 | 0.675 | 1.703 | |
| MN3 | 0.777 | 1.454 | ||||
| Environmental concern | EC1 | 0.830 | 1.523 | |||
| EC2 | 0.862 | 0.871 | 0.778 | 0.692 | 1.894 | |
| EC3 | 0.802 | 1.602 | ||||
| Purchase intention | PI1 | 0.798 | 1.703 | |||
| PI2 | 0.791 | 1.683 | ||||
| PI3 | 0.802 | 0.880 | 0.818 | 0.647 | 1.750 | |
| PI4 | 0.826 | 1.775 | ||||
| Purchase behavior | PB1 | 0.774 | 1.404 | |||
| PB2 | 0.793 | 0.800 | 0.669 | 0.503 | 1.493 | |
| PB3 | 0.647 | 1.208 | ||||
| PB4 | 0.607 | 1.172 |
| Constructs | Fornell-Larcker Criterion | |||||||
|---|---|---|---|---|---|---|---|---|
| 1 | 2 | 3 | 4 | 5 | 6 | 7 | ||
| 1 | AT | 0.784 | ||||||
| 2 | EC | 0.478 | 0.832 | |||||
| 3 | MN | 0.422 | 0.363 | 0.822 | ||||
| 4 | PBC | 0.425 | 0.376 | 0.451 | 0.759 | |||
| 5 | PB | 0.410 | 0.320 | 0.509 | 0.528 | 0.710 | ||
| 6 | SN | 0.416 | 0.389 | 0.440 | 0.546 | 0.547 | 0.829 | |
| 7 | PI | 0.453 | 0.368 | 0.591 | 0.528 | 0.685 | 0.592 | 0.804 |
| Heterotrait-Monotrait Ratio (HTMT) | ||||||||
| 1 | AT | |||||||
| 2 | EC | 0.653 | ||||||
| 3 | MN | 0.583 | 0.472 | |||||
| 4 | PBC | 0.646 | 0.538 | 0.641 | ||||
| 5 | PB | 0.597 | 0.426 | 0.682 | 0.822 | |||
| 6 | SN | 0.565 | 0.500 | 0.573 | 0.780 | 0.746 | ||
| 7 | PI | 0.598 | 0.453 | 0.747 | 0.730 | 0.779 | 0.741 | |
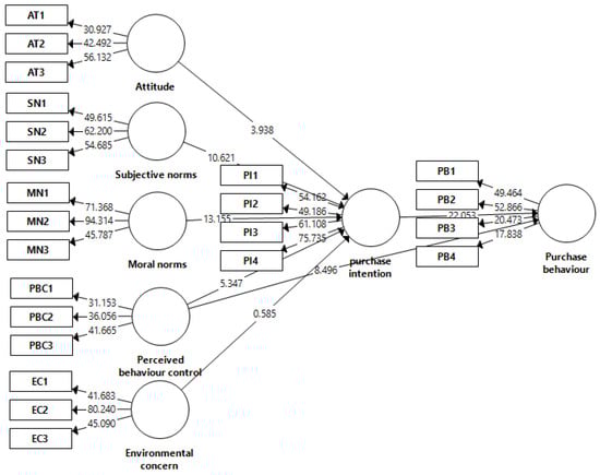
| Hypothesis | Path Coefficient | M | Std. | t Values | p Values | Supported | |
|---|---|---|---|---|---|---|---|
| H1 | AT -> PI | 0.110 | 0.109 | 0.028 | 3.899 | 0.000 | Yes |
| H2 | SN -> PI | 0.308 | 0.308 | 0.029 | 10.625 | 0.000 | Yes |
| H3 | PBC -> PI | 0.157 | 0.156 | 0.030 | 5.274 | 0.000 | Yes |
| H4 | PBC -> PB | 0.224 | 0.224 | 0.026 | 8.573 | 0.000 | Yes |
| H5 | MN -> PI | 0.333 | 0.333 | 0.026 | 12.896 | 0.000 | Yes |
| H6 | EC -> PI | 0.015 | 0.016 | 0.027 | 0.575 | 0.566 | No |
| H7 | PI -> PB | 0.570 | 0.571 | 0.026 | 22.236 | 0.000 | Yes |
| Saturated model | Estimated model | R Square | R Square Adjusted | ||||
| SRMR | 0.068 | 0.070 | purchase intention | 0.517 | 0.515 | ||
| d_ULS | 1.292 | 1.355 | purchase behavior | 0.508 | 0.507 | ||
| d_G | 0.420 | 0.428 | |||||
| RMS Theta | 0.156 | ||||||
| Relationships between Constructs | Direct Effects | p Value | Indirect Effects | p Value | Total Effects | p Value |
|---|---|---|---|---|---|---|
| AT -> PI | 0.110 | 0.000 | ||||
| AT -> PB | 0.048 | 0.074 | 0.062 | 0.000 | 0.098 | 0.001 |
| SN -> PI | 0.308 | 0.000 | ||||
| SN -> PB | 0.145 | 0.000 | 0.175 | 0.000 | 0.283 | 0.000 |
| PBC -> PI | 0.157 | 0.000 | ||||
| PBC -> PB | 0.224 | 0.000 | 0.089 | 0.000 | 0.211 | 0.000 |
| MN -> PI | 0.333 | 0.000 | ||||
| MN -> PB | 0.107 | 0.000 | 0.089 | 0.000 | 0.257 | 0.000 |
| EC -> PI | 0.015 | 0.566 | ||||
| EC -> PB | −0.006 | 0.814 | 0.009 | 0.564 | −0.002 | 0.955 |
| PI -> PB | 0.570 | 0.000 | 0.448 | 0.000 |
Publisher’s Note: MDPI stays neutral with regard to jurisdictional claims in published maps and institutional affiliations. |
© 2022 by the authors. Licensee MDPI, Basel, Switzerland. This article is an open access article distributed under the terms and conditions of the Creative Commons Attribution (CC BY) license (https://creativecommons.org/licenses/by/4.0/).
Share and Cite
Hossain, I.; Fekete-Farkas, M.; Nekmahmud, M. Purchase Behavior of Energy-Efficient Appliances Contribute to Sustainable Energy Consumption in Developing Country: Moral Norms Extension of the Theory of Planned Behavior. Energies 2022, 15, 4600. https://doi.org/10.3390/en15134600
Hossain I, Fekete-Farkas M, Nekmahmud M. Purchase Behavior of Energy-Efficient Appliances Contribute to Sustainable Energy Consumption in Developing Country: Moral Norms Extension of the Theory of Planned Behavior. Energies. 2022; 15(13):4600. https://doi.org/10.3390/en15134600
Chicago/Turabian StyleHossain, Imran, Maria Fekete-Farkas, and Md. Nekmahmud. 2022. "Purchase Behavior of Energy-Efficient Appliances Contribute to Sustainable Energy Consumption in Developing Country: Moral Norms Extension of the Theory of Planned Behavior" Energies 15, no. 13: 4600. https://doi.org/10.3390/en15134600
APA StyleHossain, I., Fekete-Farkas, M., & Nekmahmud, M. (2022). Purchase Behavior of Energy-Efficient Appliances Contribute to Sustainable Energy Consumption in Developing Country: Moral Norms Extension of the Theory of Planned Behavior. Energies, 15(13), 4600. https://doi.org/10.3390/en15134600

