The Use of a Fault Tree Analysis (FTA) in the Operator Reliability Assessment of the Critical Infrastructure on the Example of Water Supply System
Abstract
1. Introduction
- optimal state—the system works properly, the operator supervises the current signals, and makes routine regulation of the system operating parameters. The operator’s thought processes are algorithmic (training and operational practice);
- state of minimum loads—occurs in the control process of highly automated systems using computer techniques;
- state of maximum loads—work requires creative thinking, a sense of responsibility for mistakes, and postponement of reactions. Specialized training and knowledge of emergency scenarios are required.
- lack of time—the operator makes hasty decisions;
- lack of information—the operator is not fully prepared for work and he lacks knowledge about the system;
- excess of information—the operator receives too many signals and he cannot choose the most important information.
- an active error with immediate effects, causing the immediate occurrence of an undesirable event;
- failure to comply with safety procedures:
- ○
- overestimating the possibilities,
- ○
- underestimating the threat;
- misinterpretation:
- ○
- omission of facts,
- ○
- lack of concentration,
- ○
- lack of understanding;
- error with deferred effects, usually of a planning nature.
- the first generation of HRA covers the years 1970–1990 and includes methods that focus on the quantitative determination of the operator error probability, such as: Technique for Human Error Rate Prediction (THERP), Human Cognition Reliability (HCR), and Human Error Assessment and Reduction Technique (HEART);
- the second generation of HRA covers the years 1990–2005 and includes methods that are to determine the impact on the level of the operator reliability of contextual factors describing the situation and human cognitive functions such as memory, attention, thinking, and perception, e.g., A Technique for Human Event Analysis (ATHEANA), Simplified Plant Analysis Risk Human Reliability Assessment (SPAR-H), and Cognitive Reliability and Error Analysis Methods (CREAM);
- the third generation of HRA, which has been developing since 2005, focuses on the use of simulation methods to assess operator reliability, e.g., Nuclear Action Relia-bility Assesment (NARA), Controller Action Reliability Assessment (CARA), and Simulator for Human Error Probability Analysis (SHERPA).
2. Materials and Methods
2.1. Failure Trees: Definitions and Schemes
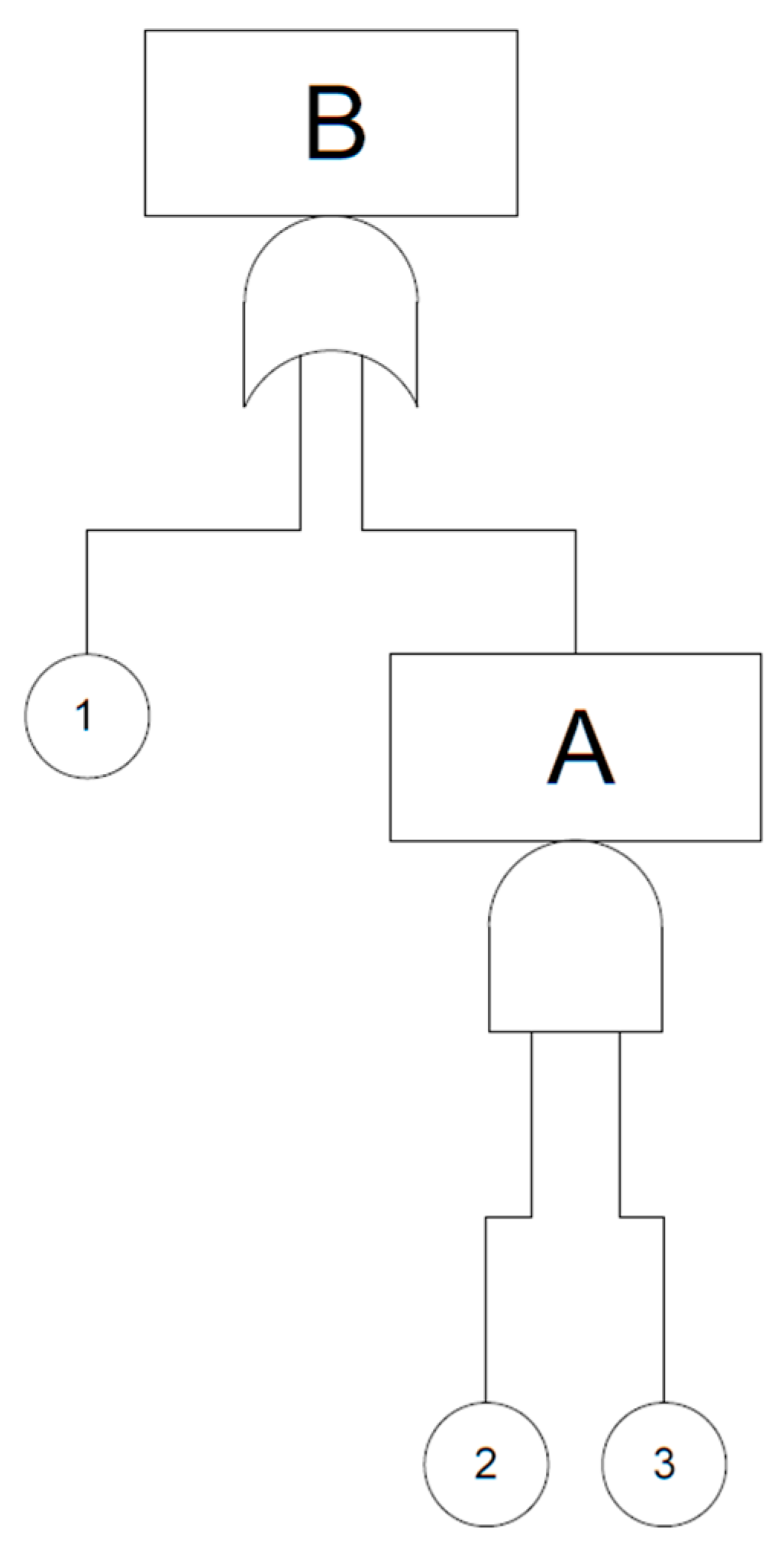
- exit—the result of an action or other entry; consequence of the cause. The output can be an event or a state. The output of the combination of appropriate input events represented by the gateway can be either an intermediate event or a peak event. The output can also be an input to an intermediate or peak event;
- peak event—the result of the combination of all input events. This is the event under which FT is built. The peak event is often equated with the final event or peak exit. The peak event is defined at the start of the analysis and has the highest position in the hierarchy of events;
- final event—the final result of the combination of all inputs, to intermediate and elementary events;
- peak output—the output that is tested while building the FT;
- gate—symbol representing the relationship between the output event and the corresponding inputs. The given gate symbol defines the required type of relationship between the input events that will trigger the output event;
- cross-section—a group of events that (if all events occur) will cause the peak event to appear;
- minimum cross-section—the minimum or the smallest set of events that must occur in order to cause a peak event. The non-occurrence of even one of the events in the set will result in the lack of a peak event;
- event—the occurrence of a condition or action;
- elementary event—an event or state that cannot be further developed down in the FT construct;
- basic event—the event located at the bottom of the FT structure;
- intermediate event—an event that is not a peak or base event. Most often it is the result of one or more basic events and/or another intermediate event;
- undeveloped event—an event that has no input events, e.g., due to lack of detailed information or is expanded in another analysis, and is considered indivisible in the FTA;
- single failure—an emergency event which, if it occurs, will result in a failure of the entire system or, irrespective of other events and their combinations, will result in an unfavorable peak event (output);
- common causal event—various events in the system or in FT that have the same causes of occurrence;
- common cause—the cause of multiple events;
- repeated/duplicated event—an event which is an input to more than one previous event.
- description of the system and boundary conditions—it requires to define the so-called peak event that should be clearly and unambiguous, and to define elementary events leading to the peak event;
- selection of the peak event—it can be one event or group of peak events that will be analyzed using the FTA method;
- tree structure—it consists in identifying all necessary indirect events and their relationship, sufficient for a peak event to occur and determining their probability;
- identification of minimum tree sections—the shortest patch from elementary events to the peak event;
- qualitative analysis—it may be conducted using information on minimum cross-sections;
- quantitative analysis—which lead to calculating the probability of a peak event.
- the need to know and identify all indirect events necessary and sufficient for the peak event to occur;
- the need to know the probability of indirect and elementary events;
- the need of using the logic gates that define the logical product of events and the logical sum of events; which requires simplifying complex dependencies to simple logic gates.
2.2. The Probability of the Peak Events
- P(U)—probability of failure,
- P(Ui)—probability of failure of the i-th input event.
- λ—failure intensity index, 1/d,
- λi—failure intensity index of the i-th input event, 1/d.
- µi—failure intensity index of the i-th input event, 1/d
2.3. Description of the Research Object
3. Results and Discussion
- water quality monitoring carried out at the intake and during treatment (at the WTP);
- the possibility of closing the intake and using the water accumulated in water tanks at WTP and in network water tanks;
- launching the water supply from alternative sources;
- biomonitoring based on indicator organisms (mussels).
- skill-reflexive performance of activities acquired as a result of practical experience (training) of activities on the basis of patterns of conduct;
- rule—performing less obvious actions according to specific rules, developed for scenarios of the system operation;
- knowledge—acting in situations where practical patterns or rules of conduct are not directly applicable; it becomes important to recognize a different situation, diagnose the system condition and make decisions.
4. Conclusions
Author Contributions
Funding
Data Availability Statement
Acknowledgments
Conflicts of Interest
References
- Tchórzewska-Cieślak, B.; Pietrucha-Urbanik, K.; Eid, M. Functional Safety Concept to Support Hazard Assessment and Risk Management in Water-Supply Systems. Energies 2021, 14, 947. [Google Scholar] [CrossRef]
- Boryczko, K.; Piegdoń, I.; Szpak, D.; Żywiec, J. Risk Assessment of Lack of Water Supply Using the Hydraulic Model of the Water Supply. Resources 2021, 10, 43. [Google Scholar] [CrossRef]
- Kordana, S.; Słyś, D. Decision Criteria for the Development of Stormwater Management Systems in Poland. Resources 2020, 9, 20. [Google Scholar] [CrossRef]
- Rak, J.; Tchórzewska-Cieślak, B. Metody Analizy i Oceny Ryzyka w Systemie Zaopatrzenia w Wodę; Oficyna Wydawnicza Politechniki Rzeszowskiej: Rzeszów, Poland, 2005. (In Polish) [Google Scholar]
- Wu, S.; Hrudey, S.; French, S.; Bedford, T.; Soane, E.; Pollard, S. A role for human reliability analysis (HRA) in preventing drinking water incidents and securing safe drinking water. Water Res. 2009, 43, 3227–3238. [Google Scholar] [CrossRef] [PubMed][Green Version]
- Helmreich, R.L. On error management: Lessons from aviation. Br. Med. J. 2000, 320, 781–785. [Google Scholar] [CrossRef] [PubMed]
- Kariuki, S.G.; Lowe, K. Integrating human factors into process analysis. Reliab. Eng. Syst. Saf. 2007, 92, 1764–1773. [Google Scholar] [CrossRef]
- Ren, J.; Jenkinson, I.; Wang, J.; Xu, D.L.; Yang, J.B. A methodology to model causal relationships in offshore safety assessment focusing on human and organisational factors. J. Saf. Res. 2008, 39, 87–100. [Google Scholar] [CrossRef] [PubMed]
- Tanga, Y.; Wu, S.; Miao, X.; Pollard, S.J.T.; Hrudey, S. Resilience to evolving drinking water contamination risks: A human error prevention perspective. J. Clean. Prod. 2013, 57, 228–237. [Google Scholar] [CrossRef]
- Adhikari, S.; Bayley, C.; Bedford, T.; Busby, J.; Cliffe, A.; Devgun, G.; Eid, M.; French, S.; Keshvala, R.; Pollard, S.J.T.; et al. Human Reliability Analysis: A Review and Critique; Technical Report; University of Manchester: Manchester, UK, 2021. [Google Scholar]
- Havlikova, M.; Jirgl, M.; Bradac, Z. Human reliability in Man-Machine Systems. Procedia Eng. 2015, 100, 1207–1214. [Google Scholar] [CrossRef]
- Dsouza, N.; Lu, L. A Literature Review on Human Reliability Analysis Techniques Applied for Probabilistic Risk Assessment in the Nuclear Industry. In Proceedings of the AHFE 2016 International Conference on Human Factors in Energy: Oil, Gas, Nuclear and Electric Power Industries, Walt Disney World, FL, USA, 27–31 July 2016; Volume 495, pp. 41–56. [Google Scholar]
- Żywiec, J.; Tchórzewska-Cieślak, B. Use of the CREAM method for the assessment of operator reliability in the process of backwashing filters at a water treatment station. J. Konbin 2020, 50, 115–133. [Google Scholar] [CrossRef]
- Kozłowski, E.; Mazurkiewicz, D.; Kowalska, B.; Kowalski, D. Binary Linear Programming as a Decision-Making Aid for Water Intake Operators. In Proceedings of the Intelligent Systems Production, Engineering and Maintenance (ISPEM 2017), Wroclaw, Poland, 28–29 September 2017; Burduk, A., Mazurkiewicz, D., Eds.; Springer: Berlin/Heidelberg, Germany, 2018; pp. 199–208. [Google Scholar]
- Kowalik, P.; Rzemieniak, M. Binary Linear Programming as a Tool of Cost Optimization for a Water Supply Operator. Sustainability 2021, 13, 3470. [Google Scholar] [CrossRef]
- Barua, A.; Sinha, P.; Khorasani, K. On the fault diagnosis and failure analysis in the satellite attitude control subsystem. In Proceedings of theSpace OPS 2004 Conference, Montreal, QC, Canada, 17–21 May 2004; p. 266. [Google Scholar]
- Siontorou, C.G.; Batzias, F.A. Error identification/propagation/remediation in biomonitoring surveys—A knowledge-based approach towards standardization via fault tree analysis. Ecol. Indic. 2011, 11, 564–581. [Google Scholar] [CrossRef]
- Ferdous, R.; Khan, F.; Veitch, B.; Amyotte, P.R. Methodology for Computer Aided Fuzzy Fault Tree Analysis. Process Safety and Environmental Protection; Elsevier: Amsterdam, The Netherlands, 2009; Volume 87, pp. 217–226. [Google Scholar]
- Andrews, J.D.; Moss, T.R. Reliability and Risk Assessment; Longman Scientific & Technical: London, UK, 1993. [Google Scholar]
- Schneeweiss, W.G. The Fault Tree Method; LiLoLe-Verlag GmbH (Publ. Co., Ltd.): Hagen, Germany, 1999. [Google Scholar]
- Marquez, F.P.G.; Perez, J.M.P.; Marugan, A.P.; Papaelias, M. Identification of critical components of wind turbines using FTA over the time. Renew. Energy 2016, 87, 869–883. [Google Scholar] [CrossRef]
- Yazdi, M. Hybrid Probabilistic Risk Assessment Using Fuzzy FTA and Fuzzy AHP in a Process Industry. J. Fail. Anal. Preven. 2017, 17, 756–764. [Google Scholar] [CrossRef]
- Directive (EU) 2020/2184; The Quality of Water Intended For Human Consumption. The European Parliament: Strasbourg, France, 16 December 2020.
- Tchórzewska-Cieślak, B.; Pietrucha-Urbanik, K.; Papciak, D. An Approach to Estimating Water Quality Changes in Water Distribution Systems Using Fault Tree Analysis. Resources 2019, 8, 162. [Google Scholar] [CrossRef]
- Taheriyoun, M.; Moradinejad, S. Reliability analysis of a wastewater treatment plant using fault tree analysis and Monte Carlo simulation. Environ. Monit. Assess. 2015, 187, 4186. [Google Scholar] [CrossRef] [PubMed]
- Lindhe, A.; Rosen, S.; Norberg, T.; Bergstedt, O. Fault tree analysis for integrated and probabilistic risk analysis of drinking water systems. Water Res. 2009, 43, 1641–1653. [Google Scholar] [CrossRef] [PubMed]
- Kim, T.; Kim, K.; Hyung, J.; Koo, J. Integrated water suspension risk assessment using fault tree analysis and genetic algorithm in water supply systems. Desalination Water Treat. 2021, 227, 104–115. [Google Scholar] [CrossRef]
- Rausand, M.; Hoyland, A. System Reliability Theory—Models, Statistical Methods, and Applications; Wiley-Interscience: Hoboken, NJ, USA, 2004. [Google Scholar]
- Rosén, L.; Bergstedt, O.; Lindhe, A.; Pettersson, T.J.R.; Johansson, A.; Norberg, T. Comparing Raw Water Options to Reach Water Safety Targets Using an Integrated Fault Tree Model. In Water Safety Plans: Global Experiences and Future Trends; The International Water Association Conference: London, UK, 2008. [Google Scholar]
- BS EN 61025:2007; Fault Tree Analysis (FTA). British Standards Institution: London, UK, 2017.
- Tchórzewska-Cieślak, B.; Boryczko, K.; Eid, M. Failure scenarios in water supply system by means of fault tree analysis. In Advances in Safety, Reliability and Risk Management; Grall, A., Bérenguer, C., Soares, C.G., Eds.; Taylor & Francis Group: London, UK, 2012; pp. 2492–2499. [Google Scholar]
- Helmer, G.; Wong, J.; Slagell, M.; Honavar, V.; Miller, L.; Lutz, R. A Software Fault Tree Approach to Requirements Analysis of an Intrusion Detection System; Springer: London, UK, 2002. [Google Scholar]
- Świderska-Bróż, M.; Kowal, A.L. Oczyszczanie Wody; Wydawnictwo Naukowe PWN: Warsaw, Poland, 2007. (In Polish) [Google Scholar]
- Hollnagel, E. Cognitive Reliability and Error Analysis Method—CREAM; Elsevier: Amsterdam, The Netherlands, 1998. [Google Scholar]
- Jin, J.; Yuan, L. A Fuzzy and Bayesian Network CREAM Model for Human Error Probability Quantification of the ATO System. In Proceedings of the 4th International Conference on Electrical and Information Technologies for Rail Transportation (EITRT), Qingdao, China, 25–27 October 2020; Springer: Singapore; pp. 567–576. [Google Scholar]
- Guo, Y.; Sun, Y. Human Reliability Quantification in Flight through a Simplified CREAM Method. In Advances in Human Factors of Transportation; Springer: Cham, Switzerland, 2019; pp. 762–773. [Google Scholar]




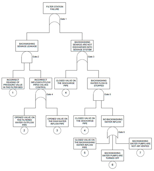
| Symbol | Name | Description |
|---|---|---|
![]() | An elementary event | The lowest level event for which the exit probability or reliability information is known. |
![]() | Gate OR | An exit event occurs if any of the input events occur. |
![]() | Gate AND | An exit event occurs if all of the input events occur. |
| Elementary Event | λ [1/Day] | µ [1/Day] |
|---|---|---|
| 1 | 0.0027 | 0.24 |
| 2 | 0.0050 | 0.38 |
| 3 | 0.0022 | 0.36 |
| Elementary Event | Situation Description | Operator Error Probability | |
|---|---|---|---|
| 1 | Filter control | Incorrect reading of pressure value in the filter bed | 0.0147 |
| 2 | Opened valve on the filtered water outflow pipe | 0.0147 | |
| 3 | Opened valve on the raw water inflow pipe | 0.0147 | |
| 4 | Closed valve on the sewage discharge pipe | 0.0147 | |
| 5 | Closed valve on the backwashing water inflow pipe | 0.0147 | |
| 6 | Pumps control | Backwashing water pumps are turned off | 0.0137 |
| 7 | Backwashing water pumps are not air vented | 0.0137 | |
Publisher’s Note: MDPI stays neutral with regard to jurisdictional claims in published maps and institutional affiliations. |
© 2022 by the authors. Licensee MDPI, Basel, Switzerland. This article is an open access article distributed under the terms and conditions of the Creative Commons Attribution (CC BY) license (https://creativecommons.org/licenses/by/4.0/).
Share and Cite
Boryczko, K.; Szpak, D.; Żywiec, J.; Tchórzewska-Cieślak, B. The Use of a Fault Tree Analysis (FTA) in the Operator Reliability Assessment of the Critical Infrastructure on the Example of Water Supply System. Energies 2022, 15, 4416. https://doi.org/10.3390/en15124416
Boryczko K, Szpak D, Żywiec J, Tchórzewska-Cieślak B. The Use of a Fault Tree Analysis (FTA) in the Operator Reliability Assessment of the Critical Infrastructure on the Example of Water Supply System. Energies. 2022; 15(12):4416. https://doi.org/10.3390/en15124416
Chicago/Turabian StyleBoryczko, Krzysztof, Dawid Szpak, Jakub Żywiec, and Barbara Tchórzewska-Cieślak. 2022. "The Use of a Fault Tree Analysis (FTA) in the Operator Reliability Assessment of the Critical Infrastructure on the Example of Water Supply System" Energies 15, no. 12: 4416. https://doi.org/10.3390/en15124416
APA StyleBoryczko, K., Szpak, D., Żywiec, J., & Tchórzewska-Cieślak, B. (2022). The Use of a Fault Tree Analysis (FTA) in the Operator Reliability Assessment of the Critical Infrastructure on the Example of Water Supply System. Energies, 15(12), 4416. https://doi.org/10.3390/en15124416




