Control Design and Parameter Tuning for Islanded Microgrids by Combining Different Optimization Algorithms
Abstract
1. Introduction
- Proposing a new simple design approach and tuning method for the optimal setting of power, voltage, and current controllers’ coefficients.
- Proposing novel objective function evaluating optimized parameters for the controllers while ensuring the VSI stability in the whole range of operation.
- Proposing a combination of PSO and GA for parameter tuning for a VSI in an MG application.
2. State-Space Modelling of the Inverter
3. Proposed Design Approach
3.1. Formulation of Optimization Problem
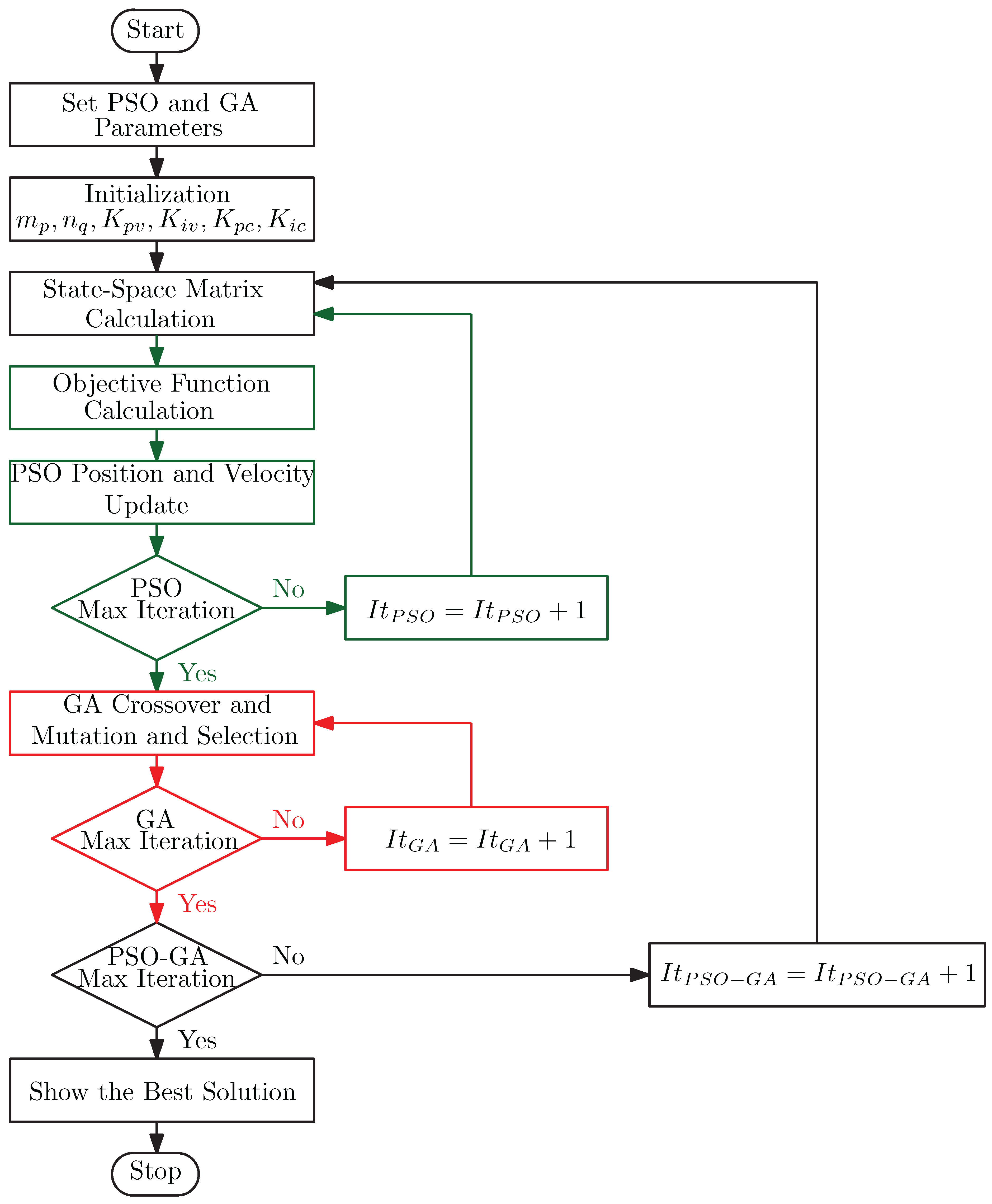
3.2. Proposed PSO-GA
3.3. Designing Controllers’ Coefficients for a Case Study
3.4. Effect of Operating Point Changes
- High-frequency modes which consist of seven poles;
- Low-frequency modes which consist of three poles;
- Very low-frequency modes which consist of three poles.
3.5. Effect of Output Impedance Changes
3.6. Plug-and-Play Capability of the Design Approach
4. Simulation Results
4.1. Case Study I: One Inverter with Linear Load
4.2. Case Study II: One Inverter with Nonlinear Load
4.3. Case Study III: Two Inverter with Linear Load
5. Conclusions
- Proposing a simple guideline for engineers to design controllers’ parameters in an islanded MG regardless of the number of inverters, MG configuration, output impedances, and loads types which significantly reduces the effort and complexity of the design issue.
- Improvement in the steady-state frequency, the currents, and the three-phase voltages response under linear load changes, nonlinear load changes, and linear load changes in the islanded MG with two grid-forming inverters.
- Needless of coefficient readjustment for the whole range of operating points.
- Providing a plug-and-play design approach when a new DG wants to be added to the MG.
Author Contributions
Funding
Institutional Review Board Statement
Informed Consent Statement
Data Availability Statement
Conflicts of Interest
Correction Statement
References
- Issa, W.R.; Abusara, M.A.; Sharkh, S.M. Control of Transient Power during Unintentional Islanding of Microgrids. IEEE Trans. Power Electron. 2015, 30, 4573–4584. [Google Scholar] [CrossRef]
- Lopes, J.A.P.; Moreira, C.L.; Madureira, A.G. Defining control strategies for MicroGrids islanded operation. IEEE Trans. Power Syst. 2006, 21, 916–924. [Google Scholar] [CrossRef]
- Issa, W.R.; Khateb, A.H.E.; Abusara, M.A.; Mallick, T.K. Control Strategy for Uninterrupted Microgrid Mode Transfer During Unintentional Islanding Scenarios. IEEE Trans. Ind. Electron. 2018, 65, 4831–4839. [Google Scholar] [CrossRef]
- Al Badwawi, R.; Issa, W.R.; Mallick, T.K.; Abusara, M. Supervisory Control for Power Management of an Islanded AC Microgrid Using a Frequency Signalling-Based Fuzzy Logic Controller. IEEE Trans. Sustain. Energy 2019, 10, 94–104. [Google Scholar] [CrossRef]
- Guerrero, J.M.; Vasquez, J.C.; Matas, J.; de Vicuna, L.G.; Castilla, M. Hierarchical Control of Droop-Controlled AC and DC Microgrids—A General Approach toward Standardization. IEEE Trans. Ind. Electron. 2011, 58, 158–172. [Google Scholar] [CrossRef]
- Issa, W.R.; Abusara, M.A.; Sharkh, S.M. Impedance interaction between islanded parallel voltage source inverters and the distribution network. In Proceedings of the 7th IET International Conference on Power Electronics, Machines and Drives (PEMD 2014), Manchester, UK, 8–10 April 2014; pp. 1–6. [Google Scholar] [CrossRef]
- Han, H.; Hou, X.; Yang, J.; Wu, J.; Su, M.; Guerrero, J.M. Review of Power Sharing Control Strategies for Islanding Operation of AC Microgrids. IEEE Trans. Smart Grid 2016, 7, 200–215. [Google Scholar] [CrossRef]
- Huang, W.; Shuai, Z.; Shen, X.; Li, Y.; Shen, Z.J. Dynamical Reconfigurable Master–Slave Control Architecture (DRMSCA) for Voltage Regulation in Islanded Microgrids. IEEE Trans. Power Electron. 2022, 37, 249–263. [Google Scholar] [CrossRef]
- Sun, X.; Lee, Y.S.; Xu, D. Modeling, analysis, and implementation of parallel multi-inverter systems with instantaneous average-current-sharing scheme. IEEE Trans. Power Electron. 2003, 18, 844–856. [Google Scholar] [CrossRef]
- Guerrero, J.M.; Chandorkar, M.; Lee, T.L.; Loh, P.C. Advanced Control Architectures for Intelligent Microgrids—Part I: Decentralized and Hierarchical Control. IEEE Trans. Ind. Electron. 2013, 60, 1254–1262. [Google Scholar] [CrossRef]
- Hossain, M.A.; Pota, H.R.; Issa, W.; Hossain, M.J. Overview of AC Microgrid Controls with Inverter-Interfaced Generations. Energies 2017, 10, 1300. [Google Scholar] [CrossRef]
- Rocabert, J.; Luna, A.; Blaabjerg, F.; Rodríguez, P. Control of Power Converters in AC Microgrids. IEEE Trans. Power Electron. 2012, 27, 4734–4749. [Google Scholar] [CrossRef]
- Dragičević, T.; Lu, X.; Vasquez, J.C.; Guerrero, J.M. DC Microgrids—Part I: A Review of Control Strategies and Stabilization Techniques. IEEE Trans. Power Electron. 2016, 31, 4876–4891. [Google Scholar] [CrossRef]
- Zolfaghari, M.; Gharehpetian, G.B.; Shafie-khah, M.; Catalão, J.P. Comprehensive review on the strategies for controlling the interconnection of AC and DC microgrids. Int. J. Electr. Power Energy Syst. 2022, 136, 107742. [Google Scholar] [CrossRef]
- Yuan, R.F.; Ai, Q.; He, X. Research on dynamic load modelling based on power quality monitoring system. IET Gener. Transm. Distrib. 2013, 7, 46–51. [Google Scholar] [CrossRef]
- Issa, W.; Al-naemi, F.; Konstantopoulos, G.; Sharkh, S.; Abusara, M. Stability Analysis and Control of a Microgrid against Circulating Power between Parallel Inverters. Energy Procedia 2019, 157, 1061–1070. [Google Scholar] [CrossRef]
- Pogaku, N.; Prodanovic, M.; Green, T.C. Modeling, Analysis and Testing of Autonomous Operation of an Inverter-Based Microgrid. IEEE Trans. Power Electron. 2007, 22, 613–625. [Google Scholar] [CrossRef]
- Coelho, E.; Cortizo, P.; Garcia, P. Small-signal stability for parallel-connected inverters in stand-alone AC supply systems. IEEE Trans. Ind. Appl. 2002, 38, 533–542. [Google Scholar] [CrossRef]
- Issa, W.; Sharkh, S.; Abusara, M. Hybrid generators-based AC microgrid performance assessment in island mode. IET Power Electron. 2019, 12, 1973–1980. [Google Scholar] [CrossRef]
- Sao, C.K.; Lehn, P.W. Control and Power Management of Converter Fed Microgrids. IEEE Trans. Power Syst. 2008, 23, 1088–1098. [Google Scholar] [CrossRef]
- Zhong, Q.C.; Hornik, T. Cascaded Current–Voltage Control to Improve the Power Quality for a Grid-Connected Inverter with a Local Load. IEEE Trans. Ind. Electron. 2013, 60, 1344–1355. [Google Scholar] [CrossRef]
- Bolton, W. Instrumentation and Control Systems, 3rd ed.; Elsevier Ltd.: Amsterdam, The Netherlands, 2021. [Google Scholar]
- Eberlein, S.; Rudion, K. Small-signal stability modelling, sensitivity analysis and optimization of droop controlled inverters in LV microgrids. Int. J. Electr. Power Energy Syst. 2021, 125, 106404. [Google Scholar] [CrossRef]
- Eisenmann, A.; Streubel, T.; Rudion, K. Power Quality Mitigation via Smart Demand-Side Management Based on a Genetic Algorithm. Energies 2022, 15, 1492. [Google Scholar] [CrossRef]
- Hassan, M.A.S.; Assad, U.; Farooq, U.; Kabir, A.; Khan, M.Z.; Bukhari, S.S.H.; Jaffri, Z.u.A.; Oláh, J.; Popp, J. Dynamic Price-Based Demand Response through Linear Regression for Microgrids with Renewable Energy Resources. Energies 2022, 15, 1385. [Google Scholar] [CrossRef]
- Hassan, M.A.; Abido, M.A. Optimal Design of Microgrids in Autonomous and Grid-Connected Modes Using Particle Swarm Optimization. IEEE Trans. Power Electron. 2011, 26, 755–769. [Google Scholar] [CrossRef]
- Chung, I.; Liu, W.; Cartes, D.A.; Collins, E.G.; Moon, S. Control Methods of Inverter-Interfaced Distributed Generators in a Microgrid System. IEEE Trans. Ind. Appl. 2010, 46, 1078–1088. [Google Scholar] [CrossRef]
- Rosini, A.; Labella, A.; Bonfiglio, A.; Procopio, R.; Guerrero, J.M. A review of reactive power sharing control techniques for islanded microgrids. Renew. Sustain. Energy Rev. 2021, 141, 110745. [Google Scholar] [CrossRef]
- Bevrani, H.; Habibi, F.; Babahajyani, P.; Watanabe, M.; Mitani, Y. Intelligent Frequency Control in an AC Microgrid: Online PSO-Based Fuzzy Tuning Approach. IEEE Trans. Smart Grid 2012, 3, 1935–1944. [Google Scholar] [CrossRef]
- Jumani, T.A.; Mustafa, M.W.; Md Rasid, M.; Mirjat, N.H.; Leghari, Z.H.; Saeed, M.S. Optimal Voltage and Frequency Control of an Islanded Microgrid Using Grasshopper Optimization Algorithm. Energies 2018, 11, 3191. [Google Scholar] [CrossRef]
- Vemula, N.K.; Parida, S.K. Enhancement of small signal stability in inverter-dominated microgrid with optimal internal model controller. Int. Trans. Electr. Energy Syst. 2020, 30, e12471. [Google Scholar] [CrossRef]
- Salim, O.M.; Aboraya, A.; Arafa, S.I. Cascaded controller for a standalone microgrid-connected inverter based on triple-action controller and particle swarm optimisation. IET Gener. Transm. Distrib. 2020, 14, 3389–3399. [Google Scholar] [CrossRef]
- Shokoohi, S.; Golshannavaz, S.; Khezri, R.; Bevrani, H. Intelligent secondary control in smart microgrids: An on-line approach for islanded operations. Optim. Eng. 2018, 19, 917–936. [Google Scholar] [CrossRef]
- Wang, H.; Zeng, G.; Dai, Y.; Bi, D.; Sun, J.; Xie, X. Design of a Fractional Order Frequency PID Controller for an Islanded Microgrid: A Multi-Objective Extremal Optimization Method. Energies 2017, 10, 1502. [Google Scholar] [CrossRef]
- Abraham, A.; Das, S. Computational Intelligence in Power Engineering; Studies in Computational Intelligence; Springer: Berlin/Heidelberg, Germany, 2012. [Google Scholar]
- Yazdani, A.; Iravani, R. Space Phasors and Two-Dimensional Frames. In Voltage-Sourced Converters in Power Systems: Modeling, Control, and Applications; John Wiley & Sons: Hoboken, NJ, USA, 2010; pp. 69–114. [Google Scholar] [CrossRef]
- Han, Y.; Li, H.; Shen, P.; Coelho, E.A.A.; Guerrero, J.M. Review of Active and Reactive Power Sharing Strategies in Hierarchical Controlled Microgrids. IEEE Trans. Power Electron. 2017, 32, 2427–2451. [Google Scholar] [CrossRef]
- Borup, U.; Blaabjerg, F.; Enjeti, P. Sharing of nonlinear load in parallel-connected three-phase converters. IEEE Trans. Ind. Appl. 2001, 37, 1817–1823. [Google Scholar] [CrossRef]
- Leitner, S.; Yazdanian, M.; Mehrizi-Sani, A.; Muetze, A. Small-Signal Stability Analysis of an Inverter-Based Microgrid with Internal Model-Based Controllers. IEEE Trans. Smart Grid 2018, 9, 5393–5402. [Google Scholar] [CrossRef]
- Ogata, K. Modern Control Engineering; Instrumentation and Controls Series; Prentice Hall: Upper Saddle River, NJ, USA, 2010. [Google Scholar]
- He, J.; Wu, X.; Wu, X.; Xu, Y.; Guerrero, J.M. Small-Signal Stability Analysis and Optimal Parameters Design of Microgrid Clusters. IEEE Access 2019, 7, 36896–36909. [Google Scholar] [CrossRef]
- Monfared, M.; Golestan, S.; Guerrero, J.M. A New Synchronous Reference Frame-Based Method for Single-Phase Shunt Active Power Filters. J. Power Electron. 2013, 13, 692–700. [Google Scholar] [CrossRef]
- Koessler, E.; Almomani, A. Hybrid particle swarm optimization and pattern search algorithm. Optim. Eng. 2021, 22, 1539–1555. [Google Scholar] [CrossRef]
- Latiff, I.A.; Tokhi, M. Improving particle swarm optimization convergence with spread and momentum factors. Int. J. Comput. Sci. Eng. Syst. 2011, 5, 209–217. [Google Scholar]
- Sakawa, M. Genetic Algorithms and Fuzzy Multiobjective Optimization; Springer: Berlin/Heidelberg, Germany, 2002; Volume 14. [Google Scholar]





























| Parameters | Symbol | Value |
|---|---|---|
| Filter inductance | ||
| Filter capacitance | 50 | |
| Grid coupling inductance | ||
| Power controller bandwidth | / | |
| Filter inductor resistance | ||
| Filter capacitor resistance | ||
| Switching frequency | 8 | |
| Nominal frequency | 50 | |
| Dynamic improvement loop | F | |
| MG nominal power | S | 50 kVA |
| Parameters | Value | Parameters | Value | Parameters | Value |
|---|---|---|---|---|---|
| 380 V | 0 V | 380 V | |||
| 0 A | −50 A | 0 V |
| Parameters | Value | Variable | Search Interval |
|---|---|---|---|
| Population size | 100 | [0, ] | |
| PSO acceleration coefficients | 2 | [0, ] | |
| PSO inertia weight | 1 | [0, 100,000] | |
| GA crossover rate | [0, 100,000] | ||
| GA mutation rate | [0, 100,000] | ||
| Arithmetic crossover parameter | [0, 100,000] |
| Parameters | Conventional | GA | PSO | PSO-GA |
|---|---|---|---|---|
| 390 | ||||
| 16,000 | 37,469.11 | 43,762.88 | ||
| 10 |
| Parameters | Conv. | GA | PSO | PSO-GA |
|---|---|---|---|---|
| control (s) | 0.0084 | 0.013 | 0.0039 | 0.0029 |
| control (s) | 0.0017 | 0.0008 | 0.00091 | 0.0008 |
| control (s) | 0.0076 | 0.0259 | 0.0077 | 0.0044 |
| control (s) | 0.00082 | 0.0011 | 0.0011 | 0.00087 |
| control (s) | 0.0074 | 0.019 | 0.0058 | 0.0038 |
| control (s) | 0.0017 | 0.00073 | 0.0007 | 0.00069 |
| control (s) | 0.0128 | 0.033 | 0.0106 | 0.0051 |
| control (s) | 0.00082 | 0.00016 | 0.00073 | 0.00072 |
| Variables | Case Study I | Case Study II | Case Study III 1 | |||||||||
|---|---|---|---|---|---|---|---|---|---|---|---|---|
| Conv. | GA | PSO | PSO-GA | Conv. | GA | PSO | PSO-GA | Conv. | GA | PSO | PSO-GA | |
| f | 49.46 | 49.76 | 49.971 | 49.972 | 49.44 | 49.74 | 49.971 | 49.972 | Unstable | 49.85 | 49.97 | 49.97 |
| 0.54 | 0.24 | 0.029 | 0.028 | 0.56 | 0.26 | 0.029 | 0.028 | Unstable | 0.15 | 40.03 | 0.03 | |
| 351.44 | 375.65 | 372.7 | 380.28 | 354.63 | 369.22 | 371.75 | 379.38 | Unstable | 377.37 | 376.70 | 380.32 | |
| 28.56 | 4.35 | 7.3 | −0.28 | 25.37 | 10.78 | 8.25 | 0.62 | Unstable | 2.63 | 3.3 | −0.32 | |
| 68.17 | 72.98 | 72.41 | 73.85 | 67.66 | 73.33 | 72.69 | 74.17 | Unstable | 37.26 | 37.12 | 37.48 | |
| 43.41 | 46.50 | 46.16 | 47.08 | 45.28 | 47.73 | 47.70 | 48.69 | Unstable | 22.66 | 22.54 | 22.75 | |
| 350.33 | 375.03 | 372.26 | 379.61 | 348.94 | 374.96 | 372 | 379.6 | Unstable | 377.60 | 376.18 | 379.81 | |
| 0.0076 | 0.0011 | 0.0004 | 0.0004 | 0.082 | 0.037 | −0.0018 | −0.001 | Unstable | 0.008 | 0.00008 | 0.0003 | |
Publisher’s Note: MDPI stays neutral with regard to jurisdictional claims in published maps and institutional affiliations. |
© 2022 by the authors. Licensee MDPI, Basel, Switzerland. This article is an open access article distributed under the terms and conditions of the Creative Commons Attribution (CC BY) license (https://creativecommons.org/licenses/by/4.0/).
Share and Cite
Valedsaravi, S.; El Aroudi, A.; Barrado-Rodrigo, J.A.; Issa, W.; Martínez-Salamero, L. Control Design and Parameter Tuning for Islanded Microgrids by Combining Different Optimization Algorithms. Energies 2022, 15, 3756. https://doi.org/10.3390/en15103756
Valedsaravi S, El Aroudi A, Barrado-Rodrigo JA, Issa W, Martínez-Salamero L. Control Design and Parameter Tuning for Islanded Microgrids by Combining Different Optimization Algorithms. Energies. 2022; 15(10):3756. https://doi.org/10.3390/en15103756
Chicago/Turabian StyleValedsaravi, Seyedamin, Abdelali El Aroudi, Jose A. Barrado-Rodrigo, Walid Issa, and Luis Martínez-Salamero. 2022. "Control Design and Parameter Tuning for Islanded Microgrids by Combining Different Optimization Algorithms" Energies 15, no. 10: 3756. https://doi.org/10.3390/en15103756
APA StyleValedsaravi, S., El Aroudi, A., Barrado-Rodrigo, J. A., Issa, W., & Martínez-Salamero, L. (2022). Control Design and Parameter Tuning for Islanded Microgrids by Combining Different Optimization Algorithms. Energies, 15(10), 3756. https://doi.org/10.3390/en15103756

