Battery State of Health Estimation with Improved Generalization Using Parallel Layer Extreme Learning Machine
Abstract
1. Introduction
2. Methodology
2.1. Deterministic Extreme Learning Machine
2.2. Deterministic Parallel Layer Extreme Learning Machine
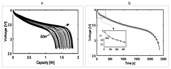
2.3. Experimental Dataset Description
2.4. State of Health (SOH)
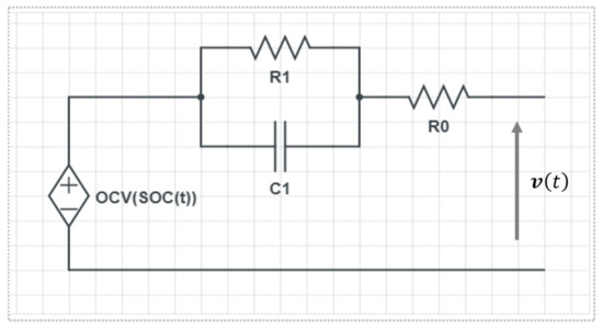
2.5. Characterization and Feature Selection
2.6. Summary of Scheme Setup Procedure
| Model Input: [V, SOC, E] |
| Model Output:SOH |
|
3. Results and Discussion
3.1. PL-ELM Model Training
3.2. PL-ELM Model Validation
3.3. Model Comparison with Deterministic ELM and Demonstration of the Drift Problem
4. Summary and Conclusions
Author Contributions
Funding
Conflicts of Interest
References
- Gantenbein, S.; Schönleber, M.; Weiss, M.; Ivers-Tiffee, E. Capacity Fade in lithium-Ion Batteries and Cyclic Aging over Various State-of-Charge Ranges. Sustainability 2019, 11, 6697. [Google Scholar]
- Vetter, J.; Novak, P.; Wagner, M.R.; Veit, C.; Moller, K.C.; Besenhard, J.O.; Winter, M.; Wohlfahrt-Mehrens, M.; Vogler, C.; Hammouche, A. Aging mechanisms in lithium-ion batteries. J. Power Sources 2005, 147, 269–281. [Google Scholar] [CrossRef]
- Victor, A.; Jeffrey, F. lithium-ion Battery Anode Aging Mechanisms. Materials 2013, 6, 1310–1325. [Google Scholar]
- Groot, J. State-of-Health Estimation of lithium-ion Batteries: Cycle Life Test Methods. Master’s Thesis, Chalmers University of Technology, Gothenburg, Sweden, 2012. Available online: http://publications.lib.chalmers.se/records/fulltext/154090/154090.pdf (accessed on 11 April 2021).
- Ramadass, P.; Bala, H.; Ralph, W.; Branko, N.P. Mathematical modelling of the capacity fade of lithium-ion cells. J. Power Sources 2003, 123, 230–240. [Google Scholar] [CrossRef]
- Paulo, K.; Shengbo, E.L.; Dongsuk, K. Simplification of pseudo two-dimensional battery model using dynamic profile of lithium concentration. J. Power Sources 2015, 286, 510–525. [Google Scholar]
- Linlin, F.; Junqiu, L.; Bo, P. Online Estimation and Error Analysis of both SOC and SOH of Lithium-ion Battery based on DEKF Method. ICAE2018—The 10th International Conference on Applied Energy. Energy Procedia 2019, 158, 3008–3013. [Google Scholar]
- Hansen, T.; Wang, C.J. Support vector-based battery state of charge estimator. J. Power Sources 2005, 141, 351–358. [Google Scholar] [CrossRef]
- Wang, J.; Guo, J.; Ding, L. An adaptive Kalman filtering based State of Charge combined estimator for electric vehicle battery pack. Energy Convers. Manag. 2009, 50, 3182–3186. [Google Scholar]
- He, J.; Wei, Z.; Bian, X.; Yan, F. State-of-Health Estimation of Lithium-Ion Batteries Using Incremental Capacity Analysis Based on Voltage–Capacity Model. IEEE Trans. Transp. Electrif. 2020, 6, 2. [Google Scholar] [CrossRef]
- Arijit, G.; Amit, P. State of Health Estimation of Lithium-Ion Batteries Using Capacity Fade and Internal Resistance Growth Models. IEEE Trans. Transp. Electrif. 2018, 4, 1. [Google Scholar]
- Christopher, R.; Osama, A.M. Adaptive Battery Management and Parameter Estimation Through Physics-Based Modeling and Experimental Verification. IEEE Trans. Transp. Electrif. 2016, 2, 4. [Google Scholar]
- Liu, Z.; Dang, X. A New Method for State of Charge and Capacity Estimation of Lithium-Ion Battery Based on Dual Strong Tracking Adaptive H Infinity Filter. Math. Probl. Eng. 2018, 5218205, 18. [Google Scholar] [CrossRef]
- Wei, Z.; Zhao, J.; Ji, D.; Tseng, K.J. A multi-time scale estimator for battery state of charge and capacity dual estimation based on an online identified model. Appl. Energy 2017, 204, 1264–1274. [Google Scholar] [CrossRef]
- Bonfitto, A.; Ezemobi, E.; Feraco, S.; Tonoli, A.; Amati, N.; Hegde, S. State of Health Estimation of Lithium Batteries for Automotive Applications with Artificial Neural Networks. In Proceedings of the 2019 AEIT International Conference of Electrical and Electronic Technologies for Automotive, AEIT AUTOMOTIVE, Turin, Italy, 2–4 July 2019. [Google Scholar]
- Chang, C.; Liu, Z.; Huang, Y.-W.; Wei, D.-Q.; Zhang, L. Estimation of Battery State of Health Using Back Propagation Neural Network. Comput. Aided Draft. Des. Manuf. 2014, 24, 60. [Google Scholar]
- Kim, J.; Yu, J.; Kim, M.; Kim, K.; Han, S. Estimation of lithium-ion Battery State of Health based on Multilayer Perceptron: As an EV Application. IFAC Pap. 2018, 51, 392–397. [Google Scholar] [CrossRef]
- Wu, J.; Wang, Y.; Zhang, X.; Chen, Z. A novel state of health estimation method of lithium-ion battery using group method of data handling. J. Power Sources 2016, 327, 457–464. [Google Scholar] [CrossRef]
- Bowen, J.; Yong, G.; Lifeng, W. A State of Health Estimation Framework for Lithium-Ion Batteries Using Transfer Components Analysis. Energies 2019, 12, 2524. [Google Scholar]
- Zhang, S.; Zhai, B.; Guo, X.; Wang, K.; Peng, N.; Zhang, X. Synchronous estimation of state of health and remaining useful lifetime for lithium-ion battery using the incremental capacity and artificial neural networks. J. Energy Storage 2019, 26, 100951. [Google Scholar] [CrossRef]
- Weng, C.; Sun, J.; Peng, H. A unified open-circuit-voltage model of lithium-ion batteries for state-of-charge estimation and state-of-health monitoring. J. Power Sources 2014, 258, 228–237. [Google Scholar] [CrossRef]
- Bian, X.; Wei, Z.; He, J.; Yan, F.; Liu, L. A Novel Model-based Voltage Construction Method for Robust State-of-health Estimation of Lithium-ion Batteries. IEEE Trans. Ind. Electron. 2020. [Google Scholar] [CrossRef]
- Santhanagopalan, S.; White, R.E. Quantifying Cell-to-Cell Variations in lithium-ion Batteries. Int. J. Electrochem. 2012, 2012, 395838. [Google Scholar] [CrossRef]
- Pan, S.J.; Tsang, I.W.; Kwok, J.T.; Yang, Q. Domain Adaptation via Transfer Component Analysis. IEEE Trans. Neural Netw. 2011, 22, 199–210. [Google Scholar] [CrossRef]
- Tang, X.; Zou, C.; Yao, K.; Chen, G.; Liu, B.; He, Z.; Gao, F. A fast estimation algorithm for lithium-ion battery state of health. J. Power Sources 2018, 396, 453–458. [Google Scholar] [CrossRef]
- Pan, H.; Lü, Z.; Wang, H.; Wei, H.; Chen, L. Novel battery state-of-health online estimation method using multiple health indicators and an extreme learning machine. Energy 2018, 160, 466–477. [Google Scholar] [CrossRef]
- Razavi-Far, R.; Chakrabarti, S.; Saif, M.; Zio, E.; Palade, V. Extreme Learning Machine Based Prognostics of Battery Life. Int. J. Artif. Intell. Tools 2018, 27, 1850036. [Google Scholar] [CrossRef]
- Henríquez, P.A.; Ruz, G.A. Extreme learning machine with a deterministic assignment of hidden weights in two parallel layers. Neurocomputing 2017, 226, 109–116. [Google Scholar] [CrossRef]
- Tavares, L.D.; Saldanha, R.R.; Vieira, D. Extreme learning machine with parallel layer perceptrons. Neurocomputing 2015, 166, 164–171. [Google Scholar] [CrossRef]
- Li, G.; Zou, J. Multi-parallel Extreme Learning Machine with Excitatory and Inhibitory Neurons for Regression. Neural Process. Lett. 2019, 51, 1579–1597. [Google Scholar] [CrossRef]
- Qu, B.Y.; Lang, B.F.; Liang, J.J.; Qin, A.K.; Crisalle, O.D. Two-hidden-layer extreme learning machine for regression and classification. Neurocomputing 2016, 175, 826–834. [Google Scholar] [CrossRef]
- Tansel, D.; Ender, S. Evolutionary parallel extreme learning machines for the data classification problem. Comput. Ind. Eng. 2019, 130, 237–249. [Google Scholar]
- Saha, B.; Goebel, K. “Battery dataset”, NASA Ames Prognostics Data Repository; NASA Ames Research Center: Moffett Field, CA, USA, 2007; Available online: http://ti.arc.nasa.gov/project/prognostic-data-repository (accessed on 11 April 2021).
- Huang, G.B.; Zhu, Q.Y.; Siew, C.K. Extreme learning machine: Theory and applications. Neurocomputing 2006, 70, 489–501. [Google Scholar] [CrossRef]
- Huang, G.B.; Zhu, Q.Y.; Siew, C.K. Extreme Learning Machine: A New Learning Scheme of Feedforward Neural Networks. Proceedings of International Joint Conference on Neural Networks, IJCNN 2004, Budapest, Hungary, 25–29 July 2004. [Google Scholar]
- Ömer, F.E.; Yılmaz, K. A detailed analysis on extreme learning machine and novel approaches based on ELM. Am. J. Comput. Sci. Eng. 2014, 1, 43–50. Available online: https://www.semanticscholar.org/paper/A-Detailed-Analysis-on-Extreme-Learning-Machine-and-Ertugrul-Kaya/08e6fcca9745ee3cc5e14b56d7472c068f5d94d8 (accessed on 11 April 2021).
- Krömer, P.; Platoš, J.; Snášel, V. Differential evolution for the optimization of low-discrepancy generalized Halton sequences. Swarm Evol. Comput. 2020, 54, 100649. [Google Scholar] [CrossRef]
- Martin, M.; Adel, G.A. Closer Look at State of Charge (SOC) and State of Health (SOH) Estimation Techniques for Batteries; TA15421-0-2/17; Analog Devices Inc.: Norwood, MA, USA, 2017. [Google Scholar]
- Yang, J.; Yu, J.; Tang, D.; Dai, J. A closed-loop voltage prognosis for lithium-ion batteries under dynamic loads using an improved equivalent circuit model. Microelectron. Reliab. 2019, 100–101, 113459. [Google Scholar] [CrossRef]
- Bonfitto, A.; Feraco, S.; Tonoli, A.; Amati, N.; Monti, F. Estimation accuracy and computational cost analysis of artificial neural networks for state of charge estimation in lithium batteries. Batteries 2019, 5, 47. [Google Scholar] [CrossRef]








| Indicator Variable | Model Train Features | Unit |
|---|---|---|
| Training Feature | ||
| Voltage (V) | ΔV | [V] |
| State of Charge (SOC) | ΔSOC | [%] |
| Energy (E) | ΔE | [Wh] |
| Model Output | ||
| State of Health (SOH) | ||
| PL-ELM | ICA Model | |||||
|---|---|---|---|---|---|---|
| RMSE | MAE | EB | % | RMSE | ||
| Training | B0007 | 0.046 | 0.034 | (−0.14, 0.14) | 1.570 | 0.66 |
| Validation | B0005 | 0.362 | 0.345 | ( 0.02, 0.67) | 2.037 | 0.87 |
| B0006 | 0.473 | 0.355 | (−0.62, 1.31) | 3.240 | 2.49 | |
| B0018 | 0.170 | 0.158 | (−0.04, 0.36) | 0.250 | - | |
| RMSE | MAE | EB | % | ||
|---|---|---|---|---|---|
| Training | B0007 | 0.245 | 0.191 | (−0.74, 0.74) | 0.615 |
| Validation | B0005 | 1.117 | 0.762 | (−1.70, 3.22) | 1.24 |
| B0006 | 1.563 | 0.907 | (−3.18, 4.82) | 0.19 | |
| B0018 | 0.501 | 0.361 | (−0.79, 1.46 ) | 0.89 |
Publisher’s Note: MDPI stays neutral with regard to jurisdictional claims in published maps and institutional affiliations. |
© 2021 by the authors. Licensee MDPI, Basel, Switzerland. This article is an open access article distributed under the terms and conditions of the Creative Commons Attribution (CC BY) license (https://creativecommons.org/licenses/by/4.0/).
Share and Cite
Ezemobi, E.; Tonoli, A.; Silvagni, M. Battery State of Health Estimation with Improved Generalization Using Parallel Layer Extreme Learning Machine. Energies 2021, 14, 2243. https://doi.org/10.3390/en14082243
Ezemobi E, Tonoli A, Silvagni M. Battery State of Health Estimation with Improved Generalization Using Parallel Layer Extreme Learning Machine. Energies. 2021; 14(8):2243. https://doi.org/10.3390/en14082243
Chicago/Turabian StyleEzemobi, Ethelbert, Andrea Tonoli, and Mario Silvagni. 2021. "Battery State of Health Estimation with Improved Generalization Using Parallel Layer Extreme Learning Machine" Energies 14, no. 8: 2243. https://doi.org/10.3390/en14082243
APA StyleEzemobi, E., Tonoli, A., & Silvagni, M. (2021). Battery State of Health Estimation with Improved Generalization Using Parallel Layer Extreme Learning Machine. Energies, 14(8), 2243. https://doi.org/10.3390/en14082243

