Methodology for Estimating the Spatial and Temporal Power Demand of Private Electric Vehicles for an Entire Urban Region Using Open Data
Abstract
1. Introduction
2. Methodology
2.1. District Classification and Vehicle Population
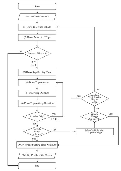
2.2. Mobility Profiles
2.3. Assumptions to Calculate the Spatial and Temporal Power Demand
- The vehicle’s state of charge (SOC) at the start of the day is 100%.
- Charging exclusively at the home LOR. Sufficient public charging infrastructure is available.
- Charging starts immediately upon arrival at home and does not end until the vehicle is fully charged or drives off again.
- Constant charging power, which is independent of the SOC. To show the effects of different charging powers on the spatial and temporal distribution of the charging power demand, we run our simulation for charging powers of 3.7 kW and 11 kW, respectively.
- Power demand can be fully covered by the electrical grid at any time.
3. Results and Discussion
3.1. Trip Distance and Moving Vehicles—Simulation and GHTS Data Comparison
3.2. Vehicle Class Category Distribution—Simulation and GHTS Data Comparison
3.3. Trip Starting Time—Simulation and GHTS Data Comparison
3.4. Spatial Distribution of the Charging Energy Demand
3.5. Temporal Distribution of the Charging Power Demand
4. Conclusions and Outlook
Author Contributions
Funding
Institutional Review Board Statement
Informed Consent Statement
Data Availability Statement
Conflicts of Interest
Abbreviations
| BEV | Battery Electric Vehicle |
| ICEV | Internal Combustion Engine Vehicle |
| GHTS | German Household Travel Survey |
| LOR | Lebensweltlich Orientierter Raum |
References
- European Union EU. Energy Roadmap 2050; European Union: Luxembourg, 2012. [Google Scholar] [CrossRef]
- Ziele der Bundesregierung: Bis 2030 die Treibhausgase Halbieren. 2019. Available online: https://www.bundesregierung.de/breg-de/themen/klimaschutz/klimaziele-und-sektoren-1669268 (accessed on 2 December 2020).
- Lopes, J.A.P.; Soares, F.J.; Almeida, P.M.R. Integration of Electric Vehicles in the Electric Power System. Proc. IEEE 2011, 99, 168–183. [Google Scholar] [CrossRef]
- Putrus, G.A.; Suwanapingkarl, P.; Johnston, D.; Bentley, E.C.; Narayana, M. Impact of electric vehicles on power distribution networks. In Proceedings of the 2009 IEEE Vehicle Power and Propulsion Conference, Dearborn, MI, USA, 7–10 September 2009; pp. 827–831. [Google Scholar]
- Yong, J.Y.; Ramachandaramurthy, V.K.; Tan, K.M.; Mithulananthan, N. A review on the state-of-the-art technologies of electric vehicle, its impacts and prospects. Renew. Sustain. Energy Rev. 2015, 49, 365–385. [Google Scholar] [CrossRef]
- Green, R.C.; Wang, L.; Alam, M. The impact of plug-in hybrid electric vehicles on distribution networks: A review and outlook. Renew. Sustain. Energy Rev. 2011, 15, 544–553. [Google Scholar] [CrossRef]
- Lauth, E.; Mundt, P.; Göhlich, D. Simulation-based Planning of Depots for Electric Bus Fleets Considering Operations and Charging Management. In Proceedings of the the 4th International Conference on Intelligent Transportation Engineering, Singapore, 5–7 September 2019; pp. 327–333. [Google Scholar]
- Jefferies, D.; Göhlich, D. A Comprehensive TCO Evaluation Method for Electric Bus Systems Based on Discrete-Event Simulation Including Bus Scheduling and Charging Infrastructure Optimisation. World Electr. Veh. J. 2020, 11, 56. [Google Scholar] [CrossRef]
- Martins-Turner, K.; Grahle, A.; Nagel, K.; Göhlich, D. Electrification of Urban Freight Transport—A Case Study of the Food Retailing Industry. Procedia Comput. Sci. 2020, 170, 757–763. [Google Scholar] [CrossRef]
- Hidalgo, P.; Trippe, A.E.; Lienkamp, M.; Hamacher, T. Mobility Model for the Estimation of the Spatiotemporal Energy Demand of Battery Electric Vehicles in Singapore. In Proceedings of the 2015 IEEE 18th International Conference on Intelligent Transportation Systems (ITSC), Gran Canaria, Spain, 15–18 September 2015; pp. 578–583. [Google Scholar]
- Knapen, L.; Kochan, B.; Bellemans, T.; Janssens, D.; Wets, G. Activity based models for countrywide electric vehicle power demand calculation. In Proceedings of the 2011 IEEE First International Workshop on Smart Grid Modeling and Simulation, Brussels, Belgium, 17 October 2011; pp. 13–18. [Google Scholar]
- Yi, T.; Zhang, C.; Lin, T.; Liu, J. Research on the spatial-temporal distribution of electric vehicle charging load demand: A case study in China. J. Clean. Prod. 2020, 242, 118457. [Google Scholar] [CrossRef]
- Heymann, F.; Pereira, C.; Miranda, V.; Soares, F.J. Spatial load forecasting of electric vehicle charging using GIS and diffusion theory. In Proceedings of the 2017 IEEE PES Innovative Smart Grid Technologies Conference Europe (ISGT-Europe), Turin, Italy, 26–29 September 2017; pp. 1–6. [Google Scholar]
- Yi, Z.; Bauer, P.H. Spatiotemporal Energy Demand Models for Electric Vehicles. IEEE Trans. Veh. Technol. 2016, 65, 1030–1042. [Google Scholar] [CrossRef]
- Daina, N.; Sivakumar, A.; Polak, J.W. Modelling electric vehicles use: A survey on the methods. Renew. Sustain. Energy Rev. 2017, 68, 447–460. [Google Scholar] [CrossRef]
- Bellemans, T.; Kochan, B.; Janssens, D.; Wets, G.; Arentze, T.; Timmermans, H. Implementation Framework and Development Trajectory of FEATHERS Activity-Based Simulation Platform. Transp. Res. Rec. J. Transp. Res. Board 2010, 2175, 111–119. [Google Scholar] [CrossRef]
- Göhlich, D.; Nagel, K.; Syré, A.M.; Grahle, A.; Martins-Turner, K.; Ewert, R.; Miranda Jahn, R.; Jefferies, D. Integrated Approach for the Assessment of Strategies for the Decarbonization of Urban Traffic. Sustainability 2021, 13, 839. [Google Scholar] [CrossRef]
- Horni, A.; Nagel, K.; Axhausen, K. The Multi-Agent Transport Simulation MATSim; Ubiquity Press: London, UK, 2016. [Google Scholar] [CrossRef]
- Ziemke, D.; Kaddoura, I.; Nagel, K. The MATSim Open Berlin Scenario: A multimodal agent-based transport simulation scenario based on synthetic demand modeling and open data. Procedia Comput. Sci. 2019, 151, 870–877. [Google Scholar] [CrossRef]
- Infas Institut für Angewandte Sozialwissenschaft GmbH. Deutsches Zentrum für Luft- und Raumfahrt e.V. Mobilität in Deutschland—MiD. Ergebnisbericht. 2019. Available online: http://www.mobilitaet-in-deutschland.de/pdf/MiD2017_Ergebnisbericht.pdf (accessed on 2 December 2020).
- Mobilität in Deutschland 2017 / Zeitreihendatensatz: B3: Lokal-Datensatzpaket—Datensätze mit Angabe von Kleinräumigen Gitterzellen. 2018. Available online: https://daten.clearingstelle-verkehr.de/279/ (accessed on 2 December 2020).
- Infas Institut für Angewandte Sozialwissenschaft GmbH. Deutsches Zentrum für Luft- und Raumfahrt e.V. Mobilität in Tabellen (MiT 2017). 2019. Available online: https://mobilitaet-in-tabellen.dlr.de/mit/ (accessed on 2 December 2020).
- Amt für Statistik Berlin-Brandenburg. Einwohnerinnen und Einwohner im Land Berlin am 31. Dezember 2018: LOR-Planungsräume. 2019. Available online: https://www.statistik-berlin-brandenburg.de/Statistiken/statistik_SB.asp?Ptyp=700&Sageb=12041&creg=BBB (accessed on 9 January 2021).
- Senatsverwaltung für Umwelt, Verkehr und Klimaschutz. Mobilität der Stadt: Berliner Verkehr in Zahlen. 2017. Available online: https://www.berlin.de/sen/uvk/verkehr/verkehrsdaten/zahlen-und-fakten/mobilitaet-der-stadt-berliner-verkehr-in-zahlen-2017/ (accessed on 2 December 2020).
- Amt für Statistik Berlin-Brandenburg. Ergebnisse des Mikrozensus im Land Berlin 2018: Haushalte, Familien und Lebensformen. 2019. Available online: https://www.statistik-berlin-brandenburg.de/publikationen/stat_berichte/2019/SB_A01-11-00_2018j01_BE.pdf (accessed on 29 May 2020).
- Senatsverwaltung für Wirtschaft, Energie und Betriebe. Wohnlagenkarte nach Adressen zum Berliner Mietspiegel. 2019. Available online: https://daten.berlin.de/datensaetze/wohnlagenkarte-nach-adressen-zum-berliner-mietspiegel-2019-wms-1 (accessed on 2 December 2020).
- BDEW Bundesverband der Energie- und Wasserwirtschaft e.V. Meinungsbild E-Mobilität: Meinungsbild der Bevölkerung zur Elektromobilität. 2019. Available online: https://www.bdew.de/media/documents/Awh_20190527_Fakten-und-Argumente-Meinungsbild-E-Mobilitaet.pdf (accessed on 9 January 2021).
- Kraftfahrt Bundesamt. Bestand an Pkw am 1. Januar 2018 Nach Privaten und Gewerblichen Haltern. 2018. Available online: https://www.kba.de/DE/Statistik/Fahrzeuge/Bestand/Halter/fz_b_halter_archiv/2018/2018_b_halter_dusl.html?nn=2596262 (accessed on 2 December 2020).
- Bömermann, H. Stadtgebiet und Gliederungen. Z. Amtliche Stat. Berl. Brandenbg. 2012, 1+2, 76–87. [Google Scholar]
- Meinlschmidt, G. Handlungsorientierter Sozialstrukturatlas Berlin; Senatsverwaltung für Gesundheit und Soziales: Berlin, Germany, 2014. [Google Scholar]
- ADAC e.V. Ecotest: Test-und Bewertungskriterien(ab 2/2019). 2020. Available online: https://www.adac.de/_mmm/pdf/Methodik_EcoTest_2020_292234.pdf (accessed on 12 December 2020).
- ADAC e.V. Mitsubishi i-MiEV. 2011. Available online: https://www.adac.de/_ext/itr/tests/Autotest/AT4517_Mitsubishi_i_MiEV/Mitsubishi_i_MiEV.pdf (accessed on 12 December 2020).
- ADAC e.V. Renault Zoe R135 Z.E. 50 (52 kWh) Intens. 2020. Available online: https://www.adac.de/_ext/itr/tests/Autotest/AT5969_Renault_Zoe_R135_Z_E_50_52_kWh_Intens_mit_Batteriemiete/Renault_Zoe_R135_Z_E_50_52_kWh_Intens_mit_Batteriemiete.pdf (accessed on 12 December 2020).
- ADAC e.V. VW e-up! 2018. Available online: https://www.adac.de/_ext/itr/tests/Autotest/AT5776_VW_e_up!/VW_e_up!.pdf (accessed on 12 December 2020).
- ADAC e.V. BMW i3 (120 Ah). 2019. Available online: https://www.adac.de/_ext/itr/tests/Autotest/AT5861_BMW_i3_120_Ah/BMW_i3_120_Ah.pdf (accessed on 12 December 2020).
- ADAC e.V. Hyundai Kona Elektro (64 kWh) Premium. 2018. Available online: https://www.adac.de/_ext/itr/tests/Autotest/AT5773_Hyundai_Kona_Elektro_64_kWh_Premium/Hyundai_Kona_Elektro_64_kWh_Premium.pdf (accessed on 12 December 2020).
- ADAC e.V. VW e-Golf. 2018. Available online: https://www.adac.de/_ext/itr/tests/Autotest/AT5678_VW_e-Golf/VW_e-Golf.pdf (accessed on 12 December 2020).
- ADAC e.V. KIA e-Niro (64 kWh) Spirit. 2019. Available online: https://www.adac.de/_ext/itr/tests/Autotest/AT5866_KIA_e_Niro_64_kWh_Spirit/KIA_e_Niro_64_kWh_Spirit.pdf (accessed on 12 December 2020).
- ADAC e.V. Nissan Leaf (62 kWh) e+ Tekna. 2020. Available online: https://www.adac.de/_ext/itr/tests/Autotest/AT5962_Nissan_Leaf_62_kWh_e+_Tekna/Nissan_Leaf_62_kWh_e+_Tekna.pdf (accessed on 12 December 2020).
- ADAC e.V. Tesla Model 3 Standard Range Plus. 2019. Available online: https://www.adac.de/_ext/itr/tests/Autotest/AT5933_Tesla_Model_3_Standard_Range_Plus/Tesla_Model_3_Standard_Range_Plus.pdf (accessed on 12 December 2020).
- ADAC e.V. Audi e-tron 55 quattro. 2019. Available online: https://www.adac.de/_ext/itr/tests/Autotest/AT5926_Audi_e_tron_55_quattro/Audi_e_tron_55_quattro.pdf (accessed on 12 December 2020).
- ADAC e.V. Mercedes EQC 400 AMG Line 4MATIC. 2020. Available online: https://www.adac.de/_ext/itr/tests/Autotest/AT5973_Mercedes_EQC_400_AMG_Line_4MATIC/Mercedes_EQC_400_AMG_Line_4MATIC.pdf (accessed on 12 December 2020).
- ADAC e.V. Tesla Model S P90D. 2017. Available online: https://www.adac.de/_ext/itr/tests/Autotest/AT5531_Tesla_Model_S_P90D/Tesla_Model_S_P90D.pdf (accessed on 12 December 2020).
- Statistisches Bundesamt. Zeitverwendungserhebung: Aktivitäten in Stunden und Minuten für ausgewählte Personengruppen. 2015. Available online: https://www.destatis.de/DE/Themen/Gesellschaft-Umwelt/Einkommen-Konsum-Lebensbedingungen/Zeitverwendung/Publikationen/Downloads-Zeitverwendung/zeitverwendung-5639102139004.pdf?__blob=publicationFile (accessed on 2 December 2020).
- Stromnetz Berlin GmbH. Netznutzer: Standartlastprofile für 2009–2021. 2020. Available online: https://www.stromnetz.berlin/netz-nutzen/netznutzer (accessed on 4 November 2020).
- Fünfgeld, C.; Tiedemann, R. Anwendung der Repräsentativen VDEW-Lastprofile: Step-by-Step. 2000. Available online: https://www.bdew.de/media/documents/2000131_Anwendung-repraesentativen_Lastprofile-Step-by-step.pdf (accessed on 4 November 2020).
- Frondel, M.; Ritter, N.; Sommer, S. Stromverbrauch privater Haushalte in Deutschland—Eine ökonometrische Analyse. Z. Für Energiewirtschaft 2015, 39, 221–232. [Google Scholar] [CrossRef]
- Muratori, M. Impact of uncoordinated plug-in electric vehicle charging on residential power demand. Nat. Energy 2018, 3, 193–201. [Google Scholar] [CrossRef]
- Mal, S.; Chattopadhyay, A.; Yang, A.; Gadh, R. Electric vehicle smart charging and vehicle-to-grid operation. Int. J. Parallel, Emergent Distrib. Syst. 2013, 28, 249–265. [Google Scholar] [CrossRef]
- Veldman, E.; Verzijlbergh, R.A. Distribution Grid Impacts of Smart Electric Vehicle Charging From Different Perspectives. IEEE Trans. Smart Grid 2015, 6, 333–342. [Google Scholar] [CrossRef]
- Göhlich, D.; Raab, A.F. (Eds.) Mobility2Grid—Sektorenübergreifende Energie- und Verkehrswende; Springer: Berlin, Germany, 2021. [Google Scholar]














| Household Income | Average Amount of Cars per Household | Relative Frequency Vehicle Class Category | |||
|---|---|---|---|---|---|
| Mini Compact | Compact | Medium | Large | ||
| very low | 0.3 | 0.31 | 0.37 | 0.27 | 0.054 |
| low | 0.5 | 0.35 | 0.35 | 0.25 | 0.052 |
| medium | 0.7 | 0.27 | 0.39 | 0.26 | 0.074 |
| high | 1.0 | 0.24 | 0.34 | 0.32 | 0.11 |
| very high | 1.3 | 0.18 | 0.30 | 0.34 | 0.19 |
| Class | Model | Battery Capacity (kWh) | Inner City Consumption (kWh/100 km) | Outer City Consumption (kWh/100 km) |
|---|---|---|---|---|
| Mitsubishi i-MiEV [32] | 15.9 | 11.3 | 16.9 | |
| Mini compact | Renault Zoe [33] | 64.3 | 14.5 | 19.0 |
| VW e-Up! [34] | 18.6 | 14.0 | 17.7 | |
| BMW i3 [35] | 48.8 | 13.0 | 17.9 | |
| Compact | Hyundai Kona E [36] | 73.9 | 14.0 | 19.5 |
| VW e-Golf [37] | 34.9 | 12.7 | 18.2 | |
| Kia e-Niro [38] | 72.3 | 12.5 | 18.1 | |
| Medium | Nissan Leaf [39] | 68.4 | 17.2 | 22.7 |
| Tesla Model 3 [40] | 60.0 | 17.4 | 19.3 | |
| Audi e-tron [41] | 94.3 | 23.5 | 25.8 | |
| Large | Mercedes EQC [42] | 93.1 | 23.0 | 27.6 |
| Tesla Model S [43] | 100.4 | 21.2 | 24.2 |
| Type of Day | GHTS Data Set | Simulation | Relative Error | |
|---|---|---|---|---|
| Average Daily Distance | Working Day | 32.6 km | 29.2 km | −10.4% |
| Saturday | 26.1 km | 24.6 km | −5.7% | |
| Percentage Moving Vehicles | Working Day | 54.8% | 54.9% | 0.18% |
| Saturday | 43.3% | 43.8% | 1.15% |
| Vehicle Class Category | GHTS Data Set | Simulation | Relative Error |
|---|---|---|---|
| Mini Compact | 25.5% | 27.0% | 5.9% |
| Compact | 36.2% | 35.6% | −1.7% |
| Medium | 28.7% | 28.4% | −1.0% |
| Large | 9.6% | 9.0% | −6.3% |
| LOR | Inhabitants | Vehicles per 1000 Inhabitants | Household Income Distribution | Energy Demand (kWh) | ||||
|---|---|---|---|---|---|---|---|---|
| Very Low | Low | Medium | High | Very High | ||||
| Stülerstrasse | 3258 | 288 | 0.084 | 0.134 | 0.265 | 0.382 | 0.135 | 5275 |
| Huttenkiez | 3424 | 288 | 0.270 | 0.330 | 0.40 | 0.0 | 0.0 | 4441 |
| Griesingerstr | 3473 | 322 | 0.247 | 0.279 | 0.350 | 0.122 | 0.002 | 6151 |
| Alt-Biesdorf | 3367 | 397 | 0.110 | 0.220 | 0.360 | 0.220 | 0.09 | 7177 |
| Lübarser Strasse | 3214 | 228 | 0.309 | 0.313 | 0.285 | 0.088 | 0.005 | 3423 |
| Household Size | Amount of Households in the LOR “Heiligensee” | Amount of Households in the LOR “Invalidenstrasse” | Yearly Energy Demand per Household (kWh) |
|---|---|---|---|
| One Person | 4318 | 6894 | 2110 |
| Two Persons | 3046 | 2401 | 3640 |
| Three Persons | 947 | 771 | 4600 |
| Four or more Persons | 1088 | 911 | 4850 |
Publisher’s Note: MDPI stays neutral with regard to jurisdictional claims in published maps and institutional affiliations. |
© 2021 by the authors. Licensee MDPI, Basel, Switzerland. This article is an open access article distributed under the terms and conditions of the Creative Commons Attribution (CC BY) license (https://creativecommons.org/licenses/by/4.0/).
Share and Cite
Straub, F.; Streppel, S.; Göhlich, D. Methodology for Estimating the Spatial and Temporal Power Demand of Private Electric Vehicles for an Entire Urban Region Using Open Data. Energies 2021, 14, 2081. https://doi.org/10.3390/en14082081
Straub F, Streppel S, Göhlich D. Methodology for Estimating the Spatial and Temporal Power Demand of Private Electric Vehicles for an Entire Urban Region Using Open Data. Energies. 2021; 14(8):2081. https://doi.org/10.3390/en14082081
Chicago/Turabian StyleStraub, Florian, Simon Streppel, and Dietmar Göhlich. 2021. "Methodology for Estimating the Spatial and Temporal Power Demand of Private Electric Vehicles for an Entire Urban Region Using Open Data" Energies 14, no. 8: 2081. https://doi.org/10.3390/en14082081
APA StyleStraub, F., Streppel, S., & Göhlich, D. (2021). Methodology for Estimating the Spatial and Temporal Power Demand of Private Electric Vehicles for an Entire Urban Region Using Open Data. Energies, 14(8), 2081. https://doi.org/10.3390/en14082081

