Investigating Preconditions for Sustainable Renewable Energy Product–Service Systems in Retail Electricity Markets
Abstract
1. Introduction
2. Related Literature
2.1. Escaping Carbon Lock-In
2.2. Future Renewable Energy Market
2.3. Promoting Energy Product–Service Systems for Sustainable Energy Market Design
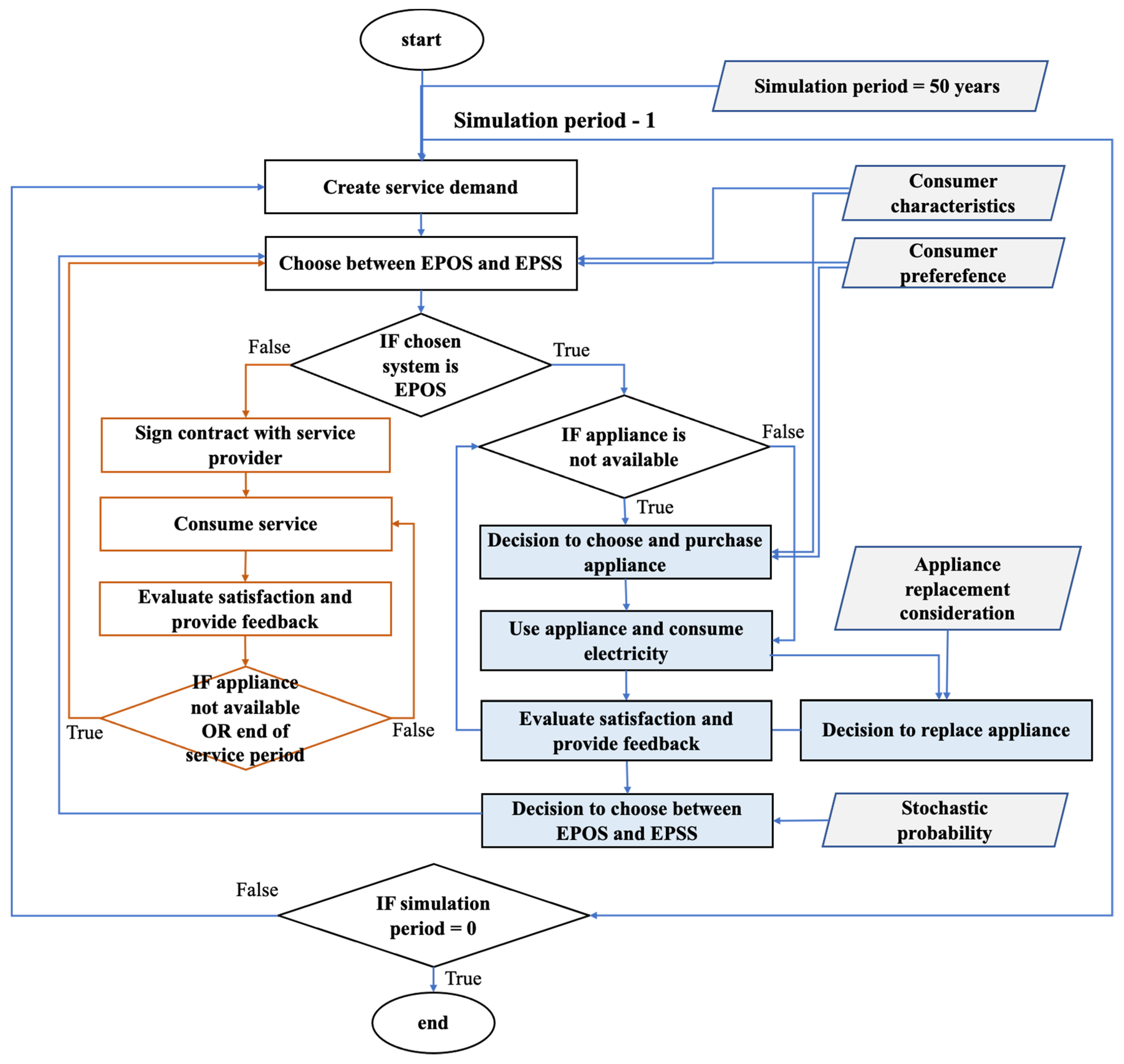
3. Methodology: Simulation-Based Design for EPSS Framework
3.1. Model Overview
3.2. Market Players’ Behavior
3.3. EPSS Design
3.4. Market Performance Measurements
- —consumer’s i electricity bill at —(JPY)
- —average consumers electricity bill at
- —consumer’s i emission at —(CO2.kg)
- —aggregate consumers’ emission at —(CO2.kg)
- —consumer’s demand i of service performance at
- —actual of service performance at
- —renewable electricity generation at —(GW)
- —electricity sales at —(GW)
- —variable decision of applied electricity price rate in wholesale market
- —Fit-in-tariff rate at —(JPY/KWh)
- —Wholesale price rate at —(JPY/KWh)
- —Electricity rate for EPOS consumer in retail market—(JPY/KWh)
- —Surcharge cost for renewable energy—(JPY/KWh)
- —Service rate for EPSS consumer retail market—(JPY/period)
- —Investment for appliance and EPSS facility—(JPY)
- —Number of EPSS consumers
3.5. Simulation and Scenario Design
4. Results and Analysis
4.1. The Impact of Heterogenous Consumer Bias and Market Competition toward Renewable Energy Market
- In terms of renewable energy investment, the result iterates the findings of previous studies that emphasize the importance of certainty for business profitability. In the case of competing market mechanisms between EPOS (as a power-only market) and EPSS (which are similar to ancillary markets), it seems better to induce measures that distinguish the market segmentation during EPSS introduction, so that initial growth of EPSS market does not amplify market uncertainty around renewable energy investment in the EPOS market.
- Simulation results of aggregate consumer satisfaction repeat the results of the incumbent system, where consumers are satisfied with their choice. It implies that consumers’ decision processes contribute to their mistakes in choosing providers. In the simulation, it was assumed that consumer consideration in the decision process is static over the time. However, in reality, there could be learning processes when feedback mechanisms to evaluate their choice are available.
- Retailer revenue for EPSS is predictably higher than EPOS due to its business nature. Revenue optimization from the EPSS mechanism faces barriers from product-oriented system lock-in. However, further study is necessary to investigate preconditions for EPSS in renewable electricity markets.
4.2. Managerial Implications
5. Conclusions
- In the case of the renewable energy market, it is necessary to set a clear boundary to distinguish consumer segmentation for power-only market and EPSS market (for ancillary service), to facilitate loss-averse investors.
- The findings emphasize the importance of managing the close relationship between company and consumer in an attempt to extract consumer interest and create a feedback mechanism to facilitate the learning process and address consumer cognitive bias. EPSS with a better information-sharing mechanism enables the service provider to build a closer relationship with the consumers.
- Iterating the results of previous studies, introducing a low switching cost in EPSS is indispensable for the consumer to exercise their learning process to make an informed decision in the retail market.
Supplementary Materials
Author Contributions
Funding
Data Availability Statement
Conflicts of Interest
Appendix A. Actors’ Behavior and the Decision-Making Process
Appendix A.1. Consumer Behavior and the Decision-Making Process

Appendix A.2. Electricity Retailer Behavior and Decision-Making Process


Appendix A.3. Others
References
- Chapman, A.J.; McLellan, B.; Tezuka, T. Residential solar PV policy: An analysis of impacts, successes and failures in the Australian case. Renew. Energy 2016, 86, 1265–1279. [Google Scholar] [CrossRef]
- Agora Energiewede. 12 Insights on Germany’s Energiewende 12 Insights on Germany’s. 2013. Available online: https://www.agora-energiewende.de/fileadmin2/Projekte/2012/12-Thesen/Agora_12_Insights_on_Germanys_Energiewende_web.pdf (accessed on 15 December 2020).
- Kusumaningdyah, W.; McLellan, B.; Tezuka, T. Designing and Evaluating Energy Product-Service Systems for Energy Sector (EPSS) in Liberalized Energy Market: A Case Study in Space Heating Services for Japan Household. Challenges 2019, 10, 18. [Google Scholar] [CrossRef]
- Allcott, H. Paternalism and Energy Efficiency: An Overview. Paternalism Energy Effic. Overv. 2014, 8, 145–176. [Google Scholar] [CrossRef]
- Sovacool, B.K. Contestation, contingency, and justice in the Nordic low-carbon energy transition. Energy Policy 2017, 102, 569–582. [Google Scholar] [CrossRef]
- Vadén, T.; Majava, A.; Toivanen, T.; Järvensivu, P.; Hakala, E.; Eronen, J. To continue to burn something? Technological, economic and political path dependencies in district heating in Helsinki, Finland. Energy Res. Soc. Sci. 2019, 58, 101270. [Google Scholar] [CrossRef]
- Trencher, G.; Rinscheid, A.; Duygan, M.; Truong, N.; Asuka, J. Revisiting carbon lock-in in energy systems: Explaining the perpetuation of coal power in Japan. Energy Res. Soc. Sci. 2020, 69, 101770. [Google Scholar] [CrossRef]
- Bouznit, M.; del Pablo-Romero, M.; Sánchez-Braza, A. Measures to promote renewable energy for electricity generation in Algeria. Sustainability 2020, 12, 1468. [Google Scholar] [CrossRef]
- Lu, Y.; Khan, Z.A.; Alvarez-Alvarado, M.S.; Zhang, Y.; Huang, Z.; Imran, M. A critical review of sustainable energy policies for the promotion of renewable energy sources. Sustainability 2020, 12, 5078. [Google Scholar] [CrossRef]
- Li, H.X.; Edwards, D.J.; Hosseini, M.R.; Costin, G.P. A review on renewable energy transition in Australia: An updated depiction. J. Clean. Prod. 2020, 242, 118475. [Google Scholar] [CrossRef]
- Poruschi, L.; Ambrey, C.L.; Smart, J.C. Revisiting feed-in tariffs in Australia: A review. Renew. Sustain. Energy Rev. 2018, 82, 260–270. [Google Scholar] [CrossRef]
- García-Alvarez, M.T.; Mariz-Pérez, R.M. Analysis of the Success of Feed-in Tariff for Renewable Energy Promotion Mechanism in the EU: Lessons from Germany and Spain. Procedia Soc. Behav. Sci. 2012, 65, 52–57. [Google Scholar] [CrossRef]
- Zhang, Q.; Wang, G.; Li, Y.; Li, H.; McLellan, B.; Chen, S. Substitution effect of renewable portfolio standards and renewable energy certificate trading for feed-in tariff. Appl. Energy 2018, 227, 426–435. [Google Scholar] [CrossRef]
- REN21. Renewables 2012 Global Status Report; REN21 Secretariat: Paris, France, 2012; pp. 1–172. [Google Scholar]
- Dehmer, D. The German Energiewende: The First Year. Electr. J. 2013, 26, 71–78. [Google Scholar] [CrossRef]
- Cheung, G.; Davies, P.J.; Bassen, A. In the transition of energy systems: What lessons can be learnt from the German achievement? Energy Policy 2019, 132, 633–646. [Google Scholar] [CrossRef]
- Di Lucia, L.; Ericsson, K. Low-carbon district heating in Sweden—Examining a successful energy transition. Energy Res. Soc. Sci. 2014, 4, 10–20. [Google Scholar] [CrossRef]
- Poullikkas, A. A review of net metering mechanism for electricity renewable energy sources. Int. J. Energy Environ. 2013, 4, 975–1002. [Google Scholar]
- Schelly, C.; Louie, E.P.; Pearce, J.M. Examining interconnection and net metering policy for distributed generation in the United States. Renew. Energy Focus 2017, 22–23, 10–19. [Google Scholar] [CrossRef]
- Christoforidis, G.C.; Panapakidis, I.P.; Papadopoulos, T.A.; Papagiannis, G.K.; Koumparou, I.; Hadjipanayi, M.; Georghiou, G.E. A model for the assessment of different Net-Metering policies. Energies 2016, 9, 262. [Google Scholar] [CrossRef]
- Hirsh, R.F.; Jones, C.F. History’s contributions to energy research and policy. Energy Res. Soc. Sci. 2014, 1, 106–111. [Google Scholar] [CrossRef]
- Goldthau, A. Rethinking the governance of energy infrastructure: Scale, decentralization and polycentrism. Energy Res. Soc. Sci. 2014, 1, 134–140. [Google Scholar] [CrossRef]
- Geels, F.W. From sectoral systems of innovation to socio-technical systems: Insights about dynamics and change from sociology and institutional theory. Res. Policy 2004, 33, 897–920. [Google Scholar] [CrossRef]
- Verbong, G.; Geels, F. The ongoing energy transition: Lessons from a socio-technical, multi-level analysis of the Dutch electricity system (1960–2004). Energy Policy 2007, 35, 1025–1037. [Google Scholar] [CrossRef]
- IEA. World Energy Outlook 2020—Analysis—IEA 2020. Available online: https://www.iea.org/reports/world-energy-outlook-2020 (accessed on 18 February 2021).
- Kraan, O.; Kramer, G.J.; Nikolic, I.; Chappin, E.; Koning, V. Why fully liberalised electricity markets will fail to meet deep decarbonisation targets even with strong carbon pricing. Energy Policy 2019, 131, 99–110. [Google Scholar] [CrossRef]
- Engelken, M.; Römer, B.; Drescher, M.; Welpe, I.M.; Picot, A. Comparing drivers, barriers, and opportunities of business models for re-newable energies: A review. Renew Sustain Energy Rev. 2016, 60, 795–809. [Google Scholar] [CrossRef]
- Mont, O. Clarifying the concept of product–service system. J. Clean. Prod. 2002, 10, 237–245. [Google Scholar] [CrossRef]
- Baines, T.S.; Lightfoot, H.W.; Evans, S.; Neely, A.; Greenough, R.; Peppard, J.; Roy, R.; Shehab, E.; Braganza, A.; Tiwari, A.; et al. State-of-the-art in product-service systems. Proc. Inst. Mech. Eng. Part B J. Eng. Manuf. 2007, 221, 1543–1552. [Google Scholar] [CrossRef]
- Ost Scherer, J.; Kloeckner, A.P.; Ribeiro, J.L.D.; Pezzotta, G.; Pirola, F. Product-Service System (PSS) design: Using Design Thinking and Business Analytics to improve PSS Design. Procedia Cirp 2016, 47, 341–346. [Google Scholar] [CrossRef][Green Version]
- Van Ostaeyen, J.; Van Horenbeek, A.; Pintelon, L.; Duflou, J.R. A refined typology of product–service systems based on functional hierarchy modeling. J. Clean Prod. 2013, 51, 261–276. [Google Scholar] [CrossRef]
- Tukker, A.; Tischner, U. New Business for Old Europe: Product-Service Development, Competitiveness and Sustainability, 1st ed.; Greenleaf Publishing Ltd.: Sheffield, UK, 2006; 479p. [Google Scholar]
- Lindkvist, L.; Sundin, E. The role of Product-service Systems Regarding Information Feedback Transfer in the Product Life-cycle Including Remanufacturing. Procedia Cirp 2016, 47, 311–316. [Google Scholar] [CrossRef]
- Joskow, P.L. Lessons Learned from Electricity Market Liberalization. Energy J. 2008, 29, 9–42. [Google Scholar] [CrossRef]
- Council of European Energy Regulators (CEER). CEER Report on Commercial Barriers to Supplier Switching in EU Retail Energy Markets. 2016. Ref: C15-CEM-80-04. Available online: https://www.ceer.eu/documents/104400/-/-/bd226e4b-5542-f12c-c21e-4d5a078c765d (accessed on 7 May 2018).
- Joskow, P.L. Deregulation and Regulatory Reform in the U.S. Electric Power Sector; Center of Energy and Environmental Policy Research: Cambridge, MA, USA, 2000. [Google Scholar]
- AEMC. 2017 AEMC Retail Energy Competition Review. Sydney, Australia. 2017. Available online: https://www.aemc.gov.au/sites/default/files/content/006ad951-7c42-4058-9724-51fe114cabb6/2017-AEMC-Retail-Energy-Competition-Review-FINAL.pdf (accessed on 7 May 2018).
- Morey, M.J.; Kirsch, L.D. Retail Choice in Electricity: What Have We Learned in 20 Years? 2016. Available online: https://hepg.hks.harvard.edu/files/hepg/files/retail_choice_in_electricity_for_emrf_final.pdf (accessed on 7 May 2018).
- Von Der Fehr, N.H.M.; Hansen, P.V. Electricity Retailing in Norway. 2008, pp. 1–41. Available online: http://idei.fr/sites/default/files/medias/doc/conf/eem/papers_2008/vonderfehr.pdf (accessed on 9 December 2020).
- Defeuilley, C. Retail competition in electricity markets. Energy Policy 2009, 37, 377–386. [Google Scholar] [CrossRef]
- Hortaçsu, A.; Madanizadeh, S.A.; Puller, S.L. Power to Choose? An Analysis of Consumer Inertia in the Residential Electricity Market. Am. Econ. J. Econ. Policy 2017, 9, 192–226. [Google Scholar] [CrossRef]
- Simon, H.A. Models of Bounded Rationality; The MIT Press: Cambridge, MS, USA, 1997; Volume 3. [Google Scholar]
- Gigerenzer, G.; Selton, R. Bounded Rationality: The Adaptive Toolbox; Gigerenzer, G., Selton, R., Eds.; The MIT Press: Cambridge, MA, USA, 2002. [Google Scholar]
- OECD. Using behavioural insights to increase energy conservation and energy efficiency. In Tackling Environmental Problems with the Help of Behavioural Insight; OECD Publishing: Paris, France, 2017; pp. 45–89. [Google Scholar]
- Simon, H.A. A Behavioral Model of Rational Choice. Q. J. Econ. 1955, 69, 99–118. [Google Scholar] [CrossRef]
- Simon, H.A. Rational choice and the structure of the environment. Psychol. Rev. 1956, 63, 129–138. [Google Scholar] [CrossRef]
- Cramton, P. Electricity market design. Oxf. Rev. Econ. Policy 2017, 33, 589–612. [Google Scholar] [CrossRef]
- Waechter, S.; Sütterlin, B.; Siegrist, M. Desired and Undesired Effects of Energy Labels—An Eye-Tracking Study. PLoS ONE 2015, 10, e0134132. [Google Scholar] [CrossRef]
- Hlaváˇcek, I.; Chleboun, J.; Babuška, I. Uncertain Input Data Problems and the Worst Scenario Method, 1st ed.; Elsevier: Amsterdam, The Netherlands, 2004. [Google Scholar]
- Kraan, O.; Kramer, G.; Nikolic, I. Investment in the future electricity system—An agent-based modelling approach. Energy 2018, 151, 569–580. [Google Scholar] [CrossRef]
- Barazza, E.; Strachan, N. The impact of heterogeneous market players with bounded-rationality on the electricity sector low-carbon transition. Energy Policy 2020, 138. [Google Scholar] [CrossRef]
- Kraan, O.; Dalderop, S.; Kramer, G.J.; Nikolic, I. Jumping to a better world: An agent-based exploration of criticality in low-carbon energy transitions. Energy Res. Soc. Sci. 2019, 47, 156–165. [Google Scholar] [CrossRef]
- Kwakkel, J.H.; Yücel, G. An Exploratory Analysis of the Dutch Electricity System in Transition. J. Knowl. Econ. 2012, 5, 670–685. [Google Scholar] [CrossRef]
- Yücel, G.; van Daalen, C. A simulation-based analysis of transition pathways for the Dutch electricity system. Energy Policy 2012, 42, 557–568. [Google Scholar] [CrossRef]
- Mefteh, W. Simulation-Based Design: Overview about related works. Math. Comput. Simul. 2018, 152, 81–97. [Google Scholar] [CrossRef]
- Bossak, A.M. Simulation based design. J. Mater. Process. Technol. 1998, 76, 8–11. [Google Scholar] [CrossRef]
- Shephard, M.S.; Beall, M.W.; O’Bara, R.M.E.; Webster, B. Toward simulation-based design. Finite Elem. Anal. Des. 2004, 40, 1575–1598. [Google Scholar] [CrossRef]
- Masad, D.; Kazil, J. Mesa: An Agent-Based Modeling Framework. In Proceedings of the 14th Python in Science Conference (SciPy 2015), Austin, TX, USA, 6–12 July 2015; pp. 51–58. [Google Scholar]
- Wieringa, J.E.; Verhoef, P.C. Understanding Customer Switching Behavior in a Liberalizing Service Market. J. Serv. Res. 2007, 10, 174–186. [Google Scholar] [CrossRef]
- Yang, Y. Understanding household switching behavior in the retail electricity market. Energy Policy 2014, 69, 406–414. [Google Scholar] [CrossRef]
- Frederiks, E.R.; Stenner, K.; Hobman, E.V. Household energy use: Applying behavioural economics to understand consumer deci-sion-making and behaviour. Renew. Sustain. Energy Rev. 2015, 41, 1385–1394. [Google Scholar] [CrossRef]
- Zeng, Y.; Zhang, J.; He, K. Effects of conformity tendencies on households’ willingness to adopt energy utilization of crop straw: Evi-dence from biogas in rural China. Renew. Energy 2019, 138, 573–584. [Google Scholar] [CrossRef]
- Du, F.; Zhang, J.; Li, H.; Yan, J.; Galloway, S.; Lo, K.L. Modelling the impact of social network on energy savings. Appl. Energy 2016, 178, 56–65. [Google Scholar] [CrossRef]
- Fenaughty, K.; Parker, D. Evaluation of Air Conditioning Performance Degradation: Opportunities from Diagnostic Methods. 2018 ACEEE Summer Study on Energy Efficiency in Buildings. 2018. Available online: http://publications.energyresearch.ucf.edu/wp-content/uploads/2018/09/FSEC-PF-474-18.pdf (accessed on 27 August 2019).
- Bertoldi, P.; Ricci, A.; Huenges Wajer, B. (Eds.) Energy Efficiency in Household Appliances. Energy Efficiency in Household Appliances. In Proceedings of the First International Conference on Energy Efficiency in Household Appliances, Florence, Italy, 10–12 November 1997; Springer: Berlin/Heidelberg, Germany, 1999. [Google Scholar]





| EPSS Design | Design Subject | Service Design Characteristics |
|---|---|---|
| EPSS type 1 | Consumer-oriented consumers | Negotiable and deferrable |
| EPSS type 2 | Environmental-oriented consumers | Negotiable and deferrable |
| EPSS type 3 | Performance-oriented consumers | Non-negotiable and non-deferrable |
| Information-Sharing Scenario | Content of Information | |
|---|---|---|
| Information Extraction from Targeted Consumers | Information Provision from Service Provider to Consumer | |
| With aggregate information | Aggregate information, collected using sample survey about consumer preference in service consumption | Service rate Service feature (e.g., emission generation, performance level) Service contract period |
| With personalized information | Personalized information can be collected using individual interview about consumer preference in service consumption | Service rate Service feature (e.g., emission generation, performance level) Service contract period |
| Variables | Value |
|---|---|
| Market design | (power-only market, competing market with EPSS) |
| Information-sharing mechanism | (with aggregate information, with personalized information) |
| Share of alternative-seeker consumers * | [0.15, 0.25, 0.35] |
| Share of dominant preference (i.e., as much as 60% of consumers in the market are dominated by one of these preferences) | (cost-oriented, environmental-oriented, performance-oriented) |
| Market Design | Information Sharing Mechanism | Share of Alternative-Seeker Consumer | Share of Dominant Preference |
|---|---|---|---|
| Competing market | aggregate info | 0.25 | Environmental-oriented |
| Competing market | aggregate info | 0.35 | Cost-oriented |
| Competing market | aggregate info | 0.35 | Environmental-oriented |
| Competing market | personalized info | 0.25 | Environmental-oriented |
| Competing market | personalized info | 0.35 | Cost-oriented |
| Competing market | personalized info | 0.35 | Environmental-oriented |
Publisher’s Note: MDPI stays neutral with regard to jurisdictional claims in published maps and institutional affiliations. |
© 2021 by the authors. Licensee MDPI, Basel, Switzerland. This article is an open access article distributed under the terms and conditions of the Creative Commons Attribution (CC BY) license (http://creativecommons.org/licenses/by/4.0/).
Share and Cite
Kusumaningdyah, W.; Tezuka, T.; McLellan, B.C. Investigating Preconditions for Sustainable Renewable Energy Product–Service Systems in Retail Electricity Markets. Energies 2021, 14, 1877. https://doi.org/10.3390/en14071877
Kusumaningdyah W, Tezuka T, McLellan BC. Investigating Preconditions for Sustainable Renewable Energy Product–Service Systems in Retail Electricity Markets. Energies. 2021; 14(7):1877. https://doi.org/10.3390/en14071877
Chicago/Turabian StyleKusumaningdyah, Widha, Tetsuo Tezuka, and Benjamin C. McLellan. 2021. "Investigating Preconditions for Sustainable Renewable Energy Product–Service Systems in Retail Electricity Markets" Energies 14, no. 7: 1877. https://doi.org/10.3390/en14071877
APA StyleKusumaningdyah, W., Tezuka, T., & McLellan, B. C. (2021). Investigating Preconditions for Sustainable Renewable Energy Product–Service Systems in Retail Electricity Markets. Energies, 14(7), 1877. https://doi.org/10.3390/en14071877

