Load Frequency Control Using Hybrid Intelligent Optimization Technique for Multi-Source Power Systems
Abstract
1. Introduction
- (1)
- The fluctuations in the system’s frequency must lie within the acceptable limit.
- (2)
- The fluctuations in the tie-line power must lie within the acceptable limit.
- (3)
- Economical operation of the generation system.
2. State of the Art
2.1. LFC in a Single-Area Power System with Conventional Sources
2.2. LFC in a Two-Area Power System with Conventional Sources
2.3. LFC in a MAPS with Conventional Sources
2.4. Load Frequency Control with Renewable Sources
2.5. Some Recently Developed Controllers
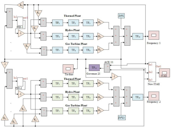
3. PID Controller and the Proposed Power System
Objective Function for Automatic Generation Control (AGC)
4. Hybrid Intelligent Optimization Technique
5. Results and Discussion
6. Conclusions
Author Contributions
Funding
Conflicts of Interest
Appendix A
References
- Mishra, S.K.; Appasani, B.; Jha, A.V.; Garrido, I.; Garrido, A.J. Centralized Airflow Control to Reduce Output Power Variation in a Complex OWC Ocean Energy Network. Complexity 2020, 2020, 2625301. [Google Scholar] [CrossRef]
- Kundur, P. Power System Stability and Control, 1st ed.; McGraw-Hill: New York, NY, USA, 1994. [Google Scholar]
- Wood, A.J.; Woolenberg, B.F. Power Generation Operation and Control, 3rd ed.; John Wiley and Sons: Hoboken, NJ, USA, 1984. [Google Scholar]
- Cohn, N. Some aspects of tie-line bias control on interconnected power systems. Trans. Am. Inst. Electr. Eng. Part III Power Appar. Syst. 1956, 75, 1415–1436. [Google Scholar] [CrossRef]
- Elgerd, O.I.; Fosha, C.E. Optimum megawatt-frequency control of multi-area electric energy systems. IEEE Trans. Power Appl. Syst. 1970, 89, 556–563. [Google Scholar] [CrossRef]
- Kumar, I.P.; Kothari, D.P. Recent philosophies of automatic generation control strategies in power systems. IEEE Trans. Power Syst. 2005, 20, 346–357. [Google Scholar] [CrossRef]
- Lee, K.A.; Yee, H.; Teo, C.Y. Self-tuning algorithm for automatic generation control in an interconnected power system. Electr. Power Syst. Res. 1991, 20, 157–165. [Google Scholar] [CrossRef]
- Singh, P.K.P.; Majhi, S.; Kothari, D.P. Load frequency control of a realistic power system with multi-source power generation. Int. J. Electr. Power Energy Syst. 2012, 42, 426–433. [Google Scholar] [CrossRef]
- Barisal, A.K. Comparative performance analysis of teaching learning based optimization for automatic load frequency control of multi-source power systems. Int. J. Electr. Power Energy Syst. 2015, 66, 67–77. [Google Scholar] [CrossRef]
- Kumar, S.B.; Pati, T.K.; Nayak, J.R.; Panda, S.; Kara, S.K. A novel hybrid LUS–TLBO optimized fuzzy-PID controller for load frequency control of multi-source power system. Int. J. Electr. Power Energy Syst. 2016, 74, 58–69. [Google Scholar]
- Sandhya, K.; Shankar, G. Maiden application of cascade tilt-integral–tilt-derivative controller for performance analysis of load frequency control of interconnected multi-source power system. IET Gener. Transm. Distrib. 2019, 13, 5326–5338. [Google Scholar]
- Neelam, T.P.; Chanana, S. Load frequency control of a two-area multi-source power system using a tilt integral derivative controller. J. Vib. Control 2018, 24, 110–125. [Google Scholar]
- Mehdi, T.; Pouresmaeil, E.; Adabid, J.; Godina, R.; Catalão, J.P.S. Load-frequency control in a multi-source power system connected to wind farms through multi terminal HVDC systems. Comput. Oper. Res. 2018, 96, 305–315. [Google Scholar]
- Lu, K.; Zhou, W.; Zeng, G.; Zheng, Y. Constrained population extremal optimization-based robust load frequency control of multi-area interconnected power system. Int. J. Electr. Power Energy Syst. 2019, 105, 249–271. [Google Scholar] [CrossRef]
- Meysam, G.; Khooban, M.H. Design an optimal fuzzy fractional proportional integral derivative controller with derivative filter for load frequency control in power systems. Trans. Inst. Meas. Control 2019, 41, 2563–2581. [Google Scholar]
- Kumar, S.P.; Mohapatra, S.; Deepak Kumar Gupta, D.K.; Panda, S. Multi Verse Optimized Fractional Order PDPI Controller for Load Frequency Control. IETE J. Res. 2020, 1–14. [Google Scholar] [CrossRef]
- Dipayan, G.; Roy, P.K.; Banerjee, S. Whale optimization algorithm applied to load frequency control of a mixed power system considering nonlinearities and PLL dynamics. Energy Syst. 2020, 11, 699–728. [Google Scholar]
- Kom, C.H. Understanding Interphase Power Controller: A Description. J. Electr. Eng. Electron. Control Comput. Sci. 2020, 6, 19–24. [Google Scholar]
- Mohamed Ahmed, S.A. Performance Analysis of Power Quality Improvement for Standard IEEE 14-Bus Power System based on FACTS Controller. J. Electr. Eng. Electron. Control Comput. Sci. 2020, 5, 11–18. [Google Scholar]
- Emmanuel, G.D.; Ramlan, E.I. Understanding the limitations of particle swarm algorithm for dynamic optimization tasks: A survey towards the singularity of PSO for swarm robotic applications. ACM Comput. Surv. 2016, 49, 1–25. [Google Scholar]
- Dongmei, S.; Jiang, T.; Chen, W.; Shi, Q.; Gao, S. Improved chaotic gravitational search algorithms for global optimization. In Proceedings of the IEEE Congress on Evolutionary Computation (CEC), Sendai, Japan, 25–28 May 2015; [Google Scholar] [CrossRef]
- Chunfeng, W.; Liu, K.A. Randomly Guided Firefly Algorithm Based on Elitist Strategy and Its Applications. IEEE Access 2019, 7, 130373–130387. [Google Scholar]
- Luo, X.; Wang, J.; Dooner, M.; Clarke, J. Overview of current development in electrical energy storage technologies and the application potential in power system operations. Appl. Energy 2015, 137, 511–536. [Google Scholar] [CrossRef]
- Lakshmanan, V.; Marinelli, M.; Hu, J.; Bindner, H.W. Provision of secondary frequency control via demand response activation on thermostatically controlled loads: Solutions and experiences from Denmark. Appl. Energy 2016, 173, 470–480. [Google Scholar] [CrossRef]
- Hui, H.; Ding, Y.; Song, Y.; Rahman, S. Modeling and control of flexible loads for frequency regulation services considering compensation of communication latency and detection error. Appl. Energy 2019, 250, 161–174. [Google Scholar] [CrossRef]
- Nikhil, P.; Srivastava, L.; Pandit, M. Jaya Algorithm Based Optimal Design of LQR Controller for Load Frequency Control of Single Area Power System. In Social Networking and Computational Intelligence; Springer: Singapore, 2020; pp. 595–603. [Google Scholar]
- Jha, A.V.; Gupta, D.K.; Appasani, B. The PI Controllers and its optimal tuning for Load Frequency Control (LFC) of Hybrid Hydro-thermal Power Systems. In Proceedings of the International Conference on Communication and Electronics Systems (ICCES), Coimbatore, India, 17–19 July 2019; pp. 1866–1870. [Google Scholar] [CrossRef]
- Law, Y.W.; Alpcan, T.; Palaniswami, M. Security games for risk minimization in automatic generation control. IEEE Trans. Power Syst. 2015, 30, 223–232. [Google Scholar] [CrossRef]
- Hasanien, H.M. Whale optimisation algorithm for automatic generation control of interconnected modern power systems including renewable energy sources. IET Gener. Transm. Distrib. 2018, 12, 607–614. [Google Scholar] [CrossRef]
- Rahman, A.; Saikia, L.C.; Sinha, N. Automatic generation control of an interconnected two-area hybrid thermal system considering dish-stirling solar thermal and wind turbine system. Renew. Energy 2017, 105, 41–54. [Google Scholar] [CrossRef]
- Liu, H.; Huang, K.; Wang, N.; Qi, J. Optimal dispatch for participation of electric vehicles in frequency regulation based on area control error and area regulation requirement. Appl. Energy 2019, 240, 46–55. [Google Scholar] [CrossRef]
- Dutta, A.; Debbarma, S. Contribution of electric vehicles for frequency regulation in presence of diverse power sources and transmission links. In Proceedings of the IEEE International Conference on Industrial Technology, Lyon, France, 19–22 February 2018. [Google Scholar]
- Khezri, R.; Oshnoei, A.; Oshnoei, S.; Bevrani, H.; Muyeen, S.M. An intelligent coordinator design for GCSC and AGC in a two-area hybrid power system. Appl. Soft. Comput. J. 2019, 76, 491–504. [Google Scholar] [CrossRef]
- Snehal, G.; Krishan, A. Automatic generation control of multi area power plants with the help of advanced controller. Int. J. Eng. Res. 2015, 4, 470–474. [Google Scholar]
- Jagatheesan, K.; Anand, B.; Samanta, S.; Dey, N.; Santhi, V.; Ashour, A.S.; Balas, V.E. Application of flower pollination algorithm in load frequency control of multi-area interconnected power system with nonlinearity. Neural Comput. Appl. 2017, 28, 475–488. [Google Scholar] [CrossRef]
- Haes Alhelou, H.; Hamedani Golshan, M.E.; Hajiakbari Fini, M. Wind driven optimization algorithm application to load frequency control in interconnected power systems considering GRC and GDB nonlinearities. Electr. Power Compon. Syst. 2018, 46, 1223–1238. [Google Scholar] [CrossRef]
- Saha, D.; Saikia, L.C. Automatic generation control of an interconnected CCGT thermal system using stochastic fractal search optimized classical controllers. Int. Trans. Electr. Energy Syst. 2018, 28, 1–25. [Google Scholar] [CrossRef]
- Raju, M.; Saikia, L.C.; Sinha, N. Load frequency control of a multi-area system incorporating distributed generation resources, gate controlled series capacitor along with high-voltage direct current link using hybrid ALO-pattern search optimized fractional order controller. IET Renew. Power Gener. 2019, 13, 330–341. [Google Scholar] [CrossRef]
- Saha, A.; Saikia, L.C. Renewable energy source-based multiarea AGC system with integration of EV utilizing cascade controller considering time delay. Int. Trans. Electr. Energy Syst. 2019, 29, 1–22. [Google Scholar] [CrossRef]
- Bi, W.; Chen, C.; Zhang, K. Optimal strategy of attack-defense interaction over load frequency control considering incomplete information. IEEE Access 2019, 7, 75342–75349. [Google Scholar] [CrossRef]
- El-Fergany, A.A.; El-Hameed, M.A. Efficient frequency controllers for autonomous two-area hybrid microgrid system using social-spider optimiser. IET Gener. Transm. Distrib. 2017, 11, 637–648. [Google Scholar] [CrossRef]
- Gheisarnejad, M.; Khooban, M.H. Secondary load frequency control for multi-microgrids: HiL real-time simulation. Soft. Comput. 2019, 23, 5785–5798. [Google Scholar] [CrossRef]
- Sahu, P.C.; Mishra, S.; Prusty, R.C.; Panda, S. Improved-salp swarm optimized type-II fuzzy controller in load frequency control of multi area islanded AC microgrid. Sustain. Energy Grids Netw. 2018, 16, 380–392. [Google Scholar] [CrossRef]
- Annamraju, A.; Nandiraju, S. Frequency control in an autonomous two-area hybrid microgrid using grasshopper optimization based robust PID Controller. In Proceedings of the 2018 8th IEEE India International Conference on Power Electronics (IICPE), Jaipur, India, 13–15 December 2018; pp. 1–6. [Google Scholar] [CrossRef]
- Yammani, S.C.C.; Maheswarapu, S. Load frequency control of multi-microgrid system considering renewable energy sources using grey Wolf Optimization. Smart Sci. 2019, 7, 198–217. [Google Scholar]
- Tabatabaei, N.M.; Kabalci, E.; Bizon, N. Microgrid Architectures, Control and Protection Methods; Springer: London, UK, 2019. [Google Scholar]
- Bizon, N. Optimization of the Fuel Cell Renewable Hybrid Power Systems; Springer: London, UK, 2020. [Google Scholar]
- Bizon, N.; Thounthong, P. Real-time strategies to optimize the fueling of the fuel cell hybrid power source: A review of issues, challenges and a new approach. Renew. Sustain. Energy Rev. 2018, 91, 1089–1102. [Google Scholar] [CrossRef]
- Latif, A.; Das, D.C.; Ranjan, S.; Barik, A.K. Comparative performance evaluation of WCA optimised non-integer controller employed with WPG–DSPG–PHEV based isolated two-area interconnected microgrid system. IET Renew. Power Gener. 2019, 13, 725–736. [Google Scholar] [CrossRef]
- Anwar, M.N.; Pan, S. A new PID load frequency controller design method in frequency domain through direct synthesis approach. Int. J. Electr. Power Energy Syst. 2015, 67, 60–69. [Google Scholar] [CrossRef]
- Thirunavukarasu, R.; Chidambaram, I.A. PI2 controller based coordinated control with Redox Flow Battery and Unified Power Flow Controller for improved Restoration Indices in a deregulated power system. Ain Shams Eng. J. 2016, 7, 1011–1027. [Google Scholar] [CrossRef]
- Sahaj, S. Load frequency control strategy via fractional-order controller and reduced-order modeling. Int. J. Electr. Power Energy Syst. 2019, 104, 603–614. [Google Scholar]
- Deepesh, S.; Yadav, N.K. LFOPI controller: A fractional order PI controller based load frequency control in two area multi-source interconnected power system. Data Technol. Appl. 2020, 54, 323–342. [Google Scholar]
- Emre, C. Design of new fractional order PI–fractional order PD cascade controller through dragonfly search algorithm for advanced load frequency control of power systems. Soft Comput. 2020, 25, 1193–1217. [Google Scholar]
- Nikmanesh, E.; Hariri, O.; Shams, H.; Fasihozaman, M. Pareto design of Load Frequency Control for interconnected power systems based on multi-objective uniform diversity genetic algorithm (MUGA). Int. J. Electr. Power Energy Syst. 2016, 80, 333–346. [Google Scholar] [CrossRef]
- Yang, X.S. Nature-Inspired. Meta-Heuristic Algorithms; Luniver Press: Beckington, UK, 2008. [Google Scholar]
- Rashedi, E.; Nezamabadi, H.; Saryazdi, D. GSA: A gravitational. search algorithm. Inf. Sci. 2009, 179, 2232–2248. [Google Scholar] [CrossRef]
- Kennedy, J.; Eberhart, R. Particle swarm optimization. In Proceedings of the ICNN’95—International Conference on Neural Networks, Perth, WA, Australia, 27 November–1 December 1995; IEEE: Piscataway, NJ, USA, 1995; Volume 4, pp. 1942–1948. [Google Scholar] [CrossRef]
- Gupta, D.K.; Naresh, R.; Jha, A.V. Automatic Generation Control for Hybrid Hydro-Thermal System using Soft Computing Techniques. In Proceedings of the 5th IEEE Uttar Pradesh Section International Conference on Electrical, Electronics and Computer Engineering (UPCON), Gorakhpur, India, 2–4 November 2018; pp. 1–6. [Google Scholar] [CrossRef]





| Domain | Key Problems Addressed | References |
|---|---|---|
| LFC in conventional power system with single area | Contemporary technologies for energy storage; behavior of the load; impact of data latency on LFC; algorithms for optimal tuning of LFC | [23,24,25,26] |
| LFC in conventional power system with two area | Multi-source two area power system with PI controller; reliability concerns; whale optimization algorithm; multi-source power system with PV and wind turbine; electric vehicle with LFC challenges; multiple sources and the related challenges; intelligent controller for AGC | [27,28,29,30,31,32,33] |
| LFC in conventional power system with multiple area | controllers for LFC of MAPS; flower pollination algorithm; wind driven optimization algorithm for LFC; GRC with nonlinearity; stochastic fractional search algorithm for LFC; hybrid ALO pattern search optimization; effect of cascade controller on electric vehicles; security concern related to LFC | [34,35,36,37,38,39,40] |
| LFC in power system with renewable sources | social spider optimizer technique; LFC for multi micro grid power system; improvisation of swarm optimization technique; grasshopper optimization technique; intelligent optimization techniques with renewable sources | [41,42,43,44,45,46,47,48,49] |
| Advancements in controllers for LFC of power system | PID controller for MAPS; PI2 controller for MAPS; fractional order controller to achieve LFC in MAPS; LFOPI controller; new fractional order PI and PD controller; MUGA for controller design | [50,51,52,53,54,55] |
| O.T. | Kp1 | Ki1 | Kd1 | Kp2 | Ki2 | Kd2 | ITAE |
|---|---|---|---|---|---|---|---|
| FA | 6.797 | 7.964 | 3.24 | 8.976 | 7.6 | 4.39 | 0.075 |
| PSO | 8.474 | 9.80 | 3.25 | 6.35 | 8.4 | 1.92 | 0.069 |
| GSA | 5.514 | 8.680 | 5.81 | 7.462 | 6.4 | 3.17 | 0.089 |
| HIO (Proposed) | 10.00 | 10.00 | 3.26 | 10.00 | 9.9 | 3.3 | 0.054 |
| O.T. | States Variables | Over-Shoot | Settling Time |
|---|---|---|---|
| HIO (Proposed) | ∆F1 | −0.0134 | 8.5 |
| ∆F2 | −0.013 | 5.5 | |
| ∆P12 | −0.000013 | 3.0 | |
| PSO | ∆F1 | −0.0135 | 8.7 |
| ∆F2 | −0.017 | 6.1 | |
| ∆P12 | 0.0007 | 5.5 | |
| FA | ∆F1 | −0.0135 | 8.7 |
| ∆F2 | −0.012 | 7.2 | |
| ∆P12 | −0.0004 | 6.5 | |
| GSA | ∆F1 | −0.0115 | 9.0 |
| ∆F2 | −0.0135 | 8.0 | |
| ∆P12 | 0.0005 | 11.0 |
| O.T. | Kp1 | Ki1 | Kd1 | Kp2 | Ki2 | Kd2 | ITAE |
|---|---|---|---|---|---|---|---|
| FA | 5.37 | 6.72 | 2.42 | 5.84 | 6.81 | 4.73 | 0.238 |
| PSO | 8.47 | 9.80 | 3.25 | 6.35 | 8.4 | 1.92 | 0.168 |
| GSA | 7.28 | 5.23 | 3.02 | 8.54 | 5.4 | 3.84 | 0.275 |
| HIO (Proposed) | 9.79 | 10.00 | 2.99 | 10.00 | 10 | 2.99 | 0.143 |
| O.T. | States Variables | Over-Shoot | Settling Time |
|---|---|---|---|
| HIO (Proposed) | ∆F1 | −0.040 | 5.5 |
| ∆F2 | −0.027 | 5.6 | |
| ∆P12 | −0.0011 | 5.1 | |
| PSO | ∆F1 | −0.039 | 6.2 |
| ∆F2 | −0.033 | 6.3 | |
| ∆P12 | −0.0007 | 5.3 | |
| FA | ∆F1 | −0.045 | 7.0 |
| ∆F2 | −0.024 | 6.5 | |
| ∆P12 | −0.0027 | 10 | |
| GSA | ∆F1 | −0.041 | 8.5 |
| ∆F2 | −0.026 | 7.5 | |
| ∆P12 | −0.0017 | 12 |
Publisher’s Note: MDPI stays neutral with regard to jurisdictional claims in published maps and institutional affiliations. |
© 2021 by the authors. Licensee MDPI, Basel, Switzerland. This article is an open access article distributed under the terms and conditions of the Creative Commons Attribution (CC BY) license (http://creativecommons.org/licenses/by/4.0/).
Share and Cite
Gupta, D.K.; Jha, A.V.; Appasani, B.; Srinivasulu, A.; Bizon, N.; Thounthong, P. Load Frequency Control Using Hybrid Intelligent Optimization Technique for Multi-Source Power Systems. Energies 2021, 14, 1581. https://doi.org/10.3390/en14061581
Gupta DK, Jha AV, Appasani B, Srinivasulu A, Bizon N, Thounthong P. Load Frequency Control Using Hybrid Intelligent Optimization Technique for Multi-Source Power Systems. Energies. 2021; 14(6):1581. https://doi.org/10.3390/en14061581
Chicago/Turabian StyleGupta, Deepak Kumar, Amitkumar V. Jha, Bhargav Appasani, Avireni Srinivasulu, Nicu Bizon, and Phatiphat Thounthong. 2021. "Load Frequency Control Using Hybrid Intelligent Optimization Technique for Multi-Source Power Systems" Energies 14, no. 6: 1581. https://doi.org/10.3390/en14061581
APA StyleGupta, D. K., Jha, A. V., Appasani, B., Srinivasulu, A., Bizon, N., & Thounthong, P. (2021). Load Frequency Control Using Hybrid Intelligent Optimization Technique for Multi-Source Power Systems. Energies, 14(6), 1581. https://doi.org/10.3390/en14061581

