Thermal Mapping of a High-Speed Electric Motor Used for Traction Applications and Analysis of Various Cooling Methods—A Review
Abstract
1. Introduction
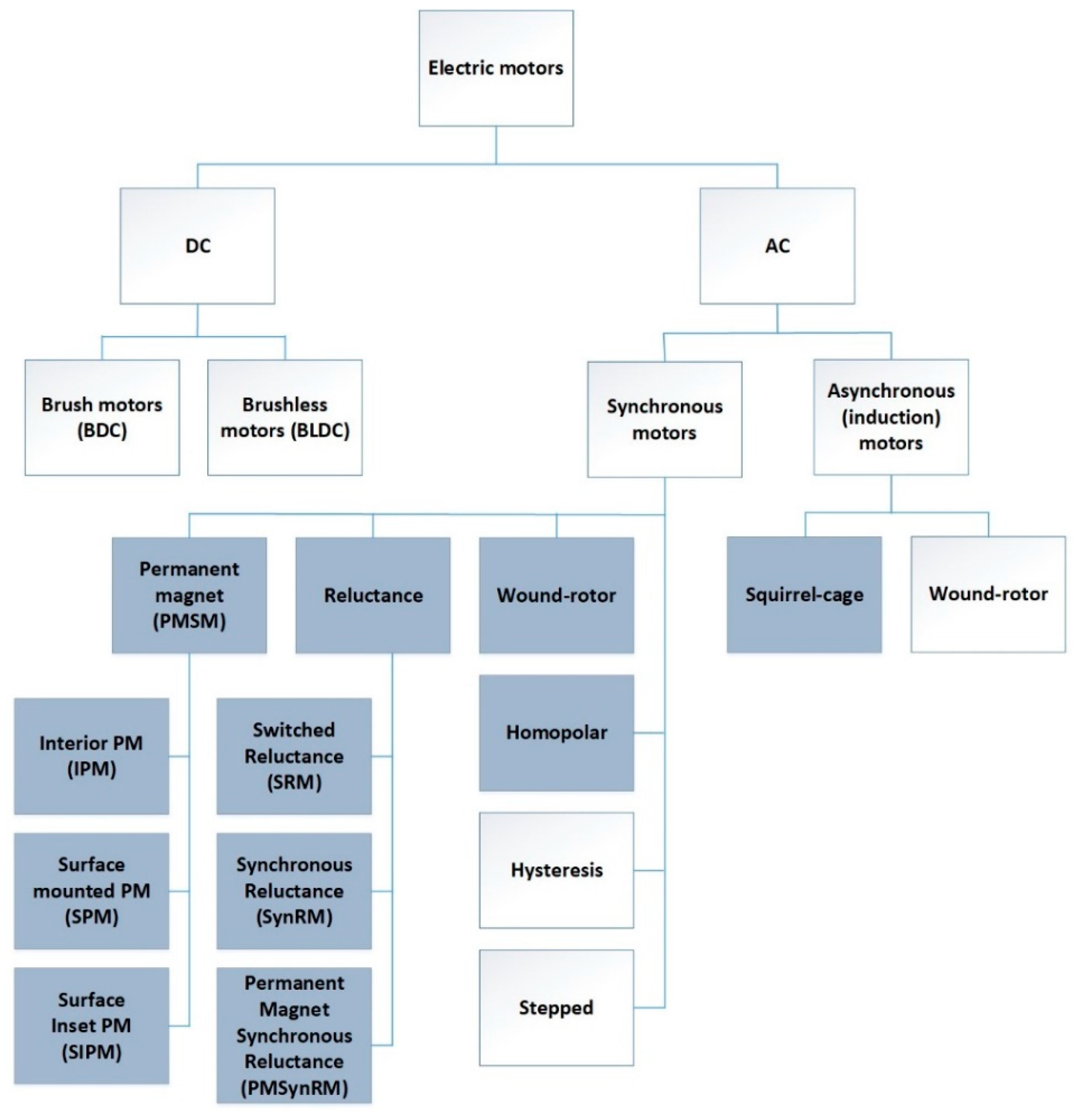
2. Topologies of Electrical Motors
3. Design Analysis of Electrical Motors
3.1. Electromagnetic and Electrical Performance
3.2. Thermal Design and Machine Sizing
3.3. Structural (Mechanical) Design
3.4. Material Design
3.5. Energy Management System Design
4. Insulation Materials and Performance
5. Thermal Mapping and Analysis
5.1. Infrared Thermography
5.2. Thermistor
5.3. Resistive Temperature Detectors
5.4. Fiber Optic Temperature Measurements
5.5. Permanent Magnet Synchronous Motor
5.6. PMSM Thermal Analysis
6. Cooling Methods
6.1. Air-Cooling
6.2. Water Jacket Cooling
6.3. Liquid/Oil-Based Cooling
6.4. Oil Spray Cooling
6.5. Cooling Tubes and Microchannels
6.6. Heat Pipe-Cooling
6.7. Potting Silicon Gelatin (PSG) Cooling
7. Future Scope
8. Summary and Conclusions
- Traction motors for multi-quadrant operation and synchronization need a high controllability which, due to their high power, is a challenging task. In this context, the thermal augmentation of the motor core, insulation and permanent magnets are the main factors that influence the machine’s performance and life span;
- Thermal mapping is an essential tool providing thermal motor optimization in order to meet the energy efficiency requirements of modern motors, wherein the PMSMs are mainly developed with novel topologies, namely stator-core solutions, multiphase, and reconfigurable windings;
- Nowadays, there are noticeable trends towards higher maximum speeds and motor power density, which cause increased heat losses. These losses cause a number of undesired thermal, thermo-mechanical, thermos-electrical, and tribological effects/uncertainties;
- The high-power motor needs an effective cooling system wherein air-cooling is combined with the more effective liquid-cooling. In order to achieve a high motor performance, the effective cooling system must be managed with the smart thermal control system using multiple temperature sensor feedbacks;
- Many factors, such as motor topology, geometry, structural design, materials, insulation, etc., have a major influence on motor efficiency and electromagnetic/electrical performance;
- Effective numeric simulation tools enable the calculation, modeling, design and simulation of the motor operations in different operating environments. This practice speeds up motor optimization, whereby many motor numeric models can be tested very fast and easily;
- The major trend in motor topologies is toward the adoption of permanent magnet synchronous machines with high power density and cost reductions;
- Active cooling approaches have become established in PMSM motors due to their fundamentally higher cooling potential than passive cooling solutions;
- Fluid-based cooling systems are mainly used for cooling both the stator and the rotor, and are more effective in comparison with air-cooling methods. In particular, the indirect cooling of these components by means of cooling channels in the shaft is widely applied;
- Air-based cooling is only applied if the occurring heat losses are low. The main advantage of air-based cooling systems is the considerably lower requirement for space of the peripheral equipment. However, as the air warms up, the cooling effect is small, and in addition, this approach leads to increased acoustic pollution due to turbulent airflow;
- Liquid cooling around the stator and through the rotor enables direct operation with a high performance for high-power motors. Using axial channels between the stator windings, the winding temperatures can be reduced up to 60–80%;
- The rate of temperature increase of the oil-cooled motor is slower than that of the cooled water-cooled motor. However, these methods have a lower potential in dissipating the heat in comparison with the oil spray-cooling solution;
- The cooling solutions using cooling tubes and microchannels enable us to bring down the temperatures at the hot spots and to increase motor thermal efficiency;
- In order to increase the heat transfer intensity from the copper winding to the cooling medium, the electric motor’s end winding is potted with thermally conductive epoxy, wherein potting silicon gelatin (PSG) cooling is the most promising solution;
- The fast development of advanced and new insulation materials based on carbon fibers (CF–MgO), Nylon6, and mica-epoxy, enable us to achieve better and better motor temperature robustness and efficiency values. These new materials are able to offer improved prospects for the design of great performance and/or low-cost motors with innovative manufacturing approaches;
- Thermal mapping is an essential tool providing thermal motor optimization in order to meet the energy efficiency requirements of modern motors, whereby the PMSMs are mainly developed with novel topologies, namely stator-core solutions, multiphase, and reconfigurable winding;
- Design optimization achieves both high manufacturing quality and low manufacturing costs, whereby assembling errors can be cleared out, and the low-cost manufacturing technology employed can be used to achieve robust design optimization, incorporating manufacturing tolerances and motor production costs.
Author Contributions
Funding
Acknowledgments
Conflicts of Interest
References
- Kuntanapreeda, S. Traction control of electric vehicles using sliding-mode controller with tractive force observer. Int. J. Veh. Technol. 2014, 2014, 829097. [Google Scholar] [CrossRef]
- Chan, C.C.; Cheng, M. Vehicle Traction Motors. In Encyclopedia of Sustainability Science and Technology; Meyers, R.A., Ed.; Springer: New York, NY, USA, 2012; pp. 11522–11552. [Google Scholar]
- Huynh, T.A.; Hsieh, M.F. Performance analysis of permanent magnet motors for electric vehicles (EV) traction considering driving cycles. Energies 2018, 11, 1385. [Google Scholar] [CrossRef]
- Singh, K.V.; Bansal, H.O.; Singh, D. A comprehensive review on hybrid electric vehicles: Architectures and components. J. Mod. Transp. 2019, 27, 77–107. [Google Scholar] [CrossRef]
- Rahman, M.A.; Chiba, A.; Fukao, T. Super high speed electrical machines—Summary. In Proceedings of the 2004 IEEE Power Engineering Society General Meeting, Denver, CO, USA, 6–10 June 2004. [Google Scholar] [CrossRef]
- Tenconi, A.; Vaschetto, S.; Vigliani, A. Electrical machines for high-speed applications: Design considerations and tradeoffs. IEEE Trans. Ind. Electron. 2014, 61, 3022–3029. [Google Scholar] [CrossRef]
- Henke, M.; Narjes, G.; Hoffmann, J.; Wohlers, C.; Urbanek, S.; Heister, C.; Steinbrink, J.; Canders, W.-R.; Ponick, B. Challenges and opportunities of very light high-performance electric drives for aviation. Energies 2018, 11, 344. [Google Scholar] [CrossRef]
- Cupertino, F.; Leuzzi, R.; Monopoli, V.G.; Cascella, G.L. Design Procedure for High-Speed PM Motors Aided by Optimization Algorithms. Machines 2018, 6, 5. [Google Scholar] [CrossRef]
- Rens, J.; Vandenbossche, L.; Dorez, O. Iron Loss Modelling of Electrical Traction Motors for Improved Prediction of Higher Harmonic Losses. World Electr. Veh. J. 2020, 11, 24. [Google Scholar] [CrossRef]
- Barré, O.; Napame, B. The Insulation for Machines Having a High Lifespan Expectancy, Design, Tests and Acceptance Criteria Issues. Machines 2017, 5, 7. [Google Scholar] [CrossRef]
- Guo, H.; Ding, Q.; Song, Y.; Tang, H.; Wang, L.; Zhao, J. Predicting Temperature of Permanent Magnet Synchronous Motor Based on Deep Neural Network. Energies 2020, 13, 4782. [Google Scholar] [CrossRef]
- Frajnkovic, M.; Omerovic, S.; Rozic, U.; Kern, J.; Connes, R.; Rener, K.; Biček, M. Structural Integrity of In-Wheel Motors; SAE Technical Paper; SAE: Warrendale, PA, USA, 2018. [Google Scholar] [CrossRef]
- Sarigiannidis, A.; Beniakar, M.; Kakosimos, P.; Kladas, A. Performance evaluation and thermal analysis of interior permanent magnet traction motor over a wide load range. In Proceedings of the 2016 XXII International Conference on Electrical Machines (ICEM), Lausanne, Switzerland, 4–7 September 2016. [Google Scholar] [CrossRef]
- Cavazzuti, M.; Gaspari, G.; Pasquale, S.; Stalio, E. Thermal management of a Formula E electric motor: Analysis and optimization. Appl. Therm. Eng. 2019, 157, 113733. [Google Scholar] [CrossRef]
- Huang, J.; Shoai Naini, S.; Miller, R.; Rizzo, D.; Sebeck, K.; Shurin, S.; Wagner, J. A Hybrid Electric Vehicle Motor Cooling System- Design, Model, and Control. IEEE Trans. Veh. Technol. 2019, 68, 4467–4478. [Google Scholar] [CrossRef]
- Gai, Y.; Kimiabeigi, M.; Chuan Chong, Y.; Widmer, J.D.; Deng, X.; Popescu, M.; Goss, J.; Staton, D.A.; Steven, A. Cooling of automotive traction motors: Schemes, examples, and computation methods. IEEE Trans. Ind. Electron. 2019, 66, 1681–1692. [Google Scholar] [CrossRef]
- Farsane, K.; Desevaux, P.; Panday, P.K. Experimental study of the cooling of a closed type electric motor. Appl. Therm. Eng. 2000, 20, 1321–1334. [Google Scholar] [CrossRef]
- Tao, X.; Zhou, K.; Ivanco, A.; Wagner, J.R.; Hofmann, H.; Filipi, Z. A Hybrid Electric Vehicle Thermal Management System Nonlinear Controller Design; SAE Technical Paper; SAE: Warrendale, PA, USA, 2015. [Google Scholar] [CrossRef]
- Moreno, J.; Ortúzar, M.E.; Dixon, J.W. Energy-management system for a hybrid electric vehicle, using ultracapacitors and neural networks. IEEE Trans. Ind. Electron. 2006, 53, 614–623. [Google Scholar] [CrossRef]
- Zhu, C.; Lu, F.; Zhang, H.; Sun, J.; Mi, C.C. A Real-Time Battery Thermal Management Strategy for Connected and Automated Hybrid Electric Vehicles (CAHEVs) Based on Iterative Dynamic Programming. IEEE Trans. Veh. Technol. 2018, 67, 8077–8084. [Google Scholar] [CrossRef]
- Oguma, H.; Tsukimoto, K.; Goya, S.; Okajima, Y.; Ishizaka, K.; Ito, E. Development of Advanced Materials and Manufacturing Technologies for High-efficiency Gas Turbines. Mitsubishi Heavy Ind. Tech. Rev. 2015, 52, 5–14. [Google Scholar]
- Bernagozzi, M.; Charmer, S.; Georgoulas, A.; Malavasi, I.; Michè, N.; Marengo, M. Lumped parameter network simulation of a Loop Heat Pipe for energy management systems in full electric vehicles. Appl. Therm. Eng. 2018, 141, 617–629. [Google Scholar] [CrossRef]
- Shoai Naini, S.; Huang, J.; Miller, R.; Wagner, J.; Rizzo, D.; Shurin, S.; Sebeck, K. A Thermal Bus for Vehicle Cooling Applications—Design and Analysis. SAE Int. J. Commer. Veh. 2017, 10, 122–131. [Google Scholar] [CrossRef]
- Aprianingsih, N.; Winarta, A.; Ariantara, B.; Putra, N. Thermal performance of Pulsating Heat Pipe on Electric Motor as Cooling Application. E3S Web Conf. 2018, 67, 03035. [Google Scholar] [CrossRef]
- Jouhara, H.; Chauhan, A.; Nannou, T.; Almahmoud, S.; Delpech, B.; Wrobel, L.C. Heat pipe based systems—Advances and applications. Energy 2017, 128, 729–754. [Google Scholar] [CrossRef]
- Lei, G.; Zhu, J.; Guo, Y.; Liu, C.; Ma, B. A Review of Design Optimization Methods for Electrical Machines. Energies 2017, 10, 1962. [Google Scholar] [CrossRef]
- Shao, L.; Hartavi Karci, A.E.; Tavernini, D.; Sorniotti, A.; Cheng, M. Design Approaches and Control Strategies for Energy-Efficient Electric Machines for Electric Vehicles—A Review. IEEE Access 2020, 8, 116900–116913. [Google Scholar] [CrossRef]
- Qu, B.; Yang, Q.; Li, Y.; Sotelo, M.A.; Ma, S.; Li, Z. A Novel Surface Inset Permanent Magnet Synchronous Motor for Electric Vehicles. Symmetry 2020, 12, 179. [Google Scholar] [CrossRef]
- Kalsi, S.; Hamilton, K.; Buckley, R.G.; Badcock, R.A. Superconducting AC Homopolar Machines for High-Speed Applications. Energies 2019, 12, 86. [Google Scholar] [CrossRef]
- Heidari, H.; Rassõlkin, A.; Kallaste, A.; Vaimann, T.; Andriushchenko, E.; Belahcen, A.; Lukichev, D.V. A Review of Synchronous Reluctance Motor-Drive Advancements. Sustainability 2021, 13, 729. [Google Scholar] [CrossRef]
- Chau, K.T. Stator-Permanent Magnet Motor Drives. In Electric Vehicle Machines and Drives: Design, Analysis and Application; Wiley-IEEE Press: Piscataway, NJ, USA, 2015; pp. 147–194. [Google Scholar] [CrossRef]
- Zhang, L.; Fan, Y.; Li, C.; Liu, C. Design and Analysis of a New Six-Phase Fault-Tolerant Hybrid-Excitation Motor for Electric Vehicles. IEEE Trans. Magn. 2015, 51, 8700504. [Google Scholar] [CrossRef]
- Asfirane, S.; Hlioui, S.; Amara, Y.; Gabsi, M. Study of a Hybrid Excitation Synchronous Machine: Modeling and Experimental Validation. Math. Comput. Appl. 2019, 24, 34. [Google Scholar] [CrossRef]
- Yang, H.; Lin, H.; Zhu, Z.Q. Recent advances in variable flux memory machines for traction applications: A review. CES Trans. Electr. Mach. Syst. 2018, 2, 34–50. [Google Scholar] [CrossRef]
- Kuptsov, V.; Fajri, P.; Trzynadlowski, A.; Zhang, G.; Magdaleno-Adame, S. Electromagnetic Analysis and Design Methodology for Permanent Magnet Motors Using MotorAnalysis-PM Software. Machines 2019, 7, 75. [Google Scholar] [CrossRef]
- Hsieh, M.; Hsu, Y.; Dorrell, D.G.; Hu, K. Investigation on End Winding Inductance in Motor Stator Windings. IEEE Trans. Magn. 2007, 43, 2513–2515. [Google Scholar] [CrossRef]
- Cheng, G.; Guo, X.; Wen, Y.; Wang, Q.; Li, G.; Zhou, R. Electromagnetic Modeling and Analysis of 3-DOF Permanent Magnet Spherical Motor Using Magnetic Equivalent Circuit Method. In Proceedings of the 21st International Conference on Electrical Machines and Systems (ICEMS), Jeju, Korea, 7–10 October 2018; pp. 2643–2648. [Google Scholar] [CrossRef]
- Chiver, O.; Micu, E.; Barz, C. Stator Winding Leakage Inductances Determination using Finite Elements Method. In Proceedings of the 11th International Conference on Optimization of Electrical and Electronic Equipment, Brasov, Romania, 22–24 May 2008; pp. 69–74. [Google Scholar] [CrossRef]
- Zhao, J.; Quan, X.; Jing, M.; Lin, M.; Li, N. Design, Analysis and Model Predictive Control of an Axial Field Switched-Flux Permanent Magnet Machine for Electric Vehicle/Hybrid Electric Vehicle Applications. Energies 2018, 11, 1859. [Google Scholar] [CrossRef]
- Barmpatza, A.C.; Kappatou, J.C. Finite Element Method Investigation and Loss Estimation of a Permanent Magnet Synchronous Generator Feeding a Non-Linear Load. Energies 2018, 11, 3404. [Google Scholar] [CrossRef]
- Lee, J.-Y.; Luu, P.T. Electric Motor Design of an Integrated Motor Propulsor for Unmanned Vehicles: The Effect of Waterproofing Can. Energies 2020, 13, 2227. [Google Scholar] [CrossRef]
- Tsutsui, A.; Fujisawa, R.; Sekiyama, K.; Yamazaki, Y.; Saeki, S.; Koiwai, K. Loss Analysis of Electric Motors in Hybrid Excavator. Kobelco Technol. Rev. 2019, 37, 15–20. [Google Scholar]
- Ramarathnam, S.; Mohammed, A.K.; Bilgin, B.; Sathyan, A.; Dadkhah, H.; Emadi, A. A Review of Structural and Thermal Analysis of Traction Motors. IEEE Trans. Transp. Electrif. 2015, 1, 255–265. [Google Scholar] [CrossRef]
- Xu, X.; Han, Q.; Chu, F. Review of Electromagnetic Vibration in Electrical Machines. Energies 2018, 11, 1779. [Google Scholar] [CrossRef]
- Krings, A.; Boglietti, A.; Cavagnino, A.; Sprague, S. Soft Magnetic Material Status and Trends in Electric Machines. IEEE Trans. Ind. Electron. 2017, 64, 2405–2414. [Google Scholar] [CrossRef]
- Simizu, S.; Ohodnicki, P.R.; McHenry, M.E. Metal Amorphous Nanocomposite Soft Magnetic Material-Enabled High Power Density, Rare Earth Free Rotational Machines. IEEE Trans. Magn. 2018, 54, 1–5. [Google Scholar] [CrossRef]
- Aruna, P.; Vasan, P.V. Review on Energy Management System of Electric Vehicles. In Proceedings of the 2nd International Conference on Power and Embedded Drive Control (ICPEDC), Chennai, India, 21–23 August 2019; pp. 371–374. [Google Scholar] [CrossRef]
- Serpi, A.; Porru, M. A Multi-Stage Energy Management System for Multi-Source Hybrid Electric Vehicles. In Proceedings of the IECON 2019—45th Annual Conference of the IEEE Industrial Electronics Society, Lisbon, Portugal, 14–17 October 2019; pp. 5901–5908. [Google Scholar] [CrossRef]
- Morishita, T.; Katagiri, Y.; Matsunaga, T.; Muraoka, Y.; Fukumori, K. Design and fabrication of morphologically controlled carbon nanotube/polyamide-6-based composites as electrically insulating materials having enhanced thermal conductivity and elastic modulus. Compos. Sci. Technol. 2017, 142, 41–49. [Google Scholar] [CrossRef]
- Ghouse, S.M.; Venkatesh, S.; Rajesh, R.; Natarajan, S. Effects of SiO2 and TiO2 Nano Fillers in Enhancing the Insulation Breakdown Strength of Epoxy Nano Composite Dielectric under Divergent Electric Fields. Int. J. Electr. Eng. Inf. 2013, 5, 501–518. [Google Scholar] [CrossRef]
- Lei, Z.; Men, R.; Wang, F.; Li, Y.; Song, J.; Shahsavarian, T.; Li, C.; Fabiani, D. Surface modified nano-SiO2 enhances dielectric properties of stator coil insulation for HV motors. IEEE Trans. Dielectr. Electr. Insul. 2020, 27, 1029–1037. [Google Scholar] [CrossRef]
- Zhang, J.; Du, Z.; Zou, W.; Li, H.; Zhang, C. MgO nanoparticles-decorated carbon fibers hybrid for improving thermal conductive and electrical insulating properties of Nylon 6 composite. Compos. Sci. Technol. 2017, 148, 1–8. [Google Scholar] [CrossRef]
- Koreeda, T.; Matos, J. Thermal characterization of mica–epoxy composite used as insulation material for high voltage machines. J. Therm. Anal. Calorim. 2011, 106, 619–623. [Google Scholar] [CrossRef]
- Glowacz, A. Fault diagnosis of electric impact drills using thermal imaging. Measurement 2021, 171, 108815. [Google Scholar] [CrossRef]
- Lipo, T.A. Thermal Design. In Introduction to AC Machine Design; John Wiley & Sons, Ltd.: Hoboken, NJ, USA, 2017; pp. 305–357. [Google Scholar] [CrossRef]
- Kim, K.; Feng, S.S. Thermal Mapping Using Infrared Thermography. In Application of Thermo-Fluidic Measurement Techniques; Kim, T., Lu, T.J., Song, S.J., Eds.; Butterworth-Heinemann: Oxford, UK, 2016; pp. 215–250. [Google Scholar] [CrossRef]
- Nategh, S.; Boglietti, A.; Barber, D.; Liu, Y.; Brammer, R. Thermal and Manufacturing Aspects of Traction Motors Potting: A Deep Experimental Evaluation. IEEE Trans. Energy Convers. 2020, 35, 1026–1035. [Google Scholar] [CrossRef]
- Roy, P.; Towhidi, M.; Ahmed, F.; Bourgault, A.J.; Mukandan, S.; Balamurali, A.; Kar, N.C. A Comprehensive Review of Thermal Design and Analysis of Traction Motors. In Proceedings of the 2019 IEEE 28th International Symposium on Industrial Electronics (ISIE), Vancouver, BC, Canada, 12–14 June 2019; pp. 203–208. [Google Scholar] [CrossRef]
- Nollau, A.; Gerling, D. A new cooling approach for traction motors in hybrid drives. In Proceedings of the 2013 International Electric Machines & Drives Conference, Chicago, IL, USA, 12–15 May 2013; pp. 456–461. [Google Scholar] [CrossRef]
- Nollau, A.; Gerling, D. A flux barrier cooling for traction motors in hybrid drives. In Proceedings of the 2015 IEEE International Electric Machines & Drives Conference (IEMDC), Coeur d’Alene, ID, USA, 10–13 May 2015; pp. 1103–1108. [Google Scholar] [CrossRef]
- Sun, Y.; Zhang, S.; Chen, G.; Tang, Y.; Liang, F. Experimental and numerical investigation on a novel heat pipe based cooling strategy for permanent magnet synchronous motors. Appl. Therm. Eng. 2020, 170, 114970. [Google Scholar] [CrossRef]
- Fang, G.; Yuan, W.; Yan, Z.; Sun, Y.; Tang, Y. Thermal management integrated with three-dimensional heat pipes for air-cooled permanent magnet synchronous motor. Appl. Therm. Eng. 2019, 152, 594–604. [Google Scholar] [CrossRef]
- Kang, M.; Wang, H.; Guo, L.; Shi, T.; Xia, C. Self-circulation cooling structure design of permanent magnet machines for electric vehicle. Appl. Therm. Eng. 2020, 165, 114593. [Google Scholar] [CrossRef]
- Guo, F.; Zhang, C. Oil-cooling method of the permanent magnet synchronous motor for electric vehicle. Energies 2019, 12, 2984. [Google Scholar] [CrossRef]
- Pugachev, A.A.; Kosmodamianskiy, A.S. Investigation of induction motor temperature distribution in traction applications. IOP Conf. Ser. Earth Environ. Sci. 2017, 87. [Google Scholar] [CrossRef]
- Beck, C.; Schorr, J.; Echtle, H.; Verhagen, J.; Jooss, A.; Krüger, C.; Bargende, M. Numerical and experimental investigation of flow phenomena in rotating step-holes for direct-spray-cooled electric motors. Int. J. Engine Res. 2020. [Google Scholar] [CrossRef]
- Gundabattini, E.; Kuppan, R.; Solomon, D.G.; Kalam, A.; Kothari, D.P.; Abu Bakar, R. A review on methods of finding losses and cooling methods to increase efficiency of electric machines. Ain Shams Eng. J. 2020. [Google Scholar] [CrossRef]
- EL-Refaie, A.M.; Alexander, J.P.; Galioto, S.; Reddy, P.B.; Huh, K.; de Bock, P.; Shen, X. Advanced high power-density interior permanent magnet motor for traction applications. IEEE Trans. Ind. Appl. 2014, 50, 3235–3248. [Google Scholar] [CrossRef]
- Tikadar, A.; Kumar, N.; Joshi, Y.; Kumar, S. Coupled Electro-Thermal Analysis of Permanent Magnet Synchronous Motor for Electric Vehicles. In Proceedings of the 2020 19th IEEE Intersociety Conference on Thermal and Thermomechanical Phenomena in Electronic Systems (ITherm), Orlando, FL, USA, 21–23 July 2020. [Google Scholar] [CrossRef]
- Ruuskanen, V.; Nerg, J.; Pyrhonen, J. Effect of lamination stack ends and radial cooling channels on no-load voltage and in-ductances of permanent-magnet synchronous machines. IEEE Trans. Magn. 2011, 47, 4643–4649. [Google Scholar] [CrossRef]
- Kefalas, T.D.; Kladas, A.G. Thermal Investigation of Permanent-Magnet Synchronous Motor for Aerospace Applications. IEEE Trans. Ind. Electron. 2014, 61, 4404–4411. [Google Scholar] [CrossRef]
- Asef, P.; Perpina, R.B.; Barzegaran, M.R. An innovative natural air-cooling system technique for temperature-rise suppression on the permanent magnet synchronous machines. Electr. Power Syst. Res. 2018, 154, 174–181. [Google Scholar] [CrossRef]
- Fawzal, A.S.; Cirstea, R.M.; Woolmer, T.J.; Dickison, M.; Blundell, M.; Gyftakis, K.N. Air inlet/outlet arrangement for rotor cooling application of axial flux PM machines. Appl. Therm. Eng. 2018, 130, 1520–1529. [Google Scholar] [CrossRef]
- Bornschlegell, A.S.; Pelle, J.; Harmand, S.; Fasquelle, A.; Corriou, J. Thermal Optimization of a High-Power Salient-Pole Electrical Machine. IEEE Trans. Ind. Electron. 2013, 60, 1734–1746. [Google Scholar] [CrossRef]
- Jaeger, M.; Ruf, A.; Hameyer, K.; Tongeln, T.G. Thermal Analysis of an Electrical Traction Motor with an Air Cooled Rotor. In Proceedings of the 2018 IEEE Transportation Electrification Conference and Expo (ITEC), Long Beach, CA, USA, 13–15 June 2018; pp. 194–200. [Google Scholar] [CrossRef]
- Popescu, M.; Goss, J.; Staton, D.A.; Hawkins, D.; Chong, Y.C.; Boglietti, A. Electrical Vehicles—Practical Solutions for Power Traction Motor Systems. IEEE Trans. Ind. Appl. 2018, 54, 2751–2762. [Google Scholar] [CrossRef]
- Sim, K.; Lee, Y.B.; Jang, S.M.; Kim, T.H. Thermal analysis of high-speed permanent magnet motor with cooling flows supported on gas foil bearings: Part I—Coupled thermal and loss modeling. J. Mech. Sci. Technol. 2015, 29, 5469–5476. [Google Scholar] [CrossRef]
- Wang, R.J.; Heyns, G.C. Thermal analysis of a water-cooled interior permanent magnet traction machine. In Proceedings of the 2013 IEEE International Conference on Industrial Technology (ICIT), Cape Town, South Africa, 25–28 February 2013; pp. 416–421. [Google Scholar] [CrossRef]
- Zhang, B.; Qu, R.; Fan, X.; Wang, J. Thermal and mechanical optimization of water jacket of permanent magnet synchronous machines for EV application. In Proceedings of the 2015 IEEE International Electric Machines & Drives Conference (IEMDC), Coeur d’Alene, ID, USA, 10–13 May 2015; pp. 1329–1335. [Google Scholar] [CrossRef]
- Tikadar, A.; Johnston, D.; Kumar, N.; Joshi, Y.; Kumar, S. Comparison of Electro-Thermal Performance of Advanced Cooling Techniques for Electric Vehicle Motors. Appl. Ther. Eng. 2021, 183, 116182. [Google Scholar] [CrossRef]
- Fan, X.; Li, D.; Qu, R.; Wang, C.; Fang, H. Water Cold Plates for Efficient Cooling: Verified on a Permanent-Magnet Machine with Concentrated Winding. IEEE Trans. Ind. Electr. 2020, 67, 5325–5336. [Google Scholar] [CrossRef]
- Nategh, S.; Huang, Z.; Krings, A.; Wallmark, O.; Leksell, M. Thermal Modeling of Directly Cooled Electric Machines Using Lumped Parameter and Limited CFD Analysis. IEEE Trans. Energy Conver. 2013, 28, 979–990. [Google Scholar] [CrossRef]
- Gai, Y.; Chong, Y.C.; Adam, H.; Deng, X.; Popescu, M.; Goss, J. Thermal Analysis of an Oil-Cooled Shaft for a 30 000 r/min Automotive Traction Motor. IEEE Trans. Ind. Appl. 2020, 56, 6053–6061. [Google Scholar] [CrossRef]
- Zi-Chao, Z.; Qiang, S.; Ahmed, B. Innovative Design of the Cooling Topologies for Electric Vehicle Motors. IOP Conf. Ser. Mater. Sci. Eng. 2019, 533, 012021. [Google Scholar] [CrossRef]
- Yao, Z.; Saadon, Y.; Mandel, R.; McCluskey, F.P. Cooling of Integrated Electric Motors. In Proceedings of the 2020 19th IEEE Intersociety Conference on Thermal and Thermomechanical Phenomena in Electronic Systems (ITherm), Orlando, FL, USA, 21–23 July 2020; pp. 660–665. [Google Scholar] [CrossRef]
- Pang, D.-C.; Shi, Z.-J.; Xie, P.-X.; Huang, H.-C.; Bui, G.-T. Investigation of an Inset Micro Permanent Magnet Synchronous Motor Using Soft Magnetic Composite Material. Energies 2020, 13, 4445. [Google Scholar] [CrossRef]



































| Features | Ansys Motor-CAD | Comsol Multiphysics | Motor Wizard Solidworks | Motor Solve | Altair Flux Motor |
| Geometry templates | Yes | Yes | Yes | Yes | Yes |
| Import CAD files | dxf | dxf, dwg, sldprt | dxf, dwg | dxf | dxf |
| Automatic winding patterns generation | Yes | Yes | Yes | Yes | Yes |
| Customize and select materials | Yes | Yes | Yes | Yes | Yes |
| Magnetostatic fields analysis | Yes | Yes | Yes | Yes | Yes |
| Transient electromagnetic field analysis | Yes | Yes | Yes | Yes | Yes |
| 3D electromagnetic simulations | Yes | Yes | No | No | No |
| Analytical analysis | Yes | Yes | Yes | Yes | Yes |
| Parametric simulation | Yes | Yes | Yes | Yes | Yes |
| Motor characteristic curves | Yes | Yes | Yes | Yes | Yes |
| Efficiency maps | Yes | Yes | Yes | Yes | Yes |
| Free software | No | No | No | No | No |
| Features | FEMM | Motor Analysis | SyR-e | JMAG-Express Online | Emetor |
| Geometry templates | No | Yes | Yes | Yes | Yes |
| Import CAD files | dxf | dxf | dxf | No | No |
| Automatic winding patterns generation | No | Yes | Yes | Yes | Yes |
| Customize and select materials | Yes | Yes | Yes | Yes | Yes |
| Magnetostatic fields analysis | Yes | Yes | With XFEMM support | No | Yes |
| Transient electromagnetic field analysis | With scripting | Yes | With XFEMM support | No | No |
| 3D electromagnetic simulations | No | No | No | No | No |
| Analytical analysis | No | Yes | Yes | Yes | No |
| Parametric simulation | No | No | Yes | Yes | No |
| Motor characteristic curves | With scripting | Yes | With XFEMM support | Yes | No |
| Efficiency maps | No | Yes | With scripting out of GUI | Yes | No |
| Free licence software | Yes | Yes | Yes | Yes | Yes |
| Parameters | Resistive Temperature Detectors | Thermistor | Infrared Thermography |
|---|---|---|---|
| Measurement Type | Contact type | Contact type | Non-contact type |
| Cost | High | Low | Costlier |
| Accuracy | Low | Less | Higher |
| Range | High, up to 660 °C | Low, up to 130 °C | Very high, up to 2000 °C |
| Mapping | Need calculation | Need calculations | Easy |
| Reuse | Not possible | Not possible | Possible |
| Response | Slow, 1 to 7 s | Fast, less than 1 s | Faster, 1 to 250 ms |
| Measurement area | Both internal and external temperature | Both internal and external temperature | Only surface temperature |
| Materials | Metals | Semiconductor materials | Glass and plastic |
| Loss | Less | Medium | Very much less |
| Temperature coefficient | Positive temperature coefficient | Negative temperature coefficient | Not applicable |
| Temperature Characteristics | Linear | Nonlinear | Accurate |
| Sensitivity | Less sensitive | High sensitivity | Accurate |
| Size | Large | Small | Immaterial |
| Hysteresis effect | Less | More | No |
| Reliability | Highly reliable | ceramic materials easily damaged | Very high No risk of contamination and mechanical effect, no wear and tear. |
Publisher’s Note: MDPI stays neutral with regard to jurisdictional claims in published maps and institutional affiliations. |
© 2021 by the authors. Licensee MDPI, Basel, Switzerland. This article is an open access article distributed under the terms and conditions of the Creative Commons Attribution (CC BY) license (http://creativecommons.org/licenses/by/4.0/).
Share and Cite
Gundabattini, E.; Mystkowski, A.; Idzkowski, A.; R., R.S.; Solomon, D.G. Thermal Mapping of a High-Speed Electric Motor Used for Traction Applications and Analysis of Various Cooling Methods—A Review. Energies 2021, 14, 1472. https://doi.org/10.3390/en14051472
Gundabattini E, Mystkowski A, Idzkowski A, R. RS, Solomon DG. Thermal Mapping of a High-Speed Electric Motor Used for Traction Applications and Analysis of Various Cooling Methods—A Review. Energies. 2021; 14(5):1472. https://doi.org/10.3390/en14051472
Chicago/Turabian StyleGundabattini, Edison, Arkadiusz Mystkowski, Adam Idzkowski, Raja Singh R., and Darius Gnanaraj Solomon. 2021. "Thermal Mapping of a High-Speed Electric Motor Used for Traction Applications and Analysis of Various Cooling Methods—A Review" Energies 14, no. 5: 1472. https://doi.org/10.3390/en14051472
APA StyleGundabattini, E., Mystkowski, A., Idzkowski, A., R., R. S., & Solomon, D. G. (2021). Thermal Mapping of a High-Speed Electric Motor Used for Traction Applications and Analysis of Various Cooling Methods—A Review. Energies, 14(5), 1472. https://doi.org/10.3390/en14051472

