Mathematical Modeling and Optimization of Vanadium-Titanium Black Ceramic Solar Collectors
Abstract
1. Introduction
2. Theory
2.1. Energy Conservation Relationship
2.2. Effective Transmittance-Absorptance Product for the Absorber
2.3. Heat Loss Analysis
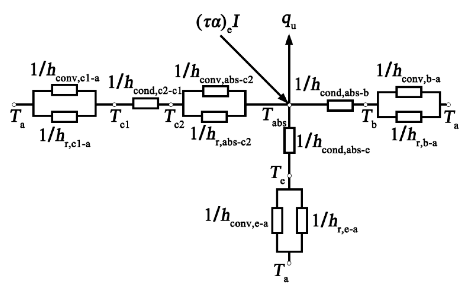
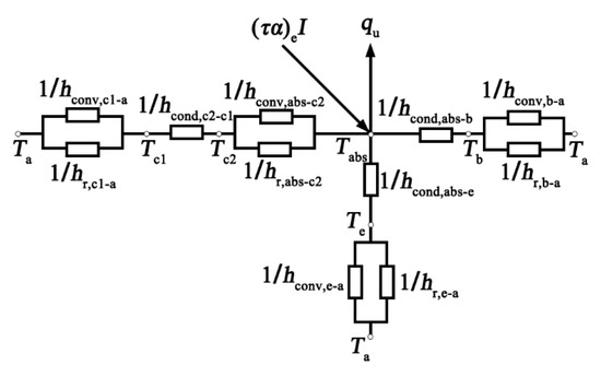
2.4. Heat-Transfer Analysis
2.4.1. Efficiency Factor
2.4.2. Heat-Removal Factor
2.4.3. Absorber Temperature and Mean Fluid Temperature
2.4.4. Collection Efficiency
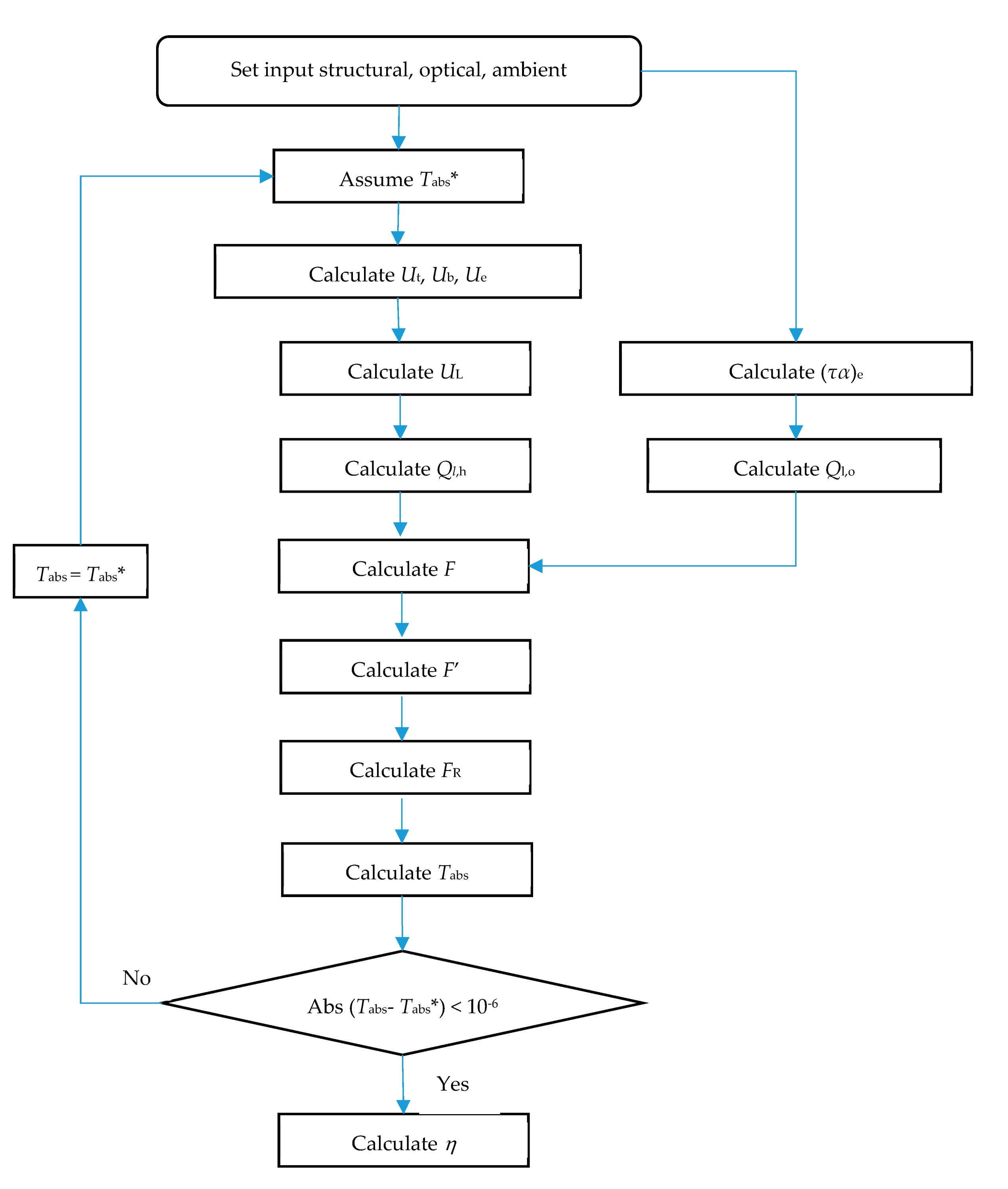
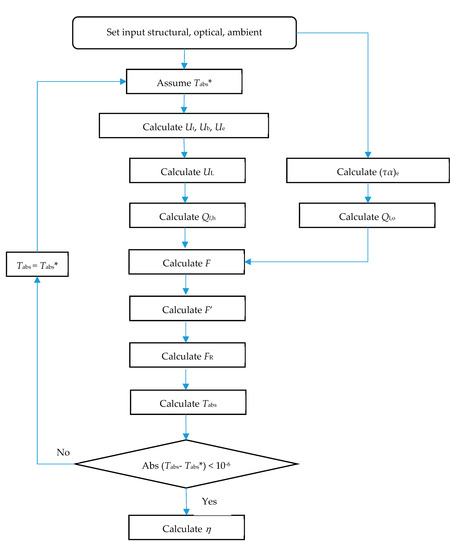
3. Methods
4. Experimental Study of a Reference Collector
4.1. Experimental Setup
4.2. Experimental Results
5. Mathematical Optimization
5.1. Influence of Fin Design
5.1.1. Fin Width
5.1.2. Fin Thickness
5.2. Influence of Transparent Cover Design
5.2.1. Number of Transparent Layers
5.2.2. Thickness of the Transparent Cover
5.2.3. Transmittance of the Transparent Cover
5.2.4. Refractive Index of the Transparent Cover
5.3. Optimization Results
6. Discussion
7. Conclusions
Author Contributions
Funding
Institutional Review Board Statement
Informed Consent Statement
Acknowledgments
Conflicts of Interest
Nomenclature
| Symbol | Definition |
| Aa | Aperture area of the collector (m2) |
| Ae | Area of the collector edge walls |
| Cp | Specific heat capacity of the fluid (J/kgK) |
| Di | Inner diameter of the passage (m) |
| Do | Outer diameter of the passage (m) |
| F | Fin efficiency |
| FR | Heat-removal factor |
| F’ | Efficiency factor |
| hi | Convective heat-transfer coefficient inside the passage (W/m2K) |
| hw | Convective heat-transfer coefficient between the transparent cover and ambient environment (W/m2 K) |
| Ki | Extinction coefficient of tier i transparent cover (1/m) |
| l | Length of the collector (m) |
| Li | Optical path length of solar radiation travel in tier i (m) |
| ṁC | Heat capacity of the collector (J/K) |
| N | Number of transparent layers |
| I | Solar irradiation intensity on the aperture surface of the collector (W/m2) |
| ρd | Reflectivity of the transparent cover to scattered radiation |
| Qb | Heat loss via the collector bottom (W) |
| Qe | Heat loss via the collector edge walls (W) |
| Ql,h | Total heat loss of the collector (W) |
| Ql,o | Optical loss of the collector (W) |
| Qt | Heat loss via the collector top (W) |
| qm | Mass flow rate of the fluid (kg/s) |
| Qs | Internal energy increase in the collector in energy per unit time (W) |
| Qu | Useful energy output by the collector (W) |
| r | Refractive index of the transparent cover |
| t | Time (s) |
| Ta | Ambient temperature (°C) |
| Tabs | Absorber temperature (°C) |
| Tabs* | Assumed absorber temperature (°C) |
| Tf | Mean fluid temperature (°C) |
| Tf,i | Inlet fluid temperature (°C) |
| Tf,o | Outlet fluid temperature (°C) |
| Ub | Heat-loss coefficient of the collector bottom (W/m2 K) |
| Ue | Heat-loss coefficient of the collector edge walls (W/m2 K) |
| UL | Total heat-loss coefficient of the collector (W/m2 K) |
| Ut | Heat-loss coefficient of the collector top (W/m2 K) |
| W | Fin width; the distance between adjacent passages’ axes (m) |
| w | Wind speed (m/s) |
| Ww | Fluid speed in the passage (kg/s) |
| α | Absorptance of the absorber |
| δ | Fin thickness (m) |
| δb | Thickness of the insulation layer at the bottom of the collector (m) |
| δc | Thickness of the transparent cover layer (m) |
| εc | Emissivity of the transparent cover |
| εp | Emissivity of the absorber |
| η | Instantaneous efficiency of the collector |
| θi | Incidence angle of solar radiation (°) |
| λabs | Thermal conductivity of the fin (W/mK) |
| λb | Thermal conductivity of the insulation material at the bottom of the collector (W/mK) |
| σ | Stefan Boltzmann constant (5.67 × 10−8 W/m2K4) |
| ρw | Density of the fluid (kg/m3) |
| τ | Transmittance of the transparent cover |
| τi | Transmittance of the tier (i + 1) transparent cover |
| (τα) | Transmittance–absorptance product for the absorber |
| (τα)e | Effective transmittance–absorptance product for the absorber |
| φ | Inclination angle of the collector (°) |
References
- Zhao, J.; Ji, Y.; Yuan, Y.; Zhang, Z.; Lu, J. Seven operation modes and simulation models of solar heating system with PCM storage tank. Energies 2017, 10, 2128. [Google Scholar] [CrossRef]
- Gomaa, M.R.; Mustafa, R.J.; Rezk, H.; Al-Dhaifallah, M.; Al-Salaymeh, A. Sizing methodology of a multi-mirror solar concentrated hybrid PV/thermal system. Energies 2018, 11, 3276. [Google Scholar] [CrossRef]
- Papadimitratos, A.; Sobhansarbandi, S.; Pozdin, V.; Zakhidov, A.; Hassanipour, F. Evacuated tube solar collectors integrated with phase change materials. Sol. Energy 2016, 129, 10–19. [Google Scholar] [CrossRef]
- Zhao, C.; You, S.; Wei, L.; Gao, H.; Yu, W. Theoretical and experimental study of the heat transfer inside a horizontal evacuated tube. Sol. Energy 2016, 132, 363–372. [Google Scholar] [CrossRef]
- Bracamonte, J.; Parada, J.; Dimas, J.; Baritto, M. Effect of the collector tilt angle on thermal efficiency and stratification of passive water in glass evacuated tube solar water heater. Appl. Energy 2015, 155, 648–659. [Google Scholar] [CrossRef]
- Bhowmik, H.; Amin, R. Efficiency improvement of flat plate solar collector using reflector. Energy Rep. 2017, 3, 119–123. [Google Scholar] [CrossRef]
- Wang, R.Z.; Zhai, X.Q. Development of solar thermal technologies in China. Energy 2010, 35, 4407–4416. [Google Scholar] [CrossRef]
- Colmenar-Santos, A.; Vale-Vale, J.; Borge-Diez, D.; Requena-Pérez, R. Solar thermal systems for high rise buildings with high consumption demand: Case study for a 5 star hotel in Sao Paulo, Brazil. Energy Build. 2014, 69, 481–489. [Google Scholar] [CrossRef]
- Yang, Y.; Wang, Q.; Xiu, D.; Zhao, Z.; Sun, Q. A building integrated solar collector: All-ceramic solar collector. Energy Build. 2013, 62, 15–17. [Google Scholar] [CrossRef]
- Wazwaz, A.; Al-Salaymeh, A. Photothermal testing before and after degradation of nickel-pigmented aluminium oxide selective absorber prepared by alternate and reverse periodic plating technique. Energy Convers. Manag. 2013, 65, 770–776. [Google Scholar] [CrossRef]
- Carlsson, B.; Möller, K.; Frei, U.; Brunold, S.; Köhl, M. Comparison between predicted and actually observed in-service degradation of a nickel pigmented anodized aluminum absorber coating for solar DHW systems. Sol. Energy Mater. Sol. Cells 2000, 61, 223–238. [Google Scholar] [CrossRef]
- Sun, X.; Sun, X.; Li, X.; Wang, Z.; He, J.; Wang, B. Performance and building integration of all-ceramic solar collectors. Energy Build. 2014, 75, 176–180. [Google Scholar] [CrossRef]
- Xu, J.; Zhang, X.; Yang, Y.; Liu, B.; Zhang, Y.; Lv, X.; Wei, L.; Wang, X.; Ma, L.; Wang, J. A perspective of all-ceramic solar collectors. Energy Environ. Focus 2016, 5, 1–6. [Google Scholar] [CrossRef]
- Zheng, D.; Wan, D.; Yi, S. Determining the thermal conductivity of ceramic coatings by relative method. Int. J. Appl. Ceram. Technol. 2019, 16, 2299–2305. [Google Scholar] [CrossRef]
- Liu, J. Analysis of thermal performance for a new-type flat-plate collector of black ceramic. J. Gansu Sci. 1990, 2, 12–18. (In Chinese) [Google Scholar]
- Xiu, D.; Cao, S.; Xu, J.; Cai, B.; Wang, Q.; Yang, Y. Application of ceramic solar plate heating system. Shandong Sci. 2013, 26, 72–77. (In Chinese) [Google Scholar]
- He, W. Thermal Performance of Dual-Effect Ceramic Solar Collector and Integrated Building Design; Tianjin University: Tianjin, China, 2014. (In Chinese) [Google Scholar]
- Zukowski, M.; Woroniak, G. Experimental testing of ceramic solar collectors. Sol. Energy 2017, 146, 532–542. [Google Scholar] [CrossRef]
- Ren, C. Ceramic Collection Hot Plate Solar Collector Performance Analysis; Hebei University of Engineering: Handan, China, 2013. [Google Scholar]
- Yang, Y.; Xu, J.; Cai, B.; Wang, Q.; Xiu, D.; Zhao, Z.; Sun, Q.; Cao, S. Synthesis and applications of black ceramic from recycled industrial wastes. Adv. Appl. Ceram. 2013, 112, 146–148. [Google Scholar] [CrossRef]
- Ma, R.; Liu, Q. Project of using V-Ti black porcelain solar energy concentrating and reusing titanium dioxide waste acid. Water Wastewater Eng. 2014, 4, 58–61. (In Chinese) [Google Scholar]
- Yan, J.; Qiao, J. Application of ceramic solar water heating system in the alpine region. J. Qinghai Univ. (Nat. Sci. Ed.) 2014, 32, 34–37. (In Chinese) [Google Scholar] [CrossRef]
- Ding, D. Mechanism and Optimization Design of Vi-Ti Black Ceramic Solar Collecting Technologies Utilized in Rural Residence; Shandong Jianzhu University: Jinan, China, 2018. (In Chinese) [Google Scholar]
- Yang, Y.; Cao, S.; Xu, J.; Cai, B. All-ceramic solar collectors. Ceram. Int. 2013, 39, 6009–6012. [Google Scholar] [CrossRef]
- Żukowski, M.; Woroniak, G.; Piotrowska-Woroniak, J. Experimental research and numerical simulations of a ceramic panel used for solar energy conversion. Sol. Energy 2019, 194, 27–36. [Google Scholar] [CrossRef]
- Ma, R.; Ma, D.; Long, E. Experimental study on the dynamic thermal performance of V-Ti black ceramic solar collector under multiple factors. Sol. Energy 2020, 201, 615–620. [Google Scholar] [CrossRef]
- Demirpolat, A.B. Investigation of mass transfer with different models in a solar energy food-drying system. Energies 2019, 12, 3447. [Google Scholar] [CrossRef]
- Gao, T. Heat Transfer Analysis and Design Optimization of Flat Solar Collector; Tianjin University: Tianjin, China, 2011. (In Chinese) [Google Scholar]
- Herrando, M.; Markides, C.N.; Hellgardt, K. A UK-based assessment of hybrid PV and solar-thermal systems for domestic heating and power: System performance. Appl. Energy 2014, 122, 288–309. [Google Scholar] [CrossRef]
- Wong, I.L.; Eames, P. A method for calculating the solar transmittance, absorptance and reflectance of a transparent insulation system. Sol. Energy 2015, 111, 418–425. [Google Scholar] [CrossRef][Green Version]
- Al Shehri, A.; Parrott, B.; Carrasco, P.; Al Saiari, H.; Taie, I. Impact of dust deposition and brush-based dry cleaning on glass transmittance for PV modules applications. Sol. Energy 2016, 135, 317–324. [Google Scholar] [CrossRef]
- Zhang, H. Solar Thermal Utilization Principle and Computer Simulation, 2nd ed.; Zhang, H., Yu, J., Zhao, C., Jiang, H., Dai, Y., Eds.; Northwestern Polytechnical University Press: Xi’an, China, 2004; (In Chinese). ISBN 7561217447. [Google Scholar]
- Wojcicki, D.J. Derivation of the effective beam radiation incidence angle equations for diffuse and reflected solar radiation using a two dimensional approach. Sol. Energy 2015, 112, 272–281. [Google Scholar] [CrossRef]
- Nakamura, T.; Tsutsumi, N.; Juni, N.; Fujii, H. Thin-film waveguiding mode light extraction in organic electroluminescent device using high refractive index substrate. J. Appl. Phys. 2005, 97, 054505.1–054505.6. [Google Scholar] [CrossRef]
- Liang, R.B.; Zhang, J.L.; Zhao, L.; Ma, L.D. Performance enhancement of filled-type solar collector with U-tube. J. Cent. S. Univ. 2015, 22, 1124–1131. [Google Scholar] [CrossRef]
- Ahmed, O.K.; Bawa, S.M. The combined effect of nanofluid and reflective mirrors on the performance of PV/Thermal solar collector. Therm. Sci. 2019, 23, 573–587. [Google Scholar] [CrossRef]
- Lomascolo, M.; Colangelo, G.; Milanese, M.; De Risi, A. Review of heat transfer in nanofluids: Conductive, convective and radiative experimental results. Renew. Sustain. Energy Rev. 2015, 43, 1182–1198. [Google Scholar] [CrossRef]
- Agarwal, V.K.; Larson, D.C. Calculation of the top loss coefficient of a flat-plate collector. Sol. Energy 1981, 27, 69–71. [Google Scholar] [CrossRef]
- Mahboub, C.; Moummi, N. Calculation of the glass cover temperature and the top heat loss coefficient for 60° vee corrugated solar collectors with single glazing. Sol. Energy 2012, 86, 804–808. [Google Scholar] [CrossRef]
- Helvaci, H.U.; Khan, Z.A. Mathematical modelling and simulation of multiphase flow in a flat plate solar energy collector. Energy Convers. Manag. 2015, 106, 139–150. [Google Scholar] [CrossRef][Green Version]
- Wagner, T.J.W.; Eisenman, I. False alarms: How early warning signals falsely predict abrupt sea ice loss. Geophys. Res. Lett. 2015, 42, 333–341. [Google Scholar] [CrossRef]
- Zanchini, E.; Jahanbin, A. Simple equations to evaluate the mean fluid temperature of double-U-tube borehole heat exchangers. Appl. Energy 2018, 231, 320–330. [Google Scholar] [CrossRef]
- Shojaeizadeh, E.; Veysi, F.; Kamandi, A. Exergy efficiency investigation and optimization of an Al2O3-water nanofluid based flat-plate solar collector. Energy Build. 2015, 101, 12–23. [Google Scholar] [CrossRef]
- Moss, R.W.; Shire, G.S.F.; Henshall, P.; Eames, P.C.; Arya, F.; Hyde, T. Design and fabrication of a hydroformed absorber for an evacuated flat plate solar collector. Appl. Therm. Eng. 2018, 138, 456–464. [Google Scholar] [CrossRef]
- Lunde, P.J. New heat transfer factors for flat plate solar collectors. Sol. Energy 1981, 27, 109–113. [Google Scholar] [CrossRef]
- Kang, W.; Shin, Y.; Cho, H. Economic analysis of flat-plate and U-tube solar collectors using an Al2O3 nanofluid. Energies 2017, 10, 1911. [Google Scholar] [CrossRef]
- Furbo, S.; Dragsted, J.; Perers, B.; Andersen, E.; Bava, F.; Pagh, K. Yearly thermal performances of solar heating plants in Denmark—Measured and calculated. Sol. Energy 2018, 159, 186–196. [Google Scholar] [CrossRef]
- Gao, D.; Gao, G.; Cao, J.; Zhong, S.; Ren, X.; Dabwan, Y.N.; Hu, M.; Jiao, D.; Kwan, T.H.; Pei, G. Experimental and numerical analysis of an efficiently optimized evacuated flat plate solar collector under medium temperature. Appl. Energy 2020, 269, 115129. [Google Scholar] [CrossRef]
- Hao, W.; Liu, S.; Mi, B.; Lai, Y. Mathematical modeling and performance analysis of a new hybrid solar dryer of lemon slices for controlling drying temperature. Energies 2020, 13, 350. [Google Scholar] [CrossRef]
- Jiang, H.; Zhou, L.; Zhao, H. Effect of Titania on optical properties of ultra clear glasses. Glass Enamel 2013, 41, 21–23. [Google Scholar] [CrossRef]
- Geng, T.; Hu, J.; Wei, C.; Sheng, J.; Qin, L. Review on improving the transmittance of photovoltaic glass. Bull. Chin. Ceram. Soc. 2017, 36, 1594–1598. [Google Scholar]
- Apriyanto, H.; Ravet, G.; Bernal, O.D.; Cattoen, M.; Seat, H.C.; Chavagnac, V.; Surre, F.; Sharp, J.H. Comprehensive Modeling of Multimode Fiber Sensors for Refractive Index Measurement and Experimental Validation. Sci. Rep. 2018, 8, 1–13. [Google Scholar] [CrossRef]



















| Number of Layers of Transparent Covers | ai | Emissivity of Absorber (εp) | ||
|---|---|---|---|---|
| 0.95 | 0.50 | 0.10 | ||
| 1 | a1 | 0.27 | 0.21 | 0.13 |
| 2 | a1 | 0.15 | 0.12 | 0.09 |
| a2 | 0.62 | 0.53 | 0.40 | |
| 3 | a1 | 0.14 | 0.08 | 0.06 |
| a2 | 0.45 | 0.40 | 0.31 | |
| a3 | 0.75 | 0.67 | 0.53 | |
| Item | Value | Unit | |
|---|---|---|---|
| Solar collector | Length (l) | 2.1 | m |
| Width | 0.7 | m | |
| Thickness | 0.18 | m | |
| Aperture area (Aa) | 1.47 | m2 | |
| Inclination angle () | 42 | ° | |
| VTBC absorber | Fin width (W) | 0.04 | m |
| Fin thickness (δ) | 0.004 | m | |
| Emissivity (εp) | 0.90 | - | |
| Absorptivity (α) | 0.945 | - | |
| Heat-conduction coefficient | 1.256 | W/mK | |
| Outer diameter of passage (Do) | 0.025 | m | |
| Inner diameter of passage (Di) | 0.017 | m | |
| Transparent cover | Layer amount (N) | 1 | - |
| Thickness (δc) | 0.0032 | m | |
| Transmittance (τ) | 0.93 | - | |
| Refractive index (r) | 1.52 | - | |
| Emissivity (εc) | 0.94 | - | |
| Insulating layer | Thickness (δb) | 0.05 | m |
| Heat-conduction coefficient (λb) | 0.03 | W/mK | |
| Key Parameter | Original Value | Optimized Value | Increase of η |
|---|---|---|---|
| τ | 0.82 | 0.96 | 17.42% |
| N | 1 | 2 | 5.17% |
| δc | 3 mm | 12 mm | 1.82% |
Publisher’s Note: MDPI stays neutral with regard to jurisdictional claims in published maps and institutional affiliations. |
© 2021 by the authors. Licensee MDPI, Basel, Switzerland. This article is an open access article distributed under the terms and conditions of the Creative Commons Attribution (CC BY) license (http://creativecommons.org/licenses/by/4.0/).
Share and Cite
Ding, D.; He, W.; Liu, C. Mathematical Modeling and Optimization of Vanadium-Titanium Black Ceramic Solar Collectors. Energies 2021, 14, 618. https://doi.org/10.3390/en14030618
Ding D, He W, Liu C. Mathematical Modeling and Optimization of Vanadium-Titanium Black Ceramic Solar Collectors. Energies. 2021; 14(3):618. https://doi.org/10.3390/en14030618
Chicago/Turabian StyleDing, Ding, Wenjing He, and Chunlu Liu. 2021. "Mathematical Modeling and Optimization of Vanadium-Titanium Black Ceramic Solar Collectors" Energies 14, no. 3: 618. https://doi.org/10.3390/en14030618
APA StyleDing, D., He, W., & Liu, C. (2021). Mathematical Modeling and Optimization of Vanadium-Titanium Black Ceramic Solar Collectors. Energies, 14(3), 618. https://doi.org/10.3390/en14030618

