Machine Learning for Solving Charging Infrastructure Planning Problems: A Comprehensive Review
Abstract
:1. Introduction
- A comprehensive review of the applications of machine learning algorithms for charging infrastructure planning;
- Qualitative and quantitative analyses of the reported literature;
- Recommendations regarding the suitability of machine learning algorithms for solving charging infrastructure planning problems;
- Case studies on charging hotspot identification and charging demand prediction.
2. Overview of Charging Infrastructure Planning
3. Machine Learning Techniques
3.1. Supervised Learning
3.2. Unsupervised Learning
4. Performances of Machine Learning Algorithms
5. Machine Learning for Charging Infrastructure Planning
5.1. Machine Learning for Charging Station Placement
5.2. Machine Learning for Charging Demand Prediction
5.3. Machine Learning for Charging Scheduling
5.4. Machine Learning for Charger Utilization Prediction
6. Literature Review Summary
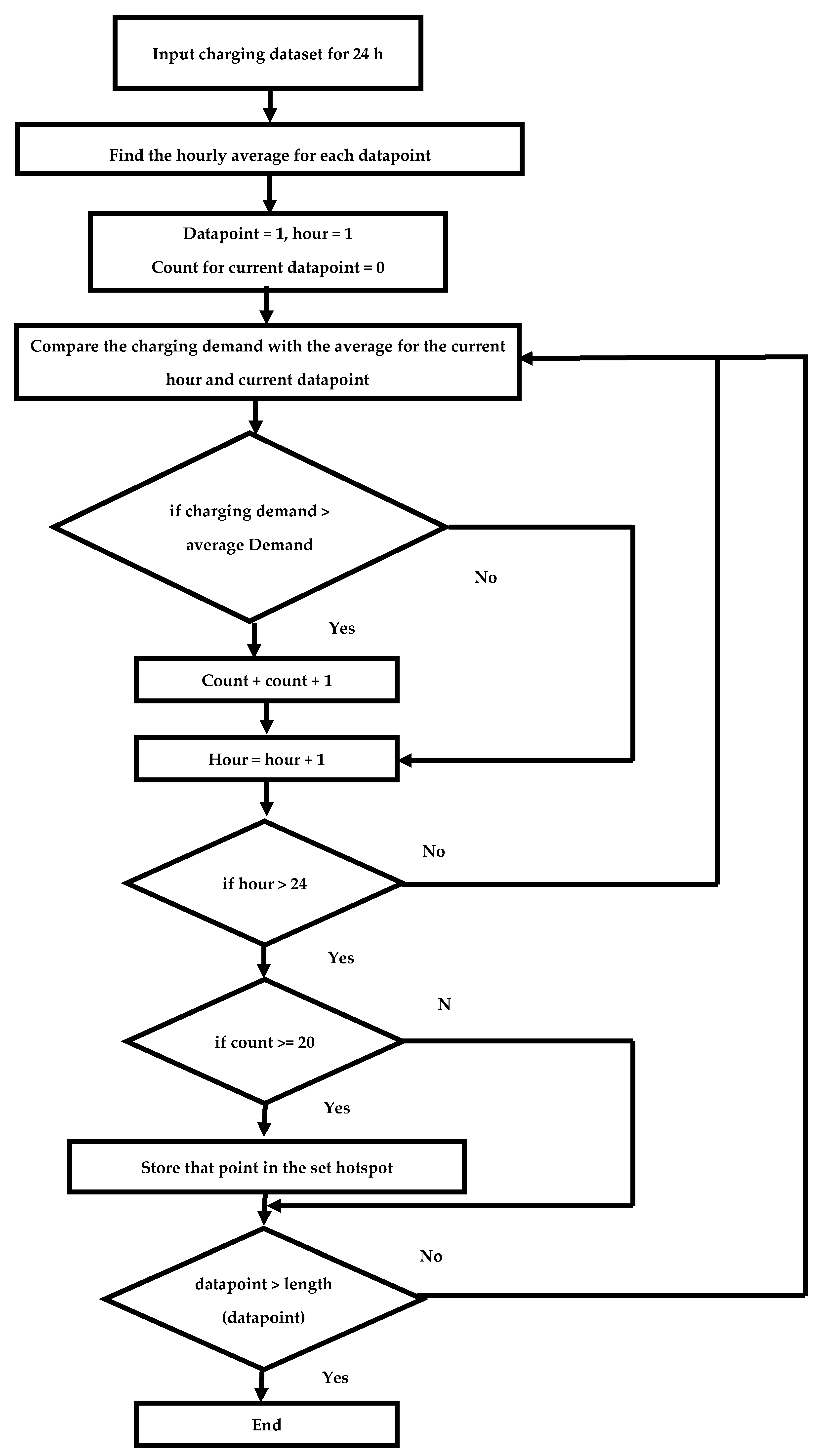
7. Case Studies
7.1. Home Charging Hotspot Prediction for Helsinki, Finland
7.2. Commercial Charging Hotspot Prediction for Dundee City Council, United Kingdom
7.3. Charging Demand Prediction for Helsinki, Finland
8. Discussions
9. Conclusions
- The use of machine learning in localizing charging hotspots;
- A performance comparison of machine learning techniques combined with heuristics and metaheuristics applied to charging infrastructure planning problems;
- Planning V2G-enabled charging facilities.
Funding
Institutional Review Board Statement
Informed Consent Statement
Data Availability Statement
Acknowledgments
Conflicts of Interest
References
- Moriarty, P.; Honnery, D. Global transport energy consumption. In Alternative Energy and Shale Gas Encyclopedia; Wiley and Sons: Paris, France, 2016; pp. 651–656. [Google Scholar]
- US Energy Information. Available online: https://www.eia.gov/energyexplained/use-of-energy/transportation.php (accessed on 16 October 2020).
- Wang, Z.; Yang, L. Delinking indicators on regional industry development and carbon emissions: Beijing–Tianjin–Hebei economic band case. Ecol. Indic. 2015, 48, 41–48. [Google Scholar] [CrossRef]
- Wang, Q.; Rongrong, L.; Rui, J. Decoupling and Decomposition Analysis of Carbon Emissions from Industry: A Case Study from China. Sustainability 2016, 8, 1059. [Google Scholar] [CrossRef] [Green Version]
- Blesl, M.; Das, A.; Fahl, U.; Remme, U. Role of energy efficiency standards in reducing CO2 emissions in Germany: An assessment with TIMES. Energy Policy 2007, 35, 772–785. [Google Scholar] [CrossRef]
- Deb, S.; Kalita, K.; Mahanta, P. Review of impact of electric vehicle charging station on the power grid. In Proceedings of the 2017 International Conference on Technological Advancements in Power and Energy (TAP Energy), Kollam, India, 21–23 December 2017. [Google Scholar]
- González, L.G.; Siavichay, E.; Espinoza, J.L. Impact of EV fast charging stations on the power distribution network of a Latin American intermediate city. Renew. Sustain. Energy Rev. 2019, 107, 309–318. [Google Scholar] [CrossRef] [Green Version]
- Garwa, N.; Niazi, K.R. Impact of EV on Integration with Grid System—A Review. In Proceedings of the 2019 8th International Conference on Power Systems (ICPS), Jaipur, India, 20–22 December 2019; pp. 1–6. [Google Scholar]
- Deb, S.; Tammi, K.; Kalita, K.; Mahanta, P. Impact of electric vehicle charging station load on distribution network. Energies 2018, 11, 178. [Google Scholar] [CrossRef] [Green Version]
- Deb, S.; Kalita, K.; Mahanta, P. Impact of electric vehicle charging stations on reliability of distribution network. In Proceedings of the 2017 International Conference on Technological Advancements in Power and Energy (TAP Energy), Kollam, India, 21–23 December 2017. [Google Scholar]
- Di Paolo, M. Analysis of harmonic impact of electric vehicle charging on the electric power grid, based on smart grid regional demonstration project—Los Angeles. In Proceedings of the 2017 IEEE Green Energy and Smart Systems Conference (IGESSC), Long Beach, CA, USA, 6–7 November 2017; pp. 1–5. [Google Scholar]
- Deb, S.; Kalita, K.; Mahanta, P. Distribution network planning considering the impact of electric vehicle charging station load. In Smart Power Distribution Systems; Academic Press: London, UK, 2019; pp. 529–553. Available online: https://www.sciencedirect.com/science/article/pii/B9780128121542000225 (accessed on 15 September 2021).
- Deb, S.; Tammi, K.; Kalita, K.; Mahanta, P. Review of recent trends in charging infrastructure planning for electric vehicles. Wiley Interdiscip. Rev. Energy Environ. 2018, 7, e306. [Google Scholar] [CrossRef] [Green Version]
- Sachan, S.; Deb, S.; Singh, S.N. Different charging infrastructures along with smart charging strategies for electric vehicles. Sustain. Cities Soc. 2020, 60, 102238. [Google Scholar] [CrossRef]
- Bi, R.; Xiao, J.; Pelzer, D.; Ciechanowicz, D.; Eckhoff, D.; Knoll, A. A simulation-based heuristic for city-scale electric vehicle charging station placement. In Proceedings of the 2017 IEEE 20th International Conference on Intelligent Transportation Systems (ITSC), Yokohama, Japan, 16–19 October 2017; pp. 1–7. [Google Scholar]
- Gatica, G.; Ahumada, G.; Escobar, J.W.; Linfati, R. Efficient heuristic algorithms for location of charging stations in electric vehicle routing problems. Stud. Inform. Control 2018, 27, 73–82. [Google Scholar] [CrossRef] [Green Version]
- Deb, S.; Gao, X.Z.; Tammi, K.; Kalita, K.; Mahanta, P. Nature-Inspired Optimization Algorithms Applied for Solving Charging Station Placement Problem: Overview and Comparison. Arch. Comput. Methods Eng. 2019, 28, 91–106. [Google Scholar] [CrossRef]
- Shahriar, S.; Al-Ali, A.R.; Osman, A.H.; Dhou, S.; Nijim, M. Machine Learning Approaches for EV Charging Behavior: A Review. IEEE Access 2020, 8, 168980–168993. [Google Scholar] [CrossRef]
- Mishra, D. Estimation of the Net Charging Demand from Privately Owned Electric Vehicles Using Game Theory. Master’s Thesis, Universitat Politècnica de Catalunya, Barcelona, Spain, 15 June 2017. [Google Scholar]
- Xiong, Y.; Gan, J.; An, B.; Miao, C.; Bazzan, A.L. Optimal electric vehicle fast charging station placement based on game theoretical framework. IEEE Trans. Intell. Transp. Syst. 2017, 19, 2493–2504. [Google Scholar] [CrossRef]
- Hardman, S.; Jenn, A.; Tal, G.; Axsen, J.; Beard, G.; Daina, N.; Figenbaum, E.; Jakobsson, N.; Jochem, P.; Kinnear, N.; et al. A review of consumer preferences of and interactions with electric vehicle charging infrastructure. Transp. Res. Part D Transp. Environ. 2018, 62, 508–523. [Google Scholar] [CrossRef] [Green Version]
- Pagany, R.; Ramirez Camargo, L.; Dorner, W. A review of spatial localization methodologies for the electric vehicle charging infrastructure. Int. J. Sustain. Transp. 2019, 13, 433–449. [Google Scholar] [CrossRef] [Green Version]
- Zhang, Q.; Li, H.; Zhu, L.; Campana, P.E.; Lu, H.; Wallin, F.; Sun, Q. Factors influencing the economics of public charging infrastructures for EV–A review. Renew. Sustain. Energy Rev. 2018, 94, 500–509. [Google Scholar] [CrossRef]
- Khan, W.; Ahmad, A.; Ahmad, F.; Saad Alam, M. A comprehensive review of fast charging infrastructure for electric vehicles. Smart Sci. 2018, 6, 256–270. [Google Scholar] [CrossRef]
- Das, H.S.; Rahman, M.M.; Li, S.; Tan, C.W. Electric vehicles standards, charging infrastructure, and impact on grid integration: A technological review. Renew. Sustain. Energy Rev. 2020, 120, 109618. [Google Scholar] [CrossRef]
- Ji, Z.; Huang, X. Plug-in electric vehicle charging infrastructure deployment of China towards 2020: Policies, methodologies, and challenges. Renew. Sustain. Energy Rev. 2018, 90, 710–727. [Google Scholar] [CrossRef]
- Coffman, M.; Bernstein, P.; Wee, S. Electric vehicles revisited: A review of factors that affect adoption. Transp. Rev. 2017, 37, 79–93. [Google Scholar] [CrossRef]
- Rahman, I.; Vasant, P.M.; Singh, B.S.M.; Abdullah-Al-Wadud, M.; Adnan, N. Review of recent trends in optimization techniques for plug-in hybrid, and electric vehicle charging infrastructures. Renew. Sustain. Energy Rev. 2016, 58, 1039–1047. [Google Scholar] [CrossRef]
- Yang, T.; Long, R.; Li, W. Suggestion on tax policy for promoting the PPP projects of charging infrastructure in China. J. Clean. Prod. 2018, 174, 133–138. [Google Scholar] [CrossRef]
- Rietmann, N.; Lieven, T. How policy measures succeeded to promote electric mobility–worldwide review and outlook. J. Clean. Prod. 2019, 206, 66–75. [Google Scholar] [CrossRef]
- Ahmad, A.; Khan, Z.A.; Saad Alam, M.; Khateeb, S. A review of the electric vehicle charging techniques, standards, progression and evolution of EV technologies in Germany. Smart Sci. 2018, 6, 36–53. [Google Scholar] [CrossRef]
- Gnann, T.; Stephens, T.S.; Lin, Z.; Plötz, P.; Liu, C.; Brokate, J. What drives the market for plug-in electric vehicles?-A review of international PEV market diffusion models. Renew. Sustain. Energy Rev. 2018, 93, 158–164. [Google Scholar] [CrossRef]
- Ding, Z.; Teng, F.; Sarikprueck, P.; Hu, Z. Technical Review on Advanced Approaches for Electric Vehicle Charging Demand Management, Part II: Applications in Transportation System Coordination and Infrastructure Planning. IEEE Trans. Ind. Appl. 2020, 56, 2695–5703. [Google Scholar] [CrossRef]
- Zhang, X.; Liang, Y.; Yu, E.; Rao, R.; Xie, J. Review of electric vehicle policies in China: Content summary and effect analysis. Renew. Sustain. Energy Rev. 2017, 70, 698–714. [Google Scholar] [CrossRef]
- Youssef, C.; Fatima, E.; Chakib, A. A technological review on electric vehicle DC charging stations using photovoltaic sources. IOP Conf. Ser. Mater. Sci. Eng. 2018, 353, 012014. [Google Scholar] [CrossRef] [Green Version]
- Du, J.; Ouyang, D. Progress of Chinese electric vehicles industrialization in 2015: A review. Appl. Energy 2017, 188, 529–546. [Google Scholar] [CrossRef]
- Hardman, S. Understanding the impact of reoccurring and non-financial incentives on plug-in electric vehicle adoption–a review. Transp. Res. Part A Policy Pract. 2019, 119, 1–14. [Google Scholar] [CrossRef] [Green Version]
- García-Álvarez, J.; González, M.A.; Vela, C.R. Metaheuristics for solving a real-world electric vehicle charging scheduling problem. Appl. Soft Comput. 2018, 65, 292–306. [Google Scholar] [CrossRef]
- Zheng, Y.; Niu, S.; Shang, Y.; Shao, Z.; Jian, L. Integrating plug-in electric vehicles into power grids: A comprehensive review on power interaction mode, scheduling methodology and mathematical foundation. Renew. Sustain. Energy Rev. 2019, 112, 424–439. [Google Scholar] [CrossRef]
- Jawad, S.; Liu, J. Electrical Vehicle Charging Services Planning and Operation with Interdependent Power Networks and Transportation Networks: A Review of the Current Scenario and Future Trends. Energies 2020, 13, 3371. [Google Scholar] [CrossRef]
- Solanke, T.U.; Ramachandaramurthy, V.K.; Yong, J.Y.; Pasupuleti, J.; Kasinathan, P.; Rajagopalan, A. A review of strategic charging–discharging control of grid-connected electric vehicles. J. Energy Storage 2020, 28, 101193. [Google Scholar] [CrossRef]
- Amjad, M.; Ahmad, A.; Rehmani, M.H.; Umer, T. A review of EVs charging: From the perspective of energy optimization, optimization approaches, and charging techniques. Transp. Res. Part D Transp. Environ. 2018, 62, 386–417. [Google Scholar] [CrossRef]
- Limmer, S. Dynamic Pricing for Electric Vehicle Charging—A Literature Review. Energies 2019, 12, 3574. [Google Scholar] [CrossRef] [Green Version]
- Ahmadi, A.; Tavakoli, A.; Jamborsalamati, P.; Rezaei, N.; Miveh, M.R.; Gandoman, F.H.; Heidari, A.; Nezhad, A.E. Power quality improvement in smart grids using electric vehicles: A review. IET Electr. Syst. Transp. 2019, 9, 53–64. [Google Scholar] [CrossRef]
- Ma, C.T. System planning of grid-connected electric vehicle charging stations and key technologies: A review. Energies 2019, 12, 4201. [Google Scholar] [CrossRef] [Green Version]
- Jia, Q.S.; Long, T. A review on charging behavior of electric vehicles: Data, model, and control. Control. Theory Technol. 2020, 18, 217–230. [Google Scholar] [CrossRef]
- Panchal, C.; Stegen, S.; Lu, J. Review of static and dynamic wireless electric vehicle charging system. Eng. Sci. Technol. 2018, 21, 922–937. [Google Scholar] [CrossRef]
- Khan, S.; Ahmad, A.; Ahmad, F.; ShafaatiShemami, M.; Saad Alam, M.; Khateeb, S. A comprehensive review on solar powered electric vehicle charging system. Smart Sci. 2018, 6, 54–79. [Google Scholar] [CrossRef]
- Triviño-Cabrera, A.; Aguado, J.A. Wireless Charging for Electric Vehicles in the Smart Cities: Technology Review and Impact. In Transportation and Power Grid in Smart Cities: Communication Networks and Services; IEEE: Piscataway, NJ, USA, 2018; pp. 411–426. [Google Scholar]
- Khan, S.; Shariff, S.; Ahmad, A.; Saad Alam, M. A comprehensive review on level 2 charging system for electric vehicles. Smart Sci. 2018, 6, 271–293. [Google Scholar] [CrossRef]
- Dietterich, T.G. Machine learning for sequential data: A review. In Joint IAPR International Workshops on Statistical Techniques in Pattern Recognition (SPR) and Structural and Syntactic Pattern Recognition (SSPR); Springer: Berlin/Heidelberg, Germany, 2002; pp. 15–30. [Google Scholar]
- .Kotsiantis, S.B.; Zaharakis, I.D.; Pintelas, P.E. Machine learning: A review of classification and combining techniques. Artif. Intell. Rev. 2006, 26, 159–190. [Google Scholar] [CrossRef]
- Mosavi, A.; Ozturk, P.; Chau, K.W. Flood prediction using machine learning models: Literature review. Water 2018, 10, 1536. [Google Scholar] [CrossRef] [Green Version]
- Singh, A.; Thakur, N.; Sharma, A. A review of supervised machine learning algorithms. In Proceedings of the 2016 3rd International Conference on Computing for Sustainable Global Development (INDIACom), New Delhi, India, 16–18 March 2016; pp. 1310–1315. [Google Scholar]
- Choudhary, R.; Gianey, H.K. Comprehensive review on supervised machine learning algorithms. In Proceedings of the 2017 International Conference on Machine Learning and Data Science (MLDS), Noida, India, 14–15 December 2017; pp. 37–43. [Google Scholar]
- Kotsiantis, S.B.; Zaharakis, I.; Pintelas, P. Supervised machine learning: A review of classification techniques. Emerg. Artif. Intell. Appl. Comput. Eng. 2007, 160, 3–24. [Google Scholar]
- Gavankar, S.; Sawarkar, S. Decision tree: Review of techniques for missing values at training, testing and compatibility. In Proceedings of the 2015 3rd International Conference on Artificial Intelligence, Modelling and Simulation (AIMS), Kota Kinabalu, Malaysia, 2–4 December 2015; pp. 122–126. [Google Scholar]
- Somvanshi, M.; Chavan, P.; Tambade, S.; Shinde, S.V. A review of machine learning techniques using decision tree and support vector machine. In Proceedings of the 2016 International Conference on Computing Communication Control and Automation (ICCUBEA), Pune, India, 12–13 August 2016; pp. 1–7. [Google Scholar]
- Belgiu, M.; Drăguţ, L. Random forest in remote sensing: A review of applications and future directions. ISPRS J. Photogramm. Remote Sens. 2016, 114, 24–31. [Google Scholar] [CrossRef]
- Chen, C.C.; Schwender, H.; Keith, J.; Nunkesser, R.; Mengersen, K.; Macrossan, P. Methods for identifying SNP interactions: A review on variations of Logic Regression, Random Forest and Bayesian logistic regression. IEEE/ACM Trans. Comput. Biol. Bioinform. 2011, 8, 1580–1591. [Google Scholar] [CrossRef] [PubMed]
- Bhavsar, H.; Panchal, M.H. A review on support vector machine for data classification. Int. J. Adv. Res. Comput. Eng. Technol. 2012, 1, 185–189. [Google Scholar]
- Tomar, D.; Agarwal, S. Twin support vector machine: A review from 2007 to 2014. Egypt. Inform. J. 2015, 16, 55–69. [Google Scholar] [CrossRef]
- Kataria, A.; Singh, M.D. A review of data classification using k-nearest neighbour algorithm. Int. J. Emerg. Technol. Adv. Eng. 2013, 3, 354–360. [Google Scholar]
- Dhanabal, S.; Chandramathi, S. A review of various k-nearest neighbor query processing techniques. Int. J. Comput. Appl. 2011, 31, 14–22. [Google Scholar]
- Li, N.; Shepperd, M.; Guo, Y. A systematic review of unsupervised learning techniques for software defect prediction. Inf. Softw. Technol. 2020, 122, 106287. [Google Scholar] [CrossRef] [Green Version]
- Solorio-Fernández, S.; Carrasco-Ochoa, J.A.; Martínez-Trinidad, J.F. A review of unsupervised feature selection methods. Artif. Intell. Rev. 2020, 53, 907–948. [Google Scholar] [CrossRef]
- Govender, P.; Sivakumar, V. Application of k-means and hierarchical clustering techniques for analysis of air pollution: A review (1980–2019). Atmos. Pollut. Res. 2020, 11, 40–56. [Google Scholar] [CrossRef]
- Ko, Y.D. An efficient integration of the genetic algorithm and the reinforcement learning for optimal deployment of the wireless charging electric tram system. Comput. Ind. Eng. 2019, 128, 851–860. [Google Scholar] [CrossRef]
- Pevec, D.; Babic, J.; Kayser, M.A.; Carvalho, A.; Ghiassi-Farrokhfal, Y.; Podobnik, V. A data-driven statistical approach for extending electric vehicle charging infrastructure. Int. J. Energy Res. 2018, 42, 3102–3120. [Google Scholar] [CrossRef]
- Cohen-Addad, V.; Kanade, V.; Mallmann-Trenn, F.; Mathieu, C. Hierarchical clustering: Objective functions and algorithms. J. ACM 2019, 66, 1–42. [Google Scholar] [CrossRef]
- Straka, M.; De Falco, P.; Ferruzzi, G.; Proto, D.; van der Poel, G.; Khormali, S.; Buzna, Ľ. Predicting popularity of EV charging infrastructure from GIS data. arXiv 2019, arXiv:1910.02498. [Google Scholar]
- Frendo, O.; Graf, J.; Gaertner, N.; Stuckenschmidt, H. Data-driven smart charging for heterogeneous electric vehicle fleets. Energy AI 2020, 1, 100007. [Google Scholar] [CrossRef]
- Duan, M.; Darvishan, A.; Mohammaditab, R.; Wakil, K.; Abedinia, O. 2018, A novel hybrid prediction model for aggregated loads of buildings by considering the electric vehicles. Sustain. Cities Soc. 2018, 41, 205–219. [Google Scholar] [CrossRef]
- Majidpour, M.; Qiu, C.; Chu, P.; Gadh, R.; Pota, H.R. Modified pattern sequence-based forecasting for electric vehicle charging stations. In Proceedings of the 2014 IEEE International Conference on Smart Grid Communications (SmartGridComm), Venice, Italy, 3–6 November 2014; pp. 710–715. [Google Scholar]
- Zhu, J.; Yang, Z.; Chang, Y.; Guo, Y.; Zhu, K.; Zhang, J. A novel LSTM based deep learning approach for multi-time scale electric vehicles charging load prediction. In Proceedings of the 2019 IEEE Innovative Smart Grid Technologies—Asia (ISGT Asia), Chengdu, China, 21–24 May 2019; pp. 3531–3536. [Google Scholar]
- Li, Z.; Hou, X.; Liu, Y.; Sun, H.; Zhu, Z.; Long, Y.; Xu, T. A Prediction Method of Charging Station Capacity Based on Deep Learning. In Proceedings of the 2017 4th International Conference on Information Science and Control Engineering (ICISCE), Changsha, China, 21–23 July 2017; pp. 82–84. [Google Scholar]
- Zhu, J.; Yang, Z.; Guo, Y.; Zhang, J.; Yang, H. Short-term load forecasting for electric vehicle charging stations based on deep learning approaches. Appl. Sci. 2019, 9, 1723. [Google Scholar] [CrossRef] [Green Version]
- Li, Y.; Huang, Y.; Zhang, M. Short-term load forecasting for electric vehicle charging station based on niche immunity lion algorithm and convolutional neural network. Energies 2018, 11, 1253. [Google Scholar] [CrossRef] [Green Version]
- Chung, Y.W.; Khaki, B.; Chu, C.; Gadh, R. Electric vehicle user behavior prediction using hybrid kernel density estimator. In Proceedings of the 2018 IEEE International Conference on Probabilistic Methods Applied to Power Systems (PMAPS), Boise, ID, USA, 24–28 June 2018; pp. 1–6. [Google Scholar]
- Mansour-Saatloo, A.; Moradzadeh, A.; Mohammadi-Ivatloo, B.; Ahmadian, A.; Elkamel, A. Machine learning based PEVs load extraction and analysis. Electronics 2020, 9, 1150. [Google Scholar] [CrossRef]
- Zhang, X. Short-term load forecasting for electric bus charging stations based on fuzzy clustering and least squares support vector machine optimized by wolf pack algorithm. Energies 2018, 11, 1449. [Google Scholar] [CrossRef] [Green Version]
- Zhu, J.; Yang, Z.; Mourshed, M.; Guo, Y.; Zhou, Y.; Chang, Y.; Wei, Y.; Feng, S. Electric Vehicle Charging Load Forecasting: A Comparative Study of Deep Learning Approaches. Energies 2019, 12, 2692. [Google Scholar] [CrossRef] [Green Version]
- Almaghrebi, A.; Aljuheshi, F.; Rafaie, M.; James, K.; Alahmad, M. Data-Driven Charging Demand Prediction at Public Charging Stations Using Supervised Machine Learning Regression Methods. Energies 2020, 13, 4231. [Google Scholar] [CrossRef]
- Buzna, L.; De Falco, P.; Khormali, S.; Proto, D.; Straka, M. Electric vehicle load forecasting: A comparison between time series and machine learning approaches. In Proceedings of the 2019 1st International Conference on Energy Transition in the Mediterranean Area (SyNERGY MED), Cagliari, Italy, 28–30 May 2019; pp. 1–5. [Google Scholar]
- Ai, S.; Chakravorty, A.; Rong, C. Household EV charging demand prediction using machine and ensemble learning. In Proceedings of the 2018 IEEE International Conference on Energy Internet (ICEI), Beijing, China, 21–25 May 2018; pp. 163–168. [Google Scholar]
- Majidpour, M.; Qiu, C.; Chu, P.; Gadh, R.; Pota, H.R. Fast prediction for sparse time series: Demand forecast of EV charging stations for cell phone applications. IEEE Trans. Ind. Inform. 2014, 11, 242–250. [Google Scholar] [CrossRef]
- García-Suárez, A.; Guisado-Lizar, J.L.; Diaz-del-Rio, F.; Jiménez-Morales, F. A Cellular Automata Agent-Based Hybrid Simulation Tool to Analyze the Deployment of Electric Vehicle Charging Stations. Sustainability 2021, 13, 5421. [Google Scholar] [CrossRef]
- Dang, Q.; Wu, D.; Boulet, B. A Q-learning based charging scheduling scheme for electric vehicles. In Proceedings of the 2019 IEEE Transportation Electrification Conference and Expo (ITEC), Detroit, MI, USA, 19–21 June 2019; pp. 1–5. [Google Scholar]
- Wang, F.; Gao, J.; Li, M.; Zhao, L. Autonomous PEV Charging Scheduling Using Dyna-Q Reinforcement Learning. IEEE Trans. Veh. Technol. 2020, 69, 12609–12620. [Google Scholar] [CrossRef]
- Li, H.; Wan, Z.; He, H. Constrained EV Charging Scheduling Based on Safe Deep Reinforcement Learning. IEEE Trans. Smart Grid 2019, 11, 2427–2439. [Google Scholar] [CrossRef]
- Zhang, C.; Liu, Y.; Wu, F.; Tang, B.; Fan, W. Effective Charging Planning Based on Deep Reinforcement Learning for Electric Vehicles. IEEE Trans. Intell. Transp. Syst. 2020, 22, 542–554. [Google Scholar] [CrossRef]
- Dang, Q.; Wu, D.; Boulet, B. EV Charging Management with ANN-Based Electricity Price Forecasting. In Proceedings of the 2020 IEEE Transportation Electrification Conference, Expo (ITEC), Chicago, IL, USA, 23–26 June 2020; pp. 626–630. [Google Scholar]
- Shaarbaf, M.R.; Ghayeni, M. Identification of the Best Charging Time of Electric Vehicles in Fast Charging Stations Connected to Smart Grid Based on Q-Learning. In Proceedings of the 2018 Electrical Power Distribution Conference (EPDC), Tehran, Iran, 9–10 May 2018; pp. 78–83. [Google Scholar]
- Liang, Y.; Ding, Z.; Ding, T.; Lee, W.J. Mobility-Aware Charging Scheduling for Shared On-Demand Electric Vehicle Fleet Using Deep Reinforcement Learning. IEEE Trans. Smart Grid 2020, 12, 1380–1393. [Google Scholar] [CrossRef]
- Wan, Z.; Li, H.; He, H.; Prokhorov, D. Model-free real-time EV charging scheduling based on deep reinforcement learning. IEEE Trans. Smart Grid 2018, 10, 5246–5257. [Google Scholar] [CrossRef]
- Han, Y.; Zhang, X.; Zhang, J.; Cui, Q.; Wang, S.; Han, Z. Multi-Agent Reinforcement Learning Enabling Dynamic Pricing Policy for Charging Station Operators. In Proceedings of the 2019 IEEE Global Communications Conference (GLOBECOM), Waikoloa, HI, USA, 9–13 December 2019. [Google Scholar]
- Shin, M.; Choi, D.H.; Kim, J. Cooperative Management for PV/ESS-Enabled Electric Vehicle Charging Stations: A Multiagent Deep Reinforcement Learning Approach. IEEE Trans. Ind. Inform. 2019, 16, 3493–3503. [Google Scholar] [CrossRef]
- Wang, S.; Bi, S.; Zhang, Y.J.A. Reinforcement learning for real-time pricing and scheduling control in ev charging stations. IEEE Trans. Ind. Inform. 2019, 17, 849–859. [Google Scholar] [CrossRef]
- Chen, W.; Zhuang, P.; Liang, H. Reinforcement Learning for Smart Charging of Electric Buses in Smart Grid. In Proceedings of the 2019 IEEE Global Communications Conference (GLOBECOM), Waikoloa, HI, USA, 9–13 December 2019. [Google Scholar]
- Ramachandran, A.; Balakrishna, A.; Kundzicz, P.; Neti, A. Predicting Electric Vehicle Charging Station Usage: Using Machine Learning to Estimate Individual Station Statistics from Physical Configurations of Charging Station Networks. arXiv 2018, arXiv:1804.00714. [Google Scholar]
- Lucas, A.; Barranco, R.; Refa, N. Ev idle time estimation on charging infrastructure, comparing supervised machine learning regressions. Energies 2019, 12, 269. [Google Scholar] [CrossRef] [Green Version]
- Ma, T.Y.; Faye, S. Multistep Electric Vehicle Charging Station Occupancy Prediction using Mixed LSTM Neural Networks. arXiv 2021, arXiv:2106.04986. [Google Scholar]
- Hajduk, P. Big Data for Activity Based Transport Models. Master’s Thesis, Aalto University, Espoo, Finland, 10 December 2018. [Google Scholar]
- Axhausen, K.W.; Gärling, T. Activity-based approaches to travel analysis: Conceptual frameworks, models, and research problems. Transp. Rev. 1992, 12, 323–341. [Google Scholar] [CrossRef] [Green Version]
- Deb, S. A Novel Data Driven Methodology for Charging Hotspots Computation for the city of Helsinki. In Proceedings of the 3rd International Conference on Electrical, Communication and Computer Engineering (ICECCE), Kuala Lumpur, Malaysia, 12–13 June 2021; pp. 1–6. [Google Scholar]
- Ranta, M.; Karvonen, V.; Potter, J.J.; Pasonen, R.; Pursiheimo, E.; Halmeaho, T.; Ponomarev, P.; Pihlatie, M. Method including power grid model and route simulation to aid planning and operation of an electric bus fleet. In Proceedings of the 2016 IEEE Vehicle Power and Propulsion Conference (VPPC), Hangzhou, China, 17–20 October 2016; pp. 1–5. [Google Scholar]
- HSL. Open Data Platform of HSL. 2021. Available online: http://dev.hsl.fi/ (accessed on 1 July 2021).
- Available online: ABB_Complete-offer-ebus_FINAL_X3.pdf (accessed on 15 April 2021).
- Deb, S.; Ghosh, D.; Mohanta, D.K. Reliability analysis of PV cell, wind turbine and diesel generator by using Bayesian network. In Proceedings of the 2016 International Conference on Electrical, Electronics, and Optimization Techniques (ICEEOT), Chennai, India, 3–5 March 2016; pp. 2714–2719. [Google Scholar]
- Deb, S.; Ghosh, D.; Mohanta, D.K. Adequacy analysis of stand alone hybrid microgrid by using Bayesian network. In Proceedings of the 2016 International Conference on Computation of Power, Energy Information and Commuincation (ICCPEIC), Melmaruvathur, India, 20–21 April 2016; pp. 331–336. [Google Scholar]
- Ghosh, D.; Deb, S.; Mohanta, D.K. Reliability evaluation and enhancement of microgrid incorporating the effect of distributed generation. In Handbook of Distributed Generation; Springer: Cham, Switzerland, 2017; pp. 685–730. [Google Scholar]
- Deb, S. A novel Bayesian Network and Random Forest Based Approach to predict the charging demand of private Electric Vehicles of Helsinki, Finland. IEEE Trans. Intell. Transp. Syst. 2021. [Google Scholar]
- Helsinki Traffic Report|TomTom Traffic Index. Available online: https://www.tomtom.com/en_gb/traffic-index/ (accessed on 30 June 2021).
- Schmidt, M.; Zmuda-Trzebiatowski, P.; Kiciński, M.; Sawicki, P.; Lasak, K. Multiple-Criteria-Based Electric Vehicle Charging Infrastructure Design Problem. Energies 2021, 14, 3214. [Google Scholar] [CrossRef]
- Szymańska, P.; Szczur, A.; Zmuda-Trzebiatowski, P. Kryteria oceny lokalizacji punktów ładowania samochodów elektrycznych. Studium przypadku: Sieć punktów ładowania w Poznaniu. Pr. Kom. Geogr. Komun. PTG 2019, 22, 20–33. [Google Scholar] [CrossRef]
- Lewicki, W.; Drożdż, W.; Wróblewski, P.; Żarna, K. The Road to Electromobility in Poland: Consumer Attitude Assessment. Eur. Res. Stud. 2021, 24, 28–39. [Google Scholar] [CrossRef]
- Deb, S. Machine Learning for Solving Charging Infrastructure Planning: A Comprehensive Review. In Proceedings of the 2021 5th International Conference on Smart Grid and Smart Cities (ICSGSC), Tokyo, Japan, 18–20 June 2021; pp. 16–22. [Google Scholar]








| Ref | Author | Journal/Conference | Year | Diligence |
|---|---|---|---|---|
| [21] | Hardman et al. | Transportation Research Part D: Transport and Environment | 2018 | Review of consumer preferences towards and interactions with the EV charging infrastructure. |
| [22] | Pagany et al. | International Journal of Sustainable Transportation | 2019 | Review of spatial localization methodologies for the electric vehicle charging infrastructure. |
| [23] | Zhang et al. | Renewable and Sustainable Energy Reviews | 2018 | Review of the economics of charging infrastructure planning. |
| [24] | Khan et al. | Smart Science | 2018 | Review of fast charging infrastructure for EVs. |
| [25] | Das et al. | Renewable and Sustainable Energy Reviews | 2020 | Review of EV charging standards and grid impacts of EV charging. |
| [26] | Ji et al. | Renewable and Sustainable Energy Reviews | 2018 | Review of policies, methodologies, and challenges for charging infrastructure deployment in China. |
| [27] | Coffman et al. | Transport Reviews | 2017 | Review of factors affecting the adoption of EVs. |
| [28] | Rahman et al. | Renewable and Sustainable Energy Reviews | 2016 | Review of recent trends in optimization techniques for plug-in hybrid and electric vehicle charging infrastructures. |
| [29] | Yang et al. | Journal of Cleaner Production | 2018 | Suggestion on tax policy for promoting the PPP projects of the charging infrastructure in China. |
| [30] | Rietmann et al. | Journal of Cleaner Production | 2019 | Review of worldwide policy measures to promote e-mobility. |
| [31] | Ahmad et al. | Smart Science | 2018 | Review of electric vehicle charging techniques and standards, and the progression and evolution of EV technologies in Germany. |
| [32] | Gnann et al. | Renewable and Sustainable Energy Reviews | 2018 | Review of the global EV diffusion model. |
| [33] | Ding et al. | IEEE transaction on Industry Applications | 2020 | Review on approaches for EV charging demand management. |
| [34] | Zhang et al. | Renewable and Sustainable Energy Reviews | 2017 | Review of EV policies in China. |
| [35] | Youssef et al. | Materials Science and Engineering Conference Series | 2018 | Review of EV DC charging stations using photovoltaic sources. |
| [36] | Du et al. | Applied Energy | 2017 | Review of EV industrialization in China. |
| [37] | Hardman | Transportation Research Part A: Policy and Practice | 2019 | Review of financial incentives for EV adoption. |
| [38] | García et al. | Applied Soft Computing | 2018 | Review of metaheuristics for solving charging scheduling problems. |
| [39] | Zheng et al. | Renewable and Sustainable Energy Reviews | 2019 | Review of the power interaction mode, scheduling methodology, and mathematical foundation for EV integration with the power grid. |
| [40] | Jawad et al. | Energies | 2020 | Review of the current scenario of EV charging service planning and operation considering transport and the power network. |
| [41] | Solanke et al. | Journal of Energy Storage | 2020 | Review of strategic charging–discharging control of grid-connected electric vehicles. |
| [42] | Amjad et al. | Transportation Research Part D: Transport and Environment | 2018 | Review of EVs charging from the perspective of energy optimization, optimization approaches, and charging techniques. |
| [43] | Limmer | Energies | 2019 | Review of dynamic pricing for EVs in charging stations. |
| [44] | Ahmadi et al. | IET Electrical Systems in Transportation | 2019 | Review of power quality improvement in smart grids by EVs. |
| [45] | Ma | Energies | 2019 | Review of planning of grid-connected charging stations. |
| [46] | Jia et al. | Control Theory and Technology | 2020 | Review of charging behavior of data, model, and control in EV charging stations. |
| [47] | Panchal et al. | Engineering Science and Technology | 2018 | Review of static and dynamic wireless electric vehicle charging systems. |
| [48] | Khan et al. | Smart Science | 2018 | Review of solar EV charging stations. |
| [49] | Triviño-Cabrera et al. | Transportation and Power Grid in Smart Cities: Communication Networks and Services | 2018 | Review of wireless charging for smart cities. |
| [50] | Khan et al. | Smart Science | 2018 | Review of Level 2 charging systems for EVs. |
| Parameter | GA | RL | GA + RL |
|---|---|---|---|
| Investment cost ($) | 106.230 | 104.561 | 103.891 |
| Battery capacity (kWh) | 15.06 | 13.14 | 12.60 |
| Ref | Author | Journal | Year | Problem | Technique |
|---|---|---|---|---|---|
| [68] | Ko | Computers and Industrial Engineering | 2019 | Charging station placement | Hybrid GA RL |
| [69] | Pevec et al. | International Journal of Energy Research | 2018 | Charging station placement. | Hierarchal clustering |
| [70] | Cohen-Addad et al. | Journal of the ACM (JACM) | 2019 | Charging station placement | Linear regression model and decision trees |
| [71] | Straka | Preprint | 2018 | Charging demand prediction | SVM |
| [73] | Duan et al. | Sustainable Cities and Society | 2014 | Charging Demand prediction | Modified pattern sequence |
| [74] | Majidpour et al. | 2014 IEEE International Conference on Smart Grid Communications | 2019 | Charging Demand prediction | Deep learning |
| [75] | Zhu et al. | IEEE Innovative Smart Grid Technologies-Asia (ISGT Asia) | 2017 | Charging Demand prediction | Deep learning |
| [76] | Li et al. | 4th International Conference on Information Science and Control Engineering (ICISCE) | 2019 | Charging Demand prediction | Deep learning |
| [77] | Zhu et al. | Applied Science | 2018 | Charging Demand prediction | Hybrid ant lion and deep learning |
| [78] | Li et al. | Energies | 2018 | Charging Demand prediction | Hybrid KDE |
| [79] | Chung et al. | IEEE International Conference on Probabilistic Methods Applied to Power Systems (PMAPS) | 2020 | Charging Demand prediction | GRNN |
| [80] | Mansour et al. | Electronics | 2018 | Charging Demand prediction | SVM |
| [81] | Zhang | Energies | 2019 | Charging Demand prediction | Deep learning |
| [82] | Zhu et al. | Energies | 2020 | Charging Demand prediction | Regression model |
| [83] | Almaghrebi et al. | Energies | 2019 | Charging Demand prediction | Random forest and regression model |
| [84] | Buzna et al. | 1st International Conference on Energy Transition in the Mediterranean Area (SyNERGY MED) | 2018 | Charging Demand prediction | Ensemble learning |
| [85] | Ai eta al. | IEEE International Conference on Energy Internet (ICEI) | 2014 | Charging Demand prediction | KNN |
| [86] | Majidpour et al. | IEEE Transactions on Industrial Informatics | 2019 | Charging Demand prediction | Reinforcement learning |
| [87] | Dang et al. | IEEE Transportation Electrification Conference and Expo (ITEC) | 2020 | Charging Demand prediction | Reinforcement learning |
| [88] | Wang et al. | IEEE Transactions on Vehicular Technology | 2019 | Charging scheduling | Reinforcement learning |
| [89] | Li et al. | IEEE Transactions on Smart Grid | 2019 | Charging scheduling | Reinforcement learning |
| [90] | Zhang et al. | IEEE Transactions on Intelligent Transportation Systems | 2020 | Charging scheduling | ANN |
| [91] | Dang et al. | IEEE Transportation Electrification Conference and Expo (ITEC) | 2018 | Charging scheduling | Reinforcement learning |
| [92] | Sharbaaf et al. | 2018 Electrical Power Distribution Conference (EPDC) | 2018 | Charging scheduling | Reinforcement learning |
| [93] | Liang et al. | IEEE Transactions on Smart Grid | 2018 | Charging scheduling | Reinforcement learning |
| [94] | Wan et al. | IEEE Transactions on Smart Grid | 2020 | Charging scheduling | Reinforcement learning |
| [95] | Han et al. | IEEE Global Communications Conference (GLOBECOM) | 2019 | Charging scheduling | Reinforcement learning |
| [96] | Shin et al. | IEEE Transaction on Industrial Informatics | 2019 | Charging scheduling | Reinforcement learning |
| [97] | Wang et al. | IEEE Transaction on Industrial Informatics | 2019 | Charging scheduling | Reinforcement learning |
| [98] | Chen et al. | IEEE Global Communications Conference (GLOBECOM) | 2018 | Charger utilization | ANN |
| [99] | Ramachandran et al. | Preprint | 2019 | Charger utilization | Linear regression model |
| [100] | Lucas et al. | Energies | 2019 | Charger utilization | Linear regression model |
| [101] | Frendo et al. | Energy and AI | 2021 | Charging station placement | Supervised learning |
| [102] | Ma et al. | Preprint | 2021 | Charging demand prediction | ANN |
| Latitude | Longitude | Location | Region | Pin |
|---|---|---|---|---|
| 60.16088 | 24.92796 | Hietalahdenranta 14 | Helsinki | 00180 |
| 60.17884 | 24.945945 | Säästöpankinranta 10 | Helsinki | 00530 |
| 60.349377 | 25.05433 | Kuhankeittäjäntie 5 | Vantaa | 01450 |
| 60.14246 | 24.640027 | Ristiniementie 5 | Espoo | 02320 |
| 60.197788 | 24.92788 | Pasilankatu 8b | Helsinki | 00240 |
| Latitude | Longitude | Location | Type |
|---|---|---|---|
| 56.47296514 | −3.011192798 | Housing Office West | Slow |
| 56.46983341 | −3.057191231 | Hillcrest Housing Association | Fast |
| 56.48982926 | −2.917475296 | Whitfield Centre | Slow |
| 56.46149716 | −2.96647828 | Gellatly Street Car Park | Fast |
| 56.4821483 | −3.024697396 | Dundee Ice Arena | Fast |
| 56.46999414 | −2.910300665 | Oranges & Lemons | Slow |
| 56.45682527 | −2.973600267 | Greenmarket Car Park | Fast |
| 56.4575 | −2.9785 | Dundee University | Slow |
| 56.45563168 | −3.024181427 | Dundee University Botanic Gardens | Slow |
| 56.4725685 | −2.973004185 | Taxi Hub, Isla street | Slow and Fast |
| 56.48588707 | −2.89249497 | Michelin Tyres | Fast |
| 56.46779037 | −2.873580046 | Queen Street Car Park | Slow |
| 56.47946054 | −2.90444341 | Douglas Community Centre | Slow |
| 56.47796824 | −2.913471531 | Janet Brougham House | Slow |
| 56.47016332 | −2.920663615 | Brington Place Sheltered Housing | Slow |
| 56.47847573 | −2.94163689 | AutoecosseMitsibushi | Slow |
| 56.48838239 | −3.014352526 | Ardler Complex | Slow |
| 56.46543565 | −3.035060314 | Menziehill House | Slow |
| 56.45677168 | −3.068633303 | James Hutton Institute | Slow |
| 56.46553827 | −3.04197669 | Ninewells Car Park | Fast |
| 56.46238032 | −3.016417028 | Royal Victoria Hospital | Fast |
| 56.46826957 | −3.005973737 | Oakland Centre | Slow |
| 56.47296831 | −3.002456461 | Marchbanks | Slow |
| 56.46355616 | −2.962498196, | Olympia Multi-Storey Car Park | Slow |
| 56.46297438 | −2.966068959 | Trades Lane | Fast |
| 56.46024694 | −2.966793953 | Dock Street | Fast |
| 56.4568153 | −2.977853701 | Perth Road | Fast |
| 56.45907815 | −2.977267895 | South Tay Street | Fast |
Publisher’s Note: MDPI stays neutral with regard to jurisdictional claims in published maps and institutional affiliations. |
© 2021 by the author. Licensee MDPI, Basel, Switzerland. This article is an open access article distributed under the terms and conditions of the Creative Commons Attribution (CC BY) license (https://creativecommons.org/licenses/by/4.0/).
Share and Cite
Deb, S. Machine Learning for Solving Charging Infrastructure Planning Problems: A Comprehensive Review. Energies 2021, 14, 7833. https://doi.org/10.3390/en14237833
Deb S. Machine Learning for Solving Charging Infrastructure Planning Problems: A Comprehensive Review. Energies. 2021; 14(23):7833. https://doi.org/10.3390/en14237833
Chicago/Turabian StyleDeb, Sanchari. 2021. "Machine Learning for Solving Charging Infrastructure Planning Problems: A Comprehensive Review" Energies 14, no. 23: 7833. https://doi.org/10.3390/en14237833
APA StyleDeb, S. (2021). Machine Learning for Solving Charging Infrastructure Planning Problems: A Comprehensive Review. Energies, 14(23), 7833. https://doi.org/10.3390/en14237833