Effect of Diagenetic Evolution and Hydrocarbon Charging on the Reservoir-Forming Process of the Jurassic Tight Sandstone in the Southern Junggar Basin, NW China
Abstract
:1. Introduction
2. Geological Setting

3. Samples and Methods
3.1. Mineral Composition and Morphology Analysis
3.2. Petrophysical Parameters
3.3. Fluid Inclusion Analysis
3.4. Carbon and Oxygen Stable Isotope Analysis
4. Results
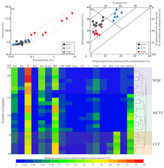
4.1. Lithology and Petrophysical Properties of Three Lithofacies
4.2. Pore Types
4.3. Diagenesis Type
4.3.1. Compaction
4.3.2. Cementation
4.3.3. Dissolution
4.4. Hydrocarbon Charging Periods
5. Discussion
5.1. Relationship between Hydrocarbon Emplacement and Sandstone Reservoir Densification
5.1.1. Diagenetic Sequence
5.1.2. Porosity Evolution
5.1.3. Reservoir-Forming Mechanism
5.2. Factors Controlling Reservoir-Forming Process of the Tight Sandstone
6. Conclusions
- (1)
- Due to the low intensity of the diagenetic modification, the Toutunhe Formation sandstone reservoir in the Kayindike area, the Sikeshu Sag at the southern margin of the Junggar Basin, is characterized by limited dissolution (average porosity of dissolution pore less than 3%), low cement content (average content of cements less than 7%), and greatly varying matrix content (average content of matrix reached 12.3%). It has three facies, namely the matrix-caused tightly-compacted facies (MTCF, with high content of matrix, from 7% to 16.2%), the carbonate-cemented facies (CCF, with high content of carbonate cement, from 12% to 20.29%), and the weakly diagenetically-reformed facies (WDF). The former two facies reached the porosity limit of tight sandstone at 18 Ma and 9 Ma, respectively. The WDF has not been through densification, due to its low matrix content (average 4.09%) and high contents of detrital quartz (average 28.75%) and chlorite films (average 2.2%).
- (2)
- The Toutunhe sandstone in the Kayindike area had been through only one stage of low-maturity-hydrocarbon emplacement, charging in 13 Ma to 8 Ma. The Badaowan Formation source rock started to experience massive hydrocarbon expulsion at 13 Ma to 8 Ma and the expelled hydrocarbons migrated into the Toutunhe sandstone reservoir via the Aika fault belt. At this time, porosities of the CCF and the MTCF deceased to 10%, and most hydrocarbons were driven by the buoyancy to flow into the high-porosity high-permeability WDF. At the end of Neogene, the hydrocarbons in the WDF migrated into the Ziniquanzi Formation, due to tectonic compression, while some paleo-oil reservoirs remained in the WDF.
- (3)
- The main control factors of the reservoir-forming process of the Toutunhe sandstone in the Kayindike area were the burial process and reservoir wettability. The burial pattern of the Toutunhe Formation was composed of “early slow, shallow burial and late rapid, deep burial”. The early shallow burial with slow subsidence limited the modification intensity of compaction, cementation, and dissolution, while the late rapid subsidence avoided severe damage to the reservoir quality by thermochemical effects. High content of chlorite films increased the lipophilicity of the sandstone reservoir effectively (average content of chlorite films reached 1.2%). The syndepositional volcanism of the Toutunhe Formation promoted the formation of chlorite films by offering an alkaline diagenetic environment and iron-containing leading minerals. The sandstone reservoir of the WDF was the most favorable reservoir, due to its characteristics of high porosity (average porosity reached 13.04%), high permeability (2.77 mD), low pore capillary pressure, good pore connectivity, and the presence of chlorite films that further enhanced the reservoir lipophilicity.
Author Contributions
Funding
Institutional Review Board Statement
Informed Consent Statement
Data Availability Statement
Conflicts of Interest
References
- Li, A.; Ding, W.; Jiu, K.; Wang, Z.; Wang, R.; He, J. Investigation of the pore structures and fractal characteristics of marine shale reservoirs using NMR experiments and image analyses: A case study of the Lower Cambrian Niutitang Formation in northern Guizhou Province, South China. Mar. Pet. Geol. 2018, 89, 530–540. [Google Scholar] [CrossRef]
- Morad, S.; Al-Ramadan, K.; Ketzer, J.M.; De Ros, L.F. The impact of diagenesis on the heterogeneity of sandstone reservoirs: A review of the role of depositional facies and sequence stratigraphy. AAPG Bull. 2010, 94, 1267–1309. [Google Scholar] [CrossRef]
- Fisher, Q.J.; Haneef, J.; Grattoni, C.A.; Allshorn, S.; Lorinczi, P. Permeability of fault rocks in siliciclastic reservoirs: Recent advances. Mar. Pet. Geol. 2018, 91, 29–42. [Google Scholar] [CrossRef] [Green Version]
- Dashti, R.; Rahimpour-Bonab, H.; Zeinali, M. Fracture and mechanical stratigraphy in naturally fractured carbonate reservoirs-A case study from Zagros region. Mar. Pet. Geol. 2018, 97, 466–479. [Google Scholar] [CrossRef]
- Yue, D.; Wu, S.; Xu, Z.; Xiong, L.; Chen, D.; Ji, Y.; Zhou, Y. Reservoir quality, natural fractures, and gas productivity of upper Triassic Xujiahe tight gas sandstones in western Sichuan Basin, China. Mar. Pet. Geol. 2018, 89, 370–386. [Google Scholar] [CrossRef]
- Desbois, G.; Urai, J.L.; Kukla, P.A.; Konstanty, J.; Baerle, C. High-resolution 3D fabric and porosity model in a tight gas sandstone reservoir:A new approach to investigate microstructures from mm- to nm-scale combining argon beam cross-sectioning and SEM imaging. J. Pet. Sci. Eng. 2011, 78, 243–257. [Google Scholar] [CrossRef]
- Xiao, D.; Lu, Z.; Jiang, S.; Lu, S. Comparison and integration of experimental methods to characterize the full-range pore features of tight gas sandstone—A case study in Songliao Basin of China. J. Nat. Gas. Sci. Eng. 2016, 34, 1412–1421. [Google Scholar] [CrossRef]
- Sakhaee-Pour, A.; Bryant, S.L. Effect of pore structure on the producibility of tight-gas sandstones. AAPG Bull. 2014, 98, 663–694. [Google Scholar] [CrossRef]
- Stroker, T.M.; Harris, N.B.; Crawford Elliott, W.; Marion Wampler, J. Diagenesis of a tight gas sand reservoir: Upper Cretaceous Mesaverde Group, Piceance Basin, Colorado. Mar. Pet. Geol. 2013, 40, 48–68. [Google Scholar] [CrossRef]
- Walderhaug, O.; Eliassen, A.; Aase, N.E. Prediction of Permeability in Quartz-Rich Sandstones: Examples from the Norwegian Continental Shelf and the Fontainebleau Sandstone. J. Sediment. Res. 2012, 82, 899–912. [Google Scholar] [CrossRef]
- Xiao, D.; Jiang, S.; Thul, D.; Lu, S.; Zhang, L.; Li, B. Impacts of clay on pore structure, storage and percolation of tight sandstones from the Songliao Basin, China: Implications for genetic classification of tight sandstone reservoirs. Fuel 2018, 211, 390–404. [Google Scholar] [CrossRef]
- Saïag, J.; Brigaud, B.; Portier, É.; Desaubliaux, G.; Bucherie, A.; Miska, S.; Pagel, M. Sedimentological control on the diagenesis and reservoir quality of tidal sandstones of the Upper Cape Hay Formation (Permian, Bonaparte Basin, Australia). Mar. Pet. Geol. 2016, 77, 597–624. [Google Scholar] [CrossRef]
- Li, P.; Zheng, M.; Bi, H.; Wu, S.; Wang, X. Pore throat structure and fractal characteristics of tight oil sandstone: A case study in the Ordos Basin, China. J. Pet. Sci. Eng. 2017, 149, 665–674. [Google Scholar] [CrossRef]
- Lai, J.; Wang, G.; Cai, C.; Fan, Z.; Wang, S.; Chen, J.; Luo, G. Diagenesis and reservoir quality in tight gas sandstones: The fourth member of the Upper Triassic Xujiahe Formation, Central Sichuan Basin, Southwest China. Geol. J. 2018, 53, 629–646. [Google Scholar] [CrossRef]
- Taylor, T.R.; Giles, M.R.; Hathon, L.A.; Diggs, T.N.; Braunsdorf, N.R.; Birbiglia, G.V.; Kittridge, M.G.; Macaulay, C.I.; Espejo, I.S. Sandstone diagenesis and reservoir quality prediction: Models, myths, and reality. AAPG Bull. 2010, 94, 1093–1132. [Google Scholar] [CrossRef]
- Bjørlykke, K.; Jahren, J. Open or closed geochemical systems during diagenesis in sedimentary basins: Constraints on mass transfer during diagenesis and the prediction of porosity in sandstone and carbonate reservoirs. AAPG Bull. 2012, 96, 2193–2214. [Google Scholar] [CrossRef]
- Yuan, G.; Cao, Y.; Gluyas, J.; Li, X.; Xi, K.; Wang, Y.; Jia, Z.; Sun, P.; Oxtoby, N.H. Feldspar dissolution, authigenic clays, and quartz cements in open and closed sandstone geochemical systems during diagenesis: Typical examples from two sags in Bohai Bay Basin, East China. AAPG Bull. 2015, 99, 2121–2154. [Google Scholar] [CrossRef]
- He, H.; Zhi, D.; Lei, D.; Yang, D.; Xiao, L.; Yuan, B.; Qi, X.; Zhao, J. Strategic breakthrough in Gaoquan anticline and exploration assessment on lower assemblage in the southern margin of Junggar Basin. China Pet. Explor. 2019, 24, 137–146. [Google Scholar]
- Jinhu, D.; Xiangbo, L.; Hongping, B.; Wanglin, X.; Yating, W.; Junping, H.; Hongbo, W.; Rong, W.; Jing, C. Geological conditions of natural gas accumulation and new exploration areas in the Mesoproterozoic to Lower Paleozoic of Ordos Basin, NW China. Pet. Explor. Dev. 2019, 5, 866–882. [Google Scholar]
- Guo, Z.; Wu, C.; Zhang, Z.; Chen, W. Tectonic Control on Hydrocarbon Accumulation and Prospect for Large Oil-Gas Field Exploration in the Southern Junggar Basin. Geol. J. China Univ. 2011, 17, 185–195. [Google Scholar]
- Sun, J.; Song, Y.; Xue, J.; Fei, L.; Song, M.; Chang, Q. Deep Tight Reservoir Developmen Characteristics and Evolution Model of Badaowan Formation in Mosuowan—Mobei Area, Junggar Basin. Nat. Gas Geosci. 2015, 26, 2275–2280. [Google Scholar]
- Deng, H. Research on Sedimentary Facies and Reservoir Characteristics of Badaowan Formation in Baikouquan Oil Field, Junggar Basin. Master’s Thesis, Xinjiang University, Ürümqi, China, 2015. [Google Scholar]
- Cao, B.; Luo, X.; Zhang, L.; Sui, F.; Lin, H.; Lei, Y. Diagenetic evolution of deep sandstones and multiple-stage oil entrapment: A case study from the Lower Jurassic Sangonghe Formation in the Fukang Sag, central Junggar Basin (NW China). J. Pet. Sci. Eng. 2017, 152, 136–155. [Google Scholar] [CrossRef]
- Yu, J.; Ren, W.; Wang, W.; Wang, S.; Liu, N.; Ouyang, X. Formation Mechanism of Toutunhe Abnormal Pressure of Middle Jurassic in Fudong Slope Area, Junggar Basin. Xinjiang Pet. Geol. 2015, 36, 521–525. [Google Scholar]
- Lin, T.; Li, W.; Sun, P.; Shen, Y.; Wang, D. Factors influencing deep favorable reservoirs on the southern margin of Junggar Basin. Geol. Bull. China 2013, 32, 1461–1470. [Google Scholar]
- Fang, Y.; Wu, C.; Guo, Z.; Hou, K.; Dong, L.; Wang, L.; Li, L. Provenance of the southern Junggar Basin in the Jurassic: Evidence from detrital zircon geochronology and depositional environments. Sediment. Geol. 2015, 315, 47–63. [Google Scholar] [CrossRef]
- Chen, H.; Gu, S.; Zhang, S.; Chen, L.; Ji, H. Nat. Gas Geosci. 2015, 26, 33–43.
- Shan, X.; Xu, Y.; Tang, Y.; Chen, N.; Guo, H.; Guo, S. Diagenesis and effect on physical property of lower Jurassic Badaowan Formation in Mobei- Mosuowan Area, Junggar Basin. Xinjiang Pet. Geol. 2015, 36, 401–408. [Google Scholar]
- Sun, J.; Xue, J.; Zeng, D.; Wang, R.; Wang, F.; Li, H. Deep tight reservoir characteristics and main controlling factors of Badaowan formation in the central Junggar Basin. J. Northeast Pet. Univ. 2017, 41, 1–10. [Google Scholar]
- Luo, B.; Yang, Y.; Luo, W.; Wen, L.; Wang, W.; Chen, K. Controlling factors of Dengying Formation reservoirs in the central Sichuan paleo-uplift. Pet. Res. 2017, 2, 54–63. [Google Scholar] [CrossRef]
- Zhao, X.; Shan, X.; Hao, G.; He, W.; Liang, Y. Sedimentary facies and evaluation of oil sand reservoirs from Jurassic Toutunhe Formation in Kalazha Anticline of Junggar Basin, China. J. Earth Sci. Environ. 2017, 39, 419–427. [Google Scholar]
- Carroll, A.R.; Yunhai, L.; Graham, S.A.; Xuchang, X.; Hendrix, M.S.; Jinchi, C.; McKnight, C.L. Junggar basin, northwest China: Trapped Late Paleozoic ocean. Tectonophysics 1990, 181, 1–14. [Google Scholar] [CrossRef]
- Allen, M.B.; Windley, B.F.; Chi, Z.; Zhong-Yan, Z.; Guang-Rei, W. Basin evolution within and adjacent to the Tien Shan range, NW China. J. Geol. Soc. 1991, 148, 369–378. [Google Scholar] [CrossRef]
- Allen, M.B.; Windley, B.F.; Zhang, C. Palaeozoic collisional tectonics and magmatism of the Chinese Tien Shan, central Asia. Tectonophysics 1993, 220, 89–115. [Google Scholar] [CrossRef]
- Hendrix, M.S. Evolution of Mesozoic sandstone compositions, southern Junggar, northern Tarim, and western Turpan basins, Northwest China: A detrital record of the ancestral Tian Shan. J. Sediment. Res. 2000, 70, 520–532. [Google Scholar] [CrossRef]
- Han, B.; He, G.; Wang, X.; Guo, Z. Late Carboniferous collision between the Tarim and Kazakhstan-Yili terranes in the western segment of the South Tian Shan Orogen, Central Asia, and implications for the Northern Xinjiang, western China. Earth-Sci. Rev. 2011, 109, 74–93. [Google Scholar] [CrossRef]
- Jolivet, M.; Heilbronn, G.; Robin, C.; Barrier, L.; Bourquin, S.; Guo, Z.; Jia, Y.; Guerit, L.; Yang, W.; Fu, B. Reconstructing the Late Palaeozoic—Mesozoic topographic evolution of the Chinese Tian Shan: Available data and remaining uncertainties. Adv. Geosci. 2013, 37, 7–18. [Google Scholar] [CrossRef] [Green Version]
- Yang, W.; Jolivet, M.; Dupont-Nivet, G.; Guo, Z.; Zhang, Z.; Wu, C. Source to sink relations between the Tian Shan and Junggar Basin (northwest China) from Late Palaeozoic to Quaternary: Evidence from detrital U-Pb zircon geochronology. Basin Res. 2013, 25, 219–240. [Google Scholar] [CrossRef]
- Fang, Y.; Wu, C.; Wang, Y.; Hou, K.; Guo, Z. Topographic evolution of the Tianshan Mountains and their relation to the Junggar and Turpan Basins, Central Asia, from the Permian to the Neogene. Gondwana Res. 2019, 75, 47–67. [Google Scholar] [CrossRef]
- Wang, J.; Wu, C.; Li, Z.; Zhu, W.; Zhou, T.; Wu, J.; Wang, J. Whole-rock geochemistry and zircon Hf isotope of Late Carboniferous-Triassic sediments in the Bogda region, NW China: Clues for provenance and tectonic setting. Geol. J. 2018, 54, 1853–1877. [Google Scholar] [CrossRef]
- Li, J. The Structural Control of Oil and Gas Trasporting Effectiveness in Sikeshu Depression. Master’s Thesis, China University of Petroleum (Huadong), Qingdao, China, 2017. [Google Scholar]
- Yuan, B.; Dong, X.; Guan, X.; Zhou, T.; Wang, X.; Wei, L.; Zhao, J.; Feng, G.; Wu, C. Analysis of characterictics of tight sandstone reservoir with porous- fissure dual medium in Toutunhe Formation of Sikeshu Sag. Acta Sci. Nat. Univ. Pekin. 2020, 3, 449–459. [Google Scholar]
- Xi, K.; Cao, Y.; Haile, B.G.; Zhu, N.; Liu, K.; Wu, S.; Hellevang, H. Diagenetic variations with respect to sediment composition and paleo-fluids evolution in conglomerate reservoirs: A case study of the Triassic Baikouquan Formation in Mahu Sag, Junggar Basin, Northwestern China. J. Pet. Sci. Eng. 2020, 107943. [Google Scholar] [CrossRef]
- Morad, S.; Al-Aasm, I.S.; Ramseyer, K.; Marfil, R.; Aldahan, A.A. Diagenesis of carbonate cements in Permo-Triassic sandstones from the Iberian Range, Spain: Evidence from chemical composition and stable isotopes. Sediment. Geol. 1990, 67, 281–295. [Google Scholar] [CrossRef]
- Friedman, I.; O’Brien, J.R. Compilation of Stable Isotope Fractionation Factors of Geochemical Interest in Data of Geochemistry; US Geological Survey Professional Paper; US Government Printing Office: Washington, DC, USA, 1977.
- Luo, L.; Gao, X.; Meng, W.; Tan, X.; Shao, H.; Xiao, C. The origin and alteration of calcite cement in tight sandstones of the Jurassic Shishugou Group, Fukang Sag, Junggar Basin, NW China: Implications for fluid-rock interactions and porosity evolution. Aust. J. Earth. Sci. 2018, 65, 427–445. [Google Scholar] [CrossRef]
- Xia, C.; Wilkinson, M.; Haszeldine, S. Petroleum emplacement inhibits quartz cementation and feldspar dissolution in a deeply buried sandstone. Mar. Pet. Geol. 2020, 118, 104449. [Google Scholar] [CrossRef]
- Xi, K.; Cao, Y.; Liu, K.; Wu, S.; Yuan, G.; Zhu, R.; Zhou, Y.; Hellevang, H. Geochemical constraints on the origins of calcite cements and their impacts on reservoir heterogeneities: A case study on tight oil sandstones of the Upper Triassic Yanchang Formation, southwestern Ordos Basin, China. AAPG Bull. 2019, 103, 2447–2485. [Google Scholar] [CrossRef]
- Marcussen, Ø.; Maast, T.E.; Mondol, N.H.; Jahren, J.; Bjørlykke, K. Changes in physical properties of a reservoir sandstone as a function of burial depth—The Etive Formation, northern North Sea. Mar. Pet. Geol. 2010, 27, 1725–1735. [Google Scholar] [CrossRef]
- Nabawy, B.S.; Géraud, Y.; Rochette, P.; Bur, N. Pore-throat characterization in highly porous and permeable sandstones. AAPG Bull. 2009, 93, 719–739. [Google Scholar] [CrossRef]
- Tobin, R.C.; McClain, T.; Lieber, R.B.; Ozkan, A.; Banfield, L.A.; Marchand, A.M.E.; McRae, L.E. Reservoir quality modeling of tight-gas sands in Wamsutter field: Integration of diagenesis, petroleum systems, and production data. AAPG Bull. 2010, 94, 1229–1266. [Google Scholar] [CrossRef]
- Bjørlykke, K. Clay mineral diagenesis in sedimentary basins—A key to the prediction of rock properties. Examples from the North Sea Basin. Clay Min. 1998, 33, 14–34. [Google Scholar] [CrossRef]
- Schmid, S.; Worden, R.H.; Fisher, Q.J. Diagenesis and reservoir quality of the Sherwood Sandstone (Triassic), Corrib Field, Slyne Basin, west of Ireland. Mar. Pet. Geol. 2004, 21, 299–315. [Google Scholar] [CrossRef]
- Aminul Islam, M. Diagenesis and reservoir quality of Bhuban sandstones (Neogene), Titas Gas Field, Bengal Basin, Bangladesh. J. Asian Earth Sci. 2009, 35, 89–100. [Google Scholar] [CrossRef]
- Thyberg, B.; Jahren, J.; Winje, T.; Bjørlykke, K.; Faleide, J.I.; Marcussen, Ø. Quartz cementation in Late Cretaceous mudstones, northern North Sea: Changes in rock properties due to dissolution of smectite and precipitation of micro-quartz crystals. Mar. Pet. Geol. 2010, 27, 1752–1764. [Google Scholar] [CrossRef]
- Zhu, S.; Cui, H.; Jia, Y.; Zhu, X.; Tong, H.; Ma, L. Occurrence, composition, and origin of analcime in sedimentary rocks of non-marine petroliferous basins in China. Mar. Pet. Geol. 2020, 113, 104164. [Google Scholar] [CrossRef]
- Remy, R.R.; Ferrell, R.E. Distribution and origin of analcime in marginal lacustrine mudstones of the Green River Formation, south-central Uinta basin, Utah. Clays Clay Min. 1989, 37, 419–432. [Google Scholar] [CrossRef]
- English, P.M. Formation of analcime and moganite at Lake Lewis, Central Australia: Significance of groundwater evolution in diagenesis. Sediment. Geol. 2001, 143, 219–244. [Google Scholar] [CrossRef]
- Bish, D.L.; Ming, D.W. Reviews in mineralogy & geochemistry: Occurrence, properties, applications. Nat. Zeolites Mineral. Soc. Am. 2001, 45, 1–10. [Google Scholar]
- Carvalho, A.D.S.G.; De Ros, L.F. Diagenesis of Aptian sandstones and conglomerates of the Campos Basin. J. Pet. Sci. Eng. 2015, 125, 189–200. [Google Scholar] [CrossRef]
- Zhang, J.; Cui, Q.; Hu, H.; Kang, Y.; Guo, Z. Hydrocarbon accumulation conditions of the Lower assemblage in Sikeshu Sag, the Southern margin of Junggar Basin. Xinjiang Geol. 2016, 34, 269–274. [Google Scholar]
- Lin, X.; Qin, J.; Nie, W.; Ni, Q. Hydrocarbon accumulation pattern of Kayindike region in Southern Junggar Basin. Pet. Geol. Exp. 2014, 36, 304–309. [Google Scholar]
- Chen, J.; Wang, X.; Deng, C.; Zhao, Z.; Ni, Y.; Sun, Y.; Yang, H.; Wang, H.; Liang, D. Investigation of typical reservoirs and occurrence regularity of crude oils in the Souther margin of Junggar Basin, Northwestern China. Acta Pet. Sin. 2016, 37, 415–429. [Google Scholar]
- Dou, W.; Liu, L.; Wu, K.; Xu, Z.; Liu, X.; Feng, X. Diagenetic heterogeneity, pore throats characteristic and their effects on reservoir quality of the Upper Triassic tight sandstones of Yanchang Formation in Ordos Basin, China. Mar. Pet. Geol. 2018, 98, 243–257. [Google Scholar] [CrossRef]
- Qin, J. Research on Source Rocks Condition and Oil Migration of the Middle-Upper Combination in Sikeshu Sag in the Southern Margin of Junggar Basin. Master’s Thesis, Changjiang University, Jingzhou, China, 2014. [Google Scholar]
- Liu, W. Formation Mechanism and Evolution Characteristics of the Lower Anomalous High Pressure in the Southern Margin of the Junggar Basin. Master’s Thesis, Xi’an Shiyou University, Xi’an, China, 2019. [Google Scholar]
- Huang, J. The Southern Margin of Junggar Basin Hydrocarbon Source Rock Thermal Evolution History of Hydrocarbon Generation and Oil and Gas Source Analysis. Master’s Thesis, Xi’an Shiyou University, Xi’an, China, 2017. [Google Scholar]
- Hu, H.; Zhang, J.; Tian, X.; Zhuo, Q.; Jia, C.; Guo, Z. Evolution of the deeply buried Jurassic reservoirs in the southern Junggar Basin, NW China: Evidences from the Well DS-1. Pet. Res. 2017, 2, 247–263. [Google Scholar] [CrossRef]
- Hiorth, A.; Cathles, L.M.; Madland, M.V. The Impact of Pore Water Chemistry on Carbonate Surface Charge and Oil Wettability. Transp. Porous Media 2010, 85, 1–21. [Google Scholar] [CrossRef]
- Alotaibi, M.B.; Nasralla, R.A.; Din, H.A.N.E. Wettability Studies Using Low-Salinity Water in Sandstone Reservoirs. SPE. Reserv. Eval. Eng. 2011, 4, 725–731. [Google Scholar] [CrossRef]
- Yang, D.; Yan, G.; Zhou, T.; Li, Y. Coupling Relationship Between Densification Process and Hydrocarbon Charging Timing in Sandstone Reservoirs of Badaowan Formation in Qigu Fault⁃Fold Belt, Junggar Basin. Xinjiang Pet. Geol. 2020, 41, 55–66. [Google Scholar]












| Lithofacies | Detrital Mineral (%) | Carbonate (%) | Authigenic Clay (%) | Zeolite (%) | Matrix (%) | Petrophysical Parameters | ||||||||||||
|---|---|---|---|---|---|---|---|---|---|---|---|---|---|---|---|---|---|---|
| Quartz | Feldspar | Rock Fragment | Siderite | Calcite | Ferrocalcite | Illite | I/S Mix-ed Layers | Kaolinite | Chlorite | Porosity (%) | Permeability (mD) | |||||||
| Detrital Quartz | Quartz Over-Growth | K-Feldspar | Plagioclase | Sedimentary Rock Fragment | Igneous Rock Fragment | Metamorphic Rock Fragment | ||||||||||||
| MTCF | 21.37 | 0.13 | 3.50 | 6.33 | 15.92 | 3.67 | 2.35 | 0.00 | 0.00 | 0.00 | 2.90 | 0.82 | 1.35 | 0.75 | 1.20 | 16.33 | 4.98 | 0.04 |
| CCF | 21.50 | 0.12 | 2.88 | 6.38 | 20.01 | 2.79 | 1.47 | 0.00 | 10.13 | 1.50 | 2.27 | 0.20 | 1.23 | 0.96 | 1.59 | 13.76 | 4.95 | 0.04 |
| WDF | 28.75 | 0.96 | 4.68 | 13.14 | 19.47 | 3.59 | 1.26 | 0.00 | 0.00 | 0.00 | 2.81 | 0.07 | 0.43 | 2.34 | 2.57 | 4.09 | 13.04 | 2.77 |
| Samples Form Well Y1 | Proportion (%) | Porosity (%) | Average Pore Radius (μm) | |||||||||||||||
|---|---|---|---|---|---|---|---|---|---|---|---|---|---|---|---|---|---|---|
| Residual Intergranular Pore (RIP) | Feldspar Dissolution Pore (FDP) | Rock Fragment Dissolution Pore (RFDP) | Clay Mineral Intergranular Pore (CIP) | Intercrystalline Pores of Clay (IPC) | Matrix Pore (MP) | Residual Intergranular Pore (RIP) | Feldspar Dissolution Pore (FDP) | Rock Fragment Dissolution Pore (RFDP) | Clay Mineral Intergranular Pore (CIP) | Intercrystalline Pores of Clay (IPC) | Matrix Pore (MP) | Residual Intergranular Pore (RIP) | Feldspar Dissolution Pore (FDP) | Rock Fragment Dissolution Pore (RFDP) | Clay Mineral Intergranular Pore (CIP) | Intercrystalline Pores of Clay (IPC) | Matrix Pore (MP) | |
| 3833.2 | 3.965 | 4.978 | 0.872 | 19.227 | 4.669 | 66.174 | 0.215 | 0.270 | 0.047 | 1.043 | 0.253 | 3.589 | 12.534 | 6.345 | 3.524 | 0.324 | 0.040 | 0.010 |
| 3835 | 5.894 | 4.384 | 1.307 | 15.086 | 8.962 | 64.366 | 0.247 | 0.184 | 0.055 | 0.631 | 0.375 | 2.694 | 13.263 | 7.234 | 4.024 | 0.355 | 0.050 | 0.035 |
| 3834.7 | 4.324 | 4.432 | 0.352 | 16.435 | 5.363 | 69.094 | 0.173 | 0.177 | 0.014 | 0.657 | 0.215 | 2.764 | 16.324 | 3.253 | 3.242 | 0.734 | 0.060 | 0.047 |
| 3760.3 | 0.392 | 4.212 | 1.974 | 4.800 | 0.100 | 89.051 | 0.030 | 0.327 | 0.153 | 0.372 | 0.008 | 6.903 | 0.855 | 0.951 | 1.432 | 0.234 | 0.124 | 0.028 |
| 3761.5 | 1.519 | 6.790 | 3.627 | 4.197 | 2.881 | 89.103 | 0.107 | 0.477 | 0.255 | 0.295 | 0.202 | 6.258 | 1.253 | 2.634 | 3.251 | 0.174 | 0.090 | 0.037 |
| 3762.5 | 0.526 | 4.263 | 0.526 | 3.263 | 1.264 | 90.158 | 0.037 | 0.298 | 0.037 | 0.228 | 0.088 | 6.311 | 1.723 | 3.264 | 1.234 | 0.136 | 0.080 | 0.070 |
| 3709.6 | 75.324 | 9.534 | 5.630 | 4.250 | 2.050 | 3.212 | 14.312 | 1.811 | 1.070 | 0.808 | 0.390 | 0.610 | 75.354 | 10.429 | 2.432 | 1.223 | 0.030 | 0.052 |
| 3709.8 | 78.320 | 8.435 | 4.324 | 4.253 | 2.153 | 2.515 | 17.230 | 1.856 | 0.951 | 0.936 | 0.474 | 0.553 | 57.234 | 6.435 | 3.222 | 1.264 | 0.020 | 0.043 |
| 3710 | 76.620 | 8.453 | 4.263 | 5.060 | 2.040 | 3.564 | 13.792 | 1.522 | 0.767 | 0.911 | 0.367 | 0.642 | 63.523 | 7.435 | 1.533 | 1.226 | 0.010 | 0.012 |
| 3642.2 | 72.312 | 16.345 | 2.643 | 5.423 | 2.230 | 1.047 | 10.847 | 2.452 | 0.396 | 0.813 | 0.335 | 0.157 | 79.435 | 5.435 | 3.954 | 0.643 | 0.030 | 0.034 |
| 3644.2 | 70.345 | 15.263 | 3.725 | 5.123 | 2.150 | 3.394 | 11.396 | 2.473 | 0.603 | 0.830 | 0.348 | 0.550 | 77.435 | 6.723 | 3.523 | 0.964 | 0.020 | 0.026 |
| 3643.2 | 72.345 | 15.243 | 3.254 | 5.769 | 2.384 | 0.320 | 14.572 | 3.070 | 0.655 | 1.620 | 0.194 | 0.026 | 69.325 | 4.724 | 3.990 | 0.536 | 0.030 | 0.010 |
| 3907.4 | 76.324 | 10.320 | 5.230 | 5.120 | 2.140 | 0.850 | 15.373 | 2.079 | 1.053 | 1.031 | 0.431 | 0.171 | 80.364 | 9.435 | 2.534 | 1.383 | 0.010 | 0.016 |
| Representative Samples | of Lithofacies | OP (%) | Eogenetic Stage | Mesogenetic Stage | COPL (%) | Calculated Porosity (%) | Helium Porosity (%) | |||||||||||
|---|---|---|---|---|---|---|---|---|---|---|---|---|---|---|---|---|---|---|
| CLPL (%) | CCPL (%) | ZEOPL (%) | DP (%) | KAOPL (%) | QGPL (%) | CLPL (%) | ZEOPL (%) | QGPL (%) | ILLPL (%) | CCPL (%) | DOLPL (%) | SIDPL (%) | ||||||
| 3760.3 | MTCF | 35.23 | 1.18 | 0.00 | 1.00 | 0.46 | 1.49 | 0.05 | 0.31 | 0.23 | 0.17 | 4.47 | 0.00 | 0.00 | 0.00 | 22.46 | 4.33 | 4.33 |
| 3809.8 | CCF | 38.00 | 0.00 | 8.74 | 0.70 | 2.24 | 0.90 | 0.05 | 0.02 | 0.34 | 0.00 | 2.89 | 2.00 | 2.00 | 0.00 | 18.10 | 4.50 | 4.43 |
| 3709.4 | WDF | 39.00 | 2.00 | 0.00 | 2.20 | 0.89 | 0.23 | 1.24 | 0.40 | 0.40 | 0.44 | 1.40 | 0.00 | 0.00 | 0.34 | 17.03 | 14.55 | 14.25 |
Publisher’s Note: MDPI stays neutral with regard to jurisdictional claims in published maps and institutional affiliations. |
© 2021 by the authors. Licensee MDPI, Basel, Switzerland. This article is an open access article distributed under the terms and conditions of the Creative Commons Attribution (CC BY) license (https://creativecommons.org/licenses/by/4.0/).
Share and Cite
Zhou, T.; Wu, C.; Guan, X.; Wang, J.; Zhu, W.; Yuan, B. Effect of Diagenetic Evolution and Hydrocarbon Charging on the Reservoir-Forming Process of the Jurassic Tight Sandstone in the Southern Junggar Basin, NW China. Energies 2021, 14, 7832. https://doi.org/10.3390/en14237832
Zhou T, Wu C, Guan X, Wang J, Zhu W, Yuan B. Effect of Diagenetic Evolution and Hydrocarbon Charging on the Reservoir-Forming Process of the Jurassic Tight Sandstone in the Southern Junggar Basin, NW China. Energies. 2021; 14(23):7832. https://doi.org/10.3390/en14237832
Chicago/Turabian StyleZhou, Tianqi, Chaodong Wu, Xutong Guan, Jialin Wang, Wen Zhu, and Bo Yuan. 2021. "Effect of Diagenetic Evolution and Hydrocarbon Charging on the Reservoir-Forming Process of the Jurassic Tight Sandstone in the Southern Junggar Basin, NW China" Energies 14, no. 23: 7832. https://doi.org/10.3390/en14237832
APA StyleZhou, T., Wu, C., Guan, X., Wang, J., Zhu, W., & Yuan, B. (2021). Effect of Diagenetic Evolution and Hydrocarbon Charging on the Reservoir-Forming Process of the Jurassic Tight Sandstone in the Southern Junggar Basin, NW China. Energies, 14(23), 7832. https://doi.org/10.3390/en14237832

