Voltage Rise Regulation with a Grid Connected Solar Photovoltaic System
Abstract
:1. Introduction
- Strategic regulation of PCC voltage rise issue through the generation of positive reactive power without disconnecting RDG integration with higher penetration levels.
- In-loop second order integral filtering algorithm is designed to filter grid current distortions generated from the non-linear loads.
- Peak Power Point Tracking error is minimized from the solar power tracking system by the addition of an integral regulation algorithm.
- The output voltage and power of the PVAs is made reinforced and stable with fluctuation in loads and the sun’s irradiation.
- Can solar PVAs continue operation with a voltage rise issue at PCC without disconnection?
- What is the impact of load and solar PVA variations at the PCC?
2. Power System and Microgrid
2.1. Microgrid
2.2. Microgrid Types
2.3. Energy Management Scheme for Microgrid
2.4. Microgrid Power Management Approach
2.5. Grid Code Management
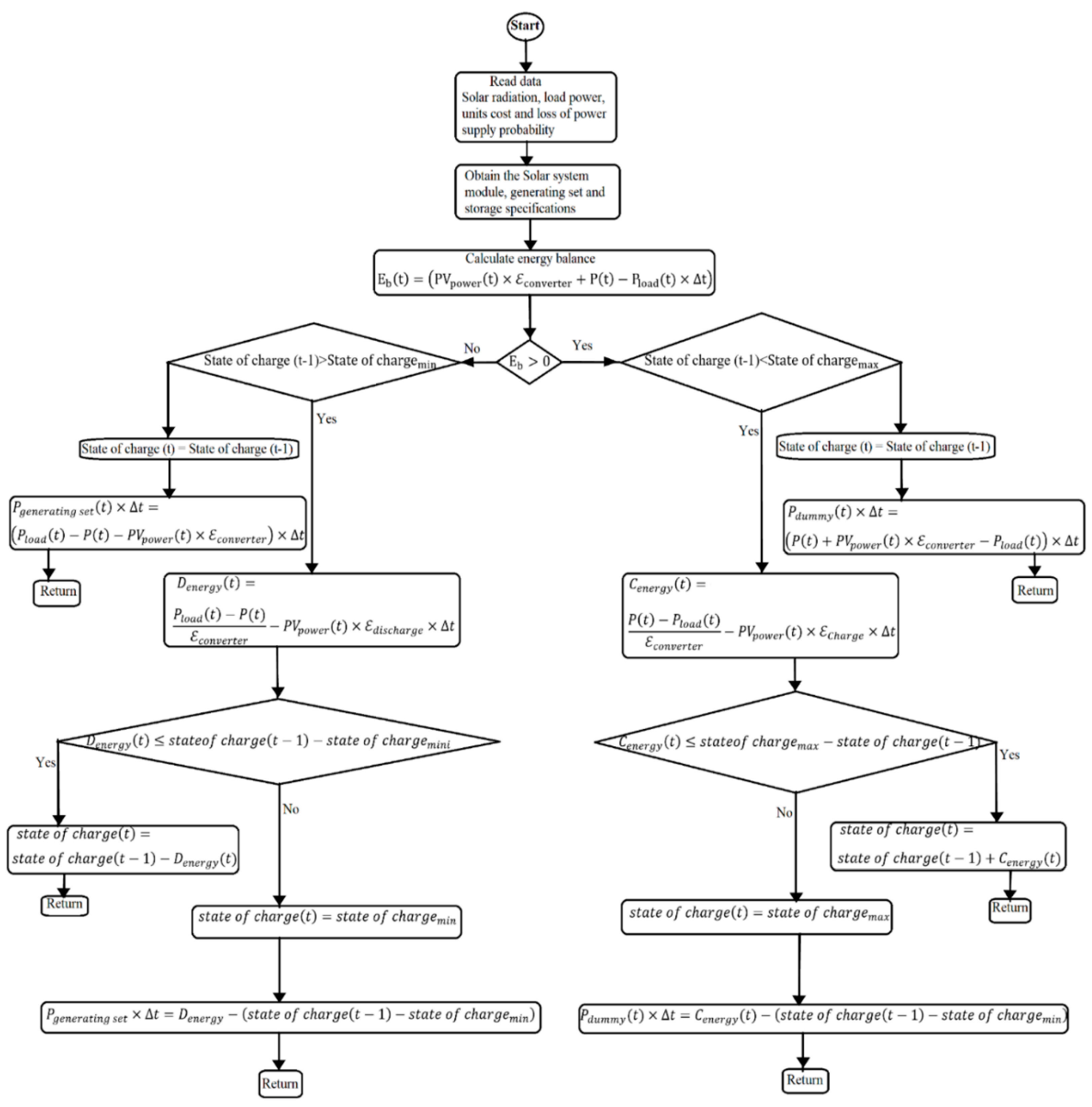
3. Modeling of Solar, Battery and Solar Power Tracking
3.1. Solar System Modelling
3.2. Battery Modelling
3.3. Solar Power Tracking
4. Method and Test System Description
4.1. Proposed Microgrid System for Durban University of Technology Steve Biko Campus
4.2. Description of the Proposed System
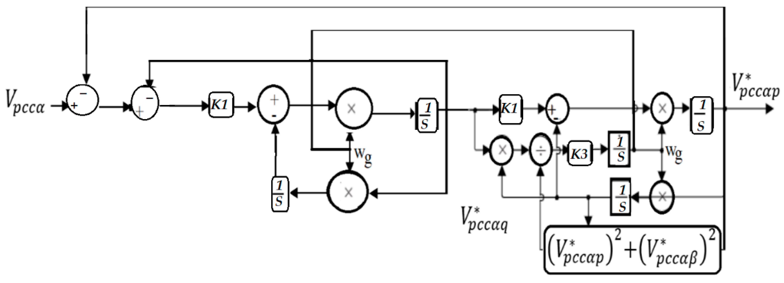
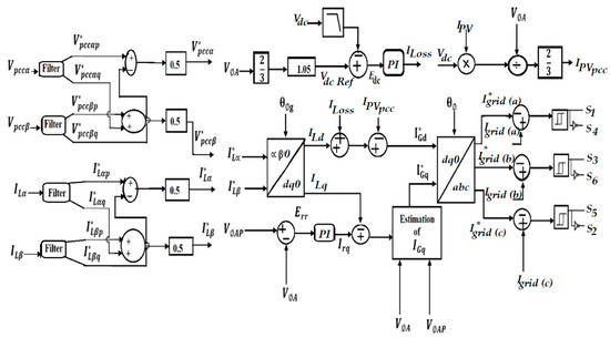
4.3. Control Strategy of the Circuit
5. Results and Discussion
5.1. Loads Variation with Constant PVA Generation
5.2. Proposed Method with UPF and VR Mode
5.3. PVAs Variation
6. Conclusions
Author Contributions
Funding
Data Availability Statement
Conflicts of Interest
Nomenclature
| Load power of time (t) | |
| ∆t | Change in time (t) |
| P(t) | Actual power generated |
| Power generated by the PV | |
| Discharging energy | |
| Converter efficiency | |
| Power of the generator | |
| Power of the dummy load | |
| ℥ | Self-discharge rate |
| Charging efficiency of the battery storage | |
| Discharging efficiency of the battery storage | |
| Charging energy | |
| Solar system output voltage | |
| Capacitor voltage | |
| Inductor current | |
| The capacitor | |
| Converter duty cycle | |
| Battery voltage | |
| Inductor current of the battery | |
| Capacitor voltage of the battery | |
| Converter duty cycle of the battery | |
| Direct axis current such as active power injected into the system | |
| Quadrature current such as reactive power injected to the system with respect to the reference | |
| Direct current coupling voltage | |
| Converter modulation indices | |
| ω | Fundamental frequency |
| Synchronous AC voltage. | |
| Grid reference current | |
| Load current | |
| PCC line voltage | |
| DC link voltage | |
| PCC phase voltage | |
| d-axis grid current | |
| d-axis load current | |
| VSC losses | |
| Solar power output at PCC | |
| Approximated current component that controls PCC voltage | |
| q-axis load current | |
| Amplitude of the phase voltage | |
| Error |
References
- Tazi, K.; Abbou, M.F.; Abdi, F. Performance Analysis of Micro-Grid Designs with Local PMSG Wind Turbines; Springer: Berlin, Germany, 2019. [Google Scholar]
- Bhagavathy, S.M.; Pillai, G. PV Microgrid Design for Rural Electrification. Designs 2018, 2, 33. [Google Scholar] [CrossRef] [Green Version]
- Kim, S.H.; Saeed, M.A.; Lee, S.Y.; Shim, J.W. Investigating the Indoor Performance of Planar Heterojunction Based Organic Photovoltaics. IEEE J. Photovolt. 2021, 11, 997–1003. [Google Scholar] [CrossRef]
- You, Y.J.; Saeed, M.A.; Shafian, S.; Kim, J.; Kim, S.H.; Kim, S.H.; Kim, K.; Shim, J.W. Energy recycling under ambient illumination for internet-of-things using metal/oxide/metal-based colourful organic photovoltaics. Nanotechnology 2021, 32, 401–465. [Google Scholar] [CrossRef] [PubMed]
- Elavarasan, R.M.; Shafiullah, G.; Padmanaban, S.; Kumar, N.M.; Annam, A.; Vetrichelvan, A.M.; Mihet-Popa, L.; Holm-Nielsen, J.B. A Comprehensive Review on Renewable Energy Development, Challenges, and Policies of Leading Indian States with an International Perspective. IEEE Access 2020, 8, 74432–74457. [Google Scholar] [CrossRef]
- Zia, M.F.; Benbouzid, M.; Elbouchikhi, E.; Muyeen, S.M.; Techato, K.; Guerrero, J.M. Microgrid Transactive Energy: Re-view, Architectures, Distributed Ledger Technologies, Market Analysis. IEEE Access 2020, 8, 19410–19432. [Google Scholar] [CrossRef]
- Kim, Y.S.; Kim, E.S.; Moon, S.I. Frequency, Voltage Control strategy of Standalone Microgrids with High Penetration of Intermittent Renewable Generation Systems. IEEE Trans. Power Syst. 2016, 31, 718–728. [Google Scholar] [CrossRef]
- Khan, K.A.; Khalid, M. A Reactive Power Compensation Strategy in Radial Distribution Network with High PV Penetration. In Proceedings of the 2019 8th International Conference on Renewable Energy Research and Applications (ICRERA), Brasov, Romania, 3–6 November 2019. [Google Scholar]
- Dreidy, M.; Mokhlis, H.; Mekhilef, S. Inertia response and frequency control techniques for renewable energy sources: A review. Renew. Sustain. Energy Rev. 2017, 69, 144–155. [Google Scholar] [CrossRef]
- Petrone, G.; Spagnuolo, G.; Teodorescu, R.; Veerachary, M.; Vitelli, M. Reliability Issues in Photovoltaic Power Processing Systems. IEEE Trans. Ind. Electron. 2008, 55, 2569–2580. [Google Scholar] [CrossRef]
- Khan, K.A.; Shafiq, S.; Khalid, M. A Strategy for Utilization of Reactive Power Capability of PV Inverters. In Proceedings of the 2019 9th International Conference on Power and Energy Systems (ICPES), Perth, WA, Australia, 10–12 December 2019; pp. 1–6. [Google Scholar]
- Zerrahn, A.; Schill, W.-P. Long-run power storage requirements for high shares of renewables: Review and a new model. Renew. Sustain. Energy Rev. 2017, 79, 1518–1534. [Google Scholar] [CrossRef]
- Priyadharshini, A.; Devarajan, N.; Saranya, A.R.; Anitt, R. Survey of Harmonics in Non-linear Loads. Inter. J. Recent Techn. Eng. (IJRTE) 2012, 1, 92–97. [Google Scholar]
- Fahad, S.A. DC Microgrid Planning, Operation, and Control: A Comprehensive Review. IEEE Access 2021, 9, 36154–36172. [Google Scholar]
- Yuchen, J.; Wen, W.P.; Yongsheng, Y.; Limin, H. Joint Operation and Transaction Mode of Rural Multi Microgrid and Distribution Network. IEEE Access 2021, 9, 14409–14421. [Google Scholar]
- Driesen, J.; Katiraei, F. Design for Distributed Energy Resources. IEEE Power and Energy Mag. 2008, 6, 30–40. [Google Scholar]
- Bo, F.; Xiongfei, W. Distributed Privacy-Preserving Active Power Sharing and Frequency Regulation in Microgrids. IEEE Trans. Smart Grid 2021, 12, 3665–3668. [Google Scholar]
- Diego, A.; Julio, P.; Francesc, G.; Luis, M.; Gabriel, G.; Rodolfo, G.; Jacqueline, L.; Pablo, S.; Motoasca, M. An Energy Man-agement System Design Using Fuzzy Logic Control: Smoothing the Grid Power Profile of a Residential Electro-Thermal Mi-crogrid. IEEE Access 2021, 9, 25172–25188. [Google Scholar]
- IEEE Standard. IEEE Recommended Practice and Requirements for Harmonic Control in Electric Power Systems; IEEE Standard: Las Vegas, NV, USA, 2014. [Google Scholar]
- Abhishek, R.; Seema, K.; Bhim, S. DSOGI-PLL with In-Loop Filter Based Solar Grid Interfaced System for Alleviating Power Quality Problems. IEEE Trans. Ind. Appl. 2021, 57, 730–740. [Google Scholar]
- NERSA. Grid Connection Code for Renewable Power Plants (RPPs) Connected to the Electricity Transmission System (TS) or the Distribution System (DS) in South Africa; RSA Grid Code Secretariat: Johannesburg, South Africa, 2014. [Google Scholar]
- Muhammad, U.K.; Khan, W.; Karimov, K.S.; Muhammad, A.S. A New Proposed Hierarchy for Renewable Energy Generation to Distribution Grid Integration. In Proceedings of the 2015 International Conference on Emerging Technologies (ICET), Peshawar, Pakistan, 19–20 December 2015. [Google Scholar]
- Podder, A.K.; Roy, N.K.; Pota, H.R. MPPT Methods for Solar PV system; A Critical Review Based on Tracking Nature. IET Rev. Power Gene. 2019, 13, 1615–1632. [Google Scholar] [CrossRef]
- Anjan, D.; Imtiaz, P.; Dastgir, M.G.; Asim, N.; Temitayo, O.O.; Hugo, R.; Arif, S. Voltage Regulation of Photovoltaic System with Varying Loads. In Proceedings of the Southeast Con, Raleigh, NC, USA, 28–29 March 2020. [Google Scholar]
- Prabhu, H.U.; Babu, M.R. Performance Study of MPPT Algorithms of DC-DC Boost Converters for PV Cell Applica-tions. In Proceedings of the 2021 7th International Conference on Electrical Energy Systems (ICEES), Chennai, India, 11–13 February 2021. [Google Scholar]
- Ekren, O.; Ekren, B.Y. Size Optimization of a PV/Wind Hybrid Energy Conversion System with Battery Storage using Response Surface Methodology. Appl. Energy 2008, 85, 1086–1101. [Google Scholar] [CrossRef]
- Anowar, M.H.; Roy, P. A Modified Incremental Conductance Based Photovoltaic MPPT Charge Controller. In Proceedings of the 2019 International Conference on Electrical, Computer and Communication Engineering (ECCE), Cox’sBazar, Bangladesh, 7–9 February 2019. [Google Scholar]
- Saibal, M.; Ashok, K.A. Comparative Analysis of Various P & O MPPT Algorithm for PV System under Varying Radi-ation Condition. In Proceedings of the 2021 1st International Conference on Power Electronics and Energy (ICPEE), Bhubaneswar, India, 2–3 January 2021. [Google Scholar]
- Collin, J.D.; David, L.M.; Rami, J.H.; Aaron, S.; Shaina, N. PicoGrid Smart Home Energy Management System. In Proceedings of the IEEE Southeast Con, Petersburg, FL, USA, 19–22 April 2018. [Google Scholar]
- Adam, G.P.; Anaya-Lara, O.; Burt, G.M.; Telford, B.W.; Williams, D.; McDonald, J.R. Modular Multilevel Inverter: Pulse Width Modulation and Capacitor Balancing Technique. IET Power Electron. 2010, 3, 702–715. [Google Scholar] [CrossRef]
- Giddani, O.A.; Adam, G.P.; Anaya-Lara, O.; Burt, G.; Lo, K.L. Control Strategies of VSC-HVDC Transmission System for Wind Power Integration to Meet GB Grid Code Requirements. In Proceedings of the Power Electronics, Electrical Drives, Automation and Motion (SPEEDAM), Pisa, Italy, 14–16 June 2010; pp. 385–390. [Google Scholar]
- Du, S.; Liu, J.; Liu, T. Modulation and Close-loop Based DC Capacitor Voltage Control for MMC with Fundamental Switching Frequency. Power Elect. IEEE Trans. 2014, 30, 327–338. [Google Scholar] [CrossRef]
- Hagiwara, M.; Akagi, H. Control and Experiment of Pulse Width-Modulated Modular Multilevel Converters. Power Elect. IEEE Trans. 2009, 24, 1737–1746. [Google Scholar] [CrossRef]
- Parvin, K.; Lipu, M.S.H.; Hannan, M.A.; Abdullah, M.A.; Jern, K.P.; Begum, R.A.; Mansur, M.; Kashem, M.; Mahlia, T.M.I.; Dong, Z.Y. Intelligent Controllers and Optimization Algorithms for Building Energy Management Towards Achieving Sustainable Development: Challenges and Prospects. IEEE Access 2021, 9, 41577–41602. [Google Scholar] [CrossRef]
- Sajjad, H.; Milad, Z.M.; Behrooz, B. Optimal Allocation and Sizing of Synchronous Condensers in Weak Grids with In-creased Penetration of Wind and Solar Farms. IEEE J. Emer. Sel. Top. Circuits Sys. 2021, 11, 199–209. [Google Scholar]
- Tenti, P.; Paredes, H.K.; Mattavelli, P. Conservative Power Theory, a Framework to Approach Control and Accountabil-ity Issues in Smart Microgrids. IEEE Trans. Power Elect. 2011, 26, 664–673. [Google Scholar] [CrossRef]
- Tenti, P.; Mattavelli, P.; Morales-Paredes, H.K. Conservative Power Theory, Sequence Components and Accountability in Smart Grids. Przeglad Elektrotechn. 2010, 6, 30–37. [Google Scholar]
- Souza, W.A.; Liberado, E.V.; Silva, L.C.; Marafão, F.P.; Morales-Paredes, H.K. Load Analyzer Using Conservative Power Theory. Przeglad Elektrotechn. 2013, 89, 1–6. [Google Scholar]
- Jun, L.; Chencong, Z.; Zhouhua, X. Power and Current Limiting Control of Wind Turbines Based on PMSG Under Un-balanced Grid Voltage. IEEE Access 2021, 9, 9873–9883. [Google Scholar]
- Oscar, C.Z.; Jose, B.D.; Fernando, M.D.; Francisco, A.S.; Rafael, C.N. Control of Photovoltaic Inverters for Transient and Voltage Stability Enhancement. IEEE Access 2021, 9, 44363–44373. [Google Scholar]
- Gyu, S.L.; Pyeong-Ik, H.; Seung, M. Reactive Power Control of Hybrid Multi-Terminal HVDC Systems Considering the Interaction Between the AC Network and Multiple LCCs. IEEE Trans. Power Sys. 2021, 36, 4562–4574. [Google Scholar]
- Peng, L.; Grain, P.A.; Derrick, H.; Barry, W. Controlled Transition Full-Bridge Hybrid Multilevel Converter with Chain-Links of Full-Bridge Cells. IEEE Trans. Power Elect. 2021, 36, 23–38. [Google Scholar]
- Miodrag, B.; Dražen, D. Hybrid Modular Multilevel Converter for Variable DC Link Voltage Operation. CPSS Trans. Power Elect. Appl. 2021, 6, 178–190. [Google Scholar]
- Yaqian, Z.; Jianzhong, Z.; Fujin, D.; Zheng, X.; Jin, Z. Hybrid Modular Multilevel Converter with Self-Balancing Structure. IEEE Trans Ind. Appl. 2021, 57, 5039–5051. [Google Scholar]
- Chen, Y.; Pan, S.; Huang, M.; Zhu, Z.; Liu, Y.; Zha, X. MMC-MTDC Transmission System with Par-tially Hybrid Branches. CES Trans. Elect. Mach. Syst. 2021, 5, 124–132. [Google Scholar] [CrossRef]
- Mohamed, A.; Yousef, N.; Fahad, A.; Khaled, H.; Ayman, S.; Abdel, K.; Yusuf, A.T. A New Hybrid Dual Active Bridge Modular Multilevel Based DC-DC Converter for HVDC Networks. IEEE Access 2021, 9, 62055–62073. [Google Scholar]
- IEEE. IEEE Standard for Interconnection and Interoperability of Distributed Energy Resources with Associated Electric Power Systems Interfaces—Amendment 1; IEEE: Las Vegas, NV, USA, 2020. [Google Scholar]
- IEEE. IEEE Standard for Interconnection and Interoperability of Distributed Energy Resources with Associated Electric Power Systems Interfaces; IEEE: Las Vegas, NV, USA, 2018. [Google Scholar]























| Voltage/Current | Grid RMS | % THD Value | |
|---|---|---|---|
| = 14.15 kV | 2.01%, 2.01%, 2.0% | ||
| Rated Load PVAs and Loads | Ig = 55.10 A, 0.99 pf, Ig = 55.10 A, 0.99 pf, Ig = 55.12 A, 0.99 pf. | 3.3%, 3.3%, 3.4% | |
| = 59.59 A, 0.99 pf. | 26.6%, 26.8%, 26.9% | ||
| = 55.56 A, 0.99 pf. | 16.01%, 16.01%, 16.21% | ||
| = 14.34 kV | 5.3%, 6.3%, 5.4% | ||
| Unbalance Loads and PVAs | = 60.12 A, 0.99 pf. | 4.3%, 4.3%, 5.4% | |
| = 15.4 A, 0.99 pf. | 0%, 4.3%, 5.4% | ||
| = 69.56 A, 0.99 pf. | 18.3%, 25.3%, 22.4% | ||
| = 14.54 kV | 0.6%, 0.6%, 0.45% | ||
| No-loads and PVAs | = 69.9 A | 0.3%, 0.7%, 0.4% | |
| = 0 A | 0.0%, 0.0%, 0.0% | ||
| PV currents | 69.9 A | 0.9%, 0.8%, 0.85% |
Publisher’s Note: MDPI stays neutral with regard to jurisdictional claims in published maps and institutional affiliations. |
© 2021 by the authors. Licensee MDPI, Basel, Switzerland. This article is an open access article distributed under the terms and conditions of the Creative Commons Attribution (CC BY) license (https://creativecommons.org/licenses/by/4.0/).
Share and Cite
Stephen, A.A.; Musasa, K.; Davidson, I.E. Voltage Rise Regulation with a Grid Connected Solar Photovoltaic System. Energies 2021, 14, 7510. https://doi.org/10.3390/en14227510
Stephen AA, Musasa K, Davidson IE. Voltage Rise Regulation with a Grid Connected Solar Photovoltaic System. Energies. 2021; 14(22):7510. https://doi.org/10.3390/en14227510
Chicago/Turabian StyleStephen, Akinyemi Ayodeji, Kabeya Musasa, and Innocent Ewean Davidson. 2021. "Voltage Rise Regulation with a Grid Connected Solar Photovoltaic System" Energies 14, no. 22: 7510. https://doi.org/10.3390/en14227510
APA StyleStephen, A. A., Musasa, K., & Davidson, I. E. (2021). Voltage Rise Regulation with a Grid Connected Solar Photovoltaic System. Energies, 14(22), 7510. https://doi.org/10.3390/en14227510

