Thermal Performance Improvement of Double-Pane Lightweight Steel Framed Walls Using Thermal Break Strips and Reflective Foils
Abstract
:1. Introduction
2. Materials and Methods
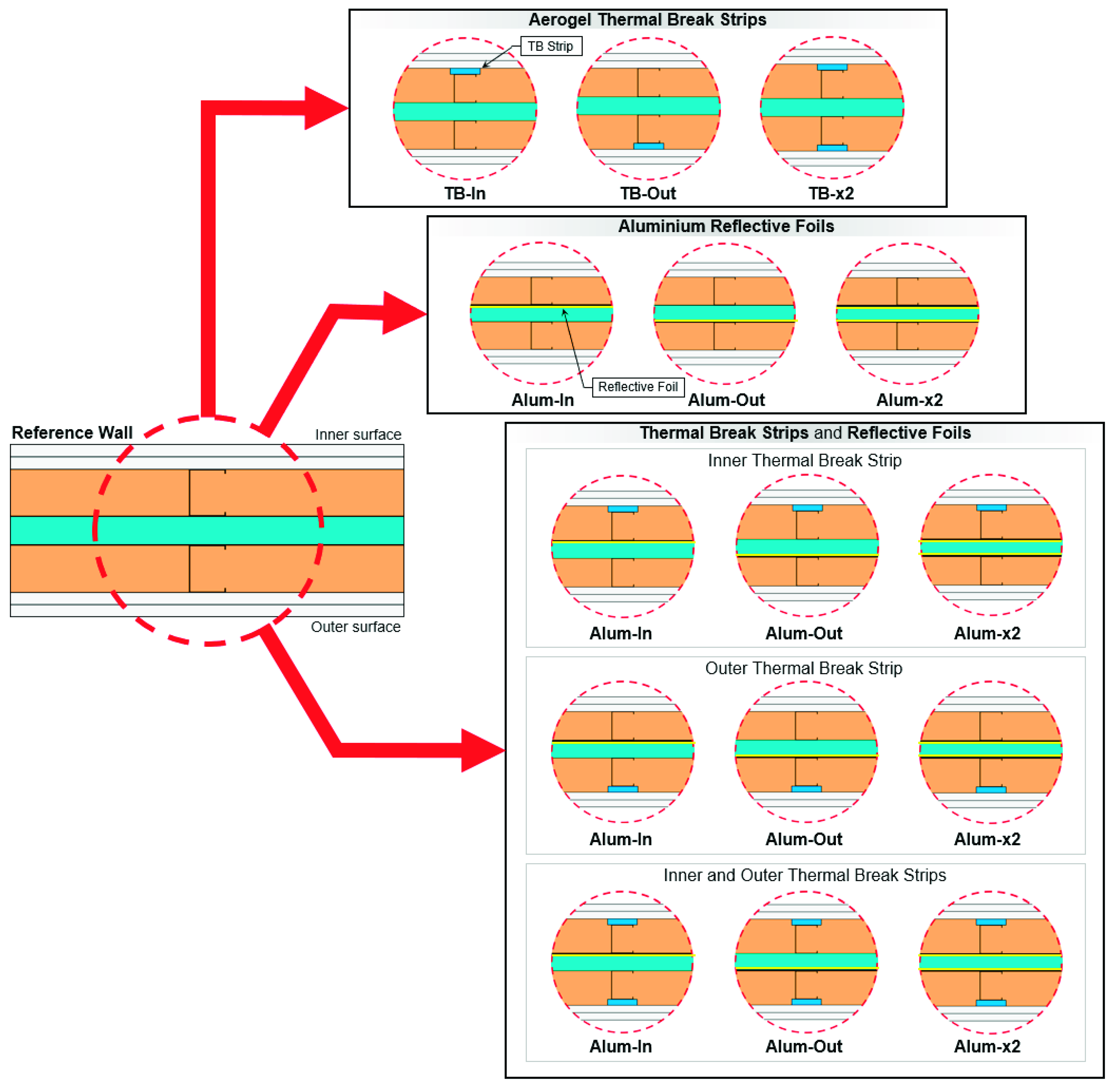
2.1. Walls and Materials Characterization
2.2. Experimental Lab Tests
2.2.1. Experimental Setup
2.2.2. Set-Points and Test Procedures
2.3. Numerical Simulations
2.4. Verification of the Test Procedures and Measured Values
2.4.1. Homogeneous XPS Panel
2.4.2. Nonhomogeneous Double-Pane LSF Walls
3. Results and Discussion
3.1. Thermal Performance Improvement Due to Aerogel Thermal Break Strips
3.2. Thermal Performance Improvement due to Aluminium Reflective Foils
3.3. Thermal Performance Improvement Due to Thermal Break Strips and Reflective Foils
4. Conclusions
- Both aerogel TB strips and AR foils allowed to improve the thermal performance of a reference double-pane LSF wall, which has a conductive thermal resistance of 2.456 m2·K/W.
- Placing the aerogel TB strip on the inner or outer steel stud flange provides similar conductive -values, being the thermal resistance increment of about +0.29 m2·K/W (+12%).
- The use of inner or outer AR foils inside the air cavity also provides similar -values, but the effectiveness of this improvement measure is higher, exhibiting a thermal resistance increment of about +0.47 m2·K/W (+19%).
- In fact, using an AR foil inside the air cavity of double-pane LSF walls is much more effective than using aerogel TB strips along the steel flange, since only one AR foil (inner or outer) provides similar thermal resistance increase than two aerogel TB strips, i.e., around +0.47 m2·K/W (+19%).
- However, the use of two AR foils, instead of a single one, is not effective, since the relative thermal resistance increase is only about +0.04 m2·K/W (+2%).
- The combined effect of both TB strips and AR foils allowed to achieve a maximum -value increase of +1.35 m2·K/W (+55%).
- When combining these two thermal performance strategies, it was found a synergy effect between them, since the measured combined -value increase, when using both TB strips and AR foils, is bigger than the summation of individual -values increments.
- This synergy effect ranged from only +0.10 m2·K/W (+4%) for the thermal resistance increase due to a single TB strip and a single AR foil, up to +0.37 m2·K/W (+15%) when using two TB strips and two AR foils.
Author Contributions
Funding

Institutional Review Board Statement
Informed Consent Statement
Acknowledgments
Conflicts of Interest
References
- European Union. Directive (EU) 2018/844 of the European Parliament and of the Council of 30 May 2018 Amending Directive 2010/31/EU on the energy performance of buildings and Directive 2012/27/EU on energy efficiency. Off. J. Eur. Union 2018, 2018, 75–91. [Google Scholar]
- Climate Action Network (CAN) Europe. How to Roll out the Energy Transition in Buildings. Factsheet 2021. Available online: https://caneurope.org/energy_transition_buildings_factsheet/ (accessed on 14 September 2021).
- European Union. Directive (EU) 2018/2001 of the European Parliament and of the Council on the promotion of the use of energy from renewable sources. Off. J. Eur. Union 2018, 328, 82–209, European Parliament. [Google Scholar]
- Santos, P.; Simões da Silva, L.; Ungureanu, V. Energy Efficiency of Light-Weight Steel-Framed Buildings, 1st ed.; European Convention for Constructional Steelwork (ECCS), Technical Committee 14—Sustainability & Eco-Efficiency of Steel Construction: Brussels, Belgium, 2012; ISBN 978-92-9147-105-8. [Google Scholar]
- Roque, E.; Santos, P. The Effectiveness of Thermal Insulation in Lightweight Steel-Framed Walls with Respect to Its Position. Buildings 2017, 7, 13. [Google Scholar] [CrossRef] [Green Version]
- Roque, E.; Santos, P.; Pereira, A.C. Thermal and sound insulation of lightweight steel-framed façade walls. Sci. Technol. Built Environ. 2019, 25, 156–176. [Google Scholar] [CrossRef]
- Berardi, U.; Sprengard, C. An overview of and introduction to current researches on super insulating materials for high-performance buildings. Energy Build. 2020, 214, 109890. [Google Scholar] [CrossRef]
- Lamy-Mendes, A.; Pontinha, A.D.R.; Alves, P.; Santos, P.; Durães, L. Progress in silica aerogel-containing materials for buildings’ thermal insulation. Constr. Build. Mater. 2021, 286, 122815. [Google Scholar] [CrossRef]
- Zach, J.; Peterková, J.; Dufek, Z.; Sekavčnik, T. Development of vacuum insulating panels (VIP) with non-traditional core materials. Energy Build. 2019, 199, 12–19. [Google Scholar] [CrossRef]
- Santos, P.V.F.; Martins, C.; Simoesdasilva, L. Thermal performance of lightweight steel-framed construction systems. Metall. Res. Technol. 2014, 111, 329–338. [Google Scholar] [CrossRef]
- Erhorn-Klutting, H.; Erhorn, H. ASIEPI P148—Impact of thermal bridges on the energy performance of buildings. In Buildings Platform; European Communities: Brussels, Belgium, 2009. [Google Scholar]
- Soares, N.; Santos, P.; Gervásio, H.; Costa, J.J.; Da Silva, L.S. Energy efficiency and thermal performance of lightweight steel-framed (LSF) construction: A review. Renew. Sustain. Energy Rev. 2017, 78, 194–209. [Google Scholar] [CrossRef]
- Martins, C.; Santos, P.; Simoesdasilva, L. Lightweight steel-framed thermal bridges mitigation strategies: A parametric study. J. Build. Phys. 2016, 39, 342–372. [Google Scholar] [CrossRef]
- Váradi, J.; Toth, E. Thermal Improvement of Lightweight Façades containing Slotted Steel Girders. In Twelfth International Conference on Civil, Structural and Environmental Engineering Computing; Funchal: Madeira, Portugal, 2009; p. 107. [Google Scholar]
- Lupan, L.M.; Manea, D.L.; Moga, L.M. Improving Thermal Performance of the Wall Panels Using Slotted Steel Stud Framing. Procedia Technol. 2016, 22, 351–357. [Google Scholar] [CrossRef] [Green Version]
- Santos, P.; Lemes, G.; Mateus, D. Thermal Transmittance of Internal Partition and External Facade LSF Walls: A Parametric Study. Energies 2019, 12, 2671. [Google Scholar] [CrossRef] [Green Version]
- Santos, P.; Mateus, D. Experimental assessment of thermal break strips performance in load-bearing and non-load-bearing LSF walls. J. Build. Eng. 2020, 32, 101693. [Google Scholar] [CrossRef]
- Kempton, L.; Kokogiannakis, G.; Green, A.; Cooper, P. Evaluation of thermal bridging mitigation techniques and impact of calculation methods for lightweight steel frame external wall systems. J. Build. Eng. 2021, 43, 102893. [Google Scholar] [CrossRef]
- Santos, P.; Gonçalves, M.; Martins, C.; Soares, N.; Costa, J.J. Thermal Transmittance of Lightweight Steel Framed Walls: Experimental Versus Numerical and Analytical Approaches. J. Build. Eng. 2019, 25, 100776. [Google Scholar] [CrossRef]
- Kapoor, D.R.; Peterman, K.D. Quantification and prediction of the thermal performance of cold-formed steel wall assemblies. Structures 2021, 30, 305–315. [Google Scholar] [CrossRef]
- Santos, P.; Poologanathan, K. The Importance of Stud Flanges Size and Shape on the Thermal Performance of Lightweight Steel Framed Walls. Sustainability 2021, 13, 3970. [Google Scholar] [CrossRef]
- Jelle, B.P.; Kalnæs, S.E.; Gao, T. Low-emissivity materials for building applications: A state-of-the-art review and future research perspectives. Energy Build. 2015, 96, 329–356. [Google Scholar] [CrossRef] [Green Version]
- Bruno, R.; Bevilacqua, P.; Ferraro, V.; Arcuri, N. Reflective thermal insulation in non-ventilated air-gaps: Experimental and theoretical evaluations on the global heat transfer coefficient. Energy Build. 2021, 236, 110769. [Google Scholar] [CrossRef]
- Santos, P.; Ribeiro, T. Thermal Performance of Double-Pane Lightweight Steel Framed Walls with and without a Reflective Foil. Buildings 2021, 11, 301. [Google Scholar] [CrossRef]
- Gyptec Ibérica. Technical Sheet: Standard Gypsum Plasterboard. 2021. Available online: https://www.gyptec.eu/documentos/Ficha_Tecnica_Gyptec_A.pdf (accessed on 19 April 2021). (In Portuguese).
- Volcalis_MineralWool. Technical Sheet: Alpha Panel Mineral Wool. 2021. Available online: https://www.volcalis.pt/categoria_file/fichatecnica_volcalis_alphapainel-777.pdf (accessed on 19 April 2021). (In Portuguese).
- Santos, C.; Matias, L. ITE50—Coeficientes de Transmissão Térmica de Elementos da Envolvente dos Edifícios (in Portuguese); LNEC—Laboratório Nacional de Engenharia Civil: Lisboa, Portugal, 2006. [Google Scholar]
- Rasooli, A.; Itard, L. In-situ characterization of walls’ thermal resistance: An extension to the ISO 9869 standard method. Energy Build. 2018, 179, 374–383. [Google Scholar] [CrossRef]
- ISO 9869-1. Thermal insulation—Building elements—In-situ measurement of thermal resistance and thermal transmittance. In Part 1: Heat Flow Meter Method; ISO—International Organization for Standardization: Geneva, Switzerland, 2014. [Google Scholar]
- ASTM-C1155–95(Reapproved-2013). Standard Practice for Determining Thermal Resistance of Building Envelope Components from the In-Situ Data; ASTM—American Society for Testing and Materials: Philadelphia, PA, USA, 2013. [Google Scholar]
- THERM; Software version 7.6.1; Lawrence Berkeley National Laboratory, United States Department of Energy: Berkeley, CA, USA, 2017. Available online: https://windows.lbl.gov/software/therm (accessed on 14 February 2019).
- EN ISO 6946. Building Components and Building Elements—Thermal Resistance and Thermal Transmittance—Calculation Methods; CEN—European Committee for Standardization: Brussels, Belgium, 2017. [Google Scholar]
- Santos, P.; Martins, C.; Simoesdasilva, L.; Bragança, L. Thermal performance of lightweight steel framed wall: The importance of flanking thermal losses. J. Build. Phys. 2013, 38, 81–98. [Google Scholar] [CrossRef] [Green Version]








| Material (Inner to Outer Layer) | d [mm] | λ [W/(m·K)] | ρ [kg/m3] | Reference |
|---|---|---|---|---|
| Gypsum plasterboard (2 × 12.5 mm) | 25 | 0.175 | 600 | [25] |
| Mineral wool | 48 | 0.035 | 60 | [26] |
| Steel stud (C48 × 37 × 4 × 0.6 mm) | - | 50.000 | 7860 | [27] |
| Air cavity | 30 | - | - | - |
| Mineral wool | 48 | 0.035 | 60 | [26] |
| Steel stud (C48 × 37 × 4 × 0.6 mm) | - | 50.000 | 7860 | [27] |
| Gypsum plasterboard (2 × 12.5 mm) | 25 | 0.175 | 600 | [25] |
| Total Thickness | 176 | - | - | - |
| Equipment | Brand | Model | Measurement Range | Precision |
|---|---|---|---|---|
| Thermocouple | LabFacility | Type K * (1/0.315) | −75 to +260 °C | ±1.5 °C |
| Heat flux meter | Hukseflux | HFP01 | −2 to +2 kW/m2 | ±3% |
| Data-logger | PICO | TC-08 | −270 to +1820 °C | ±0.5 °C |
| Wall Description | Value [m2·K/W] | Differences | ||
|---|---|---|---|---|
| Predicted | Measured | [m2·K/W] | [%] | |
| Reference LSF wall | 2.394 | 2.456 | +0.062 | +3% |
| Outer TB strip | 2.744 | 2.749 | +0.005 | +0% |
| Outer AR foil | 2.993 | 2.934 | −0.059 | −2% |
| Double TB strips and AR foils | 3.821 | 3.808 | −0.013 | −0% |
| Wall Description | Abbreviation | |||
|---|---|---|---|---|
| [m2·K/W] | [m2·K/W] | [%] | ||
| Reference wall (without thermal break strip) | NoTB | 2.456 | --- | --- |
| Inner thermal break strip | TB-In | 2.746 | +0.290 | +12% |
| Outer thermal break strip | TB-Out | 2.749 | +0.293 | +12% |
| Inner and outer thermal breaks | TB-x2 | 2.928 | +0.472 | +19% |
| Wall Description | Abbreviation | -Value | ||
|---|---|---|---|---|
| [m2·K/W] | [m2·K/W] | [%] | ||
| Reference wall (without aluminium foil) | NoAlum | 2.456 | --- | --- |
| Inner aluminium reflective foil | Alum-In | 2.911 | +0.455 | +19% |
| Outer aluminium reflective foil | Alum-Out | 2.934 | +0.478 | +19% |
| Inner and outer aluminium foils | Alum-x2 | 2.972 | +0.516 | +21% |
| Wall Description | Abbreviation | -Value | ||
|---|---|---|---|---|
| [m2·K/W] | [m2·K/W] | [%] | ||
| Reference wall (No TB Strip) | NoAlum | 2.456 | --- | --- |
| Inner TB Strip | ||||
| Inner aluminium reflective foil | Alum-In | 3.334 | +0.878 | +36% |
| Outer aluminium reflective foil | Alum-Out | 3.298 | +0.842 | +34% |
| Inner and outer aluminium foils | Alum-x2 | 3.476 | +1.020 | +42% |
| Outer TB Strip | ||||
| Inner aluminium reflective foil | Alum-In | 3.308 | +0.852 | +35% |
| Outer aluminium reflective foil | Alum-Out | 3.296 | +0.840 | +34% |
| Inner and outer aluminium foils | Alum-x2 | 3.458 | +1.002 | +41% |
| Inner and Outer TB Strips | ||||
| Inner aluminium reflective foil | Alum-In | 3.667 | +1.211 | +49% |
| Outer aluminium reflective foil | Alum-Out | 3.699 | +1.243 | +51% |
| Inner and outer aluminium foils | Alum-x2 | 3.808 | +1.352 | +55% |
Publisher’s Note: MDPI stays neutral with regard to jurisdictional claims in published maps and institutional affiliations. |
© 2021 by the authors. Licensee MDPI, Basel, Switzerland. This article is an open access article distributed under the terms and conditions of the Creative Commons Attribution (CC BY) license (https://creativecommons.org/licenses/by/4.0/).
Share and Cite
Santos, P.; Ribeiro, T. Thermal Performance Improvement of Double-Pane Lightweight Steel Framed Walls Using Thermal Break Strips and Reflective Foils. Energies 2021, 14, 6927. https://doi.org/10.3390/en14216927
Santos P, Ribeiro T. Thermal Performance Improvement of Double-Pane Lightweight Steel Framed Walls Using Thermal Break Strips and Reflective Foils. Energies. 2021; 14(21):6927. https://doi.org/10.3390/en14216927
Chicago/Turabian StyleSantos, Paulo, and Telmo Ribeiro. 2021. "Thermal Performance Improvement of Double-Pane Lightweight Steel Framed Walls Using Thermal Break Strips and Reflective Foils" Energies 14, no. 21: 6927. https://doi.org/10.3390/en14216927
APA StyleSantos, P., & Ribeiro, T. (2021). Thermal Performance Improvement of Double-Pane Lightweight Steel Framed Walls Using Thermal Break Strips and Reflective Foils. Energies, 14(21), 6927. https://doi.org/10.3390/en14216927

