Validating the Real-Time Performance of Distributed Energy Resources Participating on Primary Frequency Reserves
Abstract
:1. Introduction
- Significant manual work is required to run the prequalification tests specified by the new Nordic TSOs PFR performance requirements and stability requirements [4]. A methodology for automating this process is presented;
- Several kinds of distributed energy resources are advantageously adjusted with a ramp, to avoid disturbance to humans or strain to the resource. The impact of using various ramp rates is studied with respect to PFR performance requirements and stability requirements [4];
- Communication delays are injected to the system to identify acceptable delays with respect to PFR performance requirements and stability requirements [4].
2. Related Work
3. Methodology
3.1. Requirements
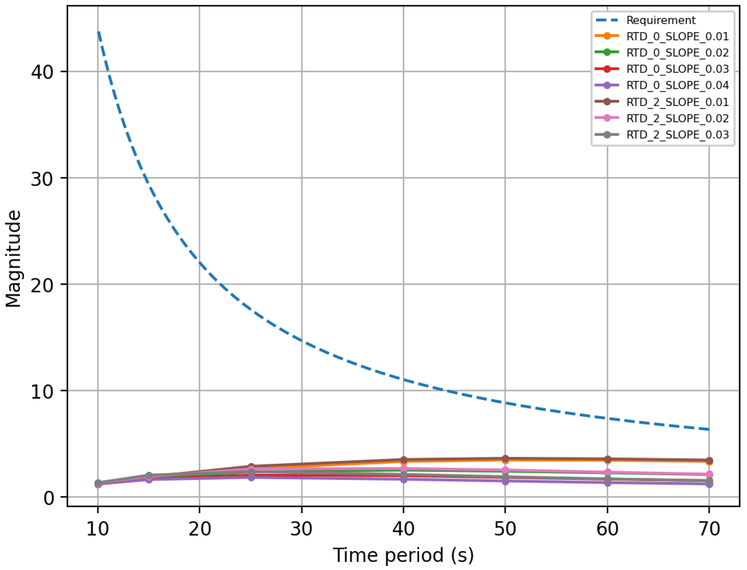
3.1.1. Stationary Performance Requirement
3.1.2. Dynamic Performance Requirement
- (1)
- (2)
- (3)
3.1.3. Dynamic Stability Requirement
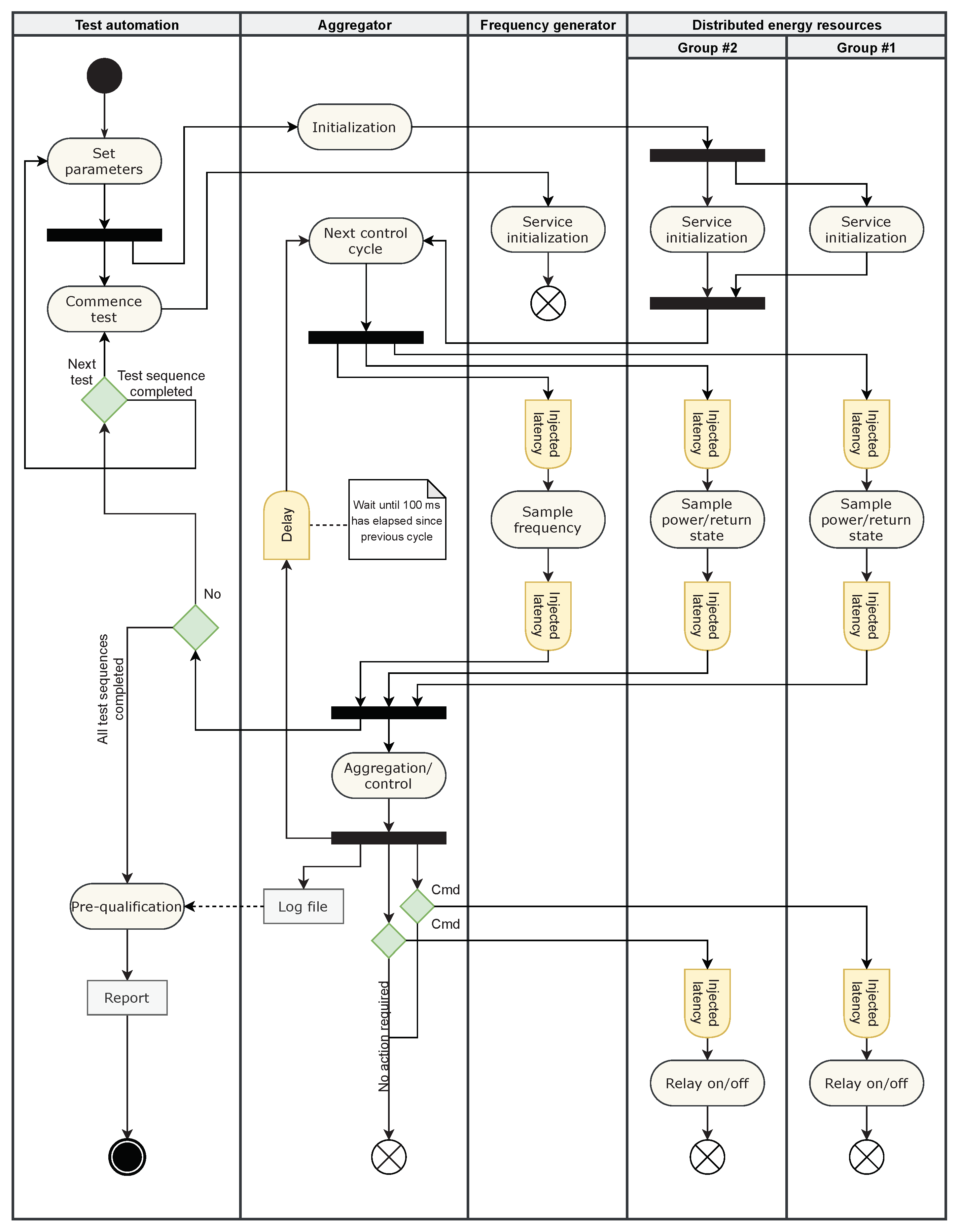
3.2. Setup for Validation of Requirements
3.3. Validation Methodology
4. Experimental Setup
- The relay contacts are permanently closed and all LEDs are continuously controlled by a PWM LED driver;
- The relays are controlled by the Raspberry Pi and the PWM LED driver supplies a constant 12 signal.
- Available(i) is defined as a function that returns true or false depending on whether reserve resource i is currently available for frequency control, so that the aggregator has permission to request an operation of its relay;
- InUse(i) is defined as a function that returns true if the aggregator has opened the relay of resource i (denoted in Figure 8 as relay_i) and false otherwise;
- P() is defined as the total power consumption of all of the resources for which InUse(i) is true;
- deadband(f) returns true if the current grid frequency is within a deadband around 50 Hz at which the technical specification of the market does not require any action to be taken.
5. Results
6. Discussion
- (1)
- An automated validation methodology has been presented, satisfying the various real-time performance requirements specified by a coalition of four European TSOs. This is offered as a benchmark to other researchers developing PFR applications. In order to repeat the procedure for a different type of energy resource, the user only needs to replace the ‘Distributed energy resources providing FCR-N’ and ‘Aggregator’ components of Figure 3;
- (2)
- The slowest permissible ramp rate for adjusting power consumption is identified. It is notable that each type of energy resource will have different dynamics which may differ from the LED luminaires studied in this article. However, once the reader has replaced the resource specific control logic, as discussed in bullet 1, the automated methodology presented in this paper can be used to perform the tests and identify the slowest permissible ramp rate for the type of energy resource being investigated. The result of our experiment was that reasonably parameterized PFR systems could fail the new PFR dynamic requirements, so the matter is of practical significance to designers and implementers;
- (3)
- The maximum allowable communication latency was identified experimentally in the case of LED lights that were adjusted immediately. It is notable that the outcome of the tests will also depend on the dynamics of the type of energy resource, and that other types of resources may adjust their power consumption more slowly than LED lights. Thus, once the reader has replaced the resource specific control logic, as discussed in bullet 1, the automated methodology presented in this paper can be used to perform the tests and identify maximum allowable communication latency for the type of resource in question. The result of our experiment was that in some circumstances, the dynamic performance requirements can fail with latencies that have been reported in the literature for NB-IoT systems.
7. Conclusions
- (1)
- Development and implementation proposals can be rejected without investing money to development and research, if research has determined that a proposed novel PFR application cannot meet all PFR real-time requirements;
- (2)
- Experts on the specific type of energy resource can be consulted in the research phase, to determine whether or not the proposed control actions are too rapid from the perspective of premature wearing out of the resource;
- (3)
- Experts on user comfort and user acceptance can be consulted in the research phase to determine whether or not control actions will be perceived as being too abrupt by users;
- (4)
- Investment into further development is much more likely if a credible research setup has not revealed fatal problems with respect to bullets 1–3. Development resources can be allocated to overcome any minor problems identified with respect to bullets 1–3;
- (5)
- Communication technology requirements can be well understood in the research phase. This will guide the choice of a suitable communication technology in the development phase. The feasibility of the system, from the perspective of communications related cost and energy consumption, can thus be assessed before starting the development effort;
- (6)
- Implementers will need to prequalify their PFR system before PFR market participation is possible. This can be completed easily, using the automatic setup that has been used in the research and development phase. Any major problems that are found in the implementation phase are very costly for the development effort, if fundamental redesign is needed to meet regulatory requirements. The opportunity to automatically validate the system in research and development phases is expected to significantly mitigate this risk.
Author Contributions
Funding
Institutional Review Board Statement
Informed Consent Statement
Data Availability Statement
Conflicts of Interest
References
- Samad, T.; Koch, E.; Stluka, P. Automated Demand Response for Smart Buildings and Microgrids: The State of the Practice and Research Challenges. Proc. IEEE 2016, 104, 726–744. [Google Scholar] [CrossRef]
- Bokhari, H.; Westermann, D. Techno-Economic Evaluation of Load Frequency Control Systems for Electric Vehicle Fleet Integration. IET Renew. Power Gener. 2017, 11, 819–826. [Google Scholar] [CrossRef]
- Majumder, S.; Agalgaonkar, A.; Khaparde, S.; Perera, S.; Kulkarni, S.; Ciufo, P. Allowable Delay Heuristic in Provision of Primary Frequency Reserve in the Future Power System. IEEE Trans. Power Syst. 2020, 35, 1231–1241. [Google Scholar] [CrossRef]
- ENTSO-E (European Network of Transmission System Operators for Electricity). Technical Requirements for Frequency Containment Reserve Provision in the Nordic Synchronous Area, Version for the Pilot Phase. 2021. Available online: https://www.epressi.com/media/userfiles/107305/1617167107/fcr-technical-requirements-for-pilot-phase-v0.9.pdf (accessed on 5 April 2021).
- Fingrid Oyj. The Technical Requirements and the Prequalification Process of Frequency Containment Reserves (FCR). 2021. Available online: https://www.fingrid.fi/globalassets/dokumentit/en/electricity-market/reserves/fcr-liite2---teknisten-vaatimusten-todentaminen-ja-hyvaksyttamisprosessi_en.pdf (accessed on 8 July 2021).
- Papadogiannis, K.; Hatziargyriou, N. Optimal Allocation of Primary Reserve Services in Energy Markets. IEEE Trans. Power Syst. 2004, 19, 652–659. [Google Scholar] [CrossRef]
- Liu, C.; Du, P. Participation of Load Resources in Day-Ahead Market to Provide Primary-Frequency Response Reserve. IEEE Trans. Power Syst. 2018, 33, 5041–5051. [Google Scholar] [CrossRef]
- Liu, H.; Zhang, C.; Peng, X.; Zhang, S. Configuration of an Energy Storage System for Primary Frequency Reserve and Inertia Response of the Power Grid. IEEE Access 2021, 9, 41965–41975. [Google Scholar] [CrossRef]
- Tetri, E.; Bozorg, S.; Räsänen, R.S.; Baumgartner, H.; Vaaja, M.; Sierla, S.; Tähkämö, L.; Virtanen, J.P.; Kurkela, M.; Ikonen, E.; et al. Tutorial: Road Lighting for Efficient and Safe Traffic Environments. LEUKOS J. Illum. Eng. Soc. 2017, 13, 223–241. [Google Scholar] [CrossRef]
- Baniya, R.; Maksimainen, M.; Sierla, S.; Pang, C.; Yang, C.W.; Vyatkin, V. Smart indoor lighting control: Power, illuminance, and colour quality. In Proceedings of the 2014 IEEE 23rd International Symposium on Industrial Electronics (ISIE), Istanbul, Turkey, 1–4 June 2014; pp. 1745–1750. [Google Scholar] [CrossRef] [Green Version]
- Yang, C.W.; Nefedov, E.; Sierla, S.; Flikkema, P. Vehicle and pedestrian aware street lighting automation. In Proceedings of the 2015 IEEE 13th International Conference on Industrial Informatics (INDIN), Cambridge, UK, 22–24 July 2015; pp. 1269–1274. [Google Scholar] [CrossRef]
- Nefedov, E.; Yang, C.W.; Maksimainen, M.; Sierla, S.; Flikkema, P. Energy efficient traffic-based street lighting automation. In Proceedings of the 2014 IEEE 23rd International Symposium on Industrial Electronics (ISIE), Istanbul, Turkey, 1–4 June 2014; pp. 1718–1723. [Google Scholar] [CrossRef]
- Manner, P.; Alapera, I.; Honkapuro, S. Domestic heat pumps as a source of primary frequency control reserve. In Proceedings of the 2020 17th International Conference on the European Energy Market (EEM), Stockholm, Sweden, 16–18 September 2020; pp. 1–5. [Google Scholar] [CrossRef]
- Manner, P.; Salmelin, J.; Honkapuro, S.; Alapera, I.; Annala, S. A novel method to utilize direct electrical space heating for explicit demand response purposes-proof of concept. In Proceedings of the 2020 IEEE PES Innovative Smart Grid Technologies Europe (ISGT-Europe), The Hague, Netherlands, 26–28 October 2020; pp. 86–90. [Google Scholar] [CrossRef]
- Sultania, A.; Mahfoudhi, F.; Famaey, J. Real-Time Demand-Response using NB-IoT. IEEE Internet Things J. 2020, 7, 11863–11872. [Google Scholar] [CrossRef]
- Giovanelli, C.; Kilkki, O.; Sierla, S.; Seilonen, I.; Vyatkin, V. Task Allocation Algorithm for Energy Resources Providing Frequency Containment Reserves. IEEE Trans. Ind. Inform. 2019, 15, 677–688. [Google Scholar] [CrossRef]
- Giovanelli, C.; Liu, X.; Sierla, S.; Vyatkin, V.; Ichise, R. Towards an aggregator that exploits big data to bid on frequency containment reserve market. In Proceedings of the IECON 2017—43rd Annual Conference of the IEEE Industrial Electronics Society, Beijing, China, 29 October–1 November 2017; pp. 7514–7519. [Google Scholar] [CrossRef] [Green Version]
- Giovanelli, C.; Sierla, S.; Ichise, R.; Vyatkin, V. Exploiting Artificial Neural Networks for the Prediction of Ancillary Energy Market Prices. Energies 2018, 11, 1906. [Google Scholar] [CrossRef] [Green Version]
- Nefedov, E.; Sierla, S.; Vyatkin, V. Internet of Energy Approach for Sustainable Use of Electric Vehicles as Energy Storage of Prosumer Buildings. Energies 2018, 11, 2165. [Google Scholar] [CrossRef] [Green Version]
- Lu, R.; Bai, R.; Huang, Y.; Li, Y.; Jiang, J.; Ding, Y. Data-driven real-time price-based demand response for industrial facilities energy management. Appl. Energy 2021, 283, 116291. [Google Scholar] [CrossRef]
- Waseem, M.; Lin, Z.; Liu, S.; Zhang, Z.; Aziz, T.; Khan, D. Fuzzy compromised solution-based novel home appliances scheduling and demand response with optimal dispatch of distributed energy resources. Appl. Energy 2021, 290, 116761. [Google Scholar] [CrossRef]
- El Geneidy, R.; Howard, B. Contracted energy flexibility characteristics of communities: Analysis of a control strategy for demand response. Appl. Energy 2020, 263, 114600. [Google Scholar] [CrossRef]
- Stathopoulos, P.; Sleem, T.; Paschereit, C. Steam generation with stoichiometric combustion of H2/O2 as a way to simultaneously provide primary control reserve and energy storage. Appl. Energy 2017, 205, 692–702. [Google Scholar] [CrossRef]
- Lee, R.; Homan, S.; Dowell, N.; Brown, S. A closed-loop analysis of grid scale battery systems providing frequency response and reserve services in a variable inertia grid. Appl. Energy 2019, 236, 961–972. [Google Scholar] [CrossRef] [Green Version]
- Oudalov, A.; Chartouni, D.; Ohler, C. Optimizing a Battery Energy Storage System for Primary Frequency Control. IEEE Trans. Power Syst. 2007, 22, 1259–1266. [Google Scholar] [CrossRef]
- Díaz-González, F.; Hau, M.; Sumper, A.; Gomis-Bellmunt, O. Participation of wind power plants in system frequency control: Review of grid code requirements and control methods. Renew. Sustain. Energy Rev. 2014, 34, 551–564. [Google Scholar] [CrossRef]
- Hasanpor Divshali, P.; Evens, C. Optimum Operation of Battery Storage System in Frequency Containment Reserves Markets. IEEE Trans. Smart Grid 2020, 11, 4906–4915. [Google Scholar] [CrossRef]
- Herre, L.; Tomasini, F.; Paridari, K.; Soder, L.; Nordström, L. Simplified model of integrated paper mill for optimal bidding in energy and reserve markets. Appl. Energy 2020, 279, 115857. [Google Scholar] [CrossRef]
- Mashlakov, A.; Pournaras, E.; Nardelli, P.; Honkapuro, S. Decentralized cooperative scheduling of prosumer flexibility under forecast uncertainties. Appl. Energy 2021, 290, 116706. [Google Scholar] [CrossRef]
- Engels, J.; Claessens, B.; Deconinck, G. Techno-economic analysis and optimal control of battery storage for frequency control services, applied to the German market. Appl. Energy 2019, 242, 1036–1049. [Google Scholar] [CrossRef] [Green Version]
- Braeuer, F.; Rominger, J.; Mckenna, R.; Fichtner, W. Battery storage systems: An economic model-based analysis of parallel revenue streams and general implications for industry. Appl. Energy 2019, 239, 1424–1440. [Google Scholar] [CrossRef]
- Hosseini, S.A.; Toubeau, J.F.; De Greve, Z.; Vallee, F. An advanced day-ahead bidding strategy for wind power producers considering confidence level on the real-time reserve provision. Appl. Energy 2020, 280, 115973. [Google Scholar] [CrossRef]
- Diaz-Londono, C.; Enescu, D.; Ruiz, F.; Mazza, A. Experimental modeling and aggregation strategy for thermoelectric refrigeration units as flexible loads. Appl. Energy 2020, 272, 115065. [Google Scholar] [CrossRef]
- Alaperä, I.; Honkapuro, S.; Paananen, J. Data centers as a source of dynamic flexibility in smart girds. Appl. Energy 2018, 229, 69–79. [Google Scholar] [CrossRef]
- Pusceddu, E.; Zakeri, B. Synergies between energy arbitrage and fast frequency response for battery energy storage systems. Appl. Energy 2021, 283, 116274. [Google Scholar] [CrossRef]
- ENTSO-E (European Network of Transmission System Operators for Electricity). Supporting Document on Technical Requirements for Frequency Containment Reserve Provision in the Nordic Synchronous Area, Version for the Pilot Phase. 2021. Available online: https://www.epressi.com/media/userfiles/107305/1617167107/fcr-supporting-document-for-pilot-phase-v0.9.pdf (accessed on 5 April 2021).
- Bruns, A.; Kornstädt, A.; Wichmann, D. Web Application Tests with Selenium. IEEE Softw. 2009, 26, 88–91. [Google Scholar] [CrossRef]
- Ambler, S. Test-Driven Development of Relational Databases. IEEE Softw. 2007, 24, 37–43. [Google Scholar] [CrossRef]
- Remmel, H.; Paech, B.; Bastian, P.; Engwer, C. System Testing a Scientific Framework Using a Regression-Test Environment. Comput. Sci. Eng. 2012, 14, 38–45. [Google Scholar] [CrossRef]
- Strandberg, P.; Afzal, W.; Ostrand, T.; Weyuker, E.; Sundmark, D. Automated System-Level Regression Test Prioritization in a Nutshell. IEEE Softw. 2017, 34, 30–37. [Google Scholar] [CrossRef]
- Guerra, E. Designing a Framework with Test-Driven Development: A Journey. IEEE Softw. 2014, 31, 9–14. [Google Scholar] [CrossRef]
- Crispin, L. Driving Software Quality: How Test-Driven Development Impacts Software Quality. IEEE Softw. 2006, 23, 70–71. [Google Scholar] [CrossRef]
- Ulewicz, S.; Schütz, D.; Vogel-Heuser, B. Software changes in factory automation: Towards automatic change based regression testing. In Proceedings of the IECON 2014—40th Annual Conference of the IEEE Industrial Electronics Society, Dallas, TX, USA, 29 October–1 November 2014; pp. 2617–2623. [Google Scholar] [CrossRef]
- Ulewicz, S.; Vogel-Heuser, B. System regression test prioritization in factory automation: Relating functional system tests to the tested code using field data. In Proceedings of the IECON 2016—42nd Annual Conference of the IEEE Industrial Electronics Society, Florence, Italy, 23–26 October 2016; pp. 4619–4626. [Google Scholar] [CrossRef]
- Hametner, R.; Winkler, D.; Zoitl, A. Agile Testing Concepts Based on Keyword-driven Testing for Industrial Automation Systems. In Proceedings of the IECON 2012—38th Annual Conference on IEEE Industrial Electronics Society, Montreal, QC, Canada, 25–28 October 2012; pp. 3727–3732. [Google Scholar] [CrossRef] [Green Version]
- Dowdeswell, B.; Sinha, R.; MacDonell, S. Diagnosable-by-Design Model-Driven Development for IEC 61499 Industrial Cyber-Physical Systems. In Proceedings of the IECON 2020 The 46th Annual Conference of the IEEE Industrial Electronics Society, Singapore, 18–21 October 2020; pp. 2183–2188. [Google Scholar] [CrossRef]
- Hametner, R.; Winkler, D.; Ostreicher, T.; Biffl, S.; Zoitl, A. The adaptation of test-driven software processes to industrial automation engineering. In Proceedings of the 2010 8th IEEE International Conference on Industrial Informatics, Osaka, Japan, 13–16 July 2010; pp. 921–927. [Google Scholar] [CrossRef]
- Cha, S.; Ulewicz, S.; Vogel-Heuser, B.; Weigl, A.; Ulbrich, M.; Beckert, B. Generation of monitoring functions in production automation using test specifications. In Proceedings of the 2017 IEEE 15th International Conference on Industrial Informatics (INDIN), Emden, Germany, 24–26 July 2017; pp. 339–344. [Google Scholar] [CrossRef]
- Peltola, J.; Sierla, S.; Aarnio, P.; Koskinen, K. Industrial evaluation of functional Model-Based Testing for process control applications using CAEX. In Proceedings of the 2013 IEEE 18th Conference on Emerging Technologies and Factory Automation (ETFA), Cagliari, Italy, 10–13 September 2013; pp. 1–8. [Google Scholar] [CrossRef]
- Peltola, J.; Sierla, S.; Vyatkin, V. Adapting Keyword driven test automation framework to IEC 61131-3 industrial control applications using PLCopen XML. In Proceedings of the 2014 IEEE Emerging Technology and Factory Automation (ETFA), Barcelona, Spain, 16–19 September 2014; pp. 1–8. [Google Scholar] [CrossRef]
- Siemens, A.G. Power Meter Sicam P 7KG7750/55 Manual. 2013. Available online: https://support.industry.siemens.com/cs/attachments/109752179/MAN_SICAM_P_7KG775x_EN.pdf (accessed on 14 October 2021).
- Texas Instruments. INA260 Precision Digital Current and Power Monitor With Low-Drift, Precision Integrated Shunt. 2016. Available online: https://www.ti.com/lit/ds/symlink/ina260.pdf (accessed on 14 October 2021).















Publisher’s Note: MDPI stays neutral with regard to jurisdictional claims in published maps and institutional affiliations. |
© 2021 by the authors. Licensee MDPI, Basel, Switzerland. This article is an open access article distributed under the terms and conditions of the Creative Commons Attribution (CC BY) license (https://creativecommons.org/licenses/by/4.0/).
Share and Cite
Karhula, N.; Sierla, S.; Vyatkin, V. Validating the Real-Time Performance of Distributed Energy Resources Participating on Primary Frequency Reserves. Energies 2021, 14, 6914. https://doi.org/10.3390/en14216914
Karhula N, Sierla S, Vyatkin V. Validating the Real-Time Performance of Distributed Energy Resources Participating on Primary Frequency Reserves. Energies. 2021; 14(21):6914. https://doi.org/10.3390/en14216914
Chicago/Turabian StyleKarhula, Niko, Seppo Sierla, and Valeriy Vyatkin. 2021. "Validating the Real-Time Performance of Distributed Energy Resources Participating on Primary Frequency Reserves" Energies 14, no. 21: 6914. https://doi.org/10.3390/en14216914
APA StyleKarhula, N., Sierla, S., & Vyatkin, V. (2021). Validating the Real-Time Performance of Distributed Energy Resources Participating on Primary Frequency Reserves. Energies, 14(21), 6914. https://doi.org/10.3390/en14216914

