Analysis of Cavity PD Characteristics’ Sensitivity to Changes in the Supply Voltage Frequency
Abstract
1. Introduction
2. Literature Review on the Relationship between SVF and PD Characteristics
2.1. The Supply Voltage Frequency (SVF)
- The most cases investigated are of the supply voltage frequency range of power frequency and below,
- The most investigated PD defect is air cavity and of thickness in the order of 1 mm,
- The investigated PD characteristics are PRPDP, PDRR, PDIV, and PD magnitude.
2.2. PD Models Overview
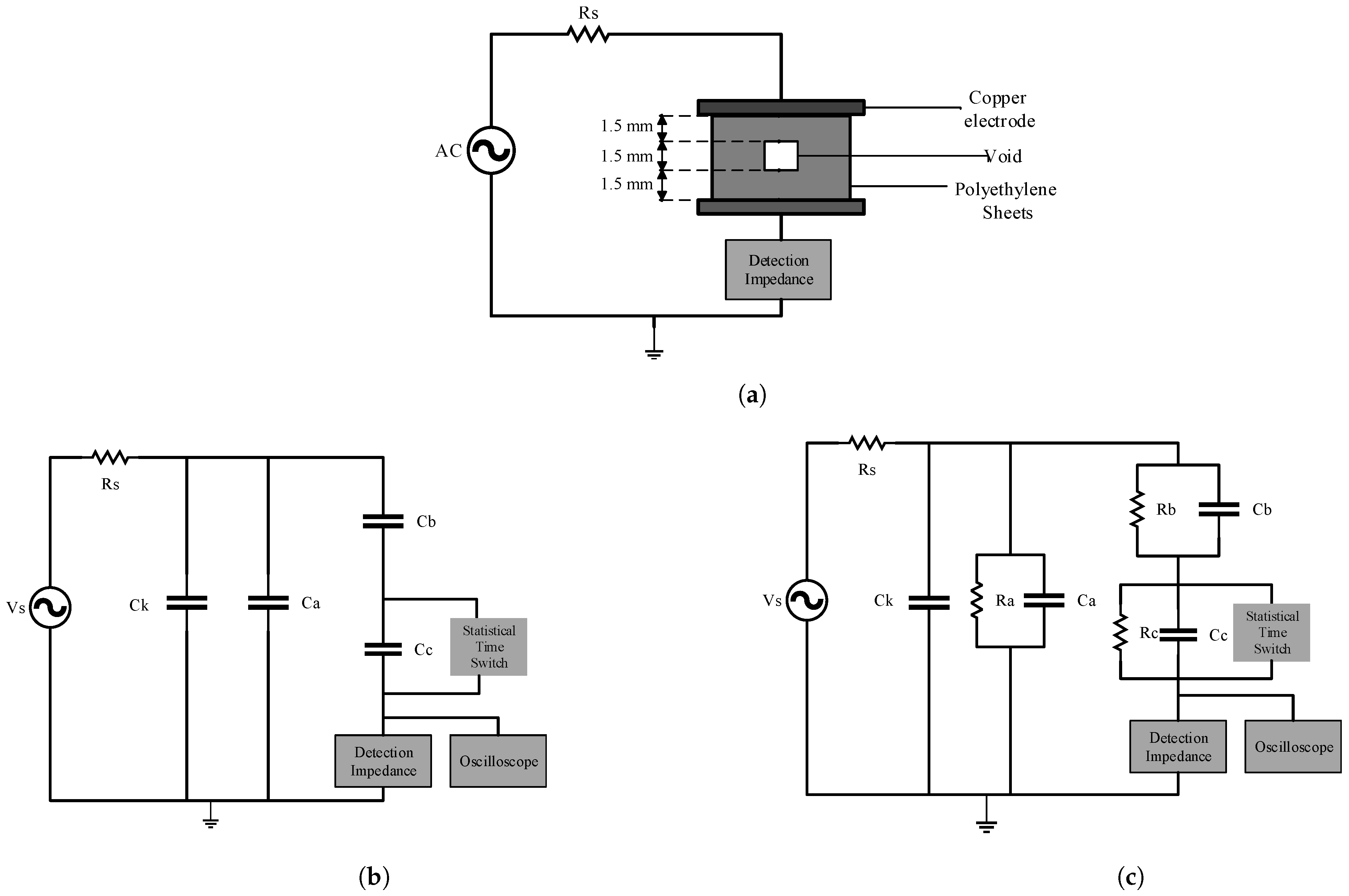
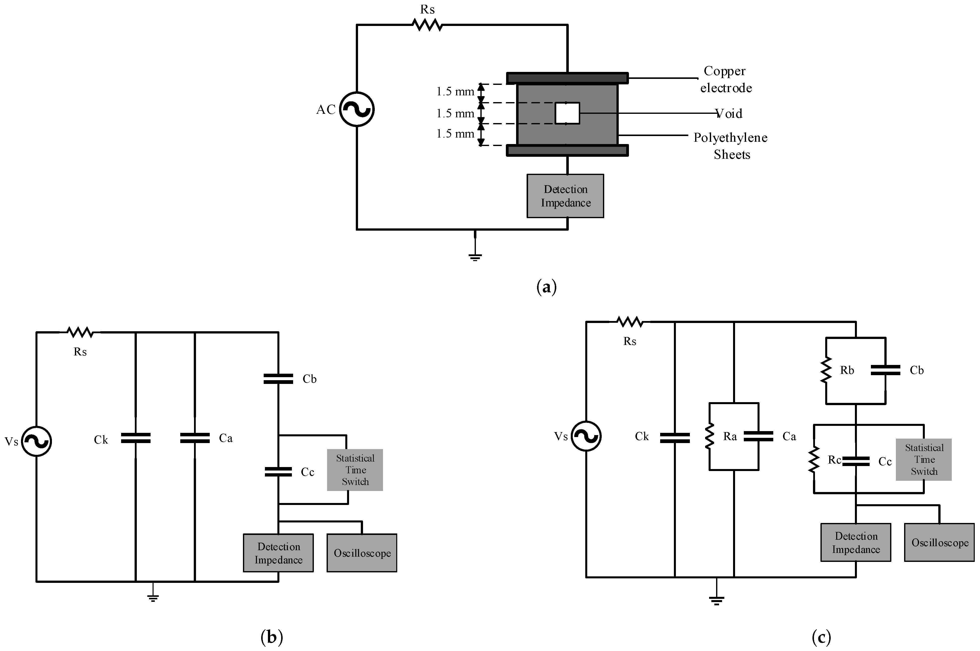
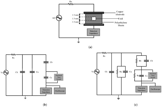
2.3. The 3-Capacitor (ABC) PD Model Overview
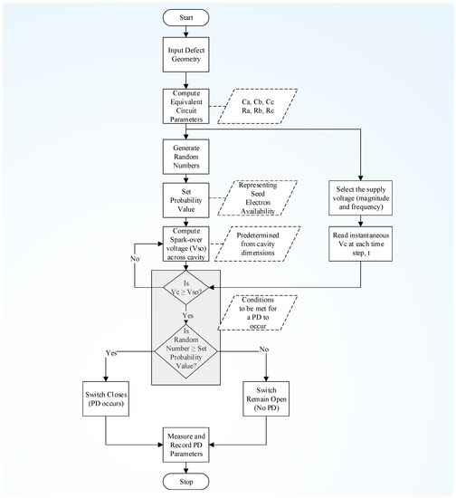
3. Using the ABC PD Model to Study the Influence of Voltage Frequency on PD Characteristics
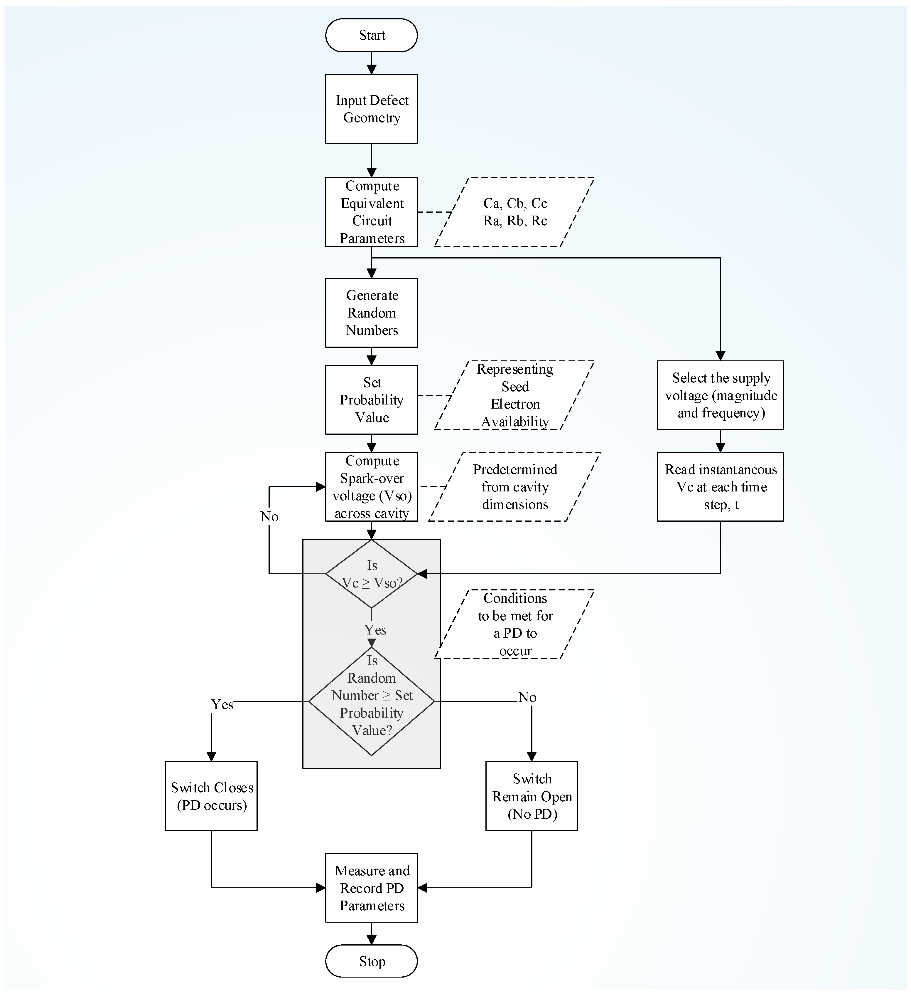
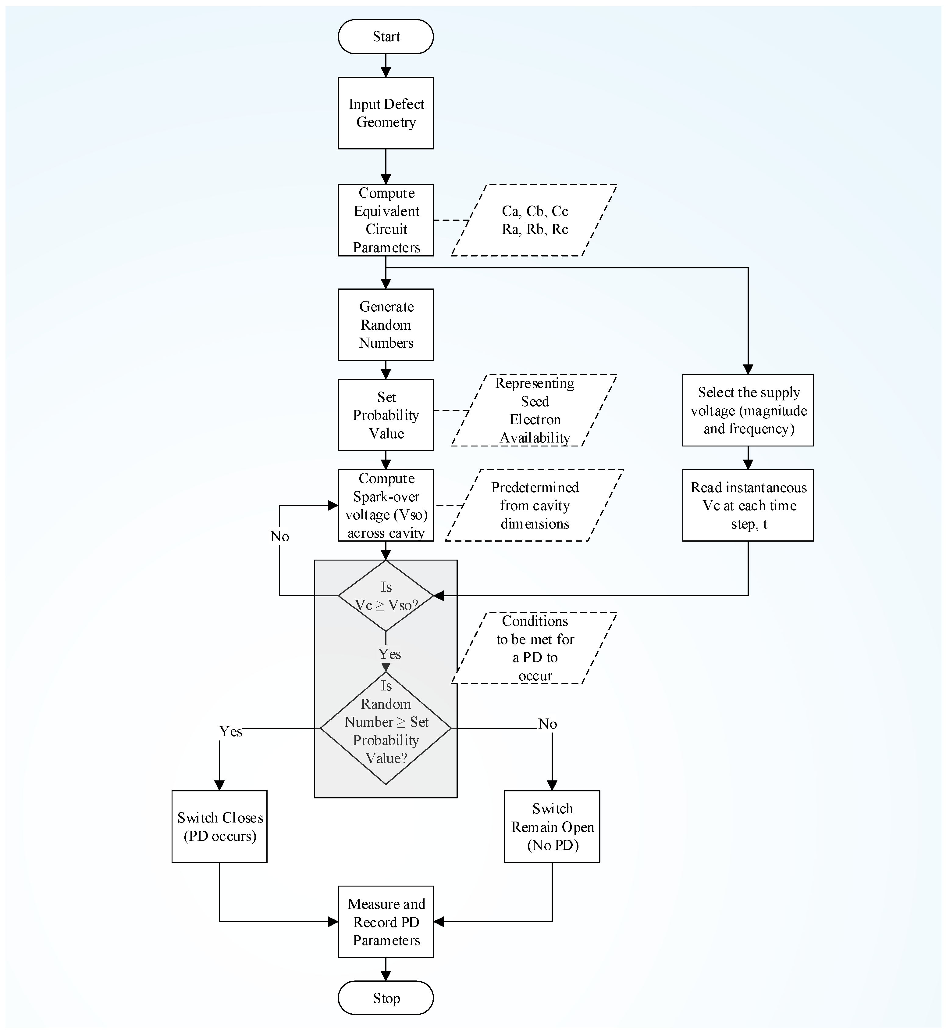
3.1. The Cavity Spark-Over Voltage
3.2. Statistical Time Lag
3.3. Cavity Surface Resistance
4. Results and Discussion
4.1. The Extent to Which Cavity Surface Resistance Influences the PD Characteristics’ Response to SVF Variations
4.2. The Extent to Which the Statistical Time Lag Influences the PD Characteristics’ Response to SVF Variations
4.3. Comparison of Capacitor Only ABC and Modified ABC Model; Simulation Results versus Experimentally Measured Results Obtained from the Literature
5. Conclusions
Author Contributions
Funding
Conflicts of Interest
References
- Montanari, G.C. Envisaging links between fundamental research in electrical insulation and electrical asset management. IEEE Electr. Insul. Mag. 2008, 24, 7–21. [Google Scholar] [CrossRef]
- Heising, C. IEEE Recommended Practice for the Design of Reliable Industrial and Commercial Power Systems (Gold Book); IEEE Std 493-1997 [IEEE Gold Book]; IEEE: Piscataway, PA, USA, 1998; pp. 1–464. [Google Scholar] [CrossRef]
- Paolitti, G.; Golubev, A. Partial discharge theory and technologies related to traditional testing methods of large rotating apparatus. In Proceedings of the Conference Record of the 1999 IEEE Industry Applications Conference, Thirty-Forth IAS Annual Meeting (Cat. No.99CH36370), Phoenix, AZ, USA, 3–7 October 1999; Volume 2, pp. 967–981. [Google Scholar] [CrossRef]
- McAllister, I.W. Electric field theory and the fallacy of void capacitance. IEEE Trans. Electr. Insul. 1991, 26, 458–459. [Google Scholar] [CrossRef]
- Gowda, D. Modeling of partial discharge (PD) for solid insulation with void and building a hardware setup to measure partial discharge. In Proceedings of the 2016 Biennial International Conference on Power and Energy Systems: Towards Sustainable Energy (PESTSE), Bengaluru, India, 21–23 January 2016; pp. 1–7. [Google Scholar] [CrossRef]
- Eigner, A.; Rethmeier, K. An overview on the current status of partial discharge measurements on AC high voltage cable accessories. IEEE Electr. Insul. Mag. 2016, 32, 48–55. [Google Scholar] [CrossRef]
- Niemeyer, L. A generalized approach to partial discharge modeling. IEEE Trans. Dielectr. Electr. Insul. 1995, 2, 510–528. [Google Scholar] [CrossRef]
- Negm, T.S.; Refaey, M.; Hossam-Eldin, A.A. Modeling and simulation of internal Partial Discharges in solid dielectrics under variable applied frequencies. In Proceedings of the 2016 Eighteenth International Middle East Power Systems Conference (MEPCON), Cairo, Egypt, 27–29 December 2016; pp. 639–644. [Google Scholar] [CrossRef]
- Romano, P. Influence on PD parameters due to voltage conducted disturbances. IEEE Trans. Dielectr. Electr. Insul. 2004, 11, 160–165. [Google Scholar] [CrossRef]
- Florkowski, M.; Florkowska, B.; Furgał, J.; Zydron, P. Impact of high voltage harmonics on interpretation of partial discharge patterns. IEEE Trans. Dielectr. Electr. Insul. 2013, 20, 2009–2016. [Google Scholar] [CrossRef]
- Cavallini, A.; Montanari, G.C. Effect of supply voltage frequency on testing of insulation system. IEEE Trans. Dielectr. Electr. Insul. 2006, 13, 111–121. [Google Scholar] [CrossRef]
- IEEE PES Transformers Committee. IEEE Guide for Failure Investigation, Documentation, and Analysis for Power Transformers and Shunt Reactors; IEEE Std C57.125-1991; IEEE: Piscataway, PA, USA, 1992; pp. 1–60. [Google Scholar]
- Bodega, R.; Cavallini, A.; Morshuis, P.H.F.; Wester, F.J. The effect of voltage frequency on partial discharge activity. In Proceedings of the Annual Report Conference on Electrical Insulation and Dielectric Phenomena, Quintana Roo, Mexico, 20–24 October 2002; pp. 685–689. [Google Scholar] [CrossRef]
- Bodega, R.; Morshuis, P.H.F.; Lazzaroni, M.; Wester, F.J. PD recurrence in cavities at different energizing methods. IEEE Trans. Instrum. Meas. 2004, 53, 251–258. [Google Scholar] [CrossRef]
- Morshuis, P.H.F.; Bodega, R.; Lazzaroni, M.; Wester, F.J. Partial discharge detection using oscillating voltage at different frequencies. In Proceedings of the IMTC/2002, 19th IEEE Instrumentation and Measurement Technology Conference (IEEE Cat. No.00CH37276), Anchorage, AK, USA, 21–23 May 2002; Volume 1, pp. 431–435. [Google Scholar] [CrossRef]
- Venge, T.; Nyamupangedengu, C. Influence of Variable Frequency of the Applied Voltage on Cavity Partial Discharge Parameters: A Critical Review. In Proceedings of the 2019 Southern African Universities Power Engineering Conference/Robotics and Mechatronics/Pattern Recognition Association of South Africa (SAUPEC/RobMech/PRASA), Bloemfontein, South Africa, 29–31 January 2019; pp. 582–587. [Google Scholar] [CrossRef]
- Seri, P.; Naderiallaf, H.; Montanari, G.C. Modelling of supply voltage frequency effect on partial discharge repetition rate and charge amplitude from AC to DC at room temperature. IEEE Trans. Dielectr. Electr. Insul. 2020, 27, 764–772. [Google Scholar] [CrossRef]
- Forssen, C.; Edin, H. Influence of cavity size and cavity location on partial discharge frequency dependence [polymer insulation]. In Proceedings of the 17th Annual Meeting of the IEEE Lasers and Electro-Optics Society, 2004, LEOS 2004, Rio Grande, PR, USA, 11 November 2004; pp. 438–441. [Google Scholar] [CrossRef]
- Forssen, C.; Edin, H. Partial discharges in a cavity at variable applied frequency part 1: Measurements. IEEE Trans. Dielectr. Electr. Insul. 2008, 15, 1601–1609. [Google Scholar] [CrossRef]
- Forssen, C.; Edin, H. Partial discharges in a cavity at variable applied frequency part 2: Measurements and modeling. IEEE Trans. Dielectr. Electr. Insul. 2008, 15, 1610–1616. [Google Scholar] [CrossRef]
- Forssen, C.; Edin, H. Modeling partial discharges in a cavity at different applied frequencies. In Proceedings of the 2007 Annual Report—Conference on Electrical Insulation and Dielectric Phenomena, Vancouver, BC, Canada, 14–17 October 2007; pp. 132–135. [Google Scholar] [CrossRef]
- Illias, H.A.; Chen, G.; Lewin, P.L. Modeling of Partial Discharges from a Spherical Cavity within a Dielectric Material under Variable Frequency Electric Fields. In Proceedings of the 2008 Annual Report Conference on Electrical Insulation and Dielectric Phenomena, Quebec, QC, Canada, 26–29 October 2008; IEEE: Piscataway, PA, USA, 2008; pp. 447–450. [Google Scholar] [CrossRef]
- Illias, H.A.; Chen, G.; Lewin, P.L. Partial discharge modelling in a spherical cavity within a dielectric insulation material as a function of frequency. In Proceedings of the 2009 IEEE Electrical Insulation Conference, Montreal, QC, Canada, 31 May–3 June 2009; pp. 55–59. [Google Scholar] [CrossRef]
- Illias, H.A.; Chen, G.; Lewin, P.L. Partial discharge measurements for spherical cavities within solid dielectric materials under different stress and cavity conditions. In Proceedings of the 2009 IEEE Conference on Electrical Insulation and Dielectric Phenomena, Virginia Beach, VA, USA, 18–21 October 2009; pp. 388–391. [Google Scholar] [CrossRef]
- Illias, H.A.; Chen, G.; Lewin, P.L. Comparison of partial discharge measurement and simulation results for spherical cavities within solid dielectric materials as a function of frequency using Finite Element Analysis method. In Proceedings of the 2010 IEEE International Symposium on Electrical Insulation, San Diego, CA, USA, 6–9 June 2010; pp. 1–5. [Google Scholar] [CrossRef]
- Illias, H.; Chen, G.; Lewin, P.L. Partial discharge behavior within a spherical cavity in a solid dielectric material as a function of frequency and amplitude of the applied voltage. IEEE Trans. Dielectr. Electr. Insul. 2011, 18, 432–443. [Google Scholar] [CrossRef]
- Miller, R.; Black, I.A. Partial Discharge Measurements over the Frequency Range 0.1 Hz to 50 Hz. IEEE Trans. Electr. Insul. 1977, EI-12, 224–233. [Google Scholar] [CrossRef]
- Miller, R.; Black, I.A. Partial Discharge Energy Measurements on Electrical Machine Insulation When Energized at Frequencies between 0.1 Hz and Power Frequency. IEEE Trans. Electr. Insul. 1979, EI-14, 127–135. [Google Scholar] [CrossRef]
- Fynes-Clinton, D.; Nyamupangedengu, C. Partial discharge characterization of cross-linked polyethylene medium voltage power cable termination defects at very low frequency (0.1 Hz) and power frequency test voltages. IEEE Electr. Insul. Mag. 2016, 32, 15–23. [Google Scholar] [CrossRef]
- Cavallini, A.; Ciani, R.; Conti, M.; Morshuis, P.F.H.; Montanari, G.C. Modeling memory phenomena for partial discharge processes in insulation cavities. In Proceedings of the 2003 Annual Report Conference on Electrical Insulation and Dielectric Phenomena, Albuquerque, NM, USA, 19–22 October 2003; pp. 723–727. [Google Scholar] [CrossRef]
- Hauschild, W.; Cavallini, A.; Montanari, G.C. Effect of supply voltage frequency on testing of insulation system. IEEE Trans. Dielectr. Electr. Insul. 2006, 13, 1189–1191. [Google Scholar] [CrossRef]
- Haghjoo, F.; Khanahmadloo, E.; Shahrtash, S.M. Comprehensive 3-capacitors model for partial discharge in power cables. Compel. Int. J. Comput. Math. Electr. Electron. Eng. 2012, 31, 346–368. [Google Scholar] [CrossRef]
- Edin, H. Partial Discharges Studied with Variable Frequency of the Applied Voltage. Ph.D. Thesis, Kungl Tekniska Hogskolan (KTH), Stockholm, Sweden, 2001. [Google Scholar]
- Pan, C.; Chen, G.; Tang, J.; Wu, K. Numerical modeling of partial discharges in a solid dielectric-bounded cavity: A review. IEEE Trans. Dielectr. Electr. Insul. 2019, 26, 981–1000. [Google Scholar] [CrossRef]
- Danikas, M.G. The definitions used for partial discharge phenomena. IEEE Trans. Electr. Insul. 1993, 28, 1075–1081. [Google Scholar] [CrossRef]
- Achillides, Z.; Danikas, M.G.; Kyriakides, E. Partial discharge modeling and induced charge concept: Comments and criticism of pedersen’s model and associated measured transients. IEEE Trans. Dielectr. Electr. Insul. 2017, 24, 1118–1122. [Google Scholar] [CrossRef]
- Achillides, Z.; Georghiou, G.E.; Kyriakides, E. Partial discharges and associated transients: The induced charge concept versus capacitive modeling. IEEE Trans. Dielectr. Electr. Insul. 2008, 15, 1507–1516. [Google Scholar] [CrossRef]
- Boggs, S.A. Partial discharge. III. Cavity-induced PD in solid dielectrics. IEEE Electr. Insul. Mag. 1990, 6, 11–16. [Google Scholar] [CrossRef]
- Toader, M.; Mariana, D. Electrical insulation study using partial discharge model. In Proceedings of the 2000 10th Mediterranean Electrotechnical Conference, Information Technology and Electrotechnology for the Mediterranean Countries, MeleCon 2000 (Cat. No.00CH37099), Lemesos, Cyprus, 29–31 May 2000; Volume 3, pp. 1060–1063. [Google Scholar] [CrossRef]
- Christina, A.J.; Salam, M.A.; Rahman, Q.M.; Arifin, M.S.; Wen, F.; Ang, S.P.; Hasan, S. Partial discharge modeling with increasing applied voltages across different void sizes. In Proceedings of the 2017 4th International Conference on Advances in Electrical Engineering (ICAEE), Hong Kong, China, 27–29 October 2017; pp. 22–25. [Google Scholar] [CrossRef]
- Kolev, N.P.; Danikas, M.G.; Gadjeva, E.D.; Gourov, N.R. Development of partial discharge model, simulation and measurement. In Proceedings of the 1999 Annual Report Conference on Electrical Insulation and Dielectric Phenomena (Cat. No.99CH36319), Austin, TX, USA, 17–20 October 1999; Volume 1, pp. 214–217. [Google Scholar] [CrossRef]
- Paoletti, G.; Golubev, A. Partial discharge theory and applications to electrical systems. In Proceedings of the Conference Record of 1999 Annual Pulp and Paper Industry Technical Conference (Cat. No.99CH36338), Seattle, WA, USA, 21–25 June 1999; pp. 124–138. [Google Scholar] [CrossRef]
- Paoletti, G.J.; Golubev, A. Partial discharge theory and technologies related to medium-voltage electrical equipment. IEEE Trans. Ind. Appl. 2001, 37, 90–103. [Google Scholar] [CrossRef]
- Yue, K.; Chen, J.; Ruan, H.; Qian, C. Study on partial discharge model of solid insulator. In Proceedings of the 2016 IEEE International Conference on High Voltage Engineering and Application (ICHVE), Chengdu, China, 9–22 September 2016; pp. 1–4. [Google Scholar] [CrossRef]
- Suzuki, H.; Aihara, K.; Takahashi, T.; Okamoto, T. Deterministic Partial Discharge Model with Dissipation. In Proceedings of the IEICE International Symposium on Nonlinear Theory and its Applications (NOLTA2004), Fukuoka, Japan, 29 November–3 December 2004; pp. 143–146. [Google Scholar] [CrossRef]
- Agoris, D.P.; Hatziargyriou, N.D. Approach to partial discharge development in closely coupled cavities embedded in solid dielectrics by the lumped capacitance model. IEE Proc.—Sci. Meas. Technol. 1993, 140, 131–134. [Google Scholar] [CrossRef]
- Chia, P.Y.; Liew, A.C. Novel approach to partial discharge signals modeling in dielectric insulation void using extension of lumped capacitance model. In Proceedings of the PowerCon 2000, 2000 International Conference on Power System Technology, Proceedings (Cat. No.00EX409), Perth, Australia, 4–7 December 2000; Volume 3, pp. 1207–1212. [Google Scholar] [CrossRef]
- Achillides, Z.; Kyriakides, E.; Georghiou, G.E. Partial discharge modeling: An improved capacitive model and associated transients along medium voltage distribution cables. IEEE Trans. Dielectr. Electr. Insul. 2013, 20, 770–781. [Google Scholar] [CrossRef]
- Chen, X.; Bi, M.; Jiang, T.; Wang, Y. An equivalent circuit model for partial discharge occuring in transformer oil bubbles. In Proceedings of the 2016 IEEE International Conference on High Voltage Engineering and Application (ICHVE), Chengdu, China, 9–22 September 2016; pp. 1–4. [Google Scholar] [CrossRef]
- Van Jaarsveldt, H.; Gouws, R. Partial discharge simulations used for the design of a non-intrusive cable condition monitoring technique. J. Energy Power Eng. 2013, 7, 2193–2201. [Google Scholar]
- Illias, H.A.; Chen, G.; Lewin, P.L. Comparison between three-capacitance, analytical-based and finite element analysis partial discharge models in condition monitoring. IEEE Trans. Dielectr. Electr. Insul. 2017, 24, 99–109. [Google Scholar] [CrossRef]
- Stone, G.C. Partial discharge diagnostics and electrical equipment insulation condition assessment. IEEE Trans. Dielectr. Electr. Insul. 2005, 12, 891–904. [Google Scholar] [CrossRef]
- Venge, T.; Nyamupangedengu, C. Influence of Supply Voltage Frequency on Cavity Partial Discharge Parameters: Simulation Results. In Proceedings of the 2020 International SAUPEC/RobMech/PRASA Conference, Cape Town, South Africa, 29–31 January 2020; pp. 1–6. [Google Scholar] [CrossRef]
- Callender, G.; Lewin, P.L. Modeling partial discharge phenomena. IEEE Electr. Insul. Mag. 2020, 36, 29–36. [Google Scholar] [CrossRef]
- Hudon, C.; Bartnikas, R.; Wertheimer, M.R. Spark-to-glow discharge transition due to increased surface conductivity on epoxy resin specimens. IEEE Trans. Electr. Insul. 1993, 28, 1–8. [Google Scholar] [CrossRef]
- Morshuis, P.H.F. Degradation of solid dielectrics due to internal partial discharge: Some thoughts on progress made and where to go now. IEEE Trans. Dielectr. Electr. Insul. 2005, 12, 905–913. [Google Scholar] [CrossRef]
- Nguyen, H.V.P.; Phung, B.T.; Morsalin, S. Modelling partial discharges in an insulation material at very low frequency. In Proceedings of the 2017 International Conference on High Voltage Engineering and Power Systems (ICHVEPS), Bali, Indonesia, 2–5 October 2017; pp. 451–454. [Google Scholar] [CrossRef]
- Patsch, R.; Berton, F. The role of space charges in PD-processes. In Proceedings of the Proceedings of 2001 International Symposium on Electrical Insulating Materials (ISEIM 2001), 2001 Asian Conference on Electrical Insulating Diagnosis (ACEID 2001), 33rd Symposium on Electrical and Ele, Himeji, Japan, 22 November 2001; pp. 21–24. [Google Scholar] [CrossRef]




| Researchers | Frequency Ranges | Defect Types | Parameters | Key Findings |
|---|---|---|---|---|
| Seri et al. [17] | DC to 60 Hz | disc-shaped cavity embedded in polymeric insulation | - PDRR - PD amplitude | - PDRR increases due to increase in SVF. - PD charge amplitude increases due to increase in SVF. |
| Forssen & Edin [18,19,20] | 0.01 to 100 Hz | 1.5–10 mm depth disc-shaped cavities in polycarbonate | - PDRR - PD magnitude (max, min, mean) | - maximum PD magnitude decreases, with decrease in SVF. - minimum PD magnitude invariant with changes in SVF. - PDRR decreases with decrease in SVF. |
| Forssen & Edin [21] | 0.02 and 100 Hz | 1.5–10 mm depth disc-shaped cavities in polycarbonate | - PD magnitude - PRR | - PDRR decreases with increase in SVF. - PRPDP changed. - maximum PD magnitude reduces due to increase in SVF. |
| Illias et al. [22] | 0.01 to 100 Hz | 1 mm depth spherical cavity in epoxy resin | - PD charge (mean and maximum) - PDRR | - PDRR decreases due to increase in SVF. - PD magnitude reduces due to increase in SVF. |
| Illias et al. [23,24,25,26] | 0.5 to 50 Hz; 0.1 and 50 Hz | 1–2.3 mm depth spherical cavity in epoxy resin | - PDRR - total apparent charge - PD magnitude | - PDRR increases due to increase in SVF. - maximum PD magnitude reduces due to decrease in SVF. - mean charge reduces with increased SVF. |
| Miller & Black [27,28] | 0.1 to 50 Hz | 4 mm diameter cylindrical cavity in epoxy resin | - PDIV - PD magnitude | - PDIV invariant with changes in SVF. - reduced PD magnitudes at lower SVF than at higher SVF. |
| Fynes-Clinton & Nyamupangedengu [29] | 0.1 and 50 Hz | 1–2 mm v-shaped cavity in XLPE | - PDIV - apparent magnitude - PRPDP | - PRPDP not affected by SVF. - increasing SVF causes bigger apparent PD magnitudes. - higher PDIV due to increased SVF. |
| Cavallini et al. [11,30]; Hauschild et al. [31] | 0.1 to 300 Hz | 2 mm diameter spherical cavity in epoxy resin | - PRPDP - PDIV - maximum magnitude | - maximum PD magnitude reduces due to increase in SVF. - slight increase in PDIV due to increase in SVF. - overall shape of PRPDP shifts towards zero-crossing due to increase of SVF. |
| Negm et al. [8] | 50 to 1000 Hz | 1.5 mm diameter cavity | - PDRR - PRPDP - PD charge | - PDRR and PD magnitude decreases due to increase in SVF. - PRPDP overall shape has a wider spread at higher SVF. |
| Haghjoo et al. [32] | 50 and 100 Hz | 1 mm diameter cavity | - PRPDP - PDRR - apparent charge | - PDRR decreases due to increase in SVF. - PD magnitude increases due to increased SVF. - PRPDP overall shape has a wider spread at higher SVF. |
| Parameter | Definition | Value |
|---|---|---|
| Supply source current limiting resistor | 5.0 | |
| Coupling capacitor | 1.0 F | |
| Equivalent resistance of the healthy part of the dielectric | 2.0 | |
| Capacitance of the healthy part of the dielectric | 1.5 F | |
| Equivalent resistance of the dielectric in series below and above the cavity | 3.0 | |
| Capacitance of the dielectric in series below and above the cavity | 1.0 F | |
| Equivalent resistance of cavity surface | 6.4 | |
| Capacitance of the cavity | 3.0 F | |
| Cavity spark-over voltage | 12 kV | |
| Cavity extinction voltage | 10 kV |
| Frequency | Comments | R | R |
|---|---|---|---|
| 1 Hz | No PD pulses are observed at the minimum selected surface resistance value, R. However, as the resistance R is varied to the maximum, R PD pulses become detectable. | ![]() | ![]() |
| 50 Hz | At R, there are no PD pulses in the positive half cycle but are observed in the negative half. As R is changed to R, there is an increase in PD pulses observed in both half cycles. The increase in surface resistance at 50 Hz has an effect on PD characteristics. | ![]() | ![]() |
| 200 Hz | There is a slight change on the observed PD patterns as the surface resistance, R is changed from R to R. Therefore, at 200 Hz (representing higher frequencies), surface resistance of the cavity has a minor influence. | ![]() | ![]() |
| Frequency | Comments | PD Pulse Superimposed on Sinusoidal Voltage Wave | PRPDP |
|---|---|---|---|
| 1 Hz | It can be seen that the PDRR and PRPDP are not affected by changes in the statistical time lag at low frequency of 1 Hz. | ![]() ![]() | ![]() ![]() |
| 50 Hz | The PDRR slightly increases by 50% in the negative half cycle. The PRPDP has also changed; pulses get closer to each other and occur earlier in the cycle at abundancy probability compared to that at scarcity probability. PD pulse amplitude has increased as compared to that at 1 Hz. The increase is due to increased gap-overvoltage. | ![]() ![]() | ![]() ![]() |
| 200 Hz | The PRPDP and PDRR are affected by statistical time lag at 200 Hz. At scarcity seed electron availability, there are less pulses per cycle than at abundant probability. Notably, in the positive cycle, there is no PD occurring despite the voltage exceeding the spark over-voltage. At higher SVF and seed electron scarcity, the rate of change of the sinusoidal voltage can be high such that half a cycle is completed before the seed electron is available. However, at abundant seed electron, despite the fast rising supply voltage, PDs still occur. | ![]() ![]() | ![]() ![]() |
Publisher’s Note: MDPI stays neutral with regard to jurisdictional claims in published maps and institutional affiliations. |
© 2021 by the authors. Licensee MDPI, Basel, Switzerland. This article is an open access article distributed under the terms and conditions of the Creative Commons Attribution (CC BY) license (http://creativecommons.org/licenses/by/4.0/).
Share and Cite
Venge, T.; Nyamupangedengu, C. Analysis of Cavity PD Characteristics’ Sensitivity to Changes in the Supply Voltage Frequency. Energies 2021, 14, 478. https://doi.org/10.3390/en14020478
Venge T, Nyamupangedengu C. Analysis of Cavity PD Characteristics’ Sensitivity to Changes in the Supply Voltage Frequency. Energies. 2021; 14(2):478. https://doi.org/10.3390/en14020478
Chicago/Turabian StyleVenge, Tapiwa, and Cuthbert Nyamupangedengu. 2021. "Analysis of Cavity PD Characteristics’ Sensitivity to Changes in the Supply Voltage Frequency" Energies 14, no. 2: 478. https://doi.org/10.3390/en14020478
APA StyleVenge, T., & Nyamupangedengu, C. (2021). Analysis of Cavity PD Characteristics’ Sensitivity to Changes in the Supply Voltage Frequency. Energies, 14(2), 478. https://doi.org/10.3390/en14020478



















