Thermodynamic Analysis of Negative CO2 Emission Power Plant Using Aspen Plus, Aspen Hysys, and Ebsilon Software
Abstract
:1. Introduction
1.1. Concept of Negative Emissions Power Plants Using Biomass
1.2. Software for Zero-Dimensional Modelling
- Aspen Plus is intended for a combined system, steam cycle, ORC cycle; operation under 50–110% nominal load [33];
- Aspen Hysys is intended for a combined system; operation under 50–110% nominal load and dynamic conditions [34];
- Gate Cycle is designed for advanced combination systems, variable load operation 40–120% of nominal load [37];
- DIAGAR is intended for design and diagnostic level of steam systems with full steam turbine analysis [40];
- IPSEpro is a process simulation tool, which is equation-oriented and has been used for power plant simulations, including modeling of chemical looping CCS systems [22];
1.3. Scope and Aim
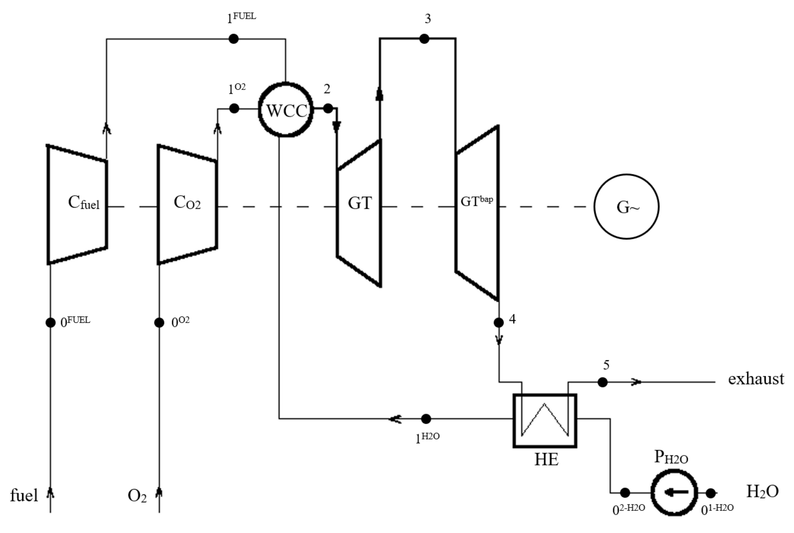
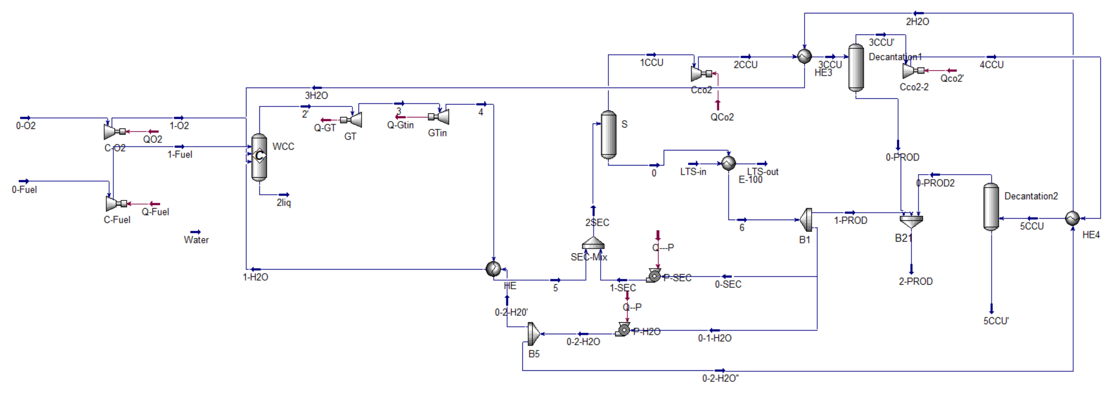
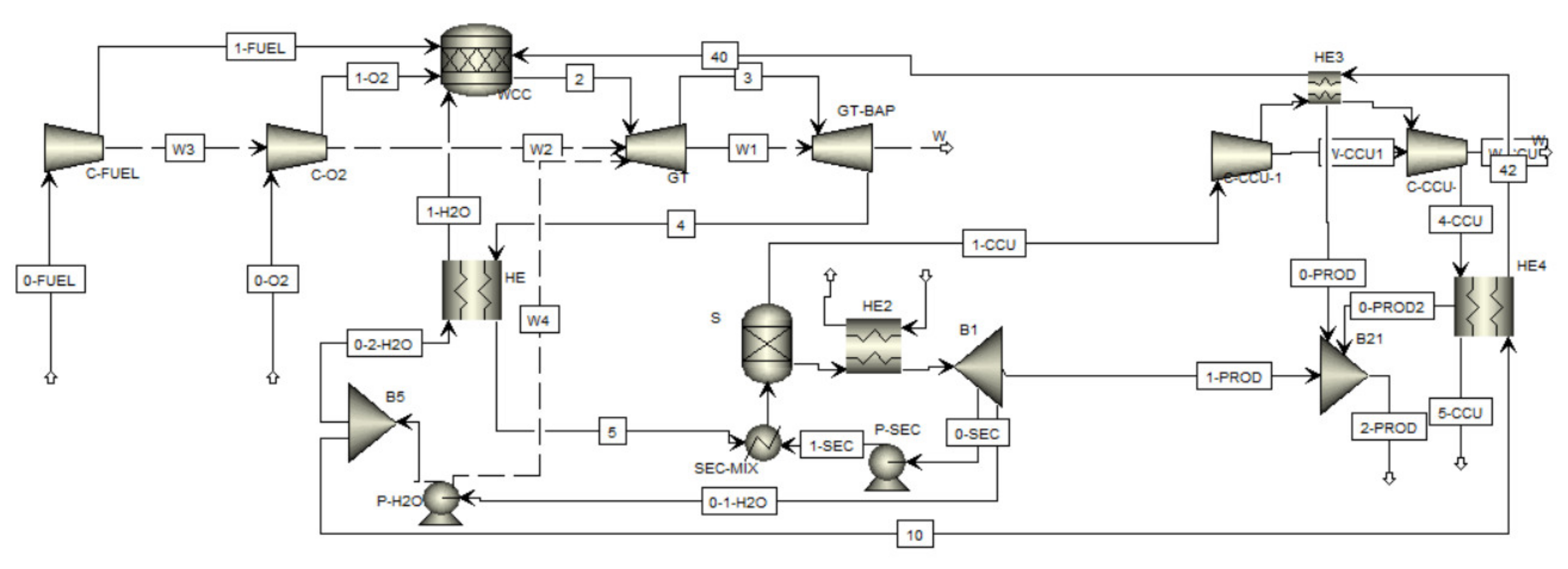
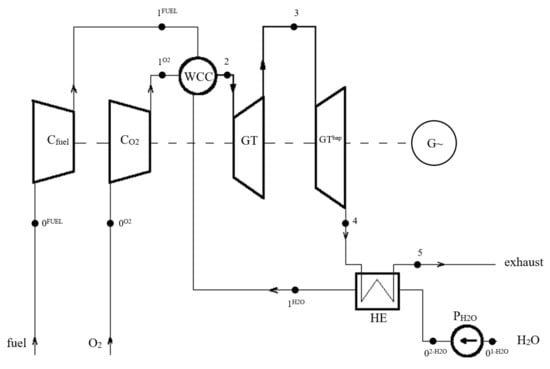
2. Thermodynamic Cycle Considered in Three Software
2.1. Modeling and Simulation of Thermodynamic Cycles
- —combined turbine power on the shaft in [kW],
- —power for fuel compressor in [kW],
- —power for oxygen compressor in [kW],
- —power for water pump PH2O in [kW],
- —power for water pump PSEC supplying SEC in [kW],
- —combined power for CO2 capture unit compressors [kW],
- —chemical energy rate of combustion in [kW].
| Parameter | Symbol | Unit | |
|---|---|---|---|
| Thermodynamic model | Peng-Robinson | - | Thermodynamics tables for steam and Peng-Robinson for another working fluid |
| Net efficiency | η_net | - | |
| Gross efficiency | ηg | - | |
| NOx production | NO and NO2 | - | Without NOx production calculation in Ebsilon software |
| Chemical energy rate | kW | ||
| Reactions | combustion | - | Defined and could be modified |
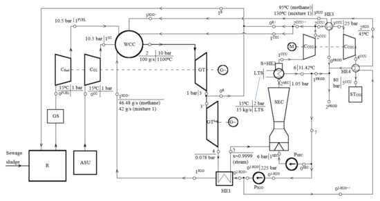
2.2. Thermodynamic Cycle
2.3. Assumptions for Cycle Modeling
2.4. Fuels
3. Results and Comparison
3.1. Nodal Points
3.2. Efficiency and Summarized Effects
3.3. N2, NO, N2O and NO2 Formation and Influence on Temperature
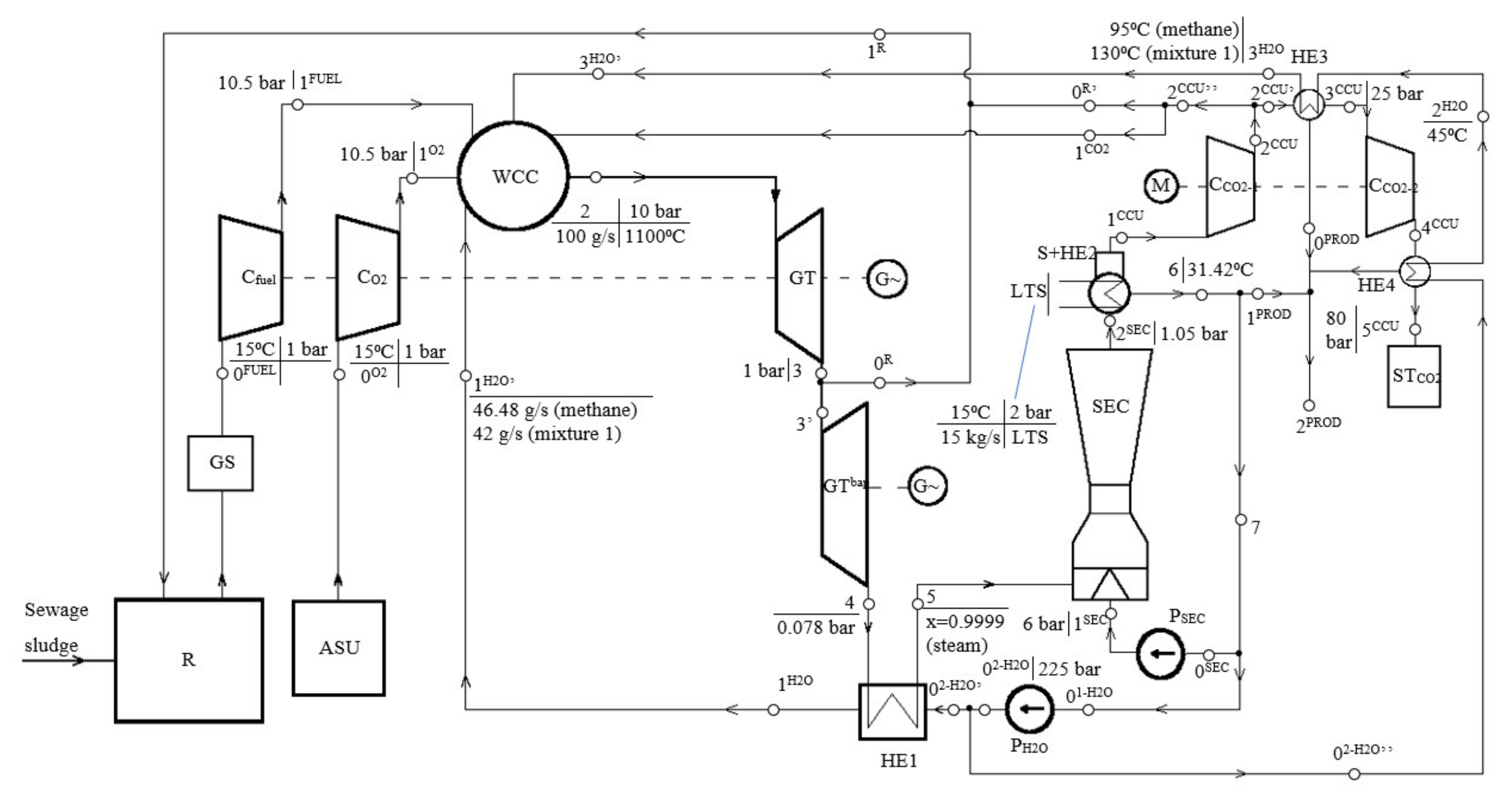
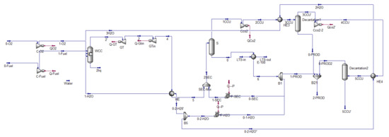
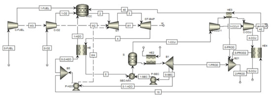
4. PFD with Spray Ejector Condenser
Subsection
5. Negative Emission Power Plant Effect
6. Effect of Specific Heat Capacity
7. Conclusions
- (1)
- The presented cycle “PFD0” allows generating approx. 150 kW for mixture 1 and 160 kW for methane in three considered software (Table 9).
- (2)
- When inflicting the same mass flow rates (oxygen, water, mixture 1, or methane) and temperatures as in Ebsilon at the inlet to the combustion chamber, we obtain a temperature higher by 27 or 9 degrees Celsius or more in Aspen Plus and Aspen Hysys, and therefore the temperature at the exit from the WCC is 1073 or 1091 °C.
- (3)
- On the other hand, when given the same mass flow rates (oxygen, water, mixture 1 or methane) and different temperatures downstream of the heat exchanger in the Ebsilon, the temperature downstream of the combustion chamber can be constant, so the WCC plot is 1100 °C.
- (4)
- The trend is similar for mixture 1 and methane, but the differences are greater as we do not have the same set of reactions concerning the combustion chamber. In this case, the conversion of the ammonia combustion reaction to NO and H2O to combustion to N2 and H2O gives a gain of 6 degrees Celsius more (see Table 11). In mixture 1, we have significant ammonia content why explains the large difference with respect to combustion in traditional chambers, where this influence is negligible.
- (5)
- An argument that a likely reason for the differences in the two codes are the different definitions, e.g., in one specific heat capacity of steam stabilized in Ebsilon and in Aspen specific heat capacity of steam following the P-R equation, is the fact that we obtain different temperatures after the pump and after the compressors with assumed isentropic efficiencies at the same level, at the same inlet temperatures, and at the same pressure rise (see Section 6).
- (1)
- SEC significantly affects the efficiency of the cycle but provides the opportunity for carbon dioxide separation in the nCO2PP system.
- (2)
- Differences in the Aspen Plus, Aspen Hysys, and Ebsilon codes follow a similar trend.
- (3)
- In subsequent calculations, the modeling of the injector should be approached more extensively. For example, there should be more reliance on measurement results obtained from one’s own experiment.
- (4)
- The possibility of a negative CO2 emission power plant and the positive environmental impact of the proposed solution were demonstrated.
Author Contributions
Funding
Conflicts of Interest
References
- United Nations Framework Convention on Climate Change—Paris Agreement. Available online: https://unfccc.int/process-and-meetings/the-paris-agreement/the-paris-agreement (accessed on 1 July 2021).
- Masson-Delmotte, V.; Zhai, P.; Pörtner, H.-O.; Roberts, D.; Skea, J.; Shukla, P.R.; Pirani, A.; Moufouma-Okia, W.; Péan, C.; Pidcock, R.; et al. Global Warming of 1.5 °C; IPCC—The Intergovernmental Panel on Climate Change: Geneva, Switzerland, 2019. [Google Scholar]
- Friedlingstein, P.; Jones, M.W.; O’Sullivan, M.; Andrew, R.M.; Hauck, J.; Peters, G.P.; Peters, W.; Pongratz, J.; Sitch, S.; Le Quéré, C.; et al. Global Carbon Budget 2019. Earth Syst. Sci. Data 2019, 11, 1783–1838. [Google Scholar] [CrossRef] [Green Version]
- Romanak, K.; Fridahl, M.; Dixon, T. Attitudes on Carbon Capture and Storage (CCS) as a Mitigation Technology within the UNFCCC. Energies 2021, 14, 629. [Google Scholar] [CrossRef]
- Hiremath, M.; Viebahn, P.; Samadi, S. An Integrated Comparative Assessment of Coal-Based Carbon Capture and Storage (CCS) Vis-à-Vis Renewable Energies in India’s Low Carbon Electricity Transition Scenarios. Energies 2021, 14, 262. [Google Scholar] [CrossRef]
- Sifat, N.S.; Haseli, Y. A Critical Review of CO2 Capture Technologies and Prospects for Clean Power Generation. Energies 2019, 12, 4143. [Google Scholar] [CrossRef] [Green Version]
- Qvist, S.; Gładysz, P.; Bartela, L.; Sowiżdżał, A. Retrofit Decarbonization of Coal Power Plants—A Case Study for Poland. Energies 2020, 14, 120. [Google Scholar] [CrossRef]
- Gładysz, P.; Sowiżdżał, A.; Miecznik, M.; Hacaga, M.; Pająk, L. Techno-Economic Assessment of a Combined Heat and Power Plant Integrated with Carbon Dioxide Removal Technology: A Case Study for Central Poland. Energies 2020, 13, 2841. [Google Scholar] [CrossRef]
- Gładysz, P.; Stanek, W.; Czarnowska, L.; Węcel, G.; Langørgen, Ø. Thermodynamic assessment of an integrated MILD oxyfuel combustion power plant. Energy 2017, 137, 761–774. [Google Scholar] [CrossRef]
- Gładysz, P.; Stanek, W.; Czarnowska, L.; Sładek, S.; Szlęk, A. Thermo-ecological evaluation of an integrated MILD oxy-fuel combustion power plant with CO2 capture, utilisation, and storage—A case study in Poland. Energy 2018, 144, 379–392. [Google Scholar] [CrossRef]
- Míguez, J.L.; Porteiro, J.; Pérez-Orozco, R.; Gómez, M. Technology Evolution in Membrane-Based CCS. Energies 2018, 11, 3153. [Google Scholar] [CrossRef] [Green Version]
- Sieradzka, M.; Gao, N.; Quan, C.; Mlonka-Mędrala, A.; Magdziarz, A. Biomass Thermochemical Conversion via Pyrolysis with Integrated CO2 Capture. Energies 2020, 13, 1050. [Google Scholar] [CrossRef] [Green Version]
- Cannone, S.F.; Lanzini, A.; Santarelli, M. A Review on CO2 Capture Technologies with Focus on CO2-Enhanced Methane Recovery from Hydrates. Energies 2021, 14, 387. [Google Scholar] [CrossRef]
- Arora, A.; Kumar, A.; Bhattacharjee, G.; Kumar, P.; Balomajumder, C. Effect of different fixed bed media on the performance of sodium dodecyl sulfate for hydrate based CO2 capture. Mater. Des. 2016, 90, 1186–1191. [Google Scholar] [CrossRef]
- Arora, A.; Kumar, A.; Bhattacharjee, G.; Balomajumder, C.; Kumar, P. Hydrate-Based Carbon Capture Process: Assessment of Various Packed Bed Systems for Boosted Kinetics of Hydrate Formation. J. Energy Resour. Technol. 2020, 143, 033005. [Google Scholar] [CrossRef]
- Detz, R.J.; van der Zwaan, B. Transitioning towards negative CO2 emissions. Energy Policy 2019, 133, 110938. [Google Scholar] [CrossRef]
- Lisbona, P.; Pascual, S.; Pérez, V. Evaluation of Synergies of a Biomass Power Plant and a Biogas Station with a Carbon Capture System. Energies 2021, 14, 908. [Google Scholar] [CrossRef]
- Mendiara, T.; García-Labiano, F.; Abad, A.; Gayán, P.; de Diego, L.F.; Izquierdo, M.; Adánez, J. Negative CO2 emissions through the use of biofuels in chemical looping technology: A review. Appl. Energy 2018, 232, 657–684. [Google Scholar] [CrossRef]
- Bhui, B.; Vairakannu, P. Prospects and issues of integration of co-combustion of solid fuels (coal and biomass) in chemical looping technology. J. Environ. Manag. 2018, 231, 1241–1256. [Google Scholar] [CrossRef]
- Lyngfelt, A.; Johansson, D.J.; Lindeberg, E. Negative CO2 emissions—An analysis of the retention times required with respect to possible carbon leakage. Int. J. Greenh. Gas Control 2019, 87, 27–33. [Google Scholar] [CrossRef]
- Niu, X.; Shen, L.; Jiang, S.; Gu, H.; Xiao, J. Combustion performance of sewage sludge in chemical looping combustion with bimetallic Cu–Fe oxygen carrier. Chem. Eng. J. 2016, 294, 185–192. [Google Scholar] [CrossRef]
- Saari, J.; Peltola, P.; Tynjälä, T.; Hyppänen, T.; Kaikko, J.; Vakkilainen, E. High-Efficiency Bioenergy Carbon Capture Integrating Chemical Looping Combustion with Oxygen Uncoupling and a Large Cogeneration Plant. Energies 2020, 13, 3075. [Google Scholar] [CrossRef]
- Buscheck, T.A.; Upadhye, R.S. Hybrid-energy approach enabled by heat storage and oxy-combustion to generate electricity with near-zero or negative CO2 emissions. Energy Convers. Manag. 2021, 244, 114496. [Google Scholar] [CrossRef]
- Pawlak-Kruczek, H.; Niedzwiecki, L.; Ostrycharczyk, M.; Czerep, M.; Plutecki, Z. Potential and methods for increasing the flexibility and efficiency of the lignite fired power unit, using integrated lignite drying. Energy 2019, 181, 1142–1151. [Google Scholar] [CrossRef]
- Madejski, P.; Żymełka, P. Calculation methods of steam boiler operation factors under varying operating conditions with the use of computational thermodynamic modeling. Energy 2020, 197, 117221. [Google Scholar] [CrossRef]
- Modliński, N.; Szczepanek, K.; Nabagło, D.; Madejski, P.; Modliński, Z. Mathematical procedure for predicting tube metal temperature in the second stage reheater of the operating flexibly steam boiler. Appl. Therm. Eng. 2019, 146, 854–865. [Google Scholar] [CrossRef]
- Mączka, T.; Pawlak-Kruczek, H.; Niedzwiecki, L.; Ziaja, E.; Chorążyczewski, A. Plasma Assisted Combustion as a Cost-Effective Way for Balancing of Intermittent Sources: Techno-Economic Assessment for 200 MWel Power Unit. Energies 2020, 13, 5056. [Google Scholar] [CrossRef]
- Benato, A.; Bracco, S.; Stoppato, A.; Mirandola, A. LTE: A procedure to predict power plants dynamic behaviour and components lifetime reduction during transient operation. Appl. Energy 2016, 162, 880–891. [Google Scholar] [CrossRef]
- Capron, M.; Stewart, J.; N’Yeurt, A.D.R.; Chambers, M.; Kim, J.; Yarish, C.; Jones, A.; Blaylock, R.; James, S.; Fuhrman, R.; et al. Restoring Pre-Industrial CO2 Levels While Achieving Sustainable Development Goals. Energies 2020, 13, 4972. [Google Scholar] [CrossRef]
- Cheng, F.; Small, A.A.; Colosi, L.M. The levelized cost of negative CO2 emissions from thermochemical conversion of biomass coupled with carbon capture and storage. Energy Convers. Manag. 2021, 237, 114115. [Google Scholar] [CrossRef]
- EU Carbon Price Hits Record 50 Euros per Tonne on Route to Climate Target|Reuters. Available online: https://www.reuters.com/business/energy/eu-carbon-price-tops-50-euros-first-time-2021-05-04/ (accessed on 7 August 2021).
- Restrepo-Valencia, S.; Walter, A. Techno-Economic Assessment of Bio-Energy with Carbon Capture and Storage Systems in a Typical Sugarcane Mill in Brazil. Energies 2019, 12, 1129. [Google Scholar] [CrossRef] [Green Version]
- Mikielewicz, D.; Wajs, J.; Ziółkowski, P.; Mikielewicz, J. Utilisation of waste heat from the power plant by use of the ORC aided with bleed steam and extra source of heat. Energy 2016, 97, 11–19. [Google Scholar] [CrossRef]
- Szablowski, L.; Krawczyk, P.; Badyda, K.; Karellas, S.; Kakaras, E.; Bujalski, W. Energy and exergy analysis of adiabatic compressed air energy storage system. Energy 2017, 138, 12–18. [Google Scholar] [CrossRef]
- Bartela, L.; Skorek-Osikowska, A.; Kotowicz, J. Economic analysis of a supercritical coal-fired CHP plant integrated with an absorption carbon capture installation. Energy 2014, 64, 513–523. [Google Scholar] [CrossRef]
- Zymelka, P.; Szega, M.; Madejski, P. Techno-Economic Optimization of Electricity and Heat Production in a Gas-Fired Combined Heat and Power Plant with a Heat Accumulator. J. Energy Resour. Technol. 2020, 142, 022101. [Google Scholar] [CrossRef]
- Kotowicz, J.; Job, M.; Brzęczek, M. The characteristics of ultramodern combined cycle power plants. Energy 2015, 92, 197–211. [Google Scholar] [CrossRef]
- Topolski, J.; Badur, J. Efficiency of HRSG within a Combined Cycle with gasification and sequential combustion at GT26 Turbine. In Proceedings of the Second International Scientific Symposium Compower, Gdańsk, Poland, 4–7 September 2000; pp. 291–298. [Google Scholar]
- Ziółkowski, P.; Badur, J.; Ziółkowski, P. An energetic analysis of a gas turbine with regenerative heating using turbine extraction at intermediate pressure - Brayton cycle advanced according to Szewalski’s idea. Energy 2019, 185, 763–786. [Google Scholar] [CrossRef]
- Głuch, J. Selected problems of determining an efficient operation standard in contemporary heat-and-flow diagnostics. Pol. Marit. Res. 2009, 16, 22–26. [Google Scholar] [CrossRef]
- Ong’Iro, A.; Ugursal, V.; Al Taweel, A.; Lajeunesse, G. Thermodynamic simulation and evaluation of a steam CHP plant using ASPEN Plus. Appl. Therm. Eng. 1996, 16, 263–271. [Google Scholar] [CrossRef]
- Liu, B.; Yang, X.-M.; Song, W.-L.; Lin, W.-G. Process simulation of formation and emission of NO and N2O during coal decoupling combustion in a circulating fluidized bed combustor using Aspen Plus. Chem. Eng. Sci. 2012, 71, 375–391. [Google Scholar] [CrossRef]
- Jang, D.-H.; Kim, H.-T.; Lee, C.; Kim, S.-H. Kinetic analysis of catalytic coal gasification process in fixed bed condition using Aspen Plus. Int. J. Hydrogen Energy 2013, 38, 6021–6026. [Google Scholar] [CrossRef]
- Nikoo, M.B.; Mahinpey, N. Simulation of biomass gasification in fluidized bed reactor using ASPEN PLUS. Biomass Bioenergy 2008, 32, 1245–1254. [Google Scholar] [CrossRef]
- Damartzis, T.; Michailos, S.; Zabaniotou, A. Energetic assessment of a combined heat and power integrated biomass gasification–internal combustion engine system by using Aspen Plus®. Fuel Process. Technol. 2012, 95, 37–44. [Google Scholar] [CrossRef]
- Steag Energy Services Ebsilon®Professional 15.00. Available online: https://www.ebsilon.com/ (accessed on 22 September 2021).
- Madejski, P.; Żymełka, P. Introduction to Computer Calculations and Simulation of Energy Systems Operation in STEAG Eb-silon®Professional; Wydawnictwa AGH: Kraków, Poland, 2020. [Google Scholar]
- Soares, J.; Oliveira, A.; Valenzuela, L. A dynamic model for once-through direct steam generation in linear focus solar collectors. Renew. Energy 2021, 163, 246–261. [Google Scholar] [CrossRef]
- Yue, M.; Ma, G.; Shi, Y. Analysis of Gas Recirculation Influencing Factors of a Double Reheat 1000 MW Unit with the Reheat Steam Temperature under Control. Energies 2020, 13, 4253. [Google Scholar] [CrossRef]
- Dahash, A.; Mieck, S.; Ochs, F.; Krautz, H.J. A comparative study of two simulation tools for the technical feasibility in terms of modeling district heating systems: An optimization case study. Simul. Model. Pract. Theory 2018, 91, 48–68. [Google Scholar] [CrossRef]
- Mondal, S.K.; Uddin, M.F.; Majumder, S.; Pokhrel, J. HYSYS Simulation of Chemical Process Equipments. Available online: https://www.researchgate.net/publication/281608946_HYSYS_Simulation_of_Chemical_Process_Equipments (accessed on 22 September 2021).
- Ziółkowski, P.; Kowalczyk, T.; Kornet, S.; Badur, J. On low-grade waste heat utilization from a supercritical steam power plant using an ORC-bottoming cycle coupled with two sources of heat. Energy Convers. Manag. 2017, 146, 158–173. [Google Scholar] [CrossRef]
- Ziółkowski, P.; Kowalczyk, T.; Lemański, M.; Badur, J. On energy, exergy, and environmental aspects of a combined gas-steam cycle for heat and power generation undergoing a process of retrofitting by steam injection. Energy Convers. Manag. 2019, 192, 374–384. [Google Scholar] [CrossRef]
- Werle, S.; Wilk, R.K. A review of methods for the thermal utilization of sewage sludge: The Polish perspective. Renew. Energy 2010, 35, 1914–1919. [Google Scholar] [CrossRef]
- Schweitzer, D.; Gredinger, A.; Schmid, M.; Waizmann, G.; Beirow, M.; Spörl, R.; Scheffknecht, G. Steam gasification of wood pellets, sewage sludge and manure: Gasification performance and concentration of impurities. Biomass Bioenergy 2018, 111, 308–319. [Google Scholar] [CrossRef]
- Akkache, S.; Hernández, A.-B.; Teixeira, G.; Gelix, F.; Roche, N.; Ferrasse, J.H. Co-gasification of wastewater sludge and different feedstock: Feasibility study. Biomass Bioenergy 2016, 89, 201–209. [Google Scholar] [CrossRef] [Green Version]
- Bonalumi, D.; Valenti, G.; Lillia, S.; Fosbol, P.L.; Thomsen, K. A layout for the Carbon Capture with Aqueous Ammonia without Salt Precipitation. Energy Procedia 2016, 86, 134–143. [Google Scholar] [CrossRef] [Green Version]
- Campanari, S.; Chiesa, P.; Manzolini, G. CO2 capture from combined cycles integrated with Molten Carbonate Fuel Cells. Int. J. Greenh. Gas Control 2010, 4, 441–451. [Google Scholar] [CrossRef]
- Gou, C.; Cai, R.; Hong, H. An Advanced Oxy-Fuel Power Cycle with High Efficiency. Proc. Inst. Mech. Eng. Part A J. Power Energy 2006, 220, 315–325. [Google Scholar] [CrossRef]
- Liu, C.; Chen, G.; Sipöcz, N.; Assadi, M.; Bai, X. Characteristics of oxy-fuel combustion in gas turbines. Appl. Energy 2012, 89, 387–394. [Google Scholar] [CrossRef]















| Unit Operation | Aspen Plus | Aspen HYSYS | EBSILON |
|---|---|---|---|
| Stream mixing | Mixer | Mixer | Simple mixer |
| Component splitter | Sep, Sep2 | Component Splitter | Simple splitter |
| Decanter | Decanter | 3-Phase Separator | Selective splitter |
| Piping | Pipe, Pipeline | Pipe Segment, Compressible Gas Pipe | Pipe |
| Valves and fittings | Valve | Valve, Tee, Relief Valve | Valve |
| Equilibrium reactor | REquil | Equilibrium Reactor | Combustion chamber |
| Gibbs reactor | RGibbs | Gibbs Reactor | Gibbs reactor |
| Heat exchanger | HeatX, HxFlux, Hetran, HTRI-Xist | Heat Exchanger | Heat exchanger |
| Compressor | Compr, MCompr | Compressor | Compressor |
| Turbine | Compr, MCompr | Expander | Gas expander |
| Pump | Pump | Pump | Pump |
| Parameters | Symbol | Unit | Value | |
|---|---|---|---|---|
| Mass flow of exhaust gas at the outlet from combustion chamber WCC | m2 | g/s | 100 | |
| Air-fuel ratio in WCC | λ | - | 1 (stoichiometric) | |
| Pressure before GT | p2 | bar | 10 | |
| Pressure after GT | p3 | bar | 1 | |
| Pressure after GTbap | p4 | bar | 0.078 | |
| Water pressure to WCC | p1-H2O | bar | 300 | |
| Temperature exhaust after WCC (before GT) | t2 | °C | 1100 (1100 and variable in Ebsilon) | |
| Initial water temperature (before PH2O pump) | t0-1-H2O | °C | 15 | |
| Initial fuel temperature | tfuel | °C | 15 | |
| Initial oxygen temperature | tO2 | °C | 15 | |
| Initial fuel pressure (before Cfuel compressor) | p0-fuel | bar | 1 | |
| Initial oxygen pressure (before CO2 compressor) | p0-O2 | bar | 1 | |
| Fuel to WCC pressure loss factor | δfuel | - | 0.05 | |
| Oxygen to WCC pressure loss factor | δO2 | - | 0.05 | |
| Oxygen purity | % | 100 | ||
| Fuel mass flow | methane | g/s | 6.72 | |
| Mixture—syngas | g/s | 18.00 | ||
| Temperature exhaust after WCC (before GT) | Variable temperature in point 1H2O (118.45; 131.84 and 125.1 °C) | = const | °C | 1100 |
| Constant temperature in point 1H2O (125.1 °C) | = var | °C | 1100 1073 for mixture, 1091 for methane in Ebsilon | |
| CO2 fraction from combustion of methane | Methane | mol% | 8.47 | |
| Mixture | mol% | 11.75 11.73 in Ebsilon | ||
| Water temperature before combustion chamber | Variable temperature exhaust after WCC | = const | °C | 125.1 |
| Constant temperature exhaust after WCC | = var | °C | 149.02 for mixture and 131.84 for methane in Ebsilon | |
| Internal Efficiency | Symbol | Unit | Value |
|---|---|---|---|
| Turbine GT | ηiGT | - | 0.89 |
| Turbine GTbap | ηiGT-bap | - | 0.89 |
| Fuel compressor Cfuel | ηiC-fuel | - | 0.87 |
| Oxygen compressor CO2 | ηiC-O2 | - | 0.87 |
| Water pump PH2O | ηiP-H2O | - | 0.43 |
| Internal Efficiency | Symbol | Unit | Aspen HYSYS | Aspen Plus/EBSILON |
|---|---|---|---|---|
| Turbine GT | ηmGT | - | 1 | 0.99 |
| Turbine GTbap | ηmGT-bap | - | 1 | 0.99 |
| Fuel compressor Cfuel | ηmC-fuel | - | 1 | 0.99 |
| Oxygen compressor CO2 | ηmC-O2 | - | 1 | 0.99 |
| Water pump PH2O | ηmP-H2O | - | 1 | 0.99 |
| Software | LHV, MJ/kg | |
|---|---|---|
| Syngas—Mixture | Methane | |
| Aspen HYSYS and Aspen PLUS | 17.079 | 50.035 |
| Ebsilon | 17.081 | 50.015 |
| Parameter | Case | Unit | Value | ||||||||||
|---|---|---|---|---|---|---|---|---|---|---|---|---|---|
| Node Designation | - | - | 0 Fuel | 1 Fuel | 0 O2 | 1 O2 | 0 1-H2O | 0 2-H2O | 1 H2O | 2 | 3 | 4 | 5 |
| Aspen Hysys | g/s | 18.0 | 18.0 | 23.2 | 23.2 | 58.8 | 58.8 | 58.8 | 100 | 100 | 100 | 100 | |
| Mass flow | Aspen Plus | ||||||||||||
| Ebsilon = var | 22.4 | 22.4 | 59.6 | 59.6 | 59.6 | ||||||||
| Ebsilon = const | |||||||||||||
| O2 fraction | Aspen Hysys | mol% | - | - | 100 | 100 | - | - | - | ||||
| Aspen Plus | - | - | - | - | - | ||||||||
| Ebsilon = var | - | - | - | - | - | 0.00 | 0.00 | 0.00 | 0.00 | ||||
| Ebsilon = const | - | - | - | - | - | ||||||||
| CO2 fraction ( | Aspen Hysys | - | - | - | - | - | - | - | 11.75 | 11.75 | 11.75 | 11.75 | |
| Aspen Plus | mol% | - | - | - | - | - | - | - | |||||
| Ebsilon = var | - | - | - | - | - | - | - | 11.73 | 11.73 | 11.73 | 11.73 | ||
| Ebsilon = const | - | - | - | - | - | - | - | ||||||
| H2O fraction ( | Aspen Hysys | - | - | - | - | 100 | 100 | 100 | 87.63 | 87.63 | 87.63 | 87.63 | |
| Aspen Plus | mol% | - | - | - | - | ||||||||
| Ebsilon = var | - | - | - | - | |||||||||
| Ebsilon = const | - | - | - | - | 87.96 | 87.96 | 87.96 | 87.96 | |||||
| Aspen Hysys | - | - | - | - | - | - | - | ||||||
| NO fraction (N2 in Ebsilon) ( | Aspen Plus | mol% | - | - | - | - | - | - | - | 0.62 | 0.62 | 0.62 | 0.62 |
| Ebsilon = var | - | - | - | - | - | - | - | ||||||
| Ebsilon = const | - | - | - | - | - | - | - | 0.31 | 0.31 | 0.31 | 0.31 | ||
| Aspen Hysys | 15 | 255.6 | 314.8 | 15 | 25.11 | 125.11 | 672.5 | 324.7 | 178.6 | ||||
| Temperature ( | Aspen Plus | °C | 253.33 | 15 | 315.08 | 1100 | 672.51 | 323.64 | 183.58 | ||||
| Ebsilon = const | 252.38 | 314.17 | 24.98 | 149.02 | 673.58 | 324.86 | 147.3 | ||||||
| Ebsilon = var | 125.11 | 1073 | 652.98 | 310.38 | 167.64 | ||||||||
| Aspen Hysys | |||||||||||||
| Pressure | Aspen Plus | bar | 1 | 10.5 | 1 | 10.5 | 1 | 300 | 300 | 10 | 1 | 0.078 | 0.078 |
| Ebsilon = var | 0.077 | ||||||||||||
| Ebsilon = const | |||||||||||||
| Symbol | Unit | Value | |||||||||||
|---|---|---|---|---|---|---|---|---|---|---|---|---|---|
| Node Designation | - | - | 0 Fuel | 1 Fuel | 0 O2 | 1 O2 | 0 1-H2O | 0 2-H2O | 1 H2O | 2 | 3 | 4 | 5 |
| Aspen Hysys | |||||||||||||
| Mass flow | Aspen Plus | g/s | 6.72 | 6.72 | 26.80 | 26.80 | 66.48 | 66.48 | 66.48 | 100 | 100 | 100 | 100 |
| Ebsilon = var | |||||||||||||
| Ebsilon . = const | |||||||||||||
| Aspen Hysys | |||||||||||||
| O2 fraction | Aspen Plus | mol% | - | - | 100 | 100 | - | - | - | 0.00 | 0.00 | 0.00 | 0.00 |
| Ebsilon = var | |||||||||||||
| Ebsilon = const | |||||||||||||
| Aspen Hysys | |||||||||||||
| CO2 fraction | Aspen Plus | mol% | - | - | - | - | - | - | - | 8.47 | 8.47 | 8.47 | 8.47 |
| ( | Ebsilon = var | ||||||||||||
| Ebsilon = const | |||||||||||||
| Aspen Hysys | 100 | 100 | 100 | 91.53 | |||||||||
| H2O fraction | Aspen Plus | mol% | - | - | - | - | 91.53 | 91.53 | 91.53 | ||||
| ( | Ebsilon = var | ||||||||||||
| Ebsilon = const | |||||||||||||
| Aspen Hysys | 225.39 | 314.8 | 125.11 | 667.3 | 318.4 | 158.6 | |||||||
| Temperature ( | Aspen Plus | °C | 15 | 15 | 315.08 | 15 | 25.11 | 1100 | 669.51 | 318.99 | 165.82 | ||
| Ebsilon = const | 224.63 | 314.17 | 24.98 | 131.84 | 670.49 | 320.01 | 155.65 | ||||||
| Ebsilon = var | 125.11 | 1091 | 663.9 | 315.35 | 161.47 | ||||||||
| Aspen Hysys | |||||||||||||
| Pressure | Aspen Plus | bar | 1 | 10.5 | 1 | 10.5 | 1 | 300 | 300 | 10 | 1 | 0.078 | 0.078 |
| Ebsilon = var | |||||||||||||
| Ebsilon = const | 0.077 | ||||||||||||
| Parameter | Symbol | Unit | Mixture 1 (Syngas) | Methane |
|---|---|---|---|---|
| Temperature at the WCC outlet | = var | °C | 1073 | 1091 |
| = const | °C | 1100 | 1100 | |
| Fuel mass flow () | Aspen Hysys | g/s | 18.00 | 6.72 |
| Aspen Plus | ||||
| Ebsilon = var | ||||
| Ebsilon = const | ||||
| Oxygen mass flow ) | Aspen Hysys | g/s | 23.2 | 26.8 |
| Aspen Plus | ||||
| Ebsilon = var | 22.4 | |||
| Ebsilon = const | ||||
| Water mass flow | Aspen Hysys | g/s | 58.8 | 66.48 |
| Aspen Plus | ||||
| Ebsilon = var | 59.6 | |||
| Ebsilon = const | ||||
| Exhaust temperature after HE | Aspen Hysys | °C | 178.60 | 161.10 |
| Aspen Plus | 183.58 | 165.82 | ||
| Ebsilon = var | 167.64 | 161.47 | ||
| Ebsilon = const | 147.3 | 155.65 | ||
| Turbine power GT | Aspen Hysys | kW | 88.73 | 92.93 |
| Aspen Plus | 89.30 | 93.20 | ||
| Ebsilon = var | 87.67 | 92.65 | ||
| Ebsilon = const | 89.53 | 93.26 | ||
| Turbine power GTbap | Aspen Hysys | kW | 65.64 | 68.49 |
| Aspen Plus | 64.9 | 67.52 | ||
| Ebsilon = var | 63.69 | 67.11 | ||
| Ebsilon = const | 65.20 | 67.63 | ||
| Combined turbines gross power | Aspen Hysys | kW | 154.37 | 161.42 |
| Aspen Plus | 154.20 | 160.72 | ||
| Ebsilon = var | 151.36 | 159.76 | ||
| Ebsilon = const | 154.72 | 160.89 | ||
| Power for own needs | Aspen Hysys | kW | 19.12 | 15.75 |
| Aspen Plus | 19.30 | 16 | ||
| Ebsilon = var | 18.94 | 15.954 | ||
| Ebsilon = const | 15.954 | |||
| Chemical energy rate of combustion | Aspen Hysys | kW | 307.42 | 336.23 |
| Aspen Plus | ||||
| Ebsilon = var | 307.45 | 336.1 | ||
| Ebsilon = const | ||||
| Net efficiency | Aspen Hysys | % | 44.00 | 43.32 |
| Aspen Plus | 43.88 | 43.05 | ||
| Ebsilon = var | 43.07 | 42.8 | ||
| Ebsilon = const | 44.16 | 43.12 | ||
| Gross efficiency | Aspen Hysys | % | 50.21 | 48.01 |
| Aspen Plus | 50.16 | 47.81 | ||
| Ebsilon = var | 49.23 | 47.55 | ||
| Ebsilon = const | 50.32 | 47.86 |
| Reactions | Heat of Reaction *, kJ/kgmol |
|---|---|
| −3.2 × 105 | |
| −2.3 × 105 | |
| −2.8 × 105 | |
| −2.8 × 105 |
| Parameter | Symbol | Unit | Combined * | N2 | N2O | NO | NO2 |
|---|---|---|---|---|---|---|---|
| Temperature at the WCC outlet = var | Aspen Hysys | °C | 1107 | 1106 | 1104 | 1100 | 1116 |
| Aspen Plus | 1106 | 1105 | 1103 | 1100 | 1115 | ||
| Ebsilon | n.a. | 1100 | n.a. | n.a. | n.a. | ||
| Fuel mass flow () | Aspen Hysys | g/s | 18.00 | ||||
| Aspen Plus | |||||||
| Ebsilon | |||||||
| Oxygen mass flow ) | Aspen Hysys | g/s | 23.13 | 22.72 | 22.96 | 23.19 | 23.66 |
| Aspen Plus | 23.13 | 22.72 | 22.96 | 23.19 | 23.66 | ||
| Ebsilon | n.a. | 22.4 | n.a. | n.a. | n.a. | ||
| Water mass flow | Aspen Hysys | g/s | 58.86 | 59.28 | 59.04 | 58.80 | 58.33 |
| Aspen Plus | 58.86 | 59.28 | 59.04 | 58.80 | 58.33 | ||
| Ebsilon | n.a. | 59.6 | n.a. | n.a. | n.a. | ||
| Exhaust temperature after HE | Aspen Hysys | °C | 187.9 | 186.1 | 186.3 | 183.60 | 195.00 |
| Aspen Plus | 187.33 | 185.57 | 185.81 | 183.55 | 194.44 | ||
| Ebsilon | n.a. | 147.3 | n.a. | n.a. | n.a. | ||
| Turbine power GT | Aspen Hysys | kW | 89.40 | 89.61 | 89.26 | 89.05 | 89.66 |
| Aspen Plus | 89.58 | 89.79 | 89.44 | 89.25 | 89.85 | ||
| Ebsilon | n.a. | 89.53 | n.a. | n.a. | n.a. | ||
| Turbine power GTbap | Aspen Hysys | kW | 65.46 | 65.58 | 65.37 | 65.14 | 65.75 |
| Aspen Plus | 65.23 | 65.35 | 65.13 | 64.92 | 65.53 | ||
| Ebsilon | n.a. | 65.2 | n.a. | n.a. | n.a. | ||
| Combined turbines gross power | Aspen Hysys | kW | 154.9 | 155.2 | 154.6 | 154.2 | 155.4 |
| Aspen Plus | 154.8 | 155.1 | 154.6 | 154.2 | 155.4 | ||
| Ebsilon | n.a. | 154.72 | n.a. | n.a. | n.a. | ||
| Power for own needs | Aspen Hysys | kW | 19.03 | 18.94 | 18.99 | 19.05 | 19.15 |
| Aspen Plus | 19.28 | 19.19 | 19.25 | 19.30 | 19.40 | ||
| Ebsilon | n.a. | 18.94 | n.a. | n.a. | n.a. | ||
| Chemical energy rate of combustion | Aspen Hysys | kW | 307.49 | ||||
| Aspen Plus | |||||||
| Ebsilon | 307.45 | ||||||
| Net efficiency | Aspen Hysys | % | 44.18 | 44.32 | 44.12 | 43.96 | 44.32 |
| Aspen Plus | 44.08 | 44.21 | 44.01 | 43.86 | 44.22 | ||
| Ebsilon | n.a. | 44.16 | n.a. | n.a. | n.a. | ||
| Gross efficiency | Aspen Hysys | % | 50.37 | 50.48 | 50.30 | 50.16 | 50.55 |
| Aspen Plus | 50.35 | 50.45 | 50.27 | 50.14 | 50.53 | ||
| Ebsilon | n.a. | 50.32 | n.a. | n.a. | n.a. | ||
| N2 mass flow | Aspen Hysys | g/s | 0.10 | 0.41 | - | - | - |
| Aspen Plus | 0.10 | 0.41 | |||||
| Ebsilon | n.a. | 0.31 | |||||
| N2O mass flow | Aspen Hysys | g/s | 0.16 | - | 0.65 | - | - |
| Aspen Plus | 0.16 | 0.65 | |||||
| Ebsilon | n.a. | n.a. | |||||
| NO mass flow | Aspen Hysys | g/s | 0.22 | - | - | 0.89 | - |
| Aspen Plus | 0.22 | 0.89 | |||||
| Ebsilon | n.a. | n.a. | |||||
| NO2 mass flow | Aspen Hysys | g/s | 0.34 | - | - | 1.36 | |
| Aspen Plus | 0.34 | 1.36 | |||||
| Ebsilon | n.a. | n.a. | |||||
| Parameter | Symbol | Unit | Value Aspen Plus | Value Aspen HYSYS | Value Ebsilon | |||
|---|---|---|---|---|---|---|---|---|
| Fuel type | - | Mixture 1 | Methane | Mixture 1 | Methane | Mixture 1 | Methane | |
| Fuel mass flow | g/s | 16.68 | 6.23 | 16.68 | 6.23 | 16.68 | 6.23 | |
| Oxygen mass flow | g/s | 21.21 | 24.86 | 21.21 | 24.86 | 20.76 | 24.85 | |
| Water mass flow | g/s | 62.11 | 68.91 | 62.11 | 68.91 | 62.56 | 68.92 | |
| CO2 mass flow in exhaust | g/s | 22.68 | 17.10 | 22.68 | 17.10 | 22.68 | 17.09 | |
| NO mass flow in exhaust | g/s | 0.82 | - | 0.82 | - | - | - | |
| Water mass flow in exhaust | g/s | 76.50 | 82.90 | 76.50 | 82.90 | 76.93 | 82.91 | |
| Water production | g/s | 14.38 | 14.00 | 14.38 | 14.00 | 14.226 | 13.876 | |
| Exhaust temperature (before regenerative HE1, after GTbap) | °C | 322.11 | 317.95 | 321.4 | 317.1 | 288.0 | 283.04 | |
| Exhaust temperature (after regenerative HE1, x = 0.9999) | °C | 41.83 | 41.83 | 38.95 | 39.73 | 38.95 | 39.73 | |
| Turbine power GT | kW | 90.3 | 94.0 | 91.05 | 95.38 | 86.00 | 89.168 | |
| Turbine power GTbap | kW | 65.6 | 68.0 | 66.14 | 69.04 | 62.16 | 64.19 | |
| Combined turbines gross power | kW | 155.9 | 162.0 | 157.19 | 164.42 | 148.16 | 153.358 | |
| Optimistic SEC Pump power consumption (x = 0 in mixing part of SEC) | kW | 17.79 | 12.94 | 17.79 | 12.89 | 14.57 | 14.84 | |
| Not optimistic SEC Pump power consumption (x = 0.25 in mixing part of SEC) | kW | 54.93 | 53.19 | 54.93 | 53.18 | |||
| Power for own needs with optimistic SEC | kW | 43.61 | 32.49 | 43.59 | 32.62 | 41.22 | 35.612 | |
| Power for own needs with optimistic SEC | kW | 80.75 | 72.74 | 80.63 | 72.91 | |||
| Chemical energy rate of combustion | kW | 284.86 | 311.82 | 284.88 | 311.72 | 284.97 | 311.59 | |
| Net efficiency with optimistic SEC | % | 39.43 | 41.54 | 39.91 | 41.58 | 37.53 | 37.8 | |
| Net efficiency with not optimistic SEC | % | 26.40 | 28.63 | 26.87 | 28.66 | |||
| Gross efficiency | % | 54.74 | 51.96 | 55.18 | 52.10 | 52.00 | 49.22 | |
| Parameter | Software | Symbol | Unit | Methane PP -Conventional | Methane PFD with SEC Zero-Emission | Mixture PFD with SEC nCO2PP |
|---|---|---|---|---|---|---|
| Net efficiency with optimistic SEC | Aspen Plus | % | 47.1 | 41.5 | 39.4 | |
| Aspen Hysys | 47.1 | 41.5 | 39.9 | |||
| CO2 mass flow in exhaust | Aspen Plus | g/s | 17.1 | 17.1 | 22.7 | |
| Aspen Hysys | 17.1 | 17.1 | 22.7 | |||
| Power for own needs with optimistic SEC | Aspen Plus | kW | 15.0 | 32.5 | 43.6 | |
| Aspen Hysys | 15.0 | 32.6 | 43.6 | |||
| Turbine power output | Aspen Plus | kW | 162.0 | 162.0 | 155.9 | |
| Aspen Hysys | 162.0 | 164 | 157.1 | |||
| Chemical energy rate of combustion | Aspen Plus | kW | 311.8 | 311.8 | 284.9 | |
| Aspen Hysys | 311.8 | 311.8 | 284.9 | |||
| Emission of carbon dioxide | Aspen Plus | kg/MWh | 418.78 | 0.0 | −727.12 | |
| Aspen Hysys | 418.78 | 0.0 | −720.0 | |||
| Relative emissivity of carbon dioxide | Aspen Plus | %kg/MWh | 197.42 | 0.0 | −286.70 | |
| Aspen Hysys | 197.42 | 0.0 | −286.70 | |||
| Avoided emission of carbon dioxide | Aspen Plus | Avoid | kg/MWh | 0.00 | 475.33 | 1454.23 |
| Aspen Hysys | 0.00 | 476.22 | 1440 | |||
| Avoided relative emissivity of carbon dioxide | Aspen Plus | Avoid | %kg/MWh | 0.00 | 197.45 | 573.40 |
| Aspen Hysys | 0.00 | 197.54 | 573.40 | |||
| Specific Primary Energy Consumption for Carbone Avoided | Aspen Plus | SPECCA | MJ/kgCO2 | NA | 0.999 | 0.822 |
| Aspen Hysys | NA | 0.999 | 0.822 |
Publisher’s Note: MDPI stays neutral with regard to jurisdictional claims in published maps and institutional affiliations. |
© 2021 by the authors. Licensee MDPI, Basel, Switzerland. This article is an open access article distributed under the terms and conditions of the Creative Commons Attribution (CC BY) license (https://creativecommons.org/licenses/by/4.0/).
Share and Cite
Ziółkowski, P.; Madejski, P.; Amiri, M.; Kuś, T.; Stasiak, K.; Subramanian, N.; Pawlak-Kruczek, H.; Badur, J.; Niedźwiecki, Ł.; Mikielewicz, D. Thermodynamic Analysis of Negative CO2 Emission Power Plant Using Aspen Plus, Aspen Hysys, and Ebsilon Software. Energies 2021, 14, 6304. https://doi.org/10.3390/en14196304
Ziółkowski P, Madejski P, Amiri M, Kuś T, Stasiak K, Subramanian N, Pawlak-Kruczek H, Badur J, Niedźwiecki Ł, Mikielewicz D. Thermodynamic Analysis of Negative CO2 Emission Power Plant Using Aspen Plus, Aspen Hysys, and Ebsilon Software. Energies. 2021; 14(19):6304. https://doi.org/10.3390/en14196304
Chicago/Turabian StyleZiółkowski, Paweł, Paweł Madejski, Milad Amiri, Tomasz Kuś, Kamil Stasiak, Navaneethan Subramanian, Halina Pawlak-Kruczek, Janusz Badur, Łukasz Niedźwiecki, and Dariusz Mikielewicz. 2021. "Thermodynamic Analysis of Negative CO2 Emission Power Plant Using Aspen Plus, Aspen Hysys, and Ebsilon Software" Energies 14, no. 19: 6304. https://doi.org/10.3390/en14196304
APA StyleZiółkowski, P., Madejski, P., Amiri, M., Kuś, T., Stasiak, K., Subramanian, N., Pawlak-Kruczek, H., Badur, J., Niedźwiecki, Ł., & Mikielewicz, D. (2021). Thermodynamic Analysis of Negative CO2 Emission Power Plant Using Aspen Plus, Aspen Hysys, and Ebsilon Software. Energies, 14(19), 6304. https://doi.org/10.3390/en14196304

