Assessment of the Feasibility of Implementing Shower Heat Exchangers in Residential Buildings Based on Users’ Energy Saving Preferences
Abstract
:1. Introduction
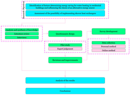
2. Materials and Methods
2.1. Case Study
2.2. Survey Research
2.3. Shower Heat Exchangers
3. Results and Discussion
3.1. Demographics & Households Characteristics
3.2. Factors Determining Energy Saving for Water Heating
3.3. Factors Influencing the Choice of an Alternative Energy Source
3.4. The Use of Shower Heat Exchangers
3.5. Analysis of the Associations
4. Conclusions
Author Contributions
Funding
Institutional Review Board Statement
Informed Consent Statement
Data Availability Statement
Acknowledgments
Conflicts of Interest
Appendix A
| Questions * | Available Choices | ||||
|---|---|---|---|---|---|
| Demographics & Households Characteristics/Evaluation of domestic hot water heating system (for questions Q8–Q11, the available choices were: definitely good/yes, rather good/yes, no opinion, rather poorly/no, definitely poorly/no) | |||||
| Q1. Age | 18–30 | >30–40 | >40–50 | >50–60 | >60 |
| Q2. Gender | Female | Male | Not listed | Prefer not to answer | |
| Q3. Place of residence | City/town | Village | |||
| Q4. Residential house | Single-family or terraced | Multi-family multi-storey | |||
| Q5. Education | Master’s degree | Bachelor’s degree | High school | Professional certification | |
| Q6. The main source of domestic hot water | District heating system | Gas water heater | Electric water heater | Gas boiler | |
| Solid fuel boiler | Other | ||||
| Q7. Additional device for heating water | Solar panels | Heat pump | Biomass boiler | Shower heat exchanger | |
| Device that uses fossil energy sources | Other renewable energy source device | No device | |||
| Q8. How do you rate your domestic hot water heating system? | |||||
| Q9. Are your energy bills for heating water acceptable? | |||||
| Q10. Do you experience any inconvenience with your domestic hot water heating system? | |||||
| Q11. Do you think that in Poland there is a problem with access to fossil fuels? | |||||
| Factors determining energy saving for water heating (for questions Q12–Q16, the available choices were: definitely yes, rather yes, no opinion, rather no, definitely no) | |||||
| Q12. Would the possibility of protecting the environment and natural resources induce you to save energy for heating water? | |||||
| Q13. Would the possibility of achieving economic benefits induce you to save energy for heating water? | |||||
| Q14. Would the introduction of legal regulations imposing energy saving and emission reduction induce you to save energy for water heating? | |||||
| Q15. Would the possible increase in the comfort and safety of installation use encourage you to save energy for heating water? | |||||
| Q16. Could technical facilitations related to the installation and operation of the system as well as the availability of energy sources encourage you to save energy for heating water? | |||||
| Factors influencing the choice of an alternative energy source (for questions Q17–Q32, the available choices were: definitely yes, rather yes, no opinion, rather no, definitely no) | |||||
| Q17. Would the amount of GHG reduction resulting from the use of an alternative energy source for heating water affect its choice? | |||||
| Q18. Would the amount of potentially saved energy resources affect the choice of an alternative energy source for heating water? | |||||
| Q19. Would the cost of purchasing and installing individual devices affect the choice of an alternative energy source for heating water? | |||||
| Q20. Would the unit cost of heating water affect the choice of an alternative energy source for heating water? | |||||
| Q21. Would the costs of maintenance and possible repair of the system affect the choice of an alternative energy source for heating water? | |||||
| Q22. Would the expected service life of the system affect the choice of an alternative energy source for heating water? | |||||
| Q23. Would the possibility of obtaining financing for the purchase of the system affect the choice of an alternative energy source for heating water? | |||||
| Q24. Would the introduction of legal regulations requiring the use of specific energy sources affect their choice as an alternative energy source for water heating? | |||||
| Q25. Would the introduction of legal regulations ordering the reduction of greenhouse gas emissions resulting from the combustion of fuels affect the choice of an alternative energy source for water heating? | |||||
| Q26. Would the expected increase in the level of comfort of use of the hot water system affect the choice of an alternative energy source for heating water? | |||||
| Q27. Would hygiene considerations, including prevention of Legionella bacteria growth, affect the choice of an alternative energy source for heating water? | |||||
| Q28. Would the availability of information on individual systems affect the choice of an alternative energy source for heating water? | |||||
| Q29. Would issues related to the availability of a given energy source throughout the year affect its choice as an alternative energy source for heating water? | |||||
| Q30. Would the possibility of using a given energy source together with other alternative energy sources for heating water affect its choice? | |||||
| Q31. Would technical considerations related to the installation of the system, including the need to modify the plumbing, affect the choice of an alternative energy source for water heating? | |||||
| Q32. Would technical considerations related to the operation of the system, including the risk of scaling in water at a certain temperature, affect the choice of an alternative energy source for heating water? | |||||
| The use of shower heat exchangers (for questions Q33–Q43, the available choices were: definitely yes/high, rather yes/high, no opinion, rather no/low, definitely no/low) | |||||
| Q33. Have you ever heard of shower heat exchangers? | |||||
| Q34. Are you afraid of using the energy deposited in drain water? | |||||
| Q35. How would you rate the water consumption for showering in your home? | |||||
| Q36. How would you rate the temperature of the mixed water used for showering in your home? | |||||
| Q37. Do you have space to install a vertical DWHR heat exchanger below the shower drain? | |||||
| Q38. Is there a water heating device in your home close to the shower? | |||||
| Q39. Would installing a shower heat exchanger in your apartment require significant modifications to the existing plumbing? | |||||
| Q40. Is the price of shower heat exchangers available on the market acceptable to you? | |||||
| Q41. Is the efficiency of shower heat exchangers available on the market acceptable to you? | |||||
| Q42. Are you interested in using a drain water heat recovery system in your existing apartment? | |||||
| Q43. Are you interested in using a drain water heat recovery system in the construction of a new house? | |||||
Appendix B
| Q1 | Q2 | Q3 | Q4 | Q5 | Q6 | Q7 | Q7 | Q8 | Q10 | Q11 | Q12 | Q13 | Q14 | Q15 | |
|---|---|---|---|---|---|---|---|---|---|---|---|---|---|---|---|
| Q1 | 1.00 | 0.09 | 0.01 | 0.37 | 0.19 | 0.48 | 0.34 | 0.16 | 0.24 | 0.15 | 0.15 | 0.12 | 0.13 | 0.07 | 0.11 |
| Q2 | 0.09 | 1.00 | 0.05 | 0.02 | 0.09 | 0.05 | 0.11 | 0.06 | 0.10 | 0.09 | 0.07 | 0.14 | 0.08 | 0.05 | 0.06 |
| Q3 | 0.01 | 0.05 | - | - | 0.11 | 0.54 | 0.26 | 0.04 | 0.29 | 0.16 | 0.23 | 0.07 | 0.11 | 0.06 | 0.12 |
| Q4 | 0.37 | 0.02 | - | - | 0.10 | 0.85 | 0.58 | 0.08 | 0.41 | 0.30 | 0.42 | 0.16 | 0.06 | 0.09 | 0.11 |
| Q5 | 0.19 | 0.09 | 0.11 | 0.10 | 1.00 | 0.09 | 0.12 | 0.08 | 0.09 | 0.10 | 0.06 | 0.10 | 0.10 | 0.08 | 0.09 |
| Q6 | 0.48 | 0.05 | 0.54 | 0.85 | 0.09 | 1.00 | 0.33 | 0.18 | 0.35 | 0.20 | 0.33 | 0.16 | 0.09 | 0.11 | 0.09 |
| Q7 | 0.34 | 0.11 | 0.26 | 0.58 | 0.12 | 0.33 | 1.00 | 0.11 | 0.27 | 0.14 | 0.14 | 0.08 | 0.12 | 0.08 | 0.12 |
| Q8 | 0.16 | 0.06 | 0.04 | 0.08 | 0.08 | 0.18 | 0.11 | 1.00 | 0.18 | 0.49 | 0.11 | 0.09 | 0.10 | 0.05 | 0.05 |
| Q9 | 0.24 | 0.10 | 0.29 | 0.41 | 0.09 | 0.35 | 0.27 | 0.18 | 1.00 | 0.13 | 0.18 | 0.10 | 0.06 | 0.08 | 0.12 |
| Q10 | 0.15 | 0.09 | 0.16 | 0.30 | 0.10 | 0.20 | 0.14 | 0.49 | 0.13 | 1.00 | 0.11 | 0.11 | 0.11 | 0.08 | 0.06 |
| Q11 | 0.15 | 0.07 | 0.23 | 0.42 | 0.06 | 0.33 | 0.14 | 0.11 | 0.18 | 0.11 | 1.00 | 0.31 | 0.12 | 0.09 | 0.15 |
| Q12 | 0.12 | 0.14 | 0.07 | 0.16 | 0.10 | 0.16 | 0.08 | 0.09 | 0.10 | 0.11 | 0.31 | 1.00 | 0.16 | 0.23 | 0.20 |
| Q13 | 0.13 | 0.08 | 0.11 | 0.06 | 0.10 | 0.09 | 0.12 | 0.10 | 0.06 | 0.11 | 0.12 | 0.16 | 1.00 | 0.11 | 0.15 |
| Q14 | 0.07 | 0.05 | 0.06 | 0.09 | 0.08 | 0.11 | 0.08 | 0.05 | 0.08 | 0.08 | 0.09 | 0.23 | 0.11 | 1.00 | 0.12 |
| Q15 | 0.11 | 0.06 | 0.12 | 0.11 | 0.09 | 0.09 | 0.12 | 0.05 | 0.12 | 0.06 | 0.15 | 0.20 | 0.15 | 0.12 | 1.00 |
| Q16 | 0.08 | 0.06 | 0.02 | 0.09 | 0.08 | 0.07 | 0.12 | 0.18 | 0.07 | 0.17 | 0.08 | 0.12 | 0.11 | 0.17 | 0.08 |
| Q17 | 0.12 | 0.12 | 0.07 | 0.09 | 0.09 | 0.11 | 0.09 | 0.08 | 0.09 | 0.06 | 0.22 | 0.39 | 0.12 | 0.14 | 0.14 |
| Q18 | 0.13 | 0.10 | 0.10 | 0.07 | 0.08 | 0.10 | 0.07 | 0.08 | 0.08 | 0.08 | 0.21 | 0.36 | 0.12 | 0.10 | 0.12 |
| Q19 | 0.09 | 0.08 | 0.12 | 0.15 | 0.09 | 0.12 | 0.11 | 0.10 | 0.09 | 0.10 | 0.10 | 0.13 | 0.11 | 0.10 | 0.05 |
| Q20 | 0.11 | 0.09 | 0.10 | 0.11 | 0.08 | 0.15 | 0.12 | 0.07 | 0.10 | 0.11 | 0.11 | 0.14 | 0.09 | 0.11 | 0.06 |
| Q21 | 0.22 | 0.06 | 0.09 | 0.11 | 0.09 | 0.30 | 0.13 | 0.11 | 0.18 | 0.10 | 0.17 | 0.18 | 0.14 | 0.09 | 0.07 |
| Q22 | 0.12 | 0.07 | 0.07 | 0.11 | 0.05 | 0.17 | 0.13 | 0.09 | 0.12 | 0.10 | 0.12 | 0.10 | 0.13 | 0.11 | 0.07 |
| Q23 | 0.09 | 0.07 | 0.17 | 0.24 | 0.11 | 0.18 | 0.15 | 0.07 | 0.14 | 0.11 | 0.15 | 0.18 | 0.09 | 0.09 | 0.06 |
| Q24 | 0.10 | 0.08 | 0.09 | 0.14 | 0.08 | 0.14 | 0.08 | 0.07 | 0.10 | 0.09 | 0.10 | 0.21 | 0.10 | 0.75 | 0.14 |
| Q25 | 0.10 | 0.07 | 0.11 | 0.10 | 0.09 | 0.14 | 0.08 | 0.08 | 0.11 | 0.08 | 0.11 | 0.20 | 0.11 | 0.65 | 0.16 |
| Q26 | 0.11 | 0.07 | 0.10 | 0.10 | 0.09 | 0.11 | 0.14 | 0.05 | 0.12 | 0.08 | 0.10 | 0.16 | 0.15 | 0.21 | 0.70 |
| Q27 | 0.11 | 0.06 | 0.11 | 0.10 | 0.07 | 0.09 | 0.13 | 0.05 | 0.11 | 0.06 | 0.11 | 0.17 | 0.15 | 0.15 | 0.73 |
| Q28 | 0.09 | 0.08 | 0.07 | 0.10 | 0.08 | 0.10 | 0.13 | 0.09 | 0.08 | 0.12 | 0.09 | 0.19 | 0.05 | 0.17 | 0.16 |
| Q29 | 0.08 | 0.09 | 0.10 | 0.15 | 0.08 | 0.11 | 0.09 | 0.09 | 0.09 | 0.08 | 0.10 | 0.13 | 0.06 | 0.13 | 0.18 |
| Q30 | 0.11 | 0.06 | 0.09 | 0.13 | 0.08 | 0.14 | 0.11 | 0.10 | 0.10 | 0.06 | 0.13 | 0.13 | 0.05 | 0.18 | 0.23 |
| Q31 | 0.09 | 0.06 | 0.08 | 0.11 | 0.07 | 0.10 | 0.14 | 0.18 | 0.06 | 0.16 | 0.07 | 0.07 | 0.11 | 0.15 | 0.08 |
| Q32 | 0.11 | 0.06 | 0.07 | 0.07 | 0.07 | 0.12 | 0.10 | 0.17 | 0.04 | 0.16 | 0.06 | 0.10 | 0.12 | 0.14 | 0.11 |
| Q33 | 0.16 | 0.06 | 0.06 | 0.17 | 0.13 | 0.16 | 0.19 | 0.09 | 0.10 | 0.10 | 0.10 | 0.12 | 0.11 | 0.08 | 0.09 |
| Q34 | 0.09 | 0.08 | 0.04 | 0.05 | 0.10 | 0.12 | 0.09 | 0.11 | 0.10 | 0.09 | 0.10 | 0.11 | 0.10 | 0.06 | 0.10 |
| Q35 | 0.09 | 0.06 | 0.14 | 0.20 | 0.08 | 0.16 | 0.10 | 0.05 | 0.12 | 0.09 | 0.13 | 0.08 | 0.10 | 0.10 | 0.10 |
| Q36 | 0.14 | 0.10 | 0.11 | 0.04 | 0.06 | 0.12 | 0.09 | 0.11 | 0.09 | 0.09 | 0.09 | 0.10 | 0.08 | 0.10 | 0.09 |
| Q37 | 0.17 | 0.13 | 0.15 | 0.11 | 0.11 | 0.14 | 0.11 | 0.12 | 0.07 | 0.11 | 0.08 | 0.07 | 0.08 | 0.11 | 0.08 |
| Q38 | 0.23 | 0.06 | 0.23 | 0.21 | 0.08 | 0.16 | 0.09 | 0.09 | 0.13 | 0.10 | 0.11 | 0.10 | 0.10 | 0.08 | 0.09 |
| Q39 | 0.11 | 0.08 | 0.11 | 0.07 | 0.08 | 0.11 | 0.08 | 0.07 | 0.12 | 0.07 | 0.11 | 0.13 | 0.10 | 0.09 | 0.09 |
| Q40 | 0.09 | 0.08 | 0.09 | 0.08 | 0.10 | 0.11 | 0.11 | 0.13 | 0.13 | 0.08 | 0.08 | 0.08 | 0.11 | 0.07 | 0.07 |
| Q41 | 0.12 | 0.06 | 0.06 | 0.12 | 0.08 | 0.13 | 0.16 | 0.10 | 0.11 | 0.08 | 0.09 | 0.10 | 0.10 | 0.09 | 0.08 |
| Q42 | 0.14 | 0.06 | 0.20 | 0.21 | 0.11 | 0.16 | 0.18 | 0.11 | 0.16 | 0.12 | 0.10 | 0.09 | 0.08 | 0.09 | 0.13 |
| Q43 | 0.12 | 0.08 | 0.23 | 0.24 | 0.07 | 0.14 | 0.11 | 0.09 | 0.15 | 0.12 | 0.10 | 0.09 | 0.12 | 0.10 | 0.10 |
| Q16 | Q17 | Q18 | Q19 | Q20 | Q21 | Q22 | Q23 | Q24 | Q25 | Q26 | Q27 | Q28 | Q29 | Q30 | |
|---|---|---|---|---|---|---|---|---|---|---|---|---|---|---|---|
| Q1 | 0.08 | 0.12 | 0.13 | 0.09 | 0.11 | 0.22 | 0.12 | 0.09 | 0.10 | 0.10 | 0.11 | 0.11 | 0.09 | 0.08 | 0.11 |
| Q2 | 0.06 | 0.12 | 0.10 | 0.08 | 0.09 | 0.06 | 0.07 | 0.07 | 0.08 | 0.07 | 0.07 | 0.06 | 0.08 | 0.09 | 0.06 |
| Q3 | 0.02 | 0.07 | 0.10 | 0.12 | 0.10 | 0.09 | 0.07 | 0.17 | 0.09 | 0.11 | 0.10 | 0.11 | 0.07 | 0.10 | 0.09 |
| Q4 | 0.09 | 0.09 | 0.07 | 0.15 | 0.11 | 0.11 | 0.11 | 0.24 | 0.14 | 0.10 | 0.10 | 0.10 | 0.10 | 0.15 | 0.13 |
| Q5 | 0.08 | 0.09 | 0.08 | 0.09 | 0.08 | 0.09 | 0.05 | 0.11 | 0.08 | 0.09 | 0.09 | 0.07 | 0.08 | 0.08 | 0.08 |
| Q6 | 0.07 | 0.11 | 0.10 | 0.12 | 0.15 | 0.30 | 0.17 | 0.18 | 0.14 | 0.14 | 0.11 | 0.09 | 0.10 | 0.11 | 0.14 |
| Q7 | 0.12 | 0.09 | 0.07 | 0.11 | 0.12 | 0.13 | 0.13 | 0.15 | 0.08 | 0.08 | 0.14 | 0.13 | 0.13 | 0.09 | 0.11 |
| Q8 | 0.18 | 0.08 | 0.08 | 0.10 | 0.07 | 0.11 | 0.09 | 0.07 | 0.07 | 0.08 | 0.05 | 0.05 | 0.09 | 0.09 | 0.10 |
| Q9 | 0.07 | 0.09 | 0.08 | 0.09 | 0.10 | 0.18 | 0.12 | 0.14 | 0.10 | 0.11 | 0.12 | 0.11 | 0.08 | 0.09 | 0.10 |
| Q10 | 0.17 | 0.06 | 0.08 | 0.10 | 0.11 | 0.10 | 0.10 | 0.11 | 0.09 | 0.08 | 0.08 | 0.06 | 0.12 | 0.08 | 0.06 |
| Q11 | 0.08 | 0.22 | 0.21 | 0.10 | 0.11 | 0.17 | 0.12 | 0.15 | 0.10 | 0.11 | 0.10 | 0.11 | 0.09 | 0.10 | 0.13 |
| Q12 | 0.12 | 0.39 | 0.36 | 0.13 | 0.14 | 0.18 | 0.10 | 0.18 | 0.21 | 0.20 | 0.16 | 0.17 | 0.19 | 0.13 | 0.13 |
| Q13 | 0.11 | 0.12 | 0.12 | 0.11 | 0.09 | 0.14 | 0.13 | 0.09 | 0.10 | 0.11 | 0.15 | 0.15 | 0.05 | 0.06 | 0.05 |
| Q14 | 0.17 | 0.14 | 0.10 | 0.10 | 0.11 | 0.09 | 0.11 | 0.09 | 0.75 | 0.65 | 0.21 | 0.15 | 0.17 | 0.13 | 0.18 |
| Q15 | 0.08 | 0.14 | 0.12 | 0.05 | 0.06 | 0.07 | 0.07 | 0.06 | 0.14 | 0.16 | 0.70 | 0.73 | 0.16 | 0.18 | 0.23 |
| Q16 | 1.00 | 0.10 | 0.11 | 0.08 | 0.06 | 0.09 | 0.10 | 0.08 | 0.11 | 0.12 | 0.12 | 0.06 | 0.05 | 0.07 | 0.08 |
| Q17 | 0.10 | 1.00 | 0.82 | 0.09 | 0.11 | 0.10 | 0.09 | 0.11 | 0.15 | 0.15 | 0.10 | 0.09 | 0.12 | 0.08 | 0.11 |
| Q18 | 0.11 | 0.82 | 1.00 | 0.08 | 0.09 | 0.09 | 0.10 | 0.09 | 0.11 | 0.13 | 0.11 | 0.11 | 0.12 | 0.08 | 0.12 |
| Q19 | 0.08 | 0.09 | 0.08 | 1.00 | 0.75 | 0.63 | 0.65 | 0.72 | 0.12 | 0.13 | 0.10 | 0.07 | 0.67 | 0.67 | 0.56 |
| Q20 | 0.06 | 0.11 | 0.09 | 0.75 | 1.00 | 0.49 | 0.43 | 0.51 | 0.13 | 0.13 | 0.09 | 0.08 | 0.48 | 0.49 | 0.34 |
| Q21 | 0.09 | 0.10 | 0.09 | 0.63 | 0.49 | 1.00 | 0.67 | 0.55 | 0.15 | 0.20 | 0.08 | 0.07 | 0.60 | 0.38 | 0.40 |
| Q22 | 0.10 | 0.09 | 0.10 | 0.65 | 0.43 | 0.67 | 1.00 | 0.52 | 0.17 | 0.19 | 0.07 | 0.07 | 0.48 | 0.46 | 0.43 |
| Q23 | 0.08 | 0.11 | 0.09 | 0.72 | 0.51 | 0.55 | 0.52 | 1.00 | 0.13 | 0.14 | 0.10 | 0.07 | 0.59 | 0.50 | 0.44 |
| Q24 | 0.11 | 0.15 | 0.11 | 0.12 | 0.13 | 0.15 | 0.17 | 0.13 | 1.00 | 0.78 | 0.21 | 0.15 | 0.20 | 0.18 | 0.17 |
| Q25 | 0.12 | 0.15 | 0.13 | 0.13 | 0.13 | 0.20 | 0.19 | 0.14 | 0.78 | 1.00 | 0.22 | 0.17 | 0.13 | 0.15 | 0.14 |
| Q26 | 0.12 | 0.10 | 0.11 | 0.10 | 0.09 | 0.08 | 0.07 | 0.10 | 0.21 | 0.22 | 1.00 | 0.76 | 0.17 | 0.19 | 0.28 |
| Q27 | 0.06 | 0.09 | 0.11 | 0.07 | 0.08 | 0.07 | 0.07 | 0.07 | 0.15 | 0.17 | 0.76 | 1.00 | 0.14 | 0.17 | 0.25 |
| Q28 | 0.05 | 0.12 | 0.12 | 0.67 | 0.48 | 0.60 | 0.48 | 0.59 | 0.20 | 0.13 | 0.17 | 0.14 | 1.00 | 0.70 | 0.72 |
| Q29 | 0.07 | 0.08 | 0.08 | 0.67 | 0.49 | 0.38 | 0.46 | 0.50 | 0.18 | 0.15 | 0.19 | 0.17 | 0.70 | 1.00 | 0.66 |
| Q30 | 0.08 | 0.11 | 0.12 | 0.56 | 0.34 | 0.40 | 0.43 | 0.44 | 0.17 | 0.14 | 0.28 | 0.25 | 0.72 | 0.66 | 1.00 |
| Q31 | 0.66 | 0.11 | 0.12 | 0.16 | 0.12 | 0.09 | 0.06 | 0.13 | 0.11 | 0.11 | 0.13 | 0.09 | 0.14 | 0.13 | 0.16 |
| Q32 | 0.66 | 0.10 | 0.11 | 0.20 | 0.15 | 0.13 | 0.11 | 0.15 | 0.10 | 0.09 | 0.17 | 0.12 | 0.20 | 0.19 | 0.19 |
| Q33 | 0.13 | 0.13 | 0.13 | 0.17 | 0.17 | 0.14 | 0.14 | 0.16 | 0.09 | 0.07 | 0.11 | 0.11 | 0.20 | 0.15 | 0.15 |
| Q34 | 0.07 | 0.08 | 0.10 | 0.08 | 0.07 | 0.09 | 0.08 | 0.11 | 0.07 | 0.08 | 0.06 | 0.07 | 0.09 | 0.08 | 0.07 |
| Q35 | 0.09 | 0.11 | 0.09 | 0.09 | 0.07 | 0.08 | 0.07 | 0.08 | 0.10 | 0.10 | 0.09 | 0.11 | 0.08 | 0.07 | 0.06 |
| Q36 | 0.07 | 0.11 | 0.10 | 0.12 | 0.15 | 0.14 | 0.12 | 0.10 | 0.10 | 0.09 | 0.11 | 0.07 | 0.10 | 0.12 | 0.06 |
| Q37 | 0.09 | 0.07 | 0.06 | 0.08 | 0.07 | 0.11 | 0.14 | 0.09 | 0.09 | 0.09 | 0.08 | 0.08 | 0.03 | 0.07 | 0.05 |
| Q38 | 0.09 | 0.09 | 0.10 | 0.09 | 0.11 | 0.07 | 0.10 | 0.10 | 0.09 | 0.08 | 0.08 | 0.07 | 0.09 | 0.09 | 0.08 |
| Q39 | 0.11 | 0.11 | 0.11 | 0.08 | 0.06 | 0.08 | 0.08 | 0.09 | 0.10 | 0.09 | 0.13 | 0.11 | 0.07 | 0.07 | 0.08 |
| Q40 | 0.06 | 0.12 | 0.11 | 0.08 | 0.10 | 0.07 | 0.09 | 0.10 | 0.08 | 0.08 | 0.08 | 0.07 | 0.05 | 0.08 | 0.09 |
| Q41 | 0.09 | 0.09 | 0.09 | 0.08 | 0.13 | 0.07 | 0.06 | 0.09 | 0.08 | 0.09 | 0.09 | 0.09 | 0.09 | 0.08 | 0.07 |
| Q42 | 0.13 | 0.08 | 0.11 | 0.10 | 0.10 | 0.08 | 0.10 | 0.09 | 0.09 | 0.11 | 0.10 | 0.11 | 0.13 | 0.10 | 0.12 |
| Q43 | 0.09 | 0.13 | 0.12 | 0.08 | 0.08 | 0.06 | 0.09 | 0.08 | 0.11 | 0.11 | 0.09 | 0.11 | 0.12 | 0.11 | 0.12 |
| Q31 | Q32 | Q33 | Q34 | Q35 | Q36 | Q37 | Q38 | Q39 | Q40 | Q41 | Q42 | Q43 | |
|---|---|---|---|---|---|---|---|---|---|---|---|---|---|
| Q1 | 0.09 | 0.11 | 0.16 | 0.09 | 0.09 | 0.14 | 0.17 | 0.23 | 0.11 | 0.09 | 0.12 | 0.14 | 0.12 |
| Q2 | 0.06 | 0.06 | 0.06 | 0.08 | 0.06 | 0.10 | 0.13 | 0.06 | 0.08 | 0.08 | 0.06 | 0.06 | 0.08 |
| Q3 | 0.08 | 0.07 | 0.06 | 0.04 | 0.14 | 0.11 | 0.15 | 0.23 | 0.11 | 0.09 | 0.06 | 0.20 | 0.23 |
| Q4 | 0.11 | 0.07 | 0.17 | 0.05 | 0.20 | 0.04 | 0.11 | 0.21 | 0.07 | 0.08 | 0.12 | 0.21 | 0.24 |
| Q5 | 0.07 | 0.07 | 0.13 | 0.10 | 0.08 | 0.06 | 0.11 | 0.08 | 0.08 | 0.10 | 0.08 | 0.11 | 0.07 |
| Q6 | 0.10 | 0.12 | 0.16 | 0.12 | 0.16 | 0.12 | 0.14 | 0.16 | 0.11 | 0.11 | 0.13 | 0.16 | 0.14 |
| Q7 | 0.14 | 0.10 | 0.19 | 0.09 | 0.10 | 0.09 | 0.11 | 0.09 | 0.08 | 0.11 | 0.16 | 0.18 | 0.11 |
| Q8 | 0.18 | 0.17 | 0.09 | 0.11 | 0.05 | 0.11 | 0.12 | 0.09 | 0.07 | 0.13 | 0.10 | 0.11 | 0.09 |
| Q9 | 0.06 | 0.04 | 0.10 | 0.10 | 0.12 | 0.09 | 0.07 | 0.13 | 0.12 | 0.13 | 0.11 | 0.16 | 0.15 |
| Q10 | 0.16 | 0.16 | 0.10 | 0.09 | 0.09 | 0.09 | 0.11 | 0.10 | 0.07 | 0.08 | 0.08 | 0.12 | 0.12 |
| Q11 | 0.07 | 0.06 | 0.10 | 0.10 | 0.13 | 0.09 | 0.08 | 0.11 | 0.11 | 0.08 | 0.09 | 0.10 | 0.10 |
| Q12 | 0.07 | 0.10 | 0.12 | 0.11 | 0.08 | 0.10 | 0.07 | 0.10 | 0.13 | 0.08 | 0.10 | 0.09 | 0.09 |
| Q13 | 0.11 | 0.12 | 0.11 | 0.10 | 0.10 | 0.08 | 0.08 | 0.10 | 0.10 | 0.11 | 0.10 | 0.08 | 0.12 |
| Q14 | 0.15 | 0.14 | 0.08 | 0.06 | 0.10 | 0.10 | 0.11 | 0.08 | 0.09 | 0.07 | 0.09 | 0.09 | 0.10 |
| Q15 | 0.08 | 0.11 | 0.09 | 0.10 | 0.10 | 0.09 | 0.08 | 0.09 | 0.09 | 0.07 | 0.08 | 0.13 | 0.10 |
| Q16 | 0.66 | 0.66 | 0.13 | 0.07 | 0.09 | 0.07 | 0.09 | 0.09 | 0.11 | 0.06 | 0.09 | 0.13 | 0.09 |
| Q17 | 0.11 | 0.10 | 0.13 | 0.08 | 0.11 | 0.11 | 0.07 | 0.09 | 0.11 | 0.12 | 0.09 | 0.08 | 0.13 |
| Q18 | 0.12 | 0.11 | 0.13 | 0.10 | 0.09 | 0.10 | 0.06 | 0.10 | 0.11 | 0.11 | 0.09 | 0.11 | 0.12 |
| Q19 | 0.16 | 0.20 | 0.17 | 0.08 | 0.09 | 0.12 | 0.08 | 0.09 | 0.08 | 0.08 | 0.08 | 0.10 | 0.08 |
| Q20 | 0.12 | 0.15 | 0.17 | 0.07 | 0.07 | 0.15 | 0.07 | 0.11 | 0.06 | 0.10 | 0.13 | 0.10 | 0.08 |
| Q21 | 0.09 | 0.13 | 0.14 | 0.09 | 0.08 | 0.14 | 0.11 | 0.07 | 0.08 | 0.07 | 0.07 | 0.08 | 0.06 |
| Q22 | 0.06 | 0.11 | 0.14 | 0.08 | 0.07 | 0.12 | 0.14 | 0.10 | 0.08 | 0.09 | 0.06 | 0.10 | 0.09 |
| Q23 | 0.13 | 0.15 | 0.16 | 0.11 | 0.08 | 0.10 | 0.09 | 0.10 | 0.09 | 0.10 | 0.09 | 0.09 | 0.08 |
| Q24 | 0.11 | 0.10 | 0.09 | 0.07 | 0.10 | 0.10 | 0.09 | 0.09 | 0.10 | 0.08 | 0.08 | 0.09 | 0.11 |
| Q25 | 0.11 | 0.09 | 0.07 | 0.08 | 0.10 | 0.09 | 0.09 | 0.08 | 0.09 | 0.08 | 0.09 | 0.11 | 0.11 |
| Q26 | 0.13 | 0.17 | 0.11 | 0.06 | 0.09 | 0.11 | 0.08 | 0.08 | 0.13 | 0.08 | 0.09 | 0.10 | 0.09 |
| Q27 | 0.09 | 0.12 | 0.11 | 0.07 | 0.11 | 0.07 | 0.08 | 0.07 | 0.11 | 0.07 | 0.09 | 0.11 | 0.11 |
| Q28 | 0.14 | 0.20 | 0.20 | 0.09 | 0.08 | 0.10 | 0.03 | 0.09 | 0.07 | 0.05 | 0.09 | 0.13 | 0.12 |
| Q29 | 0.13 | 0.19 | 0.15 | 0.08 | 0.07 | 0.12 | 0.07 | 0.09 | 0.07 | 0.08 | 0.08 | 0.10 | 0.11 |
| Q30 | 0.16 | 0.19 | 0.15 | 0.07 | 0.06 | 0.06 | 0.05 | 0.08 | 0.08 | 0.09 | 0.07 | 0.12 | 0.12 |
| Q31 | 1.00 | 0.73 | 0.14 | 0.06 | 0.10 | 0.10 | 0.07 | 0.10 | 0.07 | 0.07 | 0.06 | 0.13 | 0.10 |
| Q32 | 0.73 | 1.00 | 0.13 | 0.07 | 0.07 | 0.06 | 0.08 | 0.06 | 0.08 | 0.13 | 0.07 | 0.13 | 0.09 |
| Q33 | 0.14 | 0.13 | 1.00 | 0.27 | 0.06 | 0.09 | 0.08 | 0.10 | 0.06 | 0.34 | 0.37 | 0.32 | 0.32 |
| Q34 | 0.06 | 0.07 | 0.27 | 1.00 | 0.11 | 0.09 | 0.07 | 0.12 | 0.11 | 0.20 | 0.21 | 0.13 | 0.17 |
| Q35 | 0.10 | 0.07 | 0.06 | 0.11 | 1.00 | 0.12 | 0.08 | 0.11 | 0.11 | 0.08 | 0.10 | 0.13 | 0.09 |
| Q36 | 0.10 | 0.06 | 0.09 | 0.09 | 0.12 | 1.00 | 0.23 | 0.09 | 0.11 | 0.08 | 0.10 | 0.08 | 0.08 |
| Q37 | 0.07 | 0.08 | 0.08 | 0.07 | 0.08 | 0.23 | 1.00 | 0.25 | 0.12 | 0.10 | 0.08 | 0.10 | 0.13 |
| Q38 | 0.10 | 0.06 | 0.10 | 0.12 | 0.11 | 0.09 | 0.25 | 1.00 | 0.25 | 0.10 | 0.11 | 0.29 | 0.32 |
| Q39 | 0.07 | 0.08 | 0.06 | 0.11 | 0.11 | 0.11 | 0.12 | 0.25 | 1.00 | 0.06 | 0.09 | 0.11 | 0.10 |
| Q40 | 0.07 | 0.13 | 0.34 | 0.20 | 0.08 | 0.08 | 0.10 | 0.10 | 0.06 | 1.00 | 0.27 | 0.22 | 0.21 |
| Q41 | 0.06 | 0.07 | 0.37 | 0.21 | 0.10 | 0.10 | 0.08 | 0.11 | 0.09 | 0.27 | 1.00 | 0.31 | 0.30 |
| Q42 | 0.13 | 0.13 | 0.32 | 0.13 | 0.13 | 0.08 | 0.10 | 0.29 | 0.11 | 0.22 | 0.31 | 1.00 | 0.64 |
| Q43 | 0.10 | 0.09 | 0.32 | 0.17 | 0.09 | 0.08 | 0.13 | 0.32 | 0.10 | 0.21 | 0.30 | 0.64 | 1.00 |
References
- Ligthart, T.N.; van Harmelen, T. Estimation of shadow prices of soil organic carbon depletion and freshwater depletion for use in LCA. Int. J. Life Cycle Ass. 2019, 24, 1602–1619. [Google Scholar] [CrossRef]
- Boryczko, K.; Piegdoń, I.; Szpak, D.; Żywiec, J. Risk Assessment of Lack of Water Supply Using the Hydraulic Model of the Water Supply. Resources 2021, 10, 43. [Google Scholar] [CrossRef]
- Nagpal, H.; Spriet, J.; Murali, M.K.; McNabola, A. Heat Recovery from Wastewater—A Review of Available Resource. Water 2021, 13, 1274. [Google Scholar] [CrossRef]
- Shen, G.; Lee, Z.E.; Amadeh, A.; Zhang, K.M. A data-driven electric water heater scheduling and control system. Energ. Buildings 2021, 242, 110924. [Google Scholar] [CrossRef]
- Sayegh, M.A.; Ludwińska, A.; Rajski, K.; Dudkiewicz, E. Environmental and energy saving potential from greywater in hotels. Sci. Total Environ. 2021, 761, 143220. [Google Scholar] [CrossRef] [PubMed]
- Hong, B.; Howarth, R.W. Greenhouse gas emissions from domestic hot water: Heat pumps compared to most commonly used systems. Energy Sci. Eng. 2016, 4, 123–133. [Google Scholar] [CrossRef]
- Javanmard, M.E.; Ghaderi, S.F.; Sangari, M.S. Integrating energy and water optimization in buildings using multi-objective mixed-integer linear programming. Sustain. Cities Soc. 2020, 62, 102409. [Google Scholar] [CrossRef]
- Ravichandran, A.; Diaz-Elsayed, N.; Thomas, S.; Zhang, Q. An assessment of the influence of local conditions on the economic and environmental sustainability of drain water heat recovery systems. J. Clean. Prod. 2021, 279, 123589. [Google Scholar] [CrossRef]
- Pochwat, K.; Kordana-Obuch, S.; Starzec, M.; Piotrowska, B. Financial Analysis of the Use of Two Horizontal Drain Water Heat Recovery Units. Energies 2020, 13, 4113. [Google Scholar] [CrossRef]
- Li, Y.; Sun, F.; Zhang, Q.; Chen, X.; Yuan, W. Numerical Simulation Study on Structure Optimization and Performance Improvement of Hot Water Storage Tank in CHP System. Energies 2020, 13, 4734. [Google Scholar] [CrossRef]
- Lin, W.M.; Chang, K.C.; Liu, Y.M.; Chung, K.M. Field Surveys of Non-Residential Solar Water Heating Systems in Taiwan. Energies 2012, 5, 258–269. [Google Scholar] [CrossRef] [Green Version]
- Słyś, D.; Pochwat, K.; Czarniecki, D. An Analysis of Waste Heat Recovery from Wastewater on Livestock and Agriculture Farms. Resources 2020, 9, 3. [Google Scholar] [CrossRef] [Green Version]
- Dudkiewicz, E.; Fidorów-Kaprawy, N. Hybrid Domestic Hot Water System Performance in Industrial Hall. Resources 2020, 9, 65. [Google Scholar] [CrossRef]
- Marszal-Pomianowska, A.; Jensen, R.L.; Pomianowski, M.; Larsen, O.K.; Jørgensen, J.S.; Knudsen, S.S. Comfort of Domestic Water in Residential Buildings: Flow, Temperature and Energy in Draw-Off Points: Field Study in Two Danish Detached Houses. Energies 2021, 14, 3314. [Google Scholar] [CrossRef]
- Stec, A.; Mazur, A. An Analysis of Eco-Technology Allowing Water and Energy Saving in an Environmentally Friendly House—A Case Study from Poland. Buildings 2019, 9, 180. [Google Scholar] [CrossRef] [Green Version]
- Kordana, S. SWOT analysis of wastewater heat recovery systems application. E3S Web Conf. 2017, 17, 00042. [Google Scholar] [CrossRef]
- Selimli, S.; Eljetlawi, I.A.M. The experimental study of thermal energy recovery from shower greywater. Energ. Source Part A 2020. [Google Scholar] [CrossRef]
- El Hage, H.; Ramadan, M.; Jaber, H.; Khaled, M.; Olabi, A.G. A short review on the techniques of waste heat recovery from domestic applications. Energ. Source Part A 2020, 42, 3019–3034. [Google Scholar] [CrossRef]
- Vranay, F.; Pirsel, L.; Kacik, R.; Vranayova, Z. Adaptation of HVAC Systems to Reduce the Spread of COVID-19 in Buildings. Sustainability 2020, 12, 9992. [Google Scholar] [CrossRef]
- Wang, Q.; Dogot, T.; Yang, Y.; Jiao, J.; Shi, B.; Yin, C. From “Coal to Gas” to “Coal to Biomass”: The Strategic Choice of Social Capital in China. Energies 2020, 13, 4171. [Google Scholar] [CrossRef]
- Kida, M.; Ziembowicz, S.; Koszelnik, P. Application of an ultrasonic field, hydrogen peroxide and the fenton process in removing DEHP from bottom sediments. Desalin. Water Treat. 2020, 186, 309–316. [Google Scholar] [CrossRef]
- Zimmermann, M.; Felmeden, J.; Michel, B. Integrated Assessment of Novel Urban Water Infrastructures in Frankfurt am Main and Hamburg, Germany. Water 2018, 10, 211. [Google Scholar] [CrossRef] [Green Version]
- Čeryová, D.; Bullová, T.; Turčeková, N.; Adamičková, I.; Moravčíková, D.; Bielik, P. Assessment of the Renewable Energy Sector Performance Using Selected Indicators in European Union Countries. Resources 2020, 9, 102. [Google Scholar] [CrossRef]
- Dashtpeyma, M.; Ghodsi, R. Developing the resilient solar energy management system: A hybrid qualitative-quantitative approach. Int. J. Ambient Energy 2019. Available online: https://www.tandfonline.com/doi/abs/10.1080/01430750.2019.1630301 (accessed on 26 May 2021). [CrossRef]
- Liu, H.; Zhang, H.; Javed, S. Long-Term Performance Measurement and Analysis of a Small-Scale Ground Source Heat Pump System. Energies 2020, 13, 4527. [Google Scholar] [CrossRef]
- Golzar, F.; Nilsson, D.; Martin, V. Forecasting Wastewater Temperature Based on Artificial Neural Network (ANN) Technique and Monte Carlo Sensitivity Analysis. Sustainability 2020, 12, 6386. [Google Scholar] [CrossRef]
- Diaz-Elsayed, N.; Rezaei, N.; Ndiaye, A.; Zhang, Q. Trends in the environmental and economic sustainability of wastewater-based resource recovery: A review. J. Clean. Prod. 2020, 265, 121598. [Google Scholar] [CrossRef]
- Preisner, M.; Smol, M.; Szołdrowska, D. Trends, insights and effects of the Urban Wastewater Treatment Directive (91/271/EEC) implementation in the light of the Polish coastal zone eutrophication. Environ. Manag. 2021, 67, 342–354. [Google Scholar] [CrossRef]
- Albaiyati, M.S.A.; Danca, P.; Neagu, A.; Sandu, M. Improving the efficiency of energy recovery from wastewater by using a double heat exchanger to protect the environment. IOP Conf. Ser. Earth Environ. Sci. 2021, 664, 012063. [Google Scholar] [CrossRef]
- Manouchehri, R.; Collins, M.R. Modelling the Steady-State Performance of Coiled Falling-Film Drain Water Heat Recovery Systems Using Rated Data. Resources 2020, 9, 69. [Google Scholar] [CrossRef]
- Murr, R.; Khaled, M.; Faraj, J.; Harika, E.; Abdulhay, B. Multi drain heat recovery system—Thermal modeling, parametric analysis, and case study. Energ. Buildings 2020, 228, 110447. [Google Scholar] [CrossRef]
- Selimli, S.; Abajja, K.M.A. Recovery of greywater thermal energy with a wire on a tube heat exchanger attached to a dishwasher. Water Environ. Res. 2021. [Google Scholar] [CrossRef]
- Selimli, S.; Karabas, T.; Taskin, Y.; Karatas, M.B. Experimental study of the performance of heat recovery by a fin and tube heat exchange tank attached to the dishwasher greywater line. Sustain. Energy Technol. Assess. 2019, 36, 100552. [Google Scholar] [CrossRef]
- Schestak, I.; Spriet, J.; Styles, D.; Prysor Williams, A. Emissions down the drain: Balancing life cycle energy and greenhouse gas savings with resource use for heat recovery from kitchen drains. Energy Build. 2020, 271, 110988. [Google Scholar] [CrossRef]
- Orynycz, O.; Tucki, K. Technology Management Leading to a Smart System Solution Assuring a Decrease of Energy Consumption in Recreational Facilities. Energies 2020, 13, 3425. [Google Scholar] [CrossRef]
- Spriet, J.; McNabola, A. Decentralized Drain Water Heat Recovery: Interaction between Wastewater and Heating Flows on a Single Residence Scale. Proceedings 2018, 2, 583. [Google Scholar] [CrossRef] [Green Version]
- Gou, X.; Fu, Y.; Shah, I.A.; Li, Y.; Xu, G.; Yang, Y.; Wang, E.; Liu, L.; Wu, J. Research on a Household Dual Heat Source Heat Pump Water Heater with Preheater Based on ASPEN PLUS. Energies 2016, 9, 1026. [Google Scholar] [CrossRef] [Green Version]
- Todorović, D.; Tomić, M.; Bojanić, R.; Bajatović, D.; Anđelković, A.S. A comparative analysis of a heat pump application with grey wastewater source for domestic hot water preparation in hotels. J. Therm. Anal. Calorim. 2020, 141, 559–572. [Google Scholar] [CrossRef]
- Sohail, U.; Kwiatek, C.; Fung, A.S.; Joksimovic, D. Techno-Economic Feasibility of Wastewater Heat Recovery for A Large Hospital in Toronto, Canada. Proceedings 2019, 23, 1. [Google Scholar] [CrossRef] [Green Version]
- Zhu, J.J.; Wang, X.; Anderson, P.R. Modeling and spatial optimization of wastewater-source heat pump implementation in a wastewater collection system. Urban Water J. 2020, 16, 698–708. [Google Scholar] [CrossRef]
- Gou, X.; Liu, S.; Fu, Y.; Zhang, Q.; Iram, S.; Liu, Y. Experimental Study on the Performance of a Household Dual-Source Heat Pump Water Heater. Energies 2018, 11, 2811. [Google Scholar] [CrossRef] [Green Version]
- Wong, L.T.; Mui, K.W.; Zhou, Y. Carbon Dioxide Reduction Targets of Hot Water Showers for People in Hong Kong. Water 2017, 9, 576. [Google Scholar] [CrossRef] [Green Version]
- Kordana, S.; Słyś, D. Analysis of profitability of using a heat recovery system from grey water discharged from the shower (case study of Poland). E3S Web Conf. 2017, 22, 00085. [Google Scholar] [CrossRef] [Green Version]
- Siemiątkowski, P.; Tomaszewski, P.; Marszałek-Kawa, J.; Gierszewski, J. The Financing of Renewable Energy Sources and the Level of Sustainable Development of Poland’s Provinces in the Area of Environmental Order. Energies 2020, 13, 5591. [Google Scholar] [CrossRef]
- Krasko, V.A.; Doris, A. State distributed PV policies: Can low cost (to government) policies have a market impact? Energ Policy 2013, 59, 172–181. [Google Scholar] [CrossRef]
- Zhao, L.; Zhang, W.; Wang, W. Recognition of Energy-Saving Influencing Factors of Construction Project Lifecycle Based on Knowledge Map. Int. J. Pattern Recogn. 2021, 35, 2159017. [Google Scholar] [CrossRef]
- Tchórzewska-Cieślak, B.; Pietrucha-Urbanik, K.; Kuliczkowska, E. An Approach to Analysing Water Consumers’ Acceptance of Risk-Reduction Costs. Energies 2020, 9, 132. [Google Scholar] [CrossRef]
- Statistical Office in Rzeszów. Podkarpackie Regional Research Centre. Statistical Atlas of Podkarpackie Voivodeship; Statistics Poland—Spatial and Environmental Surveys Department: Rzeszow, Poland, 2018; Available online: https://rzeszow.stat.gov.pl/en/publications/other-studies/statistical-atlas-of-podkarpackie-voivodship,6,1.html (accessed on 16 May 2020).
- Statistics Poland. Energy Consumption in Households in 2018; GUS: Warsaw, Poland, 2019; Available online: https://stat.gov.pl/en/topics/environment-energy/energy/energy-consumption-in-households-in-2018,2,5.html (accessed on 26 May 2021).
- European Energy Network. EnR Position Paper on Energy Poverty in the European Union; Italian National Agency for New Technologies, Energy and Sustainable Economic Development: Roma, Italy, 2019; Available online: Enr-network.org/wp-content/uploads/ENERGYPOVERTY-EnRPositionPaper-January-2019.pdf (accessed on 31 May 2021).
- Statistical Office in Rzeszów. Data of Podkarpackie Voivodship—June 2021. Available online: https://rzeszow.stat.gov.pl/en/zakladka1/ (accessed on 27 August 2021).
- Statistics Poland. The Situation of Households in 2020 on the Basis of Results of the Household Budget Survey; GUS: Warsaw, Poland, 2021; Available online: https://stat.gov.pl/en/topics/living-conditions/living-conditions/the-situation-of-households-in-2020-on-the-basis-of-results-of-the-household-budget-survey,12,20.html (accessed on 27 August 2021).
- CASE-Doradcy Sp. z o.o. Wojewódzki Program Rozwoju Odnawialnych Źródeł Energii dla Województwa Podkarpackiego; 2013. Available online: http://www.bip.podkarpackie.pl/attachments/article/1020/874_1.pdf (accessed on 31 May 2021).
- Keough, V.A.; Tanabe, P. Survey Research: An Effective Design for Conducting Nursing Research. J. Nurs. Res. 2011, 1, 37–44. [Google Scholar] [CrossRef]
- Jones, T.L.; Baxter, M.A.J.; Khanduja, V. A quick guide to survey research. Ann. R. Coll. Surg. Engl. 2013, 95, 5–7. [Google Scholar] [CrossRef]
- Iliopoulos, N.; Onuki, M.; Esteban, M. Shedding Light on the Factors That Influence Residential Demand Response in Japan. Energies 2021, 14, 2795. [Google Scholar] [CrossRef]
- Gaspari, J.; Antonini, E.; Marchi, L.; Vodola, V. Energy Transition at Home: A Survey on the Data and Practices That Lead to a Change in Household Energy Behavior. Sustainability 2021, 13, 5268. [Google Scholar] [CrossRef]
- Kim, J.; Nam, S. Do Household Time, Risk, and Social Preferences Affect Home Energy Retrofit Decisions in Korea? Sustainability 2021, 13, 4152. [Google Scholar] [CrossRef]
- Applied Statistics Handbook. Coefficients for Measuring Association. Available online: http://www.acastat.com/statbook/chisqassoc.htm (accessed on 6 August 2021).
- Ip, K.; She, K.; Adeyeye, K. Life-cycle impacts of shower water waste heat recovery: Case study of an installation at a university sport facility in the UK. Environ. Sci. Pollut. R. 2018, 25, 19247–19258. [Google Scholar] [CrossRef] [Green Version]
- Piotrowska, B.; Słyś, D.; Kordana-Obuch, S.; Pochwat, K. Critical Analysis of the Current State of Knowledge in the Field of Waste Heat Recovery in Sewage Systems. Resources 2020, 9, 72. [Google Scholar] [CrossRef]
- Bertrand, A.; Aggoune, R.; Maréchal, F. In-building waste water heat recovery: An urban-scale method for the characterisation of water streams and the assessment of energy savings and costs. Appl. Energ. 2017, 192, 110–125. [Google Scholar] [CrossRef] [Green Version]
- Mazhar, A.R.; Liu, S.; Shukla, A. A Key Review of Non-Industrial Greywater Heat Harnessing. Energies 2018, 11, 386. [Google Scholar] [CrossRef] [Green Version]
- Kordana, S.; Słyś, D.; Dziopak, J. Rationalization of water and energy consumption in shower systems of single-family dwelling houses. J. Clean. Prod. 2014, 82, 58–69. [Google Scholar] [CrossRef]
- Chudzicki, J.; Sosnowski, S. Instalacje Wodociągowe—Projektowanie, Wykonanie, Eksploatacja, 3rd ed.; Seidel-Przywecki: Warsaw, Poland, 2011. [Google Scholar]
- The National Centre for Emissions Management (KOBiZE). Wskaźniki Emisyjności CO2, SO2, NOx, CO i Pyłu Całkowitego dla Energii Elektrycznej; IOŚ-PIB: Warszawa, Poland, 2020; Available online: https://www.kobize.pl/en/fileCategory/id/28/wskazniki-emisyjnosci (accessed on 5 August 2021).
- The National Centre for Emissions Management (KOBiZE). Wartości opałowe (WO) i wskaźniki emisji CO2 (WE) w roku 2018 do raportowania w ramach Systemu Handlu Uprawnieniami do Emisji za rok 2021; IOŚ-PIB: Warszawa, Poland, 2020; Available online: https://www.kobize.pl/pl/article/aktualnosci-2020/id/1783/wartosci-opalowe-wo-i-wskazniki-emisji-co2-we-w-roku-2018-do-raportowania-w-ramach-systemu-handlu-uprawnieniami-do-emisji-za-rok-2021 (accessed on 5 August 2021).
- Statistics Poland. Population. Size and Structure and Vital Statistics in Poland by Territorial Division in 2020. As of 31 December; Statistics Poland: Warsaw, Poland, 2021; Available online: https://stat.gov.pl/obszary-tematyczne/ludnosc/ludnosc/ludnosc-stan-i-struktura-ludnosci-oraz-ruch-naturalny-w-przekroju-terytorialnym-stan-w-dniu-31-12-2020,6,29.html (accessed on 8 July 2021).
- Mazur, A. An assessment of the financial efficiency of a heat recovery system from graywater in a hotel. E3S Web of Conf. 2018, 45, 00051. [Google Scholar] [CrossRef] [Green Version]
- Kimmels, A. Shower Heat Recovery: Overview of Commercially Available DWHR Systems, Meander Heat Recovery. 2011. Available online: www.meanderhr.com (accessed on 8 July 2019).
- Kania, G.; Kwiecień, K.; Malinowski, M.; Gliniak, M. Analyses of the Life Cycles and Social Costs of CO2 Emissions of Single-Family Residential Buildings: A Case Study in Poland. Sustainability 2021, 13, 6164. [Google Scholar] [CrossRef]
- Ministry of Climate and Environment. Energy Policy of Poland until 2040; Ministry of Climate and Environment: Warsaw, Poland, 2021; Available online: https://www.gov.pl/web/klimat/polityka-energetyczna-polski (accessed on 9 July 2021).
- Patent Office of the Republic of Poland. Available online: https://uprp.gov.pl/pl (accessed on 12 July 2021).
- Tanha, K.; Fung, A.S.; Kumar, R. Simulation and experimental investigation of two hybrid solar domestic water heaters with drain water heat recovery. Int. J. Energy Res. 2015, 39, 1879–1889. [Google Scholar] [CrossRef]
- Wallin, J.; Claesson, J. Analyzing the efficiency of a heat pump assisted drain water heat recovery system that uses a vertical inline heat exchanger. Sustain. Energy Technol. Assess. 2014, 8, 109–119. [Google Scholar] [CrossRef]
- Statistics Poland. Local Data Bank. Available online: https://bdl.stat.gov.pl/BDL/dane/podgrup/teryt (accessed on 12 July 2021).
- Liebersbach, J.; Żabnieńska-Góra, A.; Polarczyk, I.; Sayegh, M.A. Feasibility of Grey Water Heat Recovery in Indoor Swimming Pools. Energies 2021, 14, 4221. [Google Scholar] [CrossRef]















| Type of Expenditure | The Amount of Expenditure | |
|---|---|---|
| Horizontal Shower Heat Exchanger | Vertical Shower Heat Exchanger | |
| € | € | |
| Existing buildings | ||
| Dismantling of wall and floor elements | 30–70 | 30–200 |
| Modification of existing plumbing installation | 100–250 | 200–500 |
| Purchase of shower heat exchanger | 100–800 | 500–1600 |
| Reconstruction of wall and floor elements | 120–280 | 120–1100 |
| Total expenditure | 350–1400 | 850–3400 |
| Newly designed buildings | ||
| Dismantling of wall and floor elements | – | – |
| Modification of the design of plumbing installation | 50–200 | 150–450 |
| Purchase of shower heat exchanger | 100–800 | 900–1600 |
| Reconstruction of wall and floor elements | – | – |
| Total expenditure | 150–1000 | 1050–2050 |
| Water Consumption for Showering | Efficiency of the SHE | Annual Energy Savings | Annual Financial Saving | Annual Reduction of CO2 Emissions | ||
|---|---|---|---|---|---|---|
| GWH | EWH | GWH | EWH | |||
| L Per Day | % | kWh | € | € | kg | kg |
| 35 | 20 | 88 | 4 | 14 | 17 | 63 |
| 30 | 131 | 7 | 21 | 26 | 94 | |
| 40 | 175 | 9 | 28 | 35 | 126 | |
| 50 | 219 | 11 | 35 | 44 | 157 | |
| 60 | 262 | 13 | 42 | 52 | 188 | |
| 70 | 20 | 175 | 9 | 28 | 35 | 126 |
| 30 | 263 | 13 | 42 | 52 | 189 | |
| 40 | 350 | 17 | 56 | 70 | 252 | |
| 50 | 437 | 22 | 70 | 87 | 314 | |
| 60 | 524 | 26 | 84 | 104 | 377 | |
| 105 | 20 | 263 | 13 | 42 | 52 | 189 |
| 30 | 394 | 20 | 63 | 79 | 283 | |
| 40 | 525 | 26 | 84 | 105 | 377 | |
| 50 | 656 | 33 | 105 | 131 | 472 | |
| 60 | 786 | 39 | 126 | 157 | 565 | |
| 140 | 20 | 350 | 18 | 56 | 70 | 252 |
| 30 | 525 | 26 | 84 | 105 | 378 | |
| 40 | 700 | 35 | 112 | 139 | 503 | |
| 50 | 874 | 44 | 140 | 174 | 629 | |
| 60 | 1048 | 52 | 168 | 209 | 753 | |
| 175 | 20 | 438 | 22 | 70 | 87 | 315 |
| 30 | 657 | 33 | 105 | 131 | 472 | |
| 40 | 875 | 44 | 140 | 174 | 629 | |
| 50 | 1093 | 55 | 175 | 218 | 786 | |
| 60 | 1310 | 65 | 210 | 261 | 942 | |
| 210 | 20 | 526 | 26 | 84 | 105 | 378 |
| 30 | 788 | 39 | 126 | 157 | 567 | |
| 40 | 1050 | 52 | 168 | 209 | 755 | |
| 50 | 1312 | 66 | 210 | 261 | 943 | |
| 60 | 1572 | 79 | 251 | 313 | 1130 | |
Publisher’s Note: MDPI stays neutral with regard to jurisdictional claims in published maps and institutional affiliations. |
© 2021 by the authors. Licensee MDPI, Basel, Switzerland. This article is an open access article distributed under the terms and conditions of the Creative Commons Attribution (CC BY) license (https://creativecommons.org/licenses/by/4.0/).
Share and Cite
Kordana-Obuch, S.; Starzec, M.; Słyś, D. Assessment of the Feasibility of Implementing Shower Heat Exchangers in Residential Buildings Based on Users’ Energy Saving Preferences. Energies 2021, 14, 5547. https://doi.org/10.3390/en14175547
Kordana-Obuch S, Starzec M, Słyś D. Assessment of the Feasibility of Implementing Shower Heat Exchangers in Residential Buildings Based on Users’ Energy Saving Preferences. Energies. 2021; 14(17):5547. https://doi.org/10.3390/en14175547
Chicago/Turabian StyleKordana-Obuch, Sabina, Mariusz Starzec, and Daniel Słyś. 2021. "Assessment of the Feasibility of Implementing Shower Heat Exchangers in Residential Buildings Based on Users’ Energy Saving Preferences" Energies 14, no. 17: 5547. https://doi.org/10.3390/en14175547
APA StyleKordana-Obuch, S., Starzec, M., & Słyś, D. (2021). Assessment of the Feasibility of Implementing Shower Heat Exchangers in Residential Buildings Based on Users’ Energy Saving Preferences. Energies, 14(17), 5547. https://doi.org/10.3390/en14175547
