Potential of Using Medium Electric Vehicle Fleet in a Commercial Enterprise Transport in Germany on the Basis of Real-World GPS Data
Abstract
:1. Introduction
2. Evolution and Application Potential of Electromobility
3. Modeling EVs–Consumption and Driving Profiles
4. Statistical Evaluation of the Tested Vehicle Fleet
5. Case Study: Impact of the Electrification of an Enterprise’s Fleet
5.1. Control Algorithm—No Regulation
5.2. Control Algorithm–PV Support
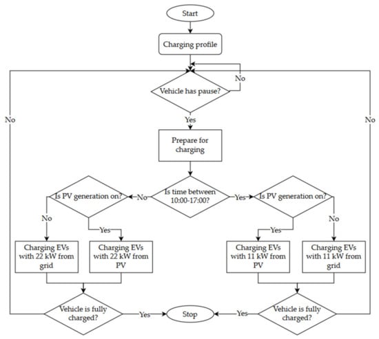
5.3. Control Algorithm—PV and Time Window
6. Results and Discussion
7. Conclusions
- While ICE vehicles only serve transport purposes, EVs together with renewable sources and energy storage can effectively replace them and create sustainable solutions. This reduces the carbon footprint and is in line with the European Union’s regulations;
- Electric vehicles will drastically change companies’ electricity demand profiles, increase load shifting dynamics;
- Electric vehicles using energy from RES, reduce the power load in the grid;
- Renewable energy sources can be an additional source of income from the sale of surplus energy and allow to reduce the total energy consumption of the enterprise;
- These studies provide the background for modernizing old installations, equipping them with modern metering systems and planning energy consumption. Companies can determine the theoretical increase in demand on the basis of metering data carried out;
- Pressure from the European Union suggests that more companies than ever before will be faced with a similar problem in their organization.
Author Contributions
Funding
Data Availability Statement
Conflicts of Interest
Abbreviations
| instantaneous value of the battery energy usage | |
| parking area geographical coordinate-latitude | |
| parking area geographical coordinate-longitude | |
| the geographical coordinate, latitude of the i-th vehicle in the j-th time sample | |
| the geographical coordinate, longitude of the i-th vehicle in the j-th time sample | |
| the energy demand of the EVs | |
| the i-th EV’s energy consumption for j-th time stamp | |
| σE | average relative error of the supplied energy |
| the difference in the distance traveled in consecutive time samples | |
| a matrix containing total change in power in system | |
| charging power value | |
| a matrix containing the charging power value changes | |
| the value of the power that the i-th vehicle is charged for time j | |
| the power demand of the load | |
| matrix representing the energy yield of photovoltaic panels | |
| a matrix representing the duration time of driving and not driving by car during the week | |
| minimum parking time required | |
| a vector containing pause duration for every vehicle | |
| NEDC | The New European Driving Cycle |
References
- Remon, D.; Cantarellas, A.M.; Mauricio, J.M.; Rodriguez, P. Power system stability analysis under increasing penetration of photovoltaic power plants with synchronous power controllers. IET Renew. Power Gener. 2017, 11, 733–741. [Google Scholar] [CrossRef] [Green Version]
- Flynn, D.; Rather, Z.; Ardal, A.; D’Arco, S.; Hansen, A.D.; Cutululis, N.A.; Sorensen, P.; Estanquiero, A.; Gómez, E.; Menemenlis, N.; et al. Technical impacts of high penetration levels of wind power on power system stability. Wiley Interdiscip. Rev. Energy Environ. 2017, 6, 216. [Google Scholar] [CrossRef] [Green Version]
- Wenge, C.; Pelzer, A.; Naumann, A.; Komarnicki, P.; Rabe, S.; Richter, M. Wide area synchronized HVDC measurement using IEC 61850 communication. In Proceedings of the 2014 IEEE PES General Meeting | Conference & Exposition, National Harbor, MD, USA, 27–31 July 2014; pp. 1–5. [Google Scholar]
- Statista. Electromobility in Germany. Available online: https://www.statista.com/study/82582/electromobility-in-germany/ (accessed on 26 July 2021).
- Komarnicki, P.; Haubrock, J.; Styczynski, Z.A. Elektromobilität Und Sektorenkopplung; Springer: Berlin/Heidelberg, Germany, 2018; ISBN 978-3-662-56248-2. [Google Scholar]
- Pistoia, G. Electric and Hybrid Vehicles; Elsevier: Amsterdam, The Netherlands, 2010. [Google Scholar]
- Martínez-Lao, J.; Montoya, F.G.; Montoya, M.G.; Manzano-Agugliaro, F. Electric vehicles in Spain: An overview of charging systems. Renew. Sustain. Energy Rev. 2017, 77, 970–983. [Google Scholar] [CrossRef]
- Francesco, F.; Guido, P.; Mariangela, R.; Andrea, V. Car-sharing services: An annotated review. Sustain. Cities Soc. 2018, 37, 501–518. [Google Scholar]
- Baptista, P.; Melo, S.; Rolim, C. Energy, environmental and mobility impacts of car-sharing systems. Empirical results from Lisbon, Portugal. Procedia Soc. Behav. Sci. 2014, 111, 28–37. [Google Scholar] [CrossRef] [Green Version]
- Galatoulas, N.-F.; Genikomsakis, K.N.; Ioakimidis, C.S. Analysis of potential demand and costs for the business development of an electric vehicle sharing service. Sustain. Cities Soc. 2018, 42, 148–161. [Google Scholar] [CrossRef]
- Bi, J.; Sai, Q.; Xie, D.; Zhao, X. Bi-level optimisation model for one-way electric carsharing stations based on survival model. Sustain. Cities Soc. 2021, 65, 102528. [Google Scholar] [CrossRef]
- Cansino, J.; Sánchez-Braza, A.; Sanz-Díaz, T. Policy instruments to promote electro-mobility in the EU28: A comprehensive review. Sustainability 2018, 10, 2507. [Google Scholar] [CrossRef] [Green Version]
- Klimecka-Tatar, D.; Ingaldi, M.; Obrecht, M. Sustainable Developement in Logistic–A Strategy for Management in Terms of Green Transport. Manag. Syst. Prod. Eng. 2021, 29, 91–96. [Google Scholar]
- Gnann, T.; Funke, S.; Jakobsson, N.; Plötz, P.; Sprei, F.; Bennehag, A. Fast charging infrastructure for electric vehicles: Today’s situation and future needs. Transp. Res. Part. D Transp. Environ. 2018, 62, 314–329. [Google Scholar] [CrossRef]
- De Cauwer, C.; Van Mierlo, J.; Coosemans, T. Energy consumption prediction for electric vehicles based on real-world data. Energies 2015, 8, 8573–8593. [Google Scholar] [CrossRef]
- Dost, P.; Spichartz, P.; Sourkounis, C. Evaluation of potentials for peak load shifting by means of electric vehicles based on field test measurements. In Proceedings of the 18th Mediterranean Electrotechnical Conference (MELECON), Lemesos, Cyprus, 18–20 April 2016. [Google Scholar]
- Wróblewski, P.; Kupiec, J.; Drożdż, W.; Lewicki, W.; Jaworski, J. The Economic Aspect of Using Different Plug-In Hybrid Driving Techniques in Urban Conditions. Energies 2021, 14, 3543. [Google Scholar] [CrossRef]
- Wu, X. Role of workplace charging opportunities on adoption of plug-in electric vehicles–Analysis based on GPS-based longitudinal travel data. Energy Policy 2018, 114, 367–379. [Google Scholar] [CrossRef]
- Ji, W.; Tal, G. Scenarios for transitioning cars from ICEV to BEVs and PHEVs using household level GPS travel data. Transp. Res. Part. D Transp. Environ. 2020, 88, 102555. [Google Scholar] [CrossRef]
- Ekman, C.K. On the synergy between large electric vehicle fleet and high wind penetration–An analysis of the Danish case. Renew. Energy 2011, 36, 546–553. [Google Scholar] [CrossRef]
- Drude, L.; Junior, L.C.P.; Rüther, R. Photovoltaics (PV) and electric vehicle-to-grid (V2G) strategies for peak demand reduction in urban regions in Brazil in a smart grid environment. Renew. Energy 2014, 68, 443–451. [Google Scholar] [CrossRef]
- Van Roy, J.; Lemput, N.; Geth, F.; Busher, J.; Salenbien, R.; Driesen, J. Electric Vehicle Charging in an Office Building Microgrid With Distributed Energy Resources. IEEE Trans. Sustain. Energy 2014, 5, 1389–1396. [Google Scholar] [CrossRef]
- Van Roy, J.; Lemput, N.; Geth, F.; Busher, J.; Salenbien, R.; Driesen, J. Apartment Building Electricity System Impact of Operational Electric Vehicle Charging Strategies. IEEE Trans. Sustain. Energy 2014, 5, 264–272. [Google Scholar] [CrossRef]
- Liu, N.; Chen, Q.; Liu, J.; Lu, X.; Li, P.; Lej, J.; Zhang, J. A Heuristic Operation Strategy for Commercial Building Microgrids Containing EVs and PV System. IEEE Trans. Ind. Electron. 2015, 62, 2560–2570. [Google Scholar] [CrossRef]
- Fretzen, U.; Ansarin, M.; Brandt, T. Temporal city-scale matching of solar photovoltaic generation and electric vehicle charging. Appl. Energy 2021, 282, 116160. [Google Scholar] [CrossRef]
- Wenge, C.; Arendarski, B.; Haensch, K.; Naumann, A.; Komarnicki, P. Electric vehicle simulation models for power system applications. In Proceedings of the 2012 IEEE Power and Energy Society General Meeting, San Diego, CA, USA, 22–26 July 2012; pp. 1–6. [Google Scholar]
- Staudt, P.; Schmidt, M.; Gärttner, J.; Weinhardt, C. A decentralized approach towards resolving transmission grid congestion in Germany using vehicle-to-grid technology. Appl. Energy 2018, 230, 1435–1446. [Google Scholar] [CrossRef]
- Mkahl, R.; Nait-Sidi-Moh, A.; Gaber, J.; Wack, M. An optimal solution for charging management of electric vehicles fleets. Electr. Power Syst. Res. 2017, 146, 177–188. [Google Scholar] [CrossRef]
- Wang, K.; Gu, L.; He, X.; Guo, S.; Sun, Y.; Vinel, A.; Shen, J. Distributed energy management for vehicle-to-grid networks. IEEE Netw. 2017, 31, 22–28. [Google Scholar] [CrossRef]
- Nunna, H.S.V.S.K.; Battula, S.; Doolla, S.; Srinivasan, D. Energy management in smart distribution systems with vehicle-to-grid integrated microgrids. IEEE Trans. Smart Grid 2018, 9, 4004–4016. [Google Scholar] [CrossRef]
- Masrur, M.A.; Skowronska, A.G.; Hancock, J.; Kolhoff, S.W.; McGrew, D.Z.; Vandiver, J.C.; Gatherer, J. Military-based vehicle-to-grid and vehicle-to-vehicle microgrid–system architecture and implementation. IEEE Trans. Transp. Electrif. 2018, 4, 157–171. [Google Scholar] [CrossRef]
- Sprei, F.; Habibi, S.; Englund, C.; Petterson, S.; Voronov, A.; Wedlin, J. Free-floating car-sharing electrification and mode displacement: Travel time and usage patterns from 12 cities in Europe and the United States. Transport. Res. Part D-Transport. Environ. 2019, 71, 127–140. [Google Scholar] [CrossRef]
- Schmöller, S.; Weikl, S.; Müller, J.; Bogenberger, K. Empirical analysis of free-floating carsharing usage: The Munich and Berlin case. Transp. Res. Pt. C-Emerg. Technol. 2015, 56, 34–51. [Google Scholar] [CrossRef]
- Campisi, T.; Torrisi, V.; Ignaccolo, M.; Inturri, G.; Tesoriere, G. University propensity assessment to car sharing services using mixed survey data: The Italian case study of Enna city. Transp. Res. Procedia 2020, 47, 433–440. [Google Scholar] [CrossRef]
- Becker, H.; Ciari, F.; Axhausen, K.W. Comparing car-sharing schemes in Switzerland: User groups and usage patterns. Transp. Res. Pt. A-Policy Pract. 2017, 97, 19–29. [Google Scholar] [CrossRef] [Green Version]
- Vine, L.S.; Polak, J. The impact of free-floating carsharing on car ownership: Early-stage findings from London. Transp. Policy 2019, 75, 119–127. [Google Scholar] [CrossRef]
- Velez, A.M.A.; Plepys, A. Car Sharing as a Strategy to Address GHG Emissions in the Transport System: Evaluation of Effects of Car Sharing in Amsterdam. Sustainability 2021, 13, 2418. [Google Scholar]
- Nijland, H.; Meerkerk, J. Mobility and environmental impacts of car sharing in the Netherlands. Environ. Innov. Soc. Trans. 2017, 23, 84–91. [Google Scholar] [CrossRef]
- Omahne, V.; Knez, M.; Obrecht, M. Social Aspects of Electric Vehicles Research—Trends and Relations to Sustainable Development Goals. World Electr. Veh. J. 2021, 12, 15. [Google Scholar] [CrossRef]
- Wenge, C.; Komarnicki, P.; Styczynski, Z.A. Models and boundaries of data exchange between electric-vehicle and charging-point. Example of a practical realisation. In Proceedings of the 2010 Modern Electric Power Systems, Wroclaw, Poland, 20–22 September 2010. [Google Scholar]
- Krueger, H.; Cruden, A. Modular strategy for aggregator control and data exchange in large scale Vehicle-to-Grid (V2G) applications. Energy Procedia 2018, 151, 7–11. [Google Scholar] [CrossRef]
- Kester, J.; Noel, L.; Lin, X.; Zarazua de Rubens, G.; Sovacool, B.K. The coproduction of electric mobility: Selectivity, conformity and fragmentation in the sociotechnical acceptance of vehicle-to-grid (V2G) standards. J. Clean. Prod. 2019, 207, 400–410. [Google Scholar] [CrossRef]
- Komarnicki, P.; Wenge, C.; Pietracho, R. Electromobility–integration of electric vehicles with the power grid infrastructure. Prz. Elektrotechniczny 2020, 1, 3–15. [Google Scholar] [CrossRef]
- Shin, M.; Kim, H.; Kim, H.; Jang, H. Building an interoperability test system for electric vehicle chargers based on ISO/IEC 15118 and IEC 61850 standards. Appl. Sci. 2016, 6, 165. [Google Scholar] [CrossRef] [Green Version]
- Wenge, C.; Winkler, T.; Stotzer, M.; Komarnicki, P. Power quality measurements of electric vehicles in the low voltage power grid. In Proceedings of the 11th International Conference on Electrical Power Quality and Utilisation, Lisbon, Portugal, 17–19 October 2011; pp. 1–5. [Google Scholar]
- Pinto, D.R.; Arioli, V.T.; Hax, G.R.T.; Borges, R.T.; Teixeira, W.W. Analysis of the impact on power quality during the recharge of electric vehicles and vehicle-to-grid functionality. In Proceedings of the 2017 IEEE PES Innovative Smart Grid Technologies Conference Europe (ISGT-Europe), Turin, Italy, 26–29 September 2017; pp. 1–6. [Google Scholar]
- Monteiro, V.; Goncalves, H.; Afonso, J.L. Impact of electric vehicles on power quality in a smart grid context. In Proceedings of the 11th International Conference on Electrical Power Quality and Utilisation, Lisbon, Portugal, 17–19 October 2011; pp. 1–6. [Google Scholar]
- Martinenas, S.; Knezovic, K.; Marinelli, M. Management of power quality issues in low voltage networks using electric vehicles: Experimental validation. IEEE Trans. Power Deliv. 2017, 32, 971–979. [Google Scholar] [CrossRef] [Green Version]
- Burzyński, D.; Pietracho, R.; Kasprzyk, L.; Tomczewski, A. Analysis and modeling of the wear-out process of a lithium-nickel-manganese-cobalt cell during cycling operation under constant load conditions. Energies 2019, 12, 3899. [Google Scholar] [CrossRef] [Green Version]
- Petit, M.; Prada, E.; Sauvant-Moynot, V. Development of an empirical aging model for Li-ion batteries and application to assess the impact of Vehicle-to-Grid strategies on battery lifetime. Appl. Energy 2016, 172, 398–407. [Google Scholar] [CrossRef]
- Jafari, M.; Gauchia, A.; Zhao, S.; Zhang, K.; Gauchia, L. Electric vehicle battery cycle aging evaluation in real-world daily driving and vehicle-to-grid services. IEEE Trans. Transp. Electrif. 2018, 4, 122–134. [Google Scholar] [CrossRef]
- Dubarry, M.; Devie, A.; McKenzie, K. Durability and reliability of electric vehicle batteries under electric utility grid operations: Bidirectional charging impact analysis. J. Power Sources 2017, 358, 39–49. [Google Scholar] [CrossRef]
- Wang, D.; Coignard, J.; Zeng, T.; Zhang, C.; Saxena, S. Quantifying electric vehicle battery degradation from driving vs. vehicle-to-grid services. J. Power Sources 2016, 332, 193–203. [Google Scholar] [CrossRef] [Green Version]
- Calearo, L.; Marinelli, M. Profitability of frequency regulation by electric vehicles in Denmark and Japan considering battery degradation costs. World Electr. Veh. J. 2020, 11, 48. [Google Scholar] [CrossRef]
- Kasprzyk, L.; Domeracka, A.; Burzyński, D. Modelling of lithium-ion batteries operation and life in electric vehicles. Prz. Elektrotechniczny 2018, 1, 160–163. [Google Scholar] [CrossRef]
- Bastida-Molina, P.; Hurtado-Pérez, E.; Pérez-Navarro, Á.; Alfonso-Solar, D. Light electric vehicle charging strategy for low impact on the grid. Environ. Sci. Pollut. Res. 2021, 28, 18790–18806. [Google Scholar] [CrossRef]
- Iacobucci, R.; Bruno, R.; Schmöcker, J.-D. An Integrated Optimisation-Simulation Framework for Scalable Smart Charging and Relocation of Shared Autonomous Electric Vehicles. Energies 2021, 14, 3633. [Google Scholar] [CrossRef]
- Wulff, N.; Steck, F.; Gils, H.C.; Hoyer-Klick, C.; van den Adel, B.; Anderson, J.E. Comparing Power-System and User-Oriented Battery Electric Vehicle Charging Representation and Its Implications on Energy System Modeling. Energies 2020, 13, 1093. [Google Scholar] [CrossRef] [Green Version]
- Carey, N.; Steitz, S. EU Proposes Effective Ban for New Fossil-Fuel Cars from 2035. Available online: https://www.reuters.com/business/retail-consumer/eu-proposes-effective-ban-new-fossil-fuel-car-sales-2035-2021-07-14/ (accessed on 26 July 2021).
- Wellmann, P. Materialien der Elektronik und Energietechnik; Springer: Berlin/Heidelberg, Germany, 2017; ISBN 978-3-658-14006-9. [Google Scholar]
- European Alternative Fuels Observatory. Normal and Fast Public Charging Points. Available online: https://www.eafo.eu/electric-vehicle-charging-infrastructure (accessed on 23 March 2021).
- Technische Anschlussregeln Niederspannung (VDE-AR-N 4100). Available online: https://www.vde.com/de/fnn/arbeitsgebiete/tar/tar-niederspannung/tar-niederspannung-vde-ar-n-4100 (accessed on 23 March 2021).
- Electric Vehicle Database. Available online: https://ev-database.org/car/1117/Nissan-e-NV200-Evalia (accessed on 27 July 2021).
- Wenge, C.; Guo, H.; Roehrig, C. Measurement-based harmonic current modeling of mobile storage for power quality study in the distribution system. Arch. Electr. Eng. 2017, 66, 801–814. [Google Scholar] [CrossRef] [Green Version]
- Statista. Estimated Average Battery Capacity in Electric Vehicles Worldwide from 2017 to 2025, by Type of Vehicle. Available online: https://www.statista.com/statistics/309584/battery-capacity-estimates-for-electric-vehicles-worldwide (accessed on 23 March 2021).
- Statista. Average Price of Diesel Fuel in Germany from 1950 to 2021. Available online: https://de.statista.com/statistik/daten/studie/779/umfrage/durchschnittspreis-fuer-dieselkraftstoff-seit-dem-jahr-1950/ (accessed on 23 March 2021).
- Statista. Industrial Electricity Prices (including Electricity Tax) in Germany in the Years 1998 to 2021. Available online: https://de.statista.com/statistik/daten/studie/252029/umfrage/industriestrompreise-inkl-stromsteuer-in-deutschland/ (accessed on 23 March 2021).





















| Number of Phases | Voltage/Current | Power | Plug System | Charging Time for 300 km Range | |
|---|---|---|---|---|---|
| Slow charging | 1 AC | 230 V/10 A | 2,3 kW | Schuko | 30 h |
| (<10 kW) | 1 AC | 230 V/16 A | 3,7 kW | Blue CEE socket | 19 h |
| 1 AC | 230 V/32 A | 7,4 kW | IEC Typ 2 | 10 h | |
| Accelerated charging | 3 AC | 400 V/16 A | 11 kW | IEC Typ 2 | 6.5 h |
| (11, 22 kW) | 3 AC | 400 V/32 A | 22 kW | IEC Typ 2 | 3 h |
| Fast charging | DC | 400 V/125 A | 50 kW | IEC Typ 2 CCS | 90 min |
| (>50 kW) | DC | 400 V/500 A | 200 kW | 30 min | |
| DC | 800 V/500 A | 350 kW | 10 min |
| Service | Description |
|---|---|
| Improving the local quality of energy supply | Network parameters can be improved locally by using connected EVs or a fleet of vehicles. (Total harmonic distortion and indicators such as voltage and current harmonics can be reduced locally). |
| Power system restoration | In the event of a system failure, i.e., a blackout, the connected EVs or their fleets can assist in system restoration. |
| Islanding (resynchronization) | In the case of network desynchronization, i.e., the creation of several isolated microgrids, connected EVs, or their fleets can be used to selectively support network resynchronization. |
| Voltage, frequency regulation | Connected EVs or their fleets can support local voltage stability in certain sections of the low voltage grid or maintain the load profiles required. |
| Short-circuit power supply | In a critical network/system state (short-circuit)–connected EVs or their fleets can help to eliminate or shorten failures by ‘staying on the network.’ |
| Marketing of hourly and quarter-hourly products on the energy market | Various services can be offered on the energy market by using EVs or their batteries (e.g., energy arbitrage). |
| Object | Energy Demand [MWh] | Cost [Euro] |
|---|---|---|
| Enterprise | 11.53 | 2104.26 |
| EVs | 4.72 | 861.40 |
| PV | 0 | 0 |
| Object | Energy Demand [MWh] | Cost [Euro] |
|---|---|---|
| Enterprise | 11.53 | 2104.26 |
| EVs | 2.45 | 447.13 |
| PV 1 | −3.04 | −172.67 |
| Object | Energy Demand [MWh] | Cost [Euro] |
|---|---|---|
| Enterprise | 11.53 | 2104.26 |
| EVs | 2.53 | 461.73 |
| PV 1 | −3.13 | −177.78 |
| Object | Model I | Model II | Model III |
|---|---|---|---|
| Energy Demand [MWh] | |||
| Enterprise | 11.53 | ||
| EVs | 4.72 | 2.45 | 2.53 |
| PV | 0 | −3.04 | −3.13 |
Publisher’s Note: MDPI stays neutral with regard to jurisdictional claims in published maps and institutional affiliations. |
© 2021 by the authors. Licensee MDPI, Basel, Switzerland. This article is an open access article distributed under the terms and conditions of the Creative Commons Attribution (CC BY) license (https://creativecommons.org/licenses/by/4.0/).
Share and Cite
Pietracho, R.; Wenge, C.; Balischewski, S.; Lombardi, P.; Komarnicki, P.; Kasprzyk, L.; Burzyński, D. Potential of Using Medium Electric Vehicle Fleet in a Commercial Enterprise Transport in Germany on the Basis of Real-World GPS Data. Energies 2021, 14, 5327. https://doi.org/10.3390/en14175327
Pietracho R, Wenge C, Balischewski S, Lombardi P, Komarnicki P, Kasprzyk L, Burzyński D. Potential of Using Medium Electric Vehicle Fleet in a Commercial Enterprise Transport in Germany on the Basis of Real-World GPS Data. Energies. 2021; 14(17):5327. https://doi.org/10.3390/en14175327
Chicago/Turabian StylePietracho, Robert, Christoph Wenge, Stephan Balischewski, Pio Lombardi, Przemyslaw Komarnicki, Leszek Kasprzyk, and Damian Burzyński. 2021. "Potential of Using Medium Electric Vehicle Fleet in a Commercial Enterprise Transport in Germany on the Basis of Real-World GPS Data" Energies 14, no. 17: 5327. https://doi.org/10.3390/en14175327
APA StylePietracho, R., Wenge, C., Balischewski, S., Lombardi, P., Komarnicki, P., Kasprzyk, L., & Burzyński, D. (2021). Potential of Using Medium Electric Vehicle Fleet in a Commercial Enterprise Transport in Germany on the Basis of Real-World GPS Data. Energies, 14(17), 5327. https://doi.org/10.3390/en14175327

