Modular Approach for Modelling Warming up Process in Water Installations with Flow-Regulating Elements
Abstract
1. Introduction
2. Modelling the Operation of Water System Elements
2.1. Heat Exchanger
2.2. Three-Way Equal Joint
2.3. Controlled Two-Way Valve
2.4. Controlled Three-Way Valve
2.5. Pipeline
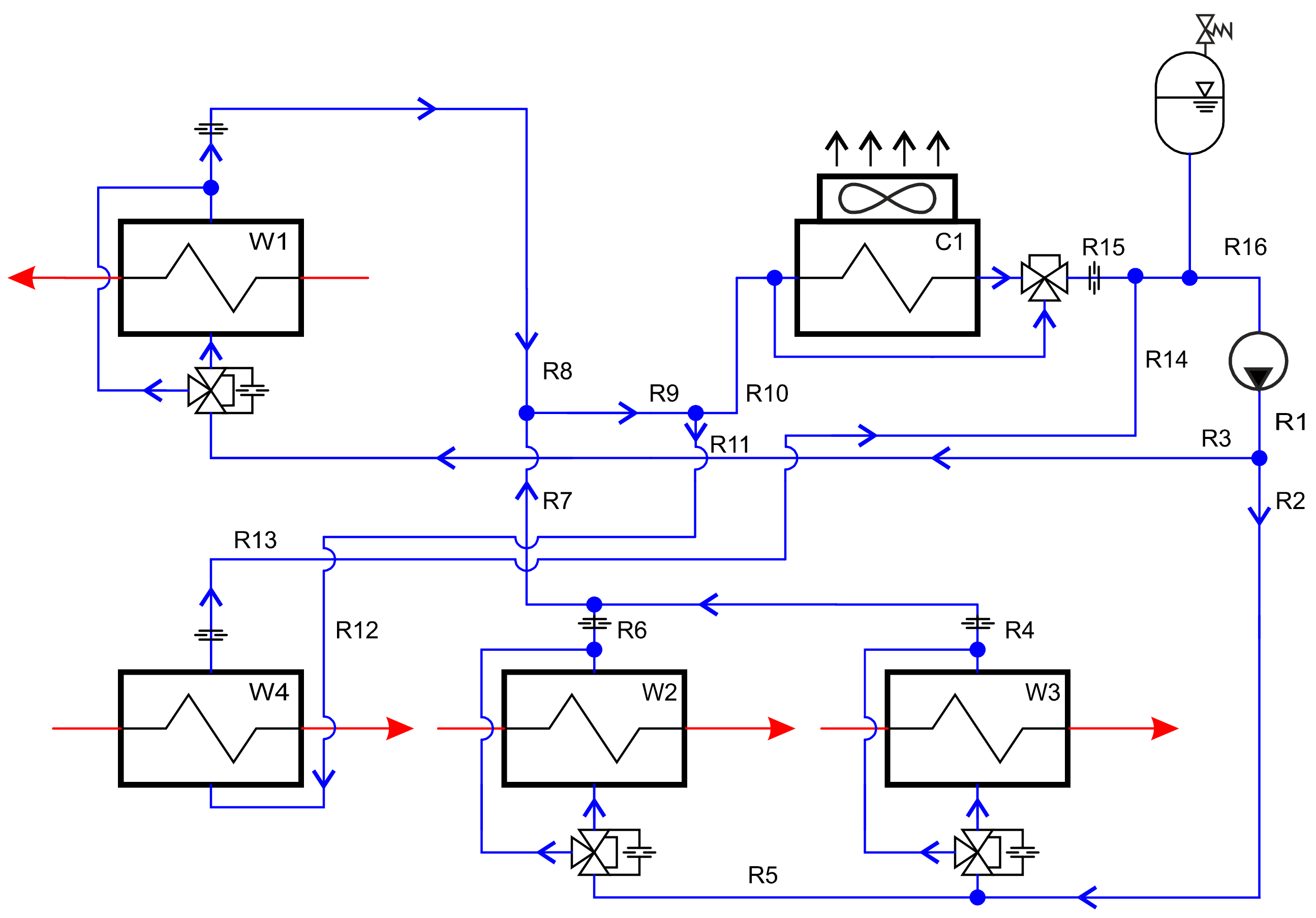
3. Modular Model for Computing Operation of a Water Installation with Elements Regulating the Flow
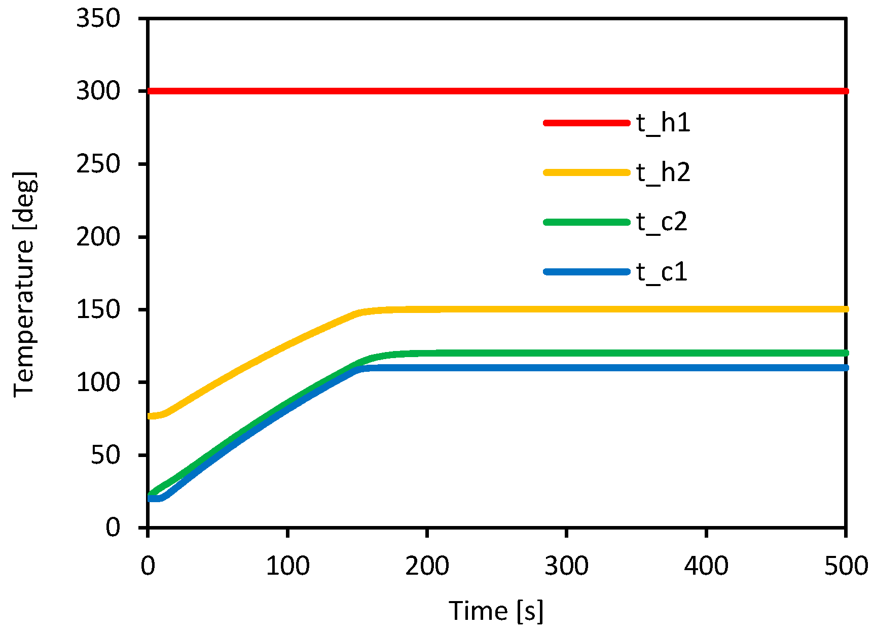
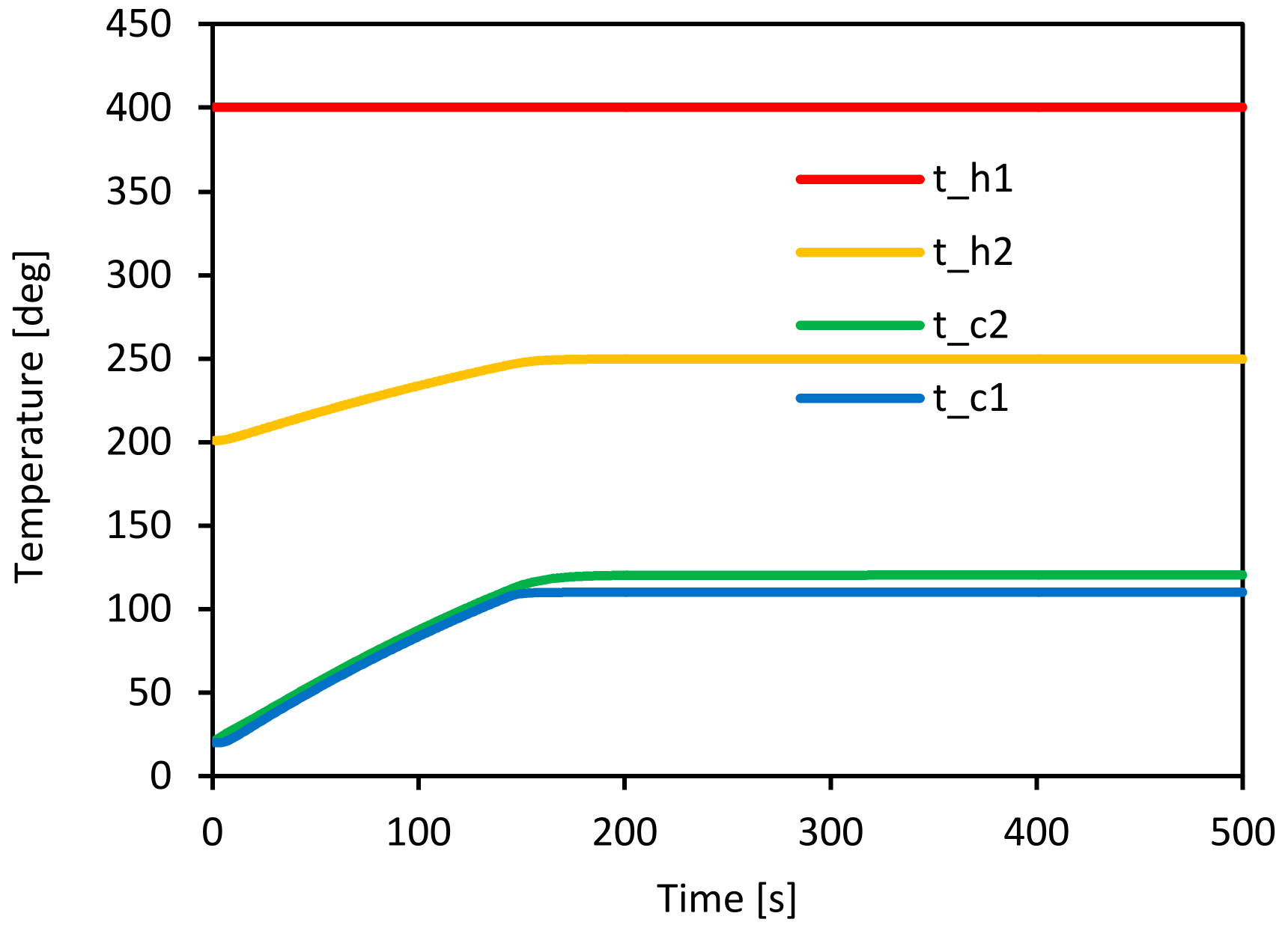
4. Analysis of the Warming up Process of the Water System
5. Conclusions
Author Contributions
Funding
Institutional Review Board Statement
Informed Consent Statement
Data Availability Statement
Conflicts of Interest
Abbreviation
| Index | |
| A | heat transfer surface [m2], |
| cc | specific heat of the cooling medium [J/(kg·K)], |
| ch | specific heat of heating medium [J/(kg·K)], |
| cm | specific heat of the heat-conducting membrane in the heat exchanger [J/(kg·K)], |
| f2V | fraction of mass flow rate through the two-way valve to the maximum mass flow rate for that valve [-], |
| f3V | fraction of mass flow rate in the first (inlet) pipeline to the mass flow rate in the outlet pipeline of a three-way valve [-] |
| k | number of step calculation [-], |
| kR | number of calculation steps that will elapse between the triggering of the impulse at the entrance to the pipeline and the impulse reaching the outlet from the pipeline [-], |
| mc | mass of the cooling medium in the heat exchanger [kg], |
| mass of the heat-conducting membrane in the heat exchanger [kg], | |
| mass flow rate of the cooling medium [kg/s] | |
| mass flow rate of the heating medium [kg/s] | |
| maximum mass flow rate in pipeline ,,i’’ [kg/s], | |
| average temperature of the cooling medium in the heat exchanger during the current calculation step [s], | |
| average temperature of the cooling medium in the heat exchanger during the previous calculation step [s], | |
| tc1 | inlet temperature of cooling medium [K], |
| tc2 | outlet temperature of cooling medium [K],, |
| th1 | inlet temperature of heating medium [K], |
| th2 | outlet temperature of heating medium [K], |
| inlet temperature in pipeline ,,i” [K] | |
| inlet temperature of a cooling medium entering the pipeline for calculation step (k) [K] | |
| outlet temperature in pipeline ,,i” [K] | |
| outlet temperature of a cooling medium leaving the pipeline for calculation step (k) [K], | |
| initial outlet temperature of a cooling medium leaving the pipeline [K], | |
| Qacc | heat flux delivered to the heat accumulating elements [W] |
| Qin | heat flux delivered with the cooling medium, |
| Qout | heat flux discharged by the cooling medium [W], |
| heat flux in pipeline „i” [W], | |
| QUA | heat flux transferred between heating and cooling medium [W], |
| U | overall heat transfer coefficient [W/(m2·K)], |
| VR | volume of the analyzed pipeline [m3]. |
| Greek symbols | |
| ∆Qh | heat flux change in the heating medium, |
| ∆tav | increase in the average temperature of the cooling medium over time ∆τ [K/s] |
| logarithmic temperature difference [K], | |
| ∆τ | time step of calculations [s], |
| average density of the cooling medium in the pipeline [kg/m3] | |
| temperature impulse delay time in pipeline [s] | |
| Subcripts | |
| ini | previous calculation step, |
| end | current calculation step. |
References
- Van der Heijde, B.; Fuchs, M.; Tugores, R.; Schweiger, G.; Sartor, K.; Basciotti, D.; Müller, D.; Nytsch-Geusen, C.; Wetter, M.; Helsen, L. Dynamic equation-based thermo-hydraulic pipe model for district heating and cooling systems. Energy Convers. Manag. 2017, 151, 158–169. [Google Scholar] [CrossRef]
- Lund, H.; Werner, S.; Wiltshire, R.; Svendsen, S.; Eric, J.; Hvelplund, F. 4th Generation district heating (4GDH) integrating smart thermal grids into future sustainable energy systems. Energy 2014, 68, 1–11. [Google Scholar] [CrossRef]
- Buffa, S.; Cozzini, M.; D’Antoni, M.; Baratieri, M.; Fedrizzi, R. 5th generation district heating and cooling systems: A review of existing cases in Europe. Renew. Sustain. Energy Rev. 2019, 104, 504–522. [Google Scholar] [CrossRef]
- del Hoyo Arce, I.; Herrero López, S.; López Perez, S.; Rämä, M.; Klobut, K.; Febres, J.A. Models for fast modelling of district heating and cooling networks. Renew. Sustain. Energy Rev. 2018, 82, 1863–1873. [Google Scholar] [CrossRef]
- Ndiaye, D. Reliability and performance of direct-expansion ground-coupled heat pump systems: Issues and possible solutions. Renew Sustain. Energy Rev. 2016, 66, 802–814. [Google Scholar] [CrossRef]
- Wang, X.; Ma, C.; Lu, Y. An experimental study of a direct expansion ground-coupled heat pump system in heating mode. Int. J. Energy Res. 2009, 33, 1367–1383. [Google Scholar] [CrossRef]
- Bieniasz, L.K.; Bureau, C. Use of dynamically adaptive grid techniques for the solution of electrochemical kinetic equations: Part 7. Testing of the finite difference patch-adaptive strategy on example kinetic models with moving reaction fronts, in one-dimensional space geometry. J. Electroanal. Chem. 2000, 481, 152–167. [Google Scholar] [CrossRef]
- Wysocka, I.; Mielewczyk-Gryń, A.; Łapiński, M.; Cieślik, B.; Rogala, A. Effect of small quantities of potassium promoter and steam on the catalytic properties of nickel catalysts in dry/combined methane reforming. Int. J. Hydrog. Energy 2021, 46, 3847–3864. [Google Scholar] [CrossRef]
- Ulloa, C.; Miguez, J.L.; Porteiro, J.; Egula, P.; Cacabelos, A. Development of a Transient Model of a Stirling-based CHP System. Energies 2013, 6, 3115–3133. [Google Scholar] [CrossRef]
- Kropiwnicki, J.; Furmanek, M. A Theoretical and Experimental Study of Moderate Temperature Alfa Type Stirling Engines. Energies 2020, 13, 1622. [Google Scholar] [CrossRef]
- El Azab, H.-A.I.; Swief, R.A.; El-Amary, N.H.; Temraz, H.K. Unit Commitment Towards Decarbonized Network Facing Fixed and Stochastic Resources Applying Water Cycle Optimization. Energies 2018, 11, 1140. [Google Scholar] [CrossRef]
- Skoglund, T.; Årzén, K.E.; Dejmek, P. Dynamic object-oriented heat exchanger models for simulation of fluid property transitions. Int. J. Heat Mass Transf. 2006, 49, 2291–2303. [Google Scholar] [CrossRef][Green Version]
- Wajs, J.; Gołąbek, A.; Bochniak, R.; Mikielewicz, D. Air-cooled photovoltaic roof tile as an example of the BIPVT system – An experimental study on the energy and exergy performance. Energy 2020, 197, 117255. [Google Scholar] [CrossRef]
- Dehghan, A.A.; Barzegar, A. Thermal performance behaviour of a domestic hot water solar storage tank during consumption operation. Energy Convers. Manag. 2011, 52, 468–476. [Google Scholar] [CrossRef]
- Kamal, R.; Moloney, F.; Wickramaratne, C.; Narasimhan, A.; Goswami, D.Y. Strategic control and cost optimization of thermal energy storage in buildings using EnergyPlus. Appl. Energy 2019, 246, 77.e90. [Google Scholar] [CrossRef]
- Dahash, A.; Mieck, S.; Ochs, F.; Krautz, H.J. A comparative study of two simulation tools for the technical feasibility in terms of modelling district heating systems: An optimization case study. Simul. Model. Pr. Theory 2019, 91, 48–68. [Google Scholar] [CrossRef]
- Li, D.; Wang, J.; Ding, Y.; Yao, H.; Huang, Y. Dynamic thermal management for industrial waste heat recovery based on phase change material thermal storage. Appl. Energy 2019, 236, 1168–1182. [Google Scholar] [CrossRef]
- Kuang, J.; Zhang, C.; Li, F.; Sun, B. Dynamic optimization of combined cooling, heating, and power systems with energy storage units. Energies 2018, 11, 2288. [Google Scholar] [CrossRef]
- Li, P.; Wang, H.; Lv, Q.; Li, W. Combined Heat and Power Dispatch Considering Heat Storage of Both Buildings and Pipelines in District Heating System for Wind Power Integration. Energies 2017, 10, 893. [Google Scholar] [CrossRef]
- Oppelt, T.; Urbaneck, T.; Gross, U.; Platzer, B. Dynamic thermo-hydraulic model of district cooling networks. Appl. Therm. Eng. 2016, 102, 336–345. [Google Scholar] [CrossRef]
- Giraud, L.; Merabet, M.; Baviere, R.; Vallée, M. Optimal control of district heating systems using dynamic simulation and mixed integer linear programming. In Proceedings of the 12th International Modelica Conference, Prague, Czech Republic, 15–17 March 2017; pp. 141–150. [Google Scholar]
- Bird, T.J.; Jain, N. Dynamic modelling and validation of a micro-combined heat and power system with integrated thermal energy storage. Appl. Energy 2020, 271, 114955. [Google Scholar] [CrossRef]
- Arsalis, A.; Nielsen, M.P.; Kær, S.K. Modelling and optimization of a 1 kWe HT-PEMFC based micro-CHP residential system. Int. J. Hydrog. Energy 2012, 37, 2470–2481. [Google Scholar] [CrossRef]
- Van der Heijde, B.; Aertgeerts, A.; Helsen, L. Modelling steady-state thermal behaviour of double thermal network pipes. Int. J. Therm. Sci. 2017, 117, 316–327. [Google Scholar] [CrossRef]
- Adam, A.; Fraga, E.S.; Brett, D.J.L. A modelling study for the integration of a PEMFC micro-CHP in domestic building services design. Appl. Energy 2018, 225, 85–97. [Google Scholar] [CrossRef]
- König, P.; Weber, A.; Lewald, N.; Aicher, T.; Jörissen, L.; Ivers-Tiffée, E. Model-aided testing of a PEMFC CHP system. Fuel Cells 2007, 7, 70–77. [Google Scholar] [CrossRef]
- Gori, P.; Guattari, C.; de Lieto Vollaro, R.; Evangelisti, L. Accuracy of lumped-parameter representations for heat conduction modelling in multilayer slabs. J. Phys. Conf. 2015, 655, 012065. [Google Scholar] [CrossRef]
- Bácsi, Á. The number of independent elements in heat transmission matrices. Int. J. Therm. Sci. 2019, 138, 496–503. [Google Scholar] [CrossRef]
- Bianco, G.; Bracco, S.; Delfino, F.; Gambelli, L.; Robba, M.; Rossi, M. A Building Energy Management System Based on an Equivalent Electric Circuit Model. Energies 2020, 13, 1689. [Google Scholar] [CrossRef]
- Li, Y.; Wenjie, X.; Ling, M.; Zhao, J.; Wenjia, L.; Shihe, W.; Jiulong, L. Dynamic heat transfer analysis of a direct-expansion CO2 downhole heat exchanger. Appl. Therm. Eng. 2021, 189, 116733. [Google Scholar] [CrossRef]
- Jung, W.; Kim, D.; Ha Kang, B.; Soo Chang, Y. Investigation of Heat Pump Operation Strategies with Thermal Storage in Heating Conditions. Energies 2017, 10, 2020. [Google Scholar] [CrossRef]
- Powell, K.M.; Edgar, T.F. An adaptive-grid model for dynamic simulation of thermocline thermal energy storage systems. Energy Convers. Manag. 2013, 76, 865–873. [Google Scholar] [CrossRef]
- Giménez, S.N.; Durá, J.M.H.; Ferragud, F.X.B.; Fernández, R.S. Control-oriented modeling of the cooling process of a PEMFC-based μ-CHP system. IEEE Access 2019, 7, 95620–95642. [Google Scholar] [CrossRef]
- Barone, G.; Buonomano, A.; Forzano, C.; Palombo, A. A novel dynamic simulation model for the thermo-economic analysis and optimisation of district heating systems. Energy Convers. Manag. 2020, 220, 113052. [Google Scholar] [CrossRef]
- Vesterlund, M.; Dahl, J. A method for the simulation and optimization of district heating systems with meshed networks. Energy Convers. Manag. 2015, 89, 555–567. [Google Scholar] [CrossRef]
- Gabrielaitiene, I.; Bøhm, B.; Sunden, B. Modelling temperature dynamics of a district heating system in Naestved, Denmark–a case study. Energy Convers. Manag. 2007, 48, 78–86. [Google Scholar] [CrossRef]
- Wysocka, I.; Hupka, J.; Rogala, A. Catalytic activity of nickel and ruthenium–Nickel catalysts supported on SiO2, ZrO2, Al2O3, and MgAl2O4 in a dry reforming process. Catalysts 2019, 9, 540. [Google Scholar] [CrossRef]
- Cichy, M.; Kropiwnicki, J.; Kneba, Z. A Model of Thermal Energy Storage According to the Convention of Bond Graphs (BG) and State Equations (SE). Pol. Marit. Res. 2015, 22, 41–47. [Google Scholar] [CrossRef]














| Parameter | Unit | W1 | W2 | W3 | W4 |
|---|---|---|---|---|---|
| kg/s | 0.16 | 1.33 | 0.14 | 0.05 | |
| cc | J/(kg·K) | 4200 | 4200 | 4200 | 4200 |
| tc1 | °C | 20 | 20 | 20 | 20 |
| tc2 | °C | 20 | 20 | 20 | 20 |
| mc (const) | kg | 3.74 | 30.6 | 3.32 | 1.12 |
| UA (const) | W/K | 73 | 405 | 30 | 40 |
| mm [kg] (const) | kg | 2.45 | 20.1 | 2.18 | 0.73 |
| cm (const) | J/(kg·K) | 478 | 478 | 478 | 478 |
| kg/s | 0.035 | 5.12 | 0.020 | 0.020 | |
| ch (const) | J/(kg·K) | 1298 | 2200 | 1977 | 1665 |
| th1 (const) | °C | 300 | 255 | 400 | 30 |
| th2 | °C | 20 | 20 | 20 | 20 |
| Heat Exchanger | W1 | W3 | W2 | W4 |
|---|---|---|---|---|
| Numerical model | 120.1 °C | 120.3 °C | 120.0 °C | 110.4 °C |
| Verification method | 120.1 °C | 120.3 °C | 120.1 °C | 110.4 °C |
| Heat Exchanger | W1 | W3 | W2 | W4 | Equivalent (Verification) |
|---|---|---|---|---|---|
| Warming-up time | 226 s | 220 s | 224 s | 258 s | 214 s |
Publisher’s Note: MDPI stays neutral with regard to jurisdictional claims in published maps and institutional affiliations. |
© 2021 by the authors. Licensee MDPI, Basel, Switzerland. This article is an open access article distributed under the terms and conditions of the Creative Commons Attribution (CC BY) license (https://creativecommons.org/licenses/by/4.0/).
Share and Cite
Kropiwnicki, J.; Furmanek, M.; Rogala, A. Modular Approach for Modelling Warming up Process in Water Installations with Flow-Regulating Elements. Energies 2021, 14, 4599. https://doi.org/10.3390/en14154599
Kropiwnicki J, Furmanek M, Rogala A. Modular Approach for Modelling Warming up Process in Water Installations with Flow-Regulating Elements. Energies. 2021; 14(15):4599. https://doi.org/10.3390/en14154599
Chicago/Turabian StyleKropiwnicki, Jacek, Mariusz Furmanek, and Andrzej Rogala. 2021. "Modular Approach for Modelling Warming up Process in Water Installations with Flow-Regulating Elements" Energies 14, no. 15: 4599. https://doi.org/10.3390/en14154599
APA StyleKropiwnicki, J., Furmanek, M., & Rogala, A. (2021). Modular Approach for Modelling Warming up Process in Water Installations with Flow-Regulating Elements. Energies, 14(15), 4599. https://doi.org/10.3390/en14154599

