Voltage Regulation For Residential Prosumers Using a Set of Scalable Power Storage
Abstract
1. Introduction
1.1. Research Motivation
1.2. Contribution of This Work
2. Characteristic Profiles of Solar Radiation
3. Solar Irradiation Forecast
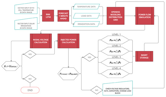
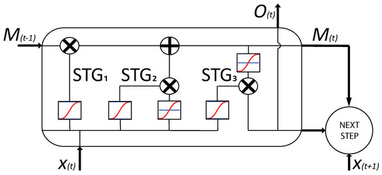
Recurrent Neural Networks
4. Electrical Problems Associated to the High Variability of the Solar Radiation
5. Restrictions of Voltage Limits
6. Case Study
7. Mitigation Method for Overvoltage
7.1. Database
7.2. Forecasting Model of RNN LSTM
7.3. Storage System Planning and Definition
8. Results
8.1. Result of the Forecast of Solar Irradiation and Cell Temperature
8.2. Determination of Power Flow Produced by the Photovoltaic Generator
8.3. Short-Term Voltage Regulation
9. Conclusions
- The mitigation technique proposed in this work was able to reduce voltage levels above the critical limit. For the days of high variability, there was a greater need for energy storage, of 84% more than the day of clear sky, in order to guarantee the mitigation of all points of overvoltage.
 - For a SoC of 70% of the minimum level of total storage capacity, the day of high variability reached full loading of the initial 3 levels of storage. In percentage terms, for W, W, and W, it needed supplements of: 252%, 144%, and 134%, respectively, at each level of power. The quantitative percentage is related to the capacity of accumulation of electric energy for the day of low variability.
 - The number of excessive commutations was classified for the power class W, where the number of commutations for the day of high variability was double compared to the day of low variability. The relationship between the number of commutations and accumulated energy was the opposite for the clear day, when looking at the class of power W, and this fact is justified by the time that the battery system remained in a state of charge.
 - The RNN forecasting model for solar irradiance performed well in the absence of variability, the clear sky, and cloudy sky days presented with a Pearson’s correlation coefficient of 98%. The parameters of RMSE were better for the day of clear sky and cloudy sky, at 47.84 W/m2 and 5.69 W/m2, respectively. As well as the MAE, for the days of clear sky and cloudy sky, they reached, respectively, 33.44 W/m2 and 3.56 W/m2. The days characterized as high and low variability showed higher values of RMSE and MAE, as demonstrated throughout the work, concluding with the fact that the neural network had low relative performance for the days with the presence of solar irradiation variability.
 - The model used to calculate the power converted by a photovoltaic generator in the OpenDSS software also presented an excellent profile when compared to the data obtained experimentally. The power flow calculation model based on the irradiation prediction achieved good results for all sky conditions. The days with low and high intermittence were validated with a Pearson’s coefficient of 96% for both days, and the RMSE and the MAE were established in a range of 23.03% and 28.80%, respectively, tolerating the maximum load of the predefined inverter (5000 W).
 
Author Contributions
Funding
Institutional Review Board Statement
Informed Consent Statement
Data Availability Statement
Acknowledgments
Conflicts of Interest
References
- Murdock, H.E.; Gibb, D.; André, T. Renewable 2019 Global Status Report. Available online: https://www.ren21.net/wpcontent/uploads/2019/05/gsr_2019_full_report_en.pdf (accessed on 6 January 2020).
 - Bayer, B.; Matschoss, P.; Thomas, H.; Marian, A. The German experience with integrating photovoltaic systems into the low-voltage grids. Renew. Energy 2019, 119, 129–141. [Google Scholar] [CrossRef]
 - Papathanassiou, S.; Hatziargyriou, N.; Anagnostopoulos, P.; Aleixo, L. Capacity of Distribution Feeders for Hosting DER: Report of the International Council of Large Electric Systems. Available online: https://www.cigreaustralia.org.au/assets/ITL-SEPT-2014/3.1-Capacity-of-Distribution-Feeders-for-hosting-Distributed-Energy-Resources-DER-abstract.pdf (accessed on 23 June 2020).
 - Torres, I.C.; Negreiros, G.F.; Tiba, C. Theoretical and Experimental Study to Determine Voltage Violation, Reverse Electric Current and Losses in Prosumers Connected to Low-Voltage Power Grid. Energies 2019, 12, 4568. [Google Scholar] [CrossRef]
 - Marcos, J.; de la Parra, I.; García, M.; Marroyo, L. Control Strategies to Smooth ShortTerm Power Fluctuations in Large Photovoltaic Plants Using Battery Storage Systems. Energies 2014, 7, 6593–6619. [Google Scholar] [CrossRef]
 - Almeida, M.P. Implicações Técnicas da Inserção em Grande Escala da Geração Solar Fotovoltaica na Matriz Elétrica. Ph.D. Thesis, Universidade de Sao Paulo, Sao Paulo, Brazil, 2017. [Google Scholar]
 - Resch, M.; Buhler, J.; Klausen, M.; Sumper, A. Impact of operation strategies of large scale battery systems on distribution grid planning in Germany. Renew. Sustain. Energy 2017, 74, 1042–1063. [Google Scholar] [CrossRef]
 - Chamana, M.; Jahanbakhsh, F.; Chowdhury, B.H.; Parkhideh, B. Dynamic ramp rate control for voltage regulation in distribution systems with high penetration photovoltaic power generations. In Proceedings of the 2014 IEEE PES General Meeting|Conference & Exposition, National Harbor, MD, USA, 27–31 July 2014. [Google Scholar]
 - Zeraati, M.; Golshan, M.E.H.; Guerrero, J.M. Distributed Control of Battery Energy Storage Systems for Voltage Regulation in Distribution Networks With High PV Penetration. IEEE Trans. Smart Grid 2018, 9, 3582–3593. [Google Scholar] [CrossRef]
 - Gevorgian, V.; Booth, S. Technical Requirements for Interconnecting Wind and Solar Generation; National Renewable Energy Laboratory NREL: Golden, CO, USA, 2013.
 - Martins, J.; Spataru, S.; Sera, D.; Stroe, I.D.; Lashab, A. Comparative Study of Ramp-Rate Control Algorithms for PV with Energy Storage Systems. Energies 2019, 12, 1342. [Google Scholar] [CrossRef]
 - Ghaffarianfa, M.; HHajizade, A. Voltage stability of Low-Voltage Distribution Grid with High Penetration of Photovoltaic Power Units. Energies 2018, 11, 1960. [Google Scholar] [CrossRef]
 - Energinet.dk. Techinal Regulation 3.2.2 for a PV Power Plants above 11 kW; Denmark, 2016; Available online: https://en.energinet.dk/Electricity/Rules-and-Regulations/Regulations-for-grid-connection (accessed on 23 June 2020).
 - Campos Filho, M.H.S. Modelagem e Predição de Flutuações da Irradiação Solar de Curta Duração. Ph.D. Thesis, Universidade Federal de Pernambuco, Recife, Brazil, 2019. [Google Scholar]
 - Rabl, A. Active Solar Collectors and Their Applications; Oxford University Press: New York, NY, USA, 1985. [Google Scholar]
 - Carvalho, V.; Barata, H.; Oliveira, W.; Vieira, J.P.A. Impacto da Variabilidade da Geração Fotovoltaica no Controle de Tensão em Redes de Distribuição Ativas. In Proceedings of the XVII Encuentro Regional IBEROAMERICANO de Cigré (ERIAC), CIGRÉ, Ciudad del Este, Paraguay, 21–25 May 2017. [Google Scholar]
 - Alves, M.R.F. O Papel de Geradores Fotovoltaicos na Regulação de Tensão em Redes de Baixa tensãO RESIDENCIAIS: Estudo Comparativo de Normas e Padrões sob a ótica da Mitigação da Elevação de Tensão. Master’s Thesis, Universidade Federal de Minas Gerais, Minas Gerais, Brasil, 2017. [Google Scholar]
 - BORGES, R.T. Desenvolvimento de Metodologias de Análise sistêMica de Sistemas de Distribuição de Energia eléTrica com Geração Ultra-Dispersa. Master’s Thesis, Universidade Estadual de Campinas, Campinas, SP, Brazil, 2014. [Google Scholar]
 - IEEE/CIGRE. Definition and Classification of Power System Stability. IEEE Trans. Power Syst. 2004, 19, 1387–1401. [Google Scholar] [CrossRef]
 - Antonanzas, J.; Osorio, N.; Escobar, R.; Urraca, R.; Martinez-De-Pison, F.J.; Antonanzas-Torres, F. A Review of Photovoltaic Power Forecasting. Solar Energy 2016, 136, 78–111. [Google Scholar] [CrossRef]
 - Wang, F.; Yu, Y.; Zhang, Z.; Li, J.; Zhen, Z.; Li, K. Wavelet decomposition and convolutional LSTM networks based improved deep learning model for solar irradiance forecasting. Appl. Sci. 2018, 8, 1286. [Google Scholar] [CrossRef]
 - Vassalli, L.C. Aplicação de Redes Neurais LSTM para a Previsão de curto Prazo de Vazãodo Rio Paraíba do Sul; Univesidade Federal de Juiz de Fora: Juiz de Fora, Minas Gerais, Brazil, 2018. [Google Scholar]
 - Abdel-Nasser, M.; Mahmoud, K. Accurate photovoltaic power forecasting models using deep LSTM-RNN. Neural Comput. Appl. 2019, 31, 2727–2740. [Google Scholar] [CrossRef]
 - ANEEL; Agência Nacional de Energia Elétrica. Procedimentos de Distribuição de Energia Elétrica no Sistema Elétrico Nacional—Prodist, Módulo 8–Qualidade de Energia Elétrica. v. 10. Disponível em. Brasília. 2017. Available online: https://www.aneel.gov.br/documents/656827/14866914/Módulo_8-Revisão_10/ (accessed on 13 May 2021).
 - ANEEL; Agência Nacional de Energia Elétrica. Resolução Normativa nº 482, de 17 de Abril de 2012. v. 10. Brasília, 2012. Disponível em. Available online: http://www2.aneel.gov.br/cedoc/ren2012482.pdf (accessed on 9 April 2020).
 - Braz, H.D.M. Algoritmos Genéticos para Configuração Ótima de Redes de Distribuição de Energia Elétrica. Master’s Thesis, Universidade Federal de Campina Grande, Campina Grande, Paraíba, Brazil, 2003. [Google Scholar]
 - Oliveira, R.C. Metodologia para o Cálculo de Perdas Técnicas e Não Técnicas de aAlimentadores de Distribuição Via Estudos de Fluxo de Carga pelo Mëtodo Somatório de Potência Modificado. Master’s Thesis, Universidade Federal do Pará, Belém, Pará, Brazil, 2017. [Google Scholar]
 - Lima, R.H.; Bernardon, P.D.; Oliveira, P.H.E. Método de Monte Carlo para Análise de sobretensão m redes secundárias com elevada conexão de Sistemas FV. In Proceedings of the XVII Encuentro Regional IBEROAMERICANO de Cigré (ERIAC), CIGRÉ, Natal, RN, Brasil, 27–30 October 2019. [Google Scholar]
 - Barata, H.A. Impacto de Redes de Distribuição com Massiva Conexão de Geradores Fotovoltaicos na Estabilidade de Tensão de Longo-Prazo em Sistemas de Potência. Master’s Thesis, Universidade Federal do Pará, Belém, Pará, Brazil, 2017. [Google Scholar]
 - Quevedo, J.O. Emprego de um Comutador Eletrônico de Taps para Regulação de Tensão em Redes eléTricas a Partir do Modelo de Carga. Ph.D. Thesis, Universidade Federal de Santa Maria, Santa Maria, Rio Grande do Sul, Brazil, 2018. [Google Scholar]
 - Diaz, V.N. Avaliação do Desempenho das Estratégias de Controle para Suavização da Potência Ativa de Sistemas Fotovoltaicos com Armazenamento de Energia. Master’s Thesis, Universidade Estadual do Oeste do Paraná, Foz do Iguaçu, Brazil, 2019. [Google Scholar]
 - Alzahrani, A.; Ferdowsi, M.; Shamsi, P.; Dagli, C. Solar Irradiance Forecasting Using Deep Neural Networks. Procedia Comput. Sci. 2017, 114, 392–400. [Google Scholar] [CrossRef]
 - Guariso, G.; Nunnari, G.; Sangiorgio, M. Multi-Step Solar Irradiance Forecasting and Domain Adaptation of Deep Neural Networks. Energies 2020, 13, 3987. [Google Scholar] [CrossRef]
 - Chevalier, R.F.; Hoogenboom, G.; Mcclendon, R.W.; Paz, J.A. Support vector regression with reduced training sets for air temperature prediction: A comparison with artificial neural networks. Neural Comput. Appl. 2011, 20, 151–159. [Google Scholar] [CrossRef]
 - Sabino, E.R.C. Previsão de Radiação Solar e Temperatura Ambiente Voltada para Auxiliar a Operação de Usina Fotovoltaicas. Ph.D. Thesis, Tese de Doutorado, Universidade Federal do Pernambuco, Recife, Brazil, 2019. [Google Scholar]
 - Xie, Q.; Shentu, X.; Wu, X.; Ding, Y.; Hua, Y.; Cui, J. Coordinated Voltage Regulation by On-Load Tap Changer Operation and Demand Response Based on Voltage Ranking Search Algorithm. Energies 2019, 12, 1902. [Google Scholar] [CrossRef]
 - Liu, X.; Aichhorn, A.; Liu, L.; Li, H. Coordinated Control of Distributed Energy Storage System With Tap Changer Transformers for Voltage Rise Mitigation Under High Photovoltaic Penetration. Trans. Smart Grid 2012, 3, 897–906. [Google Scholar] [CrossRef]
 - Granzoto, L.M.; Ferreira, S.D.T.; Trindade, F.C.L. Análise dos Transitórios Causados Pela Passagens de Nuvens Sobre Painéis Fotovoltaicos no Número de Atuações de Reguladores de Tensão. In Simpósio Brasileiro de Sistemas Elétricos (SBSE); SBSE: Natal, Brazil, 2016. [Google Scholar]
 - Mahmud, N.; Zahedi, A. Review of control strategies for voltage regulation of the smart distribution network with high penetration of renewable distributed generation. Renew. Sustain. Energy Rev. 2016, 64, 582–595. [Google Scholar] [CrossRef]
 - Ari, G.K.; Baghzouz, Y. Impact of high PV penetration on voltage regulation in electrical distribution systems. In Proceedings of the International Conference on Clean Electrical Power (ICCEP), Ishcia, Italy, 14–16 June 2011. [Google Scholar]
 - Wei, Z.G.; Hu, J.; He, H.; Li, Y.; Xiong, B. Load Current and State of Charge Co-Estimation for Current Sensor-Free Lithium-ion Battery for Voltage Rise Mitigation Under High Photovoltaic Penetration. IEEE Trans. Power Electron. 2021, 3, 1–6. [Google Scholar] [CrossRef]
 





















| Voltage Classification | Single Phase 220 V Range (Volts) | Three Phases 380 V Range (Volts) | 
|---|---|---|
| Normal Operating | ||
| Critical Limit (Upper) | ||
| Critical Limit (Low) | ||
| Precarious Limit (Upper) | 3 | |
| Precarious Limit (Low) | 
| Line | Start | End | Length (m) | Line | Start | End | Length (m) | 
|---|---|---|---|---|---|---|---|
| 1 | B2 | B3 | 31 | 11 | B12 | B13 | 25 | 
| 2 | B3 | B4 | 34 | 12 | B10 | B14 | 18 | 
| 3 | B4 | B5 | 20 | 13 | B14 | B15 | 17 | 
| 4 | B5 | B6 | 31 | 14 | B2 | B20 | 10 | 
| 5 | B6 | B7 | 32 | 15 | B20 | B19 | 40 | 
| 6 | B7 | B8 | 27 | 16 | B19 | B18 | 32 | 
| 7 | B8 | B9 | 42 | 17 | B18 | B17 | 30 | 
| 8 | B4 | B10 | 40 | 18 | B17 | B16 | 30 | 
| 9 | B10 | B11 | 22 | 19 | B16 | B15 | 20 | 
| 10 | B11 | B12 | 24 | 
| Line | Conductor | Line Position | Line | Conductor | Line Position | 
|---|---|---|---|---|---|
| 1 | Al70 mm2 | Trunk | 11 | Al25 mm2 | Middle | 
| 2 | Al70 mm2 | Trunk | 12 | Al25 mm2 | Middle | 
| 3 | Al70 mm2 | Trunk | 13 | Al25 mm2 | Middle | 
| 4 | Al50 mm2 | Middle | 14 | Al50 mm2 | Neutral | 
| 5 | Al25 mm2 | Trunk | 15 | Al50 mm2 | End | 
| 6 | Al25 mm2 | Trunk | 16 | Al50 mm2 | Middle | 
| 7 | Al25 mm2 | End | 17 | Al50 mm2 | Middle | 
| 8 | Al25 mm2 | End | 18 | Al70 mm2 | Trunk | 
| 9 | Al50 mm2 | Middle | 19 | Al70 mm2 | Trunk | 
| 10 | Al25 mm2 | Trunk | 
| Operation Mode | Battery Power | PV Power | Demand Power | 
|---|---|---|---|
| Charge (Passive) | > 0 | > 0 | > 0 | 
| Idle (Neutral) | = 0 | > 0 | > 0 | 
| Discharger (Active) | < 0 | = 0 | ∀ | 
| Day | Day Classification | RMSE (W/m2) | MAE (W/m2) | R2 | 
|---|---|---|---|---|
| Day 1 | Low variability | 96.39 | 58.03 | 0.93 | 
| Day 2 | Clear sky | 47.84 | 33.44 | 0.99 | 
| Day 3 | Cloudy sky | 5.69 | 3.56 | 0.97 | 
| Day 4 | High variability | 121.36 | 73.47 | 0.89 | 
| Classification |  >  >  |  <  >  |  >  <  |  <  <  | 
|---|---|---|---|---|
| Low Variability | 15% | 18% | 0% | 67% | 
| High Variability | 31% | 11% | 0% | 58% | 
| Cloudy Sky | 0% | 0% | 0% | 100% | 
| Clear Sky | 11% | 46% | 0% | 43% | 
| Classification | (Wh) 500 W  | (Wh)  1000 W  | (Wh)  1500 W  | (Wh)  2000 W  | 
|---|---|---|---|---|
| Low Variability | 111 | 1611 | 3917 | 3556 | 
| High Variability | 361 | 3944 | 9167 | 3333 | 
| Clear Sky | 0 | 0 | 667 | 8444 | 
Publisher’s Note: MDPI stays neutral with regard to jurisdictional claims in published maps and institutional affiliations.  | 
© 2021 by the authors. Licensee MDPI, Basel, Switzerland. This article is an open access article distributed under the terms and conditions of the Creative Commons Attribution (CC BY) license (https://creativecommons.org/licenses/by/4.0/).
Share and Cite
Torres, I.C.; Farias, D.M.; Aquino, A.L.L.; Tiba, C. Voltage Regulation For Residential Prosumers Using a Set of Scalable Power Storage. Energies 2021, 14, 3288. https://doi.org/10.3390/en14113288
Torres IC, Farias DM, Aquino ALL, Tiba C. Voltage Regulation For Residential Prosumers Using a Set of Scalable Power Storage. Energies. 2021; 14(11):3288. https://doi.org/10.3390/en14113288
Chicago/Turabian StyleTorres, Igor Cavalcante, Daniel M. Farias, Andre L. L. Aquino, and Chigueru Tiba. 2021. "Voltage Regulation For Residential Prosumers Using a Set of Scalable Power Storage" Energies 14, no. 11: 3288. https://doi.org/10.3390/en14113288
APA StyleTorres, I. C., Farias, D. M., Aquino, A. L. L., & Tiba, C. (2021). Voltage Regulation For Residential Prosumers Using a Set of Scalable Power Storage. Energies, 14(11), 3288. https://doi.org/10.3390/en14113288
        
                                                
