Transformer Winding Condition Assessment Using Feedforward Artificial Neural Network and Frequency Response Measurements
Abstract
1. Introduction
2. Application of Machine Learning in FRA
3. Methodology
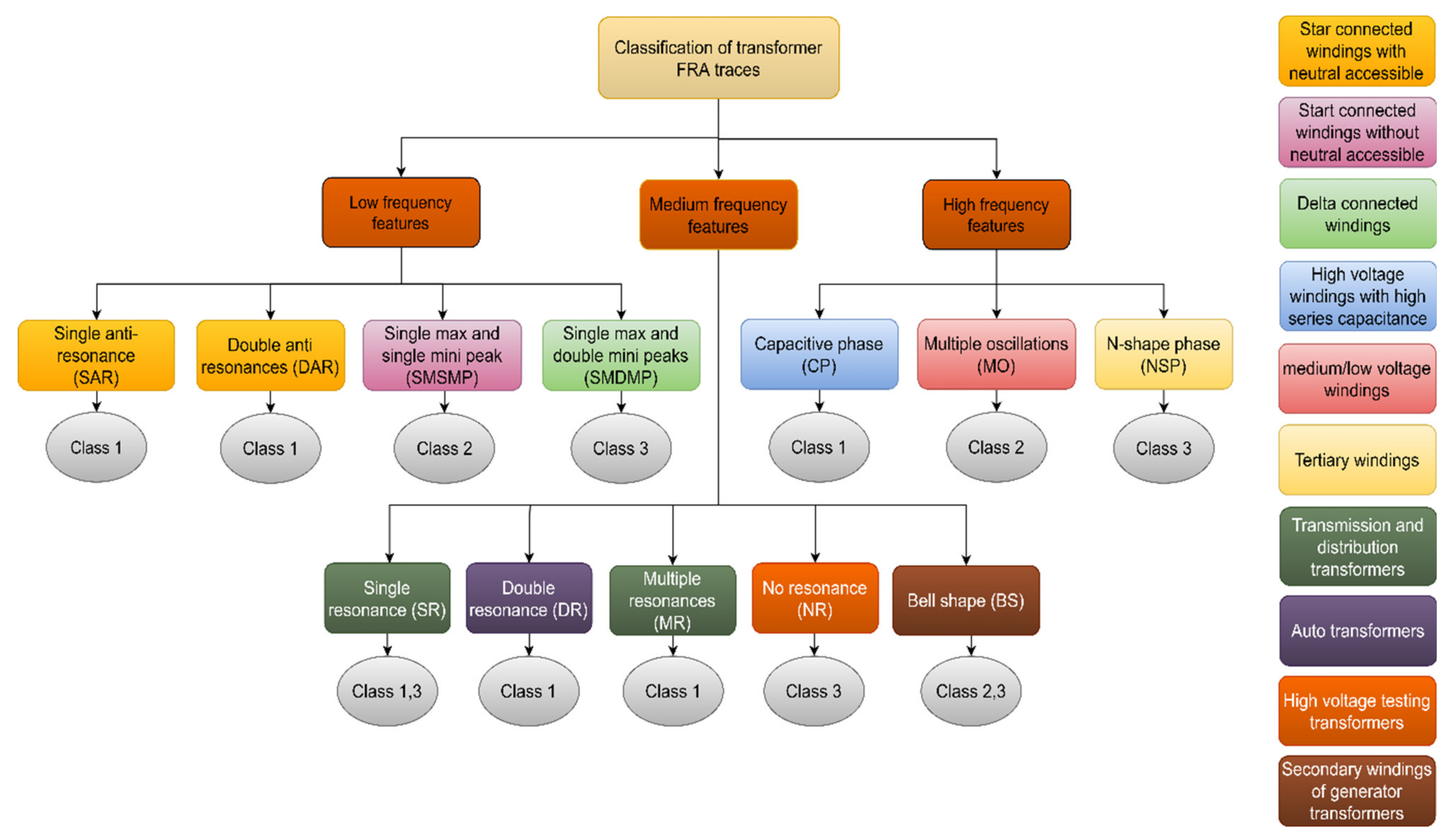
3.1. Database
3.2. Data Preparation
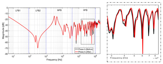
3.3. Adaptive Frequency Division
3.3.1. Determination of LFB1 and LFB2
3.3.2. Determination of MFB
3.3.3. Determination of HFB
3.4. Feature Generation
4. Training of ANN
4.1. Structure of ANN
4.2. Training Process
4.2.1. Data Preprocessing
4.2.2. Data Division
4.2.3. Training of Network
5. Analysis of Training and Validation Performance of ANN
5.1. Performance of ANN with CSD Feature Set
5.2. Performance of ANN with SD Feature Set
5.3. Performance of ANN with SE feature Set
5.4. Performance of ANN with LCC Feature Set
5.5. Performance of ANN with CCF Feature Set
6. Case Studies
6.1. Case 1: Axial Collapse after Clamping Failure
6.2. Case 2: Shorted Turn Failure
6.3. Case 3: Marginal Mechanical Faults (Axial Displacement) in HV Winding
6.4. Case 4: Healthy Transformer
7. Conclusions
Author Contributions
Funding
Institutional Review Board Statement
Informed Consent Statement
Data Availability Statement
Acknowledgments
Conflicts of Interest
References
- CIGRE WG A2.37. Transformer Reliability Survey; CIGRE Brochure 642; CIGRE: Paris, France, 2015; ISBN 978-2-85873-346-0. [Google Scholar]
- Secue, J.R.; Mombello, E. Sweep frequency response analysis (SFRA) for the assessment of winding displacements and deformation in power transformers. Electr. Power Syst. Res. 2008, 78, 1119–1128. [Google Scholar] [CrossRef]
- Tenbohlen, S.; Coenen, S.; Djamali, M.; Müller, A.; Samimi, M.; Siegel, M. Diagnostic Measurements for Power Transformers. Energies 2016, 9, 347. [Google Scholar] [CrossRef]
- Rahimpour, E.; Christian, J.; Feser, K.; Mohseni, H. Transfer function method to diagnose axial displacement and radial deformation of transformer windings. IEEE Trans. Power Deliv. 2003, 18, 493–505. [Google Scholar] [CrossRef]
- IEC60076-18. Measurement of Frequency Response, ED. 1′, IEC Std. March 2012; International Electrotechnical Commission: Geneva, Switzerland, 2012. [Google Scholar]
- IEEE Std. C57.149-2012. IEEE Guide for the Application and Interpretation of Frequency Response Analysis for Oil-Immersed Transformers; IEEE Standard Association: New York, NY, USA, 2013. [Google Scholar]
- Picher, P.; Tenbohlen, S.; Lachman, M.; Scardazzi, A.; Patel, P. Current state of transformer FRA interpretation. Procedia Eng. 2017, 202, 3–12. [Google Scholar] [CrossRef]
- Miyazaki, S.; Tahir, M.; Tenbohlen, S. Detection and quantitative diagnosis of axial displacement of transformer winding by frequency response analysis. IET Gener. Transm. Distrib. 2019, 13, 3493–3500. [Google Scholar] [CrossRef]
- Tahir, M.; Tenbohlen, S. A Comprehensive Analysis of Windings Electrical and Mechanical Faults Using a High-Frequency Model. Energies 2019, 13, 105. [Google Scholar] [CrossRef]
- FRA lookup charts for the quantitative determination of winding axial displacement fault in power transformers. IET Electr. Power Appl. 2020. [CrossRef]
- Tahir, M.; Tenbohlen, S.; Miyazaki, S. Analysis of Statistical Methods for Assessment of Power Transformer Frequency Response Measurements. IEEE Trans. Power Deliv. 2020. [Google Scholar] [CrossRef]
- Tahir, M.; Tenbohlen, S.; Samimi, M.H. Evaluation of Numerical Indices for Objective Interpretation of Frequency Response to Detect Mechanical Faults in Power Transformers. In Proceedings of the 21st International Symposium on High Voltage Engineering, Budapest, Hungary, 26–30 August 2019; Németh, B., Ed.; Springer International Publishing: Cham, Switzerland, 2020; Volume 598, pp. 811–824. ISBN 978-3-030-31675-4. [Google Scholar]
- Nirgude, P.M.; Ashokraju, D.; Rajkumar, A.D.; Singh, B.P. Application of numerical evaluation techniques for interpreting frequency response measurements in power transformers. IET Sci. Meas. Technol. 2008, 2, 275. [Google Scholar] [CrossRef]
- Ghanizadeh, A.J.; Gharehpetian, G.B. ANN and cross-correlation based features for discrimination between electrical and mechanical defects and their localization in transformer winding. IEEE Trans. Dielect. Electr. Insul. 2014, 21, 2374–2382. [Google Scholar] [CrossRef]
- Gandhi, K.R.; Badgujar, K.P. Artificial neural network based identification of deviation in frequency response of power transformer windings. In Proceedings of the 2014 Annual International Conference on Emerging Research Areas: Magnetics, Machines and Drives (AICERA/iCMMD), Kottayam, India, 24–26 July 2014; pp. 1–8. [Google Scholar]
- Tenbohlen, S.; Tahir, M.; Rahimpour, E.; Poulin, B.; Miyazaki, S. A New Approach for High Frequency Modelling of Disc Windings; CIGRE: Paris, France, 2018; pp. A2–A214. [Google Scholar]
- Jin, Z.; Li, J.; Zhu, Z. Diagnosis of transformer winding deformation on the basis of artificial neural network. In Proceedings of the 6th International Conference on Properties and Applications of Dielectric Materials (Cat. No.00CH36347), Xi’an, China, 21–26 June 2000; Volume 1, pp. 173–176. [Google Scholar]
- Bigdeli, M.; Vakilian, M.; Rahimpour, E. Transformer winding faults classification based on transfer function analysis by support vector machine. IET Electr. Power Appl. 2012, 6, 268. [Google Scholar] [CrossRef]
- Liu, J.; Zhao, Z.; Tang, C.; Yao, C.; Li, C.; Islam, S. Classifying Transformer Winding Deformation Fault Types and Degrees Using FRA Based on Support Vector Machine. IEEE Access 2019, 7, 11. [Google Scholar] [CrossRef]
- Mao, X.; Wang, Z.; Jarman, P.; Fieldsend-Roxborough, A. Winding Type Recognition through Supervised Machine Learning using Frequency Response Analysis (FRA) Data. In Proceedings of the 2019 2nd International Conference on Electrical Materials and Power Equipment (ICEMPE), Guangzhou, China, 7–10 April 2019; pp. 588–591. [Google Scholar]
- Gonzales, J.C.; Mombello, E.E. Automatic detection of frequency ranges of power transformer transfer functions for evaluation by mathematical indicators. In Proceedings of the 2012 Sixth IEEE/PES Transmission and Distribution: Latin America Conference and Exposition (T&D-LA), Montevideo, Uruguay, 3–5 September 2012; pp. 1–8. [Google Scholar]
- Lin, H.; Zhang, Z.; Tang, W.; Wu, Q.; Yan, J. Equivalent gradient area based fault interpretation for transformer winding using binary morphology. IEEE Trans. Dielect. Electr. Insul. 2017, 24, 1947–1956. [Google Scholar] [CrossRef]
- Velasquez-Contreras, J.L.; Kolb, D.; Sanz-Bobi, M.A.; Koltunowicz, W. Identification of transformer-specific frequency sub-bands as basis for a reliable and automatic assessment of FRA results. In Proceedings of the Conference on Condition Monitoring and Diagnosis 2010 (CMD2010), Tokyo, Japan, 6–11 September 2010. [Google Scholar]
- CIGRE WG A2.53. Advances in the Interpretation of Transformer Frequency Response Analysis (FRA); CIGRE Brochure 812; CIGRE: Paris, France, 2020. [Google Scholar]
- Miyazaki, S.; Mizutani, Y.; Taguchi, A.; Murakami, J.; Tsuji, N.; Takashima, M.; Kato, O. Diagnosis Criterion of Abnormality of Transformer Winding by Frequency Response Analysis (FRA). Electr. Eng. Jpn. 2017, 201, 25–34. [Google Scholar] [CrossRef]





























| Activation Function | Abbreviation | Number of Hidden Layers | ||||
|---|---|---|---|---|---|---|
| 1 | 2 | 3 | 4 | 5 | ||
| Linear | purelin | 60.1 | 60.9 | 60.9 | 60.9 | 60.9 |
| Triangular basis | tribas | 92 | 94.2 | 94.2 | 95.7 | 94.8 |
| Radial basis | radbas | 94.2 | 96.4 | 94.9 | 91.3 | 94.9 |
| Hyperbolic tangent sigmoid | tansig | 97.1 | 96.6 | 97.1 | 96.6 | 96.6 |
| Log-sigmoid | logsig | 95.3 | 95.8 | 96.3 | 94.8 | 97.6 |
| Indices | Actual Class | Predicted Class | Comment |
|---|---|---|---|
| SD | C | C | Pass |
| CSD | C | C | Pass |
| SE | C | C | Pass |
| CCF | C | C | Pass |
| LCC | C | C | Pass |
| SD-LFB1 = 0, SD-LFB2 = 0, SD-MFB = 0.3942, SD-HFB = 2.3219, CSD-LFB1 = 0, CSD-LFB2 = 0, CSD-MFB = 0.3915, CSD-HFB = 2.3184, SE-LFB1 = 0, SE-LFB2 = 0, SE-MFB = 0.1834, SE-HFB = 1.1839, CCF-LFB1= 1, CCF-LFB2 = 1, CCF-MFB = 0.9983, CCF-HFB = 0.9372, LCC-LFB1= 1, CC-LFB2 = 1, LCC-MFB = 0.998, LCC-HFB = 0.9370 | |||
| Indices | Actual Class | Predicted Class | Comment |
|---|---|---|---|
| SD | D | D | Pass |
| CSD | D | D | Pass |
| SE | D | D | Pass |
| CCF | D | D | Pass |
| LCC | D | D | Pass |
| SD-LFB1 = 18.63, SD-LFB2 = 24.39, SD-MFB = 5.32, SD-HFB = 2.53 CSD-LFB1= 0.447, CSD-LFB2 = 5.160, CSD-MFB = 5.135, CSD-HFB = 2.535 SE-LFB1= 18.59, SE-LFB2 = 23.74, SE-MFB = 3.54, SE-HFB = 1.266 CCF-LFB1= 0.997, CCF-LFB2 = 0.55, CCF-MFB = 0.846, CCF-HFB = 0.972 LCC-LFB1= 0.170, CC-LFB2 = 0.039, LCC-MFB = 0.826, LCC-HFB = 0.972 | |||
| D: Shorted turn fault | |||
| Indices | Actual Class | Predicted Class | Comment |
|---|---|---|---|
| SD | C | C | Pass |
| CSD | C | C | Pass |
| SE | C | C | Pass |
| CCF | C | A | Fail |
| LCC | C | C | Pass |
| SD-LFB1 = 0.171, SD-LFB2 = 0.672, SD-MFB = 1.398, SD-HFB = 0.857 CSD-LFB1= 0.0378, CSD-LFB2 = 0.66, CSD-MFB = 1.366, CSD-HFB = 0.799 SE-LFB1= 0.161, SE-LFB2 = 0.458, SE-MFB = 0.960, SE-HFB = 0.5711 CCF-LFB1= 1, CCF-LFB2 = 0.996, CCF-MFB = 0.992, CCF-HFB = 0.997 LCC-LFB1= 0.999, CC-LFB2 = 0.996, LCC-MFB = 0.991, LCC-HFB = 0.996 | |||
| Indices | Actual Class | Predicted Class | Comment |
|---|---|---|---|
| SD | B | B | Pass |
| CSD | B | B | Pass |
| SE | B | B | Pass |
| CCF | B | B | Pass |
| LCC | B | B | Pass |
| SD-LFB1 = 1.419, SD-LFB2 = 3.431, SD-MFB = 0.164, SD-HFB = 0.149 CSD-LFB1= 0.401, CSD-LFB2 = 3.36, CSD-MFB = 0.150, CSD-HFB = 0.117 SE-LFB1= 1.357, SE-LFB2 = 2.437, SE-MFB = 0.136, SE-HFB = 0.136 CCF-LFB1= 0.998, CCF-LFB2 = 0.909, CCF-MFB = 0.999, CCF-HFB = 0.999 LCC-LFB1= 0.938, CC-LFB2 = 0.905, LCC-MFB = 0.999, LCC-HFB = 0.999 | |||
Publisher’s Note: MDPI stays neutral with regard to jurisdictional claims in published maps and institutional affiliations. |
© 2021 by the authors. Licensee MDPI, Basel, Switzerland. This article is an open access article distributed under the terms and conditions of the Creative Commons Attribution (CC BY) license (https://creativecommons.org/licenses/by/4.0/).
Share and Cite
Tahir, M.; Tenbohlen, S. Transformer Winding Condition Assessment Using Feedforward Artificial Neural Network and Frequency Response Measurements. Energies 2021, 14, 3227. https://doi.org/10.3390/en14113227
Tahir M, Tenbohlen S. Transformer Winding Condition Assessment Using Feedforward Artificial Neural Network and Frequency Response Measurements. Energies. 2021; 14(11):3227. https://doi.org/10.3390/en14113227
Chicago/Turabian StyleTahir, Mehran, and Stefan Tenbohlen. 2021. "Transformer Winding Condition Assessment Using Feedforward Artificial Neural Network and Frequency Response Measurements" Energies 14, no. 11: 3227. https://doi.org/10.3390/en14113227
APA StyleTahir, M., & Tenbohlen, S. (2021). Transformer Winding Condition Assessment Using Feedforward Artificial Neural Network and Frequency Response Measurements. Energies, 14(11), 3227. https://doi.org/10.3390/en14113227

