Comparative Study on Relative Fossil Energy Carrying Capacity in China and the United States
Abstract
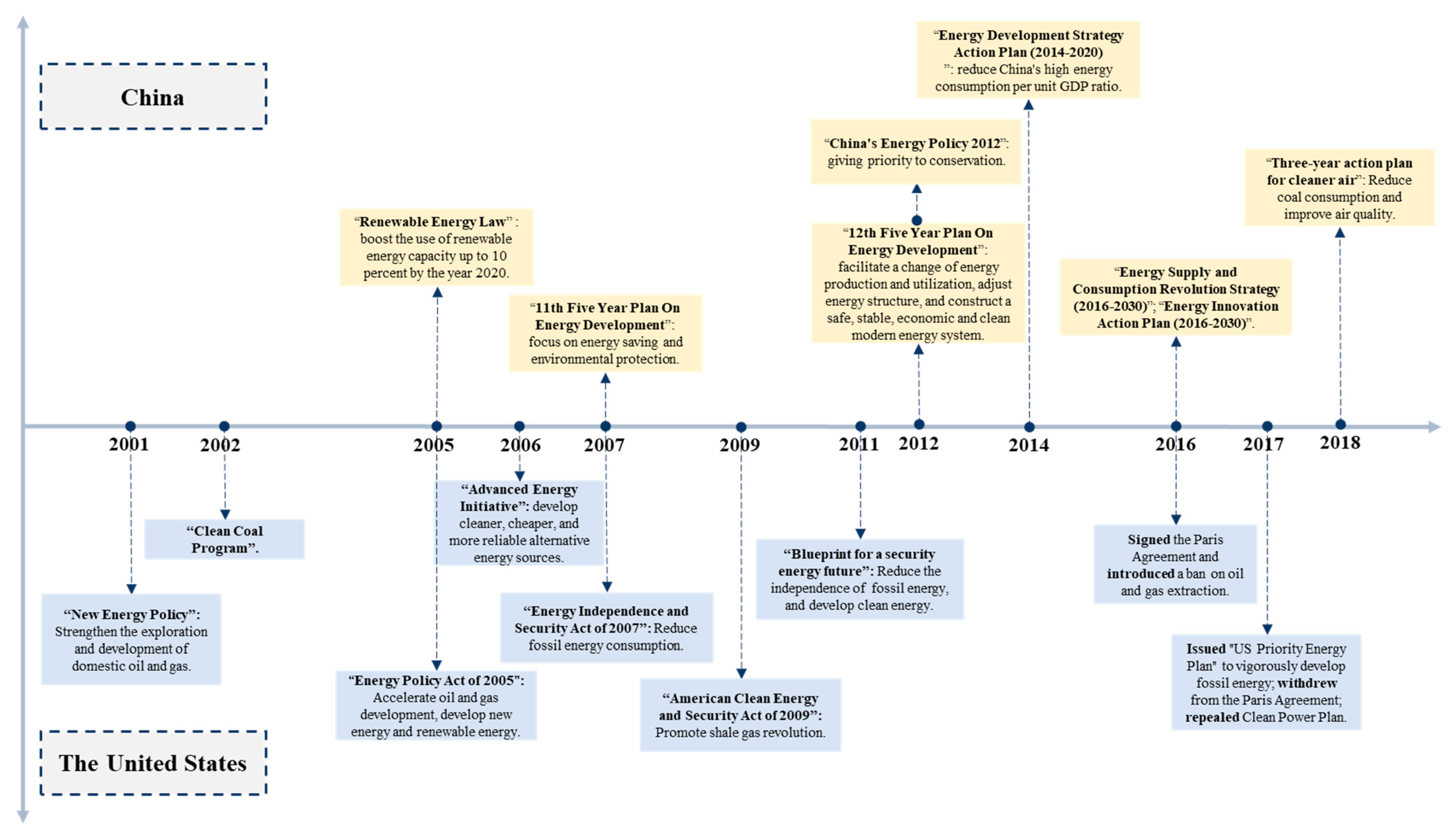
1. Introduction
2. Literature Review
3. Research Framework and Methodology
3.1. Relative Fossil Energy Carry Capacity Model
3.2. The Prediction Model of GM-BP-SVM
3.3. Data Sources
3.4. Research Framework
4. Results and Discussion
4.1. Comparative Analysis of RFECC in China and the United States
4.2. Prediction of RFECC in China and the United States
4.3. Comparative Analysis of RFECC by Type in China and the United States
5. Conclusions
- The population RFECC and relative economic fossil energy carrying capacity in China have gradually improved. On the contrary, the relative environmental fossil energy carrying capacity is declining, and the comprehensive RFECC of China is showing a trend of inverted U. In addition, the population RFECC, economic RFECC, and environmental RFECC present a “scissors” state. On the other hand, the population RFECC, economic RFECC, and environmental RFECC of the United States show a U-shaped trend. The comprehensive RFECC of the United States is at a continuously low level compared with China and has increased slightly in recent years.
- The relative fossil energy carrying states in China and the United States are different, mainly reflected in the economy and environment. The relative economic fossil energy carrying states in China continued to be in the surplus state until 2008 and then showed a gradual overload state. The relative economic fossil energy carrying states continued to be in an overload state and then showed a surplus state. In addition, the relative environment fossil energy carrying states in China showed a transition of “surplus→overload→surplus,” and the relative environment fossil energy carrying states in the United States showed “short-term surplus→sustained overload.”
- The economic RFECC in China is generally better than that of the United States. The population RFECC in China was better than that of the United States from 2001 to 2007. The environmental RFECC in China reversed from advantage to disadvantage in 2013, and the gap has gradually widened. The population RFECC and economic RFECC in the United States in recent years have been slightly higher than in China. However, its environmental RFECC in recent years has been significantly higher than that of China.
- According to the calculation of the comprehensive RFECC of different types, coal should be used as a breakthrough point for China to achieve sustainable fossil energy, and oil should be used as a breakthrough point for sustainable development for the United States.
Author Contributions
Funding
Institutional Review Board Statement
Informed Consent Statement
Data Availability Statement
Conflicts of Interest
References
- Zhang, L.; Nie, Q.; Chen, B.; Chai, J.; Zhao, Z. Multi-scale evaluation and multi-scenario simulation analysis of regional energy carrying capacity—Case study: China. Sci. Total Environ. 2020, 734, 139440. [Google Scholar] [CrossRef]
- Zou, C.; Zhao, Q.; Zhang, G.; Xiong, B. Energy revolution: From a fossil energy era to a new energy era. Nat. Gas Ind. B 2016, 3, 1–11. [Google Scholar] [CrossRef]
- Malhotra, R. Fossil Energy; Springer: Berlin/Heidelberg, Germany, 2020. [Google Scholar]
- Park, R.E.; Burgess, E.W. Introduction to the Science of Sociology; The University of Chicago Press: Chicago, IL, USA, 1921. [Google Scholar]
- Verhulst, P.F. Notice sur la loi que la population suit dans son accroissement. Corresp. Math. Phys. 1838, 10, 113–126. [Google Scholar]
- Odum, E.P.; Barrett, G.W. Fundamentals of Ecology; Saunders: Philadelphia, PA, USA, 1971. [Google Scholar]
- Graymore, M.L.M.; Sipe, N.G.; Rickson, R.E. Sustaining human carrying capacity: A tool for regional sustainability assessment. Ecol. Econ. 2010, 69, 459–468. [Google Scholar] [CrossRef]
- Sevegnani, F.; Giannetti, B.; Agostinho, F.; Almeida, C. Assessment of municipal potential prosperity, carrying capacity and trade. J. Clean. Prod. 2017, 153, 425–434. [Google Scholar] [CrossRef]
- Sun, C.; Chen, L.; Tian, Y. Study on the urban state carrying capacity for unbalanced sustainable development regions: Evidence from the Yangtze River Economic Belt. Ecol. Indic. 2018, 89, 150–158. [Google Scholar] [CrossRef]
- Abernethy, V.D. Carrying capacity: The tradition and policy implications of limits. Ethics Sci. Environ. Politics 2001, 2001, 9–18. [Google Scholar] [CrossRef]
- Luo, W.; Ren, Y.; Shen, L.; Zhu, M.; Jiang, Y.; Meng, C.; Zhang, P. An evolution perspective on the urban land carrying capacity in the urbanization era of China. Sci. Total Environ. 2020, 744, 140827. [Google Scholar] [CrossRef] [PubMed]
- Liao, X.; Ren, Y.; Shen, L.; Shu, T.; He, H.; Wang, J. A “carrier-load” perspective method for investigating regional water resource carrying capacity. J. Clean. Prod. 2020, 269, 122043. [Google Scholar] [CrossRef]
- Li, X.; Cundy, A.B.; Chen, W.; Liu, R.; Lv, S. Dynamic capacity modelling of soil environment carrying capacity, and developing a soil quality early warning framework for development land in China. J. Clean Prod. 2020, 257, 120450. [Google Scholar] [CrossRef]
- Tang, X.; Guan, X.; Lu, S.; Qin, F.; Liu, X.; Zhang, D. Examining the spatiotemporal change of forest resource carrying capacity of the Yangtze River Economic Belt in China. Environ. Sci. Pollut. Res. 2020, 27, 21213–21230. [Google Scholar] [CrossRef] [PubMed]
- Wu, T.; Sang, S.; Wang, S.; Yang, Y.; Li, M. Remote sensing assessment and spatiotemporal variations analysis of ecological carrying capacity in the Aral Sea Basin. Sci. Total Environ. 2020, 735, 139562. [Google Scholar] [CrossRef]
- Ait-Aoudia, M.N.; Berezowska-Azzag, E. Water resources carrying capacity assessment: The case of Algeria’s capital city. Habitat Int. 2016, 58, 51–58. [Google Scholar] [CrossRef]
- Lane, M.; Dawes, L.; Grace, P. The essential parameters of a resource-based carrying capacity assessment model: An Australian case study. Ecol. Model. 2014, 272, 220–231. [Google Scholar] [CrossRef]
- Hopfenberg, R.; Pimentel, D. Human population numbers as a function of food supply. Environ. Dev. Sustain. 2001, 3, 1–15. [Google Scholar] [CrossRef]
- Mao, H.; Yu, D. A study on the quantitative research of regional carrying capacity. Adv. Earth Sci. 2001, 16, 549–555. [Google Scholar]
- Arrow, K.; Bolin, B.; Costanza, R.; Dasgupta, P.; Folke, C.; Holling, C.S.; Jansson, B.O.; Levin, S.; Mäler, K.G.; Perrings, C.; et al. Economic growth, carrying capacity, and the environment. Ecol. Econ. 1995, 15, 91–95. [Google Scholar] [CrossRef]
- Gao, L.; Zhang, H.Y. Progress in Research of Ecological Carrying Capacity. China Popul. Resour. Environ. 2007, 17, 19–26. (In Chinese) [Google Scholar]
- Zhu, B.S. Population and economy—Regional matching model of resource carrying capacity. Popul. Sci. China 1993, 6, 8–13. (In Chinese) [Google Scholar]
- Huang, N.S.; Kuang, Y.Q. Relative resources carrying capacity and sustainable development issues in Guangdong. Econ. Geogr. 2000, 20, 52–56. (In Chinese) [Google Scholar]
- Liu, Z.D.; Zhen, X.G. Yangtze River Basin relative resource carrying capacity and sustainable development. Resour. Environ. Yangtze River Basin 2002, 11, 10–15. (In Chinese) [Google Scholar]
- Jing, Y.J. Dynamic analysis of relative resource carrying capacity in Northeast China. Jilin Univ. J. Soc. Sci. Ed. 2006, 46, 104–110. (In Chinese) [Google Scholar]
- He, M.; Liu, Y.Z. Research on relative resource carrying capacity and sustainable development in Jiangsu Province. China Popul. Resour. Environ. 2003, 13, 81–85. (In Chinese) [Google Scholar]
- Wang, Z.M.; Zhang, B.; He, Y.F. Dynamic analysis of relative resource carrying capacity in Jilin Province. J. Arid Land Resour. Environ. 2004, 18, 5–10. [Google Scholar]
- Yue, X.Y.; Wang, Y.M.; Zhao, Y.F. Ningxia’s relative resources carrying capacity and sustainable development research. Arid Land Resour. Environ. 2007, 21, 55–59. [Google Scholar]
- Peng, T.; Deng, H. Comprehensive evaluation for sustainable development based on relative resource carrying capacity—A case study of Guiyang, Southwest China. Environ. Sci. Pollut. Res. 2020, 27, 20090–20103. [Google Scholar] [CrossRef] [PubMed]
- Sun, H. Sustainable Development Study in Xinjiang Based on Relative Carrying Capacity of Resources. China Popul. Resour. Environ. 2009, 5. (In Chinese) [Google Scholar]
- Li, Z.H.; Dong, S.C.; Tang, S.Y. Relative resource carrying capacity model improvement and empirical analysis. Resour. Sci. 2008, 30, 1336–1342. (In Chinese) [Google Scholar]
- Sun, H.; Liu, Y.Y. The expansion and empirical analysis of relative resource carrying capacity model. China Popul. Resour. Environ. 2014, 24, 126–135. (In Chinese) [Google Scholar]
- Yang, J.; Ding, H. A quantitative assessment of sustainable development based on relative resource carrying capacity in Jiangsu Province of China. Int. J. Environ. Res. Public Health 2018, 15, 2786. [Google Scholar] [CrossRef]
- Huang, C.; He, L. The improvement of the relative resource carrying capacity model and its empirical analysis. Resour. Sci. 2011, 33, 41–49. (In Chinese) [Google Scholar]
- Hippert, H.S.; Pedreira, C.E.; Souza, R.C. Neural networks for short-term load forecasting: A review and evaluation. IEEE Trans. Power Syst. 2001, 16, 44–55. [Google Scholar] [CrossRef]
- Müller, K.R.; Smola, A.J.; Rätsch, G.; Schölkopf, B.; Kohlmorgen, J.; Vapnik, V. Predicting Time Series with Support Vector Machines. In International Conference on Artificial Neural Networks; Springer: Berlin/Heidelberg, Germany, 1997; pp. 999–1004. [Google Scholar]
- Papadakis, S.E.; Theocharis, J.B.; Kiartzis, S.J.; Bakirtzis, A.G. A novel approach to short-term load forecasting using fuzzy neural net-works. IEEE Trans. Power Syst. 1998, 13, 480–492. [Google Scholar] [CrossRef]
- Deng, J.L. Introduction to grey system theory. J. Grey Syst. 1989, 1, 1–24. [Google Scholar]
- Liu, S.; Forrest, J.; Yang, Y. A brief introduction to grey systems theory. In Proceedings of the 2011 IEEE International Conference on Grey Systems and Intelligent Services, Nanjing, China, 15–18 September 2011; IEEE: New York, NY, USA, 2011; pp. 1–9. [Google Scholar]
- Mao, M.; Chirwa, E.C. Application of grey model GM (1, 1) to vehicle fatality risk estimation. Technol. Forecast. Soc. Chang. 2006, 73, 588–605. [Google Scholar] [CrossRef]
- Zeng, B.; Li, H. Prediction of coalbed methane production in China based on an optimized grey system model. Energy Fuels 2021, 35, 4333–4344. [Google Scholar] [CrossRef]
- Duan, H.; Lei, G.R.; Shao, K. Forecasting crude oil consumption in China using a grey prediction model with an optimal fractional-order accumulating operator. Complexity 2018, 2018, 3869619. [Google Scholar] [CrossRef]
- Xu, H.; Liu, B.; Fang, Z. New grey prediction model and its application in forecasting land subsidence in coal mine. Nat. Hazards 2014, 71, 1181–1194. [Google Scholar] [CrossRef]
- Yu, S.; Zhu, K.; Diao, F. A dynamic all parameters adaptive BP neural networks model and its application on oil reservoir prediction. Appl. Math. Comput. 2008, 195, 66–75. [Google Scholar] [CrossRef]
- Ni, X.Y.; Huang, H.; Du, W.P. Relevance analysis and short-term prediction of PM2. 5 concentrations in Beijing based on multi-source data. Atmos. Environ. 2017, 150, 146–161. [Google Scholar] [CrossRef]
- Wei, Y.; Chen, M.C. Forecasting the short-term metro passenger flow with empirical mode decomposition and neural networks. Transp. Res. Part C Emerg. Technol. 2012, 21, 148–162. [Google Scholar] [CrossRef]
- Wang, L.; Zeng, Y.; Chen, T. Back propagation neural network with adaptive differential evolution algorithm for time series forecasting. Expert Syst. Appl. 2015, 42, 855–863. [Google Scholar] [CrossRef]
- Vapnik, V.N. The nature of statistical learning. Theory 1995, 74, 175–180. [Google Scholar]
- Wu, Y.C.; Lee, Y.S.; Yang, J.C. Robust and efficient multiclass SVM models for phrase pattern recognition. Pattern Recognit. 2008, 41, 2874–2889. [Google Scholar] [CrossRef]
- Adankon, M.M.; Cheriet, M. Model selection for the LS-SVM. Application to handwriting recognition. Pattern Recognit. 2009, 42, 3264–3270. [Google Scholar] [CrossRef]
- Gumus, E.; Kilic, N.; Sertbas, A.; Ucan, O.N. Evaluation of face recognition techniques using PCA, wavelets and SVM. Expert Syst. Appl. 2010, 37, 6404–6408. [Google Scholar] [CrossRef]
- Huo, Y.; Xin, L.; Kang, C.; Wang, M.; Ma, Q.; Yu, B. SGL-SVM: A novel method for tumor classification via support vector machine with sparse group Lasso. J. Theor. Biol. 2020, 486, 110098. [Google Scholar] [CrossRef]
- Zhang, Q.; Wang, C. DEA efficiency prediction based on IG–SVM. Neural Comput. Appl. 2019, 31, 8369–8378. [Google Scholar] [CrossRef]
- Park, K.; Choi, Y.; Choi, W.J.; Ryu, H.-Y.; Kim, H. LSTM-based battery remaining useful life prediction with multi-channel charging profiles. IEEE Access 2020, 8, 20786–20798. [Google Scholar] [CrossRef]
- Zuo, Z.; Guo, H.; Cheng, J. An LSTM-STRIPAT model analysis of China’s 2030 CO2 emissions peak. Carbon Manag. 2020, 11, 577–592. [Google Scholar] [CrossRef]
- Li, H.; Xu, M.; Zhang, Q. Review of China’s energy policy in the 40 years of reform and opening up: From structure to logic. China Popul. Resour. Environ. 2019, 29, 167–176. (In Chinese) [Google Scholar]
- Wang, Q.; Jiang, X.; Yang, X.; Ge, S. Comparative analysis of drivers of energy consumption in China,the United States and India—A perspective from stratified heterogeneity. Sci. Total Environ. 2020, 698, 134117. [Google Scholar] [CrossRef] [PubMed]






| GM(1,1) | BPNN | SVM | GM-BP-SVM | |
|---|---|---|---|---|
| China | 25.32% | 18.76% | 22.37% | 10% |
| The United States | 22.34% | 19.23% | 20.12% | 7.23% |
Publisher’s Note: MDPI stays neutral with regard to jurisdictional claims in published maps and institutional affiliations. |
© 2021 by the authors. Licensee MDPI, Basel, Switzerland. This article is an open access article distributed under the terms and conditions of the Creative Commons Attribution (CC BY) license (https://creativecommons.org/licenses/by/4.0/).
Share and Cite
Zuo, Z.; Cheng, J.; Guo, H.; Li, Y. Comparative Study on Relative Fossil Energy Carrying Capacity in China and the United States. Energies 2021, 14, 2972. https://doi.org/10.3390/en14102972
Zuo Z, Cheng J, Guo H, Li Y. Comparative Study on Relative Fossil Energy Carrying Capacity in China and the United States. Energies. 2021; 14(10):2972. https://doi.org/10.3390/en14102972
Chicago/Turabian StyleZuo, Zhili, Jinhua Cheng, Haixiang Guo, and Yonglin Li. 2021. "Comparative Study on Relative Fossil Energy Carrying Capacity in China and the United States" Energies 14, no. 10: 2972. https://doi.org/10.3390/en14102972
APA StyleZuo, Z., Cheng, J., Guo, H., & Li, Y. (2021). Comparative Study on Relative Fossil Energy Carrying Capacity in China and the United States. Energies, 14(10), 2972. https://doi.org/10.3390/en14102972

