Optimal Operation of Networked Microgrids for Enhancing Resilience Using Mobile Electric Vehicles
Abstract
1. Introduction
2. System Model and Proposed Resilience Enhancement Method
2.1. System Model and Components of Multi-Microgrid System
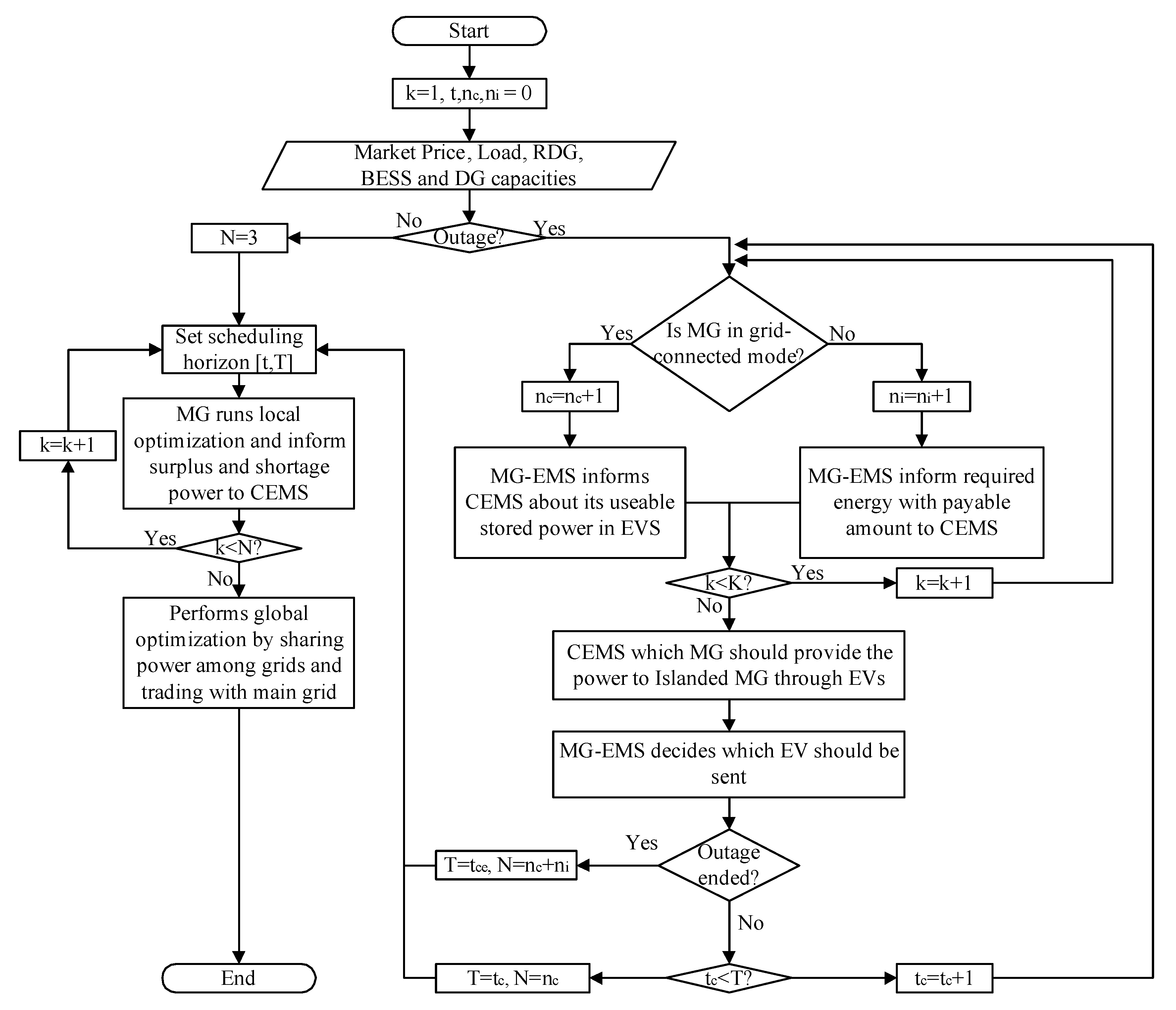
2.2. Normal Mode
- Each microgrid is equipped with its own EMS, which is responsible for the local level optimization of the microgrid by utilizing the local resources. On the completion of the local optimization, surplus and shortage power in the microgrid is informed to the central EMS at each interval of time.
- CEMS is responsible for global optimization. After receiving information from MG-EMSs and market price from the utility grid, it performs global optimization for minimizing the overall operation cost of the multi-microgrid network. CEMS decides the feasibility of sharing power among microgrids and/or trading power with the utility grid [24].
2.3. Proposed Resilience Enhancement Mode
2.3.1. Multi-Microgrid System Resilience Enhancement Scheme (Round 1)
2.3.2. Optimization for Grid-Connected Microgrids (Round 2)
3. Problem Formulation
3.1. Normal Mode
3.1.1. Microgrid Energy Management System
3.1.2. Central Energy Management System
3.2. Proposed Resilience Enhancement Mode
3.2.1. Multi-Microgrid System Resilience Enhancement Scheme (Round 1)
3.2.2. Optimization for Grid-Connected Microgrids (Round 2)
3.2.3. Resilience Index Formulation
4. Numerical Simulation
4.1. Input Parameters
4.2. Normal Mode
4.2.1. Microgrid Energy Management System
4.2.2. Central Energy Management System
4.3. Resilience Enhancement Mode
4.3.1. Local Level Optimization (Round 1: Step 1)
4.3.2. Central Level Optimization (Round 1: Step 2)
4.3.3. Local Level Optimization (Round 1: Step 3)
4.3.4. Local Level Optimization (Round 2: Step 1)
4.3.5. Central Level Optimization (Round 2: Step 2)
5. Conclusions
Author Contributions
Funding
Acknowledgments
Conflicts of Interest
Nomenclature
| Identifiers and Binary Variables | |
| t | Index of time, running from 1 to T |
| Time at which contingency/outage occurred | |
| k, l | Index of microgrids, running from 1 to M and 1 to N, respectively |
| Index of distance from microgrid k to l | |
| Status indicator of vehicle v for supplying energy | |
| Index of resilience | |
| Variables and Constants | |
| Production cost of dispatchable generator. | |
| The price for buying and selling power to/from the utility grid at time t. | |
| Minimum and maximum generation capacity of the dispatchable generator. | |
| Shortage and surplus power in a microgrid at time t. | |
| The forecasted output power of renewable distributed generation of at time t. | |
| Forecasted load of a microgrid at time t. | |
| Charging and discharging of BESS at time t. | |
| Charging and discharging of vehicle v at time t. | |
| SoC of BESS and vehicle v at time t, respectively. | |
| Capacity of BESS and vehicle v, respectively. | |
| Charging and discharging efficiency of BESS, respectively. | |
| Charging and discharging efficiency of vehicle v, respectively. | |
| Targeted SoC of vehicle v at departure time. | |
| Energy stored for resilience in the battery of vehicle while parked at parking lot. | |
| Energy sent from microgrid k to l at time t. | |
| Energy received by microgrid l form k at time t. | |
| Total surplus and shortage power in the system at time t, respectively. | |
| Energy supplied by microgrid k to l at time t. | |
| Energy available in microgrid k at time t. | |
| Energy requested by microgrid l at time t. | |
| Per km energy consumption efficiency of vehicle v. | |
| Energy supplied and energy stored in vehicle v at time t, respectively. | |
| Islanded microgrid survived load with and without EVs in the case of contingency, respectively. | |
References
- Saman, N.; Kamran, J.; Ehsan, K.; Gevork, B.G. Optimal wind turbine allocation and network reconfiguration for enhancing resiliency of system after major faults caused by natural disaster considering uncertainty. IET Renew. Power Gen. 2018, 12, 1413–1423. [Google Scholar]
- Mathaios, P.; Pierluigi, M. Influence of extreme weather and climate change on the resilience of power systems: Impacts and possible mitigation strategies. Electr. Power Syst. Res. 2015, 127, 259–270. [Google Scholar]
- Motyka, M.; Slaugthter, A.; Berg, J. Reinventing Resilience: Defining the Model for Utility-Led Renewable Microgrids. 2016. Available online: https://www2.deloitte.com/content/dam/Deloitte/us/Documents/energy-resources/us-er-reinventing-resilience-microgrid.pdf (accessed on 23 November 2020).
- Panteli, M.; Mancarella, P. The grid: Stronger, bigger, smarter? Presenting a conceptual framework of power system resilience. IEEE Power Energy Mag. 2015, 13, 58–66. [Google Scholar] [CrossRef]
- Huang, G.; Wang, J.; Chen, C.; Qi, J.; Guo, C. Integration of preventive and emergency responses for power grid resilience enhancement. IEEE Trans. Power Syst. 2017, 32, 4451–4463. [Google Scholar] [CrossRef]
- Hussain, A.; Aslam, M.; Syed, M.A. A standards-based approach for auto-drawing single line diagram of multivendor smart distribution systems. Int. J. Electr. Power Energy Syst. 2018, 96, 357–367. [Google Scholar] [CrossRef]
- Panteli, M.; Trakas, D.N.; Mancarella, P.; Hatziargyriou, N.D. Boosting the power grid resilience to extreme weather events using defensive islanding. IEEE Trans. Smart Grid 2016, 7, 2913–2922. [Google Scholar] [CrossRef]
- Wang, X.; Li, Z.; Shahidehpour, M.; Jiang, C. Robust line hardening strategies for improving the resilience of distribution systems with variable renewable resources. IEEE Trans. Sustain. Energy 2019, 10, 386–395. [Google Scholar] [CrossRef]
- Ali, H.; Hussain, A.; Bui, V.-H.; Jeon, J.; Kim, H.-M. Welfare maximization-based distributed demand response for islanded multi-microgrid networks using diffusion strategy. Energies 2019, 12, 3701. [Google Scholar] [CrossRef]
- Ali, H.; Hussain, A.; Bui, V.-H.; Kim, H.-M. Consensus algorithm-based distributed operation of microgrids during grid-connected and islanded modes. IEEE Access 2020, 8, 78151–78165. [Google Scholar] [CrossRef]
- Bahramirad, S.; Khodaei, A.; Svachula, J.; Aguero, J.R. Building resilient integrated grids: One neighborhood at a time. IEEE Electrif. Mag. 2015, 3, 48–55. [Google Scholar] [CrossRef]
- Qi, H.; Wang, X.; Tolbert, L.M.; Li, F.; Peng, F.Z.; Ning, P.; Amin, M. A resilient real-time system design for a secure and reconfigurable power grid. IEEE Trans. Smart Grid 2011, 2, 770–781. [Google Scholar] [CrossRef]
- Pashajavid, E.; Shahnia, F.; Ghosh, A. Resilient Distribution Systems with Community Microgrids. Ph.D. Thesis, Ohio State University, Columbus, OH, USA, 2016. Available online: https://www.researchgate.net/publication/317969135_Resilient_Distribution_Systems_With_Community_Microgrids (accessed on 23 November 2020).
- Li, Z.; Shahidehpour, M.; Aminifar, F.; Alabdulwahab, A.; Al-Turki, Y. Networked microgrids for enhancing the power system resilience. Proc. IEEE 2017, 105, 1289–1310. [Google Scholar] [CrossRef]
- Rosales, E.; Simón-Martín, M.; Borge-Diez, D.; Blanes, J.; Colmenar-Santos, A. Microgrids with energy storage systems as a means to increase power resilience: An application to office buildings. Energy 2019, 172, 1005–1015. [Google Scholar] [CrossRef]
- Mayank, P.; Sayonsom, C.; Manish, M.; Yusheng, L.; Fernando, D.; Rob, H.; Anurag, K.S. Integration of flow battery for resilience enhancement of advanced distribution grids. Int. J. Electr. Power Energy Syst. 2019, 109, 314–324. [Google Scholar]
- Tian, M.W.; Pouyan, T. Energy cost and efficiency analysis of building resilience against power outage by shared parking station for electric vehicles and demand response program. Energy 2021, 215, 119058. [Google Scholar] [CrossRef]
- Kim, J.; Dvorkin, Y. Enhancing distribution system resilience with mobile energy storage and microgrids. IEEE Trans. Smart Grid 2019, 10, 4996–5006. [Google Scholar] [CrossRef]
- Kim, J.; Dvorkin, Y. Enhancing distribution resilience with mobile energy storage: A progressive hedging approach. In Proceedings of the IEEE Power & Energy Society General Meeting (PESGM), Portland, Oregon, 5–10 August 2018; pp. 1–5. [Google Scholar]
- Gouveia, C.; Moreira, J.; Moreira, C.L.; Peças Lopes, J.A. Coordinating storage and demand response for microgrid emergency operation. IEEE Trans. Smart Grid 2013, 4, 1898–1908. [Google Scholar] [CrossRef]
- Global EV Outlook 2019. Available online: https://www.iea.org/reports/global-ev-outlook-2019:2020 (accessed on 23 November 2020).
- Hossein, A.; Peyman, B. A contingency based energy management strategy for multi-microgrids considering battery energy storage systems and electric vehicles. J. Energy Storage 2020, 27, 101087. [Google Scholar]
- Peças Lopes, J.A.; Silvan, A.; Polenz, C.L.; Moreira, R.C. Identification of control and management strategies for LV unbalanced microgrids with plugged-in electric vehicles. Electr. Power Syst. Res. 2010, 80, 898–906. [Google Scholar] [CrossRef]
- Bui, V.H.; Hussain, A.; Kim, H.M. A multiagent-based hierarchical energy management strategy for multi-microgrids considering adjustable power and demand response. IEEE Trans. Smart Grid 2018, 9, 1323–1333. [Google Scholar] [CrossRef]
- Li, K.; Tseng, K.J. Energy Efficiency of Lithium-Ion Battery Used as Energy Storage Devices in Micro-Grid. In Proceedings of the IECON 2015-41st Annual Conference of the IEEE Industrial Electronics Society, Yokohama, Japan, 9–12 November 2015; pp. 5235–5240. [Google Scholar]
- Hussain, A.; Bui, V.H.; Kim, H.M. A proactive and survivability-constrained operation strategy for enhancing resilience of microgrids using energy storage system. IEEE Access 2018, 6, 75495–75507. [Google Scholar] [CrossRef]
- ILOG CPLEX 12.7.0 Users Manual; ILOG SA: Gentilly, France, 2016.
- Ferruzzi, G.; Graditi, G.; Rossi, F.; Russo, A. Optimal operation of a residential microgrid: The role of demand side management. Intell Ind. Syst. 2015, 1, 61–82. [Google Scholar] [CrossRef]
- He, L.; Liu, N. Load Profile Analysis for Commercial Buildings Microgrids under Demand Response. In Proceedings of the IEEE Conference on Industrial Electronics and Applications (ICIEA), Siem Reap, Cambodia, 18–20 June 2017; pp. 461–465. [Google Scholar]
- Mirzaei, M.; Vahidi, B. Feasibility analysis and optimal planning of renewable energy systems for industrial loads of a dairy factory. J. Renew. Sustain. Energy 2015, 7, 063114. [Google Scholar] [CrossRef]
- Hussain, A.; Bui, V.H.; Kim, H.M. Optimalsizing of battery energy storage system in a fast EV charging station considering power outages. IEEE Trans. Transp. Electrif. 2020, 6, 453–463. [Google Scholar] [CrossRef]
- Energy Consumption of Full Electric Vehicles. Available online: https://ev-database.org/cheatsheet/energy–consumption-electric-car:2020 (accessed on 23 November 2020).
- Useable Battery Capacity of Electric Vehicles. Available online: https://ev-database.org/cheatsheet/useable-battery-capacity-electric-car:2020 (accessed on 23 November 2020).
- Bui, V.H.; Hussain, A.; Kim, H.M. Double deep Q -learning-based distributed operation of battery energy storage system considering uncertainties. IEEE Trans. Smart Grid 2020, 11, 457–469. [Google Scholar] [CrossRef]















| Parameters | Capacity (kWh) | Charging Efficiency (%) | Discharging Efficiency (%) | Initial SOC (%) |
|---|---|---|---|---|
| MG1-BESS | 200 | 95 | 95 | 50 |
| MG2-BESS | 100 | 95 | 95 | 50 |
| MG3-BESS | 150 | 95 | 95 | 50 |
| Parameters | Capacity (kW) | Cost (KRW/kWh) |
|---|---|---|
| MG1-DG | 700 | 75 |
| MG2- DG | 600 | 102 |
| MG3- DG | 550 | 110 |
| EV | Capacity (kW) | Efficiency (W/km) | EV ID | ||
|---|---|---|---|---|---|
| MG1 | MG2 | MG2 | |||
| Hyundai IONIQ Electric | 38.3 | 153 | 1 | 9,14 | - |
| Tesla Model 3 Std. Range Plus | 47.5 | 153 | 2 | 10,15 | - |
| Mini Cooper SE | 28.9 | 256 | 3 | 1 | - |
| BMW i3 120 Ah | 37.9 | 161 | 4.11 | 2 | 4 |
| Kia e-Soul 39 kWh | 39.2 | 170 | 5.12 | 3 | 5 |
| Nissan Leaf e+ | 56 | 172 | 6.13 | 4 | 6 |
| Lexus UX 300e | 52 | 193 | 7.14 | - | 7 |
| Ford Mustang Mach-E GT | 88 | 215 | 8.15 | 12 | 8 |
| Audi e-Tron 50 Quattro | 64.7 | 231 | 9 | 13 | 9 |
| Jaguar I-Pace EV400 | 84.7 | 232 | 10 | 7 | 10 |
| Porsche Taycan Turbo | 83.7 | 209 | - | 8 | 3 |
| Audi Q4 e-Tron* | 77 | 193 | - | 11 | 1 |
| BMW iX3 | 74 | 206 | - | - | 2 |
| Honda e Advance | 28.5 | 168 | - | 5 | - |
| Volkswagen e-Golf | 38 | 168 | - | 6 | - |
| EV ID | MG1 | MG2 | MG3 | |||
|---|---|---|---|---|---|---|
| Departure Time | Arrival Time | Arrival Time | Departure Time | Arrival Time | Departure Time | |
| 1 | 8 AM | 6 PM | 7 AM | 4 PM | 10 AM | 6 PM |
| 2 | 10 AM | 8 PM | 8 AM | 4 PM | 9 AM | 8 PM |
| 3 | 9 AM | 9 PM | 9 AM | 4 PM | 8 AM | 8 PM |
| 4 | 8 AM | 7 PM | 8 AM | 5 PM | 8 AM | 4 PM |
| 5 | 6 AM | 9 PM | 9 AM | 5 PM | 8 AM | 4 PM |
| 6 | 8 AM | 5 PM | 11 AM | 9 PM | 9 AM | 4 PM |
| 7 | 8 AM | 7 PM | 9 AM | 6 PM | 8 AM | 5 PM |
| 8 | 9 AM | 4 PM | 10 AM | 8 PM | 9 AM | 5 PM |
| 9 | 12 PM | 7 PM | 9 AM | 6 PM | 11 AM | 9 PM |
| 10 | 9 AM | 8 PM | 10 AM | 6 PM | 9 AM | 6 PM |
| 11 | 10 AM | 6 PM | 7 AM | 7 PM | - | - |
| 12 | 8 AM | 8 PM | 8 AM | 7 PM | - | - |
| 13 | 12 PM | 7 PM | 7 AM | 7 PM | - | - |
| 14 | 7 AM | 6 PM | 9 AM | 8 PM | - | - |
| 15 | 9 AM | 8 PM | 11 AM | 8 PM | - | - |
| Cases | Time/Day | MG3 Required (kWh) | Available Energy | |
|---|---|---|---|---|
| MG1 (kWh) | MG2 (kWh) | |||
| 1 | 6 AM/1 | 61 | 262.56 | 0 |
| 2 | 8 AM/1 | 168 | 206 | 67.2 |
| 3 | 2 AM/1 | 212 | 306 | 0 |
| Cases | Load Survived without EVs (kWh) | Load Survived with EVs (kWh) | Resilience Increase (%) |
|---|---|---|---|
| 1 | 664 | 725 | 8.41 |
| 2 | 704.5 | 872.5 | 9.25 |
| 3 | 550.5 | 762.5 | 27.8 |
Publisher’s Note: MDPI stays neutral with regard to jurisdictional claims in published maps and institutional affiliations. |
© 2020 by the authors. Licensee MDPI, Basel, Switzerland. This article is an open access article distributed under the terms and conditions of the Creative Commons Attribution (CC BY) license (http://creativecommons.org/licenses/by/4.0/).
Share and Cite
Ali, A.Y.; Hussain, A.; Baek, J.-W.; Kim, H.-M. Optimal Operation of Networked Microgrids for Enhancing Resilience Using Mobile Electric Vehicles. Energies 2021, 14, 142. https://doi.org/10.3390/en14010142
Ali AY, Hussain A, Baek J-W, Kim H-M. Optimal Operation of Networked Microgrids for Enhancing Resilience Using Mobile Electric Vehicles. Energies. 2021; 14(1):142. https://doi.org/10.3390/en14010142
Chicago/Turabian StyleAli, Asfand Yar, Akhtar Hussain, Ju-Won Baek, and Hak-Man Kim. 2021. "Optimal Operation of Networked Microgrids for Enhancing Resilience Using Mobile Electric Vehicles" Energies 14, no. 1: 142. https://doi.org/10.3390/en14010142
APA StyleAli, A. Y., Hussain, A., Baek, J.-W., & Kim, H.-M. (2021). Optimal Operation of Networked Microgrids for Enhancing Resilience Using Mobile Electric Vehicles. Energies, 14(1), 142. https://doi.org/10.3390/en14010142

