Safety Analysis Technique for System with Limited Data: Case Study of the Multipurpose Research Reactor in Indonesia
Abstract
1. Introduction
2. Methods
2.1. Stage 1: Preliminaries
2.2. Stage 2: Expert Evaluation
2.3. Stage 3: FFTA Application
2.3.1. Failure Possibility Fuzzification
2.3.2. Basic Event Final Membership Function Generation
2.3.3. Membership Function Defuzzification
2.3.4. Basic Event Failure Probability Generation
2.4. Stage 4: Top Event Probability Generation
2.5. Stage 5: Risk Analysis by ETA
2.6. Stage 6: Analysis of Results
3. Results and Discussion
3.1. Preliminaries Stage
3.2. Expert Evaluation
3.3. FFTA Application
3.4. Top Event Probability Generation
3.5. Risk Analysis by ETA
3.5.1. LOCA 1
3.5.2. LOCA 2
3.5.3. LOCA 3
3.5.4. LOFA 1
3.5.5. LOFA 2
3.6. Analysis of Results
4. Conclusions
Author Contributions
Funding
Acknowledgments
Conflicts of Interest
Appendix A
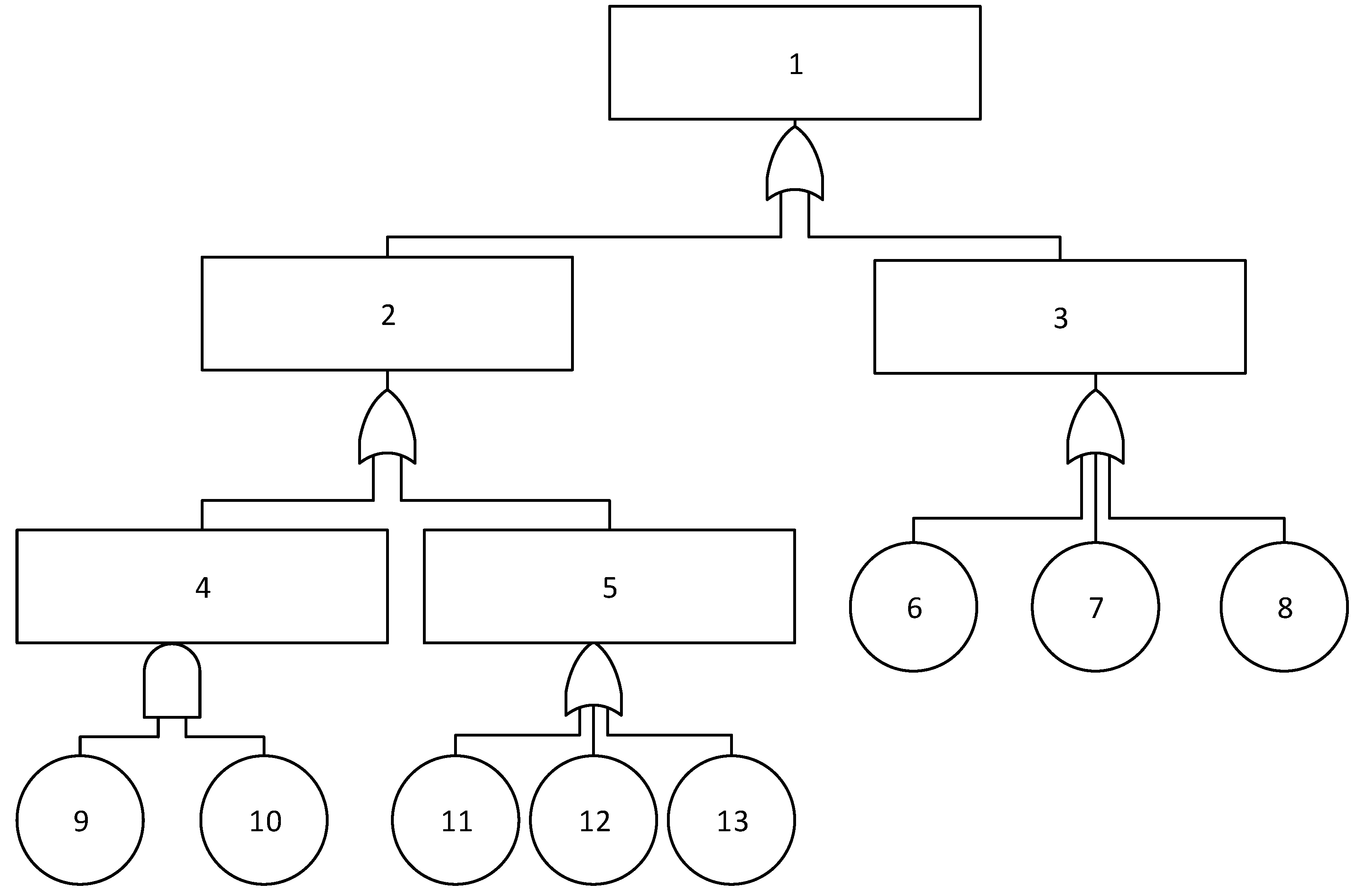
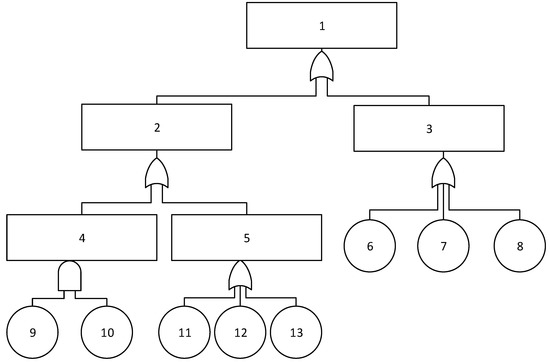
- Reactor scram failure activated by pool water-level signalFigure A1. Fault tree of reactor scram failure activated by pool water-level signal. Note: 1 = reactor fail to scram. 2 = control rods insertion fail (B1). 3 = contact 6 system fail (B2). 4 = no signal. 5 = no scram manually. 6 = no scram from automatic system. 7 = the operator does not receive an alarm. 8 = operator fail (B7). 9 = detector system of JAA-01 CL 811 and 821 fail. 10 = detector system of JAA-01 CL 831 and 821 fail. 11 = detector system of JAA-01 CL 811 and 831 fail. 12 = detector system fail. 13 = alarm fail (B3). 14 = detector system of JAA-01 CL 811 fail. 15 = detector system of JAA-01 CL 821 fail. 16 = detector system of JAA-01 CL 831 fail. 17 = detector fail (B4). 18 = transmitter fail (B5). 19 = buffer fail (B6).Figure A1. Fault tree of reactor scram failure activated by pool water-level signal. Note: 1 = reactor fail to scram. 2 = control rods insertion fail (B1). 3 = contact 6 system fail (B2). 4 = no signal. 5 = no scram manually. 6 = no scram from automatic system. 7 = the operator does not receive an alarm. 8 = operator fail (B7). 9 = detector system of JAA-01 CL 811 and 821 fail. 10 = detector system of JAA-01 CL 831 and 821 fail. 11 = detector system of JAA-01 CL 811 and 831 fail. 12 = detector system fail. 13 = alarm fail (B3). 14 = detector system of JAA-01 CL 811 fail. 15 = detector system of JAA-01 CL 821 fail. 16 = detector system of JAA-01 CL 831 fail. 17 = detector fail (B4). 18 = transmitter fail (B5). 19 = buffer fail (B6).
- Reactor scram failure activated by mass flow rate signalFigure A2. Fault tree of reactor scram failure activated by mass flow rate signal. Note: 1 = reactor fail to scram. 2 = control rods insertion fail (B1). 3 = contact 6 system fail (B2). 4 = no signal. 5 = no scram manually. 6 = no scram from automatic system. 7 = the operator does not receive an alarm. 8 = operator fail (B7). 9 = detector system of JAA-01 CL 811 and 821 fail. 10 = detector system of JAA-01 CL 831 and 821 fail. 11 = detector system of JAA-01 CL 811 and 831 fail. 12 = detector system fail. 13 = alarm fail (B3). 14 = detector system of JAA-01 CL 811 fail. 15 = detector system of JAA-01 CL 821 fail. 16 = detector system of JAA-01 CL 831 fail. 17 = detector fail (B4). 18 = transmitter fail (B5). 19 = buffer fail (B6).Figure A2. Fault tree of reactor scram failure activated by mass flow rate signal. Note: 1 = reactor fail to scram. 2 = control rods insertion fail (B1). 3 = contact 6 system fail (B2). 4 = no signal. 5 = no scram manually. 6 = no scram from automatic system. 7 = the operator does not receive an alarm. 8 = operator fail (B7). 9 = detector system of JAA-01 CL 811 and 821 fail. 10 = detector system of JAA-01 CL 831 and 821 fail. 11 = detector system of JAA-01 CL 811 and 831 fail. 12 = detector system fail. 13 = alarm fail (B3). 14 = detector system of JAA-01 CL 811 fail. 15 = detector system of JAA-01 CL 821 fail. 16 = detector system of JAA-01 CL 831 fail. 17 = detector fail (B4). 18 = transmitter fail (B5). 19 = buffer fail (B6).
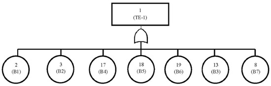
- Reactor scram failure activated by outlet temperature signal of primary heat exchangerFigure A3. Fault tree of reactor scram failure activated by the outlet temperature signal of the primary heat exchanger. Note: 1 = reactor fail to scram. 2 = control rods insertion fail (B1). 3 = contact 6 system fail (B2). 4 = no signal. 5 = no scram manually. 6 = no scram from automatic system. 7 = the operator does not receive an alarm. 8 = operator fail (B7). 9 = detector system of JAA-01 CL 811 and 821 fail. 10 = detector system of JAA-01 CL 831 and 821 fail. 11 = detector system of JAA-01 CL 811 and 831 fail. 12 = detector system fail. 13 = alarm fail (B3). 14 = detector system of JAA-01 CL 811 fail. 15 = detector system of JAA-01 CL 821 fail. 16 = detector system of JAA-01 CL 831 fail. 17 = detector fail (B4). 18 = transmitter fail (B5). 19 = buffer fail (B6).Figure A3. Fault tree of reactor scram failure activated by the outlet temperature signal of the primary heat exchanger. Note: 1 = reactor fail to scram. 2 = control rods insertion fail (B1). 3 = contact 6 system fail (B2). 4 = no signal. 5 = no scram manually. 6 = no scram from automatic system. 7 = the operator does not receive an alarm. 8 = operator fail (B7). 9 = detector system of JAA-01 CL 811 and 821 fail. 10 = detector system of JAA-01 CL 831 and 821 fail. 11 = detector system of JAA-01 CL 811 and 831 fail. 12 = detector system fail. 13 = alarm fail (B3). 14 = detector system of JAA-01 CL 811 fail. 15 = detector system of JAA-01 CL 821 fail. 16 = detector system of JAA-01 CL 831 fail. 17 = detector fail (B4). 18 = transmitter fail (B5). 19 = buffer fail (B6).
- Reactor scram failure activated by position signal of primary isolation valveFigure A4. Fault tree of reactor scram failure activated by the position signal of the primary isolation valve. Note: 1 = reactor fail to scram. 2 = control rods insertion fail (B1). 3 = contact 6 system fail (B2). 4 = no signal. 5 = no scram manually. 6 = no scram from automatic system. 7 = the operator does not receive an alarm. 8 = operator fail (B7). 9 = detector system of JAA-01 CL 811 and 821 fail. 10 = detector system of JAA-01 CL 831 and 821 fail. 11 = detector system of JAA-01 CL 811 and 831 fail. 12 = detector system fail. 13 = alarm fail (B3). 14 = detector system of JAA-01 CL 811 fail. 15 = detector system of JAA-01 CL 821 fail. 16 = detector system of JAA-01 CL 831 fail. 17 = detector fail (B4). 18 = transmitter fail (B5). 19 = buffer fail (B6).Figure A4. Fault tree of reactor scram failure activated by the position signal of the primary isolation valve. Note: 1 = reactor fail to scram. 2 = control rods insertion fail (B1). 3 = contact 6 system fail (B2). 4 = no signal. 5 = no scram manually. 6 = no scram from automatic system. 7 = the operator does not receive an alarm. 8 = operator fail (B7). 9 = detector system of JAA-01 CL 811 and 821 fail. 10 = detector system of JAA-01 CL 831 and 821 fail. 11 = detector system of JAA-01 CL 811 and 831 fail. 12 = detector system fail. 13 = alarm fail (B3). 14 = detector system of JAA-01 CL 811 fail. 15 = detector system of JAA-01 CL 821 fail. 16 = detector system of JAA-01 CL 831 fail. 17 = detector fail (B4). 18 = transmitter fail (B5). 19 = buffer fail (B6).
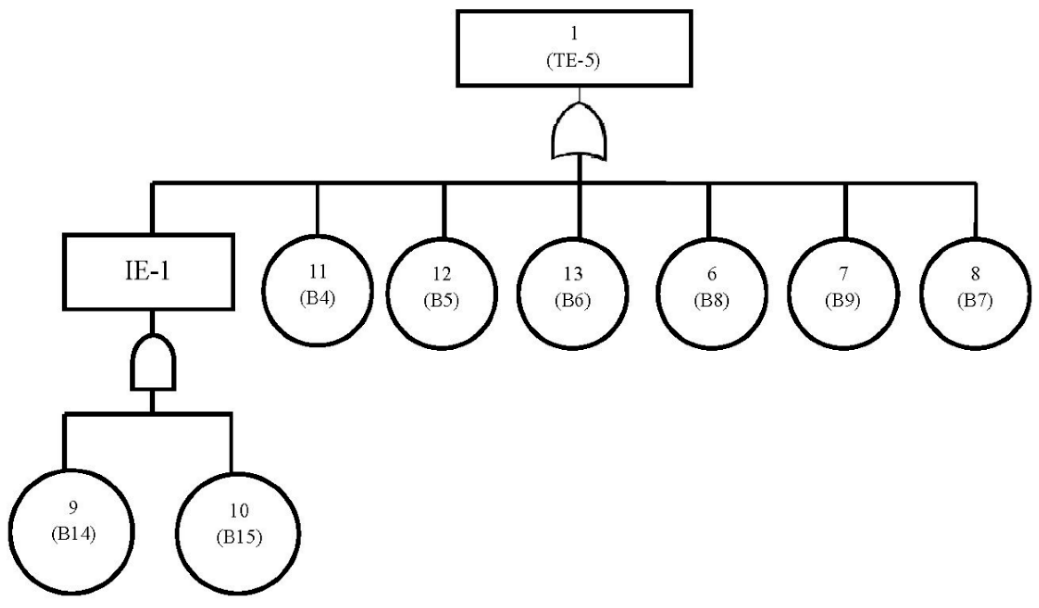
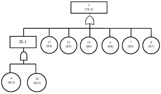
- Secondary system isolation failureFigure A5. Fault tree of secondary system isolation failure. Note: 1 = secondary system isolation Figure. 2 = valve fails to closed automatically. 3 = valve fails to closed manually. 4 = isolation valve fail. 5 = detector system fail. 6 = signal fail (B8). 7 = display fail (B9). 8 = operator fails to operate the valve (B7). 9 = valve PA-01-AA-14 fail/stuck (B14). 10 = valve PA-01-AA-16 fail/ stuck (B15). 11 = detector fail (B4). 12 = transmitter fail (B5). 13 = buffer fail (B6).Figure A5. Fault tree of secondary system isolation failure. Note: 1 = secondary system isolation Figure. 2 = valve fails to closed automatically. 3 = valve fails to closed manually. 4 = isolation valve fail. 5 = detector system fail. 6 = signal fail (B8). 7 = display fail (B9). 8 = operator fails to operate the valve (B7). 9 = valve PA-01-AA-14 fail/stuck (B14). 10 = valve PA-01-AA-16 fail/ stuck (B15). 11 = detector fail (B4). 12 = transmitter fail (B5). 13 = buffer fail (B6).
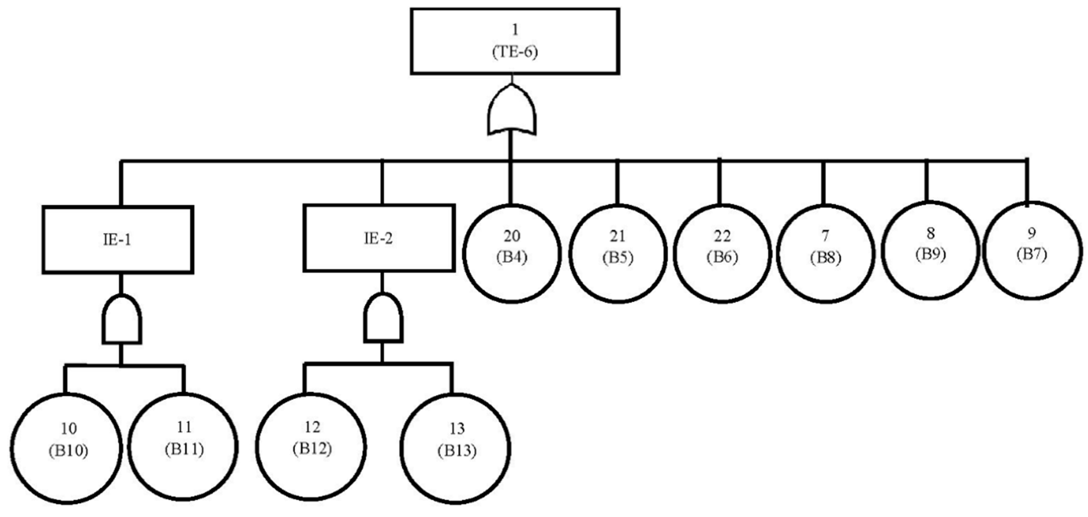
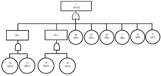
- Primary system isolation failureFigure A6. Fault tree of primary system isolation failure. Note: 1 = primary system isolation fail. 2 = valve fails to close automatically. 3 = valve fails to close manually. 4 = in line isolation valve fail. 5 = out line isolation valve fail. 6 = detector system fail. 7 = signal fail (B8). 8 = display fail (B9). 9 = operator fail to operate the valve (B7). 10 = valve of JE-01-AA-01 fail (B10). 11 = valve of JE-01-AA-02 fail (B11). 12 = valve of JE-01-AA-18 fail (B12). 13 = valve of JE-01-AA-19 fail (B13). 14 = detector system of JAA-01 CL 811 and 821 fail. 15 = detector system of JAA-01 CL 831 and 821 fail. 16 = detector system of JAA-01 CL 811 and 831 fail. 17 = detector system of JAA-01 CL 811 fail. 18 = detector system of JAA-01 CL 821 fail. 19 = detector system of JAA-01 CL 831 fail. 20 = detector fail (B4). 21 = transmitter fail (B5). 22 = buffer fail (B6).Figure A6. Fault tree of primary system isolation failure. Note: 1 = primary system isolation fail. 2 = valve fails to close automatically. 3 = valve fails to close manually. 4 = in line isolation valve fail. 5 = out line isolation valve fail. 6 = detector system fail. 7 = signal fail (B8). 8 = display fail (B9). 9 = operator fail to operate the valve (B7). 10 = valve of JE-01-AA-01 fail (B10). 11 = valve of JE-01-AA-02 fail (B11). 12 = valve of JE-01-AA-18 fail (B12). 13 = valve of JE-01-AA-19 fail (B13). 14 = detector system of JAA-01 CL 811 and 821 fail. 15 = detector system of JAA-01 CL 831 and 821 fail. 16 = detector system of JAA-01 CL 811 and 831 fail. 17 = detector system of JAA-01 CL 811 fail. 18 = detector system of JAA-01 CL 821 fail. 19 = detector system of JAA-01 CL 831 fail. 20 = detector fail (B4). 21 = transmitter fail (B5). 22 = buffer fail (B6).
- Primary cooler natural circulation failureFigure A7. Fault tree of primary cooler natural circulation failure. Note: 1 = natural circulation of primary cooler fail. 2 = circulation flap fails to open/stuck (B16). 3 = pressure difference error (B17).Figure A7. Fault tree of primary cooler natural circulation failure. Note: 1 = natural circulation of primary cooler fail. 2 = circulation flap fails to open/stuck (B16). 3 = pressure difference error (B17).
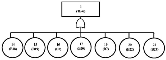
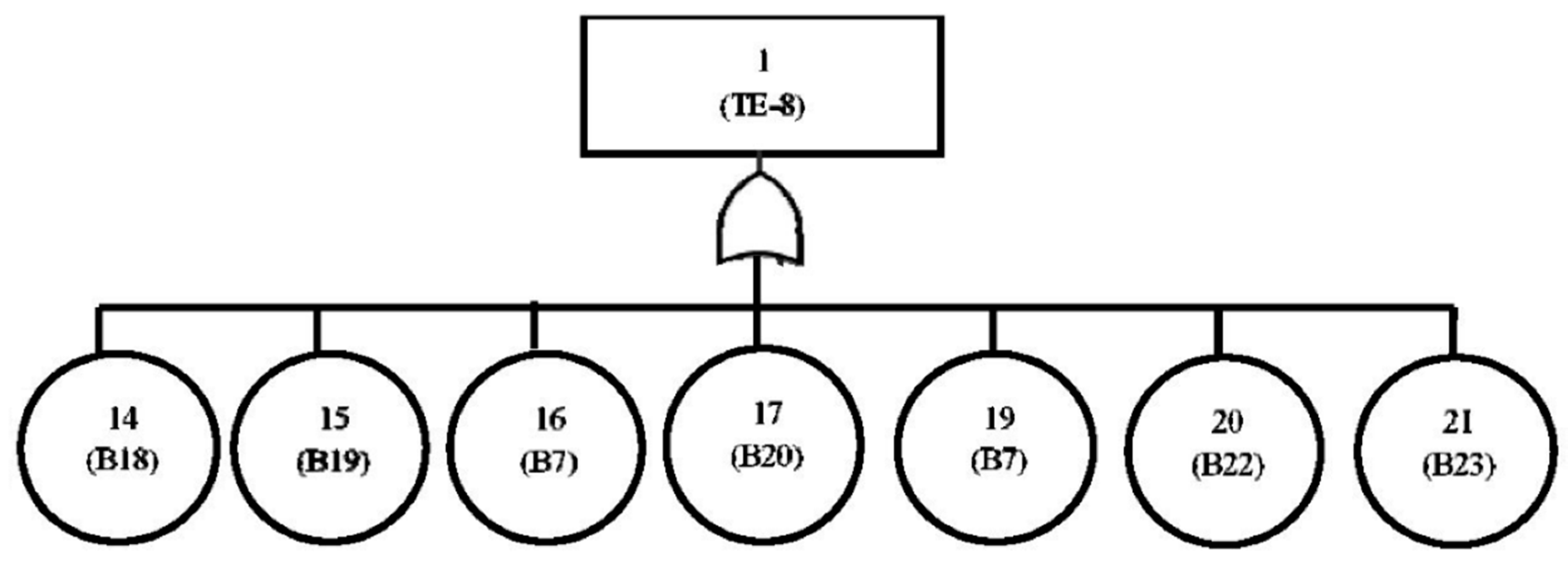
- Pool cooling failureFigure A8. Fault tree of pool cooling failure. Note: 1 = pool cooling fail. 2 = JNA 10 fail. 3 = JNA 20 fail. 4 = JNA 30 fail. 5 = pump JNA 10 AP-01 fail. 6 = blower JNA 10 BC-02 fail. 7 = heat exchanger JNA 10 BC-01 fail. 8 = pump JNA 20 AP-01 fail. 9 = blower JNA 20 BC-02 fail. 10 = heat exchanger JNA 20 BC-01 fail. 11 = pump JNA 30 AP-01 fail. 12 = blower JNA 30 BC-02 fail. 13 = heat exchanger JNA 30 BC-01 fail. 14 = pump fails to start (B18). 15 = pump fails to operate after start (B19). 16 = operator fail to operate pump (B7). 17 = blower fail start (B20). 18 = blower fail after start (B21). 19 = operator fail to operate blower (B7). 20 = heat exchanger clogged (B22). 21 = heat exchanger leaked (B23).Figure A8. Fault tree of pool cooling failure. Note: 1 = pool cooling fail. 2 = JNA 10 fail. 3 = JNA 20 fail. 4 = JNA 30 fail. 5 = pump JNA 10 AP-01 fail. 6 = blower JNA 10 BC-02 fail. 7 = heat exchanger JNA 10 BC-01 fail. 8 = pump JNA 20 AP-01 fail. 9 = blower JNA 20 BC-02 fail. 10 = heat exchanger JNA 20 BC-01 fail. 11 = pump JNA 30 AP-01 fail. 12 = blower JNA 30 BC-02 fail. 13 = heat exchanger JNA 30 BC-01 fail. 14 = pump fails to start (B18). 15 = pump fails to operate after start (B19). 16 = operator fail to operate pump (B7). 17 = blower fail start (B20). 18 = blower fail after start (B21). 19 = operator fail to operate blower (B7). 20 = heat exchanger clogged (B22). 21 = heat exchanger leaked (B23).
References
- Han, Z.Y.; Weng, W.G. Comparison study on qualitative and quantitative risk assessment methods for urban natural gas pipeline network. J. Hazard. Mater. 2011, 189, 509–518. [Google Scholar] [CrossRef]
- Barghi, B. Qualitative and quantitative project risk assessment using a hybrid PMBOK model developed under uncertainty conditions. Heliyon 2020, 6, e03097. [Google Scholar] [CrossRef] [PubMed]
- Chan, H.K.; Wang, X. Fuzzy hierarchical model for risk assessment. Lond. Springer 2013, 10, 971–978. [Google Scholar]
- Hermansyah, H.; Nur Hidayat, M.; Kumaraningrum, A.; Yohda, M.; Shariff, A. Assessment, Mitigation, and Control of Potential Gas Leakage in Existing Building Not Designed for Gas Installation in Indonesia. Energies 2018, 11, 2970. [Google Scholar] [CrossRef]
- Nie, R.X.; Tian, Z.P.; Wang, X.K.; Wang, J.Q.; Wang, T.L. Risk evaluation by FMEA of supercritical water gasification system using multi-granular linguistic distribution assessment. Knowl. Based Syst. 2018, 162, 185–201. [Google Scholar] [CrossRef]
- De Gusmão, A.P.H.; Silvia, M.M.; Poleto, T.; e Silvia, L.C.; Costa, A.P.C.S. Cybersecurity risk analysis model using fault tree analysis and fuzzy decision theory. Int. J. Inf. Manag. 2018, 43, 248–260. [Google Scholar] [CrossRef]
- Chen, G.; Wang, X.; Wang, R.; Liu, G. Health risk assessment of potentially harmfull elements in subsidence water bodies using a Monte Carlo approach: An example from the Huainan coal mining area, China. Ecotoxicol. Environ. Saf. 2019, 171, 737–745. [Google Scholar] [CrossRef]
- Vesely, W.E.; Goldberg, F.F.; Roberts, N.H.; Haasl, D.F. Fault Tree Handbook; No. NUREG-0492; Nuclear Regulatory Commission: Washington, DC, USA, 1981.
- Rajakarunakaran, S.; Kumar, A.M.; Prabhu, V.A. Applications of fuzzy faulty tree analysis and expert elicitation for evaluation of risks in LPG refueling station. J. Loss Prev. Process Ind. 2015, 33, 109–123. [Google Scholar] [CrossRef]
- Aneziris, O.; Housiadas, C.; Stakakis, M.; Papazoglou, I. Probabilistic safety analysis of a Greek Research Reactor. Ann. Nucl. Energy 2004, 31, 481–516. [Google Scholar] [CrossRef]
- Barati, R.; Setayeshi, S. Probabilistic Safety Assessment of Tehran research reactor based on a synergy between plant topology and hierarchical evolutions. Prog. Nucl. Energy 2014, 70, 199–208. [Google Scholar] [CrossRef]
- Purba, J.H.; Tjahyani, D.S.; Ekariansyah, A.S.; Tjahjono, H. Fuzzy probability based fault tree analysis to propagate and quantify epistemic uncertainty. Ann. Nucl. Energy 2015, 85, 1189–1199. [Google Scholar] [CrossRef]
- Guimarães, A.C.F.; Lapa, C.M.F. Parametric fuzzy study for effects analysis of age on PWR containment cooling system. Appl. Soft Comput. 2008, 8, 1562–1571. [Google Scholar] [CrossRef]
- Bainbridge, W.S. Leadership in Science and Technology: A Reference Handbook; Sage Publications: Southend Oaks, CA, USA, 2011. [Google Scholar]
- Bector, C.; Chandra, S. Fuzzy numbers and fuzzy arithmetic. In Fuzzy Mathematical Programming and Fuzzy Matrix Games; Springer: Berlin, Germany, 2005; pp. 39–56. [Google Scholar]
- Onisawa, T. Fuzzy theory in reliability analysis. Fuzzy Sets Syst. 1989, 30, 361–363. [Google Scholar] [CrossRef]
- Misra, K.B.; Weber, G.G. Use of fuzzy set theory for level-I studies in probabilistic risk assessment. Fuzzy Sets Syst. 1990, 37, 139–160. [Google Scholar] [CrossRef]
- Onisawa, T. An application of fuzzy concepts to modelling of reliability analysis. Fuzzy Sets Syst. 1990, 37, 267–286. [Google Scholar] [CrossRef]
- Suresh, P.; Babar, A.; Raj, V.V. Uncertainty in fault tree analysis: A fuzzy approach. Fuzzy Sets Syst. 1996, 83, 135–141. [Google Scholar] [CrossRef]
- Yuhua, D.; Datao, Y. Estimation of failure probability of oil and gas transmission pipelines by fuzzy fault tree analysis. J. Loss Prev. Process Ind. 2005, 18, 83–88. [Google Scholar] [CrossRef]
- Tyagi, S.K.; Pandey, D.; Kumar, V. Fuzzy fault tree analysis for fault diagnosis of cannula fault in power transformer. Appl. Math. 2011, 2, 1346–1355. [Google Scholar] [CrossRef]
- Komal. Fuzzy fault tree analysis for patient safety risk modeling in healthcare under uncertainty. Appl. Soft Comput. 2015, 37, 942–951. [Google Scholar] [CrossRef]
- Cheliyan, A.; Bhattacharyya, S. Fuzzy fault tree analysis of oil and gas leakage in subsea production systems. J. Ocean Eng. Sci. 2017, 3, 38–48. [Google Scholar] [CrossRef]
- Purba, J.H. A fuzzy-based reliability approach to evaluate basic events of fault tree analysis for nuclear power plant probabilistic safety assessment. Ann. Nucl. Energy 2014, 70, 21–29. [Google Scholar] [CrossRef]
- Guimarães, A.C.; Ebecken, N.F. FuzzyFTA: A fuzzy fault tree system for uncertainty analysis. Ann. Nucl. Energy 1999, 26, 523–532. [Google Scholar] [CrossRef]
- Guimarães, A.C.F.; Lapa, C.M.F.; Simões Filho, F.F.L.; Cabral, D.C. Fuzzy uncertainty modeling applied to AP1000 nuclear power plant LOCA. Ann. Nucl. Energy 2011, 38, 1775–1786. [Google Scholar] [CrossRef]
- Purba, J.H. Fuzzy probability on reliability study of nuclear power plant probabilistic safety assessment: A review. Prog. Nucl. Energy 2014, 76, 73–80. [Google Scholar] [CrossRef]
- Purba, J.H.; Lu, J.; Zhang, G.; Pedrycz, W. A fuzzy reliability assessment of basic events of fault trees through qualitative data processing. Fuzzy Sets Syst. 2013, 243, 50–69. [Google Scholar] [CrossRef]
- IAEA. Application of Probabilistic Safety Assessment for Nuclear Power Plants; IAEA-TECDOC-1200; IAEA: Vienna, Austria, 2001. [Google Scholar]
- IAEA. Probabilistic Safety Assessment for Research Reactor; IAEA-TECDOC-400; IAEA: Vienna, Austria, 1986. [Google Scholar]
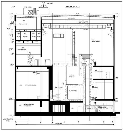
- PRSG. Laporan Analisis Keselamatan (LAK) RSG-GAS Rev 11; PRSG: Jakarta, Indonesia, 2017. [Google Scholar]
- Subekti, M.; Sunaryo, G.R. Reliability Analysis of RSG-GAS Primary Cooling System to Support Aging Management Program. J. Phys. Conf. Ser. 2018, 962, 012002. [Google Scholar]
- Tyas, R.L. Evaluasi Risiko Sistem Pendingin Primer Reaktor G.A. Siwabessy sebagai Bagian Dari Analisis Keselamatan untuk Mencegah dan Meminimasi Dampak Kecelakaan. Master’s Thesis, Universitas Indonesia, Depok, Indonesia, 2015. [Google Scholar]
- Kumaraningrum, A.R.; Hermansyah, H.; Purba, J.H. Experts’ selection in the application of fuzzy fault tree analysis to Evaluate an RSG–GAS primary cooling system. In Proceedings of the 8th Annual Basic Science International Conference: Coverage of Basic Sciences toward the World’s Sustainability Challenges, Malang, Indonesia, 6–7 March 2018; p. 020001. [Google Scholar] [CrossRef]
- Onisawa, T. An approach to human reliability in man-machine systems using error possibility. Fuzzy Sets Syst. 1988, 27, 87–103. [Google Scholar] [CrossRef]
- Purba, J.H. Framework, Approach and System of Intelligent Fault Tree Analysis for Nuclear Safety Assessment. Ph.D. Thesis, University of Technology Sydney, Sydney, Australia, 2013. [Google Scholar]
- Dhillon, B.S. Design Reliability: Fundamentals and Applications; CRC Press: Boca Raton, FL, USA, 1999. [Google Scholar]
- IAEA. Component Reliability Data for Use in Probabilistic Safety Assessment IAEA-TECDOC-478; IAEA: Vienna, Austria, 1989. [Google Scholar]














| No. | Criteria | Classification | Score |
|---|---|---|---|
| 1. | Professional position | Head of division | 5 |
| Head of sub-division | 4 | ||
| Supervisor of the reactor, supervisor of maintenance | 3 | ||
| Operator of the reactor, maintenance technician | 2 | ||
| Radiation protection officer, the staff of operation safety | 1 | ||
| 2. | Professional experience/duration of work at RSG-GAS related to primary cooling system operation | More than 20 years | 5 |
| 15–20 years | 4 | ||
| 10–15 years | 3 | ||
| 5–10 years | 2 | ||
| Less than 5 years | 1 | ||
| 3. | Education/Technical qualifications related to the reactor physics or technology of the reactor | Ph.D./Post Doctoral | 5 |
| Magister | 4 | ||
| Bachelor degree | 3 | ||
| Diploma | 2 | ||
| Senior high school/vocational high school | 1 | ||
| 4. | Involvement in design, construction, and/or commissioning of RSG-GAS | Involved | 1 |
| Not involved | 0 |
| Basic Event Failure Possibilities | Failure Probabilities |
|---|---|
| Very low (VL) | <1.0 × 10−8 |
| Low (L) | 1.0 × 10−8–1.0 × 10−7 |
| Reasonably low (RL) | 1.0 × 10−7–1.0 × 10−6 |
| Moderate (M) | 1.0 × 10−6–1.0 × 10−5 |
| Reasonably high (RH) | 1.0 × 10−5–1.0 × 10−4 |
| High (H) | 1.0 × 10−4–1.0 × 10−3 |
| Very high (VH) | >1.0 × 10−3 |
| Basic Event | Code | Description | Value of Failure Probability (Generic Data) | Reference Source |
|---|---|---|---|---|
| B1 | ROAD6 | Control rod insertion fails | 7.68 × 10−5 | PSA Greek RR |
| B2 | ELECTR | Six contact system fails | 2.28 × 10−6 | PSA Greek RR |
| B3 | AL-F | Alarm fails | 4.32 × 10−2 | TECDOC 478 |
| B4 | D-F | Detector fails | 2.16 × 10−3 | TECDOC 478 |
| B5 | T-F | Transmitter fails | 2.16 × 10−3 | TECDOC 478 |
| B6 | B-F | Buffer fails | 2.16 × 10−3 | TECDOC 478 |
| B7 | OP | Operator error | 1.00 × 10−2 | PSA Greek RR |
| B8 | SGN-F | Signal fails | 2.50 × 10−4 | TECDOC 478 |
| B9 | DSP-F | Display fails | 2.16 × 10−3 | TECDOC 478 |
| B10 | VLV-S1 | Valve JE-01-AA-01 fails (stuck) | 5.76 × 10−4 | PSA Greek RR |
| B11 | VLV-S2 | Valve JE-01-AA-02 fails (stuck) | 5.76 × 10−4 | PSA Greek RR |
| B12 | VLV-S18 | Valve JE-01-AA-18 fails (stuck) | 5.76 × 10−4 | PSA Greek RR |
| B13 | VLV-S19 | Valve JE-01-AA-19 fails (stuck) | 5.76 × 10−4 | PSA Greek RR |
| B14 | VLV-S14 | Valve PA-01-AA-14 fails (stuck) | 5.76 × 10−4 | PSA Greek RR |
| B15 | VLV-S16 | Valve PA-01-AA-16 fails (stuck) | 5.76 × 10−4 | PSA Greek RR |
| B16 | FLAP-S | Natural circulation flap fails (stuck) | 5.76 × 10−4 | PSA Greek RR |
| B17 | FAIL-W | Pressure different error | 1.00 × 10−2 | PSA Greek RR |
| B18 | MP-F | Pump fails to start | 4.80 × 10−4 | TECDOC 478 |
| B19 | MP-FAS | Pump fails after start | 2.98 × 10−3 | TECDOC 478 |
| B20 | BF-F | Blower fails to start | 1.20 × 10−3 | TECDOC 478 |
| B21 | BF-FAS | Blower fails after start | 1.20 × 10−3 | TECDOC 478 |
| B22 | HE-P | Heat exchanger clogged | 2.74 × 10−3 | TECDOC 478 |
| B23 | HE-R | Heat exchanger leaked | 1.44 × 10−3 | TECDOC 478 |
| Experts Code | Score | Weighting Factor (W) | ||||
|---|---|---|---|---|---|---|
| Criteria 1 | Criteria 2 | Criteria 3 | Criteria 4 | Weighting Score | ||
| E1 | 5 | 5 | 4 | 0 | 14 | 0.141414141 |
| E2 | 2 | 5 | 3 | 0 | 10 | 0.101010101 |
| E3 | 4 | 5 | 3 | 1 | 13 | 0.131313131 |
| E4 | 4 | 5 | 3 | 0 | 12 | 0.121212121 |
| E5 | 2 | 5 | 3 | 0 | 10 | 0.101010101 |
| E6 | 3 | 5 | 3 | 0 | 11 | 0.111111111 |
| E7 | 3 | 5 | 3 | 0 | 11 | 0.111111111 |
| E8 | 4 | 3 | 4 | 0 | 11 | 0.111111111 |
| E9 | 1 | 2 | 4 | 0 | 7 | 0.070707071 |
| Total | 99 | 1 | ||||
| Basic Events | Final Membership Functions | Failure Possibility Score | Failure Probabilities |
|---|---|---|---|
| B1 | (0.18; 0.25; 0.31) | 0.071650 | 3.94 × 10−6 |
| B2 | (0.23; 0.34; 0.45) | 0.094764 | 1.31 × 10−5 |
| B3 | (0.37; 0.47; 0.56) | 0.139495 | 6.03 × 10−5 |
| B4 | (0.42; 0.52; 0.62) | 0.157811 | 9.53 × 10−5 |
| B5 | (0.36; 0.47; 0.57) | 0.138148 | 5.81 × 10−5 |
| B6 | (0.34; 0.44; 0.54) | 0.130556 | 4.69 × 10−5 |
| B7 | (0.36; 0.43; 0.50) | 0.132054 | 4.90 × 10−5 |
| B8 | (0.35; 0.44; 0.54) | 0.131667 | 4.84 × 10−5 |
| B9 | (0.37; 0.47; 0.57) | 0.140084 | 6.12 × 10−5 |
| B10 | (0.21; 0.27; 0.34) | 0.081347 | 6.88 × 10−6 |
| B11 | (0.21; 0.27; 0.34) | 0.081347 | 6.88 × 10−6 |
| B12 | (0.21; 0.27; 0.34) | 0.081347 | 6.88 × 10−6 |
| B13 | (0.21; 0.27; 0.34) | 0.081347 | 6.88 × 10−6 |
| B14 | (0.24; 0.31; 0.39) | 0.092929 | 1.21 × 10−5 |
| B15 | (0.26; 0.33; 0.40) | 0.098316 | 1.53 × 10−5 |
| B16 | (0.21; 0.27; 0.33) | 0.080135 | 6.45 × 10−6 |
| B17 | (0.30; 0.37; 0.45) | 0.112458 | 2.62 × 10−5 |
| B18 | (0.32; 0.42; 0.49) | 0.121762 | 3.58 × 10−5 |
| B19 | (0.32; 0.40; 0.49) | 0.119781 | 3.36 × 10−5 |
| B20 | (0.24; 0.32; 0.40) | 0.093451 | 1.24 × 10−5 |
| B21 | (0.28; 0.38; 0.47) | 0.110337 | 2.43 × 10−5 |
| B22 | (0.31; 0.37; 0.44) | 0.113990 | 2.77 × 10−5 |
| B23 | (0.24; 0.30; 0.35) | 0.090303 | 1.07 × 10−5 |
| No. | Fault Tree | Event | Top Event Probability |
|---|---|---|---|
| 1. | FT-1 | Reactor scram failure activated by pool water-level signal | 3.2664 × 10−4 |
| 2. | FT-2 | Reactor scram failure activated by mass flow rate signal | 3.2664 × 10−4 |
| 3. | FT-3 | Reactor scram failure activated by outlet temperature signal of primary heat exchanger | 3.2664 × 10−4 |
| 4. | FT-4 | Reactor scram failure activated by position signal of primary isolation valve | 3.2664 × 10−4 |
| 5. | FT-5 | Secondary system isolation failure | 3.589 × 10−4 |
| 6. | FT-6 | Primary system isolation failure | 3.589 × 10−4 |
| 7. | FT-7 | Primary cooler natural circulation failure | 3.265 × 10−5 |
| 8. | FT-8 | Pool cooling failure | 2.425 × 10−4 |
| No | Accidents | Initiating Events | Triggers |
|---|---|---|---|
| 1 | Loss of coolant accident (LOCA) | Leakage of the primary cooling pipe in the area after isolation valve (LOCA 1) | Aging phenomena, such as corrosion, fatigue, and fracture |
| Rupture of pump casing due to impeller failure (LOCA 2) | Aging phenomena, such as corrosion, fatigue, and fracture | ||
| Leakage of heat exchanger (LOCA 3) | Aging phenomena, such as corrosion, fatigue, and fracture | ||
| 2 | Loss of coolant flow accident (LOFA) | Failure of the primary pump (LOFA 1) | Lack of maintenance and inspection |
| Reduced primary coolant flow due to valve failure (LOFA 2) | Lack of maintenance and inspection |
| Initiator | Event Tree | Frequency (Per Year) |
|---|---|---|
| LOCA 1 | ET1 | 1.2 × 10−4 |
| LOCA 2 | ET2 | 1.2 × 10−4 |
| LOCA 3 | ET3 | 1.2 × 10−4 |
| LOFA 1 | ET4 | 1.0 × 10−5 |
| LOFA 2 | ET5 | 1.0 × 10−5 |
© 2020 by the authors. Licensee MDPI, Basel, Switzerland. This article is an open access article distributed under the terms and conditions of the Creative Commons Attribution (CC BY) license (http://creativecommons.org/licenses/by/4.0/).
Share and Cite
Hermansyah, H.; Kumaraningrum, A.R.; Purba, J.H.; Edison; Yohda, M. Safety Analysis Technique for System with Limited Data: Case Study of the Multipurpose Research Reactor in Indonesia. Energies 2020, 13, 1975. https://doi.org/10.3390/en13081975
Hermansyah H, Kumaraningrum AR, Purba JH, Edison, Yohda M. Safety Analysis Technique for System with Limited Data: Case Study of the Multipurpose Research Reactor in Indonesia. Energies. 2020; 13(8):1975. https://doi.org/10.3390/en13081975
Chicago/Turabian StyleHermansyah, Heri, Anggraini Ratih Kumaraningrum, Julwan Hendry Purba, Edison, and Masafumi Yohda. 2020. "Safety Analysis Technique for System with Limited Data: Case Study of the Multipurpose Research Reactor in Indonesia" Energies 13, no. 8: 1975. https://doi.org/10.3390/en13081975
APA StyleHermansyah, H., Kumaraningrum, A. R., Purba, J. H., Edison, & Yohda, M. (2020). Safety Analysis Technique for System with Limited Data: Case Study of the Multipurpose Research Reactor in Indonesia. Energies, 13(8), 1975. https://doi.org/10.3390/en13081975

