An Interval Forecasting Model Based on Phase Space Reconstruction and Weighted Least Squares Support Vector Machine for Time Series of Dissolved Gas Content in Transformer Oil
Abstract
1. Introduction
2. Related Work
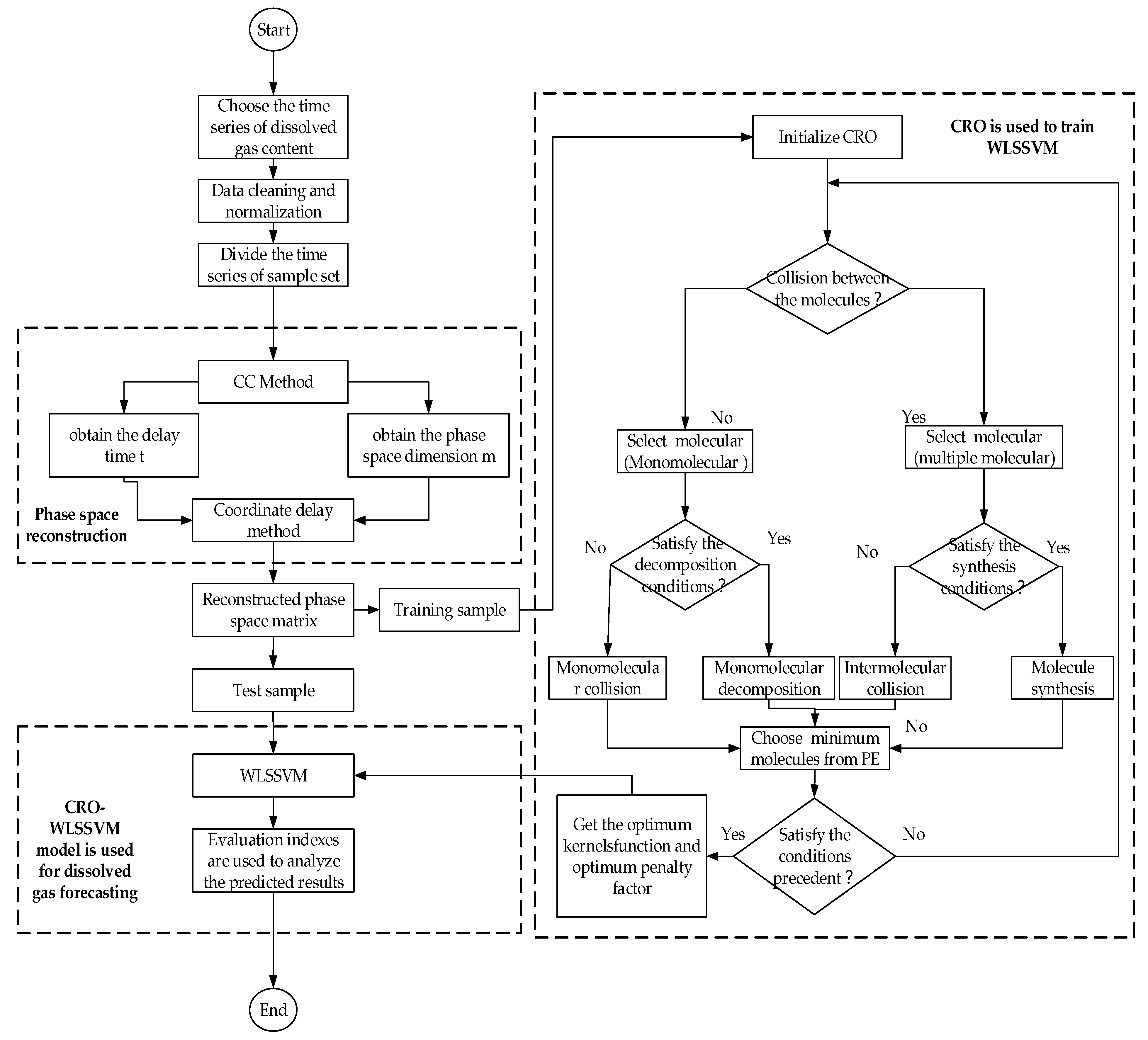
3. Fundamentals of bootstrap and PSR-CRO-WLSSVM Model
3.1. Phase Space Reconstruction
3.2. Weighted Least Squares Support Vector Machine
3.2.1. Least Squares Support Vector Machine
3.2.2. Weighted LSSVM
- Step 1:
- Given training data set find the optimal parameters (through the following chemical reaction optimization algorithm).For the optimal parameter, is calculated by Equation (20).
- Step 2:
- The robust estimate is calculated based on the distribution of error
- Step 3:
- According to Equation (21), the corresponding weight value is determined by .
- Step 4:
- According to Equation (21), a* and b* are solved, and the final nonlinear prediction model is given as Equation (23):
3.3. Chemical Reaction Optimization
- Step 1:
- Initializes the chemical reaction optimization algorithm. It is necessary to determine the number of initial molecules in the container (PopSize), the upper limit (KELossRate) of the percentage of KE loss in the wall-hitting reaction, the determinants of molecular reaction type (MoleColl), the determinants of monomolecular reaction type (α), the determinants of multi-molecular reaction type (β), the maximum iteration times (Iteration), etc.
- Step 2:
- Calculate the initial potential energy of each molecule, and take the molecular KE initial value as the initial kinetic energy.
- Step 3:
- Iteratively optimize the molecules in the container through four basic reaction operators. Only one basic reaction operator is executed in each iteration. The optimization process of each iteration consists of three judgment processes, which are reaction type, monomolecular reaction type, and intermolecular reaction type.
- Step 4:
- Set the objective function. If the molecule meets the stop condition of the algorithm, the optimization calculation will be terminated. The smallest PE molecule is the global optimal solution, and the corresponding solution is the initial kernel width and penalty coefficient of the optimized WLSSVM, which can be assigned to WLSSVM to obtain the forecasting model of dissolved gas content.
3.4. Bootstrap
- Step 1:
- Assume that the original sample is the original sample is divided into partially overlapping blocks which can be expressed as , where the length of the block is , and the generated block set can be expressed as .
- Step 2:
- Extract R blocks from with replacement, and construct a sample , where .
- Step 3:
- Define the newly generated subsample as , where the length of the subsample is .
- Step 4:
- Repeat steps 1 to 3 M times to construct M subsamples in sequence.
4. Transformer Forecasting Model Based on bootstrap and PSR-CRO-WLSSVM
4.1. Parameter Selection
4.2. Evaluation Index
4.3. Modeling Process of bootstrap and PSR-CRO-WLSSVM
5. Experimental study
5.1. Forecasting Examples
5.2. Comparison Results of Different Models
6. Conclusions
- (1)
- WLSSVM is used as a forecasting model to predict small samples, and PSR method is introduced into the forecasting of oil-dissolved gas of transformer. The PSR method based on chaos theory considers the autocorrelation of gas time, fully excavates the inherent laws and characteristics contained in historical data, and realizes the preprocessing and feature extraction of gas data. Meanwhile, the global search advantage of CRO is used to optimize the forecasting model. The results show that the above method can effectively help the WLSSVM model to improve the forecasting accuracy of dissolved gas in oil.
- (2)
- By combining the bootstrap method with the PSR-CRO-WLLSVM, a model for both point forecasting and interval forecasting was constructed. This method considers the data noise error and model error, which can describe the accuracy of the forecasting and the uncertainty of the forecasting. Compared with BPNN and LSSVM in the aspect of point forecasting and interval forecasting, the model presented in this paper has the best performance in five indexes such as MASE, CWC, etc.
- (3)
- The actual case analysis proves that by combining the results of point forecasting and interval forecasting, the model in this paper can closely follow the change trend of dissolved gas, and discover potential risks through the change of uncertainty of interval. At the same time, the output result of the model can be used as the input parameter of fault diagnosis method for real-time fault forecasting, which provides more comprehensive decision support for the development trend, hidden risks, and fault analysis of dissolved gas.
Author Contributions
Funding
Acknowledgments
Conflicts of Interest
References
- Singh, S.; Bandyopadhyay, M.N. Dissolved gas analysis technique for incipient fault diagnosis in power transformers: A bibliographic survey. IEEE Electr. Insul. Mag. 2010, 26, 41–46. [Google Scholar] [CrossRef]
- Cruz, V.G.M.; Costa, A.L.H.; Paredes, M.L.L. Development and evaluation of a new DGA diagnostic method based on thermodynamics fundamentals. IEEE Trans. Dielectr. Electr. Insul. 2015, 22, 888–894. [Google Scholar] [CrossRef]
- Gouda, O.S.; El-Hoshy, S.H.; El-Tamaly, H.H. Proposed heptagon graph for DGA interpretation of oil transformers. IET Gener. Transm. Distrib. 2018, 12, 490–498. [Google Scholar] [CrossRef]
- Ghoneim, S.S.M. Intelligent Prediction of Transformer Faults and Severities Based on Dissolved Gas Analysis Integrated with Thermodynamics Theory. IET Sci. Meas. Technol. 2018, 12, 388–394. [Google Scholar] [CrossRef]
- Souahlia, S.; Bacha, K.; Chaari, A. SVM-based decision for power transformers fault diagnosis using Rogers and Doernenburg ratios DGA. In Proceedings of the 10th International Multi-Conferences on Systems, Signals & Devices 2013 (SSD13), Hammamet, Tunisia, 18–21 March 2013; pp. 1–6. [Google Scholar]
- Deng, J. Introduction to grey system. J. Grey Syst. 1989, 1, 1–24. [Google Scholar]
- Leung, M.T.; Chen, A.S.; Daouk, H. Forecasting exchange rates using general regression neural networks. Comput. Oper. Res. 2000, 27, 1093–1110. [Google Scholar] [CrossRef]
- Shaban, K.; El-Hag, A.; Matveev, A. A cascade of artificial neural networks to predict transformers oil parameters. IEEE Trans. Dielectr. Electr. Insul. 2009, 16, 516–523. [Google Scholar] [CrossRef]
- Guardado, J.L.; Naredo, J.L.; Moreno, P.; Fuerte, C.R. A comparative study of neural network efficiency in power transformers diagnosis using dissolved gas analysis. IEEE Trans. Power Deliv. 2001, 16, 643–647. [Google Scholar] [CrossRef]
- Hippert, H.S.; Pedreira, C.E.; Souza, R.C. Neural networks for short-term load forecasting: A review and evaluation. IEEE Trans. Power Syst. 2001, 16, 44–55. [Google Scholar] [CrossRef]
- Liang, Z.; Wang, L.; Fu, D. Electric power system short-term load forecasting using Lyapunov exponents technique. Proc. CSEE 1998, 18, 368–371. [Google Scholar]
- Fei, S.-W.; Wang, M.-J.; Miao, Y.-B.; Tu, J.; Liu, C.-L. Particle swarm optimization-based support vector machine for forecasting dissolved gases content in power transformer oil. Energy Convers. Manag. 2009, 50, 1604–1609. [Google Scholar] [CrossRef]
- Jardine, A.K.S.; Lin, D.; Banjevic, D. A review on machinery diagnostics and prognostics implementing condition-based maintenance. Mech. Syst. Signal Process. 2006, 20, 1483–1510. [Google Scholar] [CrossRef]
- Ganyun, L.; Haozhong, C.; Haibao, Z.; Lixin, D. Fault diagnosis of power transformer based on multi-layer SVM classifier. Electr. Power Syst. Res. 2005, 74, 1–7. [Google Scholar] [CrossRef]
- Khemchandani, R.; Chandra, S. Twin support vector machines for pattern classification. IEEE Trans. Pattern Anal. 2007, 29, 905–910. [Google Scholar]
- Mohamed, E.; Abdelaziz, A.; Mostafa, A. A neural network-based scheme for fault diagnosis of power transformers. Electr. Power Syst. Res. 2005, 75, 29–39. [Google Scholar] [CrossRef]
- Shah, A.M.; Bhalja, B.R. Fault discrimination scheme for power transformer using random forest technique. IET Gener. Transm. Distrib. 2015, 10, 1431–1439. [Google Scholar] [CrossRef]
- Zhang, X. Research of Chaos Synchronization and Its Application in Communication; Harbin Engineering University: Harbin, China, 2002. [Google Scholar]
- Li, T.; Liu, Z. The chaotic property of power load and its forecasting. Proc. CSEE 2000, 20, 36–40. [Google Scholar]
- Mori, H.; Urano, S. Short-term load forecasting with chaos time series analysis. In Proceedings of the 1996 International Conference on Intelligent Systems Applications to Power Systems, Orlando, FL, USA, 28 January–2 February 1996; pp. 133–137. [Google Scholar]
- De Kruif, B.J.; De Vries, T.J.A. Pruning error minimization in least squares support vector machines. IEEE Trans. Neural Netw. 2003, 14, 696–702. [Google Scholar] [CrossRef]
- Zheng, H.; Zhang, Y.; Liu, J.; Wei, H.; Zhao, J.; Liao, R. A novel model based on wavelet LS-SVM integrated improved PSO algorithm for forecasting of dissolved gas contents in power transformers. Electr. Power Syst. Res. 2018, 155, 196–205. [Google Scholar] [CrossRef]
- Tay, F.E.H.; Cao, L.J. Application of support vector machines in financial time series forecasting. Omega-Int. J. Manag. Sci. 2001, 29, 309–317. [Google Scholar] [CrossRef]
- Wu, Q. The forecasting model based on wavelet v-support vector machine. Expert Syst. Appl. 2009, 36, 7604–7610. [Google Scholar] [CrossRef]
- Witczak, M. Modelling and Estimation Strategies for Fault Diagnosis of Non-Linear Systems: From Analytical to Soft Computing Approaches (Lecture Notes in Control and Information Sciences); Springer: New York, NY, USA, 2007. [Google Scholar]
- Zheng, R.; Zhao, J.; Zhao, T. Prediction of power transformer oil dissolved gas concentration based on modified gray model. In Proceedings of the 2010 IEEE International Conference on Electrical and Control Engineering (ICECE), Wuhan, China, 25–27 June 2010; pp. 1499–1502. [Google Scholar]
- Zheng, R.; Zhao, J.; Wu, B. Transformer oil dissolved gas concentration prediction based on genetic algorithm and improved gray verhulst model. In Proceedings of the 2009 AICI’09 International Conference on Artificial Intelligence and Computational Intelligence, Shanghai, China, 7–8 November 2009; Volume 4, pp. 575–579. [Google Scholar]
- Zhao, W.; Zhu, Y. A prediction model for dissolved gas in transformer oil based on improved verhulst grey theory. In Proceedings of the 2008 3rd IEEE Conference on Industrial Electronics and Applications (ICIEA), Singapore, 3–5 June 2008; pp. 2042–2044. [Google Scholar]
- Shaban, K.B.; EI-Hag, A.H. Benhmed, K. Prediction of Transformer Furan Levels. IEEE Trans. Power Deliv. 2016, 31, 1778–1779. [Google Scholar] [CrossRef]
- Zhang, S.; Bai, Y.; Wu, G.; Yao, Q. The forecasting model for time series of transformer DGA data based on WNN-GNN-SVM combined algorithm. In Proceedings of the 2017 1st International Conference on Electrical Materials and Power Equipment (ICEMPE), Xi’an, China, 14–17 May 2017; pp. 292–295. [Google Scholar]
- Bin, S.; Ping, Y.; Yunbai, L.; Xishan, W. Study on the fault diagnosis of transformer based on the grey relational analysis. In Proceedings of the International Conference on Power System Technology, Kunming, China, 13–7 October 2002; pp. 2231–2234. [Google Scholar]
- Wang, M.H. Grey-extension method for incipient fault forecasting of oil-immersed power transformer. Electr. Power Compon. Syst. 2004, 32, 950–975. [Google Scholar] [CrossRef]
- Wang, M.H.; Hung, C.P. Novel grey model for the prediction of trend of dissolved gases in oil-filled power apparatus. Electr. Power Syst. Res. 2003, 67, 53–58. [Google Scholar] [CrossRef]
- Fei, S.W.; Sun, Y. Forecasting dissolved gases content in power transformer oil based on support vector machine with genetic algorithm. Electr. Power Syst. Res. 2008, 78, 507–514. [Google Scholar] [CrossRef]
- Dai, J.; Song, H.; Yang, Y.; Chen, Y.; Sheng, G.; Jiang, X. Concentration Prediction of Dissolved Gases in Transformer Oil Based on Deep Belief Networks. Power Syst. Technol. 2017, 41, 2737–2742. [Google Scholar]
- Pereira, F.H.; Bezerra, F.E.; Junior, S.; Santos, J.; Chabu, I.; Souza, G.F.M.; Micerino, F.; Nabeta, S.I. Nonlinear Autoregressive Neural Network Models for Prediction of Transformer Oil-Dissolved Gas Concentrations. Energies 2018, 11, 1691. [Google Scholar] [CrossRef]
- Yang, T.-F.; Liu, P.; Li, Z.; Zeng, X.-J. A New Combination Forecasting Model for Concentration Prediction of Dissolved Gases in Transformer Oil. Proc. CSEE 2008, 28, 108–113. [Google Scholar]
- Xiao, Y.; Zhu, H.; Chen, X. Concentration prediction of dissolved gas-in-oil of a power transformer with the multivariable grey model. Autom. Electr. Power Syst. 2006, 30, 64–67. [Google Scholar]
- Sima, L.; Shu, N.; Zuo, J. Concentration prediction of dissolved gases in transformer oil based on grey relational analysis and fuzzy support vector machines. Power Syst. Prot. Control 2012, 40, 41–46. [Google Scholar]
- Lin, X.; Huang, J.; Xiong, W. Interval prediction of dissolved-gas concentration in transformer oil. Electr. Power Autom. Equip. 2016, 36, 73–77. [Google Scholar]
- Ruppert, D.; Wand, M.P.; Carroll, R.J. Semiparametric Regression; Cambridge University Press: Cambridge, UK, 2003. [Google Scholar]
- Pai, P.F.; Hong, W.C. Forecasting regional electricity load based on recurrent support vector machines with genetic algorithms. Electr. Power Syst. Res. 2005, 74, 417–425. [Google Scholar] [CrossRef]
- Yang, Z.; Gu, X.S.; Liang, X.Y.; Ling, L.C. Genetic algorithm-least squares support vector regression based predicting and optimizing model on carbon fiber composite integrated conductivity. Mater. Des. 2010, 31, 1042–1049. [Google Scholar] [CrossRef]
- Vapnik, V.N.; Vapnik, V. Statistical Learning Theory; Wiley: New York, NY, USA, 1998. [Google Scholar]
- Vapnik, V. The Nature of Statistical Learning Theory; Springer: Berlin/Heidelberg, Germany, 2013. [Google Scholar]
- Suykens, J.A.; van Gestel, T.; de Brabanter, J. Least Squares Support Vector Machines; World Scientific: Singapore, 2002. [Google Scholar]
- van Gestel, T.; Suykens, J.A.; Baestaens, D.-E.; Lambrechts, A.; Lanckriet, G.; Vandaele, B.; de Moor, B.; Vandewalle, J. Financial time series prediction using least squares support vector machines within the evidence framework. IEEE Trans. Neural Netw. 2001, 12, 809–821. [Google Scholar] [CrossRef] [PubMed]
- van Gestel, T.; Suykens, J.A.; Baesens, B.; Viaene, S.; Vanthienen, J.; Dedene, G.; de Moor, B.; Vandewalle, J. Benchmarking least squares support vector machine classifiers. Mach. Learn. 2004, 54, 5–32. [Google Scholar] [CrossRef]
- Zhang, Y.; Liu, Y. Traffic forecasting using least squares support vector machines. Transp. Metr. 2009, 5, 193–213. [Google Scholar] [CrossRef]
- Zendehboudi, A. Implementation of GA-LSSVM modelling approach for estimating the performance of solid desiccant wheels. Energy Convers. Manag. 2016, 127, 245–255. [Google Scholar] [CrossRef]
- Zhang, X.; Wang, J.; Zhang, K. Short-term electric load forecasting based on singular spectrum analysis and support vector machine optimized by Cuckoo search algorithm. Electr. Power Syst. Res. 2017, 146, 270–285. [Google Scholar] [CrossRef]
- Zeng, B.; Guo, J.; Zhang, F.; Zhu, W.; Xiao, Z.; Huang, S.; Fan, P. Prediction Model for Dissolved Gas Concentration in Transformer Oil Based on Modified Grey Wolf Optimizer and LSSVM with Grey Relational Analysis and Empirical Mode Decomposition. Energies 2020, 13, 422. [Google Scholar] [CrossRef]
- Zhang, M.; Wang, C.; Cao, Q. Improved EEMD on the Application Research of Signal Trend Analysis; Trans Tech Publications Ltd.: Stafa-Zurich, Switzerland, 2012; pp. 2020–2023. [Google Scholar]
- Wang, X.; Meng, L. Ultra-short-term load forecasting based on EEMD-LSSVM. Power Syst. Prot. Control 2015, 1, 61–66. [Google Scholar]
- Mao, M.; Gong, W.; Zhang, L. Short-term photovoltaic generation forecasting based on EEMD-SVM combined method. Proc. CSEE 2013, 33, 17–24. [Google Scholar]
- Lin, J.; Sheng, G.; Yan, Y.; Dai, J.; Jiang, X. Prediction of Dissolved Gas Concentrations in Transformer Oil Based on the KPCA-FFOA-GRNN Model. Energies 2018, 11, 225. [Google Scholar] [CrossRef]
- Liu, C.W.; Thorp, J.S.; Lu, J. Detection of transiently chaotic swings in power systems using real-time phasor measurements. IEEE Trans. Power Syst. 1994, 9, 1285–1292. [Google Scholar]
- Sun, D.; Meng, J.; Guan, Y. Inverter faults diagnosis in PMSM DTC drive using reconstructive phase space and fuzzy clustering. Proc. CSEE 2007, 27, 49–53. [Google Scholar]
- Zhang, X.; Xiao, S.; Shu, N. GIS partial discharge pattern recognition based on the chaos theory. IEEE Trans. Dielectr. Electr. Insul. 2014, 21, 783–790. [Google Scholar] [CrossRef]
- Qi, B.; Zhang, P.; Rong, Z.; Li, C.; Yang, Y.; Chen, Y. Optimal Length Selection Method of DGA Data Based on Phase Space Reconstruction. Proc. CSEE 2018, 38, 2504–2511. [Google Scholar]
- Kim, H.S.; Eykholt, R.; Salas, J.D. Nonlinear dynamics, delay times, and embedding windows. Phys. D Nonlinear Phenom. 1999, 127, 48–60. [Google Scholar] [CrossRef]
- Durlauf, S.N. Nonlinear dynamics, chaos, and instability—Statistical-theory and economic evidence. J. Econ. Lit. 1993, 31, 232–234. [Google Scholar]
- Takens, F. Detecting strange attractors in turbulence. In Dynamical Systems and Turbulence, Warwick 1980; Rand, D., Young, L.S., Eds.; Springer: Berlin/Heidelberg, Germany, 1981; Volume 898, pp. 366–381. [Google Scholar]
- Suykens, J.A.K.; de Brabanter, J.; Lukas, L.; Vandewalle, J. Weighted least squares support vector machines: Robustness and sparse approximation. Neurocomputing 2002, 48, 85–105. [Google Scholar] [CrossRef]
- Fan, Y.-G.; Li, P.; Song, Z. Dynamic weighted least squares support vector machines. Control Decis. 2006, 21, 1129–1133. [Google Scholar]
- Bechikh, S.; Chaabani, A.; Said, L.B. An efficient chemical reaction optimization algorithm for multiobjective optimization. IEEE Trans. Cybern. 2015, 45, 2051–2064. [Google Scholar] [CrossRef]
- Eldos, T.; Khreishah, A. Maximally distant codes allocation using chemical reaction optimization with enhanced exploration. Int. J. Adv. Comput. Sci. Appl. 2016, 7, 235–243. [Google Scholar] [CrossRef]
- Wan, C.; Xu, Z.; Pinson, P.; Dong, Z.Y.; Wong, K.P. Probabilistic Forecasting of Wind Power Generation Using Extreme Learning Machine. IEEE Trans. Sustain. Energy 2014, 29, 1033–1044. [Google Scholar] [CrossRef]
- Beran, R. Discussion of “Jackknife Bootstrap and Other Resampling Methods in Regression analysis”. Ann. Stat. 1986, 14, 1295–1298. [Google Scholar] [CrossRef]
- Xie, Y.; Zhu, Y. Bootstrap method: Developments and frontiers. Stat. Inf. Forum 2008, 23, 91–96. [Google Scholar]
- Khosravi, A.; Nahavandi, S.; Creighton, D. Prediction intervals for short-term wind power generation forecasts. IEEE Trans. Sustain. Energy 2013, 4, 602–610. [Google Scholar] [CrossRef]
- Carlstein, E. The use of subseries methods for estimating the variance of a general statistic from stationary time series. Ann. Stat. 1986, 14, 1171–1179. [Google Scholar] [CrossRef]
- Künsch, H.R. The jackknife and the bootstrap for general stationary observations. Ann. Stat. 1992, 17, 1217–1261. [Google Scholar] [CrossRef]
- Politis, D.; Roman, J.P. A Circular Block Resampling Procedure for Stationary Data; Wiley: New York, NY, USA, 1993. [Google Scholar]
- Politis, D.; Roman, J.P. The stationary bootstrap. J. Am. Stat. Assoc. 1994, 89, 1303–1313. [Google Scholar] [CrossRef]
- Clements, M.P.; Kim, J.H. Bootstrap prediction intervals for autoregressive time series. Comput. Stat. Data Anal. 2007, 51, 3580–3594. [Google Scholar]
- De Brabanter, K. Approximate Confidence and Prediction Intervals for Least Squares Support Vector Regression. IEEE Trans. Neural Netw. 2011, 22, 110–120. [Google Scholar] [CrossRef]
- Cong, N.; Shang, J.; Ren, Y. Unstructured Road Spectrum a-stable Distribution Parameters Interval Estimation and Reconstruction Based on Moving Block Bootstrap Method. J. Mech. Eng. 2013, 49, 106–113. [Google Scholar] [CrossRef]
- Khosravi, A.; Nahavandi, S.; Creighton, D. Comprehensive review of neural network-based prediction intervals and new advances. IEEE Trans. Neural Netw. 2011, 22, 341–356. [Google Scholar] [CrossRef] [PubMed]
- Efron, B.; Tibshirani, R.J. An Introduction to the Bootstrap; Chapman and Hall: New York, NY, USA, 1993. [Google Scholar]
- Ma, J.; Tang, H.; Liu, X.; Wen, T.; Zhang, J.; Tan, Q.; Fan, Z. Probabilistic forecasting of landslide displacement accounting for epistemic uncertainty: A case study in the Three Gorges Reservoir area, China. Landslides 2018, 15, 1145–1153. [Google Scholar] [CrossRef]
- Zhang, K.; Yuan, F.; Guo, J.; Wang, G. A Novel Neural Network Approach to Transformer Fault Diagnosis Based on Momentum-Embedded BP Neural Network Optimized by Genetic Algorithm and Fuzzy c-Means. Arab. J. Sci. Eng. 2015, 41, 3451–3461. [Google Scholar] [CrossRef]
- Shi, T.; Mei, F.; Lu, J.; Lu, J.; Pan, Y.; Zhou, C.; Zheng, J. Phase Space Reconstruction Algorithm and Deep Learning-Based Very Short-Term Bus Load Forecasting. Energies 2019, 12, 4349. [Google Scholar] [CrossRef]
- Hyndman, R.J. Another look at forecast accuracy metrics for intermittent demand. Foresight Int. J. Appl. Forecast. 2006, 4, 43–46. [Google Scholar]
- Li, R.; Jin, Y. A wind speed interval prediction system based on multi-objective optimization for machine learning method. Appl. Energy 2018, 228, 2207–2220. [Google Scholar] [CrossRef]
- Li, K.; Wang, R.; Lei, H.; Zhang, T.; Liu, Y.; Zheng, X. Interval prediction of solar power using an Improved Bootstrap method. Sol. Energy 2018, 159, 97–112. [Google Scholar] [CrossRef]
- Zhang, Y.; Hao, S.; Qian, X. Interval Prediction of Wind Power Based on Error ecomposition and Bootstrap Method. Power Syst. Technol. 2019, 43, 1941–1947. [Google Scholar]
- Yuan, F.; Guo, J.; Xiao, Z.; Zeng, B.; Zhu, W.; Huang, S. A Transformer Fault Diagnosis Model Based on Chemical Reaction Optimization and Twin Support Vector Machine. Energies 2019, 12, 960. [Google Scholar] [CrossRef]








| Gas | Index | Delay time (τ) | |||||||||||||
| 1 | 2 | 3 | 4 | 5 | 6 | 7 | 8 | 9 | 10 | 11 | 12 | … | 20 | ||
| H2 | S1 | 0.403 | 0.338 | 0.290 | 0.248 | 0.223 | 0.201 | 0.173 | 0.147 | 0.136 | 0.112 | 0.074 | 0.079 | 0.012 | |
| S2 | 0.178 | 0.165 | 0.150 | 0.131 | 0.121 | 0.112 | 0.097 | 0.081 | 0.079 | 0.065 | 0.043 | 0.046 | 0.012 | ||
| S3 | 0.225 | 0.173 | 0.140 | 0.116 | 0.102 | 0.089 | 0.076 | 0.066 | 0.056 | 0.046 | 0.031 | 0.033 | 0.000 | ||
| C2H2 | Delay time (τ) | ||||||||||||||
| 1 | 2 | 3 | 4 | 5 | 6 | 7 | 8 | 9 | 10 | 11 | 12 | … | 65 | ||
| S1 | 0.451 | 0.433 | 0.420 | 0.412 | 0.405 | 0.404 | 0.398 | 0.401 | 0.399 | 0.399 | 0.398 | 0.394 | 0.304 | ||
| S2 | 0.136 | 0.132 | 0.128 | 0.126 | 0.124 | 0.126 | 0.119 | 0.126 | 0.125 | 0.125 | 0.129 | 0.126 | 0.198 | ||
| S3 | 0.315 | 0.300 | 0.292 | 0.285 | 0.281 | 0.279 | 0.278 | 0.275 | 0.274 | 0.273 | 0.269 | 0.268 | 0.106 | ||
| C2H6 | Delay time (τ) | ||||||||||||||
| 1 | 2 | 3 | 4 | 5 | 6 | 7 | 8 | 9 | 10 | 11 | 12 | … | 37 | ||
| S1 | 0.439 | 0.392 | 0.355 | 0.333 | 0.315 | 0.297 | 0.293 | 0.288 | 0.273 | 0.266 | 0.252 | 0.255 | 0.159 | ||
| S2 | 0.193 | 0.192 | 0.182 | 0.178 | 0.170 | 0.161 | 0.162 | 0.162 | 0.151 | 0.151 | 0.140 | 0.144 | 0.103 | ||
| S3 | 0.246 | 0.200 | 0.172 | 0.155 | 0.145 | 0.136 | 0.131 | 0.126 | 0.121 | 0.115 | 0.112 | 0.110 | 0.056 | ||
| CH4 | Delay time (τ) | ||||||||||||||
| 1 | 2 | 3 | 4 | 5 | 6 | 7 | 8 | 9 | 10 | 11 | 12 | … | 59 | ||
| S1 | 0.434 | 0.396 | 0.376 | 0.368 | 0.357 | 0.359 | 0.341 | 0.344 | 0.332 | 0.335 | 0.342 | 0.329 | 0.098 | ||
| S2 | 0.180 | 0.182 | 0.185 | 0.188 | 0.188 | 0.193 | 0.183 | 0.188 | 0.180 | 0.185 | 0.193 | 0.184 | 0.068 | ||
| S3 | 0.254 | 0.214 | 0.191 | 0.179 | 0.169 | 0.166 | 0.158 | 0.156 | 0.153 | 0.150 | 0.149 | 0.144 | 0.031 | ||
| CO2 | Delay time (τ) | ||||||||||||||
| 1 | 2 | 3 | 4 | 5 | 6 | 7 | 8 | 9 | 10 | 11 | 12 | … | 32 | ||
| S1 | 0.415 | 0.361 | 0.310 | 0.272 | 0.252 | 0.224 | 0.223 | 0.218 | 0.194 | 0.178 | 0.176 | 0.154 | 0.052 | ||
| S2 | 0.160 | 0.151 | 0.135 | 0.123 | 0.119 | 0.108 | 0.110 | 0.110 | 0.096 | 0.092 | 0.091 | 0.082 | 0.031 | ||
| S3 | 0.255 | 0.210 | 0.174 | 0.149 | 0.134 | 0.116 | 0.112 | 0.108 | 0.098 | 0.086 | 0.085 | 0.072 | 0.021 | ||
| CO | Delay time (τ) | ||||||||||||||
| 1 | 2 | 3 | 4 | 5 | 6 | 7 | 8 | 9 | 10 | 11 | 12 | … | 34 | ||
| S1 | 0.428 | 0.376 | 0.337 | 0.316 | 0.291 | 0.273 | 0.257 | 0.238 | 0.227 | 0.209 | 0.204 | 0.195 | 0.024 | ||
| S2 | 0.184 | 0.177 | 0.166 | 0.161 | 0.150 | 0.143 | 0.135 | 0.125 | 0.122 | 0.110 | 0.108 | 0.101 | 0.021 | ||
| S3 | 0.244 | 0.199 | 0.171 | 0.155 | 0.141 | 0.131 | 0.122 | 0.113 | 0.106 | 0.099 | 0.096 | 0.093 | −0.002 | ||
| O2 | Delay time (τ) | ||||||||||||||
| 1 | 2 | 3 | 4 | 5 | 6 | 7 | 8 | 9 | 10 | 11 | 12 | … | 37 | ||
| S1 | 0.391 | 0.321 | 0.271 | 0.229 | 0.207 | 0.172 | 0.147 | 0.140 | 0.116 | 0.163 | 0.101 | 0.128 | 0.071 | ||
| S2 | 0.143 | 0.125 | 0.113 | 0.100 | 0.088 | 0.086 | 0.075 | 0.062 | 0.055 | 0.078 | 0.048 | 0.066 | 0.069 | ||
| S3 | 0.248 | 0.196 | 0.158 | 0.128 | 0.119 | 0.086 | 0.072 | 0.078 | 0.061 | 0.085 | 0.053 | 0.062 | 0.002 | ||
| Gases | |||
|---|---|---|---|
| H2 | 11 | 20 | 3 |
| C2H2 | 5 | 65 | 12 |
| C2H6 | 6 | 37 | 8 |
| CH4 | 5 | 59 | 13 |
| CO2 | 6 | 32 | 7 |
| CO | 12 | 34 | 4 |
| O2 | 9 | 37 | 6 |
| Key Parameters | Value |
|---|---|
| τ | 11 |
| m | 3 |
| Penalty coefficient γ | 0.1–100 |
| Kernel width σ | 0.01–30 |
| Kernel function | RBF |
| Epochs | 4000 |
| Initial number of molecules | 80 |
| Upper limit of KE loss | 0.3 |
| MoleColl | 0.3 |
| α | 500 |
| β | 15 |
| k fold cross validation | 5 |
| Iteration | 5000 |
| Parameters | D1 | D2 |
|---|---|---|
| γ | 50.848 | 16.876 |
| σ | 0.0945 | 0.0313 |
© 2020 by the authors. Licensee MDPI, Basel, Switzerland. This article is an open access article distributed under the terms and conditions of the Creative Commons Attribution (CC BY) license (http://creativecommons.org/licenses/by/4.0/).
Share and Cite
Yuan, F.; Guo, J.; Xiao, Z.; Zeng, B.; Zhu, W.; Huang, S. An Interval Forecasting Model Based on Phase Space Reconstruction and Weighted Least Squares Support Vector Machine for Time Series of Dissolved Gas Content in Transformer Oil. Energies 2020, 13, 1687. https://doi.org/10.3390/en13071687
Yuan F, Guo J, Xiao Z, Zeng B, Zhu W, Huang S. An Interval Forecasting Model Based on Phase Space Reconstruction and Weighted Least Squares Support Vector Machine for Time Series of Dissolved Gas Content in Transformer Oil. Energies. 2020; 13(7):1687. https://doi.org/10.3390/en13071687
Chicago/Turabian StyleYuan, Fang, Jiang Guo, Zhihuai Xiao, Bing Zeng, Wenqiang Zhu, and Sixu Huang. 2020. "An Interval Forecasting Model Based on Phase Space Reconstruction and Weighted Least Squares Support Vector Machine for Time Series of Dissolved Gas Content in Transformer Oil" Energies 13, no. 7: 1687. https://doi.org/10.3390/en13071687
APA StyleYuan, F., Guo, J., Xiao, Z., Zeng, B., Zhu, W., & Huang, S. (2020). An Interval Forecasting Model Based on Phase Space Reconstruction and Weighted Least Squares Support Vector Machine for Time Series of Dissolved Gas Content in Transformer Oil. Energies, 13(7), 1687. https://doi.org/10.3390/en13071687

