Life Cycle Modelling of the Impact of Coal Quality on Emissions from Energy Generation
Abstract
1. Introduction
2. State-Of-the-Art
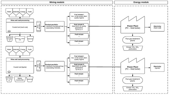
3. Model
3.1. Mining Module
3.2. Energy Module
- WEc—carbon emission indicator [g/GJ],
 - WECO2max—maximum emission indicator CO2 [g/GJ],
 - c—carbon content in fuel [kgC/kg of fuel]
 - W0—fuel calorific value [MJ/kg]
 - 44/12—molar ratio of CO2 and C.
 
- c—pure carbon content in fuel,
 - W0—fuel calorific value [MJ/kg],
 - a,b—carbon emission factors as a function of fuel calorific value (W0)
 
- r—unoxidized carbon.
 
- r—unoxidized carbon,
 - cpl—average content of combustible elements captured in fly ash [%],
 - cz—average content of combustible elements in slag [%],
 - up—indicator of dust dissipation,
 - p—average content of ash in coal [%],
 - c—pure carbon content in coal [%].
 
- WEdust—indicator of dust emissions,
 - α—coefficient of chemical contraction (0–0.1)—specifies the decrease in weight of mineral substance t in combustion due to its partial transformation to gas (0–10%). The theoretical contraction coefficient for the complete combustion of liquid fuel is expressed by an equation
 - ρ—ash content in fuel [%],
 - μp—dissipation of ash [%]—depends on the type of hearth, grain content, velocity of air flow to the hearth.
 - η0—effectiveness of dedusting equipment [%],
 - β0—availability of dedusting equipment (0–1),
 - cp—content of combustible parts in dust [%].
 
- s—content of sulphur in fuel [kg/kg of fuel],
 - W0—fuel calorific value [MJ/kg],
 - r—contribution of sulphur residue to ash,
 - 2—molar ratio of SO2 and S.
 
- η—effectiveness of method of flue gas desulphurisation,
 - β—availability of desulphurisation plant.
 
4. Conclusions
Author Contributions
Funding
Conflicts of Interest
References
- Resource Panel. Available online: https://www.resourcepanel.org/reports/green-energy-choices-benefits-risks-and-trade-offs-low-carbon-technologies-electricity (accessed on 30 December 2019).
 - Staroń, A.; Kowalski, Z.; Staroń, P.; Banach, M. Studies on CWL with glycerol for combustion process. Environ. Sci. Pollut. Res. 2019, 26, 2835–2844. [Google Scholar] [CrossRef] [PubMed]
 - Niesler, M.; Stecko, J.; Gierad, D.; Stelmach, S.; Nowak, M. The assessment of the possibility of the “blue coal” utilization in the iron ore sintering process. Prace Instytutu Metalurgii Żelaza 2019, 69, 31–43. [Google Scholar]
 - GIG. Available online: https://www.gig.eu/en/news/test-underground-coal-gasification-ucg-process (accessed on 30 December 2019).
 - Labus, K.; Tarkowski, R.; Wdowin, M. Assessment of CO2 sequestration capacity based on hydrogeochemical model of Water-Rock-Gas interactions in the potential storage site within the Belchatów area (Poland). Miner. Resour. Manag. 2010, 26, 69–84. [Google Scholar]
 - Żmuda, R.; Adamczyk, W.; Lelek, L.; Mandrela, S.; Wdowin, M. Innovative technology for the treatment of exhaust gas from mercury as a solution to meet the requirements of the BAT/BREF conclusions in the Polish power industry. Polityka Energetyczna–Energy Policy J. 2017, 20, 103–115. [Google Scholar]
 - Umweltbundesamt. Available online: https://www.umweltbundesamt.de/sites/default/files/medien/1968/publikationen/co2_emission_factors_for_fossil_fuels_correction.pdf (accessed on 30 December 2019).
 - Core. Available online: https://core.ac.uk/download/pdf/82794099.pdf (accessed on 30 December 2019).
 - Energycharter. Available online: https://www.energycharter.org/fileadmin/DocumentsMedia/Thematic/Coal_Study_2010_en.pdf (accessed on 30 December 2019).
 - Dzikuć, M.; Piwowar, A. Life cycle assessment as an eco-management tool within the power industry. Pol. J. Environ. Stud. 2015, 24, 2381–2385. [Google Scholar] [CrossRef]
 - World Energy. Available online: https://www.worldenergy.org/assets/downloads/PUB_Comparison_of_Energy_Systens_using_lifecycle_2004_WEC.pdf (accessed on 30 December 2019).
 - Cui, L.; Li, Y.; Tang, Y.; Shi, Y.; Wang, Q.; Yuan, X.; Kellett, J. Integrated assessment of the environmental and economic effects of an ultra-clean flue gas treatment process in coal-fired power plant. J. Clean. Prod. 2018, 199, 359–368. [Google Scholar] [CrossRef]
 - Wang, N.; Ren, Y.; Zhu, T.; Meng, F.; Wen, Z.; Liu, G. Life cycle carbon emission modelling of coal-fired power: Chinese case. Energy 2018, 162, 841–852. [Google Scholar] [CrossRef]
 - Sokka, L.; Koskela, S.; Seppälä, J. Life Cycle Inventory Analysis of Hard Coal Based Electricity Generation; The Finnish Environment: Helsinki, Finland, 2015. [Google Scholar]
 - Czaplicka-Kolarz, K.; Wachowicz, J.; Bojarska-Kraus, M. A life cycle method for assessment of a colliery’s eco-indicator. Int. J. Life Cycle Assess. 2004, 9, 247–253. [Google Scholar] [CrossRef]
 - Ditsele, O.; Awuah-Offei, K. Effect of mine characteristics on life cycle impacts of US surface coal mining. Int. J. Life Cycle 2012, 17, 287–294. [Google Scholar] [CrossRef]
 - Şengül, H.; Bayrak, F.; Köksal, M.A.; Ünver, B. A cradle to gate life cycle assessment of Turkish lignite used for electricity generation with site-specific data. J. Clean. Prod. 2016, 129, 478–490. [Google Scholar] [CrossRef]
 - Mangena, S.J.; Brent, A.C. Application of a Life Cycle Impact Assessment framework to evaluate and compare environmental performances with economic values of supplied coal products. J. Clean. Prod. 2016, 14, 1071–1084. [Google Scholar] [CrossRef]
 - Awuah-Offei, K.; Adekpedjou, A. Application of life cycle assessment in the mining industry. Int. J. Life Cycle Assess. 2011, 16, 82–89. [Google Scholar] [CrossRef]
 - Klinglmair, M.; Sala, S.; Brandao, M. Assessing resource depletion in LCA: A review of methods and methodological issues. Int. J. Life Cycle Assess. 2014, 19, 580–592. [Google Scholar] [CrossRef]
 - Durucan, S.; Korre, A.; Munoz-Melendez, G. Mining life cycle modelling: A cradle-to-gate approach to environmental management in the minerals industry. J. Clean. Prod. 2006, 14, 1057–1070. [Google Scholar] [CrossRef]
 - Drielsma, J.A.; Russell-Vaccari, A.J.; Drnek, T.; Brady, T.; Weihed, P.; Mistry, M.; Perez Simbor, L. Mineral resources in life cycle impact assessment—Defining the path forward. Int. J. Life Cycle Assess. 2016, 21, 85–105. [Google Scholar] [CrossRef]
 - Burchart-Korol, D.; Krawczyk, P.; Czaplicka-Kolarz, K.; Turek, M.; Borkowski, W. Development of sustainability assessment method of coal mines. J. Sustain. Min. 2014, 13, 5–11. [Google Scholar] [CrossRef]
 - Czaplicka-Kolarz, K.; Burchart-Korol, D.; Krawczyk, P.; Turek, M.; Borkowski, W. Model of eco-efficiency assessment of mining production processes. Arch. Min. Sci. 2015, 60, 477–486. [Google Scholar] [CrossRef]
 - Stanek, W.; Czarnowska, L.; Pikoń, K.; Bogacka, M. Thermo-ecological cost of hard coal with inclusion of the whole life cycle chain. Energy 2015, 92, 341–348. [Google Scholar] [CrossRef]
 - Radović, U. Atmospheric Pollution. Sources and the Methodology of Estimating the Pollution Emission Quantities; Centrum Informatyki Energetyki: Warsaw, Poland, 1997. [Google Scholar]
 - European Commission. Available online: https://ec.europa.eu/commission/presscorner/detail/en/ip_20_416 (accessed on 15 March 2020).
 



© 2020 by the authors. Licensee MDPI, Basel, Switzerland. This article is an open access article distributed under the terms and conditions of the Creative Commons Attribution (CC BY) license (http://creativecommons.org/licenses/by/4.0/).
Share and Cite
Lelek, L.; Kulczycka, J. Life Cycle Modelling of the Impact of Coal Quality on Emissions from Energy Generation. Energies 2020, 13, 1515. https://doi.org/10.3390/en13061515
Lelek L, Kulczycka J. Life Cycle Modelling of the Impact of Coal Quality on Emissions from Energy Generation. Energies. 2020; 13(6):1515. https://doi.org/10.3390/en13061515
Chicago/Turabian StyleLelek, Lukasz, and Joanna Kulczycka. 2020. "Life Cycle Modelling of the Impact of Coal Quality on Emissions from Energy Generation" Energies 13, no. 6: 1515. https://doi.org/10.3390/en13061515
APA StyleLelek, L., & Kulczycka, J. (2020). Life Cycle Modelling of the Impact of Coal Quality on Emissions from Energy Generation. Energies, 13(6), 1515. https://doi.org/10.3390/en13061515
        