iABACUS: A Wi-Fi-Based Automatic Bus Passenger Counting System
Abstract
1. Introduction
- Since it tracks active Wi-Fi interfaces, iABACUS does not require that passengers take any action, which is a great advantage as compared to most emerging APCS. Moreover, since iABACUS counts the number of active Wi-Fi interfaces, it is not required that passengers install anything on their smartphone, nor do they have to connect to an AP;
- iABACUS is based on a de-randomization mechanism, which overcomes the issue of not being able to attribute two or more random MAC addresses to the same device. Furthermore, since the original MAC address is kept unknown, the identity of passengers cannot be inferred, and their privacy is preserved;
- Not only does iABACUS count passengers’s devices, but it also tracks them throughout their journey on public transportation vehicles, by providing when they board or alight from the bus. Therefore, its functionality is not limited to passenger counting: it enables urban mobility observation and analysis, which provides a great support to short- and long-term PTC planning.
2. State of the Art
2.1. Traditional Automatic Passenger Counting Systems
2.2. Emerging Automatic Passenger Counting Systems
2.3. Gaps in the Literature
3. System Description
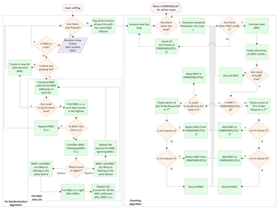
3.1. De-Randomization Algorithm
3.2. Passenger Counting Algorithm
- the distance between two consecutive bus stops can be highly variable, from hundredth of meters to one-two kilometers;
- the Probe Requests are not sent regularly;
- the time the bus spends at each stop is variable and there may be stops where the bus does not stop;
- the sniffer can sense devices that are not on the bus, but are walking in the footpath, waiting at the bus stop or in the car near to the bus;
- Sector 1, between the start of the temporal window and the start of the guard time for stop .
- Sector 2, which analyzes the stop , considering both the guard times, before and after the stop, and the time spent.
- Sector 3 examines the time between two stops.
- Sector 4, which takes into account the event for stop z.
- Sector 5, between the end of the guard time for stop z and the temporal window.
4. Experiments
4.1. Accuracy Evaluation for the De-Randomization Algorithm
4.2. Passenger Counting Experiments
- during the temporal filtering less than 5 occurrences of the requests for devices A and H were found, so since they were on board for only one stop, they were discarded from the algorithm; during our experiments, devices usually send a train of probe requests, i.e., a group of requests, every 40 s, but devices in energy-saving mode can send these requests with a lower frequency. By studying the capture from the sniffer, we notices that the frequency of the probe requests from devices A and H was really low, around 2–3 min, meaning that the devices were in energy saving mode.
- We have entries of device D from the temporal window of bus stop 2, unfortunately none of those entries were in the right Sector in order to count the device as on board, until the car arrived at the bus stop 4.
- Regarding device C, when analyzing bus stop 9, we found too few entries (only 3), so we checked the previous bus stop, i.e., bus stop 8, and found that the device last probe request was in Sector 4, so the algorithm signed the device as alighting at stop 8.
- Finally, between stop 3 and stop 5 we got stuck in a little traffic jam, so we needed a lot of time to travel this road section and our algorithm was able to accumulate a lot of entries from another device, maybe a smartphone from a car travelling behind or in front of us, that was then counted as a passenger on board.
5. Conclusions and Future Works
Author Contributions
Funding
Conflicts of Interest
References
- Gong, H.; Chen, C.; Bialostozky, E.; Lawson, C.T. A GPS/GIS method for travel mode detection in New York City. Comput. Environ. Urban Syst. 2012, 36, 131–139. [Google Scholar] [CrossRef]
- Kaiser, M.S.; Lwin, K.T.; Mahmud, M.; Hajializadeh, D.; Chaipimonplin, T.; Sarhan, A.; Hossain, M.A. Advances in Crowd Analysis for Urban Applications Through Urban Event Detection. Proc. IEEE Trans. Intell. Transp. Syst. 2017, 19, 3092–3112. [Google Scholar] [CrossRef]
- Zhang, F.; Jin, B.; Wang, Z.; Liu, H.; Hu, J.; Zhang, L. On geocasting over urban bus-based networks by mining trajectories. IEEE Trans. Intell. Transp. Syst. 2016, 17, 1734–1747. [Google Scholar] [CrossRef]
- Zhang, J.; Shen, D.; Tu, L.; Zhang, F.; Xu, C.; Wang, Y.; Tian, C.; Li, X.; Huang, B.; Li, Z. A real-time passenger flow estimation and prediction method for urban bus transit systems. IEEE Trans. Intell. Transp. Syst. 2017, 18, 3168–3178. [Google Scholar] [CrossRef]
- Barabino, B.; Deiana, E.; Mozzoni, S. The quality of public transport service: The 13816 standard and a methodological approach to an Italian case. Ing. Ferrov. 2013, 68, 475–499. [Google Scholar]
- Pinna, I.; Dalla Chiara, B.; Deflorio, F. Automatic passenger counting and vehicle load monitoring. Ing. Ferrov. 2010, 65, 101–138. [Google Scholar]
- Barabino, B.; Di Francesco, M.; Mozzoni, S. An offline framework for handling automatic passenger counting raw data. IEEE Trans. Intell. Transp. Syst. 2014, 15, 2443–2456. [Google Scholar] [CrossRef]
- Chen, C.H.; Chang, Y.C.; Chen, T.Y.; Wang, D.J. People counting system for getting in/out of a bus based on video processing. In Proceedings of the Eighth International Conference on Intelligent Systems Design and Applications, 2008, ISDA’08, Kaohsiung, Taiwan, 26–28 November 2008; Volume 3, pp. 565–569. [Google Scholar]
- Gonzalez, M.C.; Hidalgo, C.A.; Barabasi, A.L. Understanding individual human mobility patterns. Nature 2008, 453, 779. [Google Scholar] [CrossRef]
- Sohn, K.; Kim, D. Dynamic origin–destination flow estimation using cellular communication system. IEEE Trans. Veh. Technol. 2008, 57, 2703–2713. [Google Scholar] [CrossRef]
- Wang, Y.; Chen, Y.J.; Yang, J.; Gruteser, M.; Martin, R.P.; Liu, H.; Liu, L.; Karatas, C. Determining driver phone use by exploiting smartphone integrated sensors. IEEE Trans. Mob. Comput. 2015, 15, 1965–1981. [Google Scholar] [CrossRef]
- Pompei, F. Geolocation for LPT: Use of geolocation technologies for performance improvement and test of Local Public Transport. In Proceedings of the 2017 IEEE International Conference on Environment and Electrical Engineering and 2017 IEEE Industrial and Commercial Power Systems Europe (EEEIC/I&CPS Europe), Milan, Italy, 1–5 July 2017; pp. 1–5. [Google Scholar]
- Santos, P.M.; Kholkine, L.; Cardote, A.; Aguiar, A. Context classifier for position-based user association control in vehicular hotspots. Comput. Commun. 2018, 121, 71–82. [Google Scholar] [CrossRef]
- Amsterdam Airport Schiphol. Royal Schiphol Group Privacy Statement. Available online: https://www.schiphol.nl/en/privacy-policy/. (accessed on 12 February 2019).
- Transport for London. Review of the TfL WiFi Pilot. Available online: http://content.tfl.gov.uk/review-tfl-wifi-pilot.pdf. (accessed on 12 February 2019).
- Myrvoll, T.A.; Håkegård, J.E.; Matsui, T.; Septier, F. Counting public transport passenger using WiFi signatures of mobile devices. In Proceedings of the 2017 IEEE 20th International Conference on Intelligent Transportation Systems (ITSC), Yokohama, Japan, 16–19 October 2017; pp. 1–6. [Google Scholar]
- Martin, J.; Mayberry, T.; Donahue, C.; Foppe, L.; Brown, L.; Riggins, C.; Rye, E.C.; Brown, D. A study of MAC address randomization in mobile devices and when it fails. Proc. Priv. Enhancing Technol. 2017, 2017, 365–383. [Google Scholar] [CrossRef]
- Smartphone Ownership Is Growing Rapidly around the World, but Not Always Equally. Available online: https://pewrsr.ch/2Ngqr32. (accessed on 10 October 2019).
- Nielsen, B.F.; Frølich, L.; Nielsen, O.A.; Filges, D. Estimating passenger numbers in trains using existing weighing capabilities. Transp. A Transp. Sci. 2014, 10, 502–517. [Google Scholar] [CrossRef]
- Attanucci, J.; Vozzolo, D. Assessment of Operational Effectiveness, Accuracy, and Costs of Automatic Passenger Counters; Number HS-037 821; Transportation Research Board: Washington, DC, USA, 1983. [Google Scholar]
- Furth, P.G.; Hemily, B.; Muller, T.; Strathman, J.G. Uses of archived AVL-APC data to improve transit performance and management: Review and potential. TCRP Web Doc. 2003, 23, 1–58. [Google Scholar]
- Boyle, D.K. Passenger Counting Systems; Number 77; Transportation Research Board: Washington, DC, USA, 2008. [Google Scholar]
- Kovács, R.; Nádai, L.; Horváth, G. Concept validation of an automatic passenger counting system for trams. In Proceedings of the 5th IEEE International Symposium on Applied Computational Intelligence and Informatics, SACI’09, Timisoara, Romania, 28–29 May 2009; pp. 211–216. [Google Scholar]
- Choi, J.W.; Quan, X.; Cho, S.H. Bi-directional passing people counting system based on IR-UWB radar sensors. IEEE Internet Things J. 2018, 5, 512–522. [Google Scholar] [CrossRef]
- Bartolini, F.; Cappellini, V.; Mecocci, A. Counting people getting in and out of a bus by real-time image-sequence processing. Image Vis. Comput. 1994, 12, 36–41. [Google Scholar] [CrossRef]
- Harasse, S.; Bonnaud, L.; Desvignes, M. Finding people in video streams by statistical modeling. In International Conference on Pattern Recognition and Image Analysis; Springer: Berlin, Germany, 2005; pp. 608–617. [Google Scholar]
- De Potter, P.; Kypraios, I.; Verstockt, S.; Poppe, C.; Van de Walle, R. Automatic Passengers Counting In Public Rail Transport Using Wavelets. Automatika 2012, 53, 321–334. [Google Scholar] [CrossRef]
- Xiang-Yang, S.; Hao-Wei, W. Study on Method of Multi-feature Reduction Based on Rough Set in Passenger Counting. In Proceedings of the 2016 IEEE International Conference on Industrial Informatics-Computing Technology, Intelligent Technology, Industrial Information Integration (ICIICII), Wuhan, China, 3–4 December 2016; pp. 307–310. [Google Scholar]
- Olivo, A.; Maternini, G.; Barabino, B. Empirical Study on the Accuracy and Precision of Automatic Passenger Counting in European Bus Services. Open Transp. J. 2019, 13, 250–260. [Google Scholar] [CrossRef]
- Demissie, M.G.; Phithakkitnukoon, S.; Sukhvibul, T.; Antunes, F.; Gomes, R.; Bento, C. Inferring passenger travel demand to improve urban mobility in developing countries using cell phone data: A case study of Senegal. IEEE Trans. Intell. Transp. Syst. 2016, 17, 2466–2478. [Google Scholar] [CrossRef]
- Gao, R.; Zhao, M.; Ye, T.; Ye, F.; Wang, Y.; Luo, G. Smartphone-based real time vehicle tracking in indoor parking structures. IEEE Trans. Mob. Comput. 2017, 16, 2023–2036. [Google Scholar] [CrossRef]
- Carrel, A.; Lau, P.S.; Mishalani, R.G.; Sengupta, R.; Walker, J.L. Quantifying transit travel experiences from the users’ perspective with high-resolution smartphone and vehicle location data: Methodologies, validation, and example analyses. Transp. Res. Part C Emerg. Technol. 2015, 58, 224–239. [Google Scholar] [CrossRef]
- Chaudhary, M.; Bansal, A.; Bansal, D.; Raman, B.; Ramakrishnan, K.; Aggarwal, N. Finding occupancy in buses using crowdsourced data from smartphones. In Proceedings of the 17th International Conference on Distributed Computing and Networking, Singapore, 4–7 January 2016; p. 35. [Google Scholar]
- Lu, Y.; Misra, A.; Wu, H. Smartphone sensing meets transport data: A collaborative framework for transportation service analytics. IEEE Trans. Mob. Comput. 2017, 17, 945–960. [Google Scholar] [CrossRef]
- Lee, U.; Magistretti, E.; Gerla, M.; Bellavista, P.; Corradi, A. Dissemination and harvesting of urban data using vehicular sensing platforms. IEEE Trans. Veh. Technol. 2009, 58, 882–901. [Google Scholar]
- Corsar, D.; Cottrill, C.; Beecroft, M.; Nelson, J.D.; Papangelis, K.; Edwards, P.; Velaga, N.; Sripada, S. Build an app and they will come? Lessons learnt from trialling the GetThereBus app in rural communities. IET Intell. Transp. Syst. 2017, 12, 194–201. [Google Scholar] [CrossRef]
- Susilo, Y.O.; Liotopoulos, F.K. Measuring Door-to-Door Journey Travel Satisfaction with a Mobile Phone App. In Quality of Life and Daily Travel; Springer: Berlin, Germany, 2018; pp. 119–138. [Google Scholar]
- Liu, H.; Yang, J.; Sidhom, S.; Wang, Y.; Chen, Y.; Ye, F. Accurate WiFi based localization for smartphones using peer assistance. IEEE Trans. Mob. Comput. 2013, 13, 2199–2214. [Google Scholar] [CrossRef]
- Casetti, C.E.; Chiasserini, C.F.; Duan, Y.; Giaccone, P.; Manriquez, A.P. Data connectivity and smart group formation in Wi-Fi Direct multi-group networks. IEEE Trans. Netw. Serv. Manag. 2017, 15, 245–259. [Google Scholar] [CrossRef]
- Kholkine, L.; Santos, P.M.; Cardote, A.; Aguiar, A. Detecting relative position of user devices and mobile access points. In Proceedings of the 2016 IEEE Vehicular Networking Conference (VNC), Columbus, OH, USA, 8–10 December 2016; pp. 1–8. [Google Scholar]
- Santos, P.M.; Rodrigues, J.G.; Cruz, S.B.; Lourenço, T.; d’Orey, P.M.; Luis, Y.; Rocha, C.; Sousa, S.; Crisóstomo, S.; Queirós, C.; et al. PortoLivingLab: An IoT-Based Sensing Platform for Smart Cities. IEEE Internet Things J. 2018, 5, 523–532. [Google Scholar] [CrossRef]
- Tu, L.; Wang, S.; Zhang, D.; Zhang, F.; He, T. ViFi-MobiScanner: Observe Human Mobility via Vehicular Internet Service. IEEE Trans. Intell. Transp. Syst. 2019, 1–13. [Google Scholar] [CrossRef]
- Kyritsis, D. The Identification of Road Modality and Occupancy Patterns by Wi-Fi Monitoring Sensors as a Way to Support the “Smart Cities” Concept: Application at the City Centre of Dordrecht. Master’s Thesis, TU Delft, Delft, The Netherlands, 2017. [Google Scholar]
- IEEE Computer Society LAN/MAN Standards Committee. IEEE Standard for Information Technology-Telecommunications and Information Exchange between Systems-Local and Metropolitan Area Networks-Specific Requirements Part 11: Wireless LAN Medium Access Control (MAC) and Physical Layer (PHY) Specifications; IEEE Std 802.11; IEEE: New York, NY, USA, 2007. [Google Scholar]







| Sources | APCs Technology | Description | Problem | Solution | Pros | Cons |
|---|---|---|---|---|---|---|
| [6,19] | Load sensors | The passenger is counted indirectly by devices on the ground, suspensions and/or breaking system of the vehicle |
|
|
| |
| [6,20,21] | Pressure sensitive and multi-switch treadle mats sensors | The passenger is counted directly when s/he boards/alights on the two steps of each door of the bus |
|
|
|
|
| [6,7,20,21,22,23,28] | Infrared sensors | The passenger is directly counted when s/he interrupts light beams during boarding/alighting operations |
|
|
|
|
| [8,24,25,26,27] | Video Image sensors | The passenger is directly counted when cameras recognize his/her movement during boarding/alighting operations |
|
|
|
|
| Sources | APCs Technology | Description | Problem | Solution | Pros | Cons |
|---|---|---|---|---|---|---|
| [30] | Large-scale cell phone | The passenger is counted when his/her device is connected to the cellular network | Passenger may not carry the device | Origin and Destination can be estimated |
|
|
| [31,32,33,34,35,36,37] | Smartphone app | The passenger is counted when s/he uses the app | Passenger may not carry the device or may not installed the app | Origin and Destination can be estimated |
|
|
| [13,38,39,40,41] | Wi-Fi System | The passenger is counted when s/he has active Wi-Fi | Passenger may not carry the phone and/or not have active the Wi-Fi | Origin and Destination can be estimated |
|
|
| Parameter | Value |
|---|---|
| Considered time window | 15 min |
| Number of devices with active Wi-Fi-in the room | 21 |
| Frequency | 2.4 GHz |
| Received power threshold | −55 dBm |
| Description | Value |
|---|---|
| Devices in the room | 21 |
| Devices counted by iABACUS | 21 |
| Devices counted by common Wi-Fi-based APCSs | 37 |
| Devices implementing MAC address randomization techniques counted by iABACUS | 3 |
| Devices implementing MAC address randomization techniques counted by common Wi-Fi-based APCSs | 19 |
| Device | Planned Experiment | First Test | Second Test | Third Test | ||||
|---|---|---|---|---|---|---|---|---|
| O | D | O | D | O | D | O | D | |
| A | 1 | 2 | NA | NA | 1 | 2 | 1 | 2 |
| B | 1 | 6 | 1 | 6 | 1 | 6 | 1 | 6 |
| 1 | 3 | |||||||
| C | 1 | 9 | 1 | 8 | 5 | 9 | 1 | 9 |
| D | 2 | 12 | 4 | 12 | 2 | 12 | 3 | 12 |
| E | 6 | 8 | 6 | 8 | 6 | 8 | 6 | 8 |
| F | 6 | 9 | 6 | 9 | 6 | 9 | 6 | 9 |
| G | 8 | 13 | 8 | 13 | 8 | 13 | 8 | 13 |
| H | 9 | 10 | NA | NA | 9 | 10 | 9 | 10 |
| X | 3 | 5 | ||||||
| Parameter | Test 1 | Test 2 | Test 3 |
|---|---|---|---|
| (minutes) | 2 | 4 | 4 |
| 5 | 3 | 1 | |
| (dBm) | −55 | −65 | −65 |
| (minutes) | 1 | 1 | 1 |
| (seconds) | 10 | 20 | 20 |
© 2020 by the authors. Licensee MDPI, Basel, Switzerland. This article is an open access article distributed under the terms and conditions of the Creative Commons Attribution (CC BY) license (http://creativecommons.org/licenses/by/4.0/).
Share and Cite
Nitti, M.; Pinna, F.; Pintor, L.; Pilloni, V.; Barabino, B. iABACUS: A Wi-Fi-Based Automatic Bus Passenger Counting System. Energies 2020, 13, 1446. https://doi.org/10.3390/en13061446
Nitti M, Pinna F, Pintor L, Pilloni V, Barabino B. iABACUS: A Wi-Fi-Based Automatic Bus Passenger Counting System. Energies. 2020; 13(6):1446. https://doi.org/10.3390/en13061446
Chicago/Turabian StyleNitti, Michele, Francesca Pinna, Lucia Pintor, Virginia Pilloni, and Benedetto Barabino. 2020. "iABACUS: A Wi-Fi-Based Automatic Bus Passenger Counting System" Energies 13, no. 6: 1446. https://doi.org/10.3390/en13061446
APA StyleNitti, M., Pinna, F., Pintor, L., Pilloni, V., & Barabino, B. (2020). iABACUS: A Wi-Fi-Based Automatic Bus Passenger Counting System. Energies, 13(6), 1446. https://doi.org/10.3390/en13061446

