Abstract
In search of guaranteeing global energy requirements, waste from different agricultural, forestry and industrial sources is presented as a renewable and sustainable energy source. The manufacture of solid fuels from biomass based on the densification of this to improve its mechanical and energy properties is one of the mechanisms of viable energy production from the technical-economic point of view. The biomass mixture is one of the topics currently researched, in which various factors can affect the final behavior of the briquettes. In this research the influence on the mechanical properties of briquettes obtained from the mixture between two biomasses is studied: rice husk and pine sawdust. A mixed factorial experimental factorial design is used, in which the process temperature, the proportion of the rice husk biomass over the total mass, and the compaction time are defined as experimental factors. Experimental statistical models are obtained that partially explain the behavior of several responses that characterize the mechanical properties of the briquettes based on the selected independent parameters. It was found that the mechanical durability of the briquettes is higher than 97.5%, meets the existing standards, like German Institute for Standardization (DIN) 51731, Theological Institute Batista Ebenézer (ITEBE) SS187120 or International Organization for Standardization (ISO) 17225-2, for a compaction temperature of 110 °C and a proportion of rice husk that does not exceed 60% of the total biomass mixture in the briquette. The compaction time was also statistically significant to achieve a briquettes density and an appropriate elasticity modulus in the briquettes. The results of this research are of interest and can serve as a starting point for the design of the industrial process of densification of these two mixed biomasses.
1. Introduction
The search for alternative energy sources that can meet the needs of the world population, usually supplied by sources such as hydrocarbons, has made the research perspective turn not only to new sources such as solar, hydro or nuclear energy, but also the reuse of material that is usually discarded in other processes as a base material for biomass applications. Biomass means any waste or material of organic origin, mainly vegetable [1]. Biomass is one of the most important renewable energy sources, especially in applications outside the energy distribution network with an associated energy capacity of approximately 3.15 × 103 MW (46.67%), while for energy production in the distribution network its share is reduced to 5% worldwide [2], mainly because its use in the electricity generation sector is supplied by other energy sources (solar, wind, even traditional sources such as coal or natural gas). Biomass is presented as one of the energy sources whose carbon footprint is very close to zero and with continuous availability with different probable origins for its use [3]. In this regard, the United Nations (UN) in the framework of the Climate Change Conference, Spain–2019, encourages to review the methodological approaches for calculating emission reductions achieved by project activities that result in reduced use of biomass in households.
The use of biomass includes direct transformation that can be combustion and indirect transformation, such as pyrolysis, gasification and liquefying to obtain substances that can be used as fuels. Briquettes and pellets correspond to the type of solid biomass that is processed by densifying the material, usually discarded or secondary, called waste in industrial and agricultural production processes, in which its properties are shown consistently but its greatest disadvantage is the density. However, its properties also allow that through the application of a small amount of energy it is possible to improve such property by increasing the density that can facilitate both storage and transport processes, as well as its properties or capacity to generate energy [3].
Densified biomass is generally composed of three substances mainly: cellulose, hemicellulose, and lignin, and their proportion varies due to different factors, for instance: the type of biomass, the species being used, the processing or cultivation properties, etc. The densification process is produced by agglomeration mechanisms that occur during different stages starting with the rearrangement of the particles while they contract with each other, then the particles begin to interact with one another through friction and joining mechanisms such as the mechanical entanglement of particles, intermolecular forces (van der Waals and electrostatic forces) and solid bridges [4].
Colombia has a diversity of crops and agronomic products whose waste material can be used as an energy source, one of these widely distributed crops is rice, which usually leaves in its processing a husk that occupies a large volume, 400,000 tons of husk per year, and whose harnessing when used in the loose state is poorly efficient [5], however its high cellulose content for biomass of non-wood origin (39.05% [6]) favors the combustion process [6], which contrasts with the percentage of silicon in the form of silicon oxide (SiO) between 94.1% and 96.51% [7], which can hinder the combustion process. Hemicellulose (27.06%) and lignin (22.80%) have also been found, respectively [6].
Wood, as a source of traditional biomass, is presented as a possibility that improves the properties of the briquette by combining both types of biomass to form briquettes, improving the densification of the material and offering good properties as an energy source for its calorific value; it especially stands out since it is one of the sources that can generate the most energy and that due to its compositional characteristics (cellulose, hemicellulose and lignin mainly), they tend to be those that offer the best energy and resistance characteristics [8]. Its high cellulose content ranges between 46% and 59% (hemicellulose values between 68.1% and 74.7% [9]) as well as lignin values between 22% and 34% [10].
Different works have tried to characterize different sources of biomass, given its great diversity and different properties. Among these are those who have evaluated briquettes from a single source, such as Castellano et al., who evaluated their mechanical durability index and agglomeration processes measured by scanning electron microscopy (SEM) [5] or different coniferous species [11]. In another study the preparation and characterization of the solid fuel briquette, made of rice straw and rice bran, were researched. The work mainly analyzes the behavior of several parameters such as the change in briquette volume, the percentage of loss of briquette mass, the air-dry density, the compressive strength, and the heating value. It is found as one of the most important results that the heating value of the briquette rises when the percentage of the rice bran and the hot-pressing temperature increase [12].
Many others have focused research on mixtures of different sources of biomass to measure both their resistance and calorific value; some examples are mixtures of cardboard and sawdust residues [13], rice husks and corn residues [14] and even husks rice and bran [15] as briquettes of low densification pressure.
The main purpose of this work is to carry out an experimental statistical study that allows us to determine how the temperature, compaction time and proportion of the mixture between rice husks and pine sawdust influence the mechanical properties of the briquettes. To establish the mechanical behavior of the briquettes, different criteria are used, mainly physical and mechanical, which include briquettes density, mechanical durability index, compressive strength, modulus of elasticity and moisture content [4,16] which are being studied in this work. One of the possible applications of these results is to use the rice husk as a source to make briquettes for energy purposes, using its mixture with a waste material from wood industry.
In the review of the previous research, not too much data was found that inquire into the behavior of the mechanical durability of briquettes made with mixtures of rice husk and pine sawdust, so the results contained in this research provide new knowledge.
2. Materials and Methods
2.1. Biomass Preparation
The biomass material selected was rice husk obtained as a bio residue in a rice processing plant; besides, pine sawdust from a carpentry as waste material from the processing of pine wooden pallets. Typical mechanical properties for pine and rice husks shown in Table 1 [17,18]. These biomasses were used in their collection stage, requiring only a sieving process to eliminate possible impurities such as stones or foreign bodies that could be present in raw materials. The mesh size of the screen used was 3 mm.
Table 1.
Typical mechanical properties for pine and rice husk. Adapted from [17,18].
A mixed factorial experimental design with three variables was selected. The experimental factors used were the process temperature, proportion of the biomass mixture and the compaction time. The experimental levels were established from previous tests that allowed us to find ranges of values in which the densified biomass mixture maintained its physical integrity and was shown to respond favorably to the variation of the selected experimental factors.
The biomass proportions were measured using a scale (Brand BBG, model KD-TAC, 30 kg × 1 g), establishing a total initial mass of biomass for the manufacture of briquettes of 40 g. The mixture was made for the preparation of each sample individually, guaranteeing the proportion for the different treatments. The mixture was placed in a heat resistant container and distributed in the form of a homogeneous layer, then heated for sufficient time (90 s to reach a temperature of 90 °C and 105 s to reach a temperature of 110 °C) in a microwave (Toshiba brand), the temperature was controlled by a thermocouple (J type and a digital multimeter UNI-T reader, UT33C model). The mixture was placed in the pressing chamber and the compaction process was carried out.
Densification of the biomass was carried out in experimental equipment for briquetting, where a hydraulic press compacts the material at the same time as a thermal chamber maintains the temperature inside the compaction cylinder with a tolerance of ±4 °C. The maximum load applied to manufacture the briquettes was 69 kN, causing a compaction pressure of 97 MPa. This compaction pressure was used for all experimental runs of the present research. Matrices of the briquetting press were built in American Iron and Steel Institute / Society of Automotive Engineers (AISI/SAE) H13, material with good mechanical properties at high temperatures. Other components such as bases, columns, label, handle and crank were constructed with AISI/SAE 4140 material in order to give greater mechanical strength. The press has a hydraulic system with a capacity of 10 tons force and 500 mm stroke. The compaction chamber jacket has a nominal diameter of 30 mm. In addition, the hydraulic system at the top is connected to a ball joint for the transmission of axial force. The load cell is attached to the kneecap, which aims to act as a sensor of the compaction load. The compaction chamber is located inside an oven, which allows a temperature range between 50 °C and up to 200 °C to be maintained. The upper part of the chamber is a screw-cap type to allow the chamber to be sealed and allow the briquette to be removed. The maximum pressure application time during the briquette manufacturing process was measured with a stopwatch.
The factor levels were defined by choosing two levels for the temperature variable (90 °C and 110 °C), three levels for the compaction time variable (20 s, 40 s, 60 s) and three proportions of biomass in the mixture (25%, 50%, and 75% rice husk in the mixture). Table 2 shows the coding used for each independent variable to identify the briquettes manufactured according to their treatment.
Table 2.
Coding of experimental design treatments.
The levels selected for the experimental factors respond to preliminary experimentation, where the appropriate ranges were explored to obtain briquettes of adequate quality. For example, the lower rank of the temperature factor was determined by the temperature at which lignin activation begins; while, the upper rank of the temperature factor was limited by the temperature at which the thermal degradation of the biomass begins. Since the temperature factor range is relatively narrow, it was decided to define only two levels for this experimental factor.
In order to explore possible interactions between experimental factors, it was decided to use a complete factorial design. In Table 3, the model for the complete factorial experimental design (2 × 3 × 3), with a total of 18 experimental treatments can be seen. For the statistical analysis of the design of experiments, a code written in the GNU Octave V5.1.0 software was used.
Table 3.
Coding used for mixed complete factorial experimental design.
For the evaluation of briquettes, standards such as a Spanish Standard European (UNE-EN) or International Organization for Standardization (ISO) [19,20] were used. The response variables measured were briquettes density, mechanical durability index, maximum compressive strength, elastic modulus and moisture content. In the case of briquettes density, 16 repetitions were performed, since it is not a destructive test. For the tests of maximum compression and determination of the elastic modulus, five repetitions were used as recommended in American Society for Testing and Materials ASTM E9-89 [21]. For the mechanical durability index tests two repetitions were performed. In the moisture content test, five samples were taken for each treatment, the humidity being determined both in the raw material and in the briquettes manufactured. The measurements were processed through a specialized statistical program that allows obtaining: the analysis of variance, the regression adjustment model between the experimental independent responses and factors, and the response surface for the experimental statistical model, among other outcomes of interest.
2.2. Test to Determine Briquettes’ Density
This test was based on the standard of the American Society of Agricultural and Biological Engineers (ASABE s269.4), which describes the methods for determining briquette density (ρb) in briquettes and pellets [22]. The direct method was used, which consists of measuring the volume of each briquette and its weight to obtain the briquettes density value (ρb) as the mass ratio between the volume, as shown in Equation (1).
in which M is the mass and V is the volume of the briquette. The volume determination was made with a calibrator (Vernier KANON with 0.05 mm accuracy), by measuring the length and diameter of the briquettes. To measure the mass, a precision scale (Ohaus PA224 - Pioneer Analytical Balance, 220 g × 0.1 mg) was used, and briquette density units in kg·m−3 were determined.
2.3. Test to Determine the Mechanical Durability Index
The briquette durability test was based on the European standard UNE-EN ISO17831-2. Under this standard, a rotating drum of 598 mm in diameter and length is used, with an internal flange that lifts the briquettes internally and drops them during rotation. The test speed is 21 rpm with a duration of 300 s [19,20]. The samples are extracted from the drum and are sieved using a mesh 2/3 of the diameter or diagonal of the briquettes (square sections 20 mm side). The mechanical durability index (DI, in percentage) was calculated as the ratio between the sieved mass after the test (mA) and the initial mass of the briquettes (mE), using Equation (2).
In the test an Ohaus precision scale (EX1103, Precision Explorer of 1 100 g × 1 mg) was used to measure the mass of the briquettes. Figure 1 shows the specific equipment used in the mechanical durability index tests (a), in which it is possible to see a load of briquettes inside the drum (b).
Figure 1.
Equipment for briquette durability tests. (a) Side view of the equipment. (b) Front view with briquette load tested.
2.4. Compression Test
Briquette compression tests were performed in accordance with ASTM E9-89, taking certain aspects of UNE-EN12504-1 [23]. In this trial, five replicas were used per experimental treatment. In the assembly a universal test machine Shimadzu AGX PLUS of 300 kN was used, applying a load at a constant application speed of 5 mm/min in accordance with the standards. In this test the head load and displacement were recorded, with which it is possible to generate the engineering curve of stress against deformation. The average slope of the initial deformation region was also measured by this test, to calculate the elastic modulus, and the Poisson coefficient was determined by measuring the axial contraction and transverse elongation.
2.5. Test to Determine Moisture Content
A moisture content test was performed using a moisture analyzer (OAHUS MB45) that is calibrated under American Society of Agricultural Engineers (ASAE) s 358.2. The equipment uses a 0.5 g mass sample and by measuring the variation of its weight during the drying process the amount of moisture it contains is calculated. With this equipment, the initial humidity of the raw material as well as the briquettes manufactured was measured, in order to observe if there was any significant effect or change of this variable, as well as if this parameter influences the level of agglutination and physical accommodation of the constituents of both biomass, or the mechanical resistance of each type of briquette.
2.6. Microscopy
Microscopy was used to observe the agglomeration phenomenon and possible changes in shape and usability of the rice husk and pine sawdust under the pressure and temperature used in the briquette manufacturing process. Transverse and longitudinal cuts were made in the briquettes for different treatments, in order to observe stacking and entanglement of the constituents and possible “welding” points generated by the lignin. To obtain the enlarged images of the briquettes, a stereoscope with an x10 magnification was used. A light background was used to obtain a good contrast among the particles and to easily appreciate how they are organized after the densification process.
3. Results
3.1. Results for Briquettes’ Density
Table 4 shows the results of briquette density tests. The maximum, minimum, average and standard deviation values for the sixteen density measurements made for each treatment are shown. Also, the coefficient of variation (CV) for each experimental treatment appears on the right column.
Table 4.
Results for density in rice husk and pine sawdust briquettes.
Where T is the coded process temperature, TC is the coded compaction time and P is the coded proportion of rice husk in the biomass mixture.
The three experimental factors, process temperature, compaction time and proportion of rice husk in the total biomass mixture, were statistically significant for a 95% confidence level; however, no interaction between the experimental factors was statistically significant [24]. The adjusted correlation coefficient of the model was equal to 65.8%, while the average absolute error was 14.4 kg·m−3. The equation that models the behavior of the briquettes density (ρb) based on the coded independent variables considered is shown in Equation (3),
Table 5 shows the analysis of variance (ANOVA) for the experimental design for the briquettes density response variable. Where DoF is the degrees of freedom, the F-ratio is the ratio between the mean square between groups and the mean square within groups and p-value is the probability of getting a result at least as extreme as the results actually observed during the test
Table 5.
Analysis of variance (ANOVA) for estimating briquette density of rice husk and pine sawdust briquettes.
Figure 2 shows the main effects for briquettes density for each of the independent variables: process temperature, compaction time and scale proportion in the biomass mixture. The curves allow us to observe the effect that experimental factors have on briquettes density. For example, process temperature rise has the greatest effect on the increase in briquettes density. The proportion of husks shows an inverse effect, in this case, as a result of a higher proportion of rice husks in the mixture, a lower density of the briquettes occurs. Finally, the variable with the least influence was the compaction time, with an equally positive effect, in which density increases somewhat with a longer densification time.
Figure 2.
Main effects for briquettes density considering the experimental factors of process temperature, compaction time and proportion of rice husk in the mixture.
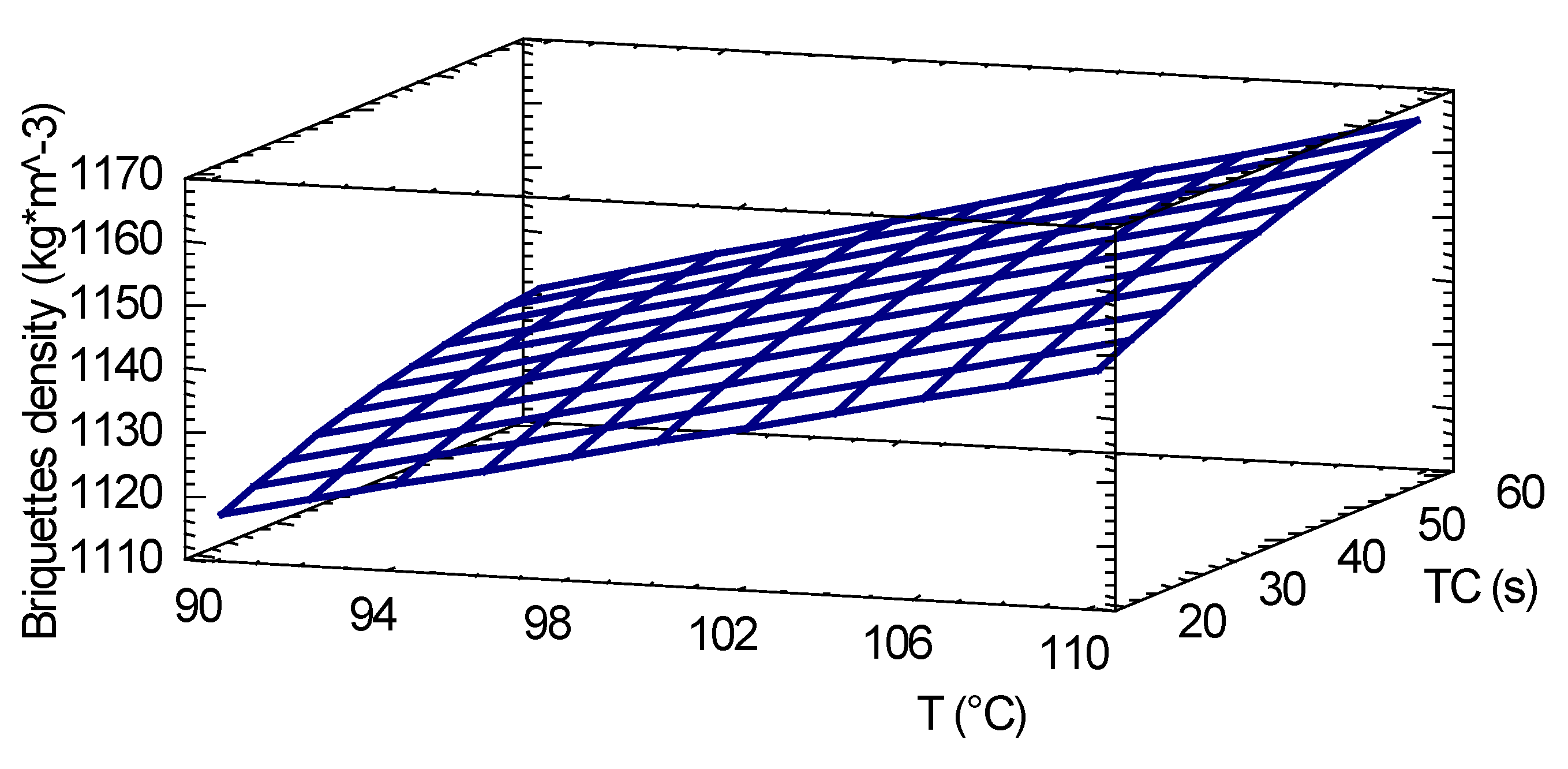
Figure 3 shows the response surface for briquettes density as a function of process temperature and compaction time, while maintaining a 50% reference ratio for rice husk. In this, the effects described above are appreciated in which the trend of optimal values, maximizing the briquettes density, was obtained for a higher process temperature and compaction time, as well as maintaining a low proportion of the rice husk.
Figure 3.
Estimated response surface for briquettes density as a function of process temperature and compaction time for a rice husk ratio of P = 50%.
3.2. Results for Mechanical Durability Index
Table 6 shows the results of mechanical durability index tests. The mean value for each experimental treatment appears in the right column.
Table 6.
Results for mechanical durability index in rice husk and pine sawdust briquettes.
ANOVA statistical analysis for the mechanical durability index is shown in Table 7. The two experimental factors, temperature process and ratio of rice husk in the total mixture of biomass, were statistically significant to a confidence level of 95%; however, neither compaction time, nor interactions between experimental factors were statistically significant. The adjusted correlation coefficient of the model was equal to 81.1%, while the average absolute error was 0.41%. The Equation (4), shows experimental statistical fitting for the behavior of the mechanical durability index (DI) measured experimentally.
Table 7.
ANOVA for estimating the mechanical durability index of rice husk and pine sawdust briquettes.
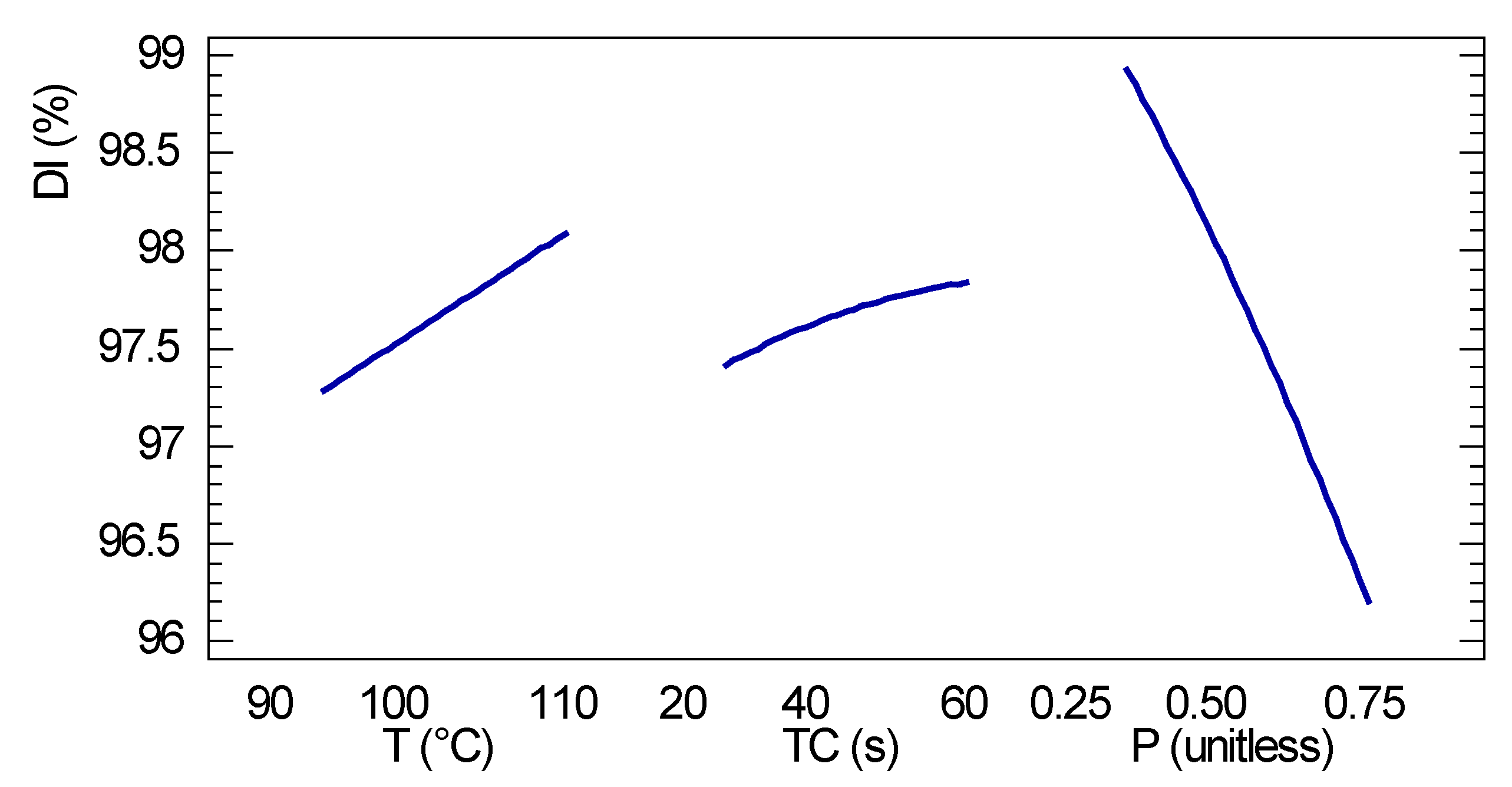
Figure 4 shows the main effects of the mechanical durability index for the variables studied, finding that the proportion of rice husk in the biomass mixture is the experimental factor that has the greatest effect on the mechanical durability index. A low proportion of rice husk causes a higher mechanical durability index, although the range of variation of the latter within the experimental space is not very wide and always maintains values above 95%.
Figure 4.
Main effects for the mechanical durability index considering the experimental factors of process temperature, compaction time, and proportion of rice husk in the mixture.
Figure 5 shows the response surface for the mechanical durability index considering the experimental factors process temperature and proportion of rice husk. In this case, the greatest slope of variation for the mechanical durability index was observed with the decrease in the proportion of the rice husk in the mixture and to a lesser extent with the increase in the process temperature, being achieved the best values for index of durability with a temperature of 110 °C and a proportion of rice husk of 25%, respectively.
Figure 5.
Estimated response surface for the mechanical durability index considering the process temperature and the proportion of rice husk in the biomass mixture for a compaction time of 40 s.
3.3. Results for Compressive Strength
Table 8 shows the results of compressive strength tests. The standard deviation (SD) for each experimental treatment is shown in the right column.
Table 8.
Results for compressive strength in rice husk and pine sawdust briquettes.
Only the process temperature factor was statistically significant, for a 95% confidence level. The other two experimental factors considered in the study and their interactions were not statistically significant. The adjusted correlation coefficient of the model was equal to 62.4%, while the average absolute error was 2.78 kN. Table 9 shows the ANOVA for this study. In addition, the model expressed by Equation (5) is obtained from the statistical analysis of the experimental variables, in which only the coded temperature factor appears as a statistically significant experimental factor.
Table 9.
ANOVA for estimating the maximum compressive strength of rice husk and pine sawdust briquettes.
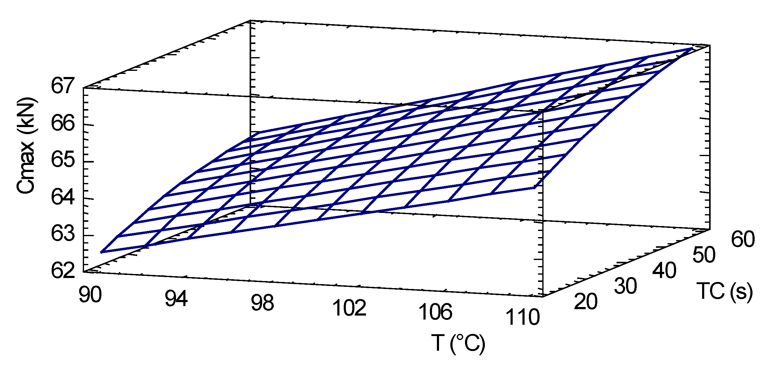
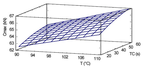
Figure 6 presents the main effects of the independent variables on the maximum compression load. Figure 7 shows the response surface for maximum compressive strength, where the temperature is observed as the most significant variable, taking the compaction time as the second factor to visualize the response surface behavior. The response surface has the highest growth gradient in the direction of higher process temperatures and compaction times, respectively.
Figure 6.
Main effects for maximum compressive strength considering the experimental factors of process temperature, compaction time and proportion of rice husk in the mixture.
Figure 7.
Estimated response surface for maximum compressive strength considering the process temperature and compaction time for a rice husk ratio of 50%.
3.4. Results for the Modulus of Elasticity
Another response that is measured by the compression test is the elastic modulus of the briquettes for the longitudinal direction. This measurement is carried out using the secant method where in the deformation stress curves the secant that passes through the points at 10% and 50% of the corresponding maximum stress is plotted in the deformation stress curve. The slope values of said straight line were taken as the modulus of elasticity for each test and analyzed statistically. Table 10 shows the results of the modulus of elasticity tests. The standard deviation (SD) for each experimental treatment is shown in the right column.
Table 10.
Results for modulus of elasticity in rice husk and pine sawdust briquettes.
The three experimental factors were statistically significant, however, no interaction among experimental factors was statistically significant. The adjusted correlation coefficient of the model was equal to 55.9%, while the average absolute error was 35.2 MPa. The ANOVA of this test is shown in Table 11.
Table 11.
ANOVA for estimating elastic modulus of rice husk and pine sawdust briquettes.
In addition, Equation (6) expresses the regression model for the modulus of elasticity of the briquettes as a function of the coded experimental factors.
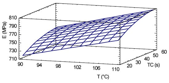
Figure 8 shows the main effects of the independent variables studied for the elastic modulus of the briquettes. It can be seen that the proportion of rice husk in the mixture showed a quadratic behavior, achieving a maximum value of the elastic modulus for a proportion of rice husk of 61%, combined with the upper level of both the process temperature and the time of compaction.
Figure 8.
Main effects for the elastic modulus considering the experimental factors of process temperature, compaction time and proportion of rice husk in the mixture.
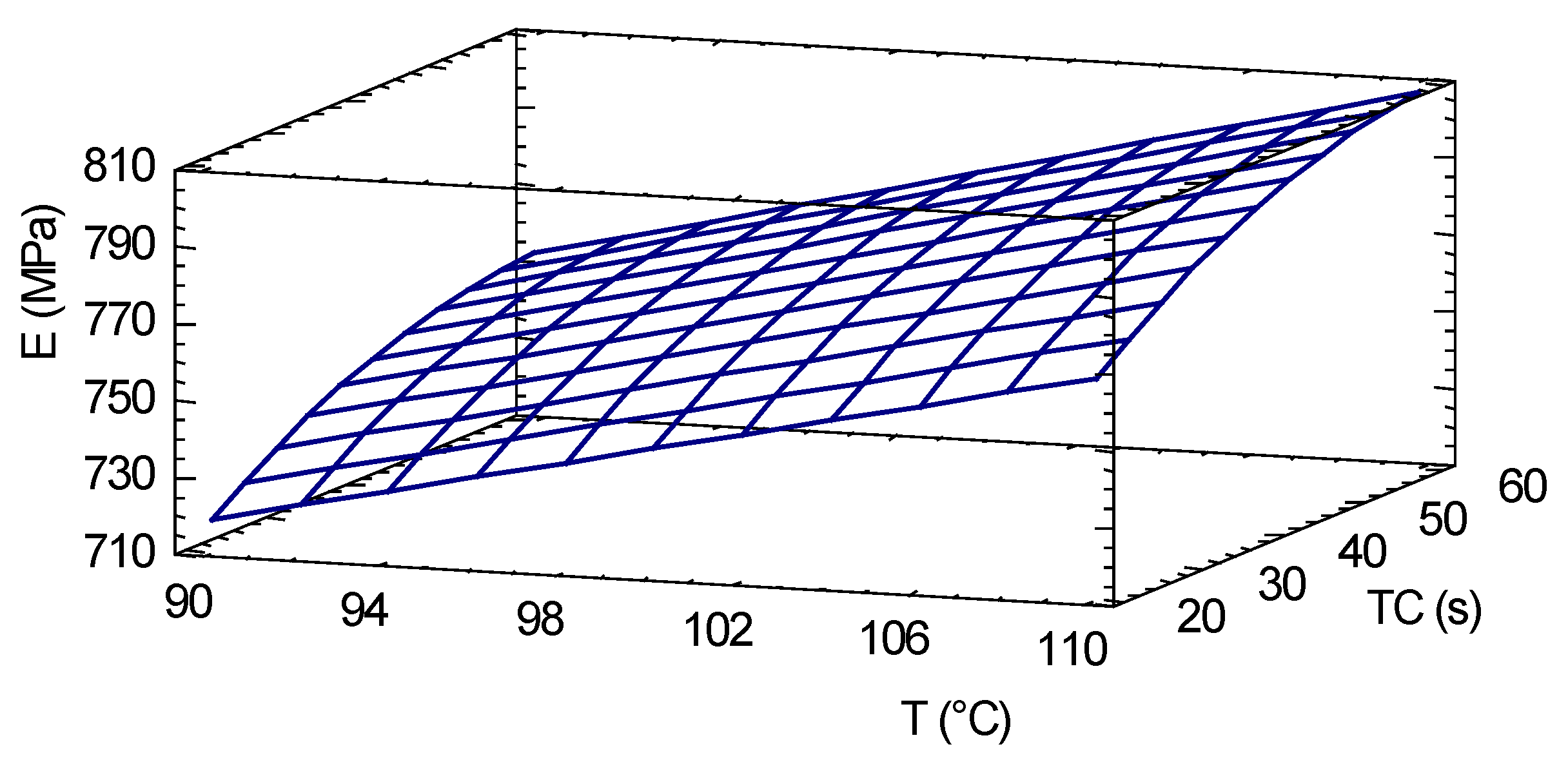
The response surfaces for the elastic modulus of the briquettes are shown in Figure 9 and Figure 10, illustrating the effect of the three experimental factors on the modulus of elasticity. The first response surface shown uses the temperature against the compaction time for a rice husk ratio of 50%; in which it can be observed that the gradient of greater growth occurs in the direction of higher process temperature and longer compaction time. The next response surface (see Figure 10), takes on the axes the process temperature and the proportion of rice husk for a compaction time of 40 s. In this case, the slope of greater growth occurs in the sense of higher temperature towards the value of rice husk proportion of 61%.
Figure 9.
Estimated response surface for the modulus of elasticity considering the process temperature and the compaction time for a rice husk proportion of 50%.
Figure 10.
Estimated response surface for the modulus of elasticity considering the process temperature and the proportion of rice husk for a compaction time of 40 s.
3.5. Results for Moisture Content
The measurements of the moisture content in the raw material showed that on average the rice husk has a value of 10.24%, and for the sawdust of pine it was found that the average humidity is 10.80%. These values are considered typical for these biomasses, are relatively low and favor the storage of raw material in its natural state, as received from the industries in which both biomasses originate.
On the other hand, when measuring the moisture content for the briquettes, results shown in Table 12, values ranging from 1.05% to 6.48% were obtained. The above is consistent with the fact that the densified material loses a certain amount of moisture during the product densification process at the temperature rise. When performing a statistical analysis of these results, it was not found that the experimental factors used in this study were statistically significant to explain the decrease in moisture content. The above is possibly due to the relatively high dispersion shown in the responses.
Table 12.
Results for moisture content in rice husk and pine sawdust briquettes.
3.6. Results Obtained by Microscopy
Microscopy images are showed in Figure 11, allowed to determine in a general way how the densification of the briquettes was given. They show the difference in particle size, in which sawdust forms granules and acts as a matrix, while the husk is intertwined and interacts to join the particles. The first thing that stands out is the configuration of the briquette structure, where they appear to form layers in a transverse direction as sheets that are interlaced and joined by different phenomena of agglomeration, mechanical entanglement and solid bridge links. In some cases, certain glassy coatings can be observed on the particles, possibly formed by the lignin that acts as a binder of the particles.

Figure 11.
Microscopes for briquettes type (a) code AIL in briquette cross section, (b) AIL in briquette longitudinal section; (c) AIIIL in briquette cross section, (d) AIIIL in briquette longitudinal section; (e) CIIIH in briquette cross section; (f) CIIIH in briquette longitudinal section.
It is also observed that the scale, due to its particle size, can generate a certain porosity in the final structure, since in these cases the particles are much more spaced; also, the sawdust matrix does not fill all the spaces between particles of the husk. This leads the briquettes density to be reduced and the densification process to be much more limited.
4. Discussion
It is possible to obtain briquettes from the mixture of rice husk and pine sawdust, without the need for prior preparation of the waste material or the addition of binders, which is an advantage since it reduces the number of processes and complexity for industrial-scale manufacturing. In general, when a process temperature is set close to the upper level of this study (~110 °C), compaction time between 20 s and 40 s, and a proportion of rice husk that does not exceed 60% of the total biomass of the briquettes, a mechanical durability for biomass briquettes for energy purposes is guaranteed according to current standards, in terms of mechanical durability index as specified in the standardized norm DIN 51731 standard and briquettes density, based on the standardized norm ITEBE and Swedish Standard SS187120. The above for an initial moisture content of biomass close to 10.5% and a compaction pressure of the briquette manufacturing process of 97 MPa. Under these conditions, briquettes with the following mechanical properties would be expected: ρb = 1153 kg·m−3; DI = 97.5%; Cmax = 66.14 kN and E = 800.8 MPa.
Temperature proved to be the most significant experimental factor for the experimental responses of the present study. It was found that briquette density, modulus of elasticity and maximum compression load are increased for the highest temperature level used; however, the mechanical durability index is negatively affected with the higher temperature level. However, the overall effect of this experimental factor is positive for its higher experimental level.
Regarding experimental responses of maximum compression load, mechanical durability index and briquettes density, the best briquette characteristics were generally achieved when using a temperature of 110 °C together with a 25% rice husk proportion. In the case of briquettes density, it can be added that it also benefits from a compaction time with a high level (TC = 60 s), being for this condition an average value for the briquettes density of 1181.48 kg·m−3. The mechanical durability index obtained was 99.15% with a compaction time of 60 s and 99.20% for a compaction time of 40 s, respectively. On the other hand, the minimum values of the experimental responses are reached with a low temperature (T = 90 °C), and a high proportion of rice husk (P = 75%), for instance, the average values obtained are for briquettes density of 1099.85 kg·m−3 and for mechanical durability index of 95.08%. Although this last briquettes density value can be accepted under certain standards (where it is indicated to be between 1000 kg·m−3 and 1400 kg·m−3 for DIN 51731 standard or be over 500 kg·m−3 for SS187120 and ISO 17225-2 standards), the mechanical durability index falls below the acceptability criteria (97%) in some of the standards consulted (DIN 51731 and ISO 17225-2). Despite the fact that many authors consider that durability and density are not correlated [25], there are studies that have found that factors which improve durability, and density and strength may be the same without the implication of a positive correlation [11].
The temperature of the densification process is shown as the most important experimental factor to achieve good physical and mechanical properties of the briquettes. The highest mechanical strength and stiffness was achieved for a densification process temperature of 110 °C. This is because this temperature favors the activation of the lignin present in the particles without becoming too dry and starting the chemical degradation of the biomass.
The density obtained is relatively high compared to other studies that uses other mechanism to make the briquetting process. For example, Ramírez-Gómez et al. [26] obtained values under 1000 kg·m−3 for briquettes of rice husk (914.2 kg·m−3) and a mix with sawdust and cereal straw (965.4 kg·m−3), using a method based in a porosimeter. On the other hand, Muazu and Stegemann [15], using a steel mold and a compression hydraulic machine to produce the briquettes made of rice husk and corn cobs mix, applying a compressive strength of 176 kPa more than used in the present research (69 kN) but a compaction pressure of 31 MPa that is less than obtained in the current equipment for briquetting of 97 MPa. Because of this, the values previously acquired were also less than those obtained in this research, about 490 to 712 kg·m−3, with an increase of 1.9 times the initial briquettes density.
For the DI there are different methods to measure the value. Gendek et al. [12] used the same method as the present research but applied for wooden biomass, obtaining values between 87.58% and 97.87%, for pine they obtained a DI of 93.91%, the responses are similar to the results, however the variables studied are different but maintain a similar behavior of a high value of density accompanied with a high value of DI. For Yank et al. [16], who used a briquetting equipment with low pressure, the response was measured by using a sieve shaker; in this case the DI range obtained was wider than in the present study, but being influenced for the binder and water unlike in the present case, in which the proportion of rice husk and temperature were more important. It is important to note that the values of DI obtained with low proportion of rice husk and with a high temperature in the process were enough to accomplish the main standards consulted: DIN 51731 and ISO 17225-2.
The moisture content of the manufactured briquettes does not show a statistically significant dependence with respect to the process temperature, the compaction time or the proportion of the mixture. However, there is indeed a phenomenon of drying in the briquettes since the humidity after the densification of the briquettes is reduced with respect to the moisture values of the biomass in its natural state (as received). Moisture content of the briquettes decreased slightly, in relation to the humidity reported of the raw materials, with values that range between 1% and 6%. Even if it was not possible to determine a significant effect due to the variables, the results obtained reach lower values than 10% of moisture under the standards DIN 51731 and ISO 17225-2.
The modulus of elasticity first grows with the increase in the proportion of rice husk reaching a maximum for a proportion of 61% of husk in the mixture, then decreases. The proportion of rice husk in the mixture also had an influence on the resistance of the briquettes. A greater difference in the size of the biomass particles makes binding and bonding phenomena difficult in the densification process, which generates greater porosity and less likelihood of effective binding mechanisms. Compaction time also affected briquettes density and modulus of elasticity of the briquettes, in which the highest values for these two experimental responses were obtained for a compaction time of 60 s. Ramírez-Gómez et al. [26] obtained elastic modulus values for rice husk briquettes about 23.2 MPa, and for a mix of sawdust plus cereal straw briquettes 32.5 MPa, while the elastic modulus obtained in the present study was between 666.9 MPa and 830.4 MPa. The wide difference between both studies could be due to Ramírez-Gómez et al. developing some tests to obtain mechanical properties for briquettes at a particle level, so the modulus of elasticity was measured using a texture analyzer [26]. The main limitation of this study was that they assume a Poisson‘s ratio of 0.33, that could be smaller, about values of 0.0574 and 0.1007 even very close to zero for some wooden materials and composite materials [27,28]. Therefore, the difference obtained between both studies can be related to the consideration in the measurement, in which Ramírez-Gómez et al. was interested in particles’ interaction; meanwhile the present research focused in a macroscopic method by measuring the deformation in the whole briquette. Also, the assumption of Poisson‘s ratio may have a negative effect in the calculation developed.
To conclude, a composite desirability function (D) is defined that considers the four experimental responses studied, in order to obtain the point of best operation (optimal briquetting parameters). Equal weighting is used for each of the responses and the goal is to maximize the overall desirability function. Table 13 shows the values of experimental factors with which the maximum for this function is obtained, which is equal to 0.868 (0 ≤ D ≤ 1). If a compromise solution is required where the combined maximum values are reached for the four responses studied, then these last reference values should be taken. The response values that characterize the proper quality of the briquettes would be, briquette density 1174.7 kg·m−3, mechanical durability index 98.97%, compressive strength 67.2 kN and elastic modulus of 787.2 MPa, respectively.
Table 13.
Values of experimental factors to maximize the composite desirability function.
The contours of the response surfaces for the composite desirability function are shown in Figure 12, (a) for temperature maintained at 110 °C, and (b) for a compaction time maintained at 60 s, in which the coded experimental factors in the axes are used. The green dot on the graphs indicates the maximum of the composite desirability function.
Figure 12.
Contours of the response surface of the composite desirability function, (a) for temperature maintained at 110 °C, and (b) for compaction time maintained at 60 s.
Finally, in the microscopies a tendency was observed in which the rice husk is arranged in a sawdust matrix as a cross layer that is in some cases interwoven. The mechanisms of agglomeration and union of the particles are affected by the types of biomass and the particles that interact inside the briquettes. It is observed how the sawdust of pine agglomerates as a matrix and the rice husk usually limits the particles being grouped and compacted, which causes the porosity in some cases to increase, with the consequent reduction of the briquettes’ density. In addition, the binding mechanisms become inefficient because all particles cannot come into close contact.
Microscopies also show some of the binding mechanisms, especially the mechanical entanglement of the rice husk and the effect of a crystalline coating that may correspond to chemical interactions and the effect of lignin as a binder between the particles.
5. Conclusions
It is possible to obtain briquettes by mixing rice husk and pine sawdust for energy purposes, without using binders or additional preparation tasks to achieve an effective biomass densification process and guaranteeing compliance with current standards. The temperature of the densification process is shown as the most important experimental factor to achieve good physical and mechanical properties of the briquettes. The highest mechanical strength and stiffness was achieved for a densification process temperature of 110 °C. The modulus of elasticity first grows with the increase in the proportion of rice husk reaching a maximum for a proportion of 61% of husk in the mixture, then it decreases. Compaction time also affected briquettes density and modulus of elasticity of the briquettes, in which the highest values for these two experimental responses were obtained for a compaction time of 60 s. Particle sizes and their distribution for rice husk seem to have some influence on the packing of the biomass in the briquette, as detected in the images obtained by microscopy. To complement the results of the present study, it is desirable to carry out other tests such as: calorific value, elementary chemical composition, and measurement of emissions during combustion, in order to be able to count on the characterization of these other important properties for this renewable energy source.
Author Contributions
In this work A.N., N.A. conceived and designed the experiments, A.N., N.A. and O.A. analyzed the results obtained and wrote the paper. All authors have read and agreed to the published version of the manuscript.
Funding
This research received no external funding.
Acknowledgments
The authors would like to thank the research office of the Universidad de Ibagué, project number 19-486-INT and the Universidad Nacional de Colombia.
Conflicts of Interest
The authors declare no conflict of interest.
References
- Hernandez, A. Energy and Environmental Significance of Biomass in Colombia. Colomb. Agron. 1994, 11, 228–235. [Google Scholar]
- Lian, J.; Zhang, Y.; Ma, C.; Yang, Y.; Chaima, E.A. Review on recent sizing methodologies of hybrid renewable energy systems. Energy Convers. Manag. 2019, 199. [Google Scholar] [CrossRef]
- Bajwa, D.S.; Peterson, T.; Sharma, N.; Shojaeiarani, J.; Bajwa, S.G. A review of densified solid biomass for energy production. Renew. Sustain. Energy Rev. 2018, 96, 296–305. [Google Scholar] [CrossRef]
- Tumuluru, J.S.; Wright, C.T.; Hess, J.R.; Kenney, K.L. A review of biomass densification systems to develop uniform feedstock commodities for bioenergy application. Biofuels Bioprod. Biorefining 2011, 5, 683–707. [Google Scholar] [CrossRef]
- Castellano, J.M.; Gómez, M.; Fernández, M.; Esteban, L.S.; Carrasco, J.E. Study on the effects of raw materials composition and pelletization conditions on the quality and properties of pellets obtained from different woody and non woody biomasses. Fuel 2015, 139, 629–636. [Google Scholar] [CrossRef]
- Valverde, A.; Sarria, L.; Monteagudo, J. Análisis comparativo de las características fisicoquímicas de la cascarilla de arroz. Sci. Et Tech. 2007, 13, 255–260. [Google Scholar]
- Prada, A.; Cortés, C.E. Thermal decomposition of rice husk: An alternative integral use. ORINOQUIA 2010, 14, 155–170. [Google Scholar]
- Chávez-Sifontes, M.; Domine, M.E. Lignin, Structure and applications: Depolymerization methods for obtaining aromatic derivatives of industrial interest. Cienc. E Ing 2013, 4, 15–46. [Google Scholar]
- Bernabé, R.; Avila, L.; Rutiaga, J. Chemical components of the wood of five species of pine from the municipality of Morelia, Michoacán. Wood For. 2013, 19, 21–35. [Google Scholar]
- Fonseca, M. Determination of the Chemical Composition of Candelillo Pine Wood (Pinus maximinoi HE Moore) from the Farm Rio Frio, Tactic, Alta Verapaz; Universidad de San Carlos de Guatemala: Guatemala City, Guatemala, 2006. [Google Scholar]
- Gendek, A.; Aniszewska, M.; Malaťák, J.; Velebil, J. Evaluation of selected physical and mechanical properties of briquettes produced from cones of three coniferous tree species. Biomass Bioenergy 2018, 117, 173–179. [Google Scholar] [CrossRef]
- Chou, C.S.; Lin, S.H.; Lu, W.C. Preparation and characterization of solid biomass fuel made from rice straw and rice bran. Fuel Process. Technol. 2009, 90, 980–987. [Google Scholar] [CrossRef]
- Lela, B.; Barišic, B.; Nizetic, S. Cardboard/sawdust briquettes as biomass fuel: Physical-mechanical and thermal characteristics. Waste Manag. 2015, 47, 236–245. [Google Scholar] [CrossRef] [PubMed]
- Muazu, R.; Stegemann, J. Effects of operating variables on durability of fuel briquettes from rice husks and corn cobs. Fuel Process. Technol. 2015, 133, 137–145. [Google Scholar] [CrossRef]
- Yank, A.; Ngadi, M.; Kok, R. Physical properties of rice husk and bran briquettes under low pressure densification for rural applications. Biomass Bioenergy 2016, 84, 22–30. [Google Scholar] [CrossRef]
- Kaliyan, N.; Morey, R.V. Constitutive model for densification of corn stover and switchgrass. Biosyst. Eng. 2009, 104, 47–63. [Google Scholar] [CrossRef]
- Holm, J.K.; Henriksen, U.B.; Hustad, J.E.; Sørensen, L.H. Towards an understanding of controlling parameters in softwood and hardwood pellets production. Energy Fuels 2006, 20, 2686–2694. [Google Scholar] [CrossRef]
- Chen, Z.; Xu, Y.; Shivkumar, S. Microstructure and tensile properties of various varieties of rice husk. J. Sci. Food Agric. 2018, 98, 1061–1070. [Google Scholar] [CrossRef]
- UNE-EN ISO 18134-3: Determination of the Moisture Content. Drying Method in the Oven. Part 3: Sample Humidity for General Analysis; AENOR: Madrid, Spain, 2016.
- UNE-EN ISO 17831-2: Determination of the Mechanical Durability of Pellets and Briquettes—Part 2: Briquettes; AENOR: Madrid, Spain, 2016.
- Moliner, C.; Lagazzo, A.; Bosio, B.; Botter, R.; Arato, E. Production, Characterization, and Evaluation of Pellets from Rice Harvest Residues. Energies 2020, 13, 479. [Google Scholar] [CrossRef]
- ASABE s269.4. Cubes, Pellets, and Crumbles-Definitions and Methods for Determining Density, Durability and Moisture Content; ASABE: St. Joseph, MI, USA, 2007.
- ASTM International. Standard Test Methods of Compression Testing, ASTM E9-89; ASTM: West Conshohocken, PA, USA, 2018. [Google Scholar]
- Ndindeng, S.; Mbassi, J.; Mbacham, W.; Manful, J.; Graham-Acquaah, S.; Moreira, J.; Futakuchi, K. Quality optimization in briquettes made from rice milling by-products. Energy Sustain. Dev. 2015, 29, 24–31. [Google Scholar] [CrossRef]
- Temmerman, M.; Rabier, F.; Jensen, P.D.; Hartmann, H.; Böhm, T. Comparative study of durability test methods for pellets and briquettes. Biomass Bioenergy 2006, 30, 964–972. [Google Scholar] [CrossRef]
- Ramírez-Gómez, Á.; Gallego, E.; Fuentes, J.M.; González-Montellano, C.; Ayuga, F. Values for particle-scale properties of biomass briquettes made from agroforestry residues. Particuology 2014, 12, 100–106. [Google Scholar] [CrossRef]
- Fortes, M.A.; Nogueira, M.T. The poison effect in cork. Mater. Sci. Eng. 1989, 122, 227–232. [Google Scholar] [CrossRef]
- Marmier, A.; Biesheuvel, S.; Elmalik, M.; Kirke, A.; Langhof, M.; Paiva, J.P.; Evans, K.E. Evidence of negative Poisson’s ratio in wood from finite element analysis and off-axis compression experiments. Mater. Lett. 2018, 210, 255–257. [Google Scholar] [CrossRef]
© 2020 by the authors. Licensee MDPI, Basel, Switzerland. This article is an open access article distributed under the terms and conditions of the Creative Commons Attribution (CC BY) license (http://creativecommons.org/licenses/by/4.0/).












