Control the Voltage Instabilities of Distribution Lines using Capacitive Reactive Power
Abstract
1. Introduction
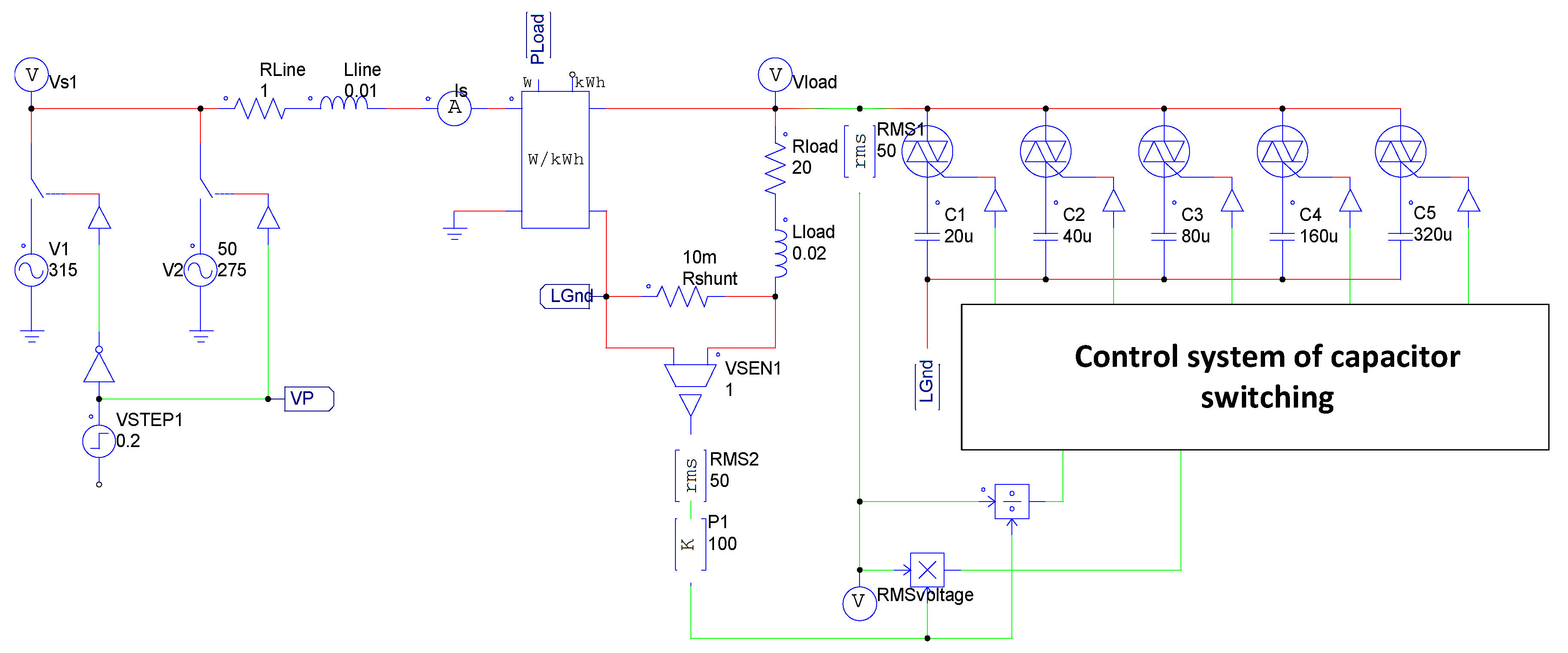
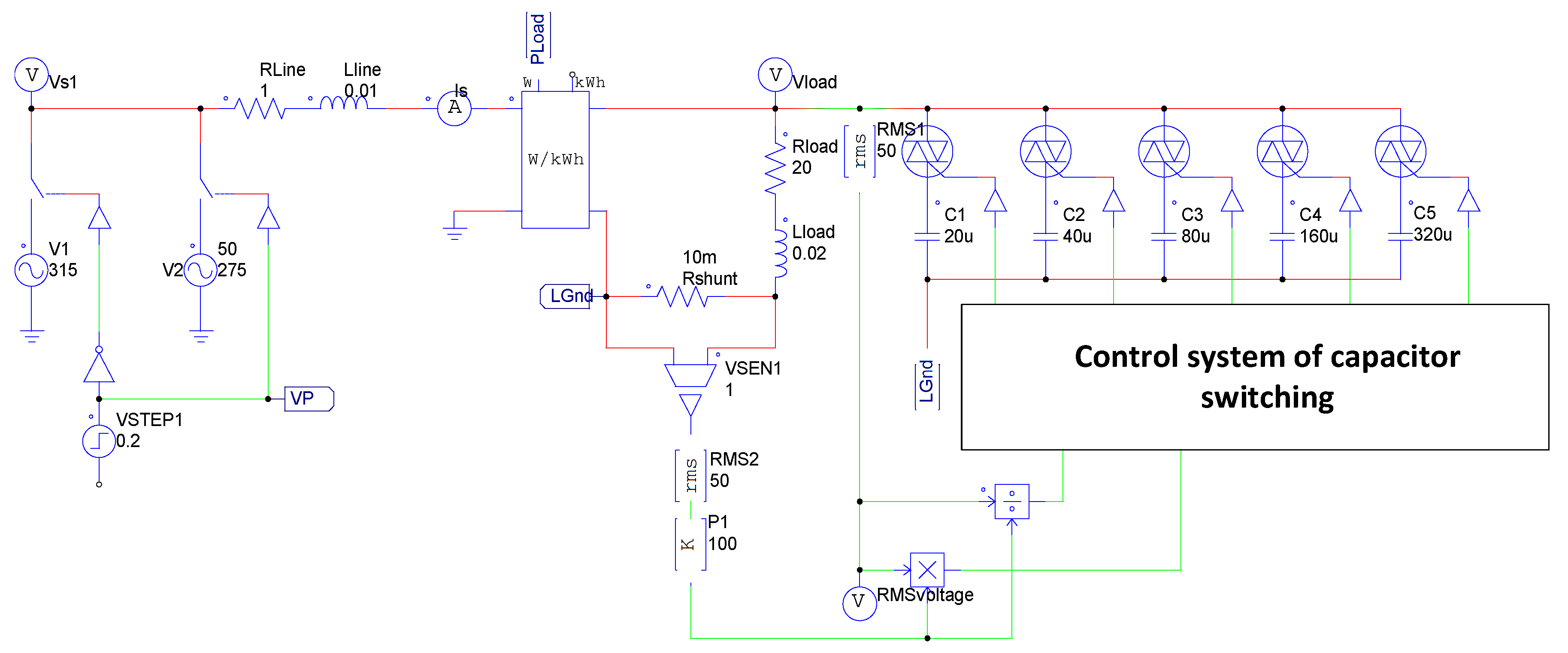
2. Description of the Problem
3. Methodology
4. Dynamic Process
5. Control Algorithm
6. Conclusions
Author Contributions
Funding
Conflicts of Interest
Abbreviations and Nomenclatures
| PCC | Point of Common Coupling |
| DER | Distributed energy sources |
| PV | Photovoltaic |
| Consumer impedance | |
| Impedance of low voltage line | |
| Impedance of medium voltage line | |
| Impedance of high voltage line | |
| Resistance of distribution line | |
| Reactance of distribution line | |
| Resistance of load | |
| Reactance of load | |
| Source voltage | |
| Output voltage | |
| Distribution line current | |
| Load active current | |
| Load reactive current | |
| Capacitor current | |
| Nominal current | |
| λ | Output voltage amplification |
| η | Amplification coefficient |
References
- Wang, L.; Yan, R.; Saha, T.K. Voltage Management for Large Scale PV Integration into Weak Distribution Systems. IEEE Trans. Smart Grid 2018, 9, 4128. [Google Scholar] [CrossRef]
- Sorkin, O.; Farber, E.; Averbukh, M. Selecting Ultracapacitors for Smoothing Voltage Deviations in Local Grids Fed by Transformer with Tap-Changer and Distributed PV Facilities. Electronics 2019, 8, 357. [Google Scholar] [CrossRef]
- Rajput, S.; Averbukh, M.; Yahalom, A.; Minav, T. An Approval of MPPT Based on PV Cell’s Simplified Equivalent Circuit During Fast-Shading Conditions. Electronics 2019, 8, 1060. [Google Scholar] [CrossRef]
- Gayatri, M.; Parimi, A.M.; Kumar, A.P. A review of reactive power compensation techniques in microgrids. Renew. Sustain. Energy Rev. 2018, 81, 1030. [Google Scholar] [CrossRef]
- Ok, Y.; Lee, J.; Choi, J. Consideration of Reactor Installation to Mitigate Voltage Rise Caused by the Connection of a Renewable Energy Generator. Energies 2017, 10, 344. [Google Scholar] [CrossRef]
- Zhou, B.; Meng, L.; Yang, D.; Ma, Z.; Xu, G. A Novel VSG-Based Accurate Voltage Control and Reactive Power Sharing Method for Islanded Microgrids. Sustainability 2019, 11, 6666. [Google Scholar] [CrossRef]
- Ivanov, O.; Neagu, B.-C.; Grigoras, G.; Gavrilas, M. Optimal Capacitor Bank Allocation in Electricity Distribution Networks Using Metaheuristic Algorithms. Energies 2019, 12, 4239. [Google Scholar] [CrossRef]
- Molina, E.; Candelo-Becerra, J.E.; Hoyos, F.E. Control Strategy to Regulate Voltage and Share Reactive Power Using Variable Virtual Impedance for a Microgrid. Appl. Sci. 2019, 9, 4876. [Google Scholar] [CrossRef]
- Todescato, M.; Simpson-Porco, J.W.; Dörfler, F.; Carli, R.; Bullo, F. Online distributed voltage stress minimization by optimal feedback reactive power control. IEEE Trans. Control Netw. Syst. 2017, 5, 1467–1478. [Google Scholar] [CrossRef]
- Molina-García, Á.; Mastromauro, R.A.; García-Sánchez, T.; Pugliese, S.; Liserre, M.; Stasi, S. Reactive power flow control for PV inverters voltage support in LV distribution networks. IEEE Trans. Smart Grid 2016, 8, 447–456. [Google Scholar] [CrossRef]
- Safayet, A.; Fajri, P.; Husain, I. Reactive power management for overvoltage prevention at high PV penetration in a low-voltage distribution system. IEEE Trans. Ind. Appl. 2017, 53, 5786–5794. [Google Scholar] [CrossRef]
- Sarkar, M.N.I.; Meegahapola, L.G.; Datta, M. Reactive power management in renewable rich power grids: A review of grid-codes, renewable generators, support devices, control strategies and optimization algorithms. IEEE Access 2018, 6, 41458–41489. [Google Scholar] [CrossRef]
- Kraiczy, M.; Stetz, T.; Braun, M. Parallel operation of transformers with on load tap changer and photovoltaic systems with reactive power control. IEEE Trans. Smart Grid 2017, 9, 6419–6428. [Google Scholar] [CrossRef]
- Hung, D.Q.; Mishra, Y.; Walker, G. Reducing voltage fluctuations using DSTATCOMs and reactive power of PV inverters in a medium voltage distribution system. J. Eng. 2019, 2019, 5274. [Google Scholar] [CrossRef]
- Das, A.; Gupta, A.; Choudhury, S.R.; Anand, S. Adaptive reactive power injection by solar PV inverter to minimize tap changes and line losses. In Proceedings of the National Power Systems Conference (NPSC), Bhubaneswar, India, 19–21 December 2016; pp. 1–6. [Google Scholar]
- Dixon, J.; Moran, L.; Rodriguez, J.; Domke, R. Reactive power compensation technologies: State-of-the-art review. Proc. IEEE 2005, 93, 2144–2164. [Google Scholar] [CrossRef]
- Girshin, S.S.; Goryunov, V.N.; Kuznetsov, E.A.; Petrova, E.V. The model of electrical loads in the steady-state regime rating of electric grids with capacitive current compensation. In Proceedings of the IEEE 16th International Conference on Environment and Electrical Engineering (EEEIC), Florence, Italy, 7–10 June 2016. [Google Scholar]
- Zhou, X.; Wei, K.; Ma, Y.; Gao, Z. A Review of Reactive Power Compensation Devices. In Proceedings of the IEEE International Conference on Mechatronics and Automation (ICMA), Changchun, China, 5–8 August 2018; pp. 2020–2024. [Google Scholar]
- Ma, Y.; Huang, A.; Zhou, X. A review of STATCOM on the electric power system. In Proceedings of the IEEE International Conference on Mechatronics and Automation (ICMA), Beijing, China, 2–5 August 2015; pp. 162–167. [Google Scholar]
- Titus, M.G.G. Reactive power compensation using STATCOM for single phase distribution system. In Proceedings of the International Conference on Circuits, Power and Computing Technologies (ICCPCT-2015), Nagercoil, India, 19–20 March 2015. [Google Scholar]
- McGranaghan, M.F.; Zavadil, R.M.; Hensley, G.; Singh, T.; Samotyj, M. Impact of utility switched capacitors on customer systems-magnification at low voltage capacitors. IEEE Trans. Power Deliver. 1992, 7, 862. [Google Scholar] [CrossRef]
- Kusko, A.; Thompson, M.T. Power Quality in Electrical Systems; McGraw-Hill: New York, NY, USA, 2007. [Google Scholar]
- Popavath, L.N.; Kaliannan, P. Photovoltaic-STATCOM with Low Voltage Ride through Strategy and Power Quality Enhancement in a Grid Integrated Wind-PV System. Electronics 2018, 7, 51. [Google Scholar] [CrossRef]
- Lin, F.J.; Lu, K.C.; Ke, T.H.; Yang, B.H.; Chang, Y.R. Reactive power control of three-phase grid-connected PV system during grid faults using Takagi–Sugeno–Kang probabilistic fuzzy neural network control. IEEE Trans. Ind. Elect. 2015, 62, 5516. [Google Scholar] [CrossRef]
- Arshad, A.; Lehtonen, M. Instantaneous Active/Reactive Power Control Strategy for Flicker Mitigation Under High PV Penetration. In Proceedings of the IEEE PES Innovative Smart Grid Technologies Conference Europe (ISGT-Europe), Sarajevo, Bosnia-Herzegovina, 21–25 October 2018. [Google Scholar]
- Hasheminamin, M.; Agelidis, V.G.; Ahmadi, A.; Siano, P.; Teodorescu, R. Single-point reactive power control method on voltage rise mitigation in residential networks with high PV penetration. Renew. Energy 2018, 119, 504. [Google Scholar] [CrossRef]
- Jain, S.; Shadmand, M.B.; Balog, R.S. Decoupled active and reactive power predictive control for PV applications using a grid-tied quasi-Z-source inverter. IEEE J. Emerg. Sel. Top. Power 2018, 6, 1769. [Google Scholar] [CrossRef]
- Yang, D.; Wang, X.; Liu, F.; Xin, K.; Liu, Y.; Blaabjerg, F. Adaptive reactive power control of PV power plants for improved power transfer capability under ultra-weak grid conditions. IEEE Trans. Smart Grid 2017, 10, 1269. [Google Scholar] [CrossRef]
- Shagalieva, A.I.; Pershikov, G.A.; Lyulina, M.A.; Belyaev, A.N. Analytical investigation of AC transmission line operation with series compensation facilities. In Proceedings of the IEEE Conference of Russian Young Researchers in Electrical and Electronic Engineering (EIConRus), Moscow, Russia, 28–31 January 2019; pp. 1054–1059. [Google Scholar]
- Guiping, Z.; Xiaowei, D.; Chen, Z. Optimization of reactive power compensation of HVAC cable in off-shore wind power plant. IET Renew. Power Gener. 2015, 9, 857–863. [Google Scholar] [CrossRef]
- A 6 Analog Input Module for the MOSCAD-L RTU. Available online: https://www.motorolasolutions.com/content/dam/msi/docs/business/products/scada_products/moscad/_documents/static_files/moscad-l_6ai_module_specsheet_new.pdf (accessed on 12 December 2019).
- Pure Black Box-Handheld Power Quality Analyzer. Available online: https://www.elspec-ltd.com/metering-protection/power-quality-analyzers/purebb-power-quality-analyzer-handheld/ (accessed on 9 December 2019).
- Tignol, J.P. Galois’ Theory of Algebraic Equations; World Scientific Publishing Company: Singapore, 2015. [Google Scholar]
- PSIM-Software for Power Electronics. Available online: https://powersimtech.com/products/psim/ (accessed on 2 December 2019).









© 2020 by the authors. Licensee MDPI, Basel, Switzerland. This article is an open access article distributed under the terms and conditions of the Creative Commons Attribution (CC BY) license (http://creativecommons.org/licenses/by/4.0/).
Share and Cite
Rajput, S.; Amiel, I.; Sitbon, M.; Aharon, I.; Averbukh, M. Control the Voltage Instabilities of Distribution Lines using Capacitive Reactive Power. Energies 2020, 13, 875. https://doi.org/10.3390/en13040875
Rajput S, Amiel I, Sitbon M, Aharon I, Averbukh M. Control the Voltage Instabilities of Distribution Lines using Capacitive Reactive Power. Energies. 2020; 13(4):875. https://doi.org/10.3390/en13040875
Chicago/Turabian StyleRajput, Shailendra, Ido Amiel, Moshe Sitbon, Ilan Aharon, and Moshe Averbukh. 2020. "Control the Voltage Instabilities of Distribution Lines using Capacitive Reactive Power" Energies 13, no. 4: 875. https://doi.org/10.3390/en13040875
APA StyleRajput, S., Amiel, I., Sitbon, M., Aharon, I., & Averbukh, M. (2020). Control the Voltage Instabilities of Distribution Lines using Capacitive Reactive Power. Energies, 13(4), 875. https://doi.org/10.3390/en13040875

