Wind Farm Yaw Optimization via Random Search Algorithm
Abstract
1. Introduction
2. Wake Model
3. Optimization Formulation and Random Search Algorithm
3.1. Optimization Formulation
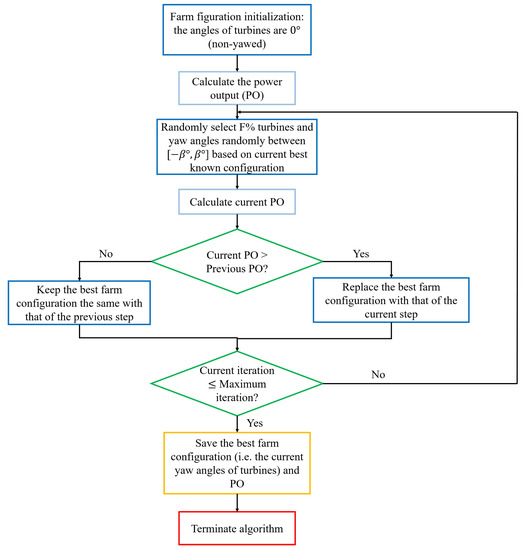
3.2. Proposed Random Search Algorithm
4. Results
4.1. Identifying
4.2. Identifying F
4.3. Solution Reproducibility
4.4. Solution Quality
4.5. Sensitivity to Wind Direction
5. Conclusions
Author Contributions
Funding
Acknowledgments
Conflicts of Interest
References
- Barthelmie, R.J.; Hansen, K.; Frandsen, S.T.; Rathmann, O.; Schepers, J.G.; Schlez, W.; Phillips, J.; Rados, K.; Zervos, A.; Politis, E.S.; et al. Modelling and measuring flow and wind turbine wakes in large wind farms offshore. Wind Energy 2009, 12, 431–444. [Google Scholar] [CrossRef]
- Kusiak, A.; Song, Z. Design of wind farm layout for maximum wind energy capture. Renew. Energy 2010, 35, 685–694. [Google Scholar] [CrossRef]
- Du Pont, B.L.; Cagan, J. An extended pattern search approach to wind farm layout optimization. J. Mech. Des. 2012, 134, 081002. [Google Scholar] [CrossRef]
- Chowdhury, S.; Zhang, J.; Messac, A.; Castillo, L. Unrestricted wind farm layout optimization (UWFLO): Investigating key factors influencing the maximum power generation. Renew. Energy 2012, 38, 16–30. [Google Scholar] [CrossRef]
- Serrano Gonzalez, J.; Burgos Payan, M.; Riquelme Santos, J. Wind farm optimal design including risk. In Proceedings of the International Symposium on Modern Electric Power Systems (MEPS), Wroclaw, Poland, 20–22 September 2010; pp. 1–6. [Google Scholar]
- Kwong, W.; Zhang, P.; Romero, D.; Moran, J.; Morgenroth, M.; Amon, C. Wind farm layout optimization considering energy generation and noise propagation. In Proceedings of the ASME 2012 International Design Engineering Technical Conferences & Computers and Information in Engineering Conference, Chicago, IL, USA, 12–15 August 2012; pp. 1–10. [Google Scholar]
- Chen, L.; MacDonald, E. Considering Landowner Participation in Wind Farm Layout Optimization. J. Mech. Des. 2012, 134, 084506. [Google Scholar] [CrossRef]
- Chen, L.; MacDonald, E. A system-level cost-of-energy wind farm layout optimization with landowner modeling. Energy Convers. Manag. 2014, 77, 484–494. [Google Scholar] [CrossRef]
- Zhang, P.Y.; Romero, D.A.; Beck, J.C.; Amon, C.H. Solving Wind Farm Layout Optimization with Mixed Integer Programming and Constraint Programming. In International Conference on AI and OR Techniques in Constriant Programming for Combinatorial Optimization Problems; Springer: Berlin, Germany, 2013; pp. 284–299. [Google Scholar]
- Turner, S.; Romero, D.; Zhang, P.; Amon, C.; Chan, T. A new mathematical programming approach to optimize wind farm layouts. Renew. Energy 2014, 63, 674–680. [Google Scholar] [CrossRef]
- Fagerfjäll, P. Optimizing wind farm layout: more bang for the buck using mixed integer linear programming. Master’s Thesis, Chalmers University of Technology and Gothenburg University, Gothenburg, Sweden, 2010. [Google Scholar]
- Donovan, S. An improved mixed integer programming model for wind farm layout optimisation. In Proceedings of the 41th Annual Conference of the Operations Research Society, Wellington, New Zealand, 30 November 2006. [Google Scholar]
- Chowdhury, S.; Zhang, J.; Messac, A.; Castillo, L. Characterizing the influence of land configuration on the optimal wind farm performance. In Proceedings of the ASME 2011 International Design Engineering Technical Conferences & Computers and Information in Engineering Conference (IDETC/CIE 2011), No. DETC2011-48731, ASME, Washington, DC, USA, 28–31 August 2011. [Google Scholar]
- Pérez, B.; Mínguez, R.; Guanche, R. Offshore wind farm layout optimization using mathematical programming techniques. Renew. Energy 2013, 53, 389–399. [Google Scholar] [CrossRef]
- Wagner, M.; Day, J.; Neumann, F. A fast and effective local search algorithm for optimizing the placement of wind turbines. Renew. Energy 2013, 51, 64–70. [Google Scholar] [CrossRef]
- Kuo, J.Y.; Romero, D.A.; Beck, J.C.; Amon, C.H. Wind farm layout optimization on complex terrains–Integrating a CFD wake model with mixed-integer programming. Appl. Energy 2016, 178, 404–414. [Google Scholar] [CrossRef]
- Zhang, P.Y.; Kuo, J.Y.; Romero, D.A.; Chan, T.C.; Amon, C.H. Chapter 28: Robust Wind Farm Layout Optimization. In Advances and Trends in Optimization with Engineering Applications; SIAM: Philadelphia, PA, USA, 2017; pp. 367–375. [Google Scholar]
- Kuo, J.Y.; Romero, D.A.; Amon, C.H. A mechanistic semi-empirical wake interaction model for wind farm layout optimization. Energy 2015, 93, 2157–2165. [Google Scholar] [CrossRef]
- Antonini, E.G.; Romero, D.A.; Amon, C.H. Continuous adjoint formulation for wind farm layout optimization: A 2D implementation. Appl. Energy 2018, 228, 2333–2345. [Google Scholar] [CrossRef]
- Guirguis, D.; Romero, D.A.; Amon, C.H. Gradient-based multidisciplinary design of wind farms with continuous-variable formulations. Appl. Energy 2017, 197, 279–291. [Google Scholar] [CrossRef]
- Feng, J.; Shen, W. Modelling wind for wind farm layout optimization using joint distribution of wind speed and wind direction. Energies 2015, 8, 3075–3092. [Google Scholar] [CrossRef]
- Adaramola, M.; Krogstad, P.Å. Experimental investigation of wake effects on wind turbine performance. Renew. Energy 2011, 36, 2078–2086. [Google Scholar] [CrossRef]
- Jiménez, Á.; Crespo, A.; Migoya, E. Application of a LES technique to characterize the wake deflection of a wind turbine in yaw. Wind Energy 2010, 13, 559–572. [Google Scholar] [CrossRef]
- Fleming, P.; Gebraad, P.M.; Lee, S.; van Wingerden, J.W.; Johnson, K.; Churchfield, M.; Michalakes, J.; Spalart, P.; Moriarty, P. Simulation comparison of wake mitigation control strategies for a two-turbine case. Wind Energy 2015, 18, 2135–2143. [Google Scholar] [CrossRef]
- Boorsma, K. Power and Loads for Wind Turbines in Yawed Conditions: Analysis of Field Measurements and Aerodynamic Predictions; ECN: Schagen, The Netherlands, 2012. [Google Scholar]
- Bastankhah, M.; Porté-Agel, F. Experimental and theoretical study of wind turbine wakes in yawed conditions. J. Fluid Mech. 2016, 806, 506–541. [Google Scholar] [CrossRef]
- Vollmer, L.; Steinfeld, G.; Heinemann, D.; Kühn, M. Estimating the wake deflection downstream of a wind turbine in different atmospheric stabilities: An LES study. Wind Energy Sci. 2016, 1, 129–141. [Google Scholar] [CrossRef]
- Gebraad, P.; Thomas, J.J.; Ning, A.; Fleming, P.; Dykes, K. Maximization of the annual energy production of wind power plants by optimization of layout and yaw-based wake control. Wind Energy 2017, 20, 97–107. [Google Scholar] [CrossRef]
- Annoni, J.; Bay, C.; Taylor, T.; Pao, L.; Fleming, P.; Johnson, K. Efficient optimization of large wind farms for real-time control. In Proceedings of the 2018 Annual American Control Conference (ACC), Milwaukee, WI, USA, 27–29 June 2018; pp. 6200–6205. [Google Scholar]
- Munters, W.; Meyers, J. Dynamic strategies for yaw and induction control of wind farms based on large-eddy simulation and optimization. Energies 2018, 11, 177. [Google Scholar] [CrossRef]
- Archer, C.L.; Vasel-Be-Hagh, A. Wake steering via yaw control in multi-turbine wind farms: Recommendations based on large-eddy simulation. Sustain. Energy Technol. Assess. 2019, 33, 34–43. [Google Scholar] [CrossRef]
- Fleming, P.; Ning, A.; Gebraad, P.M.; Dykes, K. Wind plant system engineering through optimization of layout and yaw control. Wind Energy 2016, 19, 329–344. [Google Scholar] [CrossRef]
- Wu, Y.T.; Porté-Agel, F. Atmospheric Turbulence Effects on Wind-Turbine Wakes: An LES Study. Energies 2012, 5, 5340–5362. [Google Scholar] [CrossRef]
- Boersma, S.; Doekemeijer, B.; Gebraad, P.M.; Fleming, P.A.; Annoni, J.; Scholbrock, A.K.; Frederik, J.; van Wingerden, J.W. A tutorial on control-oriented modeling and control of wind farms. In Proceedings of the 2017 American Control Conference (ACC), Seattle, WA, USA, 24–26 May 2017; pp. 1–18. [Google Scholar]
- Qian, G.W.; Ishihara, T. A New Analytical Wake Model for Yawed Wind Turbines. Energies 2018, 11, 665. [Google Scholar] [CrossRef]
- Gebraad, P.M.; Teeuwisse, F.; Van Wingerden, J.; Fleming, P.A.; Ruben, S.; Marden, J.; Pao, L. Wind plant power optimization through yaw control using a parametric model for wake effects - a CFD simulation study. Wind Energy 2016, 19, 95–114. [Google Scholar] [CrossRef]
- Howland, M.F.; Bossuyt, J.; Martínez-Tossas, L.A.; Meyers, J.; Meneveau, C. Wake structure in actuator disk models of wind turbines in yaw under uniform inflow conditions. J. Renew. Sustain. Energy 2016, 8, 043301. [Google Scholar] [CrossRef]
- Lopez, D.; Kuo, J.; Li, N. A novel wake model for yawed wind turbines. Energy 2019, 178, 158–167. [Google Scholar] [CrossRef]
- Kuo, J.; Rehman, D.; Romero, D.A.; Amon, C.H. A novel wake model for wind farm design on complex terrains. J. Wind Eng. Ind. Aerodyn. 2018, 174, 94–102. [Google Scholar] [CrossRef]
- Shapiro, C.R.; Gayme, D.F.; Meneveau, C. Modelling yawed wind turbine wakes: A lifting line approach. J. Fluid Mech. 2018, 841. [Google Scholar] [CrossRef]
- Park, J.; Law, K. A bayesian optimization approach for wind farm monitoring and power maximization. In Proceedings of the 6th International Conference on Structural Health Monitoring of Intelligent Infrastructure, Hong Kong, China, 9–11 December 2013. [Google Scholar]
- González, J.S.; Payán, M.B.; Santos, J.R.; Rodríguez, Á.G.G. Maximizing the overall production of wind farms by setting the individual operating point of wind turbines. Renew. Energy 2015, 80, 219–229. [Google Scholar] [CrossRef]
- Gebraad, P.M.; van Wingerden, J.W. Maximum power-point tracking control for wind farms. Wind Energy 2015, 18, 429–447. [Google Scholar] [CrossRef]
- Gebraad, P.M.; Teeuwisse, F.; van Wingerden, J.W.; Fleming, P.A.; Ruben, S.D.; Marden, J.R.; Pao, L.Y. A data-driven model for wind plant power optimization by yaw control. In Proceedings of the 2014 American Control Conference, Portland, OR, USA, 4–6 June 2014; pp. 3128–3134. [Google Scholar]
- Ahmad, M.A.; Hao, M.R.; Ismail, R.M.T.R.; Nasir, A.N.K. Model-free wind farm control based on random search. In Proceedings of the 2016 IEEE International Conference on Automatic Control and Intelligent Systems (I2CACIS), Selangor, Malaysia, 22–22 October 2016; pp. 131–134. [Google Scholar]
- Howland, M.F.; Lele, S.K.; Dabiri, J.O. Wind farm power optimization through wake steering. Proc. Natl. Acad. Sci. USA 2019, 116, 14495–14500. [Google Scholar] [CrossRef] [PubMed]
- Ahmad, T.; Basit, A.; Ahsan, M.; Coupiac, O.; Girard, N.; Kazemtabrizi, B.; Matthews, P.C. Implementation and Analyses of Yaw Based Coordinated Control of Wind Farms. Energies 2019, 12, 1266. [Google Scholar] [CrossRef]
- Ahmad, T.; Basit, A.; Anwar, J.; Coupiac, O.; Kazemtabrizi, B.; Matthews, P.C. Fast Processing Intelligent Wind Farm Controller for Production Maximisation. Energies 2019, 12, 544. [Google Scholar] [CrossRef]
- Rotea, M.A. Dynamic programming framework for wind power maximization. IFAC Proc. Vol. 2014, 47, 3639–3644. [Google Scholar] [CrossRef]
- Dar, Z.; Kar, K.; Sahni, O.; Chow, J.H. Windfarm power optimization using yaw angle control. IEEE Trans. Sustain. Energy 2016, 8, 104–116. [Google Scholar] [CrossRef]
- Kingma, D.P.; Ba, J. Adam: A method for stochastic optimization. arXiv 2014, arXiv:1412.6980. [Google Scholar]
- Mittal, A. Optimization of the Layout of Large Wind Farms using a Genetic Algorithm. Ph.D. Thesis, Case Western Reserve University, Cleveland, OH, USA, 2010. [Google Scholar]
- Herbert-Acero, J.F.; Franco-Acevedo, J.R.; Valenzuela-Rendón, M.; Probst-Oleszewski, O. Linear wind farm layout optimization through computational intelligence. In MICAI 2009: Advances in Artificial Intelligence; Springer: Berlin, Germany, 2009; pp. 692–703. [Google Scholar]
- Bilbao, M.; Alba, E. GA and PSO Applied to Wind Energy Optimization. In Proceedings of the CACIC Conference Proceedings, Jujuy, Argentina, 5–9 October 2009. [Google Scholar]
- Chen, L.; MacDonald, E. A new model for wind farm layout optimization with landowner decisions. In Proceedings of the ASME 2011 International Design Engineering Technical Conferences & Computers and Information in Engineering Conference, Washington, DC, USA, 28–31 August 2011. [Google Scholar]
- González, J.S.; Gonzalez Rodriguez, A.G.; Mora, J.C.; Santos, J.R.; Payan, M.B. Optimization of wind farm turbines layout using an evolutive algorithm. Renew. Energy 2010, 35, 1671–1681. [Google Scholar] [CrossRef]
- Dahlberg, J.; Montgomerie, B. Research program of the Utgrunden demonstration offshore wind farm. In Final Report Part 2, Wake Effects and Other Loads; Swedish Defense Research Agency: Kista, Sweden, 2005; pp. 2–17. [Google Scholar]
- Schreck, S.; Schepers, J. Unconventional Rotor Power Response to Yaw Error Variations; Journal of Physics: Conference Series; IOP Publishing: Bristol, UK, 2014; Volume 555, pp. 1–12. [Google Scholar] [CrossRef]
- Kuo, J.; Li, N.; Shen, H. A Feasibility Study of Wind Farm Yaw Angle Optimization. In Proceedings of the ASME 2019 International Mechanical Engineering Congress & Exposition, Salt Lake City, UT, USA, 11–14 November 2019; pp. 1–10. [Google Scholar]
- Grady, S.; Hussaini, M.; Abdullah, M. Placement of wind turbines using genetic algorithms. Renew. Energy 2005, 30, 259–270. [Google Scholar] [CrossRef]
- Van Laarhoven, P.J.; Aarts, E.H. Simulated Annealing. In Simulated Annealing: Theory and Applications; Springer: Berlin, Germany, 1987; pp. 7–15. [Google Scholar]







| Parameters | Values |
|---|---|
| Domain Size (km × km) | 2 × 2 |
| Hub Height (m) | 60 |
| Rotor Diameter (m) | 60 |
| Number of Turbines | 39 |
| Rated Turbine Power (kW) | 518 |
| Wind Speed (m/s) | 12 |
| Thrust Coefficient | 0.88 |
| Power coefficient | 0.5 |
| Power Curve | Theoretical |
| Turbulence Intensity | 0.035 |
| Wind Direction Sector | 36, every |
| Value of | Trial 1 | Trial 2 | Trial 3 | Trial 4 | Trial 5 | Average |
|---|---|---|---|---|---|---|
| () | (%) | (%) | (%) | (%) | (%) | (%) |
| 2 | ||||||
| 5 | ||||||
| 10 | ||||||
| 20 | ||||||
| Value of | Number of | Iteration | |||||
|---|---|---|---|---|---|---|---|
| Turbines | 50 | 100 | 200 | 300 | 500 | 1000 | |
| 100 | 39 | 1.61% | 2.71% | 3.92% | 4.65% | 5.31% | 5.90% |
| 51.3 | 20 | 2.14% | 3.38% | 4.52% | 5.22% | 5.78% | 6.12% |
| 35.9 | 14 | 2.00% | 3.64% | 4.80% | 5.34% | 5.93% | 6.22% |
| 30.8 | 12 | 1.88% | 3.31% | 4.81% | 5.49% | 5.93% | 6.26% |
| 25.6 | 10 | 1.94% | 3.15% | 4.79% | 5.52% | 6.09% | 6.39% |
| 20.5 | 8 | 1.76% | 3.33% | 4.85% | 5.55% | 6.09% | 6.38% |
| 17.9 | 7 | 1.91% | 3.28% | 4.83% | 5.56% | 6.14% | 6.39% |
| 15.4 | 6 | 1.62% | 3.01% | 4.72% | 5.49% | 6.11% | 6.34% |
| 12.8 | 5 | 1.51% | 2.84% | 4.47% | 5.35% | 6.12% | 6.36% |
| 10.3 | 4 | 1.53% | 2.66% | 4.50% | 5.41% | 6.09% | 6.39% |
| 7.7 | 3 | 1.31% | 2.53% | 4.19% | 5.11% | 6.07% | 6.45% |
| 5.1 | 2 | 1.11% | 2.10% | 3.57% | 4.65% | 5.74% | 6.48% |
| 2.5 | 1 | 0.72% | 1.37% | 2.43% | 3.16% | 4.21% | 5.79% |
| Turbine | Power Density | BQP Production | RS Production |
|---|---|---|---|
| Diameter (m) | (MW/km) | Improvement (%) [59] | Improvement(%) |
| 40 | 0.39 | 0.98 | |
| 60 | 1.45 | 4.25 | |
| 80 | 3.22 | 10.72 |
© 2020 by the authors. Licensee MDPI, Basel, Switzerland. This article is an open access article distributed under the terms and conditions of the Creative Commons Attribution (CC BY) license (http://creativecommons.org/licenses/by/4.0/).
Share and Cite
Kuo, J.; Pan, K.; Li, N.; Shen, H. Wind Farm Yaw Optimization via Random Search Algorithm. Energies 2020, 13, 865. https://doi.org/10.3390/en13040865
Kuo J, Pan K, Li N, Shen H. Wind Farm Yaw Optimization via Random Search Algorithm. Energies. 2020; 13(4):865. https://doi.org/10.3390/en13040865
Chicago/Turabian StyleKuo, Jim, Kevin Pan, Ni Li, and He Shen. 2020. "Wind Farm Yaw Optimization via Random Search Algorithm" Energies 13, no. 4: 865. https://doi.org/10.3390/en13040865
APA StyleKuo, J., Pan, K., Li, N., & Shen, H. (2020). Wind Farm Yaw Optimization via Random Search Algorithm. Energies, 13(4), 865. https://doi.org/10.3390/en13040865
