MPPT of a Photovoltaic Panels Array with Partial Shading Using the IPSM with Implementation Both in Simulation as in Hardware
Abstract
1. Introduction
2. Mathematical Model
2.1. Mathematical Model of a Photovoltaic Panel
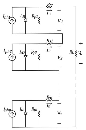
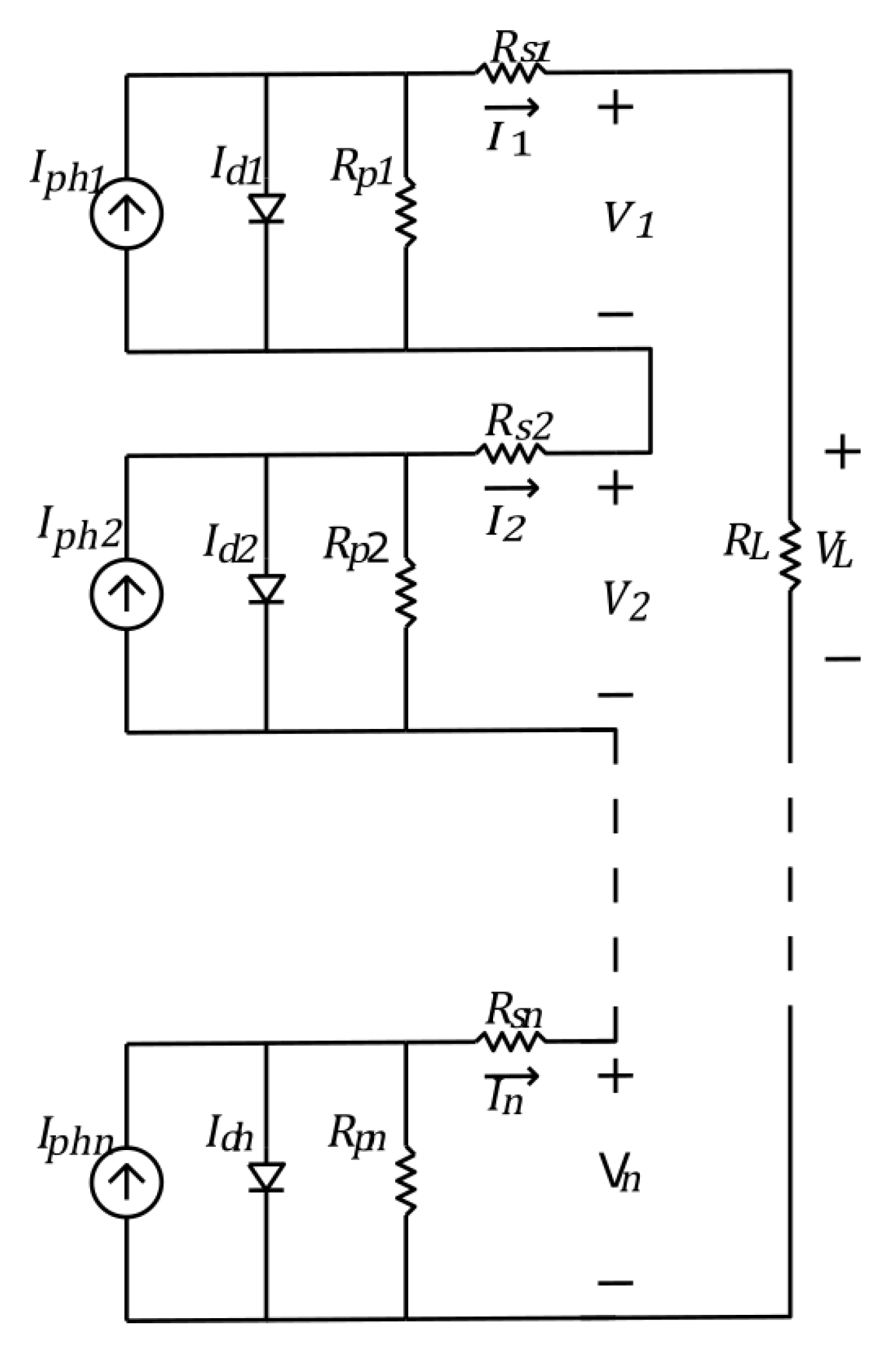
2.2. Mathematical Model of an Array of Photovoltaic Panels
3. Shading Partial Problem
4. Proposed Improved Pattern Search Method (IPSM) Based on PSM
4.1. Pattern Search Method (PSM)
4.2. Proposed Method
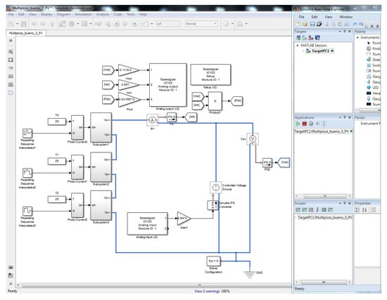
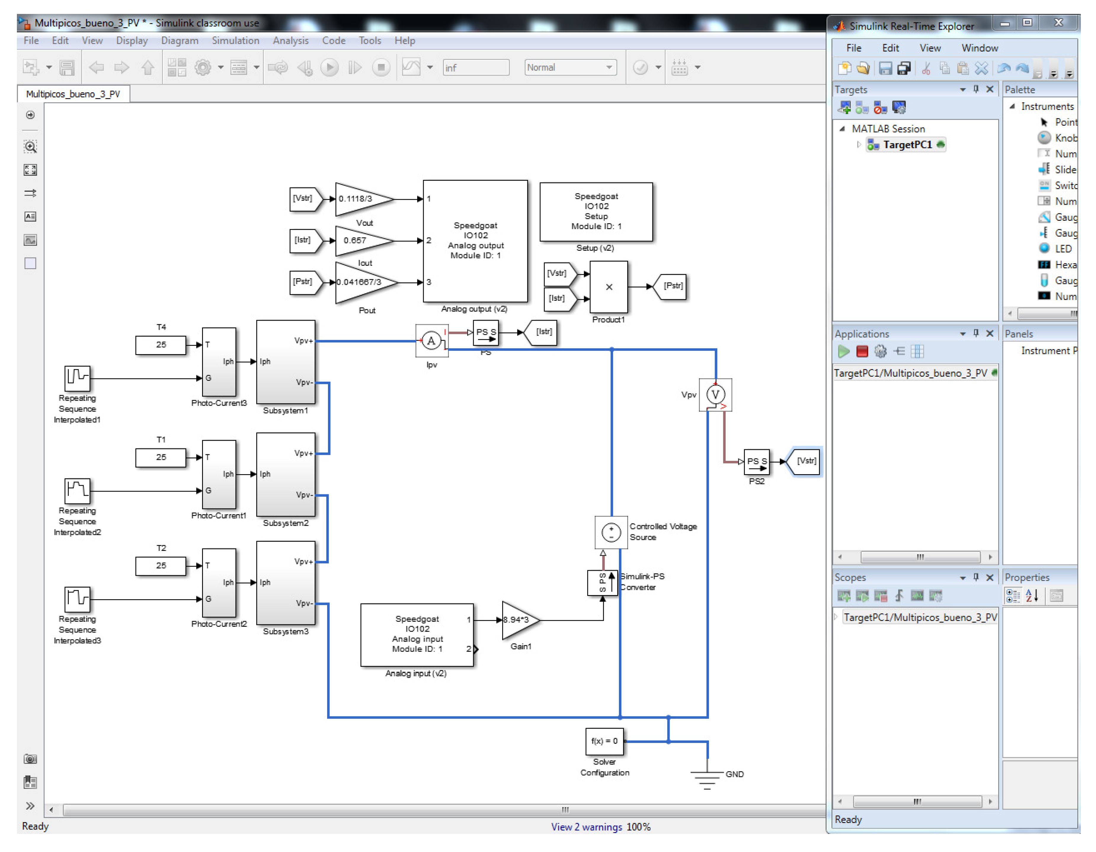
5. Simulation Setup
Simulation Results
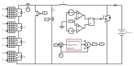
6. Experimental Setup
Experimental Results
7. Conclusions
Author Contributions
Funding
Conflicts of Interest
References
- Lee, H.G.; Huh, J.H. A cost-effective redundant digital excitation control system and Test Bed Experiment for safe power supply for process industry 4.0. Processes 2018, 6, 85. [Google Scholar] [CrossRef]
- Hashemi-Dezaki, H.; Hariri, A.M.; Hejazi, M.A. Impacts of load modeling on generalized analytical reliability assessment of smart grid under various penetration levels of wind/solar/non-renewable distributed generations. Sustain. Energy Grids Netw. 2019, 20, 100246. [Google Scholar] [CrossRef]
- Kish, G. Modelling and control of photovoltaic panels utilising the incremental conductance method for maximum power point tracking. IET Renew. Power Gener. 2012, 6, 259–266. [Google Scholar] [CrossRef]
- Du, Y.; Yan, K.; Ren, Z.; Xiao, W. Designing localized MPPT for PV systems using fuzzy-weighted extreme learning machine. Energies 2018, 11, 2615. [Google Scholar] [CrossRef]
- Seyedmahmoudian, M.; Soon, T.K.; Horan, B.; Ghandhari, A.; Mekhilef, S.; Stojcevski, A. New ARMO-based MPPT Technique to Minimize Tracking Time and Fluctuation at Output of PV Systems under Rapidly Changing Shading Conditions. IEEE Trans. Ind. Informat. 2019. [Google Scholar] [CrossRef]
- Kihal, A.; Krim, F.; Laib, A.; Talbi, B.; Afghoul, H. An improved MPPT scheme employing adaptive integral derivative sliding mode control for photovoltaic systems under fast irradiation changes. ISA Trans. 2019, 87, 297–306. [Google Scholar] [CrossRef]
- Kim, J.C.; Huh, J.H.; Ko, J.S. Improvement of MPPT control performance using fuzzy control and VGPI in the PV system for micro grid. Sustainability 2019, 11, 5891. [Google Scholar] [CrossRef]
- Lopez-Santos, O.; Garcia, G.; Martinez-Salamero, L.; Giral, R.; Vidal-Idiarte, E.; Merchan-Riveros, M.C.; Moreno-Guzmán, Y. Analysis, design, and implementation of a static conductance-based MPPT method. IEEE Trans. Power Electron. 2019, 34, 1960–1979. [Google Scholar] [CrossRef]
- Li, H.; Yang, D.; Su, W.; Lü, J.; Yu, X. An overall distribution particle swarm optimization MPPT algorithm for photovoltaic system under partial shading. IEEE Trans. Ind. Electron. 2019, 66, 265–275. [Google Scholar] [CrossRef]
- Wu, Z. Application of improved chicken swarm optimization for MPPT in photovoltaic system. Optim. Control Appl. Meth. 2018, 39, 1029–1042. [Google Scholar] [CrossRef]
- Ishaque, K.; Salam, Z.; Amjad, M.; Mekhilef, S. An Improved Particle Swarm Optimization (PSO)–Based MPPT for PV With Reduced Steady-State Oscillation. IEEE Trans. Power Electron. 2012, 27, 3627–3638. [Google Scholar] [CrossRef]
- Chao, K.H.; Lin, Y.S.; Lai, U.D. Improved particle swarm optimization for maximum power point tracking in photovoltaic module arrays. Appl. Energy 2015, 158, 609–618. [Google Scholar] [CrossRef]
- Phimmasone, V.; Kondo, Y.; Kamejima, T.; Miyatake, M. Evaluation of extracted energy from PV with PSO-based MPPT against various types of solar irradiation changes. In Proceedings of the 2010 International Conference on Electrical Machines and Systems (ICEMS), Incheon, Korea, 10–13 October 2010; pp. 2–6. [Google Scholar]
- Ahmed, J.; Salam, Z. A Maximum Power Point Tracking (MPPT) for PV system using Cuckoo Search with partial shading capability. Appl. Energy 2014, 119, 118–130. [Google Scholar] [CrossRef]
- Tajuddin, M.F.N.; Arif, M.S.; Ayob, S.M.; Salam, Z. Perturbative methods for maximum power point tracking (MPPT) of photovoltaic (PV) systems: A review. Int. J. Energy Res. 2015, 39, 1153–1178. [Google Scholar] [CrossRef]
- Ahmed, J.; Salam, Z. A soft computing MPPT for PV system based on Cuckoo Search algorithm. In Proceedings of the International Conference on Power Engineering, Energy and Electrical Drives, Istanbul, Turkey, 13–17 May 2013; pp. 558–562. [Google Scholar]
- Tokushima, D.; Uchida, M.; Kanbei, S.; Ishikawa, H.; Naitoh, H. A New MPPT Control for Photovoltaic Panels by Instantaneous Maximum Power Point Tracking. Electr. Eng. Jpn. 2006, 157, 1182–1188. [Google Scholar] [CrossRef]
- Robles Algarín, C.; Taborda Giraldo, J.; Rodríguez Álvarez, O. Fuzzy logic based MPPT controller for a PV system. Energies 2017, 10, 2036. [Google Scholar] [CrossRef]
- Liu, X.; Wang, Y. Reconfiguration Method to Extract More Power from Partially Shaded Photovoltaic Arrays with Series-Parallel Topology. Energies 2019, 12, 1439. [Google Scholar] [CrossRef]
- Gopal, Y.; Birla, D.; Lalwani, M. Selected Harmonic Elimination for Cascaded Multilevel Inverter Based on Photovoltaic with Fuzzy Logic Control Maximum Power Point Tracking Technique. Technologies 2018, 12, 62. [Google Scholar] [CrossRef]
- Hammami, M.; Grandi, G. A single-phase multilevel PV generation system with an improved ripple correlation control MPPT algorithm. Energies 2017, 10, 2037. [Google Scholar] [CrossRef]
- Carannante, G.; Fraddanno, C.; Pagano, M.; Piegari, L. Experimental Performance of MPPT Algorithm for Photovoltaic Sources Subject to Inhomogeneous Insolation. IEEE Trans. Ind. Electron. 2009, 56, 4374–4380. [Google Scholar] [CrossRef]
- Guiza, D.; Ounnas, D.; Soufi, Y.; Maamri, M. Implementation of Perturb and Observe Based MPPT Algorithm for Photovoltaic System. In Proceedings of the International Symposium on Technology and Sustainable Industry Development. ISTSID’2019, EL OUED, Algeria, 24–26 February 2019. [Google Scholar]
- Necaibia, S.; Kelaiaia, M.S.; Labar, H.; Necaibia, A.; Castronuovo, E.D. Enhanced auto-scaling incremental conductance MPPT method, implemented on low-cost microcontroller and SEPIC converter. Sol. Energy 2019, 180, 152–168. [Google Scholar] [CrossRef]
- Premkumar, M.; Sumithira, R. Humpback Whale Assisted Hybrid Maximum Power Point Tracking Algorithm for Partially Shaded Solar Photovoltaic Systems. J. Power Electron. 2018, 18, 1805–1818. [Google Scholar]
- De la Parra, I.; Muñoz, M.; Lorenzo, E.; García, M.; Marcos, J.; Martínez-Moreno, F. PV performance modelling: A review in the light of quality assurance for large PV plants. Renew. Sustain. Energy Rev. 2017, 78, 780–797. [Google Scholar] [CrossRef]
- Oshaba, A.S.; Ali, E.S.; Elazim, S.M.A.B.D. PI Controller Design Using Artificial Bee System Supplied DC Motor-Pump Load. Complexity 2015, 21, 1–13. [Google Scholar]
- Ortiz-valencia, P.A. Photovoltaic System Regulation Based on a PID Fuzzy Controller to Ensure a Fixed Settling Time Regulación de un Sistema Fotovoltaico Basada en un Controlador PID Fuzzy para Asegurar un Tiempo de Establecimiento Constante. TecnoLógicas 2013, 605–616. [Google Scholar] [CrossRef][Green Version]
- De Brito, M.A.G.; Galotto, L.; Sampaio, L.P.; e Melo, G.d.A.; Canesin, C.A. Evaluation of the Main MPPT Techniques for Photovoltaic Applications. IEEE Trans. Ind. Electron. 2013, 60, 1156–1167. [Google Scholar] [CrossRef]
- Tobon-Mejia, A.F.; Herrera-Cuartas, J.A.; Pelaez-Restrepo, J. Estimación de los Parámetros de un Modelo de una Celda Fotovoltaica Utilizando un Algoritmos de Optimización de Búsqueda de Patrones. Revista Ingenio Magno 2014, 5, 95–101. [Google Scholar]
- Achouby, H.E.; Zaimi, M.; Ibral, A.; Assaid, E.M. New analytical approach for modelling effects of temperature and irradiance on physical parameters of photovoltaic solar module. Energy Convers. Manag. 2018, 177, 258–271. [Google Scholar] [CrossRef]
- Messalti, S.; Harrag, A.; Loukriz, A. A new variable step size neural networks MPPT controller: Review, simulation and hardware implementation. Renew. Sustain. Energy Rev. 2017, 68, 221–233. [Google Scholar] [CrossRef]
- Kang, T.; Yao, J.; Jin, M.; Yang, S.; Duong, T. A novel improved cuckoo search algorithm for parameter estimation of photovoltaic (PV) models. Energies 2018, 11, 1060. [Google Scholar] [CrossRef]
- Safari, A.; Mekhilef, S. Simulation and hardware implementation of incremental conductance MPPT with direct control method using cuk converter. IEEE Trans. Ind. Electron. 2011, 58, 1154–1161. [Google Scholar] [CrossRef]
- Torczon, V. On the Convergence of Pattern Search Algorithms. SIAM J. Optim. 1997, 7, 1–25. [Google Scholar] [CrossRef]
- Liu, L.; Zhang, X. Generalized pattern search methods for linearly equality constrained optimization problems. Appl. Math. Comput. 2006, 181, 527–535. [Google Scholar] [CrossRef]
- Javed, M.Y.; Murtaza, A.F.; Ling, Q.; Qamar, S.; Gulzar, M.M. A Novel MPPT design using Generalized Pattern Search for Partial Shading Condition. Energy & Build. 2016, 133, 59–69. [Google Scholar]
- Tobón, A.; Peláez-Restrepo, J.; Villegas-Ceballos, J.; Serna-Garcés, S.; Herrera, J.; Ibeas, A. Maximum Power Point Tracking of Photovoltaic Panels by Using Improved Pattern Search Methods. Energies 2017, 10, 1316. [Google Scholar] [CrossRef]
- Spiazzi, G.; Buso, S.; Mattavelli, P. Analysis of MPPT algorithms for photovoltaic panels based on ripple correlation techniques in presence of parasitic components. In Proceedings of the 2009 Brazilian Power Electronics Conference, Bonito-Mato Grosso do Sul, Brazil, 27 September–1 October 2009; pp. 88–95. [Google Scholar]
- Rajasekar, N.; Krishna Kumar, N.; Venugopalan, R. Bacterial Foraging Algorithm based solar PV parameter estimation. Sol. Energy 2013, 97, 255–265. [Google Scholar] [CrossRef]
- Pandiarajan, N.; Muthu, R. Mathematical Modeling of Photovoltaic Module with Simulink. In Proceedings of the International conference on Electrical Energy System, Newport Beach, CA, USA, 3–5 January 2011; pp. 4–9. [Google Scholar]




















| Case | G1 | G2 | G3 | G4 |
|---|---|---|---|---|
| a | 1000 | 800 | 600 | 300 |
| b | 1000 | 1000 | 1000 | 1000 |
| c | 1000 | 500 | 600 | 300 |
| Panel | MSX60 | STP245S-20/Wd | Kyocera KC200GT | Yingli JS65 |
|---|---|---|---|---|
| (V) | 21.1 | 44.0 | 32.9 | 21.7 |
| (V/°C) | −0.0800 | −0.1496 | −0.1230 | −0.0803 |
| (A) | 0.63 | 8.09 | 8.21 | 4.00 |
| (%/°C) | 2.4 | |||
| (A) | 0.58 | 7.47 | 7.61 | 3.71 |
| (V) | 17.1 | 34.8 | 26.3 | 17.5 |
| Panel | MSX60 | STP245S-20/Wd | Kyocera KC200GT | Yingli JS65 |
|---|---|---|---|---|
| 0.34149 | 0.49516 | 0.30517 | 0.36823 | |
| 197.43130 | 224.11390 | 240.24610 | 276.40260 | |
| 3.80 | 8.09 | 8.21 | 4.00 |
© 2020 by the authors. Licensee MDPI, Basel, Switzerland. This article is an open access article distributed under the terms and conditions of the Creative Commons Attribution (CC BY) license (http://creativecommons.org/licenses/by/4.0/).
Share and Cite
Tobón, A.; Peláez-Restrepo, J.; Montano, J.; Durango, M.; Herrera, J.; Ibeas, A. MPPT of a Photovoltaic Panels Array with Partial Shading Using the IPSM with Implementation Both in Simulation as in Hardware. Energies 2020, 13, 815. https://doi.org/10.3390/en13040815
Tobón A, Peláez-Restrepo J, Montano J, Durango M, Herrera J, Ibeas A. MPPT of a Photovoltaic Panels Array with Partial Shading Using the IPSM with Implementation Both in Simulation as in Hardware. Energies. 2020; 13(4):815. https://doi.org/10.3390/en13040815
Chicago/Turabian StyleTobón, Andrés, Julián Peláez-Restrepo, Jhon Montano, Mariana Durango, Jorge Herrera, and Asier Ibeas. 2020. "MPPT of a Photovoltaic Panels Array with Partial Shading Using the IPSM with Implementation Both in Simulation as in Hardware" Energies 13, no. 4: 815. https://doi.org/10.3390/en13040815
APA StyleTobón, A., Peláez-Restrepo, J., Montano, J., Durango, M., Herrera, J., & Ibeas, A. (2020). MPPT of a Photovoltaic Panels Array with Partial Shading Using the IPSM with Implementation Both in Simulation as in Hardware. Energies, 13(4), 815. https://doi.org/10.3390/en13040815

