Abstract
Airtightness is a major issue in architectural design and it has a significant impact on the energy performance of buildings. Moreover, the energy behaviour of built heritage is due, to its singular characteristics, still a great unknown. The aim of this study is to establish a better knowledge of the airtightness of historical buildings, based on an in depth field study using blower-door tests. A set of 37 enclosures were analyzed inside eight buildings located in historical areas of a Spanish city with a significant built heritage. They were constructed between 1882 and 1919 and include diverse construction typologies applied for many building uses such as residential, cultural, educational, administrative and emblematic. The results indicate lower values compared to other previous airtightness studies of historical buildings. The average air change rate was found to be n50 = 9.03 h−1 and the airtightness of the enclosures presented a wide range of between 0.68 and 37.12 h−1. Three main levels of airtightness were identified with two thirds of the tested samples belonging to the intermediate level between 3–20 h−1. To conclude, several correlations have been developed which provide a method to estimate air leakage and could serve as a basis for energy performance studies of these kinds of building.
1. Introduction
The ventilation of buildings is the mechanism that ensures good indoor air quality (IAQ). At the same time, it also represents one of the aspects that have a critical impact on building energy performance. The need to introduce fresh air into rooms leads to additional heating and/or cooling loads, which can vary depending on the type of ventilation and the system used. The impact of ventilation accounts for approximately 30–60% of buildings’ energy consumption [1]. Due to this effect, there is a considerable conflict between the reduction of ventilation rates to minimize the heating/cooling demand, and the increase of ventilation rate to improve the IAQ.
Moreover, the energy performance regulations for buildings were radically strengthened in the last decade in Europe [2,3,4] and the increase of insulation requirements has reduced to a large degree the heat losses through the thermal envelope. For this reason, the repercussion of heat losses through air change rate has become proportionally higher in buildings’ energy demand. It is worth remembering that traditionally, building heat losses or gains through fresh air exchange incorporate two different phenomena: ventilation and infiltration. That is, while ventilation is a necessary feature of buildings to guarantee good IAQ, infiltration is an unintended and uncontrolled effect. Therefore, despite the extra fresh air it provides, infiltration doesn’t assure proper IAQ and it can increase considerably the heating and cooling needs of buildings.
A recent study establishes the incidence of infiltration at between 20 and 50% of the total energy demand [5] and warns about its impact on building airtightness. In the case of existing buildings, the wide variety of energy retrofitting measures has increasingly included airtightness improvements, especially in the cases where other actions are not feasible, like in historic buildings. Many professionals are implementing airtightness analysis in their energy assessments due to its great impact on this building type [6,7,8]. Furthermore, and according to Akkurt et al. [9], there is a great variation in the infiltration rate in historical buildings. This implies that its determination via in situ measurements is of great relevance, especially for previous stages of energy simulation of buildings in order to obtain consistent estimations of the achievable energy savings through airtightness improvement.
This paper´s aim is to increase the level of knowledge of the airtightness of heritage buildings. This research presents the results of a campaign of 37 airtightness tests conducted in a representative set of buildings belonging to the nineteenth-century urban expansion of Donostia-San Sebastián (Spain). The tests followed the fan pressurization method [10,11], also known as blower door test (BDT).
2. Background
2.1. Airtightness and Infiltrations
Infiltration has a dual impact on buildings. On the one hand air movements provoke local thermal discomfort, determined by the draught rate, as defined in the ISO 7730:2005 [12], and on the other hand it increases the energy demand of buildings due to the uncontrolled air leakage. The classic expression which quantifies this energy loss according to the first law of thermodynamics in stationary state is defined as follows:
In the fan pressurization method, the airflow is calculated by the power law equation:
in which is the airflow (m3/h), CL is the air filter coefficient (m3/h Pan), ∆p is the pressure difference (Pa) and n is the exponent of airflow (-). It takes values close to 0.5 when the flow is turbulent and up to 1.0 when the flow is laminar, a typical value being around 0.65.
Although there are many international standards for the airtightness testing procedure known as blower door test (BDT), the present study follows the ISO 9972:2015 standard [13]. There are also different indicators to characterize the airtightness level of an analyzed building or enclosure as shown in Table 1. The choice of one or another indicator depends often on local regulation requirements or in the criteria of each technician and/or client.
Table 1.
Airtightness indicators.
It is worth remembering that the airtightness of a building cannot be inferred reliably just from the construction system, the building’s age or a simple visual inspection. That is why it is necessary to quantify it by conducting a BDT. The most common airtightness indicators are q50 and n50. They indicate the rate of air leakage through the envelope surface of the building and the air exchange rate respectively, both at a pressure differential of 50 Pa between the inside and the outside of the enclosure. This pressure difference is enough to prevent fluctuating weather conditions from influencing the result. However, this value differs from the air flow present in natural pressure difference conditions [14], which are generally considered between 4 and 10 Pa [15]. Infiltrations are affected, indeed, by numerous aspects such as climatic conditions, building type or location. Due to this complexity, additional techniques were needed to assess the BDT results and roughly calculate the infiltration rate of existing buildings.
In the late 70s and early 80s, several studies identified a connection between the results of BDT and those obtained with tracer-gas method [10,16,17]. Based on these BDT results, new empirical models were developed to estimate the air infiltration rate of buildings, Table 2.
Table 2.
Air infiltration models based on airtightness test results.
One of the most extended empirical models was developed by the Lawrence Berkeley Laboratory (LBL, Berkeley, CA, USA) [18]. This model combined the Equivalent Leakage Area at 4 Pa (ELA) and the driving forces, like wind and stack effect. In this superposition process, stack effect (fs) and wind factors (fw) were used with their corresponding values of temperature difference (∆T) and wind speed (U). Subsequently, Sherman [19] simplified the LBL model with the development of the famous rule of thumb, attributed to Kronvall and Persily but of unclear origin [20]. This model considered aspects such as building height (cf1), level of wind protection (cf2), the type of building air leakage (cf3) and the typical annual average infiltration-leakage ratio (No). Substantial progress appeared in the model developed by Jokisalo et al. [21] which proposed a correlation between the airtightness and some specific features of the building, namely the climatic zone (L), the wind conditions (W), the leakage distribution (D), the number of stories (H), the flow exponent (E), and the balance of ventilation (B). Their model showed better results of the annual infiltration rate, in contrast with other models available at that time.
Furthermore, Kronvall expected that the results of BDT allow the estimation of infiltrations [10]. Eventually, he developed another infiltration model [22] based on the results gathered during numerous supplementary BDT and tracer-gas tests done in 19 buildings located in Gothenburg (Sweden).
Meanwhile, Shaw divided his own model [23] into three types according to the exposure of the building to the climatic conditions. The first group was applicable when the wind speed is below 3.5 m/s, since infiltration depends mainly on the temperature difference between the indoor and outdoor. The second group was appropriate when the speed of wind takes greater values and the temperature difference is less than 20 K, since the wind becomes the predominant “driving potential” that causes infiltration. This group also took into consideration the degree of exposure of the building. The third and last group combined both effects of high wind speed and high temperature difference.
2.2. Database
Considering the high impact of airtightness in buildings, the characterization of this phenomenon has been studied from several points of view. In a qualitative approach, Dickerhoff [24] and Harrje and Born [25] assessed the sources of air leakages. They examined the repercussion of each possible source, considering different building components and facilities along several cases. With the aim of measure the leakage of specific components, they followed the procedure of installing a duct containing an orifice plate (for measuring air flow) attached to a smaller blower and sealed around specific leakage sites. In parallel, the entire house was pressurized with the blower door. This procedure allowed to measure the leakage through each of the measured component and establish its repercussion in relation to the total leakage of the building. In this way, based on the values obtained in these investigations, other studies could make estimates of the effect of each component on the total airtightness of a building based on the cited researches. They noted the obtained ranges and the mean values for air leakage for each element as follows:
- Walls 18–50%; 35%.
- Ceiling details 3–30%; 18%.
- Forced air heating and/or cooling systems 3–28%; 18%.
- Windows and doors 6–22%; 15%.
- Fireplace 0–30%; 12%.
- Vents in conditioned spaces 2–12%; 5%.
- Difussion through walls <1%
Regarding quantitative methods, there are numerous recent studies that analyze the airtightness of whole buildings or partial enclosures, which show the current state of the building sector. Table 3 collects the results of several more recently published tests, sorted by country and year and that were carried out using the blower door test technique.
Table 3.
Collection of recent publications about the airtightness in buildings.
They summarize the mean airtightness and the range in each case and present the difference between the maximum and minimum observations. It reveals a considerable variation of results according to the typology of each evaluated building. However, it can be seen that the general values are excessively high to achieve energy-efficient buildings [26].
Better airtightness performance is appreciated in the countries where the winter heating season is more severe. This could be related with the greater concern in these northern countries with energy consumption and its reduction by sealing air leakages. In locations with warmer climates, such as southern Europe, regulations prioritized other building performance aspects like thermal insulation or shading, instead of the control of infiltration. However, the changes that have taken place in the European energy policy [2,3] and the user’s demand for better indoor comfort have slowly highlighted control of infiltrations as an essential requirement for building energy quality.
2.3. Built Heritage
The built heritage has become a major issue in recent times. Historical buildings contribute to maintain the urban identity of neighborhoods [36]. As the witnesses of history, their impact on culture and society is beyond any need for discussion. The renovation of these buildings represents a large challenge and a great opportunity at the same time. Furthermore, considering the present requirements of comfort and energy consumption in buildings, investments in energy efficiency of built heritage have become a great opportunity for sustainability of the urban development [37].
Regarding thermal behavior of historical buildings, many studies have detected considerable differences between historical construction systems and modern ones, especially in thermal mass and thermal bridging [38]. It is worth remembering that this typology of buildings has also a strong bond with different traditional construction techniques and the usage of local materials. In general, the complexity of these buildings greatly hinders energy assessment. In these buildings, numerous particular aspects like load-bearing walls made with different materials, the variation of its thickness and singular joints between wooden slabs and stone walls require a detailed examination [39]. For all these reason, many thermal features of these buildings still remain unknown.
The air movement in heritage buildings is also still a serious problem and this type of analysis is not widespread. This aspect has repercussions both on the energy aspects of buildings and on pathological processes, so its control becomes of relevance. These types of assessments are usually carried out through numerical hygrothermal simulations based on combined heat, air and moisture (HAM) transfer models [40,41,42,43,44,45]. In this sense, and serving as an example, the control of air leaks is vital to avoid that due to small cracks in a wall insulated from the inside, the indoor air can pass through the insulation layer and condense because this point is at temperature dew [39,46,47]. This air movement phenomenon, known as convective moisture source is very important in HAM assessments since it can be the cause of serious moisture problems that can lead to irreversible processes such as wooden beam-end decay [48,49].
Regarding these aforementioned issues, several guidebooks have recently published methodologies to improve the energy efficiency of historic buildings [6,50]. ASHRAE recently published a guideline to provide advice about practices, processes and workflows in order to enhance the energy efficiency of historic buildings [51,52]. This last method applies a balance between the improvement of the energy performance of historical buildings, and the preservation of heritage. It provides advice including airtightness enhancements and thermal insulation levels. Another recent study shows the effect of different refurbishment packages on the improvement of the Energy Performance of Buildings (EPB) and the impact on architectural value [53]. This research reveals the possibilities to improve the EPB noticeably without damaging their architectural composition.
The majority of studies [6,38] agree on the need to conduct further research to characterize the energy efficiency of this building typology in detail and identify the best ways to increase their energy performance. Thanks to these findings, future inappropriate refurbishment can be avoided; especially those which could reduce indoor comfort or others which could produce an irreversible loss of our heritage.
3. Materials and Methods
This research aimed to analyze the airtightness of built heritage. For this reason, the survey was focused on the buildings of the nineteenth century neighborhoods of Donostia–San Sebastian (Spain) To quantify and assess the airtightness conditions of these historical buildings, numerous BDT were conducted in a variety of enclosures.
3.1. Context
The city of Donostia-San Sebastián is a medium-size city with a population of 181.788 habitants and 89.445 dwellings [54] distributed along 61 km2. Originally, it was a fortified city with military purposes due to its closeness to the border between Spain and France. However, by the end of the XIX century it had lost any military strategy status and the walls were demolished in 1863. As a consequence, the new urban plan of the city extended the old town considerably [55]. This process was based on a modern urbanism concept to provide for the demands of a new society. As a result, the city was completely transformed and it became known as Le Petit Paris because of the clear influence of French architecture on its design.
Donostia-San Sebastián has a great built heritage that is protected by local regulations [56]. The principal aim of these rules is to control the renovations of historical buildings and prevent the gradual decay of the city. This catalogue includes numerous historical buildings, sets of buildings and urban open spaces. There are different levels of protection according to the heritage significance, from the highest A level to the lowest F level of protection.
3.2. Case Study and Sample Definition
The selection of the sample was made taking into account the existing variety of buildings according to their use, construction typologies and size. The main purpose was to assess their airtightness, as a significant parameter, that affects the energy performance of historical buildings. In total, 8 historical buildings were selected to represent the maximum possible case diversity within the nineteenth century study area. These buildings are identified in Table 4 and their location can be reviewed in Figure 1. Regarding building use, there are four residential, two educational, one cultural and one office building. The latter is the Town Hall of Donostia-San Sebastian. With regard to buildings preservation, the sample embraces fully refurbished cases with a modern structure of reinforced concrete and other original cases with few changes and considerable decay. Thereby, the investigated and tested sample is representative of the whole typology.
Table 4.
List of the analyzed buildings.
Figure 1.
Location and building use of the tested cases in the city of Donostia-San Sebastián.
The evaluated buildings were continuously occupied by the users, so it was not possible to have completely empty buildings for the tests. In addition, due to the large dimensions of the evaluated buildings, techniques based on “king size fans” [57] would be necessary, whose feasibility to carry out the test would be very complicated due to the narrow streets of the study area, so it was decided to conduct partial BDTs based on the detached-unit method [58]. In total, 37 samples were analyzed and Table 5 summarizes the general characteristics, including all the geometric information used in subsequent evaluations. The results were analyzed with the aim of identifying a relationship between the geometric features of each case and the measured airtightness degree. Even though most of the tested enclosures present similar net floor areas between 40 and 140 m2, the tested air volumes vary considerably because of the height differences in these buildings. There is a great divergence especially comparing the residential cases which range from 2.2 to 2.9 m height, with other uses, whose heights can reach up to 6.4 m. Accuracy for the BDT become much more difficult as the ceiling heights increase in some of the buildings. Regarding the additional geometric details of the case studies, the floor plans of them can be consulted in Appendix A.
Table 5.
Case studies characteristics and tested enclosure details.
The cases of the study can be classified in many ways. For instance, based on their current state of conservation there are two main groups. On the one hand, just minimal changes have been carried out on the construction of buildings D, H and G, as well as some units in building A. On the other hand, buildings C and E present substantial degrees of refurbishment. According to the observed building renovations, the majority of the residential buildings have been refurbished during the last decades, substituting the fenestrations and improving the structural conservation status of the envelope. At the same time, although public buildings are rarely renovated, some cases present deep refurbishments with roof and structure replacements. This can be due to the combined effect of larger public investments in some cases and the problems in reaching an agreement between the many owners of multifamily buildings. It should be noted that the improvements on the opaque envelope did not take into account the upturn of thermal performance since no insulation was added.
Regarding the construction systems, it has to be mentioned that all of them are very similar, except for buildings C and E whose inner structure was replaced with contemporary refurbishments. Figure 2 shows a conventional facade under renovation composed of a load bearing stone wall and joints with the wood floors. Load bearing facades often consist of a combination of many different materials. In the present study, we found heavyweight walls made of an outer layer of sandstone blocks, and a mixed masonry of limestone and sandstone on its inner side. These walls usually include gypsum sheathings on the inner surface. In some other cases, load bearing facades consisted of brick masonry, composed of perforated or hollow bricks which were covered with mortar and gypsum sheathings on both sides. This happened especially in the cases where the aesthetics of the facade are not so relevant, like the walls of courtyards.
Figure 2.
The elements of a typical load bearing stone wall, visible in detail during the building renovations of Easo street 1 and 2 cases.
For the fenestration systems, most of the cases still kept the original windows, made of wood frames and single glazing. Nevertheless, the passage of time has deteriorated their original condition. This is mainly due to the ageing of wood and the geometric distortion caused by settlement and movement.
3.3. Methodology
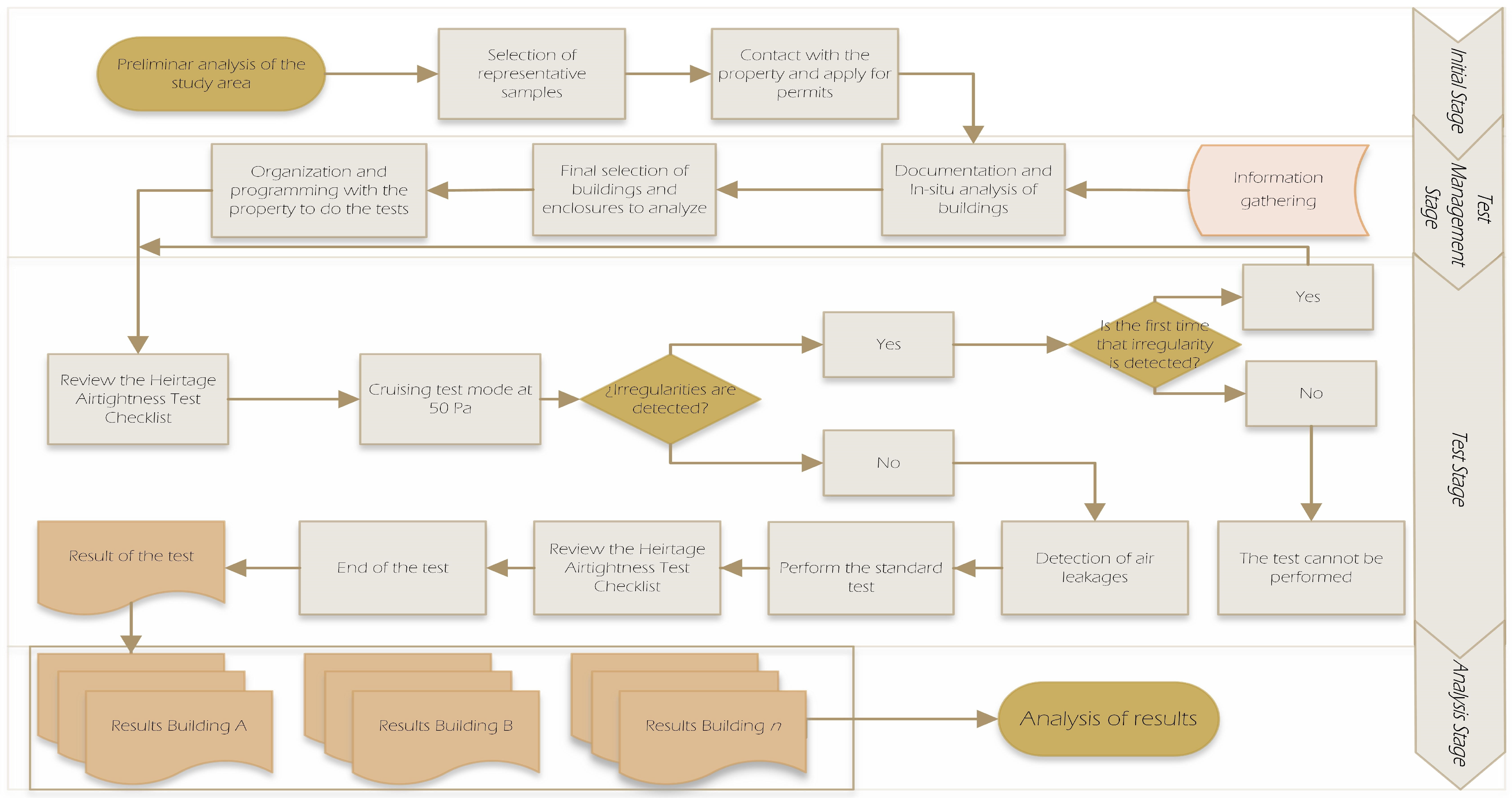
The methodology and steps carried out in this research are summarized by the flowchart of Figure 3. It was made up of four distinct stages.
Figure 3.
Flowchart of the methodology employed during the research.
The initial stage started with a global search of buildings and the initial estimation of representative samples. This field study was based on the theoretical understanding of the building typology and the urban environment [50]. During this research, a preliminary analysis was done to identify the representative enclosures of each case and make the first contacts with the owners.
The next stage comprised the overall management to carry out successfully the airtightness testing. These steps have proven to be essential because they affect greatly the reliability of the results. Firstly, the building collection was analysed to choose the most appropriate ones according to: the purpose of the study, the building size, the state of conservation and availability for testing. Secondly, according to the accessibility and calendar, the BDTs were scheduled with the owners. This question is very relevant in public buildings, because their everyday use cannot be interrupted and the testing was coordinated during the holidays.
The third stage contained all the issues directly related with the BDT and its preparation. The tests were performed with a Minneapolis Blower Door Model 4, as shown in Figure 4, following the procedure of the Method 1 defined in ISO 9972 [13]. This stage can be considered as the most complex, because of the large amount of equipment required and all the steps that needed very careful consideration to successfully conduct the tests.
Figure 4.
Use of the Minneapolis BlowerDoor equipment in the 31.F sample of the City Council building of Donostia-San Sebastián.
An airtightness test can be carried out just by pressurizing or depressurizing the tested area. In this study, both possibilities were measured at different pressure values to get reliable curves of air flows and pressure difference. The airtightness degree of each enclosure is obtained by crossing the geometrical features of the enclosure with the curves of pressurization and depressurization.
In the final stage, all the individual results of each enclosure were analyzed to characterize the behavior of the air leakages in each building. Moreover, several data correlations were developed in order to identify airtightness trends in historical buildings, including several links between the airtightness value and the geometric features of each case.
4. Results
The main outcomes of the 37 tests conducted in the examined enclosures are summarized in Table 6, including the climatic conditions and the reference airtightness indicators. A preliminary classification of these results of each building is shown in Figure 5. Analysis is focused on the n50 indicator due to its prominent use in the building sector.
Table 6.
Summary of the airtightness results of the tested enclosures.
Figure 5.
Distribution of the air tightness test results of the analyzed units by means of air permeability and air change rate at 50 Pa.
A general overview displays a considerable deviation of the results and a wide gap between the maximum and minimum airtightness. Despite the diverse results, two thirds of n50 vary from 3 h−1 to 20 h−1, a 67.6% of the total. This general result points to a relevant deviation from the findings of other studies [27,28,29,30,31,32,33,34,35]. None of them have presented such low airtightness, except from several specific studies of historical buildings [7,8]. Apart from the studies conducted in historical buildings, there is only one case [32] whose the average airtightness exceeds the results of the present study. So we can conclude that the airtightness of the evaluated heritage buildings tends to be lower compared to the buildings of recent times. The next section includes further assessment.
5. Analysis and Discussion
During the BDT many common issues were identified as potential air leakage causes with a direct impact on airtightness. As is expected in historic buildings, the buildings didn’t have any specific air-tightness or sealing materials like the ones present in modern buildings such as airtight membranes, pre-compressed tapes or specific foams, so the main sources of the air leakage points that were detected were the usual and are listed here:
- Fenestration, in the wall joints and the joints in the frame, especially in mobile parts.
- Apertures across the envelope to let ducts or conduits go inside (fresh water, waste water, gas and/or ventilation)
- Electrical devices (switchboards, plugs, switches, lighting)
- Large cracks caused by ground settlement or cavities in wooden structure.
- Baseboards and in tongue and grove joints of the floor boards.
In the cases with extreme values, several findings are also remarkable regarding other aspects like the position of the enclosure in each building or to the constructive characteristics of each case.
Regarding the cases with low airtightness, the maximum n50 values were measured on the top floors of the buildings, like in 30F, 13C and 14C. This could probably be related to the low airtight solutions of most roofs. For instance, case 30F was more exposed than others, because it is located under a unoccupied attic with numerous openings to the outside. Thus, the suspended ceiling was indeed the only “airtight layer” in the top of that enclosure. Light fixture fittings and ventilation grilles in the ceiling could also facilitate air leakage. In some other cases like 13C and 14C, we encountered two rooms that corresponded to an extra floor which had been added to the original building in modern times. This top floor was an attic made of an iron structure and covered with a pitched roof composed of several layers of riveted resin boards and zinc cladding. This construction system produces a higher airflow, especially comparing it with other enclosures in the same building. However, not all the top floors present the same behavior. The cases 1A, 2A, 3A and 37H unveiled very good airtightness, with n50 values from 5 to 13 h−1. Therefore, even though the position of the enclosure could determine the worst cases, there are other parameters that should be considered as well.
The most airtight cases were located in enclosures of building C and 29E. As aforementioned, these buildings had been extensively refurbished, modifying the floor structure and replacing the windows for new ones. As a result, the effect of these deep renovations in the airtightness seems to be important, because these cases stand out in this study. This issue was also commented on other studies [59]. Moreover, the renovation of a certain element of the enclosure doesn´t necessarily mean that the airtightness will improve. A recent case has demonstrated how the replacement of the old windows by some high-performance ones may paradoxically reduce the airtightness because of the bad on-site installation. [60]. In buildings C and E, the replacement of original timber-frame structure by reinforced concrete and the renovation of facades have reduced greatly the air leakage that the original building suffered. Additionally, the samples 35F, 9B and 31F also presented high airtightness, but it is due to a minimum presence of facilities and an original airtight constructive system.
It was unexpected to obtain poor airtightness values in most of the enclosures of building E, despite that building being fully refurbished like the C building. The reasons can be found in the 29E test, which shows higher airtightness, probably because the joints of walls were sealed and to the omission of electrical chases and sockets in the area. Reconsidering the features of C building and 29E sample it was determined that both had trunkings for electricity. This minimizes any kind of apertures through the walls and in combination with the detailed care of the joints it can achieve a high level of airtightness. Nevertheless, the remaining enclosures of E building behave poorly. In them, a relationship between the airtightness decrease and the presence of perforations in the wall for diverse conduits was found.
5.1. Airtightness Values
The average airtightness of all tested enclosures is n50 = 9.03 h−1. It is a high value given the objectives set by European Union regulation to reduce energy consumption in buildings. A frequency analysis of the airtightness values, Figure 6, reflects that the most frequent range of n50 is the 0–2 h−1. However, this relative frequency does not faithfully represent the whole study, because this range is greatly influenced by C building’s results. In this building C, the sample of tests carried out was high to confirm that the high airtightness results obtained were not isolated values and reflected the majority behavior of the rest of the zones. The other ranges between 6–8 and 8–10 h−1 reflect more accurately the studied typology, since those measurements reflect different buildings. The results can be sorted in three main groups: around 30% of cases between 0–4 h−1, a 50% corresponding to airtightness ranging 4–16 h−1 and a 20% remaining around 16–38 h−1.
Figure 6.
Statistical analysis of the relative and cumulative frequency of air permeability and air change rate at 50 Pa.
The box plot in Figure 7 displays the results of each building. The mean values of the buildings with a large number of samples like A, B, C, E and F are between 6.60–11.53 h−1. This shows that the average airtightness of all the buildings tested in diverse enclosures are within a 30% of variation from the study average 9.03 h−1. These results show a substantial difference from the values obtained by other surveys of historical buildings [7,8]. Most likely, the main reason for this difference is the morphology of evaluated buildings. While the aforementioned studies focused on overall tests of small size buildings like detached dwellings, farms or manor houses; the present study has evaluated representative enclosures inside large buildings. In any case, the average values of previous studies are closer to the maximum values found in the current investigation.
Figure 7.
Box-plot of the air tightness of analyzed enclosures, classified by building.
The statistical box-plot is very useful to visualize the extreme values mentioned before. The whiskers of the chart do not reach these values and they reflect a significant difference with respect to inter quartile range (IQR) values of each building. Despite the fact that these extreme values do not correspond to the overall behavior of each building, they warn of unusual behaviors that can be found in this typology.
5.2. Trends and Correlations
The following section analyzes all the data from the study and quantifies the trends detected. The correlation of the case features and the measured indicators were initially studied as a whole set of cases and later they were analyzed in groups sorted by similar airtightness behavior. The cases are identified as above, as low airtightness (20%), intermediate airtightness (50%) or high airtightness (30%).
The first comparison relates the measured air flow with the volume of the enclosure. The results of the global study don’t present any remarkable trend. Nevertheless, if the results are examined separately according to their degree of airtightness, each group displays a suitable correlation between the air flow and the enclosure’s volume, as shown in Figure 8. These three stages point to divergent behaviors in relation to different air flow resistances of envelopes. Even though the coefficients of determination R2 are not optimum, they show a close connection between these two parameters, especially for medium and low airtightness cases.
Figure 8.
Correlation between airflow and volume of the tested enclosures, according to the identified airtightness levels.
The better adjustment of these two groups seems to indicate that the impact of the geometrical characteristics in the air leakages is greater in low and medium airtightness cases than in high airtightness enclosures. For that reason, a second correlation was checked between the air flow and the enclosure’s covering. Considering the results of each group as shown in Figure 9, there is a strong interrelation between the dimensions of the enclosure and the air flow. The cases of low airtightness show a closer interdependence with the envelope surface of the enclosure that the medium airtightness cases due to the higher R2 value. However, the cases of high airtightness do not have any relation with the total envelope surface.
Figure 9.
Correlation between airflow and envelope surface of the tested enclosures, according to the identified airtightness levels.
Additionally, other relationships were evaluated among the other features of the enclosure. These additional features were part of the envelope as noted in Table 6: window surface, window perimeter and window operable perimeter. In the majority of those features there was no considerable correlation. However, the high airtightness group demonstrated a very relevant correlation through the R2 value between the air flow and the total surface of windows as can be seen in Figure 10, which corroborates again the previous judgments about high airtightness enclosures, which stated that they are not so much related with the general geometrical features of the enclosure like the volume and envelope area showed in Figure 8 and Figure 9, but with other aspects like windows area.
Figure 10.
Correlation between airflow and window surface of the tested enclosures, according to the identified airtightness levels.
According to the test results, the detected correlations and the experience acquired during the tests carried out, we foresee that the relationship between the low and medium airtightness cases and the total geometric characteristics is due to existing air leaks through the common partitions. This may be the reason why cases of high airtightness only have a correlation with the window surface, since they are the unique elements where can be air leaks due to our assumption that there are no air leaks through common partitions in these cases. Therefore, it would be necessary to carry out additional studies, based on specific techniques [58,61,62,63], to verify this hypothesis because its premise deviates from the scope of the present research.
5.3. Methodology to Estimate the Airtightness of Built Heritage based on its Conservation Status and Geometric Characteristics
As previously stated, the impact of air leakage in building energy performance is very significant. Unfortunately, there is a lack of information about the airtightness of existing buildings; and this is even more of an issue in historical buildings. To reduce this information gap, this study proposes a methodology to estimate the airtightness of these kind of buildings. The methodology is based on the correlations developed in the previous sections, but the methodology would only apply to those buildings with similar construction features, that is, for historic buildings built with similar materials and methods.
In order to find the most accurate estimation for air tightness, the correlation with the higher determination coefficient R2 should be applied. As seen before, the most suitable parameter, or indicator, can vary depending on the characteristics of each case, like the inner volume, the envelope surface, or the window surface. Because of this, the first step requires an inspection of the building to evaluate the conditions related to airtightness. This way, each enclosure is classified according to the obtained score through the sum of the features stated in Table 7: the state of conservation of the fenestrations, general conservation status, structural type, location and facilities, etc. As a result, the enclosure or the building can be determined as low airtightness [14,15,16,17,18], medium airtightness [7,8,9,10,11,12,13] or high airtightness [5,6].
Table 7.
Proposed weighting factors to classify the airtightness of an enclosure due to its characteristics.
Once the sample or building is classified, the appropriate parameter can be chosen, as follows: In low airtightness enclosures, regarding to the surface of the envelope, like in Figure 9. In medium airtightness enclosures, the inner volume can be used as in Figure 8. In high airtightness enclosures, the window surface is the proper parameter as seen in Figure 10.
Finally, based on the selected parameter and a simple measure of the dimensions of the building, an initial estimation of the air leakages can be obtained. This method is particularly useful as a preliminary energy assessment of built heritage, without conducting the door-fan test and with a minimal intervention.
6. Findings and Conclusions
This research explored the goal of adding to the understanding of airtightness in heritage or historical buildings. A set of 37 enclosures were analyzed involving eight buildings with diverse construction typologies, all built during the nineteenth-century in Donostia-San Sebastián city.
The tested enclosures revealed a wide variety of airtightness degrees. The n50 ranged from the minimum 0.68 h−1 to the maximum 37.12 h−1 and the q50 varied between 0.50 and 20.46 m3/m2h. Three major groups were identified according through the analysis of frequencies, presenting a 30% of high airtightness below 4 h−1, a 50% of medium airtightness within 4 - 16 h−1 and a 20% of low airtightness between 16 - 38 h−1.
The mean airtightness of the tested samples was n50 = 9.03 h−1 and q50 = 7.01 m3/m2h. However, this value is significantly influenced by the dispersion of the aforementioned maximum and minimum values. At a building level, the mean values are also similar. 5 out of 8 cases presented medium airtightness on average, with n50 ranging between 6.60 and 11.53 h−1 and q50 varying from 4.84 to 9.51 m3/m2h. Enclosures in these five buildings were tested to obtain a more representative average of airtightness. For these reasons, the present study confirms a substantial contrast between the airtightness measured in historical buildings and the values published in other studies of more recent buildings.
A considerable difference has been observed between the airtightness measured in the majority of buildings of the study and other similar studies of historical buildings. On the one hand, this can be related to the differences in their morphology, because the other studies focus on testing smaller buildings while the present study focused on enclosures within large buildings.
It was found that the less airtight enclosures of the study were located in upper floors or immediately below the roof; however, this statement does not always hold because there are many other factors that play a role as well. Moreover, the enclosure where the highest infiltration rate was detected, paradoxically, was placed in the building with the most airtight mean value of the present study.
Most top floors had increased air leakage and this could be because of the construction solution of the roofs which has a greater effect on airtightness, especially in comparison to the masonry walls of intermediate floors which are quite airtight. Usually, the buildings with greater resistance to air leakages are those which have been fully refurbished. One of the buildings successfully reduced infiltrations through floors, ceilings and meetings, with the replacement of original wooden structure for a new one made of reinforced concrete.
Several correlations have been developed for the airflow at 50 Pa and some of the main features of the enclosure, not with the complete set of study cases but in accordance with the identified three degrees of airtightness. The cases of low airtightness are more linked with the envelope surface, while intermediate cases are connected with the inner volume and high airtightness cases are mostly related to the window surface.
These different correlations for low, medium and high airtightness enclosures suggest the presence of air flow towards other inner spaces. In high airtightness cases, for instance, there is not any correlation between the enclosure’s surface and the measured flow. The air sources in these cases are delimitated in cracks or joints as around elements like windows, and that is why they are not directly related to the sample volume or the envelope surface.
These correlations can provide a method to assess the degree of air infiltration of historical buildings in preliminary stages of investigations. Through this procedure, it would be possible to determine the air leakages at n50, as one of the mostly used parameter for building energy simulations. Once the airtightness of the building has been characterized, it would be possible to determine the complete energy performance of the buildings and determine the impact of this parameter on the total energy consumption. In addition, another relevant issue for future research would also be to analyze the effect of said air leaks on different climatic zones because their effect would generate big differences according the analyzed zone, for example in a tropical zone compared to a cold zone. The proposed methodology would be applicable in these zones but the analyzed buildings must have similar constructive characteristics to those of the present study.
This research has given further insight into the behavior of the airtightness of the heritage buildings, as to our knowledge only a few studies have been carried out regarding this typology of buildings. However, despite having identified some interesting correlation for airtightness and construction type, they should be applied with caution because they are based on a limited number of cases. Further research is advised to supplement the present findings.
Author Contributions
Conceptualization, A.M.-G. and J.A.M.-G.; Methodology, J.A.M.-G. and R.J.H.-M.; Investigation, A.M.-G. and A.B.; Resources, J.M.H.-B. and R.J.H.-M.; Writing—original draft preparation, A.M.-G. and A.B.; Writing—review and editing, A.M.-G. and J.M.H.-B.; Supervision, J.A.M.-G. and A.B.; Funding acquisition, A.M.-G. All authors have read and agreed to the published version of the manuscript.
Funding
This work has been funded through the Researcher Training Program of the Department of Education, Language Policy and Culture of the Basque Government (Spain) with the PhD fellowship PRE_2016_2_0178.
Acknowledgments
The authors are grateful for the assistance provided by the Energy Section of the Department of Environment of the City of Donostia-San Sebastian and for the help of all the officials and workers of the buildings evaluated. Also, big thanks for the EAGI LHII construction institute of Donostia and San Bartolomé Muinoa S.A., for their collaboration and interest shown during the present study. Additionally, we would like to thank the Laboratory of the Quality Control of Buildings of the Basque Government and the colleagues of ENEDI Research Group of the University of the Basque Country UPV/EHU, for their invaluable technical support.
Conflicts of Interest
The authors declare no conflict of interest.
Appendix A
Figure A1.
Floor plans of the blower door tests performed in the Easo 22 case study.
Figure A1.
Floor plans of the blower door tests performed in the Easo 22 case study.

Figure A2.
Floor plans of the blower door tests performed in the Urbieta School case study.
Figure A2.
Floor plans of the blower door tests performed in the Urbieta School case study.

Figure A3.
Floor plans of the blower door tests performed in the Aldamar School case study.
Figure A3.
Floor plans of the blower door tests performed in the Aldamar School case study.

Figure A4.
Floor plans of the blower door tests performed in the Bermingham 11 case study.
Figure A4.
Floor plans of the blower door tests performed in the Bermingham 11 case study.

Figure A5.
Floor plans of the blower door tests performed in the Victoria-Eugenia Theatre case study.
Figure A5.
Floor plans of the blower door tests performed in the Victoria-Eugenia Theatre case study.

Figure A6.
Floor plans of the blower door tests performed in the City-Council of Donostia-San Sebastián case study.
Figure A6.
Floor plans of the blower door tests performed in the City-Council of Donostia-San Sebastián case study.

Figure A7.
Floor plans of the blower door tests performed in the Larramendi 13 case study.
Figure A7.
Floor plans of the blower door tests performed in the Larramendi 13 case study.

Figure A8.
Floor plans of the blower door tests performed in the Loiola 14 case study.
Figure A8.
Floor plans of the blower door tests performed in the Loiola 14 case study.

References
- Dodoo, A.; Gustavsson, L.; Sathre, R. Primary energy implications of ventilation heat recovery in residential buildings. Energy Build. 2011, 43, 1566–1572. [Google Scholar] [CrossRef]
- European Parliament. Directive 2010/31/EU of the European Parliament and of the Council of 19 May 2010 on the energy performance of buildings (recast). 2010/31/EU. Off. J. Eur. Union 2010, L, 153/13. Available online: http://eur-lex.europa.eu/LexUriServ/LexUriServ.do?uri=OJ:L:2010:153:0013:0035:EN:PDF (accessed on 15 September 2019).
- European Parliament. Directive 2012/27/EU of the European Parliament and of the Council of 25 October 2012 on energy efficiency, amending Directives 2009/125/EC and 2010/30/EU and repealing Directives 2004/8/EC and 2006/32. Off. J. Eur. Union 2012, 315, 1–56. Available online: http://eur-lex.europa.eu/LexUriServ/LexUriServ.do?uri=OJ:L:2012:315:0001:0056:en:PDF (accessed on 15 September 2019).
- European Parliament. Directive (EU) 2018/844 of the European Parliament and of the Council of 30 May 2018 amending Directive 2010/31/EU on the energy performance of buildings and Directive 2012/27/EU on energy efficiency. Dir (EU) 2018/844. Off. J. Eur. Union 2018, L, 156/75. Available online: https://eur-lex.europa.eu/procedure/EN/2016_381 (accessed on 19 June 2018).
- Fernández-Agüera, J.; Sendra, J.J.; Domínguez, S. Protocols for measuring the airtightness of multi-dwelling units in Southern Europe. Procedia Eng. 2011, 21, 98–105. [Google Scholar] [CrossRef]
- Troi, A.; Bastian, Z. Energy Efficiency Solutions for Historic Buildings: A Handbook; Birkhäuser: Basel, Switzerland, 2014. [Google Scholar]
- Eskola, L.; Alev, Û.; Arumägi, E.; Jokisalo, J.; Donarelli, A.; Sirén, K.; Kalamees, T. Airtightness, air exchange and energy performance in historic residential buildings with different structures. Int. J. Vent. 2015, 14, 11–26. [Google Scholar] [CrossRef]
- Alves, S.; Fernández-Agüera, J.; Sendra, J.J. Infiltration rate performance of buildings in the historic centre of Oporto. Inf. Constr. 2014, 66. [Google Scholar] [CrossRef]
- Akkurt, G.G.; Aste, N.; Borderon, J.; Buda, A.; Calzolari, M.; Chung, D.; Costanzo, V.; Del Pero, C.; Evola, G.; Huerto-Cardenas, H.E.; et al. Dynamic thermal and hygrometric simulation of historical buildings: Critical factors and possible solutions. Renew. Sustain. Energy Rev. 2020, 118, 109509. [Google Scholar] [CrossRef]
- Kronvall, J. Testing of houses for air leakage using a pressure method. Ashrae Trans. 1978, 84, 72–79. [Google Scholar]
- Gadsby, K.; Linteris, G.; Dutt, G.; Harrje, D. The Blower Door; Center for Energy and Environmental Studies, Princeton University: Princeton, NJ, USA, 1981; p. 124. [Google Scholar]
- ISO. ISO 7730: Ergonomics of the Thermal Environment. Analytical Determination and Interpretation of Thermal Comfort Using Calculation of the PMV and PPD Indices and Local Thermal Comfort criteria; ISO: Geneva, Switzerland, 2005. [Google Scholar]
- ISO. ISO 9972: Thermal Performance of Buildings—Determination of Air Permeability of Buildings—Fan Pressurization Method. Performance Thermique des Bâtiments—Détermination de la Perméabilité à L’air des Bâtiments—Méthode de Pressurisation par Ventilateur, 3rd ed.; ISO: Geneva, Switzerland, 2015; p. 26. [Google Scholar]
- Martín-Garín, A.; Millán-García, J.A.; Baïri, A.; Gabilondo, M.; Rodríguez, A. IoT and cloud computing for building energy efficiency (Ch. 10). Start-Up Creation, 2nd ed.; The Smart Eco-Efficient Built Environment; Elsevier: Amsterdam, The Netherlands, 2020; pp. 235–265. [Google Scholar] [CrossRef]
- ASHRAE. Ventilation and Infiltration; Ch. 16 of 2017 ASHRAE Handbook—Fundamentals, SI ed.; American Society of Heating, Refrigerating and Air-Conditioning Engineers: Atlanta, GA, USA, 2017. [Google Scholar]
- Persily, A.K.; Linteris, G.T. A Comparison of Measured and Predicted Infiltration Rates; ASHRAE Transactions: Peachtree Corners, GA, USA, 1983; pp. 183–200. [Google Scholar]
- Grimsrud, D.T.; Sherman, M.H.; Diamond, R.C.; Condon, P.E.; Rosenfeld, A.H. Infiltration: Pressuriztion Correlations: Detailed Measurement on a California House; No. LBL-7824; CONF-790112-5; Lawrence Berkeley National Laboratory: Berkeley, CA, USA, 1978. [Google Scholar]
- Sherman, M.H.; Grimsrud, D.T. Infiltration-Pressurization Correlation: Simplified Physical Modeling; Lawrence Berkeley National Laboratory: Berkeley, CA, USA, 1980. [Google Scholar]
- Sherman, M.H. Estimation of infiltration from leakage and climate indicators. Energy Build. 1987, 10, 81–86. [Google Scholar] [CrossRef]
- Jones, B.; Persily, A.; Sherman, M. The Origin and Application of Leakage-Infiltration Ratios. Conference Proceeding by ASHRAE and AIVC IAQ. 2016. Available online: https://www.techstreet.com/standards/the-origin-and-application-of-leakage-infiltration-ratios?product_id=1928359 (accessed on 19 December 2020).
- Jokisalo, J.; Kurnitski, J.; Korpi, M.; Kalamees, T.; Vinha, J. Building leakage, infiltration, and energy performance analyses for Finnish detached houses. Build. Environ. 2009, 44, 377–387. [Google Scholar] [CrossRef]
- Kronvall, J. Correlating Pressurization and Infiltration Rate Data—Tests of an Heuristic Model; Lund Institute of Technology, Division of Building Technology: Lund, Sweeden, 1980. [Google Scholar]
- Shaw, C.Y. A correlation between air infiltration and air tightness for houses in a developed residential area. Ashrae Trans. 1981, 87, 333–341. [Google Scholar]
- Dickerhoff, D.; Grimsrud, D.T.; Lipschutz, R.D. Component Leakage Testing in Residential Buildings; Lawrence Berkeley National Laboratory: Berkeley, CA, USA, 1982. [Google Scholar]
- Harrje, D.; Born, G. Cataloguing Air Leakage Components in Houses. In Proceedings of the American Council for an Energy-Efficient Economy, 1982 Summer Study, Santa Cruz, CA, USA, 21 August 1982; American Council for an Energy-Efficient Economy: Washington, DC, USA, 1982. [Google Scholar]
- European Comittee for Standarization. EN 15242—Ventilation for Buildings. Calculation Methods for the Determination of Air Flow Rates in Buildings Including Infiltration; EN Standard 15242; European Comittee for Standarization: Brussels, Belgium, 2007. [Google Scholar]
- Meiss, A.; Feijó-Muñoz, J. The energy impact of infiltration: A study on buildings located in north central Spain. Energy Effic. 2014, 8, 51–64. [Google Scholar] [CrossRef]
- Jimenez Tiberio, A.; Branchi, P. A study of air leakage in residential buildings. In Proceedings of the 2013 International Conference on New Concepts in Smart Cities: Fostering Public and Private Alliances (SmartMILE), Gijon, Spain, 11–13 December 2013; pp. 1–4. [Google Scholar]
- Villi, G.; Peretti, C.; Graci, S.; de Carli, M. Building leakage analysis and infiltration modelling for an Italian multi-family building. J. Build. Perform. Simul. 2013, 6, 98–118. [Google Scholar] [CrossRef]
- D’Ambrosio Alfano, F.R.; Dell’Isola, M.; Ficco, G.; Tassini, F. Experimental analysis of air tightness in Mediterranean buildings using the fan pressurization method. Build. Environ. 2012, 53, 16–25. [Google Scholar] [CrossRef]
- Sfakianaki, A.; Pavlou, K.; Santamouris, M.; Livada, I.; Assimakopoulos, M.N.; Mantas, P.; Christakopoulos, A. Air tightness measurements of residential houses in Athens, Greece. Build. Environ. 2008, 43, 398–405. [Google Scholar] [CrossRef]
- Sinnott, D.; Dyer, M. Air-tightness field data for dwellings in Ireland. Build. Environ. 2012, 51, 269–275. [Google Scholar] [CrossRef]
- Kalamees, T. Air tightness and air leakages of new lightweight single-family detached houses in Estonia. Build. Environ. 2007, 42, 2369–2377. [Google Scholar] [CrossRef]
- Ramos, N.M.M.; Almeida, R.M.S.F.; Curado, A.; Pereira, P.F.; Manuel, S.; Maia, J. Airtightness and ventilation in a mild climate country rehabilitated social housing buildings—What users want and what they get. Build. Environ. 2015, 92, 97–110. [Google Scholar] [CrossRef]
- Šadauskiene, J.; Paukštys, V.; Šeduikyte, L.; Banionis, K. Impact of air tightness on the evaluation of building energy performance in lithuania. Energies 2014, 7, 4972–4987. [Google Scholar] [CrossRef]
- Azkarate, A.; Ruiz De Ael, M.J.; Santana, A. El Patrimonio Arquitectónico; Plan Vasco de Cultura; Servicio de Publicaciones del Gobierno Vasco: Vitoria-Gasteiz, Spain, 2003. [Google Scholar]
- De Santoli, L.; d´Ambrosio Alfano, F.R. Energy efficiency and HVAC systems in existing and historical buildings. Rehva Eur. HVAC J. 2014, 51, 44–48. [Google Scholar]
- Cantin, R.; Burgholzer, J.; Guarracino, G.; Moujalled, B.; Tamelikecht, S.; Royet, B.G. Field assessment of thermal behaviour of historical dwellings in France. Build. Environ. 2010, 45, 473–484. [Google Scholar] [CrossRef]
- Ueno, K. Masonry wall interior insulation retrofit embedded beam simulations. In Proceedings of the Building Enclosure Science & Technology Conference, BEST 3: High performance buildings–combining field experience with innovation, Atlanta, GA, USA, 2–4 April 2012. [Google Scholar]
- Hens, H. Heat, Air and Moisture Transfer in Highly Insulated Envelope Parts, Task 1: Modelling; Final Report, Modelling, International Energy Agency, Annex 24; Catholic University-Leuven, Laboratorium for Building Physics: Antwerp, Belgium, 1996; Volume 1. [Google Scholar]
- Künzel, H.M. Simultaneous Heat and Moisture Transport in Building Components; One-and two-dimensional calculation using simple parameters; Fraunhofer Institute of Building Physics: Stuttgart, Germany, 1995. [Google Scholar]
- European Comittee for Standarization. EN 15026: 2007: Hygrothermal Performance of Building Components and Building Elements-Assessment of Moisture Transfer by Numerical Simulation; EN Standard 15026; European Comittee for Standarization: Brussels, Belgium, 2007. [Google Scholar]
- ASHRAE. Standard 160-2009, Criteria for Moisture-Control Design Analysis in Buildings; Refrigerat ing and Air-conditioning Engineers; American Society of Heating: Atlanta, GA, USA, 2009. [Google Scholar]
- WTA (Ed.) Wissenschaftlich-Technische Arbeitsgemeinschaft für Bauwerkserhaltung und Denkmalpflege e.V. Merkblatt 6-2, Simulation wärme- und feuchtetechnischer Prozesse (Simulation of heat and moisture transfer); WTA-Publications, Fraunhofer IRB-Verlag: Stuttgart, Germany, 2014. [Google Scholar]
- Andreotti, M.; Bottino-Leone, D.; Calzolari, M.; Davoli, P.; Dias Pereira, L.; Lucchi, E.; Troi, A. Applied Research of the Hygrothermal Behaviour of an Internally Insulated Historic Wall without Vapour Barrier: In Situ Measurements and Dynamic Simulations. Energies 2020, 13, 3362. [Google Scholar] [CrossRef]
- Kehl, D.; Ruisinger, U.; Plagge, R.; Grunewald, J. Wooden Beam Ends in Masonry with Interior Insulation; A literature review and simulation on causes and assessment of decay; CESBP: Vienna, Austria, 2013; pp. 299–304. [Google Scholar]
- Ruisinger, U. Long-term measurements and simulations of five internal insulation systems and their impact on wooden beam heads. In Proceedings of the 2nd Central European Symposium on Building Physics, Vienna, Austria, 9–11 September 2013; p. 27. [Google Scholar]
- Viitanen, H.; Toratti, T.; Makkonen, L.; Peuhkuri, R.; Ojanen, T.; Ruokolainen, L.; Räisänen, J. Towards modelling of decay risk of wooden materials. Eur. J. Wood Wood Prod. 2010, 68, 303–313. [Google Scholar] [CrossRef]
- Viitanen, H. Modelling the time factor in the development of brown rot decay in pine and spruce sapwood—The effect of critical humidity and temperature conditions. Holzforschung 1997, 51, 99–106. [Google Scholar] [CrossRef]
- De Santoli, L. Guidelines on energy efficiency of cultural heritage. Energy Build. 2015, 86, 534–540. [Google Scholar] [CrossRef]
- Phoenix, T. Lessons learned: ASHRAE’s approach in the refurbishment of historic and existing buildings. Energy Build. 2015, 95, 13–14. [Google Scholar] [CrossRef]
- ASHRAE. ASHRAE Guideline 34-2019. Energy Guideline for Historic Buildings, SI ed.; American Society of Heating, Refrigerating and Air-Conditioning Engineers: Atlanta, GA, USA, February 2019. [Google Scholar]
- Arumägi, E.; Mändel, M.; Kalamees, T. Method for Assessment of Energy Retrofit Measures in Milieu Valuable Buildings. Energy Procedia 2015, 78, 1027–1032. [Google Scholar] [CrossRef][Green Version]
- Instituto Nacional de Estadística (INE). Censos de Población y Viviendas 2011. Available online: https://www.ine.es/index.htm (accessed on 19 December 2020).
- Martín-Ramos, A. Los Orígenes del Ensanche Cortázar de San Sebastián. Fundación Caja de Arquitectos: Barcelona, Spain, 2004; ISBN 8493370142. [Google Scholar]
- Ayuntamiento de Donostia-San Sebastián, Departamento de Urbanismo. Plan Especial de Protección del Patrimonio Urbanístico Construido de San Sebastián. 2013. Available online: https://www.donostia.eus/info/ciudadano/urbanismo_planos.nsf/fwCategoria?ReadForm&idioma=cas&id=A423010377686&cat=Planes%20Especiales%20(PE) (accessed on 19 December 2020).
- Walther, W.; Rosenthal, B. Airtightness Testing of Large and Multi-Family Buildings in an Energy Performance Regulation Context. 2009. Available online: https://www.buildup.eu/en/node/7041 (accessed on 19 December 2020).
- De Pani, S. A Study on Single Blower Door Methods for Multifamily Buildings in Montreal. Ph.D. Thesis, Concordia University, Montreal, QC, Canada, 1999. [Google Scholar]
- Vinha, J.; Manelius, E.; Korpi, M.; Salminen, K.; Kurnitski, J.; Kiviste, M.; Laukkarinen, A. Airtightness of residential buildings in Finland. Build. Environ. 2015, 93, 128–140. [Google Scholar] [CrossRef]
- D’Ambrosio Alfano, F.R.; Dell’Isola, M.; Ficco, G.; Palella, B.I.; Riccio, G. Experimental air-tightness analysis in mediterranean buildings after windows retrofit. Sustainability 2016, 8, 991. [Google Scholar] [CrossRef]
- Furbringer, J.M.; Roecker, C.; Roulet, C.A. The use of a guarded zone pressurization technique to measure air flow permeabilities of a multi-zone building. In Proceedings of the 9th AIVC Conference “Effective Ventilation”, Gent, Belgium, 12–15 September 1988. [Google Scholar]
- Proskiw, G. An Innovative Airtightness Test Procedure for Separating Envelope Air Leakage from Interior Partition air Leakage in Multi-Zone Buildings. Ph.D. Thesis, Concordia University, Montreal, QC, Canada, 2007. [Google Scholar]
- Urquhart, R.; Richman, R.; Finch, G. The effect of an enclosure retrofit on air leakage rates for a multi-unit residential case-study building. Energy Build. 2015, 86, 35–44. [Google Scholar] [CrossRef]
Publisher’s Note: MDPI stays neutral with regard to jurisdictional claims in published maps and institutional affiliations. |
© 2020 by the authors. Licensee MDPI, Basel, Switzerland. This article is an open access article distributed under the terms and conditions of the Creative Commons Attribution (CC BY) license (http://creativecommons.org/licenses/by/4.0/).









