Demand Response Program Expansion in Korea through Particulate Matter Forecasting Based on Deep Learning and Fuzzy Inference
Abstract
1. Introduction
- A novel model for PM prediction based on an ANN and regulations on the output limits of coal-fired power generation using fuzzy inference.
- Feasible solutions to the currently implemented DR program (PMDR) based on the proposed model.
- Proposes a direction for policy reference for improving the DR market.
2. Particulate Matter Demand Response in Korea
2.1. Reorganization of the Demand Response Program in Korea
2.2. Workflow of PMDR
2.3. Limitations of Current PMDR Program
3. Proposed Model for PM Prediction Based on Deep Learning and Fuzzy Inference
3.1. PM Prediction through ANN
3.1.1. Training Data Selection
3.1.2. Preprocessing
3.1.3. Hyper-Parameter Tuning
3.2. Fuzzy Inference Engine
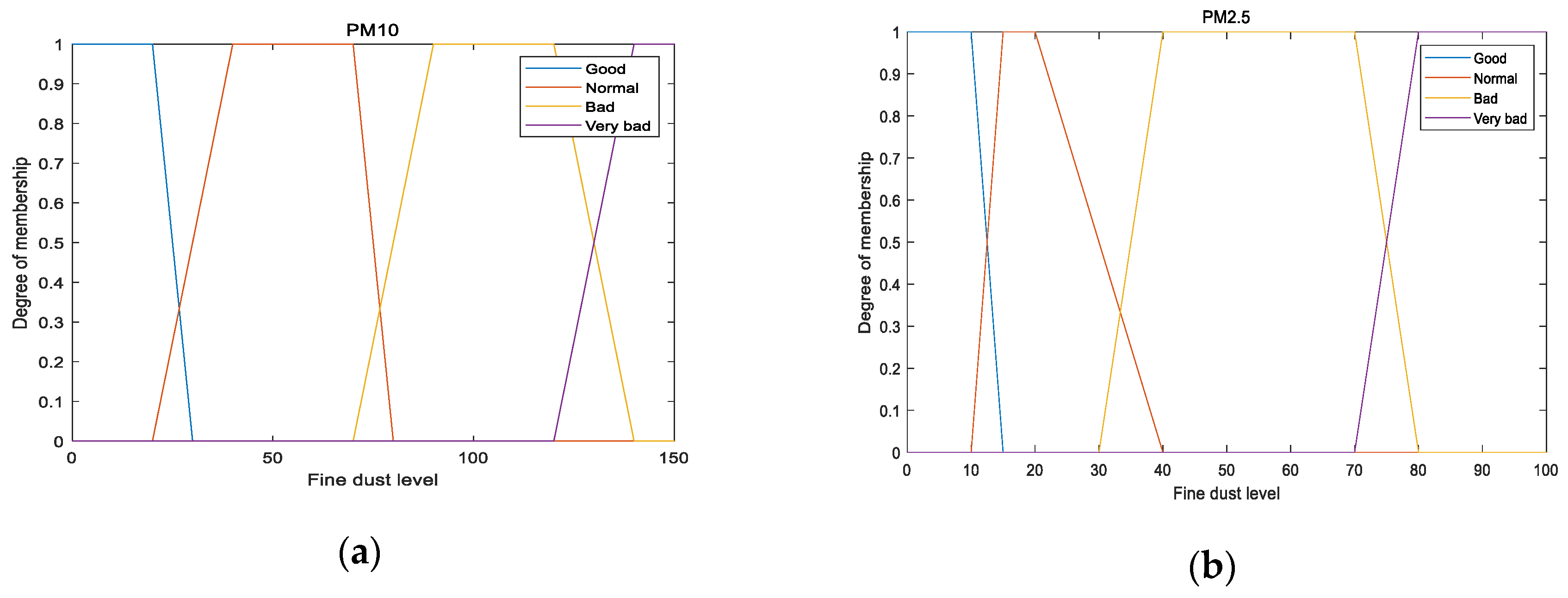
3.2.1. Fuzzification
3.2.2. Rule Evaluation
- Rule 1: If PM10 = VB or PM2.5 = VB, then the coal generator limit level is high
- Rule 2: If PM10 = VB or PM2.5 = B, then the coal generator limit level is high
- Rule 3: If PM10 = VB or PM2.5 = N, then the coal generator limit level is medium
- Rule 4: If PM10 = VB or PM2.5 = G, then the coal generator limit level is medium
- Rule 5: If PM10 = B or PM2.5 = VB, then the coal generator limit level is high
- Rule 6: If PM10 = B or PM2.5 = B, then the coal generator limit level is medium
- Rule 7: If PM10 = B or PM2.5 = N, then the coal generator limit level is low
- Rule 8: If PM10 = B or PM2.5 = G, then the coal generator limit level is low
- Rule 9: If PM10 = N or PM2.5 = VB, then the coal generator limit level is high
- Rule 10: If PM10 = N or PM2.5 = B, then the coal generator limit level is low
- Rule 11: If PM10 = N or PM2.5 = N, then the coal generator limit level is zero
- Rule 12: If PM10 = N or PM2.5 = G, then the coal generator limit level is zero
- Rule 13: If PM10 = G or PM2.5 = VB, then the coal generator limit level is high
- Rule 14: If PM10 = G or PM2.5 = B, then the coal generator limit level is low
- Rule 15: If PM10 = G or PM2.5 = N, then the coal generator limit level is zero
- Rule 16: If PM10 = G or PM2.5 = G, then the coal generator limit level is zero
3.2.3. Defuzzification
4. Simulation Results and Discussion
4.1. PM Prediction with Validation Data
4.2. Fuzzy Inference Engine
4.3. Proposed New DR Program Process
5. Conclusions
Author Contributions
Funding
Conflicts of Interest
References
- World Health Oraganization. Outdoor Air Pollution a Leading Environmental Cause of Cancer Deaths; International Agency for Research on Cancer: Lyon, France, 2013. [Google Scholar]
- Chan, C.K.; Yao, X. Air pollution in mega cities in China. Atmos. Environ. 2008, 42, 1–42. [Google Scholar] [CrossRef]
- Zanobetti, A.; Schwartz, J.; Samoli, E.; Gryparis, A.; Touloumi, G.; Peacock, J.; Anderson, R.H.; Le Tertre, A.; Bobros, J.; Celko, M.; et al. The temporal pattern of respiratory and heart disease mortality in response to air pollution. Environ. Health Perspect. 2003, 111, 1188–1193. [Google Scholar] [CrossRef]
- Balakrishnan, K.; Dey, S.; Gupta, T.; Dhaliwal, R.S.; Brauer, M.; Cohen, A.J.; Stanaway, J.D.; Beig, G.; Joshi, T.K.; Aggarwal, A.N.; et al. The impact of air pollution on deaths, disease burden, and life expectancy across the states of India: The Global Burden of Disease Study 2017. Lancet Planet. Health 2019, 3, e26–e39. [Google Scholar] [CrossRef]
- Singh, P.; Dey, S.; Chowdhury, S.; Bali, K. Early Life Exposure to Outdoor Air Pollution: Effect on Child Health in India; Brookings India Working Paper Series; Brookings India: New Delhi, India, 2019. [Google Scholar]
- Liao, X.; Tu, H.; Maddock, J.E.; Fan, S.; Lan, G.; Wu, Y.; Yuan, Z.K.; Lu, Y. Residents’ perception of air quality, pollution sources, and air pollution control in Nanchang, China. Atmos. Pollut. 2015, 6, 835–841. [Google Scholar] [CrossRef]
- Liu, X.; Zhu, H.; Hu, Y.; Feng, S.; Chu, Y.; Wu, Y.; Wang, C.; Zhang, Y.; Yuan, Z.; Lu, Y. Public’s health risk awareness on urban air pollution in Chinese megacities: The cases of Shanghai, Wuhan and Nanchang. Int. J. Environ. 2016, 13, 845. [Google Scholar] [CrossRef]
- Manisalidis, I.; Stavropoulou, E.; Stavropoulos, A.; Bezirtzoglou, E. Environmental and health impacts of air pollution: A review. Front. Public Health 2020, 8, 1–13. [Google Scholar] [CrossRef]
- Eom, J.; Hyun, M.; Lee, J.; Lee, H. Increase in household energy consumption due to ambient air pollution. Nat. Energy 2020. [Google Scholar] [CrossRef]
- Institute for Health Metrics and Evaluation. State of Global Air/2017: A Special Report on Global Exposure to Air Pollution and Its Disease Burden; Institute for Health Metrics and Evaluation: Seattle, WA, USA, 2017. [Google Scholar]
- Ministry of Environment in Korea. Available online: http://eng.me.go.kr/eng/web/index.do?menuId=464&firstItemIndex=Topics (accessed on 3 November 2020).
- Oprea, M.; Popescu, M.; Dragomir, E.G.; Mihalache, S.F. Models of particulate matter concentration forecasting based on artificial neural networks. In Proceedings of the 2017 9th IEEE International Conference on Intelligent Data Acquisition and Advanced Computing Systems: Technology and Applications (IDAACS), Bucharest, Romania, 21–23 September 2017; pp. 782–787. [Google Scholar] [CrossRef]
- Xu, Y.; Lan, S. Additive Calibration Model for the Monitoring Data of PM2.5 and PM10 Based on ARIMA and Multiple Linear Regression. In Proceedings of the 2019 International Conference on Economic Management and Model Engineering (ICEMME), Malacca, Malaysia, 6–8 December 2019. [Google Scholar]
- Kalate Ahani, I.; Salari, M.; Shadma, A. Statistical models for multi-step-ahead forecasting of fine particulate matter in urban areas. Atmos. Pollut. Res. 2019, 10, 689–700. [Google Scholar] [CrossRef]
- Park, J.-H.; Yoo, S.-J.; Kim, K.-J.; Gu, Y.-H.; Lee, K.-H.; Son, U.-H. PM10 density forecast model using long short term memory. In Proceedings of the 2017 Ninth International Conference on Ubiquitous and Future Networks (ICUFN), Milan, Italy, 4–7 July 2017; pp. 576–581. [Google Scholar]
- Kang, S.; Kim, N.; Lee, B. Fine Dust Forecast Based on Recurrent Neural Networks. In Proceedings of the 2019 21st International Conference on Advanced Communication Technology (ICACT), PyeongChang, Korea, 17–20 February 2019. [Google Scholar]
- Dua, R.D.; Madaan, D.M.; Mukherjee, P.M.; Lall, B.L. Real Time Attention Based Bidirectional Long Short-Term Memory Networks for Air Pollution Forecasting. In Proceedings of the 2019 IEEE Fifth International Conference on Big Data Computing Service and Applications (BigDataService), Newark, CA, USA, 4–9 April 2019. [Google Scholar]
- Tsai, Y.-T.; Zeng, Y.-R.; Chang, Y.-S. Air Pollution Forecasting Using RNN with LSTM. In Proceedings of the 2018 IEEE 16th Intl Conf on Dependable, Autonomic and Secure Computing, 16th Intl Conf on Pervasive Intelligence and Computing, 4th Intl Conf on Big Data Intelligence and Computing and Cyber Science and Technology Congress (DASC/PiCom/DataCom/CyberSciTech), Athens, Greece, 12–15 August 2018. [Google Scholar]
- Li, T.; Hua, M.; Wu, X. A Hybrid CNN-LSTM Model for Forecasting Particulate Matter (PM2.5). IEEE Access 2020, 8, 26933–26940. [Google Scholar] [CrossRef]
- Bueno, A.; Coelho, G.P.; Bertini, J.R. Dynamic ensemble mechanisms to improve particulate matter forecasting. Appl. Soft Comput. 2020, 91, 106123. [Google Scholar] [CrossRef]
- Li, W.; Zhou, J.; Xie, K.; Xiong, X. Power System Risk Assessment Using a Hybrid Method of Fuzzy Set and Monte Carlo Simulation. IEEE Trans. Power Syst. 2008, 23, 336–343. [Google Scholar]
- Omran, N.G.; Filizadeh, S. Location-Based Forecasting of Vehicular Charging Load on the Distribution System. IEEE Trans. Smart Grid. 2014, 5, 632–641. [Google Scholar] [CrossRef]
- Qela, B.; Mouftah, H.T. Peak Load Curtailment in a Smart Grid via Fuzzy System Approach. IEEE Trans. Smart Grid. 2014, 5, 761–768. [Google Scholar] [CrossRef]
- Gu, C.; Yang, W.; Song, Y.; Li, F. Distribution Network Pricing for Uncertain Load Growth Using Fuzzy Set Theory. IEEE Trans. Smart Grid 2016, 7, 1932–1940. [Google Scholar] [CrossRef]
- Sulandari, W.; Subanar; Lee, M.H.; Rodrigues, P.C. Indonesian electricity load forecasting using singular spectrum analysis, fuzzy systems and neural networks. Energy 2020, 190, 116408. [Google Scholar] [CrossRef]
- Chen, P.-C.; Kezunovic, M. Fuzzy Logic Approach to Predictive Risk Analysis in Distribution Outage Management. IEEE Trans. Smart Grid 2016, 7, 2827–2836. [Google Scholar] [CrossRef]
- Kim, P.W. Operating an environmentally sustainable city using fine dust level big data measured at individual elementary schools. Sustain. Cities Soc. 2018, 37, 1–6. [Google Scholar] [CrossRef]
- Albadi, M.H.; El-Saadany, E.F. A summary of demand response in electricity markets. Electr. Power Syst. Res. 2008, 78, 1989–1996. [Google Scholar] [CrossRef]
- Ryu, J.; Kim, J. Non-Cooperative Indirect Energy Trading with Energy Storage Systems for Mitigation of Demand Response Participation Uncertainty. Energies 2020, 13, 883. [Google Scholar] [CrossRef]
- Airkorea. Available online: https://www.airkorea.or.kr/eng (accessed on 3 November 2020).
- Wang, C. A Study of Membership Functions on Mamdani-Type Fuzzy Inference System for Industrial Decision-Making. Master‘s Thesis, Lehigh University, Bethlehem, PA, USA, 2015. [Google Scholar]
- Bungău, C.C.; Prada, I.F.; Prada, M.; Bungău, C. Design and Operation of Constructions: A Healthy Living Environment-Parametric Studies and New Solutions. Sustainability 2019, 11, 6824. [Google Scholar] [CrossRef]
- Gerber Machado, P.; Rodrigues Teixeira, A.C.; Mendes de Almeida Collaço, F.; Hawkes, A.; Mouette, D. Assessment of Greenhouse Gases and Pollutant Emissions in the Road Freight Transport Sector: A Case Study for São Paulo State, Brazil. Energies 2020, 13, 5433. [Google Scholar] [CrossRef]
- Liu, Z.; Chen, X.; Cai, J.; Baležentis, T.; Li, Y. The Impact of “Coal to Gas” Policy on Air Quality: Evidence from Beijing, China. Energies 2020, 13, 3876. [Google Scholar] [CrossRef]
- Roh, M.; Jeon, S.; Kim, S.; Yu, S.; Heshmati, A.; Kim, S. Modeling Air Pollutant Emissions in the Provincial Level Road Transportation Sector in Korea: A Case Study of the Zero-Emission Vehicle Subsidy. Energies 2020, 13, 3999. [Google Scholar] [CrossRef]













| Layer (Type) | Output Shape | # of Parameter |
|---|---|---|
| Dense (Dense) | (None, 102) | 714 |
| Dense_1 (Dense) | (None, 96) | 9888 |
| Dense_2 (Dense) | (None, 1) | 97 |
| Total number of parameters: 10,669, Learning rate: 0.04, Loss: 0.1118. | ||
| Linguistic Term (PM10) | Linguistic Term (PM2.5) | ||||
|---|---|---|---|---|---|
| G | Good | 0–30 | G | Good | 0–15 |
| N | Normal | 31–80 | N | Normal | 16–35 |
| B | Bad | 81–150 | B | Bad | 36–75 |
| VB | Very Bad | 151+ | VB | Very Bad | 76+ |
Publisher’s Note: MDPI stays neutral with regard to jurisdictional claims in published maps and institutional affiliations. |
© 2020 by the authors. Licensee MDPI, Basel, Switzerland. This article is an open access article distributed under the terms and conditions of the Creative Commons Attribution (CC BY) license (http://creativecommons.org/licenses/by/4.0/).
Share and Cite
Ryu, J.; Kim, J. Demand Response Program Expansion in Korea through Particulate Matter Forecasting Based on Deep Learning and Fuzzy Inference. Energies 2020, 13, 6393. https://doi.org/10.3390/en13236393
Ryu J, Kim J. Demand Response Program Expansion in Korea through Particulate Matter Forecasting Based on Deep Learning and Fuzzy Inference. Energies. 2020; 13(23):6393. https://doi.org/10.3390/en13236393
Chicago/Turabian StyleRyu, Jeseok, and Jinho Kim. 2020. "Demand Response Program Expansion in Korea through Particulate Matter Forecasting Based on Deep Learning and Fuzzy Inference" Energies 13, no. 23: 6393. https://doi.org/10.3390/en13236393
APA StyleRyu, J., & Kim, J. (2020). Demand Response Program Expansion in Korea through Particulate Matter Forecasting Based on Deep Learning and Fuzzy Inference. Energies, 13(23), 6393. https://doi.org/10.3390/en13236393

