An Integrated Prediction and Optimization Model of a Thermal Energy Production System in a Factory Producing Furniture Components
Abstract
1. Introduction
2. Methodology
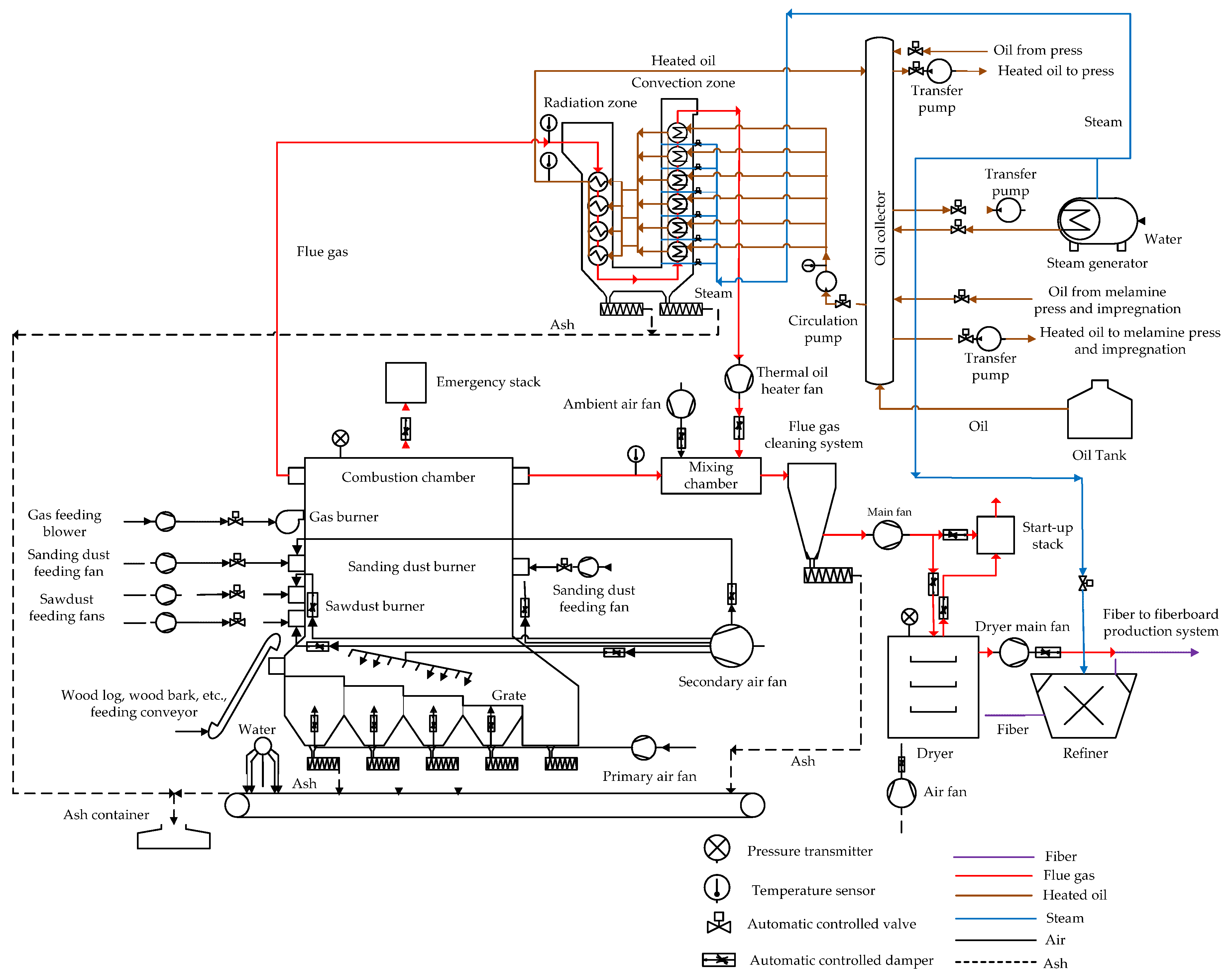
2.1. The Facility
2.2. Data Description
2.3. Variable Selection
2.4. Prediction Algorithms
2.4.1. Regression Tree
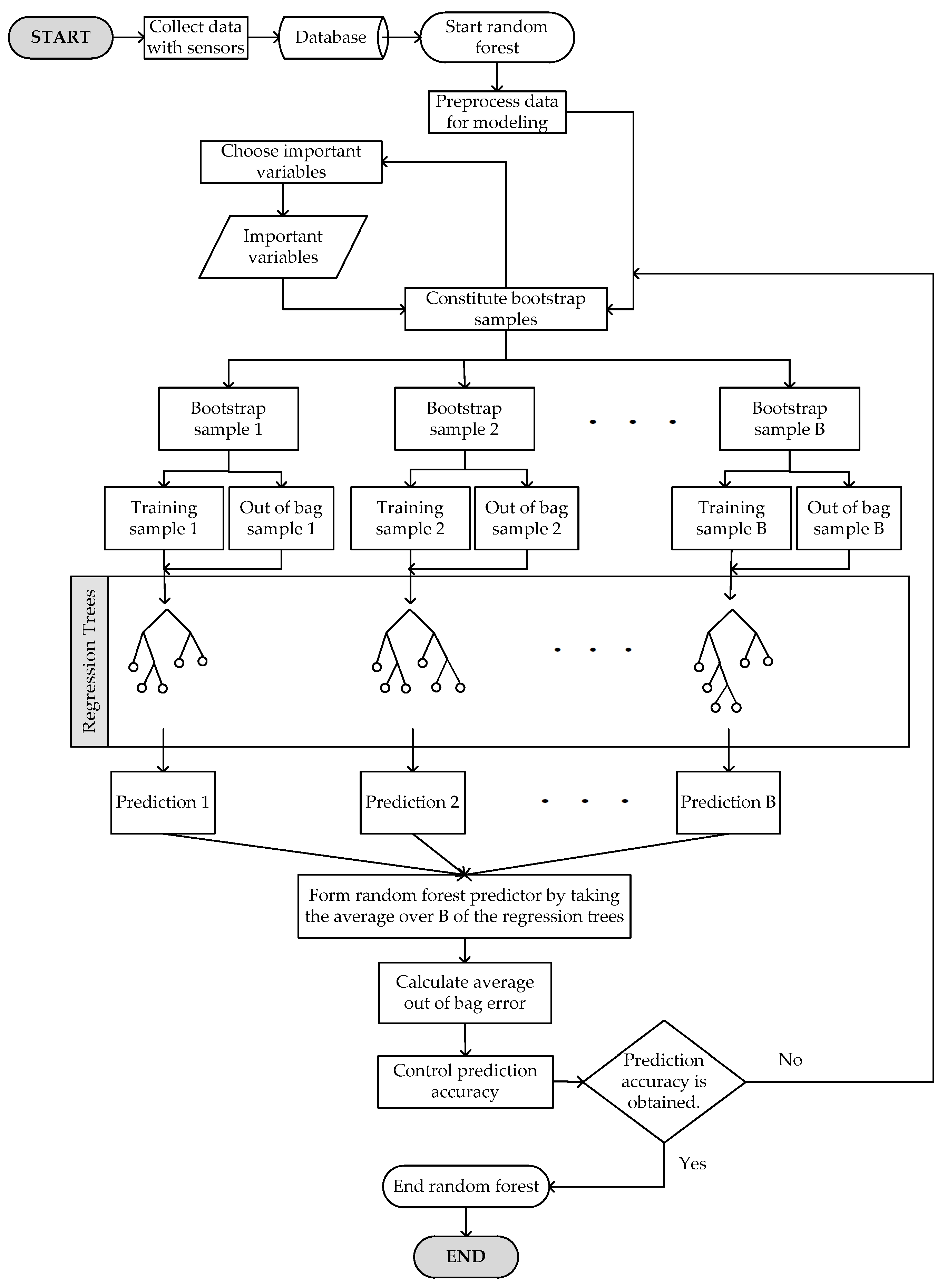
2.4.2. Random Forest
2.4.3. Non-Linear Regression
2.4.4. Support Vector Regression
2.4.5. Artificial Neural Networks
Back-Propagation Algorithm
Levenberg–Marquardt Algorithm
2.5. Modeling Accuracy
2.6. Optimization Model
3. Results and Discussion
4. Conclusions
Author Contributions
Funding
Acknowledgments
Conflicts of Interest
References
- Yin, C.; Rosendahl, L.A.; Kaer, S.K. Grate-firing of biomass for heat and power production. Prog. Energy Combust. Sci. 2008, 34, 725–754. [Google Scholar] [CrossRef]
- Kim, M.H.; Song, H.B. Analysis of the global warming potential for wood waste recycling system. J. Clean. Prod. 2014, 69, 199–207. [Google Scholar] [CrossRef]
- Sulaiman, C.; Abdul-Rahim, A.S.; Ofozor, C.A. Does wood biomass energy use reduce CO2 emissions in European Union member countries? Evidence from 27 members. J. Clean. Prod. 2020, 253, 119996. [Google Scholar] [CrossRef]
- Bridgwater, A.V. Renewable fuels and chemicals by thermal processing of biomass. Chem. Eng. J. 2003, 91, 87–102. [Google Scholar] [CrossRef]
- Osman, A.I.; Abdelkader, A.; Farrell, C.; Rooney, D.; Morgan, K. Reusing, recycling and up-cycling of biomass: A review of practical and kinetic modelling approaches. Fuel Process. Technol. 2019, 192, 179–202. [Google Scholar] [CrossRef]
- Costa, M.; Massarotti, N.; Indrizzi, V.; Rajh, B.; Yin, C.; Samec, N. Engineering bed models for solid fuel conversion process in grate-fired boilers. Energy 2014, 77, 244–253. [Google Scholar] [CrossRef]
- Cai, Y.; Tay, K.; Zheng, Z.; Yang, W.; Wang, H.; Zeng, G. Modeling of ash formation and deposition processes in coal and biomass fired boilers: A comprehensive review. Appl. Energy 2018, 230, 1447–1544. [Google Scholar] [CrossRef]
- Rezeau, A.; Diez, L.I.; Royo, J.; Diaz-Ramirez, M. Efficient diagnosis of grate-fired biomass boilers by a simplified CFD-based approach. Fuel Process. Technol. 2018, 171, 318–329. [Google Scholar] [CrossRef]
- Yin, C.; Rosendahl, L.; Kaer, S.K.; Clausen, S.; Hvid, S.L.; Hille, T. Mathematical modeling and experimental study of biomass combustion in a thermal 108 MW grate-fired boiler. Energy Fuels 2008, 22, 1380–1390. [Google Scholar] [CrossRef]
- Haberle, I.; Skreiberg, O.; Lazar, J.; Haugen, N.E.L. Numerical models for thermochemical degradation of thermally thick woody biomass, and their application in domestic wood heating appliances and grate furnaces. Prog. Energy Combust. Sci. 2017, 63, 204–252. [Google Scholar] [CrossRef]
- Bermudez, C.A.; Porteiro, J.; Varela, L.G.; Chapela, S.; Patino, D. Three-dimensional CFD simulation of a large-scale grate-fired biomass furnace. Fuel Process. Technol. 2020, 198, 106219. [Google Scholar] [CrossRef]
- Yin, C.; Kaer, S.K.; Rosendahl, L.; Hvid, S.L. Co-firing straw with coal in a swirl-stabilized dual-feed burner: Modelling and experimental validation. Bioresour. Technol. 2010, 101, 4169–4178. [Google Scholar] [CrossRef] [PubMed]
- Ranzi, E.; Pierucci, S.; Aliprandi, P.C.; Stringa, S. Comprehensive and detailed kinetic model of a traveling grate combustor of biomass. Energy Fuels 2011, 25, 4195–4205. [Google Scholar] [CrossRef]
- Kusiak, A.; Smith, M. Data mining in design of products and production systems. Annu. Rev. Control. 2007, 31, 147–156. [Google Scholar] [CrossRef]
- Mishra, S.; Tripathy, H.K.; Mallick, P.K.; Bhoi, A.K.; Barsocchi, P. EAGA-MLP- An enhanced and adaptive hybrid classification model for diabetes diagnosis. Sensors 2020, 20, 4036. [Google Scholar] [CrossRef] [PubMed]
- Sun, T.; Xia, B.; Liu, Y.; Lai, Y.; Zheng, W.; Wang, H.; Wang, W.; Wang, M. A novel hybrid prognostic approach for remaining useful life estimation of lithium-ion batteries. Energies 2019, 12, 3678. [Google Scholar] [CrossRef]
- Rushdi, M.A.; Rushdi, A.A.; Dief, T.N.; Halawa, A.M.; Yoshida, S.; Schmehl, R. Power prediction of airborne wind energy systems using multivariate machine learning. Energies 2020, 13, 2367. [Google Scholar] [CrossRef]
- Yoo, K.; Shukla, S.K.; Ahn, J.J.; Oh, K.; Park, J. Decision tree-based data mining and rule induction for identifying hydrogeological parameters that influence groundwater pollution sensitivity. J. Clean. Prod. 2016, 122, 277–286. [Google Scholar] [CrossRef]
- Mihaita, A.S.; Dupont, L.; Chery, O.; Camargo, M.; Cai, C. Evaluating air quality by combining stationary, smart mobile pollution monitoring and data-driven modelling. J. Clean. Prod. 2019, 221, 398–418. [Google Scholar] [CrossRef]
- Chen, Y.K.; Chiu, F.R.; Chang, Y.C. Implementing green supply chain management for online pharmacies through a VADD inventory model. Int. J. Environ. Res. Public Health 2019, 16, 4454. [Google Scholar] [CrossRef]
- Kalogirou, S.A. Artificial intelligence for the modeling and control of combustion processes: A review. Prog. Energy Combust. Sci. 2003, 29, 515–566. [Google Scholar] [CrossRef]
- Chu, J.Z.; Shieh, S.S.; Jang, S.S.; Chien, C.I.; Wan, H.P.; Ko, H.H. Constrained optimization of combustion in a simulated coal-fired boiler using artificial neural network model and information analysis. Fuel 2003, 82, 693–703. [Google Scholar] [CrossRef]
- Hao, Z.; Qian, X.; Cen, K.; Jianren, F. Optimizing pulverized coal combustion performance based on ANN and GA. Fuel Process. Technol. 2003, 85, 113–124. [Google Scholar] [CrossRef]
- Rusinowski, H.; Stanek, W. Neural modelling of steam boilers. Energy Convers. Manag. 2007, 48, 2802–2809. [Google Scholar] [CrossRef]
- Chandok, J.S.; Kar, I.N.; Tuli, S. Estimation of furnace exit gas temperature (FEGT) using optimized radial basis and back-propagation neural networks. Energy Convers. Manag. 2008, 49, 1989–1998. [Google Scholar] [CrossRef]
- Gu, Y.; Zhao, W.; Wu, Z. Online adaptive least squares support vector machine and its application in utility boiler combustion optimization systems. J. Process. Control. 2011, 21, 1040–1048. [Google Scholar] [CrossRef]
- Liukkonen, M.; Heikkinen, M.; Hiltunen, T.; Halikka, E.; Kuivalainen, R.; Hiltunen, Y. Artificial neural networks for analysis of process states in fluidized bed combustion. Energy 2011, 36, 339–347. [Google Scholar] [CrossRef]
- Lv, Y.; Liu, J.; Yang, T.; Zeng, D. A novel least squares support vector machine ensemble model for NOx emission prediction of a coal-fired boiler. Energy 2013, 55, 319–329. [Google Scholar] [CrossRef]
- Gatternig, B.; Karl, J. Prediction of ash-induced agglomeration in biomass-fired fluidized beds by an advanced regression-based approach. Fuel 2015, 161, 157–167. [Google Scholar] [CrossRef]
- Toth, P.; Garami, A.; Csordas, B. Image-based deep neural network prediction of the heat output of a step-grate biomass boiler. Appl. Energy 2017, 200, 155–169. [Google Scholar] [CrossRef]
- Böhler, L.; Görtler, G.; Krail, J.; Kozek, M. Carbon monoxide emission models for small-scale biomass combustion of wooden pellets. Appl. Energy 2019, 254, 113668. [Google Scholar] [CrossRef]
- Yang, T.; Ma, K.; Lv, Y.; Bai, Y. Real-time dynamic prediction model of NOx emission of coal-fired boilers under variable load conditions. Fuel 2020, 274, 117811. [Google Scholar] [CrossRef]
- Hao, Z.; Kefa, C.; Jianbo, M. Combining neural network and genetic algorithms to optimize low NOx pulverized coal combustion. Fuel 2001, 80, 2143–2169. [Google Scholar] [CrossRef]
- Si, F.; Romero, C.E.; Yao, Z.; Schuster, E.; Xu, Z.; Morey, R.L.; Liebowitz, B.N. Optimization of coal-fired boiler SCRs based on modified support vector machine models and genetic algorithms. Fuel 2009, 88, 806–816. [Google Scholar] [CrossRef]
- Zhou, H.; Zhao, J.P.; Zheng, L.G.; Wang, C.L.; Cen, K.F. Modeling NOx emissions from coal-fired utility boilers using support vector regression with ant colony optimization. Eng. Appl. Artif. Intell. 2012, 25, 147–158. [Google Scholar] [CrossRef]
- Wang, C.; Liu, Y.; Zheng, S.; Jiang, A. Optimizing combustion of coal fired boilers for reducing NOx emission using gaussian process. Energy 2018, 153, 149–158. [Google Scholar] [CrossRef]
- Shi, Y.; Zhong, W.; Chen, X.; Yu, A.B.; Li, J. Combustion optimization of ultra supercritical boiler based on artificial intelligence. Energy 2019, 170, 804–817. [Google Scholar] [CrossRef]
- Piekarski, C.M.; de Francisco, A.C.; da Luz, L.M.; Kovaleski, J.L.; Silva, D.A.L. Life cycle assessment of medium-density fiberboard (MDF) manufacturing process in Brazil. Sci. Total Environ. 2017, 575, 103–111. [Google Scholar] [CrossRef]
- Breiman, L.; Friedman, J.H.; Olshen, R.A.; Stone, C.J. Classification and Regression Trees, 1st ed.; Pacific Grove: Wadsworth, OH, USA, 1984. [Google Scholar]
- Loh, W.Y.; Shih, Y.S. Split selection methods for classification trees. Stat. Sin. 1997, 7, 815–840. [Google Scholar]
- Loh, W.Y. Regression trees with unbiased variable selection and interaction detection. Stat. Sin. 2002, 12, 361–386. [Google Scholar]
- Breiman, L. Random forests. Mach. Learn. 2001, 45, 5–32. [Google Scholar] [CrossRef]
- Seber, G.A.F.; Wild, C.J. Nonlinear Regression, 1st ed.; John Wiley & Sons: Hoboken, NJ, USA, 2003. [Google Scholar]
- Vapnik, V. The Nature of Statistical Learning Theory, 1st ed.; Springer: New York, NY, USA, 1995. [Google Scholar]
- Haykin, S. Neural Networks and Learning Machines, 3rd ed.; Pearson Prentice Hall: Hoboken, NJ, USA, 2009. [Google Scholar]
- Hastie, T.; Tibshirani, R.; Friedman, J. The Elements of Statistical Learning: Data Mining, Inference and Prediction, 1st ed.; Springer: New York, NY, USA, 2001. [Google Scholar]
- Hagan, M.T.; Menhaj, M.B. Training feedforward networks with the marquardt algorithm. IEEE Trans. Neural Netw. 1994, 5, 989–993. [Google Scholar] [CrossRef] [PubMed]
- Kusiak, A.; Wei, X. Prediction of methane production in wastewater treatment facility: A data-mining approach. Ann. Oper. Res. 2014, 216, 71–81. [Google Scholar] [CrossRef]
- Kennedy, J.; Eberhart, R.C. Particle Swarm Optimization. In Proceedings of the IEEE International Conference on Neural Networks, Perth, Australia, 27 November–1 December 1995; pp. 1942–1948. [Google Scholar]
- Shi, Y.; Eberhart, R. A Modified Particle Swarm Optimizer. In Proceedings of the IEEE International Conference on Evolutionary Computation, Anchorage, AK, USA, 4–9 May 1998; pp. 69–73. [Google Scholar]
- Shi, Y.; Eberhart, R. Parameter Selection in Particle Swarm Optimization. In Proceedings of the 7th International Conference on Evolutionary Programming, San Diego, CA, USA, 25–27 March 1998; pp. 591–600. [Google Scholar]


















| Minimum | Maximum | Minimum | Maximum | ||
|---|---|---|---|---|---|
| GL (kg/h) () | 1835.00 | 23,062.22 | OETR () () | 236.00 | 303.26 |
| PFPR (%) () | 29.62 | 59.33 | BSPR (%) () | 46.41 | 88.82 |
| SDSL (kg/h) () | 1275.80 | 7011.90 | TSFR (Ton/h) () | 5.33 | 30.46 |
| SFPR (%) () | 55.50 | 77.83 | PD (Pa) () | 201.39 | 435.05 |
| FGTR () () | 755.40 | 969.00 | DSPR (%) () | 0.20 | 63.64 |
| FGTMC () () | 805.31 | 1028.80 | MFPR (%) () | 13.37 | 88.95 |
| AFPR (%) () | 50.54 | 82.04 | SVPR (%) () | 7.24 | 71.83 |
| TFPR (%) () | 25.79 | 85.16 | HOFP () () | 463.41 | 869.04 |
| IPB (Pa) () | 162.45 | 207.83 | HOFMI () () | 158.90 | 625.56 |
| OFR () () | 189.00 | 1781.70 | HOFSG () () | 125.22 | 1194.70 |
| OITC () () | 211.41 | 352.15 | FPR (Ton/h) () | 2.62 | 61.50 |
| Output (Unit) (y) | Minimum | Maximum |
|---|---|---|
| TEP (MW) (y) | 14.61 | 72.50 |
| Model Name | Maximum Number of Splits | Minimum Leaf Size | Minimum Parent Size | Number of Inputs | Error Function | -Fold Cross Validation |
|---|---|---|---|---|---|---|
| PRTDIP model | 409 | 1 | 10 | 5 | MSE | - |
| CVSRT model | 79 | 1 | 5 | 22 | MSE | -fold |
| Model Name | PE | FB | RMSE | NMSE | IA |
|---|---|---|---|---|---|
| PRTDIP model | 0.02 | 0.00 | 1.73 | 0.00 | 0.99 |
| CVSRT model | 0.01 | 0.00 | 2.41 | 0.00 | 0.99 |
| RFDIP model | 0.01 | 0.00 | 2.57 | 0.00 | 0.99 |
| NLR model | 0.03 | 0.00 | 2.70 | 0.00 | 0.99 |
| SVR model | 0.01 | 0.00 | 0.92 | 0.00 | 0.99 |
| MLPNN model | 0.01 | 0.00 | 0.96 | 0.00 | 1.00 |
Publisher’s Note: MDPI stays neutral with regard to jurisdictional claims in published maps and institutional affiliations. |
© 2020 by the authors. Licensee MDPI, Basel, Switzerland. This article is an open access article distributed under the terms and conditions of the Creative Commons Attribution (CC BY) license (http://creativecommons.org/licenses/by/4.0/).
Share and Cite
Akbaş, H.; Özdemir, G. An Integrated Prediction and Optimization Model of a Thermal Energy Production System in a Factory Producing Furniture Components. Energies 2020, 13, 5999. https://doi.org/10.3390/en13225999
Akbaş H, Özdemir G. An Integrated Prediction and Optimization Model of a Thermal Energy Production System in a Factory Producing Furniture Components. Energies. 2020; 13(22):5999. https://doi.org/10.3390/en13225999
Chicago/Turabian StyleAkbaş, Halil, and Gültekin Özdemir. 2020. "An Integrated Prediction and Optimization Model of a Thermal Energy Production System in a Factory Producing Furniture Components" Energies 13, no. 22: 5999. https://doi.org/10.3390/en13225999
APA StyleAkbaş, H., & Özdemir, G. (2020). An Integrated Prediction and Optimization Model of a Thermal Energy Production System in a Factory Producing Furniture Components. Energies, 13(22), 5999. https://doi.org/10.3390/en13225999

