Integration of a Heuristic Multi-Agent Protection System into a Distribution Network Interconnected with Distributed Energy Resources
Abstract
1. Introduction
2. Problem Statement
2.1. System Description
2.2. Operation Scenarios
2.3. Grid Connected/Islanded Mode
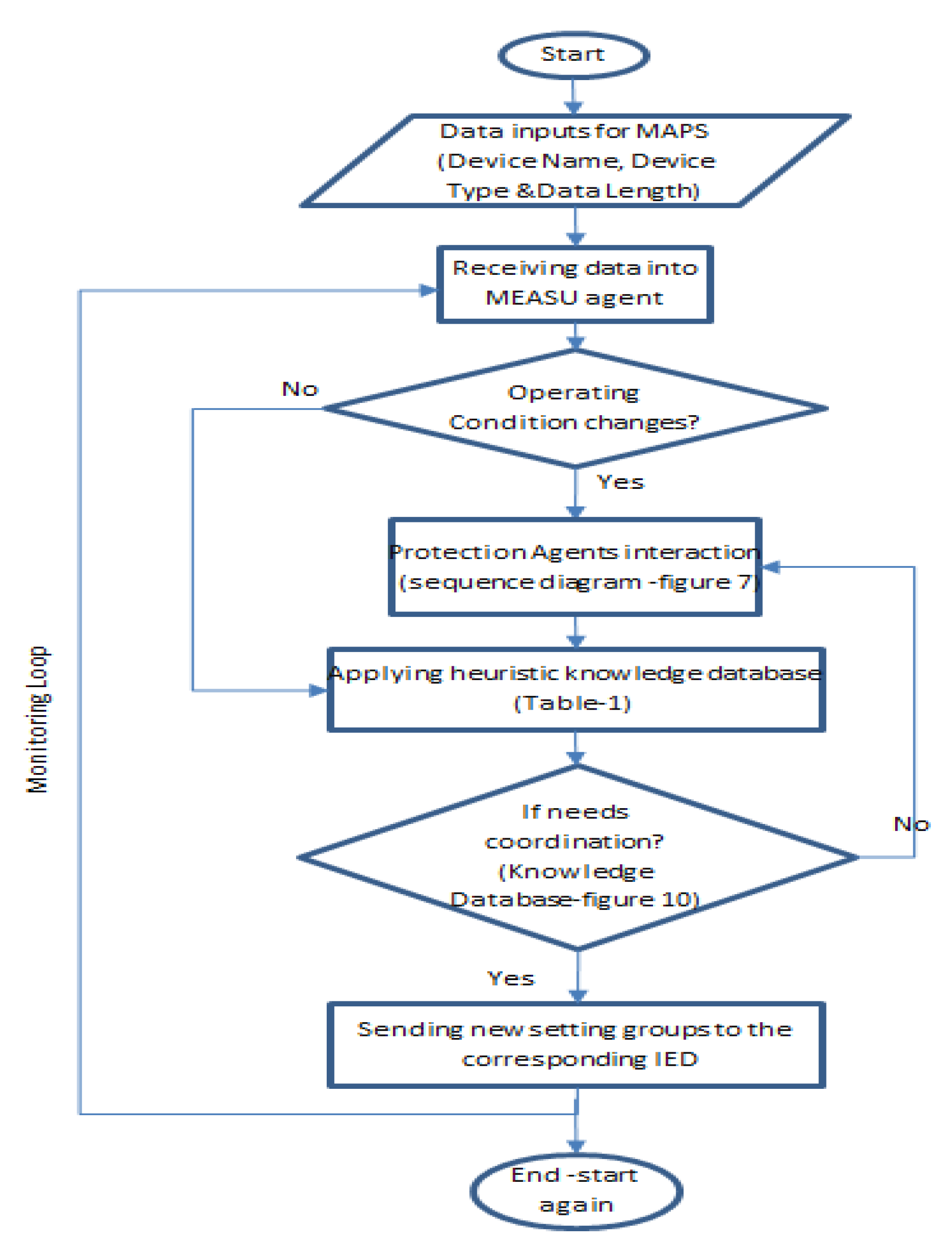
3. Proposed Methodology
3.1. Multi-Agent Protection System (MAPS)
Protection Agents
3.2. Heuristic Decision Making
3.2.1. State Transitions
3.2.2. Knowledge Database Representation and Reasoning
4. System Development
4.1. Layered Architecture
4.2. Testbed Platform
5. Simulation Results
5.1. MAPS Performance
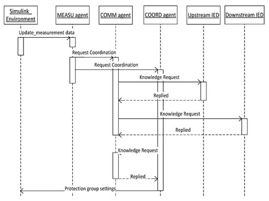
5.2. Agent Messageing and Knowledge Sharing
6. Conclusions
Author Contributions
Funding
Acknowledgments
Conflicts of Interest
Appendix A. Simulation Data
| DFIG-Induction Generator | |
|---|---|
| Rated Power & Frequency | 1.5 × 106/0.9 (VA), 60 Hz |
| Stator Voltage | 575 (L-L) Vrms |
| Rotor Voltage | 1975 (L-L) Vrms |
| Stator & Rotor Resistance | 0.023, 0.016 pu |
| Stator & Rotor Leakage Inductance | 0.18, 0.16 pu |
| Magnetizing Inductance | 2.9 pu |
| Inertia Constant | 0.685 s |
| Pole pairs | 3 |
| DFIG-Wind Turbine Blade | |
|---|---|
| Turbine Power | 1.5 MW |
| Inertia Constant | 4.32 s |
| Shaft Spring | 1.11 pu |
| Shaft Mutual Damping | 1.5 pu |
| DFIG-Transformer | |
|---|---|
| Rated Power & Frequency | 1.75 × 106 (VA), 60 (Hz) |
| Winding 1 (V1, R1, Ll) | (25 × 103 (L-L) Vrms, 0.025/30 pu, 0.025 pu) |
| Winding 2 (V2, R2, L2) | (575 (L-L) Vrms, 0.025/30 pu, 0.025 pu) |
| DG-Synchronous Generator | |
|---|---|
| Rated Power & Frequency | 15 × 106 (VA), 60 Hz |
| Terminal Voltage | 25 × 103 (L-L) Vrms |
| Stator Resistance | 0.003 pu |
| Reactances (Xd, Xd′, Xd″, Xq, Xq′, Xq″) | (1.305, 0.296, 0.252, 0.474, 0.243, 0.18) |
| Time Constants-Open Circuit (Tdo, Tdo′, Tq″) | (4.49, 0.0681, 0.0513) pu |
| Inertia Constant | 3.7 pu |
| Pole pairs | 1 |
| Parameters of Distribution Lines | |
|---|---|
| Positive and Zero Sequence Resistances (Ohm/km) | (0.1153, 0.413) |
| Positive and Zero Sequence Inductances (H/km) | (1.05 × 10−3, 3.32 × 10−3) |
| Positive and Zero Sequence Capacitances (F/km) | (11.33 × 10−9, 5.01 × 10−9) |
References
- Al-Sumaiti, A.S.; Salama, M.M.A. Review on issues related to electric energy demand in distribution system for developing countries. In Proceedings of the 3rd IET International Conference on Clean Energy and Technology (CEAT), Kuching, Malaysia, 24–26 November 2014; pp. 1–6. [Google Scholar]
- Saad Al-Sumaiti, A.; Kavousi-Fard, A.; Salama, M.; Pourbehzadi, M.; Reddy, S.; Rasheed, M.B. Economic Assessment of Distributed Generation Technologies: A Feasibility Study and Comparison with the Literature. Energies 2020, 13, 2764. [Google Scholar] [CrossRef]
- Shahriari, S.A.A.; Abapour, M.; Yazdian, A.; Haghifam, M.R. Minimizing the Impact of Distributed Generation on Distribution Protection System by Solid State Fault Current Limiter. In Proceedings of the IEEE PES T&D 2010, New Orleans, LA, USA, 19–22 April 2010; pp. 1–7. [Google Scholar] [CrossRef]
- Tang, W.-J.; Yang, H.-T. Data Mining and Neural Networks Based Self-Adaptive Protection Strategies for Distribution Systems with DGs and FCLs. Energies 2018, 11, 426. [Google Scholar] [CrossRef]
- Escobar, A.; Saadeh, M.; Balda, J.C.; Bourne, J.; Feng, Y.; Mantooth, H.A. A methodology to coordinate solid-state fault current limiters with conventional protective devices. In Proceedings of the IEEE/PES Power Systems Conference and Exposition, Phoenix, AZ, USA, 20–23 March 2011; pp. 1–6. [Google Scholar]
- Bagriyanik, M.; Cakal, G.; Bagriyanik, F.G. The Effect of Fault Current Limiters on Distribution Systems with Wind Turbine Generators. Int. J. Renew. Energy Res. 2013, 3, 149–154. [Google Scholar]
- Bayati, N.; Sadeghi, S.; Hosseini, A. Optimal Placement and Sizing of Fault Current Limiters in Distributed Generation Systems Using a Hybrid. Genetic Algorithm. Eng. Technol. Appl. Sci. Res. 2017, 7, 1329–1333. [Google Scholar] [CrossRef]
- Rockefeller, G.D.; Wagner, C.L.; Linders, J.R.; Hicks, K.L.; Rizy, D.T. Adaptive transmission relaying concepts for improved performance. IEEE Trans. Power Deliv. 1988, 3, 1446–1458. [Google Scholar] [CrossRef]
- Brahma, S.M.; Girgis, A.A. Development of adaptive protection scheme for distribution systems with high penetration of distributed generation. Power Deliv. IEEE Trans. 2004, 19, 56–63. [Google Scholar] [CrossRef]
- Oudalov, A.; Fidigatti, A. Adaptive network protection in microgrids. Int. J. Distrib. Energy Resour. 2009, 5, 201–226. [Google Scholar]
- Sung, B.C.; Lee, S.H.; Park, J.W.; Meliopoulos, A.P.S. Adaptive Protection Algorithm for Overcurrent Relay in Distribution System with DG. J. Electr. Eng. Technol. 2013, 8. [Google Scholar] [CrossRef]
- Laaksonen, H.; Ishchenko, D.; Oudalov, A. Adaptive protection and microgrid control design for Hailuoto Island. In Proceedings of the 2014 IEEE PES General Meeting|Conference & Exposition, National Harbour, MD, USA, 27–31 July 2014; p. 1. [Google Scholar]
- Rockefeller, G.D. Feasibility of adaptive protection and control. IEEE Trans. Power Deliv. 1993, 8, 975–983. [Google Scholar] [CrossRef]
- Vasileios, A.P.; Korres, G.N.; Hatziargyriou, N.D. Protection coordination in modern distribution grids integrating optimization techniques with adaptive relay setting. In Proceedings of the IEEE Eindhoven PowerTech, Eindhoven, The Netherlands, 29 June–2 July 2015; pp. 1–6. [Google Scholar]
- Maleki, M.G.; Javadi, H.; Khederzadeh, M.; Farajzadeh, S. An Adaptive and Decentralized Protection Scheme for Microgrid Protection. In Proceedings of the Power System Protection and Control Conference (PSPC), Tehran, Iran, 19–20 January 2016. [Google Scholar]
- Bahadornejad, M.; Merrington, N.R.; Nair, N.K.C. An Innovative Method for Re-setting Over-current Relays in Active Radial Distribution System. In Proceedings of the 2018 Australasian Universities Power Engineering Conference (AUPEC), Auckland, New Zealand, 27–30 November 2018; pp. 1–6. [Google Scholar]
- Coury, D.V.; Thorp, J.S.; Hopkinson, K.M.; Birman, K.P. Agent Technology Applied to Adaptive Relay Setting for Multi-Terminal Lines. In Proceedings of the 2000 Power Engineering Society Summer Meeting, Seattle, WA, USA, 16–20 July 2000. [Google Scholar]
- Abedini, R.; Pinto, T.; Morais, H.; Vale, Z. Multi-agent approach for power system in a smart grid protection context. In Proceedings of the 2013 IEEE Grenoble Conference, Grenoble, France, 16–20 June 2013; pp. 1–6. [Google Scholar]
- Wong, S.K.; Kalam, A. Development of a power protection system using an agent based architecture. In Proceedings of the 1995 International Conference on Energy Management and Power Delivery EMPD ‘95, Singapore, 21–23 November 1995; Volume 431, pp. 433–438. [Google Scholar]
- Min, B.W.; Jung, K.H.; Choi, M.S.; Lee, S.J.; Hyun, S.H.; Kang, S.H. Agent-Based Adaptive Protection Coordination in Power Distribution Systems. In Proceedings of the 17th International Conference on Electricity Distribution, Barcelona, Spain, 12–15 May 2003. [Google Scholar]
- Qin, L.; Wang, Y.; Hao, C.; Li, M. Multi-Agent System wide area protection considering distributed generation impact. In Proceedings of the 2011 International Conference on Advanced Power System Automation and Protection, Beijing, China, 16–20 October 2011; pp. 549–553. [Google Scholar]
- Ming-Yu, Y.; Yong-Li, Z. A Cooperative Protection System with Multi-Agent System. In Proceedings of the Transmission and Distribution Conference and Exhibition: Asia and Pacific, 2005 IEEE/PES, Dalian, China, 18 August 2005; pp. 1–4. [Google Scholar]
- Lim, I.H.; Lee, S.J.; Choi, M.S.; Crossley, P. Multi-Agent System-based Protection Coordination of Distribution Feeders. In Proceedings of the Intelligent Systems Applications to Power Systems, Niigata, Japan, 5–8 November 2007; pp. 1–6. [Google Scholar]
- Peidaee, P.; Kalam, A.; Shi, J. A Real-Time Simulation Framework for System Protection in Smart Grid Applications. In Proceedings of the 2018 Australasian Universities Power Engineering Conference (AUPEC), Auckland, New Zealand, 27–30 November 2018; pp. 1–5. [Google Scholar]
- Peidaee, P.; Kalam, A.; Shi, J.; Jimenez, P. Fault Current Characteristics in Distribution Network Interconnected with DFIG. Int. Rev. Electr. Eng. 2015, 10. [Google Scholar] [CrossRef]
- Massoud, A. Toward Self-Healing Infrastructure Systems. Computer 2000, 33, 44–53. [Google Scholar] [CrossRef]
- Peidaee, P.; Kalam, A.; Moghaddam, M.H. Developing a simulation framework for integrating multi-agent protection system into smart grids. In Proceedings of the Australasian Universities Power Engineering Conference (AUPEC2017), Melbourne, VIC, Australia, 19–22 November 2017; pp. 1–6. [Google Scholar]
- Nikraz, M.; Caire, G.; Bahri, P.A. A methodology for the development of multi-agent systems using the JADE platform. Comput. Syst. Sci. Eng. 2006, 21, 99–116. [Google Scholar]
- González-Briones, A.; De La Prieta, F.; Mohamad, M.S.; Omatu, S.; Corchado, J.M. Multi-Agent Systems Applications in Energy Optimization Problems: A State-of-the-Art Review. Energies 2018, 11, 1928. [Google Scholar] [CrossRef]
- Sujil, A.; Verma, J. Multi Agent System: Concepts, Platforms and Applications in Power Systems; Springer: Dordrecht, The Netherlands, 2018; Volume 49. [Google Scholar]
- Rebizant, W.; Szafran, J.; Wiszniewski, A. Decision Making in Protective Relays. In Digital Signal Processing in Power System Protection and Control; Springer: London, UK, 2011; pp. 199–218. [Google Scholar] [CrossRef]
- Stephanus, A.; Ananda, J.-C.G. Multi-agent Based Protection on Highly Dominated Distributed Energy Resources. Eng. Inf. Inst. 2013, 10, 927–931. [Google Scholar]
- Soroudi, A.; Amraee, T. Decision making under uncertainty in energy systems: State of the art. Renew. Sustain. Energy Rev. 2013, 28, 376–384. [Google Scholar] [CrossRef]
- Albar, F.M.; Jetter, A.J. Heuristics in decision making. In Proceedings of the PICMET ‘09—2009 Portland International Conference on Management of Engineering & Technology, Portland, OR, USA, 2–6 August 2009; pp. 578–584. [Google Scholar]
- Katyara, S.; Staszewski, L.; Leonowicz, Z. Protection Coordination of Properly Sized and Placed Distributed Generations–Methods, Applications and Future Scope. Energies 2018, 11, 2672. [Google Scholar] [CrossRef]
- Bakr, H.M.; Shaaban, M.F.; Osman, A.H.; Sindi, H.F. Optimal Allocation of Distributed Generation Considering Protection. Energies 2020, 13, 2402. [Google Scholar] [CrossRef]
- Ebe, F.; Idlbi, B.; Stakic, D.E.; Chen, S.; Kondzialka, C.; Casel, M.; Heilscher, G.; Seitl, C.; Bründlinger, R.; Strasser, T.I. Comparison of Power Hardware-in-the-Loop Approaches for the Testing of Smart Grid Controls. Energies 2018, 11, 3381. [Google Scholar] [CrossRef]
- Palensky, P.; van der Meer, A.; Lopez, C.; Joseph, A.; Pan, K. Applied Cosimulation of Intelligent Power Systems: Implementing Hybrid Simulators for Complex Power Systems. IEEE Ind. Electron. Mag. 2017, 11, 6–21. [Google Scholar] [CrossRef]




















| System Knowledge Database | |||
|---|---|---|---|
| CBi | Type | Up/Down Stream | Transition States |
| DFIG | WT | Upstream | 4 |
| Load1 | LD | Downstream | 1 |
| Load2 | LD | Downstream | 1 |
| Tie | CB | Up/Down | 5 |
| DG | DG | Upstream | 2 |
| MAIN | MG | Upstream | 2 (GC-IS) |
© 2020 by the authors. Licensee MDPI, Basel, Switzerland. This article is an open access article distributed under the terms and conditions of the Creative Commons Attribution (CC BY) license (http://creativecommons.org/licenses/by/4.0/).
Share and Cite
Peidaee, P.; Kalam, A.; Shi, J. Integration of a Heuristic Multi-Agent Protection System into a Distribution Network Interconnected with Distributed Energy Resources. Energies 2020, 13, 5250. https://doi.org/10.3390/en13205250
Peidaee P, Kalam A, Shi J. Integration of a Heuristic Multi-Agent Protection System into a Distribution Network Interconnected with Distributed Energy Resources. Energies. 2020; 13(20):5250. https://doi.org/10.3390/en13205250
Chicago/Turabian StylePeidaee, Pejman, Akhtar Kalam, and Juan Shi. 2020. "Integration of a Heuristic Multi-Agent Protection System into a Distribution Network Interconnected with Distributed Energy Resources" Energies 13, no. 20: 5250. https://doi.org/10.3390/en13205250
APA StylePeidaee, P., Kalam, A., & Shi, J. (2020). Integration of a Heuristic Multi-Agent Protection System into a Distribution Network Interconnected with Distributed Energy Resources. Energies, 13(20), 5250. https://doi.org/10.3390/en13205250

