Modeling and Experimental Investigation of Electromagnetic Interference (EMI) for SiC-Based Motor Drive
Abstract
1. Introduction
- A simulation model of the motor drive is proposed, which contains an improved HF circuit model of the motor and simplified behavior model of the SiC MOSFET. Meanwhile, the simulation can be carried out by Simulink, which is able to easily realize the SVM driving strategy of the motor. The simulated results show a good agreement with the measured ones because the modeling of the motor impedance and switching behavior of the SiC MOSFET exhibit sufficient accuracy.
- Influence of motor impedance on EMI can be well demonstrated through frequency-domain analysis based on simulation results including the spectra of drain-source voltage of the SiC MOSFET (), phase to ground voltage of the motor (), CM voltage (), phase current of the motor (), and CM current (). Moreover, impacts of switching characteristics of the SiC MOSFET on EMI are also well investigated with relative experimental results in terms of switching speed, switching frequency, and switching ringing.
2. Characteristics of the Motor Drive Based on SiC MOSFET
2.1. HF Impedance of the Motor
2.2. Switching Behavior of the SiC MOSFET
3. Modeling of the SiC-Based Motor Drive
3.1. HF Modeling of the Motor
3.2. Simplified Modeling of the SiC MOSFET
4. Simulation and Experiment Results
4.1. Calculated and Measured Spectra of , , and
4.2. Calculated and Measured Spectra of and
5. Impacts of the Impedance Characteristics on EMI in Motor Drive
5.1. Comparison between and
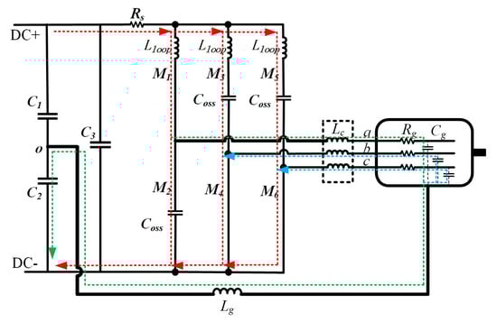
- is turning on, is turning off, and are turned off, and are turned on (see Figure 1).
- The voltage drops on SiC MOSFETs and its body diodes are neglected in this condition.
5.2. Comparison between and
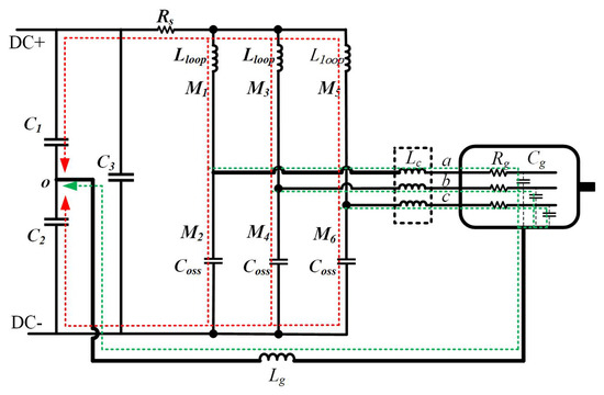
- is turning off, is turning on, and are turned off, and are turned on (see Figure 1).
- The voltage drops on SiC MOSFETs and its body diodes are neglected in this condition.
5.3. Comparison between and
5.4. Comparison between and
5.5. Influence of the Motor Impedance on EMI
6. Impact of the Switching Characteristics of the SiC MOSFET on EMI in Motor Drive
6.1. Impact of Switching Speed
6.2. Impact of Switching Frequency
6.3. Impact of Switching Ringing
7. Conclusions
- The switching behavior of the SiC MOSFET is considered as the source of EMI. With the impacts of the resonances between copper wires, grounding line and parasitic capacitors, the HF harmonics of are changed, which leads to and . Then, with the influence of motor impedance, and can be determined accordingly. As a result, it can be confirmed that the resonances caused by copper wires, grounding line and parasitic capacitors, and motor impedance largely impact the level of EMI below 10 MHz in the motor drive.
- To reduce the spectra spikes in the frequency range above 20 MHz, changing the switching characteristics of the SiC MOSFET is considered as an effective method. With properly selected as well as RC snubber, the HF spectrum peak can be mitigated dramatically. However, in order to reduce the spectra spikes in the frequency range form 1 to 10 MHz, the method described above seems ineffectiveness. The LF (1 to 10 MHz) do not change with the variation of the switching speed and ringing. The spectrum amplitude can be suppressed with the reduced switching frequency at the expense of power density, controllability, and robustness of the motor drive. Thus, in this situation, properly designed EMI filter should be considered to change the CM and DM impedances characteristics around the resonance frequencies (4 and 8 MHz), which can effectively mitigate the spectrum peaks in the LF ranges.
Author Contributions
Funding
Conflicts of Interest
References
- Wang, F.F.; Zhang, Z. Overview of silicon carbide technology: Device, converter, system, and application. CPSS Trans. Power Electron. Appl. 2016, 1, 13–32. [Google Scholar] [CrossRef]
- Yin, S.; Tseng, K.J.; Simanjorang, R.; Liu, Y.; Pou, J. A 50-kW high-frequency and high-efficiency SiC voltage source inverter for more electric aircraft. IEEE Trans. Ind. Electron. 2017, 64, 9124–9134. [Google Scholar] [CrossRef]
- Lee, W.; Li, S.; Han, D.; Sarlioglu, B.; Minav, T.A.; Pietola, M. A Review of Integrated Motor Drive and Wide-Bandgap Power Electronics for High-Performance Electro-Hydrostatic Actuators. IEEE Trans. Transp. Electrif. 2018, 4, 684–693. [Google Scholar] [CrossRef]
- Sivkov, O.; Novak, M.; Novak, J. Comparison between Si IGBT and SiC MOSFET Inverters for AC Motor Drive. In Proceedings of the 18th International Conference on Mechatronics-Mechatronika (ME), Brno, Czech Republic, 5–7 December 2018; pp. 1–5. [Google Scholar]
- Qin, H.; Xie, H.; Zhu, Z.; Nie, X.; Xu, H.; Fu, D. Comparisons of SiC and Si devices for PMSM drives. In Proceedings of the IEEE 8th International Power Electronics and Motion Control Conference (IPEMC-ECCE Asia), Hefei, China, 22–26 May 2016; pp. 891–896. [Google Scholar]
- Gong, X.; Ferreira, J.A. Comparison and reduction of conducted EMI in SiC JFET and Si IGBT-based motor drives. IEEE Trans. Power Electron. 2014, 29, 1757–1767. [Google Scholar] [CrossRef]
- Zhang, L.; Yuan, X.; Wu, X.; Shi, C.; Zhang, J.; Zhang, Y. Performance evaluation of high-power SiC MOSFET modules in comparison to Si IGBT modules. IEEE Trans. Power Electron. 2019, 34, 1181–1196. [Google Scholar] [CrossRef]
- Han, D.; Li, S.; Wu, Y.; Choi, W.; Sarlioglu, B. Comparative analysis on conducted CM EMI emission of motor drives: WBG versus Si devices. IEEE Trans. Ind. Electron. 2017, 64, 8353–8363. [Google Scholar] [CrossRef]
- Busse, D.; Erdman, J.; Kerkman, R.J.; Schlegel, D.; Skibinski, G. System electrical parameters and their effects on bearing currents. IEEE Trans. Ind. Appl. 1997, 33, 577–584. [Google Scholar] [CrossRef]
- Magdun, O.; Binder, A. High-frequency induction machine modeling for common mode current and bearing voltage calculation. IEEE Trans. Ind. Appl. 2014, 50, 1780–1790. [Google Scholar] [CrossRef]
- Fan, F.; See, K.Y.; Banda, J.K.; Liu, X.; Gupta, A.K. Simulation of three-phase motor drive system with bearing discharge process. In Proceedings of the Progress in Electromagnetics Research Symposium-Fall (PIERS-FALL), Singapore, 19–22 November 2017; pp. 2091–2097. [Google Scholar]
- Moreira, A.F.; Lipo, T.A.; Venkataramanan, G.; Bernet, S. High-frequency modeling for cable and induction motor overvoltage studies in long cable drives. IEEE Trans. Ind. Appl. 2002, 38, 1297–1306. [Google Scholar] [CrossRef]
- Wang, L.; Ho, C.N.M.; Canales, F.; Jatskevich, J. High-frequency modeling of the long-cable-fed induction motor drive system using TLM approach for predicting overvoltage transients. IEEE Trans. Power Electron. 2010, 25, 2653–2664. [Google Scholar] [CrossRef]
- Ran, L.; Gokani, S.; Clare, J.; Bradley, K.J.; Christopoulos, C. Conducted electromagnetic emissions in induction motor drive systems. I. Time domain analysis and identification of dominant modes. IEEE Trans. Power Electron. 1998, 13, 757–767. [Google Scholar] [CrossRef]
- Mirafzal, B.; Skibinski, G.L.; Tallam, R.M.; Schlegel, D.W.; Lukaszewski, R.A. Universal induction motor model with low-to-high frequency-response characteristics. IEEE Trans. Ind. Appl. 2007, 43, 1233–1246. [Google Scholar] [CrossRef]
- Duan, Z.; Zhang, D.; Fan, T.; Wen, X. Prediction of conducted EMI in three phase inverters by simulation method. In Proceedings of the IEEE Transportation Electrification Conference and Expo, Asia-Pacific (ITEC Asia-Pacific), Harbin, China, 7–10 August 2017; pp. 1–6. [Google Scholar]
- Zhang, B.; Wang, S. A Survey of EMI Research in Power Electronics Systems with Wide Bandgap Semiconductor Devices. IEEE J. Emerg. Sel. Top. Power Electron. 2020, 8, 626–643. [Google Scholar] [CrossRef]
- Oswald, N.; Anthony, P.; McNeill, N.; Stark, B.H. An experimental investigation of the tradeoff between switching losses and EMI generation with hard-switched all-Si, Si-SiC, and all-SiC device combinations. IEEE Trans. Power Electron. 2014, 29, 2393–2407. [Google Scholar] [CrossRef]
- Fang, Z.; Jiang, D.; Shen, Z.; Qu, R. Impact of application of SiC devices in motor drive on EMI. In Proceedings of the IEEE Applied Power Electronics Conference and Exposition (APEC), Tampa, FL, USA, 26–30 March 2017; pp. 652–658. [Google Scholar]
- Moreau, M.; Idir, N.; Le Moigne, P. Modeling of conducted EMI in adjustable speed drives. IEEE Trans. Electromagn. Compat. 2009, 51, 665–672. [Google Scholar] [CrossRef]
- Gong, X.; Ferreira, J.A. Investigation of conducted EMI in SiC JFET inverters using separated heat sinks. IEEE Trans. Ind. Electron. 2014, 61, 115–125. [Google Scholar] [CrossRef]
- Wu, Y.; Bi, C.; Jia, K.; Jin, D.; Li, H.; Yao, W.; Liu, G. High-frequency modelling of permanent magnet synchronous motor with star connection. IET Electr. Power Appl. 2018, 12, 539–546. [Google Scholar] [CrossRef]
- Wu, Y.; Yin, S.; Li, H.; Ma, W. Impact of RC snubber on switching oscillation damping of SiC MOSFET with analytical model. IEEE J. Emerg. Sel. Top. Power Electron. 2020, 8, 163–178. [Google Scholar] [CrossRef]
- Liang, M.; Zheng, T.Q.; Li, Y. An Improved Analytical Model for Predicting the Switching Performance of SiC MOSFETs. J. Power Electron. 2016, 16, 374–387. [Google Scholar] [CrossRef][Green Version]
- Ahmed, M.R.; Todd, R.; Forsyth, A.J. Predicting SiC MOSFET behavior under hard-switching, soft-Switching, and false turn-on conditions. IEEE Trans. Ind. Electron. 2017, 64, 9001–9011. [Google Scholar] [CrossRef]
- Boglietti, A.; Cavagnino, A.; Lazzari, M. Experimental high-frequency parameter identification of AC electrical motors. IEEE Trans. Ind. Appl. 2007, 43, 23–29. [Google Scholar] [CrossRef]
- Bi, C.; Jia, K.; Wu, Y.; Dong, L.; Li, H.; Yao, W.; Liu, G.; Zhang, H. High-Frequency electric-motor modelling for conducted common-mode current prediction in adjustable speed drive system. IET Power Electron. 2018, 11, 1257–1265. [Google Scholar] [CrossRef]
- Han, D.; Morris, C.T.; Lee, W.; Sarlioglu, B. A case study on common mode electromagnetic interference characteristics of GaN HEMT and Si MOSFET power converters for EV/HEVs. IEEE Trans. Transp. Electrif. 2017, 3, 168–179. [Google Scholar] [CrossRef]




























| Parameter | Value | Parameter | Value | Parameter | Value |
|---|---|---|---|---|---|
| 0.25 nF | 189 | 9 mH | |||
| 0.98 nF | 350 | 9.6 mH | |||
| 30 pF | 630 | 5.3 mH | |||
| 30 pF | 1.12 k | 4.9 mH | |||
| 14.4 pF | 100 k | 4.2 mH | |||
| 37.4 pF | 4.2 | 4.0 mH | |||
| 1.86 nF | 650 | 0.21 mH | |||
| 0.19 nF | 260 | 17.4 H | |||
| 5.3 k | 9.47 k | 6.9 mH | |||
| 120 | 3.23 k | 1.9 mH |
| Parameters | Values |
|---|---|
| Rated Power | 3 kW |
| Rated Voltage | 380 V |
| Maximum current | 6.2 A |
| Pole Pairs | 2 |
| Rotor Configuration | Surface Mounted |
| Winding Connection | Star |
© 2020 by the authors. Licensee MDPI, Basel, Switzerland. This article is an open access article distributed under the terms and conditions of the Creative Commons Attribution (CC BY) license (http://creativecommons.org/licenses/by/4.0/).
Share and Cite
Wu, Y.; Yin, S.; Li, H.; Dong, M. Modeling and Experimental Investigation of Electromagnetic Interference (EMI) for SiC-Based Motor Drive. Energies 2020, 13, 5173. https://doi.org/10.3390/en13195173
Wu Y, Yin S, Li H, Dong M. Modeling and Experimental Investigation of Electromagnetic Interference (EMI) for SiC-Based Motor Drive. Energies. 2020; 13(19):5173. https://doi.org/10.3390/en13195173
Chicago/Turabian StyleWu, Yingzhe, Shan Yin, Hui Li, and Minghai Dong. 2020. "Modeling and Experimental Investigation of Electromagnetic Interference (EMI) for SiC-Based Motor Drive" Energies 13, no. 19: 5173. https://doi.org/10.3390/en13195173
APA StyleWu, Y., Yin, S., Li, H., & Dong, M. (2020). Modeling and Experimental Investigation of Electromagnetic Interference (EMI) for SiC-Based Motor Drive. Energies, 13(19), 5173. https://doi.org/10.3390/en13195173

