Manufacturing 4.0 Operations Scheduling with AGV Battery Management Constraints
Abstract
1. Introduction
1.1. Problem Description
1.2. Related Works
- The nearest battery station;
- The farthest reachable battery station on the current route;
- The first battery station encountered on the current route;
- The battery station that leads to minimum delay.
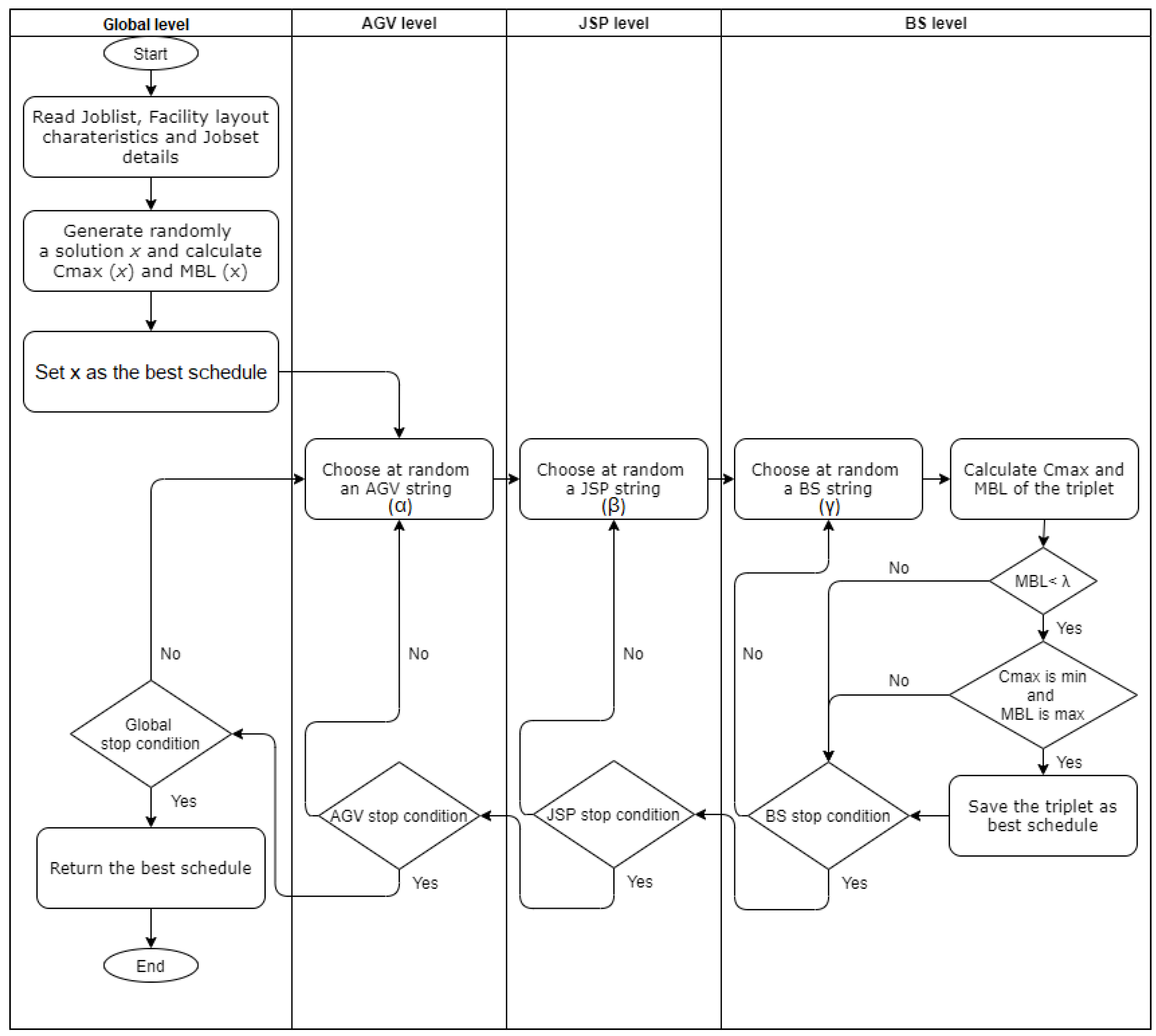
2. Problem Modeling and Solving Approach
2.1. Schedule Representation
- The JSP-string: representing the schedule of production tasks on their related processing machines;
- The transport string (or AGV-string), representing the AGV IDs selected for transporting the processing tasks of the JSP-string;
- The battery swap string (or BS string), enumerating AGVs behaviors regarding the battery replenishment during the transport of the affected task.
2.2. The Proposed Approach
2.3. VNS Implementation
- : Select a random block and generate randomly new values for it (Figure 7a).
- : Select random indexes and generate randomly new elements in these indexes (Figure 7b).
- : Random block reverse: select a random block and reverse it (Figure 7c).
- : Substitute between two randomly selected adjacent or not adjacent elements (Figure 7d).
| Algorithm 1: AGV VND. |
![]() |
| Algorithm 2: BS VND. |
![]() |
| Algorithm 3: JSP LS. |
![]() |
3. Experimentation
3.1. Instance Description
- One time unit in the benchmark corresponds to one minute in the real world;
- L/U times are included in the travel duration;
- L/U were automatically performed upon AGV destination arrival;
- Travel durations were constant either traveling empty or loaded;
- AGVs were unicharge vehicles;
- Battery swap operation was performed in the L/U station and took 4 min to achieve (authors in [36] state that this operation takes less than 5 min; thus we choose the first integer value which met this requirement).
3.2. Energy Characteristics
4. Numerical Results
- Results without battery replenishment: This part reproduces the values obtained in Table 2 for comparison purposes, where columns “” and “MBL” refer to “BF” and “MBL without charging” columns respectively.
- Results with battery swap technique: This presents our GVNS model outputs. In addition to and MBL columns, the “BS count” column refers to number of battery switches performed to reach level; “” indicates the ID of the AGV concerned by the battery switch’s operation, and “Status in BS” column describes the status of the AGV while swapping its battery (two values are possible: Empty (or “1”), Loaded (or “2”) as described in the BS string representation in Section 2.1).
5. Results Discussion
6. Conclusions
Author Contributions
Funding
Acknowledgments
Conflicts of Interest
Abbreviations
| AGV | Automated Guided Vehicle |
| BS | Battery Switch |
| GVNS | General Variable Neighborhood Search |
| JSP | Job-shop Scheduling Problem |
| L/U | Loading/Unloading |
| MBL | Minimum detected Battery Level |
| VND | Variable Neighborhood Descendant |
| VNS | Variable Neighborhood Search |
| VRP | Vehicle Routing Problem |
References
- Lasi, H.; Fettke, P.; Kemper, H.-G.; Feld, T.; Hoffmann, M. Industry 4.0. Bus. Inf. Syst. Eng. 2014, 6, 239–242. [Google Scholar] [CrossRef]
- General Assembly of the United Nations. Transforming Our World: The 2030 Agenda for Sustainable Development; A/RES/70/1; Division for Sustainable Development Goals: New York, NY, USA, 2015; pp. 1–35. [Google Scholar]
- Pojani, D.; Stead, D. Policy design for sustainable urban transport in the global south. Policy Des. Pract. 2018, 1, 90–102. [Google Scholar] [CrossRef]
- Muñoz-Villamizar, A.; Montoya-Torres, J.R.; Faulin, J. Impact of the use of electric vehicles in collaborative urban transport networks: A case study. Transp. Res. Part D Transp. Environ. 2017, 50, 40–54. [Google Scholar] [CrossRef]
- Bechtsis, D.; Tsolakis, N.; Vouzas, M.; Vlachos, D. Industry 4.0: Sustainable material handling processes in industrial environments. Comput. Aided Chem. Eng. 2017, 40, 2281–2286. [Google Scholar]
- Giret, A.; Trentesaux, D.; Prabhu, V. Sustainability in manufacturing operations scheduling: A state of the art review. J. Manuf. Syst. 2015, 37, 126–140. [Google Scholar] [CrossRef]
- CIOL Bureau. Flipkart Introduces India-first Automation Initiative: Automated Guided Vehicles. 2019. Available online: https://www.ciol.com/flipkart-introduces-india-first-automation-initiative-automated-guided-vehicles/ (accessed on 1 September 2020).
- Vis, I.F.A. Survey of research in the design and control of automated guided vehicle systems. Eur. J. Oper. Res. 2006, 170, 677–709. [Google Scholar] [CrossRef]
- Weber, A. AGVs vs. Conveyors. In Assembly Magazine; BNP Media: Troy, MI, USA, 2 October 2008. [Google Scholar]
- De Ryck, M.; Versteyhe, M.; Debrouwere, F. Automated guided vehicle systems, state-of-the-art control algorithms and techniques. J. Manuf. Syst. 2020, 54, 152–173. [Google Scholar] [CrossRef]
- Kabir, Q.S.; Suzuki, Y. Comparative analysis of different routing heuristics for the battery management of automated guided vehicles. Int. J. Prod. Res. 2018, 57, 624–641. [Google Scholar] [CrossRef]
- McHANEY, R. Modelling battery constraints in discrete event automated guided vehicle simulations. Int. J. Prod. Res. 1995, 33, 3023–3040. [Google Scholar] [CrossRef]
- Bilge, Ü.; Ulusoy, G. A Time Window Approach to Simultaneous Scheduling of Machines and Material Handling System in an FMS. Oper. Res. 1995, 43, 1058–1070. [Google Scholar] [CrossRef]
- Fatnassi, E.; Chaouachi, J. Scheduling automated guided vehicle with battery constraints. In Proceedings of the 2015 20th International Conference on Methods and Models in Automation and Robotics (MMAR), Miedzyzdroje, Poland, 24–27 August 2015; IEEE: Miedzyzdroje, Poland, 2015; pp. 1010–1015. [Google Scholar]
- Garey, M.R.; Johnson, D.S. Appendix: List of NP-Complete Problems. In Computers and Intractability: A Guide to the Theory of NP-Completeness, 1st ed.; Series of Books in the Mathematical Sciences; W. H. Freeman: Kearny, NJ, USA, 1979; p. 242. [Google Scholar]
- Hurink, J.; Knust, S. A tabu search algorithm for scheduling a single robot in a job-shop environment. Discret. Appl. Math. 2002, 119, 181–203. [Google Scholar] [CrossRef]
- Deroussi, L.; Gourgand, M.; Tchernev, N. A simple metaheuristic approach to the simultaneous scheduling of machines and automated guided vehicles. Int. J. Prod. Res. 2008, 46, 2143–2164. [Google Scholar] [CrossRef]
- Lacomme, P.; Larabi, M.; Tchernev, N. Job-shop based framework for simultaneous scheduling of machines and automated guided vehicles. Int. J. Prod. Econ. 2013, 143, 24–34. [Google Scholar] [CrossRef]
- Baruwa, O.T.; Piera, M.A. A coloured Petri net-based hybrid heuristic search approach to simultaneous scheduling of machines and automated guided vehicles. Int. J. Prod. Res. 2016, 54, 4773–4792. [Google Scholar] [CrossRef]
- Petrović, M.; Miljković, Z.; Jokić, A. A novel methodology for optimal single mobile robot scheduling using whale optimization algorithm. Appl. Soft Comput. 2019, 81, 105520. [Google Scholar] [CrossRef]
- Ebben, M. Logistic Control in Automated Transportation Networks. Ph.D. Thesis, University of Twente, Enschede, The Netherlands, 2001. [Google Scholar]
- Colling, D.; Oehler, J.; Furmans, K. Battery Charging Strategies for AGV Systems. Logist. J. Proc. 2019. [Google Scholar] [CrossRef]
- Tsubota, M.; Osumi, S.; Kosai, M. Characteristics of valve-regulated lead/acid batteries for automotive applications under deep-discharge duty. J. Power Sources 1991, 33, 105–116. [Google Scholar] [CrossRef]
- Kabir, Q.S.; Suzuki, Y. Increasing manufacturing flexibility through battery management of automated guided vehicles. Comput. Ind. Eng. 2018, 117, 225–236. [Google Scholar] [CrossRef]
- Kawakami, T.; Takata, S. Battery Life Cycle Management for Automatic Guided Vehicle Systems. In Design for Innovative Value Towards a Sustainable Society; Matsumoto, M., Umeda, Y., Masui, K., Fukushige, S., Eds.; Springer: Dordrecht, The Netherlands, 2012; pp. 403–408. [Google Scholar]
- Zhan, X.; Xu, L.; Zhang, J.; Li, A. Study on AGVs battery charging strategy for improving utilization. Procedia CIRP 2019, 81, 558–563. [Google Scholar] [CrossRef]
- Mousavi, M.; Yap, H.J.; Musa, S.N.; Tahriri, F.; Md Dawal, S.Z. Multi-objective AGV scheduling in an FMS using a hybrid of genetic algorithm and particle swarm optimization. PLoS ONE 2017, 12, e0169817. [Google Scholar] [CrossRef]
- Dehnavi-Arani, S.; Sabaghian, A.; Fazli, M. A Job Shop Scheduling and Location of Battery Charging Storage for the Automated Guided Vehicles (AGVs). J. Optim. Ind. Eng. 2019, 12, 121–129. [Google Scholar]
- Hansen, P.; Mladenović, N. Variable Neighborhood Search. In Handbook of Heuristics; Martí, R., Pardalos, P.M., Resende, M.G.C., Eds.; Springer International Publishing: Cham, Switzerland, 2018; pp. 759–787. [Google Scholar]
- Mladenović, N.; Hansen, P. Variable neighborhood search. Comput. Oper. Res. 1997, 24, 1097–1100. [Google Scholar] [CrossRef]
- Roshanaei, V.; Naderi, B.; Jolai, F.; Khalili, M. A variable neighborhood search for job shop scheduling with set-up times to minimize makespan. Future Gener Comput. Syst. 2009, 25, 654–661. [Google Scholar] [CrossRef]
- Cheng, R.; Gen, M.; Tsujimura, Y. A tutorial survey of job-shop scheduling problems using genetic algorithms—I. representation. Comput. Ind. Eng. 1996, 30, 983–997. [Google Scholar] [CrossRef]
- Optimization and Big Data. In Metaheuristics for Big Data; John Wiley & Sons, Inc.: Hoboken, NJ, USA, 2016; pp. 1–21.
- Lusa, A.; Potts, C.N. A variable neighbourhood search algorithm for the constrained task allocation problem. J. Oper. Res. Soc. 2008, 59, 812–822. [Google Scholar] [CrossRef]
- Hansen, P.; Mladenović, N. Variable Neighborhood Search. In Handbook of Metaheuristics; Glover, F., Kochenberger, G.A., Eds.; Kluwer Academic Publishers: Boston, MA, USA, 2003; Volume 57, pp. 145–184. [Google Scholar]
- Bruce, B. Unit load carriers. In Materials Handling Handbook; Kulwiec, R.A., Ed.; John Wiley & Sons, Inc.: Hoboken, NJ, USA, 1985; p. 302. [Google Scholar]
- Zheng, Y.; Xiao, Y.; Seo, Y. A tabu search algorithm for simultaneous machine/AGV scheduling problem. Int. J. Prod. 2014, 52, 5748–5763. [Google Scholar] [CrossRef]
- Chen, Z.; Shu, X.; Li, X.; Xiao, R.; Shen, J. LiFePO4 battery charging strategy design considering temperature rise minimization. J. Renew. Sustain. Energy 2017, 9, 064103. [Google Scholar] [CrossRef]
- Petrik, M.; Wu, X. Optimal Threshold Control for Energy Arbitrage with Degradable Battery Storage. In Proceedings of the UAI, Amsterdam, The Netherlands, 12–16 July 2015; AUAI Press: Corvallis, OR, USA, 2015; pp. 692–701. [Google Scholar]
- Automatic Fast Charging of Automated Guided Vehicles (AGVs). Available online: https://www.azom.com/article.aspx?ArticleID=15531 (accessed on 8 July 2020).









| AGV Activity | Ampere Draw |
|---|---|
| Travelling loaded | 60 |
| Travelling empty | 40 |
| Blocking | 5 |
| Instance | LB | BK (min) | BF (min) | MBL Without Charging (%) | MBL in (%) with Opportunity Charge by Battery Type and Target SoC Level | |||||
|---|---|---|---|---|---|---|---|---|---|---|
| Lead Acid Battery | Lithium-ion Battery | |||||||||
| 90% | 95% | 100% | 90% | 95% | 100% | |||||
| EX11 | 76 | 96 | 96 | 41.67 | 52.30 | 52.46 | 45.15 | 70.00 | 70.00 | 70.00 |
| EX21 | 86 | 100 | 100 | 37.5 | 43.31 | 43.64 | 39.43 | 54.67 | 59.67 | 55.31 |
| EX31 | 88 | 99 | 99 | 25.92 | 30.39 | 29.47 | 27.63 | 48.67 | 46.79 | 45.30 |
| EX41 | 78 | 112 | 112 | 7.83 | 8.87 | 8.74 | 8.23 | 20.29 | 16.03 | 13.11 |
| EX51 | 65 | 87 | 87 | 36.42 | 39.51 | 39.78 | 37.44 | 50.67 | 50.35 | 45.41 |
| EX61 | 108 | 118 | 118 | 10.17 | 12.69 | 12.18 | 11.19 | 29.66 | 25.18 | 22.10 |
| EX71 | 77 | 111 | 115 | 5.33 | 5.33 | 5.33 | 5.33 | 5.33 | 5.33 | 5.33 |
| EX81 | 161 | 161 | 161 | 6.83 | 21.34 | 25.78 | 17.61 | 32.67 | 37.67 | 42.67 |
| EX91 | 105 | 116 | 116 | 11.17 | 15.25 | 14.23 | 12.83 | 45.64 | 43.47 | 35.51 |
| EX101 | 133 | 146 | 147 | 7.92 | 11.14 | 10.22 | 9.3 | 32.63 | 30.58 | 29.16 |
| EX12 | 76 | 82 | 82 | 60 | 71.33 | 71.33 | 64.94 | 71.33 | 71.33 | 71.33 |
| EX22 | 76 | 76 | 76 | 66.5 | 68.41 | 68.50 | 67.14 | 72.67 | 72.67 | 72.42 |
| EX32 | 80 | 85 | 85 | 50.83 | 63.01 | 63.21 | 54.81 | 75.33 | 75.33 | 73.63 |
| EX42 | 70 | 87 | 87 | 33.92 | 34.67 | 34.67 | 38.65 | 34.67 | 38.67 | 38.67 |
| EX52 | 64 | 69 | 69 | 57.75 | 60.20 | 60.15 | 58.59 | 66.00 | 66.00 | 66.00 |
| EX62 | 98 | 98 | 98 | 56.92 | 75.43 | 82.62 | 67.01 | 78.67 | 83.67 | 84.00 |
| EX72 | 74 | 79 | 82 | 46.83 | 50.97 | 50.60 | 48.30 | 58.67 | 58.67 | 58.67 |
| EX82 | 151 | 151 | 151 | 46.5 | 73.33 | 73.33 | 64.88 | 73.33 | 73.33 | 73.33 |
| EX92 | 98 | 102 | 102 | 34.67 | 43.8 | 42.3 | 37.96 | 58.61 | 56.33 | 54.77 |
| EX102 | 128 | 135 | 135 | 22.5 | 36.53 | 34.45 | 27.54 | 58.69 | 59.2 | 55.86 |
| EX13 | 74 | 84 | 84 | 50 | 54.21 | 59.52 | 53.20 | 66.19 | 66.69 | 68.54 |
| EX23 | 82 | 86 | 86 | 63 | 79.33 | 84.33 | 70.65 | 79.33 | 84.33 | 85.33 |
| EX33 | 82 | 86 | 86 | 58.42 | 73.70 | 73.84 | 66.70 | 79.33 | 77.28 | 75.62 |
| EX43 | 71 | 89 | 92 | 36.17 | 45.46 | 44.83 | 39.39 | 58.67 | 60.68 | 57.31 |
| EX53 | 63 | 74 | 74 | 57.67 | 58.67 | 63.00 | 63.52 | 58.67 | 63.00 | 68.00 |
| EX63 | 100 | 103 | 104 | 51.25 | 69.33 | 74.33 | 59.64 | 69.33 | 74.33 | 76.00 |
| EX73 | 76 | 83 | 88 | 24 | 24.00 | 24.00 | 24.00 | 24.00 | 24.00 | 24.00 |
| EX83 | 153 | 153 | 153 | 42.5 | 53.32 | 58.48 | 53.16 | 62.00 | 65.82 | 67.74 |
| EX93 | 100 | 105 | 105 | 28.92 | 33.03 | 33.16 | 30.31 | 57.04 | 51.57 | 43.4 |
| EX103 | 133 | 137 | 142 | -0.17 | 8.12 | 8 | 2.66 | 24 | 29 | 28.81 |
| EX14 | 76 | 103 | 103 | 26.33 | 27.91 | 27.49 | 26.99 | 32.67 | 32.67 | 32.67 |
| EX24 | 84 | 108 | 108 | 33 | 36.64 | 36.74 | 34.22 | 52.67 | 51.22 | 44.76 |
| EX34 | 87 | 111 | 111 | 27.83 | 37.19 | 37.65 | 30.92 | 57.42 | 57.96 | 57.65 |
| EX44 | 81 | 121 | 121 | 6.42 | 7.22 | 6.96 | 6.81 | 12.67 | 12.67 | 12.67 |
| EX54 | 62 | 96 | 96 | 29.75 | 31.08 | 30.76 | 30.28 | 38 | 38 | 37.63 |
| EX64 | 103 | 120 | 120 | 22.33 | 24.61 | 24.24 | 23.18 | 47.94 | 39.24 | 33.24 |
| EX74 | 78 | 126 | 128 | −2 | −2.00 | −2.00 | −2.00 | −2.00 | −2.00 | −2.00 |
| EX84 | 163 | 163 | 163 | 16.17 | 23.66 | 26.51 | 24.42 | 52.00 | 57.00 | 53.86 |
| EX94 | 102 | 120 | 123 | 19 | 21.03 | 20.63 | 19.78 | 44.11 | 35.58 | 29.7 |
| EX104 | 136 | 157 | 159 | −24 | −24 | −24 | −24 | −24 | −24 | −24 |
| Instance | Without Charging | With Battery Swap | |||||
|---|---|---|---|---|---|---|---|
| (min) | MBL(%) | (min) | MBL(%) | BS Count | Status in BS | ||
| EX31 | 99 | 25.92 | 106 | 56.17 | 1 | 1 | Loaded |
| EX41 | 112 | 7.83 | 122 | 34 | 1 | 1 | Empty |
| EX61 | 118 | 10.17 | 122 | 38.5 | 1 | 1 | Empty |
| EX71 | 115 | 5.33 | 130 | 34.83 | 1 | 1 | Empty |
| EX81 | 161 | 6.83 | 163 | 41 | 1 | 1 | Loaded |
| EX91 | 116 | 11.17 | 118 | 31 | 1 | 1 | Empty |
| EX101 | 147 | 7.92 | 169 | 43.83 | 1 | 1 | Empty |
| EX102 | 135 | 22.5 | 143 | 31.92 | 1 | 1 | Empty |
| EX73 | 88 | 24 | 93 | 29.67 | 1 | 0 | Loaded |
| EX103 | 142 | −0.17 | 143 | 47.83 | 1 | 1 | Empty |
| EX14 | 103 | 26.33 | 108 | 28.5 | 1 | 1 | Empty |
| EX34 | 111 | 27.83 | 117 | 32 | 1 | 1 | Loaded |
| EX44 | 121 | 6.42 | 136 | 38.08 | 1 | 1 | Loaded |
| EX64 | 120 | 22.33 | 128 | 42.67 | 1 | 1 | Loaded |
| EX74 | 128 | −2 | 138 | 31 | 1 | 1 | Loaded |
| EX84 | 163 | 16.17 | 163 | 36.83 | 1 | 1 | Loaded |
| EX94 | 123 | 19 | 123 | 40 | 1 | 1 | Loaded |
| EX104 | 159 | −24 | 177 | 29.75 | 1 | 1 | Empty |
| ANOVAp-value: | 31.11% | 1.27% | |||||
© 2020 by the authors. Licensee MDPI, Basel, Switzerland. This article is an open access article distributed under the terms and conditions of the Creative Commons Attribution (CC BY) license (http://creativecommons.org/licenses/by/4.0/).
Share and Cite
Abderrahim, M.; Bekrar, A.; Trentesaux, D.; Aissani, N.; Bouamrane, K. Manufacturing 4.0 Operations Scheduling with AGV Battery Management Constraints. Energies 2020, 13, 4948. https://doi.org/10.3390/en13184948
Abderrahim M, Bekrar A, Trentesaux D, Aissani N, Bouamrane K. Manufacturing 4.0 Operations Scheduling with AGV Battery Management Constraints. Energies. 2020; 13(18):4948. https://doi.org/10.3390/en13184948
Chicago/Turabian StyleAbderrahim, Moussa, Abdelghani Bekrar, Damien Trentesaux, Nassima Aissani, and Karim Bouamrane. 2020. "Manufacturing 4.0 Operations Scheduling with AGV Battery Management Constraints" Energies 13, no. 18: 4948. https://doi.org/10.3390/en13184948
APA StyleAbderrahim, M., Bekrar, A., Trentesaux, D., Aissani, N., & Bouamrane, K. (2020). Manufacturing 4.0 Operations Scheduling with AGV Battery Management Constraints. Energies, 13(18), 4948. https://doi.org/10.3390/en13184948




