Efficiency of Telematics Systems in Management of Operational Activities in Road Transport Enterprises
Abstract
1. Introduction
2. Efficiency in Transport Services (With Use of Managerial IT Systems)
- (a)
- Telematics systems—intelligent systems of road transport (ITS—intelligent transport systems) [69].
- (b)
- Systems of transport, fleet, and transport operation management (TMS/FMS—transport/fleet management systems).
- (a)
- The Polish road transport enterprises met the following parameters:
- They had over 9 employees classified to the H section of Transport and Warehousing, according to the Polish Classification of Business Activities (due to the assumption that a very small RTE might not implement IT services for drivers’ working time management or may not implement any IT solutions).
- They had a fleet of more than 6 vehicles during the first stage of research (due to the assumption that a very small RTE might not implement IT services for fleet and order management).
- They had a fleet of more than 50 vehicles during the second stage of research (due to the assumption that the effect of the scale of IITS implementation will be assured).
- They had implemented IT/IITS systems.
- They provide transport services to the countries in Western Europe (Germany-bound as the most frequent direction) during the second stage of research (due to the assumption that the effect of the scale of IT systems for drivers’ working time management implementation will be assured).
- (b)
- The scope of the efficiency category: organisational efficiency (economic efficiency as a complementary field).
- (c)
- Temporal: the years 2011–2016.
- (a)
- The parameters of the analysed population were that the Polish RTEs had to have more than 9 employees and a fleet consisting of more than 6 vehicles (as presented in Table 1)—according to the data of 2014, the population included 3969 entities.
- (b)
- For statistical research, we identified a population consisting of 500 RTEs at a confidence interval of 95%, a size of 0.5, and a maximum error at the level of 5% (the Infobrokering database system was used [71]).
3. The Course and the Results of the Research—Stage II (Rate Analysis)
- Declared the implementation of the IT/IITS systems in the identified fields in 2013 (considering the fact that the implementation of the IT systems took place in various months, the data of 2013 were not included in the research because of their low usability for the assumed research aims), with a possibility of accessing the quantitative data of 2011–2012, which was the period before the implementation the discussed systems, and 2014–2016, which was the period after the implementation of these systems.
- Provided services of international (Germany-bound) transport; as such, the limitation to only one direction of transport services was justified when considering the possibility of comparing operational parameters observed in the same conditions—the choice of that destination came from the fact that almost every Polish RTE providing international transport services offers their services in that direction.
- (a)
- At—rate of technical readiness.
- (b)
- Agt—rate of using roadworthy vehicles.
- (c)
- B—rate of using the mileage of the vehicle fleet.
- (a)
- Tjk—using the driver’s working time.
- (b)
- Kjz—the number of kilometres covered by a team of drivers (two drivers).
- (c)
- Tzr—the total time of vehicle loading and unloading.
- (a)
- Lzs—the number of daily orders per a forwarder.
- (b)
- Lkmz—the number of kilometres per one order.
- (c)
- Tpz—the average lead time.
4. The Course and the Results of the Research—Stage III (Comparative Analysis with the Use of the Matrix)
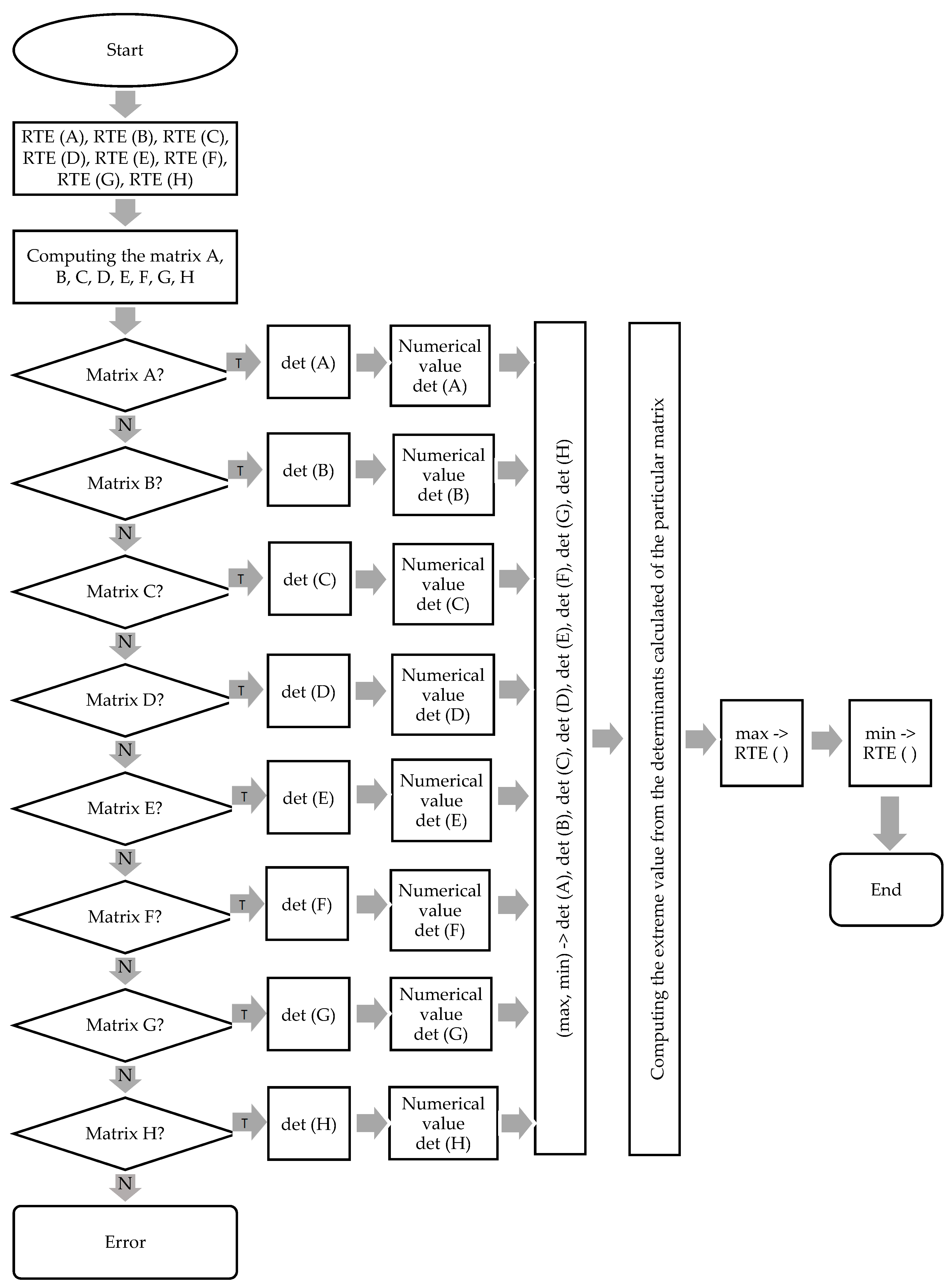
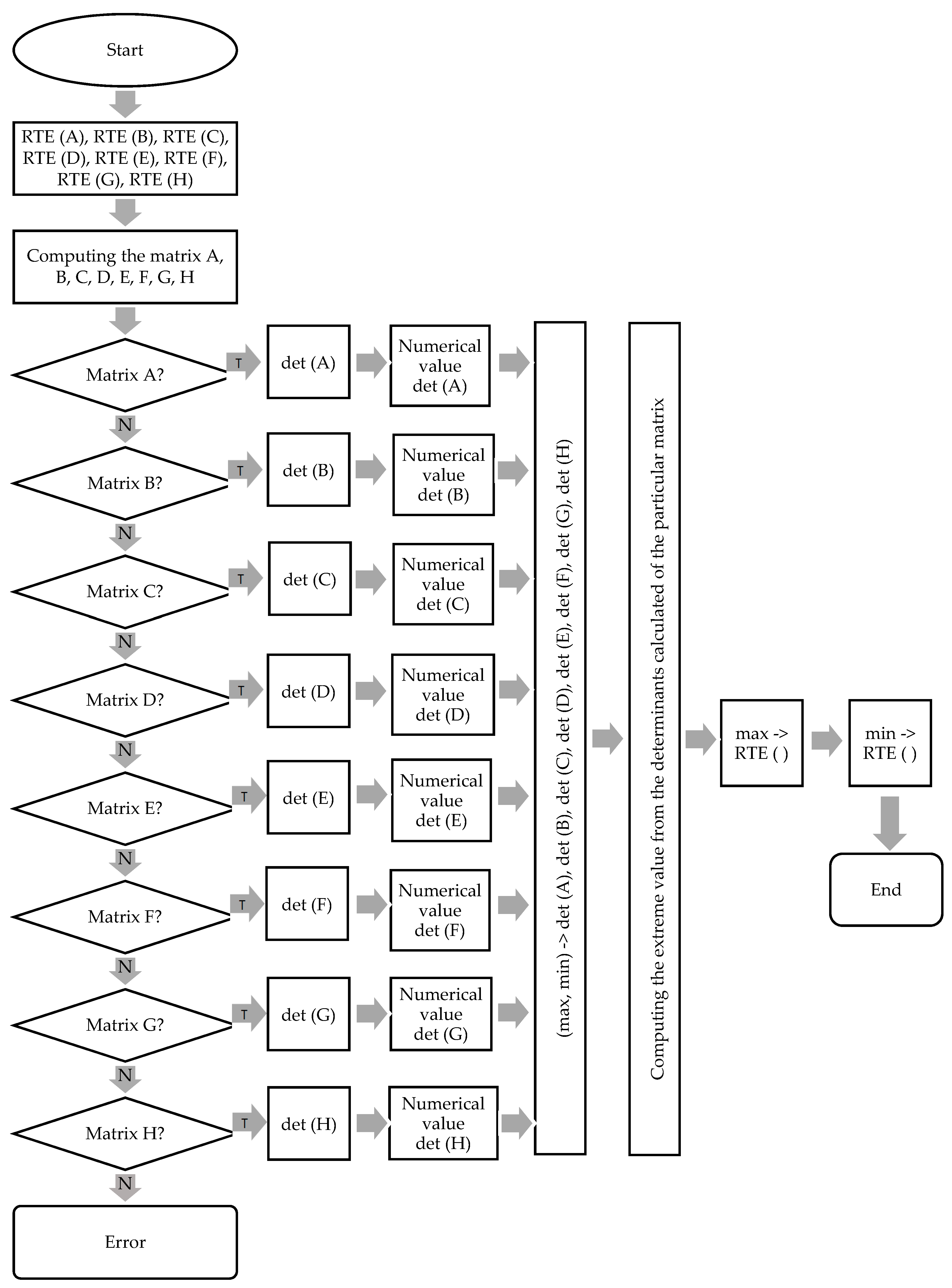
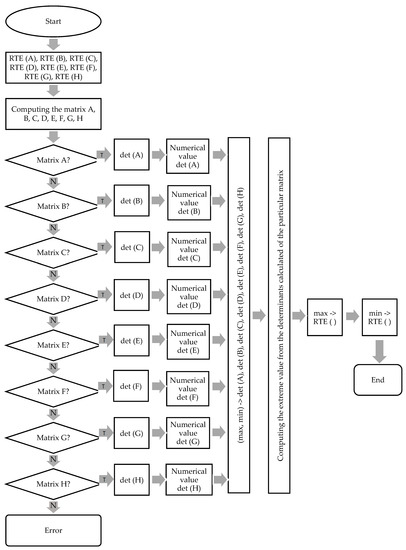
- For each of the analysed enterprises, an ontogenetic matrix was developed in the following form:where At is the rate of technical readiness, Agt is the rate of using roadworthy vehicles, B is the rate of using the mileage of the vehicle fleet, Tjk indicates using the driver’s working time, Kjz is the number of kilometres covered by a team of drivers, Tzr is the time required for loading and unloading a vehicle, Lzs is the number of daily transport orders per a forwarder, Lkmz is the number of kilometres per one transport order, and Tpz is the average lead time.
- A matrix for RTE A in accordance with the values of rates and measures calculated in the previous stage of research was as follows:
- Calculation of the value of the determinant for the RTE A with the use of Sarrus’ rule is:det (A) = 27,353.064366
- The above-mentioned steps were repeated to develop ontogenetic matrices for RTEs B–H, as follows:
- The value of the determinant for RTE B was 72,056.0336096.
- The value of the determinant for RTE C was 70,176.29874576.
- The value of the determinant for RTE D was 94,840.805556.
- The value of the determinant for RTE E was 45,526.1574408.
- The value of the determinant for RTE F was 12,293.91095648.
- The value of the determinant for RTE G was 8878.11541.
- The value of the determinant for RTE H was 23,406.2414516.
- The highest increase in covered kilometres (which resulted in the broadest scope of the potential of positive influence exerted by the telematics systems in the field of mileage optimisation).
- The highest mileage covered by teams of drivers (two drivers in a team, which resulted in the largest scope of optimisation resulting from the systems implemented in the field of drivers’ working time record and settlement or the possibility to form teams).
- A high increase in the number of days when the vehicles are roadworthy (resulting from the use of relevant systems applied to manage maintenance breaks and obligatory inspections; consequently, the possibility to accept more orders/to cover more kilometres was achieved).
- The lowest mileage covered by teams of drivers (two drivers in a team, which resulted in the narrowest scope of optimisation resulting from the systems implemented in the field of drivers’ working time record and settlement or the possibility to form teams).
- A very low level of using drivers’ working time (which resulted in a narrow scope of system optimisation in the field of drivers’ working time record and settlement, resulting in a decreased number of transport orders and covered kilometres).
- A low increase in the covered kilometres (which resulted in a low scope of the potential of positive influence exerted by the telematics systems implemented in the field of mileage optimisation).
5. Conclusions and Recapitulation
Author Contributions
Funding
Conflicts of Interest
Nomenclature
| Agt | the rate of using roadworthy vehicles |
| At | the rate of technical readiness |
| B | the rate of using the mileage of the vehicle fleet |
| det (A) | matrix A |
| Kjz | the number of kilometres covered by a team of drivers |
| Lkmz | number of kilometres per one transport order |
| Lzs | the number of daily transport orders per a forwarder |
| RTEs | road transport enterprises |
| Tjk | the driver’s working time |
| Tpz | the average lead time |
| Tzr | the time required for loading and unloading a vehicle |
References
- Verdonck, L.; Caris, A.; Ramaekers, K.; Janssens, G. Collaborative Logistics from the Perspective of Road Transportation Companies. Transp. Rev. 2013, 33, 700–719. [Google Scholar] [CrossRef]
- Radović, D.; Stević, Ž.; Pamučar, D.; Zavadskas, E.K.; Badi, I.; Antuchevičiene, J.; Turskis, Z. Measuring Performance in Transportation Companies in Developing Countries: A Novel Rough ARAS Model. Symmetry 2018, 10, 434. [Google Scholar] [CrossRef]
- Hernandez, A.; Bernardo, M.; Cruz, C. Relating open innovation, innovation and management systems integration. Ind. Manag. Data Syst. 2016, 116, 1540–1556. [Google Scholar] [CrossRef][Green Version]
- Chatterjee, K. Modelling the impacts of transport telematics: Current limitations and future developments. Transp. Rev. 1999, 19, 57–80. [Google Scholar] [CrossRef]
- Rosaldo, J.F.; Liu, R.R. An Agent-Based Approach to Assess Drivers’ Interaction with Pre-Trip Information Systems. J. Intellig. Transp. Syst. 2005, 9, 1–10. [Google Scholar] [CrossRef]
- Sussman, J.S. Perspectives on Intelligent Transportation Systems (ITS); Springer: Boston, MA, USA, 2005; ISBN 978-0-387-23260-7. [Google Scholar]
- Crainic, T.G.; Gendreau, M.; Potvin, J.Y. Intelligent freight-transportation systems: Assessment and the contribution of operations research. Transp. Res. Part C Emerg. Technol. 2009, 17, 541–557. [Google Scholar] [CrossRef]
- Schlote, A.; Faizrahnemoon, M.; Radusch, I.; Crisostomi, E.; Häusler, F.; Shorten, R. A framework for real-time emissions trading in large-scale vehicle fleets. IET Intell. Transp. Syst. 2015, 9, 275–284. [Google Scholar] [CrossRef]
- Joh, C.-H.; Lee, B.; Bin, M.; Arentze, T.; Timmermans, H. Exploring the use of travel information–identifying contextual market segmentation in Seoul, Korea. J. Transp. Geogr. 2011, 19, 1245–1251. [Google Scholar] [CrossRef]
- Giannopoulos, G.A.; McDonald, M. Developments in transport telematics applications in Japan: Traffic management, freight and public transport. Transp. Rev. 1997, 17, 37–59. [Google Scholar] [CrossRef]
- Xu, Y. Development of Transport Telematics in Europe. GeoInformatica 2000, 4, 179–200. [Google Scholar] [CrossRef]
- Janecki, R.; Krawiec, S.; Sierpiński, G. Telematics and the transportation system’s value. IFAC Proc. Vol. 2010, 43, 43–49. [Google Scholar] [CrossRef]
- Taniguchi, E.; Yamada, T. Reliable Vehicle Routing and Scheduling with Time Windows Towards City Logistics. In The Network Reliability of Transport; Bell, M.G.H., Iida, Y., Eds.; Emerald Group Publishing Limited: Pergamon, Turkey, 2003; pp. 301–322. [Google Scholar] [CrossRef]
- Spiekerman, K.; Neubauer, J. European Accessibility and Peripherality: Concepts, Models and Indicators; Nordregio Working Paper: Stockholm, Sweden, 2002; pp. 9–11. ISSN 1403-2511. Available online: https://www.diva-portal.org/smash/get/diva2:700463/FULLTEXT01.pdf (accessed on 28 July 2020).
- Ye, N.; Wang, Z.; Zhang, Y.; Wang, R. A method of vehicle route prediction based on social network analysis. J. Sens. 2015, 15, 210298. [Google Scholar] [CrossRef]
- Ning, Y.; Zhong-Qin, W.; Ru-Chuan, W.; Abdullah, A.H. Design of accurate vehicle location system using RFID. Elektron. Elektrotechnika 2013, 19, 105–110. [Google Scholar] [CrossRef]
- Bäumler, I.; Kotzab, H. Intelligent Transport Systems for Road Freight Transport—An Overview. In Dynamics in Logistics. Lecture Notes in Logistics; Freitag, M., Kotzab, H., Pannek, J., Eds.; Springer: Berlin/Heidelberg, Germany, 2017. [Google Scholar] [CrossRef]
- Coronado Mondragon, A.E.; Lalwani, C.S.; Coronado Mondragon, E.S.; Coronado Mondragon, C.E. Facilitating multimodal logistics and enabling information systems connectivity through wireless vehicular networks. Eur. Transp. Res. Rev. 2009, 122, 229–240. [Google Scholar] [CrossRef]
- Quinet, E.; Vickerman, R. Principles of Transport Economics; Edward Elgar Publishing Ltd.: Cheltenham, UK, 2008; pp. 350–353. ISBN 9781840648652. [Google Scholar]
- Giannopoulos, G.A. Towards a European ITS for freight transport and logistics: Results of current EU funded research and prospects for the future. Eur. Transp. Res. Rev. 2009, 1, 147–161. [Google Scholar] [CrossRef]
- Kapsalis, V.; Fidas, C.; Hadellis, L.; Karavasilis, C.; Galetakis, M.; Katsenos, C. A Networking Platform for Real-Time Monitoring and Rule-Based Control of Transport Fleets and Transferred Goods. In Proceedings of the 13th International IEEE Conference on Intelligent Transportation Systems—(ITSC 2010), Funchal, Portugal, 19–22 September 2010; pp. 295–300. [Google Scholar] [CrossRef]
- Kortüm, W.; Goodall, R.M.; Hedrick, J.K. Mechatronics in ground transportation-current trends and future possibilities. Annu. Rev. Control 1998, 22, 133–144. [Google Scholar] [CrossRef]
- Gainnopouls, G.A. The application of information and communication technologies in transport. Eur. J. Oper. Res. 2004, 152, 302–320. [Google Scholar] [CrossRef]
- Fouchal, H.; Bourdy, E.; Wilhelm, G.; Ayaida, M. A framework for validation of cooperative intelligent transport systems. In Proceedings of the 2016 IEEE Global Communications Conference (GLOBECOM), Washington, DC, USA, 4–8 December 2016; pp. 1–6. [Google Scholar] [CrossRef]
- Fouchal, H.; Wilhelm, G.; Bourdy, E.; Wilhelm, G.; Ayaida, M. A testing framework for intelligent transport systems. In Proceedings of the 2016 IEEE Symposium on Computers and Communication (ISCC), Messina, Italy, 27–30 June 2016; pp. 180–184. [Google Scholar] [CrossRef]
- Kolosz, B.; Grant-Muller, S. Sustainability assessment approaches for intelligent transport systems: The state of the art. IET Intell. Transp. Syst. 2016, 10, 287–297. [Google Scholar] [CrossRef]
- Domingues, P.; Sampaio, P.; Arezes, P. Integrated management systems assessment: A maturity model proposal. J. Clean. Prod. 2016, 124, 164–174. [Google Scholar] [CrossRef]
- Trierweiller, A.; Bornia, A.; Gisi, M.; Spenassato, D.; Severo-Peixe, B.; Rotta, M. An exploratory survey on the topic integrated management systems. Braz. J. Oper. Prod. Manag. 2016, 13, 184–193. [Google Scholar] [CrossRef]
- Abad, J.; Dalmau, I.; Vilajosana, J. Taxonomic proposal for integration levels of management systems based on empirical evidence and derived corporate benefits. J. Clean. Prod. 2014, 78, 164–173. [Google Scholar] [CrossRef]
- Rincon-Garcia, N.; Waterson, B.; Cherrett, T.J.; Salazar-Arrietac, F. A metaheuristic for the time-dependent vehicle routing problem considering driving hours regulations–Anapplication in city Logistics. Transp. Res. Part A 2020, 137, 429–446. [Google Scholar] [CrossRef]
- Carlan, V.; Sys, C.; Vanelslander, T. Innovation in Road Freight Transport: Quantifying the Environmental Performance of Operational Cost-Reducing Practices. Sustainability 2019, 11, 2212. [Google Scholar] [CrossRef]
- Gregson, N. Logistics at Work: Trucks, Containers and the Friction of Circulation in the UK. Mobilities 2017, 12, 343–364. [Google Scholar] [CrossRef]
- Huang, S.T.; Bulut, E.; Duru, O. Service quality evaluation of international freight forwarders: An empirical research in East Asia. J. Shipp. Trade 2019, 4, 14. [Google Scholar] [CrossRef]
- Baldini, G.; Sportiello, L.; Chiaramello, M.; Mahieu, V. Regulated applications for the road transportation infrastructure: The case study of the smart tachograph in the European Union. Int. J. Crit. Infrast. Prot. 2018, 21, 3–21. [Google Scholar] [CrossRef]
- Borio, D.; Cano, E.; Baldini, G. Speed Consistency in the Smart Tachograph. Sensors 2018, 18, 1583. [Google Scholar] [CrossRef]
- Steers, R.N. Problems in the measurement of organizational effectiveness. Adm. Sci. 1975, 20, 546–548. [Google Scholar] [CrossRef]
- Farrell, M.J. The Measurement of Productive Efficiency. J. R. Stat. Soc. Ser. A 1957, 120, 253–290. [Google Scholar] [CrossRef]
- Corkrey, R.; Parkinson, L.A. Comparison of four computer-based telephone interviewing methods: Getting answers to sensitive questions. Behav. Res. Methods Instrum. Comput. 2002, 34, 354–363. [Google Scholar] [CrossRef]
- Bush, S.S.; Prather, L. Do electronic devices in face-to-face interviews change survey behavior? Evidence from a developing country. Res. Politics 2019, 6, 1–7. [Google Scholar] [CrossRef]
- Vandenplas, C.; Beullens, K.; Loosveldt, G. Linking interview speed and interviewer effects on target variables in face-to-face surveys. Surv. Res. Methods 2019, 13, 249–265. [Google Scholar] [CrossRef]
- Quinn, R.E.; Rohrbaugh, J. A Spatial Model of Effectiveness Criteria: Towards a Competing Values Approach to Organizational Analysis. Manag. Sci. 1983, 29, 273–393. [Google Scholar] [CrossRef]
- Cameron, K.S. Effectiveness as Paradox: Consensus and Conflict in Conceptions of Organizational Effectiveness. Manag. Sci. 1986, 32, 513–644. [Google Scholar] [CrossRef]
- McShane, S.L.; Von Glinow, M.A. Organizational Behaviour; Irwin/McGraw-Hill: Boston, MA, USA, 2000; ISBN1 1259562794. ISBN2 9781259562792. [Google Scholar]
- Aktaş, E.; Çiçek, I.; Kıyak, M. The Effect of Organizational Culture on Organizational Efficiency: The Moderating Role of Organizational Environment and CEO Values. Procedia-Soc. Behav. Sci. 2011, 24, 1560–1573. [Google Scholar] [CrossRef]
- Cameron, K.; Organizational Effectiveness. Wiley Encyclopedia of Management. 2015; Available online: https://doi.org/10.1002/9781118785317.weom110202 (accessed on 28 July 2020).
- Venkataiah, P. Models of organizational effectiveness. Osman. J. Manag. 2006, 2, 1–7. Available online: http://ou-mba.ac.in/i/3.pdf (accessed on 28 July 2020).
- Cameron, S.; Whetten, K.; David, A. Organizational effectiveness: A comparison of multiple Models. J. Policy Anal. Manag. 1983, 3, 477–478. [Google Scholar] [CrossRef]
- Ostroff, C.; Schmitt, N. Configurations of organizational effectiveness and efficiency. Acad. Manag. J. 1993, 36, 1345–1361. [Google Scholar] [CrossRef]
- Russell, R. Measures of technical efficiency. J. Econ. Theory 1985, 35, 109–126. [Google Scholar] [CrossRef]
- Nyulásziová, M.; Palová, D. Implementing a decision support system in the transport process management of a small Slovak transport company. J. Entrep. Manag. Innov. 2020, 16, 75–105. [Google Scholar] [CrossRef]
- Krasnyanskiy, M.; Penshin, N. Quality criteria when assessing competitiveness in road transport services. Transp. Probl. 2016, 11, 15–20. [Google Scholar] [CrossRef][Green Version]
- Grantner, J.; Bazuin, B.; Al-Shawawreh, J.; Castanier, M.P.; Hussain, S. Condition based maintenance for light trucks. In Proceedings of the 2010 IEEE International Conference on Systems, Man and Cybernetics, Istanbul, Turkey, 10–13 October 2010; pp. 336–342. [Google Scholar] [CrossRef]
- Kozhukhovskaya, L.; Baskov, V.; Ignatov, A. Modular Management of Indicators of Efficiency and Safety of Transportation Processes. Transp. Res. Procedia 2017, 20, 361–366. [Google Scholar] [CrossRef]
- Özen, M.; Fayyaz, M.; Tüydeş Yaman, H. Factors Affecting the Capacity Utilization of Road Freight Transport in Turkey. Tek. Dergi 2020, 31, 9813–9832. [Google Scholar] [CrossRef]
- Kovács, G.Y. Development of performance evaluation software for road freight transport activity. Pol. J. Manag. Stud. 2017, 15, 121–134. [Google Scholar] [CrossRef]
- Čejka, J.; Telecký, M.; Kolář, J. Appropriate Strategies of Transport Companies for More Efficient Management with the Aim of their Further Assessment Using the Operations Research Methods. Naše More 2016, 63, 98–101. [Google Scholar] [CrossRef]
- Dubrovsky, V.; Yaroshevich, N.; Kuzmin, E. Transactional approach in assessment of operational performance of companies in transport infrastructure. J. Ind. Eng. Manag. 2016, 9, 389–412. [Google Scholar] [CrossRef]
- Nakano, H. A Study on the Features of the Evolution Processes and Business Models of Global Enterprises in the Transport Sector. Transp. Res. Procedia 2017, 25, 3769–3788. [Google Scholar] [CrossRef]
- Durišová, M.; Tokarcíková, E.; Virlanuta, F.O.; Chodasová, Z. The Corporate Performance Measurement and Its Importance for the Pricing in a Transport Enterprise. Sustainability 2019, 11, 6164. [Google Scholar] [CrossRef]
- Tingting, Y.; Xuefeng, G.; Yuehui, Q.; Weiran, X.; Huayi, W. Efficiency Evaluation of Urban Road Transport and Land Use in Hunan Province of China Based on Hybrid Data Envelopment Analysis (DEA) Models. Sustainability 2019, 11, 3826. [Google Scholar] [CrossRef]
- Kos, S.; Vukić, L.; Brčić, D. Comparison of External Costs in Multimodal Container Transport Chain. Promet-Traffic Transp. 2017, 29, 243–252. [Google Scholar] [CrossRef][Green Version]
- Guo, R.Y.; Szeto, W.Y.; Long, J. Trial-and-error operation schemes for bimodal transport systems, Transportation Research Part B. Methodological 2020, 131, 106–123. [Google Scholar] [CrossRef]
- Bokovets, V.V.; Zamkova, N.L.; Makhnachova, N.M. Assessment of the Effectiveness of Enterprise Management Components in Modern Conditions. Sci. Bull. Polissia 2017, 4, 27–32. [Google Scholar] [CrossRef][Green Version]
- Kalinichenko, A.; Havrysh, V. Environmentally friendly fuel usage: Economic margin of feasibility. Ecol. Chem. Eng. S 2019, 26, 241–254. [Google Scholar] [CrossRef]
- Malekian, R.; Kavishe, A.; Maharaj, B.T.; Gupta, P.; Singh, G.; Waschefort, H. Smart vehicle navigation system using hidden markov model and RFID technology. Wirel. Pers. Commun. 2016, 90, 1717–1742. [Google Scholar] [CrossRef][Green Version]
- Hannan, M.; Habib, S.; Javadi, M.; Samad, S.; Muad, A.; Hussain, A. Inter-vehicle wireless communications technologies, issues and challenges. Inf. Technol. J. 2013, 12, 558–568. [Google Scholar] [CrossRef][Green Version]
- Muerza, V.; Larrodé, E.; Moreno-Jiménez, J.M. Identification and selection of ICTs for freight transport in product service supply chain diversification. Ind. Manag. Data Syst. 2017, 117, 1469–1484. [Google Scholar] [CrossRef]
- Rémy, G.; Mehar, S.; Sophy, T.; Senouci, S.; Jan, F.; Gourhant, Y. Green fleet management architecture: Application to economic itinerary planning. In Proceedings of the 2012 IEEE Globecom Workshops, Anaheim, CA, USA, 3–7 December 2012; pp. 369–373. [Google Scholar] [CrossRef]
- McDonald, M.; Keller, H.; Klijnhout, J.; Mauro, V. Intelligent Transport Systems in Europe: Opportunities for Future Research; World Scientific Publishing Co. Pte. Ltd.: Singapore, 2006; ISBN 978-981-270-082-7. [Google Scholar]
- Transport Drogowy w Polsce w Latach 2014 i 2015. GUS. Available online: http://stat.gov.pl/obszary-tematyczne/transport-i-lacznosc/transport/transport-drogowy-w-polsce-w-latach-2014-i-2015,6,4.html (accessed on 4 September 2019).
- InfoBrokering. Bazy Danych Polskich Firm od InfoBrokering–Jakosc Zbudowana na Doswiadczeniu. Available online: https://www.infobrokering.com.pl/baza-firm-polskich (accessed on 14 October 2019).
- Jimenez, G.; Novoa, L.; Ramos, L.; Martinez, J.; Alvarino, C. Diagnosis of initial conditions for the implementation of the integrated management system in the companies of the land cargo transportation in the City of Barranquilla (Colombia). In HCI, CCIS; Stephanidis, C., Ed.; Springer: Cham, Germany, 2018; Volume 852, pp. 282–289. [Google Scholar] [CrossRef]
- Kopishynska, O.; Utkin, Y.; Kalinichenko, A.; Jelonek, D. Efficacy of the cloud computing technology in the management of communication and business processes of the companies. Pol. J. Manag. Stud. 2016, 14, 104–114. [Google Scholar] [CrossRef]
- Stefansson, G.; Lumsden, K. Performance issues of Smart Transportation Management systems. Int. J. Prod. Perform. Manag. 2009, 58, 55–70. [Google Scholar] [CrossRef]
- Hallé, S.; Chaib-draa, B. A collaborative driving system based on multiagent modelling and simulations. J. Transp. Res. C Emerg. Technol. 2005, 13, 320–345. [Google Scholar] [CrossRef]
- Sobamowo, M.G. On the Extension of Sarrus’ Rule to n × n (n > 3) Matrices: Development of New Method for the Computation of the Determinant of 4 × 4 Matrix. Int. J. Eng. Math. 2016, 9382739. [Google Scholar] [CrossRef]
- Brownrigg, D.R.K. The weighted median filter. Commun. ACM 1984, 27, 807–818. [Google Scholar] [CrossRef]
- Tukey, J.W. Exploratory Data Analysis; Pearson: Lebanon, Indiana, USA, 1977; ISBN1 978-0201076165. ISBN2 0201076160. [Google Scholar]















| Total | Enterprises with the Number of Lorries and Road Tractors | |||||
|---|---|---|---|---|---|---|
| 6 or Less | 6–9 | 10–19 | 20–49 | 50–99 | 100 or More | |
| 2014 | ||||||
| 3969 | 276 | 673 | 1839 | 910 | 188 | 83 |
| 2015 | ||||||
| 3989 | 277 | 582 | 1860 | 981 | 191 | 98 |
© 2020 by the authors. Licensee MDPI, Basel, Switzerland. This article is an open access article distributed under the terms and conditions of the Creative Commons Attribution (CC BY) license (http://creativecommons.org/licenses/by/4.0/).
Share and Cite
Miler, R.K.; Kisielewski, M.J.; Brzozowska, A.; Kalinichenko, A. Efficiency of Telematics Systems in Management of Operational Activities in Road Transport Enterprises. Energies 2020, 13, 4906. https://doi.org/10.3390/en13184906
Miler RK, Kisielewski MJ, Brzozowska A, Kalinichenko A. Efficiency of Telematics Systems in Management of Operational Activities in Road Transport Enterprises. Energies. 2020; 13(18):4906. https://doi.org/10.3390/en13184906
Chicago/Turabian StyleMiler, Ryszard K., Marcin J. Kisielewski, Anna Brzozowska, and Antonina Kalinichenko. 2020. "Efficiency of Telematics Systems in Management of Operational Activities in Road Transport Enterprises" Energies 13, no. 18: 4906. https://doi.org/10.3390/en13184906
APA StyleMiler, R. K., Kisielewski, M. J., Brzozowska, A., & Kalinichenko, A. (2020). Efficiency of Telematics Systems in Management of Operational Activities in Road Transport Enterprises. Energies, 13(18), 4906. https://doi.org/10.3390/en13184906

