Probabilistic Spatial Load Forecasting Based on Hierarchical Trending Method
Abstract
1. Introduction
1.1. Motivation
1.2. Bibliography Review
- Simulation methods: these methods are based on modeling the load growth process to reproduce the load history in order to determine the year, location, and magnitude of future loads in the service territory. The simulation methods give satisfactory results in cases of high spatial analysis of the service territory, and in cases of long-term forecasting. Their structure is usually based on artificial intelligence methods and machine learning approaches, such as cellular automata theory, multi-agent systems, evolutionary and heuristic algorithms. Though, simulation methods require a lot of training data, well-organized in databases, and the contribution of human knowledge (experienced engineers or experts in urban development).
- Trend methods: Unlike simulation methods, trend methods are based on historical data of annual peak load and extrapolate a time-series to the future by fitting the past load pattern to a suitable function. It is often necessary to calculate the horizon year load (HYL), i.e., the load of fully saturated small areas. The HYL improves the fitting accuracy of data to the historical load curve of a small area [7]. In general, trend methods give satisfactory results in case of low spatial analysis of the service territory and in cases of short-term forecasting. The fitting function is usually applied by using linear or polynomial regression. Some of the advantages of trend methods include simplicity and ease of use.
1.3. Article Contribution
- It proposes a novel probabilistic framework for SLF based on a hierarchical trending method that uses the well-known S-curves for fitting the historical load data.
- It introduces the construction of the prediction intervals of the proposed P-SLF by employing the spatial error metric of root-mean-squared error (RMSE) along the service territory.
- The proposed method is applied on a real-world distribution network and its effectiveness is validated by comparing the results obtained to a business-as-usual (BaU) approach.
- The proposed method can serve as a decision making tool for DNOs and city planners, who wish to choose between an ordinary and a more conservative forecasting.
2. Overview of Spatial Load Forecasting
2.1. Service Territory of Distribution Networks
- Small areas of irregular shape. Each small area represents an area that is supplied by an individual distribution substation or a group of distribution substations. Each small area covers an area of varying size (in km2).
- Small areas of square shape. All small areas cover equal size of land (in km2). An individual distribution substation is possible to supply consumers of one or more small areas. The number of small areas is equal to N = n × n, where n is the number of small areas along the width of the service territory. The small areas are usually grouped in a hierarchical procedure to form sub-regions. Thus, there are multiple levels in which the service territory is divided and the sub-regions of the lower levels are grouped to form the sub-regions of the upper level. The small areas belong to the bottom level (level #1). The number of levels depends on the spatial resolution of the bottom level and the small areas, or sub-regions, are gathered in groups of four to create the sub-region of the upper level.
2.2. Spatial Resolution
2.3. S-Curve Parameters
2.4. Spatial & Temporal Database
2.4.1. Distribution Substation Data
- Geospatial coordinates (longitude and latitude) of the distribution substations.
- Installed capacity of the distribution substations given in kVA (e.g., 400 kVA, 630 kVA).
- Year of installation of the distribution substations.
- Raw data of annual peak load per distribution substation given in kW or kVA (depending on the available type of measurement, i.e., active power or apparent power, respectively). The planners should always consider the relevant power factor, should industrial infrastructure that mainly consumes significant amounts of reactive power is present in the service territory. All data are processed to be used with a common measurement unit. In this paper, the active power, given in kW, at the MV level per distribution substation is considered. In case no measurements are available, the historical load data are sourced from engineers’ estimations.
2.4.2. Small Area Data
- Geospatial coordinates of each small area (a representative point is selected, e.g., the center of the square or the upper left corner of the square).
- Current land use per land use type given in percentage (%) or in km2. Some types of the land use are: residential, commercial, industrial, business, transportation, and public sector. The type “vacant” is always in presence and is related to the unoccupied areas, e.g., nature, woodland, sea, and rivers. These data are usually extracted from GIS or from the DNO’s commercial databases.
- Future land use per land use type given in percentage (%) or in km2. These data are usually determined by planners’ knowledge or, more rarely, are calculated by heuristic and evolutionary algorithms.
2.4.3. Neighborhood Data
3. Problem Formulation
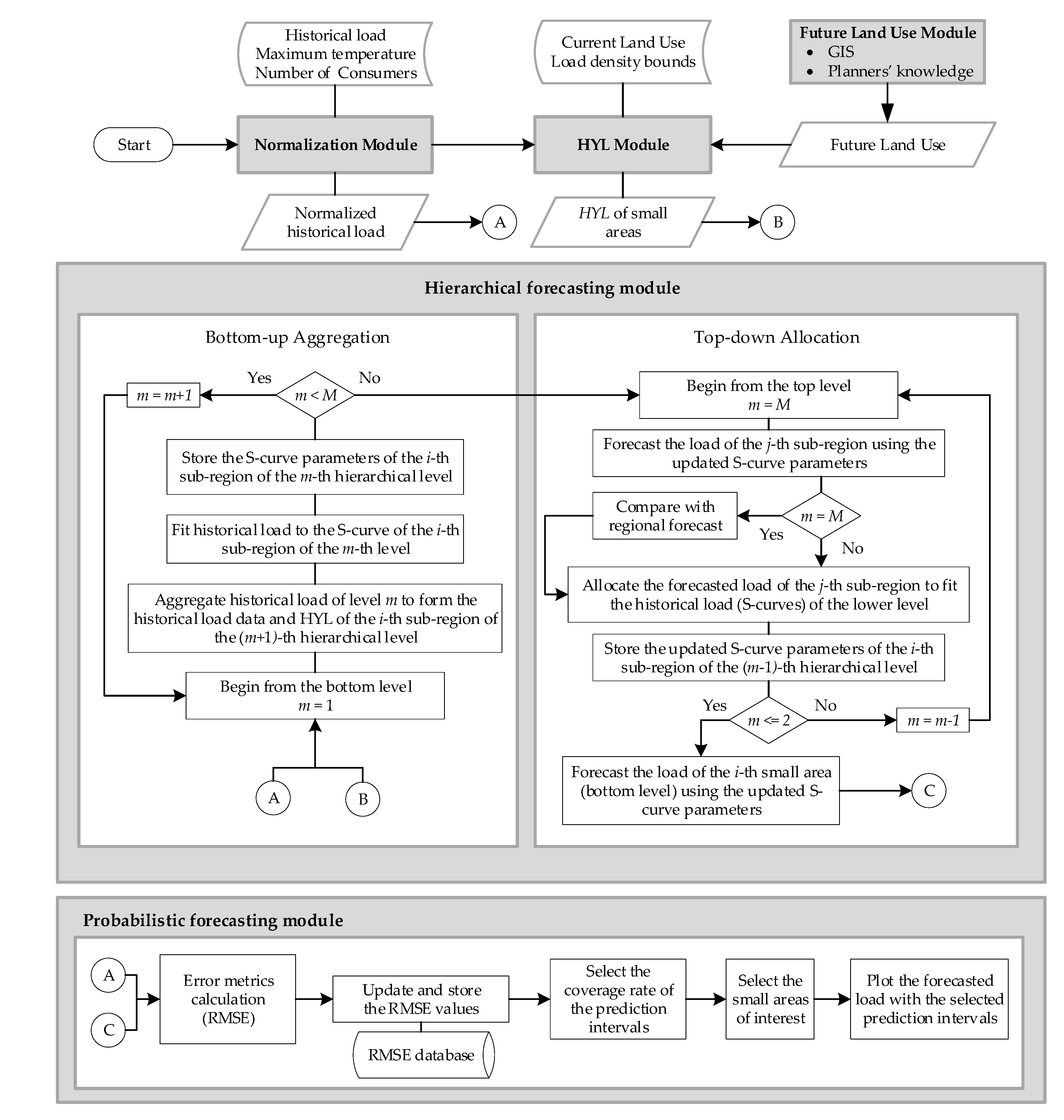
3.1. Normalization Module
3.2. Future Land Use Module
3.3. Horizon Year Load Module
3.4. Hierarchical Forecasting Module
3.4.1. Bottom-Up Aggregation
3.4.2. Top-Down Allocation
3.5. Probabilistic Forecasting Module
4. Spatial Load Forecasting Assessment Metrics
4.1. Assessment Metrics of Point-Forecasts
4.2. Assessment Metrics of Probabilistic Forecasts
5. Case Study, Results, and Discussion
5.1. The Service Territory under Examination
5.2. Simulation Methods
- P-SLF method: The proposed method. In this method, firstly, the hierarchical forecasting module, described in Section 3.4, produces the point forecasts across the forecasting horizon, and subsequently the prediction intervals are constructed based on the RMSE values that have been calculated from the comparison between the available actual and forecasted values, without loss of generality. In fact, the RMSE values are calculated based on the past predictions and the historical data.
- BaU method: In this method, the regional planners’ load growth rate of the service territory is proportionally allocated to all the small areas of the bottom level. Subsequently, in this method, the prediction intervals are constructed based on higher RMSE values, as was a priori expected.
5.3. Results and Discussion
5.3.1. Load Density of the Service Territory
5.3.2. Assessment of Point-Forecasts
5.3.3. Assessment of Probabilistic Forecasts
6. Conclusions
Author Contributions
Funding
Acknowledgments
Conflicts of Interest
Nomenclature
| A. Acronyms | |
| BaU | Business-as-usual |
| DER | Distributed energy resource |
| DNO | Distribution network operator |
| EHP | Electric heat pump |
| EV | Electric vehicle |
| GIS | Geographical information system |
| HV | High voltage |
| HYL | Horizon year load |
| LV | Low voltage |
| LTLF | Long-term load forecasting |
| MAE | Mean absolute error |
| MV | Medium voltage |
| NLP | Non-linear programming |
| PICP | Prediction interval coverage probability |
| PINC | Prediction interval nominal coverage |
| P-SLF | Probabilistic spatial load forecasting |
| p-RMSE | Probabilistic root-mean squared error |
| PV | Photovoltaic |
| QP | Quadratic programming |
| RMSE | Root-mean squared error |
| SLF | Spatial load forecasting |
| STLF | Short-term load forecasting |
| B. Sets and indices | |
| Types of land use, indexed by k | |
| M | Levels of the SLF hierarchical procedure, indexed by m |
| Years of the available historical data, indexed by t | |
| Years of the forecasting horizon, indexed by t | |
| Sub-regions of level m (small areas of level m = 1), indexed by i, running from 1 to | |
| Sub-regions of level m (small areas of level m = 1) belonging to the j-th sub-region of the upper level, indexed by i, running from 1 to | |
| C. Parameters | |
| Maximum temperature recorded during year t [°C] | |
| Number of electrified customers in the service territory in year t | |
| Current land use of small area i of land use type k [km2] | |
| Minimum value of load density of land use type k [MW/km2] | |
| Maximum value of load density of land use type k [MW/km2] | |
| Minimum value of ramp-up time parameter of the S-curve | |
| Maximum value of ramp-up time parameter of the S-curve | |
| Future land use of small area i of land use type k [km2] | |
| Historical peak load (raw data) of distribution substation tr in year t [MW] | |
| Historical peak load (raw data) of sub-region i of level m in year t [MW] | |
| Normalized historical peak load of sub-region i of level m in year t [MW] | |
| Actual peak load of sub-region i of level m in year t [MW] | |
| Utilization factor of distribution substation tr in year t [%] | |
| Weighting factors of top-down allocation procedure | |
| D. Variables | |
| Coefficients of the linear function of load normalization | |
| Error of point-forecast of small area i [MW] | |
| Error of probabilistic forecast based on prediction intervals of small area i [MW] | |
| Slope parameter of the S-curve of sub-region i of level m | |
| Ramp-up time parameter of the S-curve of sub-region i of level m | |
| Load density of land use type k [MW/km2] | |
| Difference between the normalized historical load and the calculated load of small area i for the base year [MW] | |
| Horizon year load of sub-region i of level m [MW] | |
| Calculated load of small area i for the base year [MW] | |
| Forecasted peak load of distribution substation tr in year t [MW] | |
| Forecasted peak load of sub-region i of level m in year t [MW] | |
Appendix A


References
- Willis, H.L.; Northcote-Green, J.E.D. Spatial electrical load forecasting: A tutorial review. Proc. IEEE 1983, 71, 232–253. [Google Scholar] [CrossRef]
- Hong, T.; Fan, S. Probabilistic electric load forecasting: A tutorial review. Int. J. Forecast. 2016, 32, 914–938. [Google Scholar] [CrossRef]
- Evangelopoulos, V.A.; Georgilakis, P.S. Optimal distributed generation placement under uncertainties based on point estimate method embedded genetic algorithm. IET Gener. Transmiss. Distrib. 2014, 8, 389–400. [Google Scholar] [CrossRef]
- Koutsoukis, N.C.; Georgilakis, P.S. A chance-constrained multistage planning method for active distribution networks. Energies 2019, 12, 4154. [Google Scholar] [CrossRef]
- Li, R.; Wang, W.; Chen, Z.; Jiang, J.; Zhang, W. A review of optimal planning active distribution system: Models, methods, and future researches. Energies 2017, 10, 1715. [Google Scholar] [CrossRef]
- Koutsoukis, N.C.; Georgilakis, P.S.; Hatziargyriou, N.D. Multistage coordinated planning of active distribution networks. IEEE Trans. Power Syst. 2017, 33, 32–44. [Google Scholar] [CrossRef]
- Willis, H.L. Spatial Electric Load Forecasting, 2nd ed.; Marcel Dekker: New York, NY, USA, 2002. [Google Scholar]
- Heymann, F.; Melo, J.D.; Martínez, P.D.; Soares, F.; Miranda, V. On the emerging role of spatial load forecasting in transmission/distribution grid planning. In Proceedings of the Mediterranean Conference on Generation, Transmission, Distribution and Energy Conversion (MEDPOWER 2018), Dubrovnik, Croatia, 12–15 November 2018. [Google Scholar]
- Sasmono, S.; Sinisuka, N.I.; Atmopawiro, M.W.; Darwanto, D. Macro demand spatial approach (MDSA) at spatial demand forecasting for transmission system planning. Int. J. Electr. Eng. Inform. 2015, 7, 193–206. [Google Scholar] [CrossRef]
- Carreno, E.M.; Padilha-Feltrin, A. Evolutionary heuristic to determine future land use. In Proceedings of the IEEE Power Energy Society General Meeting (PES GM), Pittsburgh, PA, USA, 20–24 July 2008. [Google Scholar]
- Carreno, E.M.; Rocha, R.M.; Padilha-Feltrin, A. A Cellular automaton approach to spatial electric load forecasting. IEEE Trans. Power Syst. 2011, 24, 532–540. [Google Scholar]
- He, Y.; Yang, W.; Zhan, Y.; Li, D.; Li, F. Urban electric load forecasting using combined cellular automata. J. Comput. 2009, 4, 1209–1215. [Google Scholar] [CrossRef]
- He, Y.X.; Zhang, J.X.; Xu, Y.; Gao, Y.; Xia, T.; He, H.Y. Forecasting the urban power load in China based on the risk analysis of land-use change and load density. Int. J. Electr. Power Energy Syst. 2015, 73, 71–79. [Google Scholar] [CrossRef]
- Melo, J.D.; Padilha-Feltrin, A.; Carreno, E.M. Multi-agent simulation of urban social dynamics for spatial load forecasting. IEEE Trans. Power Syst. 2012, 27, 1870–1878. [Google Scholar] [CrossRef]
- Melo, J.D.; Carreno, E.M.; Padilha-Feltrin, A. Multi-Agent framework for spatial load forecasting. In Proceedings of the IEEE Power Energy Society General Meeting (PES GM), Detroit, MI, USA, 24–28 July 2011. [Google Scholar]
- Vasquez-Arnez, R.L.; Jardini, J.A.; Casolari, R.; Magrini, L.C.; Semolini, R.; Pascon, J.R. A methodology for electrical energy forecast and its spatial allocation over developing boroughs. In Proceedings of the IEEE Transmission and Distribution Conference and Exposition, Chicago, IL, USA, 21–24 April 2008. [Google Scholar]
- Morales, D.X.; Besanger, Y.; Moscoso, S.A.; Pesantez, P.A. Development of a spatial load-forecasting module for optimizing planning of electricity supply. In Proceedings of the IEEE Innovative Smart Grid Technologies Latin America (ISGT Latin America), Quito, Ecuador, 20–22 September 2017. [Google Scholar]
- Hong, T.; Hsiang, S.M.; Xu, L. Human-machine co-construct intelligence on horizon year load in long term spatial load forecasting. In Proceedings of the IEEE Power Energy Society General Meeting (PES GM), Calgary, AB, Canada, 26–30 July 2009. [Google Scholar]
- Melo, J.D.; Carreno, E.M.; Calvino, A.; Padilha-Feltrina, A. Determining spatial resolution in spatial load forecasting using a grid-based model. Electr. Power Syst. Res. 2014, 111, 177–184. [Google Scholar] [CrossRef]
- Melo, J.D.; Carreno, E.M.; Padilha-Feltrin, A. Estimation of a preference map of new consumers for spatial load forecasting simulation methods using a spatial analysis of points. Int. J. Electr. Power Energy Syst. 2015, 67, 299–305. [Google Scholar] [CrossRef]
- Melo, J.D.; Carreno, E.M.; Padilha-Feltrin, A.; Minussi, C.R. Grid-based simulation method for spatial electric load forecasting using power-law distribution with fractal exponent. Int. Trans. Electr. Energ. Syst. 2016, 26, 1339–1367. [Google Scholar] [CrossRef]
- Hong, T.; Pinson, P.; Fan, S. Global energy forecasting competition 2012. Int. J. Forecast. 2014, 30, 357–363. [Google Scholar] [CrossRef]
- Avramidis, I.I.; Evangelopoulos, V.A.; Georgilakis, P.S.; Hatziargyriou, N.D. Demand side flexibility schemes for facilitating the high penetration of residential distributed energy resources. IET Gener. Transmiss. Distrib. 2018, 12, 4079–4088. [Google Scholar] [CrossRef]
- Bernards, R.; Morren, J.; Slootweg, H. Development and implementation of statistical models for estimating diversified adoption of energy transition technologies. IEEE Trans. Sustain. Energy 2018, 9, 1540–1554. [Google Scholar] [CrossRef]
- Heymann, F.; Silva, J.; Miranda, V.; Melo, J.; Soares, F.J.; Padilha-Feltrin, A. Distribution network planning considering technology diffusion dynamics and spatial net-load behavior. Int. J. Electr. Power Energy Syst. 2019, 106, 254–265. [Google Scholar] [CrossRef]
- Hong, T.; Wilson, J.; Xie, J. Long term probabilistic load forecasting and normalization with hourly information. IEEE Trans. Smart Grid 2014, 5, 456–462. [Google Scholar] [CrossRef]
- Psiloglou, B.E.; Giannakopoulos, C.; Majithia, S.; Petrakis, M. Factors affecting electricity demand in Athens, Greece and London, UK: A comparative assessment. Energy 2009, 34, 1855–1863. [Google Scholar] [CrossRef]
- General Algebraic Modeling System (GAMS), Release 25.1.3; High-Level Modeling System for Mathematical Optimization; GAMS Develop. Corp.: Fairfax, VA, USA, 2018.
- Hong, T. Spatial Load Forecasting Using Human Machine Co-construct Intelligence Framework. Master’s Thesis, North Carolina State University, Raleigh, NC, USA, 2008. [Google Scholar]
- Morales, J.M.; Conejo, A.J.; Madsen, H.; Pinson, P.; Zugno, M. Integrating Renewables in Electricity Markets-Operational Problems; Springer: New York, NY, USA, 2014; pp. 21–26. [Google Scholar]
- Makridakis, S.G.; Wheelwright, S.C.; Hyndman, R.J. Forecasting: Methods and Applications, 3rd ed.; Wiley: New York, NY, USA, 1997; pp. 52–54. [Google Scholar]
- Khosravi, A.; Nahavandi, S.; Creighton, D. Construction of optimal prediction intervals for load forecasting problems. IEEE Trans. Power Syst. 2010, 25, 1496–1503. [Google Scholar] [CrossRef]
- Quan, H.; Srinivasan, D.; Khosravi, A. Uncertainty handling using neural network-based prediction intervals for electrical load forecasting. Energy 2014, 74, 916–925. [Google Scholar] [CrossRef]
- Zuniga-Garcia, M.A.; Santamaría-Bonfil, G.; Arroyo-Figueroa, G.; Batres, R. Prediction interval adjustment for load-forecasting using machine learning. Appl. Sci. 2019, 9, 5269. [Google Scholar] [CrossRef]






| Land Use Type | Current Land Use (km2) | Future Land Use (km2) | Minimum Load Density (MW/km2) | Maximum Load Density (MW/km2) |
|---|---|---|---|---|
| Business | 0.82 | 1.28 | 10 | 35 |
| Industrial | 0.11 | 0.17 | 10 | 40 |
| Commercial | 0.62 | 1.24 | 10 | 30 |
| Residential (low load density) | 3.50 | 3.50 | 1 | 10 |
| Residential (high load density) | 1.36 | 3.19 | 3 | 15 |
| Institutional/Government | 0.19 | 0.24 | 10 | 20 |
| Utilities | 0.61 | 0.65 | 0.1 | 4 |
| Transportation | 0.27 | 0.27 | 0.2 | 5 |
| Vacant area (sea, river, woodland, natural) | 56.52 | 53.46 | 0 | 0 |
| Sum | 64.00 | 64.00 |
| Land Use Type | Load Density (MW/km2) |
|---|---|
| Business | 28.6 |
| Industrial | 34.7 |
| Commercial | 24.6 |
| Residential (low load density) | 7.9 |
| Residential (high load density) | 12.1 |
| Institutional/Government | 13.9 |
| Utilities | 2.7 |
| Transportation | 3.8 |
| Vacant area (sea, river, woodland, natural) | 0 |
| P-SLF (Point-Forecast Part) | BaU | |||
|---|---|---|---|---|
| RMSE (%) | MAE (%) | RMSE (%) | MAE (%) | |
| Zone A | 11.3 | 7.5 | 19.0 | 14.5 |
| Zone B | 10.9 | 5.1 | 26.1 | 12.8 |
| Zone C | 11.3 | 10.7 | 35.0 | 32.2 |
| Zone D | 23.3 | 15.5 | 43.7 | 28.5 |
| Total area | 14.2 | 8.8 | 28.1 | 19.1 |
| PINC (%) | PICP (%) | p-RMSE (MW/km2) | p-RMSE (%) |
|---|---|---|---|
| 50.0 | 69.4 | 0.462 | 9.5 |
| 68.0 | 78.2 | 0.377 | 7.7 |
| 75.0 | 82.1 | 0.342 | 7.0 |
| 80.0 | 84.7 | 0.314 | 6.4 |
| 90.0 | 90.1 | 0.245 | 5.0 |
| 95.0 | 93.1 | 0.196 | 4.0 |
| 99.0 | 96.1 | 0.114 | 2.3 |
© 2020 by the authors. Licensee MDPI, Basel, Switzerland. This article is an open access article distributed under the terms and conditions of the Creative Commons Attribution (CC BY) license (http://creativecommons.org/licenses/by/4.0/).
Share and Cite
Evangelopoulos, V.; Karafotis, P.; Georgilakis, P. Probabilistic Spatial Load Forecasting Based on Hierarchical Trending Method. Energies 2020, 13, 4643. https://doi.org/10.3390/en13184643
Evangelopoulos V, Karafotis P, Georgilakis P. Probabilistic Spatial Load Forecasting Based on Hierarchical Trending Method. Energies. 2020; 13(18):4643. https://doi.org/10.3390/en13184643
Chicago/Turabian StyleEvangelopoulos, Vasileios, Panagiotis Karafotis, and Pavlos Georgilakis. 2020. "Probabilistic Spatial Load Forecasting Based on Hierarchical Trending Method" Energies 13, no. 18: 4643. https://doi.org/10.3390/en13184643
APA StyleEvangelopoulos, V., Karafotis, P., & Georgilakis, P. (2020). Probabilistic Spatial Load Forecasting Based on Hierarchical Trending Method. Energies, 13(18), 4643. https://doi.org/10.3390/en13184643

