Next Article in Journal
A Universal Mathematical Model of Modular Multilevel Converter with Half-Bridge
Next Article in Special Issue
Assessment of the Steering Precision of a Hydrographic USV along Sounding Profiles Using a High-Precision GNSS RTK Receiver Supported Autopilot
Previous Article in Journal
Experimental Research on Aftertreatment SCR Sizing Strategy for a Nonroad Mid–Range Diesel Engine
Previous Article in Special Issue
Testing the Positioning Accuracy of GNSS Solutions during the Tramway Track Mobile Satellite Measurements in Diverse Urban Signal Reception Conditions
 
 
Font Type:
Arial Georgia Verdana
Font Size:
Aa Aa Aa
Line Spacing:
Column Width:
Background:
Article

Road Tests of the Positioning Accuracy of INS/GNSS Systems Based on MEMS Technology for Navigating Railway Vehicles

1
Department of Transport and Logistics, Gdynia Maritime University, Morska 81-87, 81-225 Gdynia, Poland
2
Department of Geodesy and Oceanography, Gdynia Maritime University, Morska 81-87, 81-225 Gdynia, Poland
*
Author to whom correspondence should be addressed.
Energies 2020, 13(17), 4463; https://doi.org/10.3390/en13174463
Submission received: 13 July 2020 / Revised: 15 August 2020 / Accepted: 24 August 2020 / Published: 29 August 2020

Abstract

Thanks to the support of Inertial Navigation Systems (INS), Global Navigation Satellite Systems (GNSS) provide a navigation positioning solution that, in the absence of satellite signals (in tunnels, forest and urban areas), allows the continuous positioning of a moving object (air, land and sea). Passenger and freight trains must, for safety reasons, comply with several formal navigation requirements, particularly those that concern the minimum acceptable accuracy for determining their position. Depending on the type of task performed by the train (positioning a vehicle on a route, stopping at a turnout, stopping at a platform, monitoring the movement of rolling stock, etc.), the train must have positioning systems that can determine its position with sufficient accuracy (1–10 m, p = 0.95) to perform the tasks in question. A wide range of INS/GNSS equipment is currently available, ranging from very costly to simple solutions based on Micro-Electro-Mechanical Systems (MEMS), which, in addition to an inertial unit, use one or two GNSS receivers. The paper presents an assessment of the accuracy of both types of solutions by testing them simultaneously in dynamic measurements. The research, due to the costs and logistics complexity, was made using a passenger car. The surveys were carried out in a complex way, because the measurement route was travelled three times at four different speeds: 40 km/h, 80 km/h, 100 km/h and 120 km/h on seven representative test sections with diverse land development. In order to determine the positioning accuracy of INS devices, two precise GNSS geodetic receivers (2 cm accuracy, p = 0.95) were used as a reference positioning system. The measurements demonstrated that only INS/GNSS systems based on two receivers can meet the requirements of most railway applications related to rail navigation, and since a solution with a single GNSS receiver has a much lower positioning accuracy, it is not suitable for many railway applications. It is noted that considerable differences between the standards defining the navigation requirements for railway applications. For example, INS/GNSS systems based on two receivers meet the vast majority of the expectations specified in the Report on Rail User Needs and Requirements. However, according to the Federal Radionavigation Plan (FRP), it cannot be used in any railway application.

Graphical Abstract

1. Introduction

The essence of the navigation process is to control the movement of an object [1]. One of its most important elements includes having real-time continuous information about the current position coordinates. The position is most often determined with the use of positioning systems [2,3], as well as based on mathematical road counting. Nowadays, the basic method of determining the position of an object includes positioning with the use of Global Navigation Satellite Systems, i.e., GNSS [4,5]. In professional navigation, they are often augmented by Inertial Navigation Systems (INS) [6,7,8,9]. Their main task is to ensure high positioning availability in conditions of limited or lost access to GNSS signals in forest or urban areas.
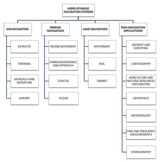
The issue of determining coordinates for air, land and marine navigation, considered only in terms of position error, already seems to be globally solved. Its implementation, with more or less precision, is only a function of the technical solution used. Depending on the requirements of the navigation application, different positioning system users (Figure 1) may use different technical solutions to meet the requirements for positioning accuracy.
The following GNSS solutions are available for use in air, marine, road and rail navigation:
  • Autonomous GNSS systems (GPS (Global Positioning System), GLONASS (GLObal NAvigation Satellite System), BDS (BeiDou Navigation Satellite System) or Galileo) with an accuracy of 5–15 m (p = 0.95) [10,11,12,13].
  • Satellite-Based Augmentation Systems (SBAS) with an accuracy of 2–3 m (p = 0.95) [14,15,16,17,18].
  • Multi-GNSS solutions consisting of simultaneous use of several systems (GPS/GLONASS/BDS/Galileo) with an accuracy of 1–5 m (p = 0.95) [19,20,21,22,23].
  • Differential Global Navigation Satellite System (DGNSS) methods using ground-based reference stations with an accuracy of 1–2 m (p = 0.95) [24,25,26,27,28].
  • GNSS geodetic relative methods based on local, national and large-scale reference station networks [29,30,31,32,33].
  • Terrestrial autonomous positioning systems with local [34,35], short and medium range.
Despite the significant increase in the positioning accuracy of satellite systems in urban areas observed in recent years, the main problem in the use of GNSS systems is to maintain high positioning accuracy, which is ensured by minimising the value of the average position error (M), taking the form of [1]:
min ( M ) = min ( σ ) × min ( D O P )
where:
  • σ —measurement error of the navigation parameter (pseudorange),
  • D O P —geometric coefficient of the system’s accuracy, depending on the spatial distribution of GNSS satellites used in relation to the user (Dilution of Precision).
The pseudorange value is additionally minimised by modelling its measurement errors (ionospheric, tropospheric, multipath effects, etc.), whose aim is to increase the precision of pseudo-distance measurement. Minimisation of the DOP value can be realised, in the mathematical sense, by minimising the trace of the DOP matrix-A [36]:
min { t r a c e ( A ) } = min { t r a c e [ ( G T × G ) 1 ] } = min { [ 1 | G | 2 ] i , j ( g i , j ) 2 }
This is determined based on a position line gradient matrix G (also called the matrix of coefficients or geometric matrix):
A = ( G T × G ) 1
where g i , j are elements of the matrix G−1, provided G exists. From the presented relationship, it follows that it is possible to minimise the geometric coefficient by maximising determinant of the matrix G.
In this situation, the operational characteristics of radio navigation systems, such as availability, continuity, integrity and reliability, are equally important, although often overlooked. They are crucial for the system to continuously maintain high positioning accuracy. Currently, it may be hypothesised that integrity and characteristics stemming from reliability, i.e., availability, continuity and reliability considered at different levels of the structure of radio navigation systems, appear to be one of the major directions in navigation research.
Land navigation, which includes inland, rail and road transport, as opposed to air and marine navigation, is performed in an environment where the moving object is not able to continuously, without interferences, track all signals of GNSS systems. Changes in terrain relief, as well as land cover, cause temporary hiding of satellite signals leading to continuous changes in the number of satellites used, affecting, through the DOP coefficient, the accuracy of the object’s location (Figure 2).
Since GNSS positioning in urban areas often does not provide the minimum positioning availability required by international or national standards [37,38] (usually more than 95%) with a certain minimum position error, there are currently two main strategies used in transport to increase this parameter.
The first strategy consists of using external devices assisting the road counting process (in case of loss of GNSS signal tracking) based on various sensors such as magnetic direction sensors (compasses) [39], speed measurement systems, local positioning systems [35], vision systems [40] and radar systems [41] or LiDAR (Light Detection and Ranging) systems [42,43] and, which is the very subject of this paper, INS systems [44]. The second strategy includes innovative GNSS signal processing solutions [45,46], as well as 3D modelling of buildings to predict the visibility of GNSS satellites [47].
Today, most of the above-mentioned technical positioning solutions are used in rail navigation. In rail transport they mainly include the use of INS sensors [48,49], other multisensor methods [50,51,52,53,54], as well as new algorithmic and programming solutions [55,56].
This paper is organised as follows. Section 2 describes navigation requirements for rail transport, which are defined in the national or international radio navigation plans. In addition, this chapter shows how the INS measurements were carried out as well as mathematical model that was used to determine the positioning accuracy of INS devices. In Section 3, the INS measurement results for seven test sections are presented. Section 3 also specifies the impact on the measurement accuracy of the following parameters: time of measurement, vehicle speed (40–120 km/h) and the amount and size of GNSS obstructions occurring in the specific test section. Finally, general conclusions are discussed in Section 4.

2. Materials and Methods

2.1. Navigation Requirements for Rail Transport

The main task of positioning systems used in rail transport consists of ensuring the maximum acceptable positioning accuracy, as required by standards, with a sufficiently high level of availability. Technical positioning solutions used in railways shall meet the officially defined minimum requirements for railway navigation applications. These are described in the national [57,58,59] or international [37,38] radio navigation plans. According to experts, the American Radionavigation Plan is one of the main and model standards of this type used not only in the United States of America (USA) but also in other countries. The requirements included in the Plan are a model for other documents of this kind. Therefore, it has been analysed in this article.
The Federal Radionavigation Plan (FRP) is the official source of Positioning, Navigation and Timing (PNT) policy and planning for the Federal Government. The FRP is prepared jointly by the Departments of Defense (DoD), Homeland Security (DHS) and Transportation (DoT), with the assistance of other government agencies and published not less than every two years. The minimum positioning accuracy requirements in rail transport are presented in Table 1 [59].
From Table 1 it follows that the requirements for positioning systems used in rail transport for the navigation process are mainly related to the Positive Train Control (PTC) and are 1 m (Twice the Distance Root Mean Square (2DRMS)), with very high availability of 99.9%. The other requirements relate to applications that are not directly associated with train navigation. It should also be stressed that in [59], contrary to European Union (EU) regulation [60], there is no division of PTC into more train navigation tasks performed by a given train. The only supranational standardisation document that has made such a division is the Report on Rail User Needs and Requirements [60] in force in the EU member states, which defines additional navigation tasks such as level crossing protection, track identification, door control supervision and others. Table 2 presents in detail the different requirements for train positioning systems in force in the EU [60].
A summary of an analysis of the positioning accuracy requirements in rail transport indicates that, compared to other types of navigation (air, land or marine), this type of navigation requires an accuracy of train positioning systems of maximum 1 m (p = 0.95). In particular, it must be stressed that it should be provided with very high availability, as much as 99.9%, which, in comparison with other types of navigation, places very high demands on railway positioning systems (Figure 3). Only aeronautical applications have more stringent availability requirements. Moreover, 99.9% availability means this level of availability should also be ensured in urban areas.
Such a high level of positioning availability cannot be ensured today even by the combined use of all GNSS systems (multi-GNSS solution). Therefore, the use of INS system is essential. This paper analysed the operational characteristics (accuracy and availability) of typical INS/GNSS systems (single- and dual-antenna). For the analysis, devices based on Micro-Electro-Mechanical Systems (MEMS) were used, which, due to their price, may serve as an alternative to very complex and expensive classical INS solutions. These studies aim to assess their suitability for rail navigation. The study covered two main aspects:
  • Experimental assessment of the positioning accuracy of INS/GNSS equipment with one or two GNSS antennas, as a function of availability of satellite signals depending on the type of development (terrain with and without field obstacles).
  • Experimental assessment of the positioning accuracy of INS/GNSS equipment fitted with one or two GNSS antennas, as a function of variable train speed (40–120 km/h). It will answer the question of what extent an increase in the speed of an object results in a decrease in positioning accuracy.
The analyses performed are intended to assess the ability of INS/GNSS equipment to meet the minimum requirements for train navigation.

2.2. Measurement Equipment

In an experimental study intended to assess the possibility of using INS/GNSS equipment in rail navigation, it was decided to choose two devices with a very similar design (same manufacturer), the main difference being the number of GNSS antennas used. Two structurally similar INS/GNSS systems, the VN-200 and VN-300 models of the VectorNav company, were selected for the research. This series also includes the VN-100 system, which has shown relatively modest performance, and thus, was not tested. The basic functionalities of VectorNav devices are presented in Table 3.
The VN-200 is a miniature, high performance GPS-aided INS that combines MEMS inertial sensors, a high-sensitivity GPS receiver and advanced Kalman filtering algorithms to provide optimal estimates of position, velocity and attitude.
The VN-300 is a MEMS-based dual GNSS/INS that combines two GNSS receivers with a 9-axis IMU (Inertial Measurement Unit) (3-axis gyroscopes, accelerometers and magnetometers). It couples acceleration and angular rates from the IMU with position and velocity data from the GNSS receiver using a quaternion based Extended Kalman Filter (EKF). Many other INS products in the market implement EKF filters; however, what sets the VN-300 apart from the rest are the proprietary algorithms.
Both devices are made with the MEMS technology. As the name suggests, MEMS systems are of miniature size (i.e., 0.001 mm to 0.1 mm), and their construction includes electronic relays as well as mechanical elements. Miniaturization of systems generates many benefits that would be practically impossible to achieve otherwise. The small size allows the use of circuits in various elements and electronic devices. It is ideal where with the action of a small force it is necessary to perform a specific mechanical task. The microcircuits work faster, and they can be easily speeded up or stopped. They are resistant to shocks, temperature changes and vibrations. Due to the small amount of materials for the production of MEMS systems, the total cost of production is low. Their small size and weight do not require a lot of energy to work that makes them energy-efficient. Thanks to their properties, MEMS systems have found application in various areas, for example in accelerometers, IMUs, inkjet printers, MEMS microphones in portable devices, etc.
From a navigational point of view, both devices (VN-200 and VN-300) have similar operational characteristics in terms of positioning accuracy. These are 2.5 m (Root Mean Square (RMS)) horizontally and 5 m (RMS) vertically (Table 4). Please note that the use of a two-antenna solution (GNSS) in the VN-300 system additionally allows determining the course of an object based on GNSS indications. It seems to improve the positioning accuracy and availability compared to the VN-200, but this fact is not reflected in the characteristics of the device (Table 4). This reason alone is enough to make the current study relevant.
It was decided that experimental verification studies with real-time dynamic measurements are needed. It should be emphasised here that performing measurements in the railway industry is a complex process in terms of logistics, organization and technology. It also requires closing respective sections of a railway line; therefore, it was decided that using a road vehicle, a car, under strictly defined conditions could produce identical measurement conditions:
  • The tests need to be carried out on long straight sections of a dual carriageway.
  • Constant measurement speed needs to be ensured by using cruise control.
  • The measurements need to be taken early in the morning (Sunday) to benefit from reduced traffic of other road users that could make it necessary to change lane or speed.
  • Software for forecasting the number of available GNSS satellites needs to be used to determine the test time. Such software allowed the selection of a period in which the Horizontal Dilution of Precision (HDOP) value did not exceed 2.
The preparation of the measurement equipment was technically the most important element of the research. For this purpose, a measurement platform was made to be assembled on the roof of a passenger car. It was constructed based on a wooden plate with dimensions of 150 × 100 × 2 cm, on which all elements of the testing equipment were placed. The plate was then mounted on the passenger car boot (Figure 4b). The measurement equipment consisted of two major measuring systems:
  • Reference—consisting of two Trimble R10 receivers using GNSS network positioning, in real-time at 10 Hz, allowing to determine the three-dimensional (3D) position with simultaneous use of four GNSS systems (GPS/GLONASS/BDS/Galileo). The antennas of both GNSS receivers are placed symmetrically in relation to the platform’s axis, which significantly facilitates the subsequent calculation of coordinates and determination of momentary errors of the tested devices. They were mounted on tripods, which also significantly facilitated their assembly. The predictable positioning accuracy of the reference system was 1 cm (RMS).
  • Measurement—consisting of two independently operated VN-200 and VN-300 systems. The VN-200 consisted of an INS device and a single GNSS antenna, whereas the VN-300 system used an INS device and two GNSS antennas. All elements were mounted in the platform axis and symmetrically with respect to the reference system (Trimble R10 receivers), which significantly facilitated future calculations (Figure 4). Mobile phones were also tested in the study but they are not the subject of this paper.
Two laptops were used to record measurement data. They recorded data from INS/GNSS systems (tested devices) and two controllers of GNSS reference receivers (Figure 4a).

2.3. Measurement Method

The measurements were taken early in the morning on 15.12.2019. In addition, to avoid the need to change vehicle speed, the tests were carried out on Sunday. Cruise control was used to keep vehicle speed constant.
Records from two Trimble R10 receivers and two VN-200 and VN-300 devices were used for analysis. Due to their intended use, the measurement systems differed in the data recording format. VectorNav devices recorded data in the VNINS format, from which the following parameters were used for further analysis:
  • GPS time (s),
  • P i t c h —rotation about the lateral axis (°),
  • Y a w —rotation about the vertical axis (°),
  • R o l l —rotation about the longitudinal axis (°),
  • B —geodetic latitude (°),
  • L —geodetic longitude (°),
  • h —height above the surface of the World Geodetic System 1984 (WGS 84) ellipsoid (m).
For Trimble R10 receivers, the following data were used for calculations:
  • Universal Time Coordinated (UTC) (s),
  • x —northing in the PL-2000 system (m),
  • y —easting in the PL-2000 system (m),
  • h —height above the surface of the WGS 84 ellipsoid (m).
The PL-2000 is a Cartesian coordinate system used in Poland.
The first step to calculating individual measurement errors was to transform the recorded coordinates into a uniform geodetic reference system and to synchronise the device indications according to a uniform time scale. Data processing was started by converting the GPS—T(GPS) indicated by VectorNav devices into the UTC. For this purpose, the following relationship was used:
T ( U T C ) = T ( G P S ) + 18 s
The position coordinates recorded by INS are presented in an angular (curvilinear) measurement, which makes it impossible to directly determine position errors of individual measurements. Therefore, a transformation was needed so that further calculations could be done in meters. For this reason, it was necessary to transform the geographic (curvilinear) coordinates to the rectangular coordinate system called the PL-2000 system valid in Poland [63]. The PL-2000 system is a modification of the 3-degree conformal transverse cylindrical Gauss-Krüger projection of the Geodetic Reference System 1980 (GRS 80) ellipsoid onto a flat surface [64]. To convert the angular coordinates (B, L) into Cartesian coordinates (x, y), the following mathematical relationships were used [65]:
x = m 0 × N × [ S ( B ) N + ( Δ L ) 2 2 × sin ( B ) × cos ( B ) + + ( Δ L ) 4 24 × sin ( B ) × cos 3 ( B ) × ( 5 ξ 2 + 9 × η 2 + 4 × η 4 ) + + ( Δ L ) 6 720 × sin ( B ) × cos 5 ( B ) × ( 61 58 × ξ 2 + ξ 4 + 270 × η 2 330 × η 2 × ξ 2 + 445 × η 4 ]
y = m 0 × N × [ Δ L × cos ( B ) + ( Δ L ) 3 6 × cos 3 ( B ) × ( 1 ξ 2 + η 2 ) + + ( Δ L ) 5 120 × cos 5 ( B ) × ( 5 18 × ξ 2 + ξ 4 + 14 × η 2 58 × η 2 × ξ 2 + 13 × η ) ] + 500000 + L 0 3 × 1000000
where:
  • m 0 —scale factor (-),
  • N —ellipsoid normal (radius of curvature perpendicular to the meridian) (m),
  • S ( B ) —meridian arc length from the equator to the arbitrary latitude (B) (m),
  • Δ L —distance between the point and the central meridian (rad),
  • L 0 —longitude of the central meridian (°).
The other parameters of projection to the two-dimensional (2D) Cartesian coordinates in the PL-2000 system include:
ξ = tan ( B )
η = e 2 × cos 2 ( B ) 1 e 2
where:
  • e —first eccentricity (-).
After transforming all position coordinates and time to a uniform system, the real coordinates of inertial navigation systems were calculated at the moment of observation t (s). For this purpose, geometric relationships between the tested devices assembled on a rigid measurement platform were used. As seen in Figure 5, VN-200 and VN-300 devices were located in the axis of longitudinal symmetry of the platform, whereas Trimble R10 receivers were placed in the axis of lateral symmetry of the platform.
The position coordinates of VectorNav devices were calculated based on two GNSS reference receivers (Trimble R10). On the basis of the coordinates of R1 ( x R 1 ( t ) , y R 1 ( t ) , h R 1 ( t ) ) and R2 ( x R 2 ( t ) , y R 2 ( t ) , h R 2 ( t ) ) receivers, coordinates of the AV point ( x A V ( t ) , y A V ( t ) , h A V ( t ) ) located on the longitudinal axis of the platform and at an equal distance between the R1 and R2 points were determined (Figure 5):
x A V ( t ) = x R 1 ( t ) + x R 2 ( t ) 2
y A V ( t ) = y R 1 ( t ) + y R 2 ( t ) 2
h A V ( t ) = h R 1 ( t ) + h R 2 ( t ) 2
A straight line, described by the following formula, was passed through the AV, R1 and R2 points:
x ( t ) = a ( t ) × y ( t ) + b ( t )
for which:
a ( t ) = x R 1 ( t ) x R 2 ( t ) y R 1 ( t ) y R 2 ( t )
b ( t ) = x ( t ) a ( t ) × y ( t )
where:
  • x ( t ) , y ( t ) —point coordinates lying on the line connecting the R1 and R2 receivers at the moment of observation t,
  • a ( t ) —slope of the line connecting the R1 and R2 receivers at the moment of observation t,
  • b ( t ) —y-intercept of the line connecting the R1 and R2 receivers at the moment of observation t.
A straight line perpendicular to the one defined by the formula (12) was also passed (being the axis of platform symmetry) through the AV point. It takes the following form:
x ( t ) = a ( t ) × y ( t ) + b ( t )
for which:
a ( t ) = 1 a ( t )
b ( t ) = x A V ( t ) a ( t ) × y A V ( t )
where:
  • x ( t ) , y ( t ) —point coordinates lying on the axis of platform symmetry at the moment of observation t,
  • a ( t ) —slope of the axis of platform symmetry at the moment of observation t,
  • b ( t ) —y-intercept of the axis of platform symmetry at the moment of observation t.
Furthermore, height reference values of the VectorNav devices ( h r V N ( t ) ) were determined:
h r V N ( t ) = h A V ( t ) ± d r V N × sin ( P i t c h V N ( t ) )
where:
  • d r V N —actual distance calculated along the platform’s longitudinal symmetry axis between the AV and rVN points,
  • P i t c h V N ( t ) —momentary lateral inclination of the platform recorded by the VectorNav device at the moment of observation t.
The upper sign “ ± ” is used to calculate the altitude of the VN-200 device, while the lower sign allows determining the height of the VN-300 system. This is because the VN-200 (VN-300) device was located closer to the front (rear) of the vehicle than the AV point.
The reference Cartesian coordinates of the VectorNav devices were then calculated ( x r V N ( t ) , y r V N ( t ) ) . To determine the coordinates, four cases of the location of the measurement platform relative to the axis of the PL-2000 system had to be considered:
First case:
a M P ( t ) = x A V ( t ) x A V ( t 1 s ) y A V ( t ) y A V ( t 1 s ) 0 x A V ( t 1 s ) x A V ( t ) y A V ( t 1 s ) y A V ( t )
Δ h V N ( t ) = h r V N ( t ) h A V ( t )
x r V N ( t ) = x A V ( t ) ± d r V N 2 Δ h V N ( t ) 2 × sin ( arctan ( | a M P ( t ) | ) )
y r V N ( t ) = y A V ( t ) ± d r V N 2 Δ h V N ( t ) 2 × cos ( arctan ( | a M P ( t ) | ) )
Second case:
a M P ( t ) = x A V ( t ) x A V ( t 1 s ) y A V ( t ) y A V ( t 1 s ) 0 x A V ( t 1 s ) > x A V ( t ) y A V ( t 1 s ) > y A V ( t )
x r V N ( t ) = x A V ( t ) d r V N 2 Δ h V N ( t ) 2 × sin ( arctan ( | a M P ( t ) | ) )
y r V N ( t ) = y A V ( t ) d r V N 2 Δ h V N ( t ) 2 × cos ( arctan ( | a M P ( t ) | ) )
Third case:
a M P ( t ) = x A V ( t ) x A V ( t 1 s ) y A V ( t ) y A V ( t 1 s ) < 0 x A V ( t 1 s ) x A V ( t ) y A V ( t 1 s ) > y A V ( t )
x r V N ( t ) = x A V ( t ) ± d r V N 2 Δ h V N ( t ) 2 × sin ( arctan ( | a M P ( t ) | ) )
y r V N ( t ) = y A V ( t ) d r V N 2 Δ h V N ( t ) 2 × cos ( arctan ( | a M P ( t ) | ) )
Fourth case:
a M P ( t ) = x A V ( t ) x A V ( t 1 s ) y A V ( t ) y A V ( t 1 s ) < 0 x A V ( t 1 s ) > x A V ( t ) y A V ( t 1 s ) y A V ( t )
x r V N ( t ) = x A V ( t ) d r V N 2 Δ h V N ( t ) 2 × sin ( arctan ( | a M P ( t ) | ) )
y r V N ( t ) = y A V ( t ) ± d r V N 2 Δ h V N ( t ) 2 × cos ( arctan ( | a M P ( t ) | ) )
where Δ h V N ( t ) —height difference between the AV and rVN points.
The upper signs “ ± ” and “ ” are used to calculate the coordinates of the VN-200 device, while the lower signs allow determining the coordinates of the VN-300 system. The formulas (19–31) can be used under certain conditions: the vehicle was moving forward, the VectorNav devices were in the platform’s longitudinal symmetry axis and the VN-200 (VN-300) system was closer to the front (rear) of the vehicle than the AV point.
After calculating the actual coordinates of VectorNav devices ( x r V N ( t ) , y r V N ( t ) , h r V N ( t ) ) , one-dimensional (1D), 2D and 3D position errors of the INS were determined at the moment of observation t ( δ 1 D V N ( t ) , δ 2 D V N ( t ) , δ 3 D V N ( t ) ) :
δ 1 D V N ( t ) = ( h r V N ( t ) h V N ( t ) ) 2
δ 2 D V N ( t ) = ( x r V N ( t ) x V N ( t ) ) 2 + ( y r V N ( t ) y V N ( t ) ) 2
δ 3 D V N ( t ) = ( x r V N ( t ) x V N ( t ) ) 2 + ( y r V N ( t ) y V N ( t ) ) 2 + ( h r V N ( t ) h V N ( t ) ) 2
where x V N ( t ) , y V N ( t ) , h V N ( t ) —point coordinates recorded by the VectorNav device at the moment of observation t .
In the next section, momentary 1D, 2D and 3D position errors were subjected to statistical analysis for individual measurement sections. They allowed assessing the influence of travel speed on the positioning accuracy of INS.

3. Results and Discussion

3.1. Test Sections

Measurements were divided into seven test sections (Figure 6).
Test sections have been selected in such a way that the following assessments could be made and, subsequently, generalised conclusions could be drawn from them:
  • Assessment of the positioning accuracy of the VN-200 and VN-300 systems on a route without buildings and GNSS signal obscurations.
  • Assessment of the positioning accuracy of the VN-200 and VN-300 systems on a route in a densely developed area causing GNSS signal obscurations.
  • Assessment of the positioning accuracy of the VN-200 and VN-300 systems as a function of vehicle speed, in undeveloped areas without GNSS signal obscurations.
The first part of the analyses concerns the assessment of the positioning accuracy of INS/GNSS systems on routes without of obstructions and includes the following sections:
  • Section no. 1 was located between the Stadion Energa Gdańsk and the entrance to the road tunnel under the Martwa Wisła river from the Letnica district. It was about 1.85 km long. The measurement passage consisted of long straight segments (several hundred metres) through areas with a small number of obstructions, which included a drawbridge over a rail track (about 100 m long) and a roundabout over the lane (about 150 m long). Section no. 5 lies almost on the same route as section no. 1, but it was oriented in the opposite direction (towards the Stadion Energa Gdańsk). Sections no. 1 and 5 were located parallel to each other and separated by a 4-metre wide strip separating roadways.
  • Section no. 2 was located between the entrance to the road tunnel under the Martwa Wisła river from the Letnica district and the exit from Third Millennium John Paul II Bridge towards the Teofila Lenartowicza Street. It was about 2.5 km long. The measurement passage consisted of two segments: a large circular arc (about 1 km long) and a straight section (about 1.5 km long). The area around the route was free of any terrain obstructions such as buildings or trees. Section no. 4 lies almost on the same route as section no. 2, but it was oriented in the opposite direction (towards the road tunnel under the Martwa Wisła river). Sections no. 2 and 4 were located parallel to each other and separated by a 4-metre wide strip separating roadways.
The second part of the analyses concerns the assessment of the positioning accuracy of INS/GNSS systems on routes with obstructions and includes the following sections:
  • Section no. 3 starts under Third Millennium John Paul II Bridge and runs along Teofila Lenartowicza Street. It was about 800 m long. The measurement passage consisted of circular arches with a large turning angle. The third tested section ran through numerous obstructions, which included: a bridge, multi-storey buildings, trees and shrubs with heights not exceeding 5 m.
  • Section no. 6 was located near the roundabout at Trasa Słowackiego between sections no. 1 and 5. It consisted of an arch with a large turning angle, and the area around it was free of any obstructions.
The third part of the analyses covers research of the positioning accuracy of INS/GNSS systems as a function of vehicle speed and includes the following section:
  • Section no. 7 was the last tested route located between the road tunnel under the Martwa Wisła river and the intersection of Generała Józefa Hallera Avenue with the Trasa Słowackiego, about 2 km long. The measurement passage consisted of long straight segments (several hundred metres) around which there were practically no obstructions, with the exception of small allotment houses and shrubs. This section was selected to determine the impact of increased vehicle speeds (reaching over 120 km/h) on the positioning accuracy of INS/GNSS systems.
Each of the test sections was subjected to identical data analysis and statistical data processing, which allowed general conclusions to be drawn. After calculating momentary 1D, 2D and 3D position errors, by comparing the INS/GNSS system indications with the Real Time Kinematic (RTK) GNSS system, for each of the measurement sections a comparative analysis was performed of the positioning accuracy of inertial navigation systems. For this purpose, all main position accuracy measures used in geodesy and navigation (RMS, DRMS, 2DRMS, Circular Error Probable (CEP), Spherical Error Probable (SEP), R68, R95) were calculated. From the point of view of applications in navigation (land, marine and rail) related to controlling the movement of an object, these include 2DRMS (2D) and R95 (2D), which should be the most important measures, characterised by a high level of confidence (95%). Individual position accuracy measures used in geodesy and navigation are presented in Table 5 [66,67,68,69].

3.2. Analysis Results for a Route without GNSS Obstructions (Sections No. 1 and 5)

Table 6 presents the INS measurement results in sections no. 1 and 5. Therefore, they relate to the same route, and general conclusions can be drawn.
During the measurements, it was observed that the Trimble R10 receivers lost their mobile phone coverage when entering the roundabout (Figure 7, chainage: 1.5–1.7 km). As a result, position coordinates measured by the GNSS geodetic receivers were missing, and these would allow determining the predictable positioning accuracy of the tested devices. Similar to sections no. 2–5, they were traversed three times at different speeds: 40 km/h, 80 km/h and 100 km/h. Depending on the driving speed, the measurement sessions took, respectively, 3:00 min, 1:31 min and 1:15 min. During each of them, the following were recorded, respectively: 154 (out of 180 possible), 74 (out of 92 possible) and 52 (out of 75 possible) points. Based on Table 6, it can be concluded that the obtained position accuracy measures in section no. 1 are almost identical for different vehicle speeds. For example, R68 and R95 (2D) measures for the VN-300 device are, respectively, 1.16–1.57 m and 1.28–1.85 m, while for the VN-200 inertial navigation system they are about 2.5 times larger and range from 2.53–4.10 m and 3.11–4.58 m. The highest values of the R68 and R95 (2D) measures were observed when driving at the lowest test speed of 40 km/h. However, they differ little from the measurements obtained when driving at 80 km/h and 100 km/h (Figure 7). These changes are undoubtedly caused by the momentary geometry of the satellite constellation during individual sessions.
We then proceeded to analyse the R68 and R95 (3D) measures. For the VN-300 device, these were, respectively, 1.25–1.60 m and 1.39–1.87 m, while for the VN-200 inertial navigation system they are about five times larger and range from 6.61–8.22 m and 8.06–9.90 m. The much larger differences between 2D and 3D position errors observed for the VN-200 device when compared to the VN-300 inertial navigation system are mainly due to the large disproportion in the accuracy of determining height. It is especially clearly visible with the RMS (h) measure, for which the altitude error of the VN-300 device (0.32–0.62 m) is several or even several dozens of times greater than for the VN-200 inertial navigation system (5.01–6.88 m).
Taking INS/GNSS measurements on two identical sections with opposite directions of motion allowed the momentary influence of the geometry of the satellite constellation on the positioning accuracy of the tested devices to be assessed. As in section no. 1, pauses were also observed in section no. 5 in the recording of position coordinates by Trimble R10 receivers under the roundabout located near the road tunnel under the Martwa Wisła river. From the data presented in Table 6, it follows that the values of position accuracy measures are similar to those obtained for section no. 1 and 5. The largest differences with respect to the first tested route were found for 3D position errors recorded by the VN-300 device. The R95 (3D) measure was about 2.5–3 m and was nearly 1 m more than the values obtained for section no. 1.

3.3. Analysis Results for a Route without GNSS Obstructions (Sections No. 2 and 4)

The measurement on two consecutive sections in undeveloped areas was performed as a verification of the results for sections no. 1 and 5. It was assumed that if the results for sections no. 1 and 5, as well as for 2 and 4 (Table 7) were similar, they would allow drawing general conclusions on the use of VN-200 and VN-300 systems in non-urbanised areas.
Therefore, when making INS measurements, no loss of satellite communication was observed in both Trimble R10 receivers and VN-200 and VN-300 devices. Similar to sections no. 1 and 3–5, they were traversed three times at different speeds: 40 km/h, 80 km/h and 100 km/h. Depending on the driving speed, the measurement sessions took, respectively, 03:40 min, 01:43 min and 01:24 min. During each of them, the following were recorded, respectively: 220 (out of 220 possible), 103 (out of 103 possible) and 84 (out of 84 possible) points. Based on Table 7, it can be concluded that the obtained position accuracy measures in section no. 2 are almost identical for different vehicle speeds. For example, R68 and R95 (2D) measures for the VN-300 device are, respectively, 1.13–1.31 m and 1.35–1.46 m, while for the VN-200 inertial navigation system they are about 2–2.5 times larger and range from 2.62–3.62 m and 3.13–3.95 m. The highest values of the R68 and R95 (2D) measures were observed when driving at medium test speed of 80 km/h. However, they differ little from the measurements obtained when driving at 40 km/h and 100 km/h. These changes are undoubtedly caused by the momentary geometry of the satellite constellation during individual sessions. The R68 and R95 (3D) measures were then analysed. For the VN-300 device, these were, respectively, 1.21–1.60 m and 1.57–1.96 m, while for the VN-200 inertial navigation system they are about five times larger and range from 6.79–10.02 m and 7.84–10.74 m. The much larger differences between 2D and 3D position errors observed for the VN-200 device when compared to the VN-300 inertial navigation system are mainly due to the large disproportion in the accuracy of determining height. It is especially clearly visible with the RMS (h) measure, for which the altitude error of the VN-300 device (0.33–0.85 m) is several or even several dozens of times greater than for the VN-200 inertial navigation system (5.43–8.63 m). Compared to section no. 1, most of the position accuracy measures for the VN-300 device exceeded the values of a few cm to 0.5 m, while for the VN-200 inertial navigation system they ranged from 1 m to even 3 m.
Taking INS/GNSS measurements on two identical sections with opposite directions of motion allowed the momentary influence of the geometry of the satellite constellation on the positioning accuracy of the tested devices to be assessed. The position error values obtained by the VN-200 and VN-300 devices at different travel speeds are of a similar order of magnitude as the position accuracy measures obtained for section no. 2 and 4 (Figure 8).

3.4. Analysis Results for a Densely Developed Route with GNSS Obstructions (Sections No. 3 and 6)

Table 8 presents the INS measurement results in section no. 3.
While performing INS measurements, approximately 10 s breaks in recording position coordinates by Trimble R10 receivers under a bridge of about 30 m width (Figure 9, chainage: 520 m) were observed. Section no. 3 was covered three times with the same speed of about 10–20 km/h. Depending on how long the vehicle spends waiting for green light under the bridge, the measurement sessions took respectively: 01:45 min, 1:31 min and 01:51 min. During each of them, the following were recorded, respectively: 96 (out of 105 possible), 80 (out of 91 possible) and 100 (out of 111 possible) points.
From Table 8 it follows that the position accuracy measures obtained on a winding road with numerous obstructions are similar to those obtained for straight sections (no. 1 and 2) devoid of any obstructions. Moreover, for individual devices, the differences between position errors in the three measurement sessions are small. For example, the R68 and R95 (2D) measures range from: 1.01–1.08 m and 1.13–1.20 m (for VN-300) and 2.56–2.87 m and 3.04–4.25 m (for VN-200). As in the case of sections no. 1 and 2, the horizontal errors are approximately 2.5 times greater for the VN-200 device than for the VN-300 inertial navigation system. With the R68 and R95 (3D) measures, there were large differences between the VectorNav devices observed, 5–7 times to the detriment of the VN-200 inertial navigation system. Please note, however, that the R68 and R95 (3D) measures for the VN-300 device are slightly higher (from a few to 40 cm) than the R68 and R95 (2D) measures. This is because the VN-300 inertial navigation system determines the height coordinate very precisely, which can be observed in RMS (h), which does not exceed 1 m. On the other hand, the vertical error of the VN-200 device, as in the case of sections no. 1 and 2, exceeds 5 m during each measurement session (Figure 9).
The sixth tested section was covered twice with the same speed of about 10–20 km/h. Only 41 (during the first series) and 75 (during the second series) points were recorded. The difference between them was due to the variation in time vehicles spent waiting for green light at the roundabout. Table 9 presents the INS measurement results in section no. 6.
Despite a small number of registered points, the analysed position accuracy measures were similar. For example, the R68 and R95 (2D, 3D) measures for the VN-300 device were about 2 m and differed between series by a few to 40 cm. Minor changes between 2D and 3D measures were caused by high accuracy of height determination of about 0.5 m. Larger differences were observed for the VN-200 inertial navigation system, for which R68 and R95 (2D) measures ranged from 1.5 m to 3 m. Moreover, three-dimensional measures had several times higher values (even up to four times) than two-dimensional measures. This was because the vertical error (RMS (h)) for the VN-200 device was close to 5 m during both passages.

3.5. Analysis Results from Testing of Positioning Accuracy of VectorNav Systems as a Function of Vehicle Speed

Based on Table 10, it can be concluded that the obtained position error measures are very close to those obtained for passages with lower speeds (40–100 km/h).
This is particularly noticeable for the VN-300 device, where the positioning accuracy in the horizontal plane did not exceed 0.5 m (Figure 10, δ2D VN-300), but in the three-dimensional space it oscillated around 1 m (Figure 10, δ3D VN-300).
Therefore, it can be concluded that the travel speed does not affect the position error value recorded by the VN-300 device, as it is the same both when braking to 0 km/h and when accelerating to 120 km/h. In the case of the VN-200 inertial navigation system, larger differences between the measures obtained in sections no. 1–6 and 7 were observed. When driving at 100–120 km/h, a GPS receiver determined the position coordinates with errors of 3–3.5 m (in the horizontal plane) and 8–9 m (in three-dimensional space). However, Figure 10 does not prove that the travel speed had a significant impact on positioning accuracy, as the highest position error values were obtained when the vehicle was braking. Therefore, it can be assumed that for the INS device, tracking only the satellites of a one satellite system (GPS) changes in the position error were caused by the momentary geometry of the satellite constellation.

3.6. Cumulative Results

A typical railway route, which consists of sections with varied development intensity, affected the reception of GNSS signals in different ways. For this reason, the test was divided into three repetitive long routes called laps, which consisted of parts with different impact on GNSS signals. Table 11 presents the cumulative results.
The results presented in Table 11 allowed a clear assessment of the impact of the vehicle’s speed on the positioning accuracy of the VN-200 and VN-300 devices. Using the results from individual sections, the position accuracy measures for GNSS receivers during three passages were calculated. The results were then compared with the values recommended by the VectorNav’s manufacturer, i.e., 5 m (RMS (h)) and 2.5 m (DRMS (2D)), for both INS devices. For the VN-200 inertial navigation system, the analysed position error measures are very close to the recommended values: 5.33–6.73 m (RMS (h)) and 2.43–2.80 m (DRMS (2D)). On the other hand, for the VN-300 device, the analysed position accuracy measures are several times higher than recommended as they are around 1 m, both horizontally and vertically. Moreover, it should be noted that all the analysed measures are almost identical during three passages. Therefore, it can be concluded that the speed of INS measurements (even in the range of 100 km/h) does not lead to deterioration in the positioning accuracy of inertial navigation systems that track satellites of one (GPS) or multiple (GPS/GLONASS) GNSS systems.

4. Conclusions

This paper presents the requirements for positioning systems in railway navigation. It follows that for the majority of the tasks performed, the expected positioning accuracy in railway systems should be a maximum of 1 m. The comparison between American [59] and European [60] legal regulations in this area indicates the existence of significant discrepancies in the required level of accuracy of both standards.
The value of the minimum availability of railway positioning systems, i.e., 99%, is particularly noteworthy. It means that railway positioning systems should be characterised by very high availability and reliability, which can only be provided by using INS/GNSS devices.
Research on INS/GNSS devices has shown that such systems, based on the MEMS technology, can meet the requirements for positioning accuracy in railways, if dual-antenna solutions (such as the VN-300) are used. A single-antenna solution does not provide the required positioning accuracy for many railway applications.
It should also be noted that, contrary to single-antenna systems, the positioning accuracy of dual-antenna INS/GNSS devices does not depend significantly on the vehicle speed. For this reason, it can be concluded that dual-antenna INS/GNSS systems based on the MEMS technology can be successfully used in selected railway applications defined in the Report on Rail User Needs and Requirements, such as level crossing protection, train integrity and train length monitoring, track identification, door control supervision, trackside personnel protection, management of emergencies, location of Global System for Mobile Communications (GSM) reports, fleet management, cargo monitoring, energy charging, infrastructure charging, hazardous cargo monitoring, as well as passenger information.

Author Contributions

Conceptualization, M.S. and C.S.; data curation, P.D. and O.L.; formal analysis, K.C. and L.S.; investigation, M.S., C.S. and P.D.; methodology, K.C. and L.S.; supervision, M.S. and C.S.; visualization, M.S. and O.L.; writing—original draft, M.S. and C.S.; writing—review and editing, P.D., K.C., L.S. and O.L. All authors have read and agreed to the published version of the manuscript.

Funding

This research was funded by the National Centre for Research and Development in Poland and the PKP Intercity, grant number POIR.04.01.01-00-0017/17.

Conflicts of Interest

The authors declare no conflict of interest.

References

  1. Specht, C. GPS System; Publishing House of the Bernardinum: Pelplin, Poland, 2007. (In Polish) [Google Scholar]
  2. Forssell, B. Radionavigation Systems; Artech House: Norwood, MA, USA, 2008. [Google Scholar]
  3. Specht, C.; Weintrit, A.; Specht, M. A History of Maritime Radio-navigation Positioning Systems Used in Poland. J. Navig. 2016, 69, 468–480. [Google Scholar] [CrossRef]
  4. Czaplewski, K.; Goward, D. Global Navigation Satellite Systems—Perspectives on Development and Threats to System Operation. TransNav Int. J. Mar. Navig. Saf. Sea Transp. 2016, 10, 183–192. [Google Scholar] [CrossRef]
  5. Specht, M.; Szmagliński, J.; Specht, C.; Koc, W.; Wilk, A.; Czaplewski, K.; Karwowski, K.; Dąbrowski, P.S.; Chrostowski, P.; Grulkowski, S. Analysis of Positioning Methods Using Global Navigation Satellite Systems (GNSS) in Polish State Railways (PKP). Sci. J. Marit. Univ. Szczec. 2020, 62, 26–35. [Google Scholar] [CrossRef]
  6. Chen, Q.; Zhang, Q.; Niu, X. Estimate the Pitch and Heading Mounting Angles of the IMU for Land Vehicular GNSS/INS Integrated System. IEEE Trans. Intell. Transp. Syst. 2020, 1–13. [Google Scholar] [CrossRef]
  7. Elsheikh, M.; Abdelfatah, W.; Noureldin, A.; Iqbal, U.; Korenberg, M. Low-cost Real-time PPP/INS Integration for Automated Land Vehicles. Sensors 2019, 19, 4896. [Google Scholar] [CrossRef]
  8. Li, T.; Zhang, H.; Gao, Z.; Niu, X.; El-sheimy, N. Tight Fusion of a Monocular Camera, MEMS-IMU, and Single-frequency Multi-GNSS RTK for Precise Navigation in GNSS-challenged Environments. Remote Sens. 2019, 11, 610. [Google Scholar] [CrossRef]
  9. Zhang, Q.; Chen, Q.; Niu, X.; Shi, C. Requirement Assessment of the Relative Spatial Accuracy of a Motion-constrained GNSS/INS in Shortwave Track Irregularity Measurement. Sensors 2019, 19, 5296. [Google Scholar] [CrossRef]
  10. EC; GSA. Galileo—Open Service—Service Definition Document; Version 1.1; EC: Brussels, Belgium; GSA: Prague, Czech, 2019.
  11. PNT IAC of the Central Research Institute of Machine Building. Global Navigation Satellite System Glonass Open Service Performance Standard (GLONASS OS PS), 2.2 ed.; PNT IAC of the Central Research Institute of Machine Building: Korolev, Russia, 2020. [Google Scholar]
  12. SCIO. China’s BeiDou Navigation Satellite System; SCIO: Beijing, China, 2016. [Google Scholar]
  13. U.S. DoD. Global Positioning System Standard Positioning Service Performance Standard, 4th ed.; U.S. DoD: Arlington County, VA, USA, 2008.
  14. EC-DG Enterprise and Industry. EGNOS Data Access Service (EDAS) Service Definition Document; Version 2.2; EC-DG Enterprise and Industry: Brussels, Belgium; Luxembourg City, Luxembourg, 2019. [Google Scholar]
  15. EC-DG Enterprise and Industry. EGNOS Open Service (OS) Service Definition Document; Version 2.3; EC-DG Enterprise and Industry: Brussels, Belgium; Luxembourg City, Luxembourg, 2017. [Google Scholar]
  16. EC-DG Enterprise and Industry. EGNOS Safety of Life (SoL) Service Definition Document; Version 3.3; EC-DG Enterprise and Industry: Brussels, Belgium; Luxembourg City, Luxembourg, 2019. [Google Scholar]
  17. Specht, C.; Pawelski, J.; Smolarek, L.; Specht, M.; Dąbrowski, P. Assessment of the Positioning Accuracy of DGPS and EGNOS Systems in the Bay of Gdansk Using Maritime Dynamic Measurements. J. Navig. 2019, 72, 575–587. [Google Scholar] [CrossRef]
  18. U.S. DoT.; FAA. Global Positioning System Wide Area Augmentation System (WAAS) Performance Standard, 1st ed.; U.S. DoT.: Washington, DC, USA; FAA: Washington, DC, USA, 2008.
  19. Li, G.; Geng, J. Characteristics of Raw Multi-GNSS Measurement Error from Google Android Smart Devices. GPS Solut. 2019, 23, 90. [Google Scholar] [CrossRef]
  20. Liu, W.; Shi, X.; Zhu, F.; Tao, X.; Wang, F. Quality Analysis of Multi-GNSS Raw Observations and a Velocity-aided Positioning Approach Based on Smartphones. Adv. Space Res. 2019, 63, 2358–2377. [Google Scholar] [CrossRef]
  21. Paziewski, J. Recent Advances and Perspectives for Positioning and Applications with Smartphone GNSS Observations. Meas. Sci. Technol. 2020, 31, 091001. [Google Scholar] [CrossRef]
  22. Paziewski, J.; Crespi, M. High-precision Multi-constellation GNSS: Methods, Selected Applications and Challenges. Meas. Sci. Technol. 2020, 31, 010101. [Google Scholar] [CrossRef]
  23. Specht, C.; Szot, T.; Dąbrowski, P.; Specht, M. Testing GNSS Receiver Accuracy in Samsung Galaxy Series Mobile Phones at a Sports Stadium. Meas. Sci. Technol. 2020, 31, 064006. [Google Scholar] [CrossRef]
  24. Dziewicki, M.; Specht, C. Position Accuracy Evaluation of the Modernized Polish DGPS. Pol. Marit. Res. 2009, 16, 57–61. [Google Scholar] [CrossRef]
  25. FSA. System of Differential Correction and Monitoring Interface Control Document, 1st ed.; FSA: Moscow, Russia, 2012. [Google Scholar]
  26. Krasuski, K.; Ćwiklak, J. Accuracy Analysis of Aircraft Position at Departure Phase Using DGPS Method. Acta Mech. Autom. 2020, 14, 36–43. [Google Scholar] [CrossRef]
  27. Przestrzelski, P.; Bakuła, M.; Galas, R. The Integrated Use of GPS/GLONASS Observations in Network Code Differential Positioning. GPS Solut. 2017, 21, 627–638. [Google Scholar] [CrossRef]
  28. Specht, C.; Smolarek, L.; Pawelski, J.; Specht, M.; Dąbrowski, P. Polish DGPS System: 1995–2017—Study of Positioning Accuracy. Pol. Marit. Res. 2019, 26, 15–21. [Google Scholar] [CrossRef]
  29. Bakuła, M.; Przestrzelski, P.; Kaźmierczak, R. Reliable Technology of Centimeter GPS/GLONASS Surveying in Forest Environments. IEEE Trans. Geosci. Remote Sens. 2015, 53, 1029–1038. [Google Scholar] [CrossRef]
  30. Krasuski, K.; Savchuk, S. Determination of the Precise Coordinates of the GPS Reference Station in of a GBAS System in the Air Transport. Commun. Sci. Lett. Univ. Zilina 2020, 22, 11–18. [Google Scholar] [CrossRef]
  31. Paziewski, J.; Sieradzki, R.; Baryla, R. Multi-GNSS High-rate RTK, PPP and Novel Direct Phase Observation Processing Method: Application to Precise Dynamic Displacement Detection. Meas. Sci. Technol. 2018, 29, 091001. [Google Scholar] [CrossRef]
  32. Siejka, Z. Validation of the Accuracy and Convergence Time of Real Time Kinematic Results Using a Single Galileo Navigation System. Sensors 2018, 18, 2412. [Google Scholar] [CrossRef] [PubMed]
  33. Specht, M.; Specht, C.; Wilk, A.; Koc, W.; Smolarek, L.; Czaplewski, K.; Karwowski, K.; Dąbrowski, P.S.; Skibicki, J.; Chrostowski, P.; et al. Testing the Positioning Accuracy of GNSS Solutions during the Tramway Track Mobile Satellite Measurements in Diverse Urban Signal Reception Conditions. Energies 2020, 13, 3646. [Google Scholar] [CrossRef]
  34. Kelner, J.M.; Ziółkowski, C.; Nowosielski, L.; Wnuk, M. Local Navigation System for VTOLs Used on the Vessels. In Proceedings of the IEEE/ION Position, Location and Navigation Symposium, Savannah, GA, USA, 11–14 April 2016. [Google Scholar]
  35. Kelner, J.M.; Ziółkowski, C.; Nowosielski, L.; Wnuk, M. Reserve Navigation System for Ships Based on Coastal Radio Beacons. In Proceedings of the IEEE/ION Position, Location and Navigation Symposium, Savannah, GA, USA, 11–14 April 2016. [Google Scholar]
  36. Spilker, J.J., Jr.; Axelrad, P.; Parkinson, B.W.; Enge, P. Global Positioning System: Theory and Applications; AIAA: Reston, VA, USA, 1996; Volume I. [Google Scholar]
  37. EC. European Radio Navigation Plan; Version 1.1; EC: Luxembourg City, Luxembourg, 2018. [Google Scholar]
  38. IALA-AISM. IALA World Wide Radio Navigation Plan, 2nd ed.; IALA-AISM: Saint Germain en Laye, France, 2012. [Google Scholar]
  39. Dąbrowski, P.S.; Specht, C.; Felski, A.; Koc, W.; Wilk, A.; Czaplewski, K.; Karwowski, K.; Jaskólski, K.; Specht, M.; Chrostowski, P.; et al. The Accuracy of a Marine Satellite Compass under Terrestrial Urban Conditions. J. Mar. Sci. Eng. 2020, 8, 18. [Google Scholar] [CrossRef]
  40. Naus, K.; Waz, M. Precision in Determining Ship Position Using the Method of Comparing an Omnidirectional Map to a Visual Shoreline Image. J. Navig. 2016, 69, 391–413. [Google Scholar] [CrossRef]
  41. Almeida, C.; Franco, T.; Ferreira, H.; Martins, A.; Santos, R.; Almeida, J.M.; Carvalho, J.; Silva, E. Radar Based Collision Detection Developments on USV ROAZ II. In Proceedings of the OCEANS 2009-EUROPE, Bremen, Germany, 11–14 May 2009. [Google Scholar]
  42. Droeschel, D.; Schwarz, M.; Behnke, S. Continuous Mapping and Localization for Autonomous Navigation in Rough Terrain Using a 3D Laser Scanner. Robot. Auton. Syst. 2017, 88, 104–115. [Google Scholar] [CrossRef]
  43. Huang, L.; Chen, S.; Zhang, J.; Cheng, B.; Liu, M. Real-time Motion Tracking for Indoor Moving Sphere Objects with a LiDAR Sensor. Sensors 2017, 17, 1932. [Google Scholar] [CrossRef]
  44. Noureldin, A.; Karamat, T.B.; Georgy, J. Fundamentals of Inertial Navigation, Satellite-based Positioning and their Integration; Springer: Berlin/Heidelberg, Germany, 2013. [Google Scholar]
  45. Barton, A.; Volna, E. Control of Autonomous Robot Using Neural Networks. In Proceedings of the 14th International Conference on Numerical Analysis and Applied Mathematics (ICNAAM 2016), Rhodes, Greece, 9–25 September 2016. [Google Scholar]
  46. Jo, J.; Tsunoda, Y.; Stantic, B.; Liew, A.W.-C. A Likelihood-based Data Fusion Model for the Integration of Multiple Sensor Data: A Case Study with Vision and Lidar Sensors. In Robot Intelligence Technology and Applications 4. Advances in Intelligent Systems and Computing; Kim, J.H., Karray, F., Jo, J., Sincak, P., Myung, H., Eds.; Springer: Cham, Switzerland, 2017; Volume 447, pp. 489–500. [Google Scholar]
  47. Specht, C.; Dąbrowski, P.; Dumalski, A.; Hejbudzka, K. Modeling 3D Objects for Navigation Purposes Using Laser Scanning. TransNav Int. J. Mar. Navig. Saf. Sea Transp. 2016, 10, 301–306. [Google Scholar] [CrossRef]
  48. Chen, Q.; Niu, X.; Zhang, Q.; Cheng, Y. Railway Track Irregularity Measuring by GNSS/INS Integration. Navig. J. Inst. Navig. 2015, 62, 83–93. [Google Scholar] [CrossRef]
  49. Chen, Q.; Niu, X.; Zuo, L.; Zhang, T.; Xiao, F.; Liu, Y.; Liu, J. A Railway Track Geometry Measuring Trolley System Based on Aided INS. Sensors 2018, 18, 538. [Google Scholar] [CrossRef]
  50. Gao, Z.; Ge, M.; Li, Y.; Shen, W.; Zhang, H.; Schuh, H. Railway Irregularity Measuring Using Rauch–Tung–Striebel Smoothed Multi-sensors Fusion System: Quad-GNSS PPP, IMU, Odometer, and Track Gauge. GPS Solut. 2018, 22, 1–14. [Google Scholar] [CrossRef]
  51. Jiang, Q.; Wu, W.; Jiang, M.; Li, Y. A New Filtering and Smoothing Algorithm for Railway Track Surveying Based on Landmark and IMU/Odometer. Sensors 2017, 17, 1438. [Google Scholar] [CrossRef]
  52. Jiang, Q.; Wu, W.; Li, Y.; Jiang, M. Millimeter Scale Track Irregularity Surveying Based on ZUPT-aided INS with Sub-decimeter Scale Landmarks. Sensors 2017, 17, 2083. [Google Scholar] [CrossRef] [PubMed]
  53. Kurhan, M.B.; Kurhan, D.M.; Baidak, S.Y.; Khmelevska, N.P. Research of Railway Track Parameters in the Plan Based on the Different Methods of Survey. Nauka Prog. Transp. 2018, 2, 77–86. [Google Scholar] [CrossRef]
  54. Li, Q.; Chen, Z.; Hu, Q.; Zhang, L. Laser-aided INS and Odometer Navigation System for Subway Track Irregularity Measurement. J. Surv. Eng. 2017, 143, 04017014. [Google Scholar] [CrossRef]
  55. Koc, W.; Specht, C.; Szmaglinski, J.; Chrostowski, P. A Method for Determination and Compensation of a Cant Influence in a Track Centerline Identification Using GNSS Methods and Inertial Measurement. Appl. Sci. 2019, 9, 4347. [Google Scholar] [CrossRef]
  56. Specht, C.; Koc, W.; Chrostowski, P. Computer-aided Evaluation of the Railway Track Geometry on the Basis of Satellite Measurements. Open Eng. 2016, 6, 125–134. [Google Scholar] [CrossRef]
  57. GLA. GLA Radio Navigation Plan; GLA: Harwich-London, UK, 2007. [Google Scholar]
  58. SMA. Swedish Radio Navigation Plan, Policy and Plans; SMA: Norrköping, Sweden, 2009. [Google Scholar]
  59. U.S. DoD. 2019 Federal Radionavigation Plan; U.S. DoD: Springfield, VA, USA, 2019.
  60. GSA. Report on Rail User Needs and Requirements; Version 1.0; GSA: Prague, Czech, 2018. [Google Scholar]
  61. IHO. IHO Standards for Hydrographic Surveys, 5th ed.; Special Publication No. 44; IHO: Monte Carlo, Monaco, 2008. [Google Scholar]
  62. Specht, M. Method of Evaluating the Positioning System Capability for Complying with the Minimum Accuracy Requirements for the International Hydrographic Organization Orders. Sensors 2019, 19, 3860. [Google Scholar] [CrossRef]
  63. Gajderowicz, I. Map Projections: Basics; Publishing House of the University of Warmia and Mazury in Olsztyn: Olsztyn, Poland, 2009. (In Polish) [Google Scholar]
  64. Deakin, R.E.; Hunter, M.N.; Karney, C.F.F. The Gauss-Krüger Projection. In Proceedings of the 23rd Victorian Regional Survey Conference, Warrnambool, Australia, 10–12 September 2010. [Google Scholar]
  65. Kadaj, R.J. Polish Coordinate Systems. Transformation Formulas, Algorithms and Softwares. Available online: http://www.geonet.net.pl/images/2002_12_uklady_wspolrz.pdf (accessed on 28 August 2020).
  66. NovAtel Positioning Leadership. GPS Position Accuracy Measures. Available online: https://www.novatel.com/assets/Documents/Bulletins/apn029.pdf (accessed on 28 August 2020).
  67. Szot, T.; Specht, C.; Specht, M.; Dabrowski, P.S. Comparative Analysis of Positioning Accuracy of Samsung Galaxy Smartphones in Stationary Measurements. PLoS ONE 2019, 14, e0215562. [Google Scholar] [CrossRef]
  68. Van Diggelen, F. GNSS Accuracy—Lies Damn Lies and Statistics. GPS World 2007, 18, 27–32. [Google Scholar]
  69. Whelan, B.; Taylor, J. Precision Agriculture for Grain Production Systems; CSIRO Publishing: Clayton, Victoria, Australia, 2013. [Google Scholar]
Figure 1. Users of radio navigation systems.
Figure 1. Users of radio navigation systems.
Energies 13 04463 g001
Figure 2. Global Navigation Satellite System (GNSS) signal obscuration in urban area.
Figure 2. Global Navigation Satellite System (GNSS) signal obscuration in urban area.
Energies 13 04463 g002
Figure 3. Requirements for positioning system accuracy and availability in rail transport compared to other navigation types. Own study based on: [37,57,58,59,61,62].
Figure 3. Requirements for positioning system accuracy and availability in rail transport compared to other navigation types. Own study based on: [37,57,58,59,61,62].
Energies 13 04463 g003
Figure 4. Testing electrical connections of the measurement equipment (a) and a plate with measurement equipment assembled on a passenger car (b).
Figure 4. Testing electrical connections of the measurement equipment (a) and a plate with measurement equipment assembled on a passenger car (b).
Energies 13 04463 g004
Figure 5. Geometric relationships between the tested devices mounted on the measurement platform.
Figure 5. Geometric relationships between the tested devices mounted on the measurement platform.
Energies 13 04463 g005
Figure 6. Division of the route into test sections.
Figure 6. Division of the route into test sections.
Energies 13 04463 g006
Figure 7. Variability in the two-dimensional (2D) position errors recorded by the VN-200 and VN-300 devices as a function of the route length when travelling at speeds of 40 km/h, 80 km/h and 100 km/h along section no. 1.
Figure 7. Variability in the two-dimensional (2D) position errors recorded by the VN-200 and VN-300 devices as a function of the route length when travelling at speeds of 40 km/h, 80 km/h and 100 km/h along section no. 1.
Energies 13 04463 g007
Figure 8. Variability in the two-dimensional (2D) position errors recorded by the VN-200 and VN-300 devices as a function of the route length when travelling at speeds of 40 km/h, 80 km/h and 100 km/h along section no. 4.
Figure 8. Variability in the two-dimensional (2D) position errors recorded by the VN-200 and VN-300 devices as a function of the route length when travelling at speeds of 40 km/h, 80 km/h and 100 km/h along section no. 4.
Energies 13 04463 g008
Figure 9. Variability in one-dimensional (1D) position errors recorded by the VN-200 and VN-300 devices as a function of the route length when travelling at speeds of 40 km/h, 80 km/h and 100 km/h along section no. 3.
Figure 9. Variability in one-dimensional (1D) position errors recorded by the VN-200 and VN-300 devices as a function of the route length when travelling at speeds of 40 km/h, 80 km/h and 100 km/h along section no. 3.
Energies 13 04463 g009
Figure 10. Variability in two-dimensional (2D) and three-dimensional (3D) position errors recorded by the VN-200 and VN-300 devices as a function of the route length when travelling at increased speeds (100–120 km/h) along section no. 7.
Figure 10. Variability in two-dimensional (2D) and three-dimensional (3D) position errors recorded by the VN-200 and VN-300 devices as a function of the route length when travelling at increased speeds (100–120 km/h) along section no. 7.
Energies 13 04463 g010
Table 1. Rail user requirements. Own study based on: [59].
Table 1. Rail user requirements. Own study based on: [59].
RequirementsMeasures of Minimum Performance Criteria to Meet Requirements
Accuracy (2DRMS)AvailabilityContinuityIntegrityTTACoverage *
Positive Train Control (PTC)1 m99.9%N/A2 m6 sRailroad right of way in all 50 states and District of Columbia.
Track Defect Location (TDL)0.3 m99.9%N/A0.6 m30 sRailroad right of way in all 50 states and District of Columbia.
Automated Asset Mapping (AAM)0.2 m99.9%N/A0.4 m30 sRailroad right of way in all 50 states and District of Columbia.
Surveying0.02 m99.7%N/A0.04 m30 sRailroad right of way in all 50 states and District of Columbia.
Bridge and tectonic monitoring for bridge safety0.002 m99.7%N/A0.004 m30 sRailroad right of way in all 50 states and District of Columbia.
Telecommunications timing340 nsec99.7%N/A680 nsec30 sAll 50 states and District of Columbia.
* Currently there are no railroads requiring PTC in the State of Hawaii.
Table 2. Navigation requirements for railway applications. Own study based on: [60].
Table 2. Navigation requirements for railway applications. Own study based on: [60].
ApplicationAccuracy (2σ)AvailabilityIntegritySILTTACategory
Cold movement detectionHNSE < 1 mHighVery high4TTA < 10 sSafety relevant
Level crossing protection1 m < HNSE < 10 mHighVery high4TTA < 10 s (TBC)Safety relevant
Train integrity and train length monitoring1 m < HNSE < 10 m (TBC)HighVery high410 s < TTA < 30 sSafety relevant
Track identificationACTE < 1.9 mHighVery high2–410 s < TTA < 30 sSafety relevant
Odometer calibrationHNSE < 1 mHighLowTBDTTA < 10 sNon safety relevant
Door control supervision1 m < HNSE < 10 mHighHighTBD10 s < TTA < 30 sSafety relevant
Door control supervision in ATOHNSE < 1 mHighHigh210 s < TTA < 30 sSafety relevant
Trackside personnel protection1 m < HNSE < 10 mHighHighTBD10 s < TTA < 30 sSafety relevant
Management of emergencies1 m < HNSE < 5 mHighHighTBD10 s < TTA < 30 sNon safety relevant
Infrastructure surveying0.01 m < HNSE < 1 mLowLow/HighTBDTTA ≥ 30 sLiability relevant
Location of GSM reports1 m < HNSE < 100 mLowHighTBDTTA ≥ 30 sLiability relevant
Gauging surveys0.01 m < HNSE < 1 mLowVery highTBDTTA ≥ 30 sLiability relevant
Structural monitoring0.01 m < HNSE < 1 mLowLowTBDTTA ≥ 30 sLiability relevant
Fleet managementHNSE ≥ 10 mHighLowTBDTTA ≥ 30 sLiability relevant
Cargo monitoringHNSE ≥ 10 mHighLowTBDTTA ≥ 30 sLiability relevant
Energy chargingHNSE ≥ 10 mHighLowTBDTTA ≥ 30 sLiability relevant
Infrastructure chargingHNSE ≥ 10 mHighHighTBDTTA ≥ 30 sLiability relevant
Hazardous cargo monitoring1 m < HNSE < 10 mHighHighTBD10 s < TTA < 30 sLiability relevant
Passenger informationHNSE < 100 mALTE < 5 m95%N/ATBDN/ANon-safety and non-liability relevant
Table 3. Basic functions of Inertial Navigation System (INS)/Global Navigation Satellite Systems (GNSS) of the VectorNav company.
Table 3. Basic functions of Inertial Navigation System (INS)/Global Navigation Satellite Systems (GNSS) of the VectorNav company.
ParameterVN-100VN-200VN-300
IMUYesYesYes
Magnetic headingYesYesYes
INSYesYesYes
GNSS compassNoNoYes
Table 4. Technical data of the VectorNav devices.
Table 4. Technical data of the VectorNav devices.
Navigation ParameterVN-100VN-200VN-300
Range (heading, roll)±180°±180°±180°
Range (pitch)±90°±90°±90°
Static accuracy (heading, GPS compass)--0.3° RMS
Static accuracy (heading, magnetic)2° RMS2° RMS-
Static accuracy (pitch/roll)0.5° RMS0.5° RMS0.5° RMS
Dynamic accuracy (heading, true inertial)2° RMS0.3° RMS0.3° RMS
Dynamic accuracy (pitch/roll)1° RMS0.1° RMS0.1° RMS
Static accuracy (pitch/roll, after dynamic alignment)-0.1° RMS0.1° RMS
Angular resolution<0.05°<0.05°<0.05°
Angular repeatability<0.2°<0.1°<0.1°
Horizontal position accuracy-2.5 m RMS2.5 m RMS
Horizontal position accuracy (w/SBAS)-2 m RMS2 m RMS
Vertical position accuracy-5 m RMS5 m RMS
Vertical position accuracy (w/barometric pressure sensor)-2.5 m RMS2.5 m RMS
Position resolution-1 mm1 mm
Velocity accuracy-±0.05 m/s±0.05 m/s
Velocity resolution-1 mm/s1 mm/s
Output rate (IMU data)800 Hz800 Hz800 Hz
Output rate (navigation data)400 Hz400 Hz400 Hz
Table 5. Selected position accuracy measures. Own study based on: [66,67,68,69].
Table 5. Selected position accuracy measures. Own study based on: [66,67,68,69].
Accuracy MeasureDimensionProbabilityDefinition
RMS1D68%The root mean squared error calculated for φ, λ or h.
DRMS2D63–68%The distance root mean squared error calculated for φ, λ, (h).
3D
2DRMS2D95–95%Twice the DRMS.
3D
CEP2D50%The radius of circle centred at the true position, containing the position estimate with probability of 50%.
SEP3D50%The radius of sphere centred at the true position, containing the position estimate with probability of 50%.
R682D68%The radius of circle (sphere) centred at the true position, containing the position estimate with probability of 68%.
3D
R952D95%The radius of circle (sphere) centred at the true position, containing the position estimate with probability of 95%.
3D
where φ—geodetic (geographic) latitude; λ—geodetic (geographic) longitude; h—ellipsoidal height.
Table 6. Predictable positioning accuracy of VN-200 and VN-300 systems during Inertial Navigation System (INS) measurements in Gdańsk in sections no. 1 and 5.
Table 6. Predictable positioning accuracy of VN-200 and VN-300 systems during Inertial Navigation System (INS) measurements in Gdańsk in sections no. 1 and 5.
Statistics of Position ErrorSection No. 1Section No. 5
V = 40 km/hV = 80 km/hV = 100 km/hV = 40 km/hV = 80 km/hV = 100 km/h
VN-200VN-300VN-200VN-300VN-200VN-300VN-200VN-300VN-200VN-300VN-200VN-300
Number of measurements15474521407348
RMS (h)6.88 m0.32 m5.34 m0.37 m5.01 m0.62 m6.88 m0.32 m5.34 m0.37 m5.01 m0.62 m
DRMS (2D)3.61 m1.54 m2.83 m1.19 m2.28 m1.19 m3.61 m1.54 m2.83 m1.19 m2.28 m1.19 m
2DRMS (2D)7.22 m3.07 m5.65 m2.37 m4.57 m2.38 m7.22 m3.07 m5.65 m2.37 m4.57 m2.38 m
DRMS (3D)7.77 m1.57 m6.05 m1.24 m5.51 m1.34 m7.77 m1.57 m6.05 m1.24 m5.51 m1.34 m
CEP (2D)3.42 m1.54 m2.87 m1.14 m2.27 m1.14 m3.42 m1.54 m2.87 m1.14 m2.27 m1.14 m
R68 (2D)4.10 m1.57 m3.09 m1.19 m2.53 m1.16 m4.10 m1.57 m3.09 m1.19 m2.53 m1.16 m
R95 (2D)4.58 m1.85 m3.44 m1.28 m3.11 m1.42 m4.58 m1.85 m3.44 m1.28 m3.11 m1.42 m
SEP (3D)8.01 m1.56 m5.88 m1.21 m5.12 m1.26 m8.01 m1.56 m5.88 m1.21 m5.12 m1.26 m
R68 (3D)8.22 m1.60 m6.61 m1.25 m6.84 m1.38 m8.22 m1.60 m6.61 m1.25 m6.84 m1.38 m
R95 (3D)9.90 m1.87 m8.06 m1.39 m8.24 m1.48 m9.90 m1.87 m8.06 m1.39 m8.24 m1.48 m
Table 7. Predictable positioning accuracy of VN-200 and VN-300 systems during Inertial Navigation System (INS) measurements in Gdańsk in sections no. 2 and 4.
Table 7. Predictable positioning accuracy of VN-200 and VN-300 systems during Inertial Navigation System (INS) measurements in Gdańsk in sections no. 2 and 4.
Statistics of Position ErrorSection No. 2Section No. 4
V = 40 km/hV = 80 km/hV = 100 km/hV = 40 km/hV = 80 km/hV = 100 km/h
VN-200VN-300VN-200VN-300VN-200VN-300VN-200VN-300VN-200VN-300VN-200VN-300
Number of measurements2201038423711193
RMS (h)5.43 m0.33 m8.63 m0.78 m8.57 m0.85 m3.98 m0.36 m6.00 m0.52 m6.93 m0.76 m
DRMS (2D)2.44 m1.14 m3.15 m1.27 m2.57 m1.05 m3.17 m0.82 m2.19 m0.82 m2.22 m0.76 m
2DRMS (2D)4.87 m2.29 m6.31 m2.53 m5.14 m2.11 m6.33 m1.64 m4.37 m1.65 m4.44 m1.53 m
DRMS (3D)5.95 m1.19 m9.19 m1.49 m8.94 m1.35 m5.08 m0.90 m6.38 m0.97 m7.28 m1.08 m
CEP (2D)2.39 m1.12 m3.42 m1.25 m2.79 m0.97 m2.89 m0.79 m1.90 m0.81 m2.07 m0.74 m
R68 (2D)2.62 m1.18 m3.62 m1.31 m2.96 m1.13 m3.10 m0.84 m2.30 m0.88 m2.31 m0.79 m
R95 (2D)3.39 m1.46 m3.95 m1.46 m3.13 m1.35 m4.59 m1.06 m3.30 m1.02 m3.20 m0.85 m
SEP (3D)6.01 m1.12 m9.29 m1.31 m9.62 m1.20 m4.68 m0.87 m7.04 m0.95 m7.93 m1.08 m
R68 (3D)6.79 m1.21 m9.62 m1.60 m10.02 m1.32 m5.37 m0.95 m7.26 m1.05 m8.65 m1.12 m
R95 (3D)7.84 m1.57 m10.57 m1.96 m10.74 m1.91 m8.61 m1.17 m8.00 m1.26 m8.90 m1.19 m
Table 8. Predictable positioning accuracy of VN-200 and VN-300 systems during Inertial Navigation System (INS) measurements in Gdańsk in section no. 3.
Table 8. Predictable positioning accuracy of VN-200 and VN-300 systems during Inertial Navigation System (INS) measurements in Gdańsk in section no. 3.
Statistics of Position ErrorFirst SeriesSecond SeriesThird Series
VN-200VN-300VN-200VN-300VN-200VN-300
Number of measurements9680100
RMS (h)5.10 m0.34 m6.04 m0.22 m5.22 m0.91 m
DRMS (2D)2.59 m0.99 m2.75 m0.95 m2.42 m0.94 m
2DRMS (2D)5.18 m1.97 m5.49 m1.91 m4.84 m1.88 m
DRMS (3D)5.72 m1.04 m6.63 m0.98 m5.75 m1.31 m
CEP (2D)2.34 m1.05 m2.76 m0.97 m2.34 m0.88 m
R68 (2D)2.56 m1.08 m2.87 m1.03 m2.64 m1.01 m
R95 (2D)4.25 m1.15 m3.49 m1.13 m3.04 m1.20 m
SEP (3D)5.35 m1.09 m6.02 m1.02 m4.77 m1.32 m
R68 (3D)5.57 m1.14 m7.15 m1.07 m5.33 m1.38 m
R95 (3D)9.68 m1.29 m9.69 m1.14 m10.42 m1.57 m
Table 9. Predictable positioning accuracy of VN-200 and VN-300 systems during Inertial Navigation System (INS) measurements in Gdańsk in section no. 6.
Table 9. Predictable positioning accuracy of VN-200 and VN-300 systems during Inertial Navigation System (INS) measurements in Gdańsk in section no. 6.
Statistics of Position Error1st Series2nd Series
VN-200VN-300VN-200VN-300
Number of measurements4175
RMS (h)5.52 m0.41 m4.84 m0.62 m
DRMS (2D)1.62 m1.48 m2.40 m1.35 m
2DRMS (2D)3.24 m2.95 m4.80 m2.69 m
DRMS (3D)5.76 m1.53 m5.41 m1.48 m
CEP (2D)1.30 m1.30 m2.37 m1.28 m
R68 (2D)1.60 m1.52 m2.55 m1.54 m
R95 (2D)2.57 m2.24 m3.23 m1.85 m
SEP (3D)4.54 m1.47 m5.30 m1.44 m
R68 (3D)6.63 m1.53 m5.96 m1.70 m
R95 (3D)8.91 m2.29 m8.03 m1.98 m
Table 10. Predictable positioning accuracy of VN-200 and VN-300 systems during Inertial Navigation System (INS) measurements in Gdańsk in section no. 7.
Table 10. Predictable positioning accuracy of VN-200 and VN-300 systems during Inertial Navigation System (INS) measurements in Gdańsk in section no. 7.
Statistics of Position ErrorV = 120 km/h
VN-200VN-300
Number of measurements102
RMS (h)7.57 m0.76 m
DRMS (2D)3.36 m1.04 m
2DRMS (2D)6.71 m2.07 m
DRMS (3D)8.28 m1.28 m
CEP (2D)3.46 m0.98 m
R68 (2D)3.79 m1.04 m
R95 (2D)3.98 m1.32 m
SEP (3D)8.39 m1.09 m
R68 (3D)9.14 m1.27 m
R95 (3D)9.65 m1.77 m
Table 11. Predictable positioning accuracy of VN-200 and VN-300 systems during Inertial Navigation System (INS) measurements in Gdańsk in measurement laps.
Table 11. Predictable positioning accuracy of VN-200 and VN-300 systems during Inertial Navigation System (INS) measurements in Gdańsk in measurement laps.
Statistics of Position Error1st Lap2nd Lap3rd Lap
VN-200VN-300VN-200VN-300VN-200VN-300
Number of measurements888516377
RMS (h)5.33 m0.37 m6.63 m0.58 m6.73 m0.81 m
DRMS (2D)2.80 m1.16 m2.62 m1.13 m2.43 m0.99 m
2DRMS (2D)5.60 m2.33 m5.24 m2.26 m4.85 m1.98 m
DRMS (3D)6.02 m1.22 m7.13 m1.27 m7.15 m1.28 m
CEP (2D)2.54 m1.02 m2.48 m1.07 m2.38 m0.89 m
R68 (2D)2.90 m1.15 m2.90 m1.19 m2.68 m1.05 m
R95 (2D)4.52 m1.63 m3.74 m1.80 m3.16 m1.35 m
SEP (3D)5.57 m1.05 m7.06 m1.14 m7.11 m1.19 m
R68 (3D)6.97 m1.22 m7.96 m1.26 m8.51 m1.30 m
R95 (3D)8.91 m1.76 m9.91 m1.96 m10.36 m1.73 m

Share and Cite

MDPI and ACS Style

Specht, M.; Specht, C.; Dąbrowski, P.; Czaplewski, K.; Smolarek, L.; Lewicka, O. Road Tests of the Positioning Accuracy of INS/GNSS Systems Based on MEMS Technology for Navigating Railway Vehicles. Energies 2020, 13, 4463. https://doi.org/10.3390/en13174463

AMA Style

Specht M, Specht C, Dąbrowski P, Czaplewski K, Smolarek L, Lewicka O. Road Tests of the Positioning Accuracy of INS/GNSS Systems Based on MEMS Technology for Navigating Railway Vehicles. Energies. 2020; 13(17):4463. https://doi.org/10.3390/en13174463

Chicago/Turabian Style

Specht, Mariusz, Cezary Specht, Paweł Dąbrowski, Krzysztof Czaplewski, Leszek Smolarek, and Oktawia Lewicka. 2020. "Road Tests of the Positioning Accuracy of INS/GNSS Systems Based on MEMS Technology for Navigating Railway Vehicles" Energies 13, no. 17: 4463. https://doi.org/10.3390/en13174463

APA Style

Specht, M., Specht, C., Dąbrowski, P., Czaplewski, K., Smolarek, L., & Lewicka, O. (2020). Road Tests of the Positioning Accuracy of INS/GNSS Systems Based on MEMS Technology for Navigating Railway Vehicles. Energies, 13(17), 4463. https://doi.org/10.3390/en13174463

Note that from the first issue of 2016, this journal uses article numbers instead of page numbers. See further details here.

Article Metrics

Back to TopTop