Comparison of the Effects of Industrial Demand Side Management and Other Flexibilities on the Performance of the Energy System
Abstract
1. Introduction
2. Materials and Methods
2.1. Basic Functionality of the Dispatch Model
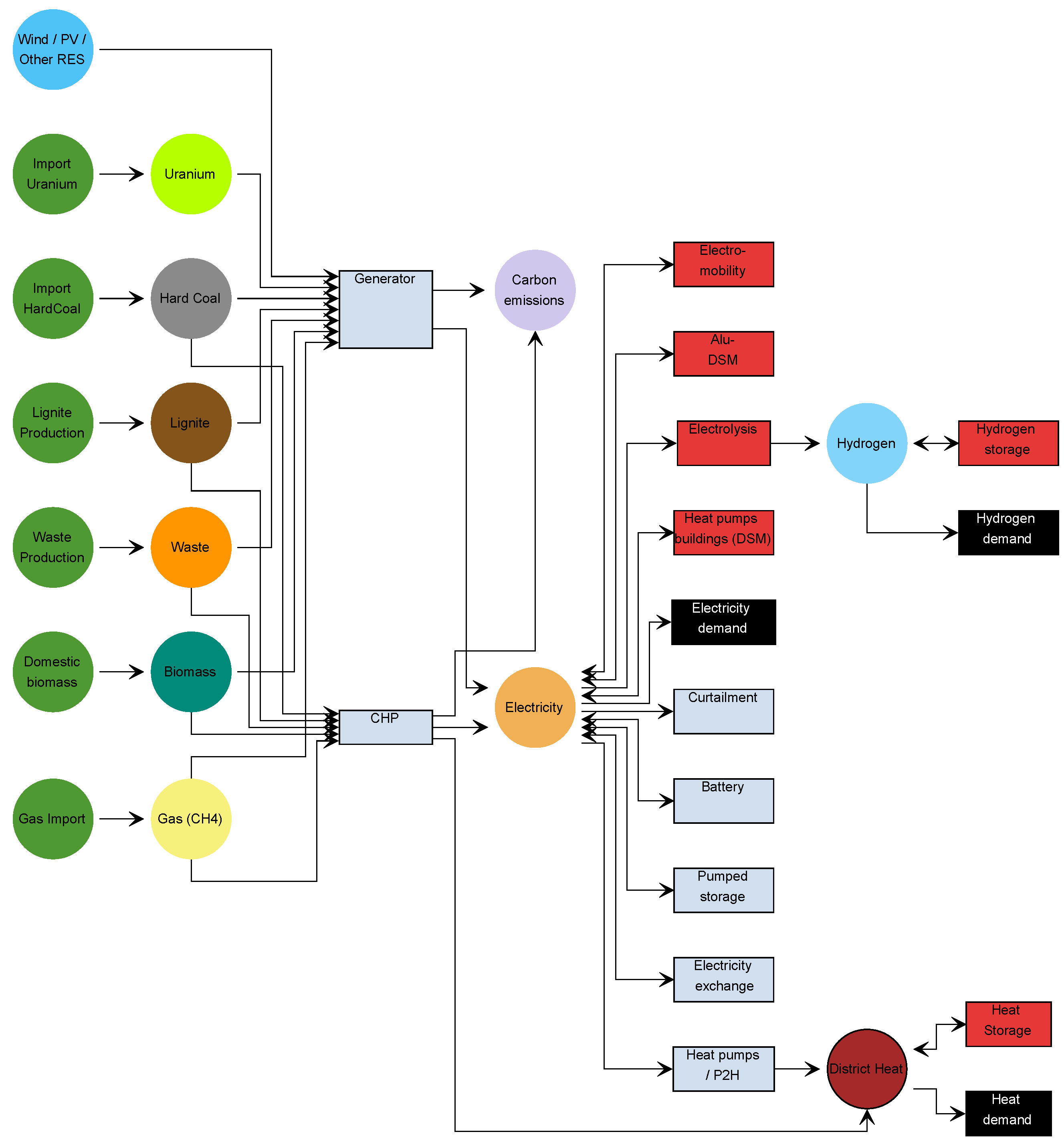
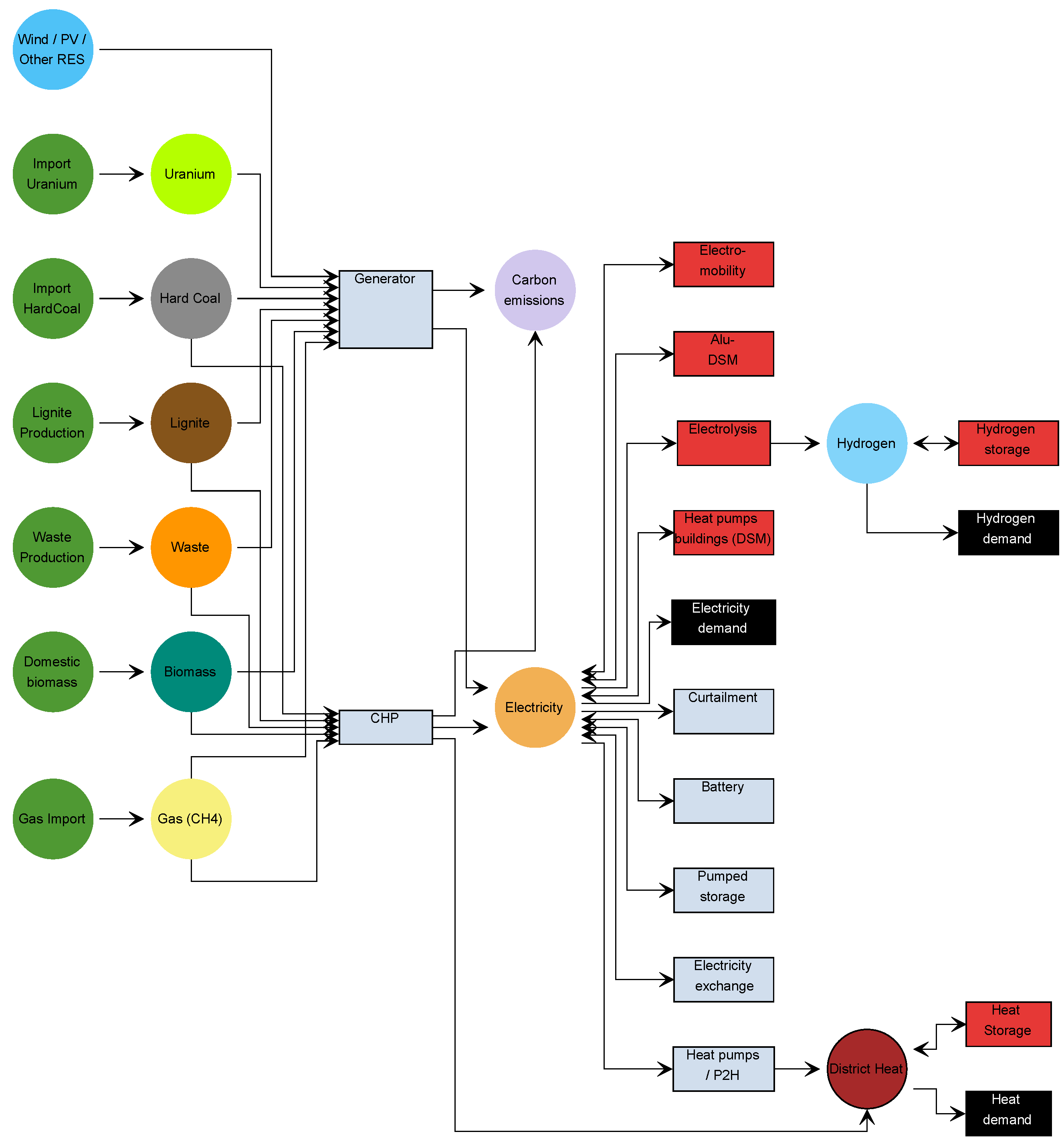
2.1.1. Structure and Objective
2.1.2. Underlying Framework
2.2. Data
2.2.1. Underlying Scenario
2.2.2. Supplementary Data
2.3. Depiction of Flexibilities
2.3.1. Pump Storage and Battery Storage
2.3.2. Coupling to Adjacent Sectors via P2G and P2H
2.3.3. Heat Pumps Buildings
2.3.4. Aluminium Electrolysis as Exemplary Industrial DSM Potential
2.3.5. Electromobility
2.4. Configurations of Performed Simulations
3. Results—The Effects of Different Flexibilities
3.1. Effects of Flexibilities on Fuel and Carbon Costs
3.2. Effects of Flexibilities on Curtailment
3.3. Effects of Flexibilities on Carbon Dioxide Emissions
3.4. Interplay of Different Flexibilities
4. Discussion
4.1. Effects on Costs
4.2. Effects on Curtailment
4.3. Effects on Carbon Dioxide Emissions
4.4. Limitations
5. Conclusions
Author Contributions
Funding
Conflicts of Interest
Abbreviations
| CHP | combined heat and power plant |
| CO2 | carbon dioxide |
| CO2_eq | carbon dioxide equivalent |
| CCS | carbon capture and storage |
| DHN | district heating networks |
| DSM | demand side management |
| ESM | Energy Supply Model |
| E2P-ratio | energy to power ratio |
| H2 | hydrogen |
| LP | linear programming |
| oemof | Open Energy Modelling Framework |
| OPSD | Open Power System Data |
| renpass | Renewable Energy Pathways Simulation System |
| PV | photovoltaics |
| PyPSA | Python for Power System Analysis |
| PyPSA-EUR | Open Optimisation Model of the European Transmission System |
| P2H | Power-to-Heat |
| P2G | Power-to-Gas |
| WISEE | Wuppertal Institute System Model Architecture for Energy and Emission Scenarios |
References
- Kondziella, H.; Bruckner, T. Flexibility requirements of renewable energy based electricity systems—A review of research results and methodologies. Renew. Sustain. Energy Rev. 2016, 53, 10–22. [Google Scholar] [CrossRef]
- Huber, M.; Dimkova, D.; Hamacher, T. Integration of wind and solar power in Europe: Assessment of flexibility requirements. Energy 2014, 69, 236–246. [Google Scholar] [CrossRef]
- Maia, L.K.K.; Zondervan, E. Optimization of energy storage and system flexibility in the context of the energy transition: Germany’s power grid as a case study. BMC Energy 2019, 1, 9. [Google Scholar] [CrossRef]
- Hilpert, S. Effects of Decentral Heat Pump Operation on Electricity Storage Requirements in Germany. Energies 2020, 11, 2878. [Google Scholar] [CrossRef]
- Finck, C.; Li, R.; Kramer, R.; Zeiler, W. Quantifying demand flexibility of power-to-heat and thermal energy storage in the control of building heating systems. Appl. Energy 2018, 209, 409–425. [Google Scholar] [CrossRef]
- Luca de Tena, D.; Pregger, T. Impact of electric vehicles on a future renewable energy-based power system in Europe with a focus on Germany. Int. J. Energy Res. 2018, 42, 2670–2685. [Google Scholar] [CrossRef]
- Gunkel, P.; Bergaentzlé, C.; Jensen, I.; Scheller, F. From passive to active: Flexibility from electric vehicles in the context of transmission system development. Appl. Energy 2020, 277, 115526. [Google Scholar] [CrossRef]
- Jabir, H.; Teh, J.; Ishak, D.; Abunima, H. Impacts of Demand-Side Management on Electrical Power Systems: A Review. Energies 2018, 11, 1050. [Google Scholar] [CrossRef]
- Nebel, A. Auswirkung Einer übergeordneten Steuerung Dezentraler Elektrischer Anlagen auf die Höhe des Konventionellen Positiven Redispatcheinsatzes in Deutschland. Ph.D. Thesis, Bergische Universität Wuppertal, Berlin, Germany, 2019. [Google Scholar]
- Lund, P.D.; Lindgren, J.; Mikkola, J.; Salpakari, J. Review of energy system flexibility measures to enable high levels of variable renewable electricity. Renew. Sustain. Energy Rev. 2015, 45, 785–807. [Google Scholar] [CrossRef]
- Brown, T.; Schlachtberger, D.; Kies, A.; Schramm, S.; Greiner, M. Synergies of sector coupling and transmission reinforcement in a cost-optimised, highly renewable European energy system. Energy 2018, 160, 720–739. [Google Scholar] [CrossRef]
- Krüger, C.; Buddeke, M.; Merten, F.; Nebel, A. Modelling the interdependencies of storage, DSM and grid-extension for Europe. In Proceedings of the 12th International Conference on the European Energy Market (EEM), Lisbon, Portugal, 19–22 May 2015; Inst. of Electrical and Electronics Engineers: New York, NY, USA, 2015. [Google Scholar] [CrossRef]
- Gerbert, P.; Herhold, P.; Burchardt, J.; Schönberger, S.; Rechenmacher, F.; Kirchner, A.; Kemmler, A.; Wünsch, M. Klimapfade für Deutschland; BCG, The Boston Consulting Group: Boston, MA, USA, 2018. [Google Scholar]
- Ringkjøb, H.K.; Haugan, P.M.; Solbrekke, I.M. A review of modelling tools for energy and electricity systems with large shares of variable renewables. Renew. Sustain. Energy Rev. 2018, 96, 440–459. [Google Scholar] [CrossRef]
- Morrison, R. Energy system modeling: Public transparency, scientific reproducibility, and open development. Energy Strategy Rev. 2018, 20, 49–63. [Google Scholar] [CrossRef]
- Brown, T.; Hörsch, J.; Schlachtberger, D. PyPSA: Python for Power System Analysis. J. Open Res. Softw. 2018, 6, 4. [Google Scholar] [CrossRef]
- 2020. Available online: https://oemof.readthedocs.io/en/latest/ (accessed on 15 July 2020).
- Wiese, F. Renpass Renewable Energy Pathways Simulation System-Open Source as an Approach to Meet Challenges in Energy Modeling. Ph.D. Thesis, Technical University of Denmark, Lyngby, Denmark, 2015. [Google Scholar]
- 2020. Available online: https://wiki.openmod-initiative.org/wiki/Open_Models (accessed on 13 July 2020).
- Hörsch, J.; Hofmann, F.; Schlachtberger, D.; Brown, T. PyPSA-Eur: An Open Optimisation Model of the European Transmission System. Energy Strategy Rev. 2018, 22, 207–215. [Google Scholar] [CrossRef]
- Repenning, J.; Matthes, F.C.; Eichhammer, W.; Braungardt, S.; Athmann, U.; Ziesing, H.J. Klimaschutzszenario 2050. Studie im Auftrag des Bundesministeriums für Umwelt, Naturschutz, Bau und Reaktorsicherheit (BMUB) 2. Modellierungsrunde, Öko-Institut e.V.; Fraunhofer ISI: Berlin, Germany, 2015. [Google Scholar]
- Günther, J.; Lehmann, H.; Lorenz, U.; Purr, K. Den Weg zu Einem Treibhausgasneutralen Deutschland Ressourcenschonend Gestalten; Technical Report; Umweltbundesamt: Dessau-Roßlau, Germany, 2017. [Google Scholar]
- Nitsch, J. Erfolgreiche Energiewende nur mit Verbesserter Energieeffizienz und Einem Klimagerechten Energiemarkt—Aktuelle Szenarien 2017 der Deutschen Energiever-Sorgung; Technical Report; Nitsch: Stuttgart, Germany, 2017. [Google Scholar]
- Henning, H.M.; Palzer, A. Was Kostet Die Energiewende? Wege zur Transformation des Deutschen Energiesystems bis 2050; Technical Report; Fraunhofer-Institut für Solare Energiesysteme ISE: Freiburg, Germany, 2015. [Google Scholar]
- Bründlinger, T.; König, J.E.; Frank, O.; Gründig, D.; Jugel, C.; Kraft, P.; Krieger, O.; Mischinger, S.; Prein, D.P.; Seidl, H.; et al. Leitstudie Integrierte Energiewende; Technical Report; Deutsche Energie-Agentur GmbH (DENA): Berlin, Germany, 2018. [Google Scholar]
- Samadi, S.; Fischedick, M.; Lechtenböhmer, S. Vergleich der BDI-Klimapfadestudie mit anderen Energieszenarien für Deutschland. Energiewirtschaftliche Tagesfragen 2018, 68, 52–57. [Google Scholar]
- Open Power System Data. Data Package Conventional Power Plants; Version 2018-12-20; (Primary data from various sources, for a complete list see URL); OPSD: Berlin, Germany, 2018. [Google Scholar]
- Gerhardt, N.; Böttger, D.; Trost, T.; Scholz, A.; Pape, C.; Härtel, P.; Ganal, I. Analyse eines Europäischen –95%-Klimazielszenarios über mehrere Wetterjahre Teilbericht im Rahmen des Projektes: Klimawirksamkeit; Teilbericht, Fraunhofer IWES: Kassel, Germany, 2017. [Google Scholar]
- Huneke, F.; Linkenheil, C.P.; Niggemeier, M. Robustheit des Stromsystems bei Extremwetter; Technical Report; Energy Brainpool GmbH & Co. KG: Berlin, Germany, 2017. [Google Scholar]
- Open Power System Data. Data Package for Load, Wind and Solar, Prices in Hourly Resolution; OPSD: Berlin, Germany, 2019. [Google Scholar]
- Kies, A.; Chattopadhyay, K.; von Bremen, L.; Lorenz, E.; Heinemann, D. RESTORE 2050 Work Package Report D12: Simulation of Renewable Feed-in for Power System Studies; Institute of Physics, University of Oldenburg: Oldenburg, Germany, 2016. [Google Scholar]
- Ruhnau, O. Heat, Wind, and Sun. The Impacts of Electricity-Heat Sector Coupling on the Power System Integration of Variable Renewable Energy Sources; Fakultät für Wirtschaftswissenschaften an der RWTH Aachen: Aachen, Germany, 2017. [Google Scholar]
- Open Power System Data. Data Package Simulated Hourly Country-aggregated Heat Demand and COP Time Series; OPSD: Berlin, Germany, 2019. [Google Scholar]
- Conrad, J.; Schmid, T.; Pellinger, C. Erzeugung von Fernwärmelastgängen aus Temperaturprofilen. ET Energiewirtschaftliche Tagesfragen 2015, 9, 52–54. [Google Scholar]
- Kunz, F.; Kendziorski, M.; Schill, W.P.; Weibezahn, J.; Zepter, J.; von Hirschhausen, C.; Hauser, P.; Zech, M.; Möst, D.; Heidari, S.; et al. Electricity, Heat and Gas Sector Data for Modelling the German System; Technical Report; DIW: Berlin, Germany, 2017. [Google Scholar]
- Lechtenböhmer, S.; Schneider, C.; Yetano Roche, M.; Höller, S. Re-Industrialisation and Low-Carbon Economy—Can They Go Together? Results from Stakeholder-Based Scenarios for Energy-Intensive Industries in the German State of North Rhine Westphalia. Energies 2015, 8, 11404–11429. [Google Scholar] [CrossRef]
- Hauck, H. Aluminium-Flex-Elektrolyse als Virtueller Stromspeicher; Trimet Aluminium SE: Essen, Germany, 2017. [Google Scholar]
- Kleinhans, D. Towards a systematic characterization of the potential of demand side management. arXiv 2014, arXiv:1401.4121. [Google Scholar]
- Drosihn, D. Übersicht zur Entwicklung der Energiebedingten Emissionen und Brennstoffeinsätze in Deutschland 1990–2018; Technical Report; Umweltbundesamt: Dessau-Roßlau, Germany, 2020. [Google Scholar]
- Fachgebiet V 1.5—Energiedaten. Zeitreihen zur Entwicklung der Erneuerbaren Energien in Deutschland; Technical Report; Umweltbundesamt: Dessau-Roßlau, Germany, 2020. [Google Scholar]








| Final Demand | Unit | 2015 | 2020 | 2030 | 2040 | 2050 |
|---|---|---|---|---|---|---|
| Electricity (classic applications and individual heat pumps) | TWhel | 515 | 496 | 487 | 481 | 459 |
| Electricity demand for electromobility | TWhel | 1 | 19 | 51 | 88 | |
| Electricity import | TWhel | 33 | 19 | 56 | 89 | 82 |
| Electricity export | TWhel | 83 | 61 | 54 | 65 | 86 |
| Heat demand in DHN (provided by P2H and CHP) | TWhth | 81 | 94 | 111 | 116 | 100 |
| Hydrogen demand, generated nationally | TWh H2 | 1 | 4 | 12 | 51 |
| Flexibility | Model Representation | Installed Capacity in GWel | E2P-Ratio | Category | ||||
|---|---|---|---|---|---|---|---|---|
| 2020 | 2025 | 2030 | 2040 | 2050 | ||||
| Pumped storage | Storage unit | 6.6 | 7.2 | 7.8 | 7.8 | 7.8 | Ø5.8 | Reference |
| Li-Ion Batteries | Storage unit | 1.2 | 4.7 | 8.2 | 17.2 | 22.2 | Ø1.3 | Reference |
| Aluminium electrolysis | Load shifting (DSM) | 0.275 | 0.275 | 0.275 | 0.275 | 0.275 | 48 | Alu |
| Heat pumps in DHN | Heat generator and storage | 0.4 | 1.1 | 1.8 | 3.6 | 4.0 | f(t) | P2H |
| Electric heaters in DHN | Heat generator and storage | 0.6 | 1.8 | 2.9 | 6.3 | 11.0 | f(t) | P2H |
| Heat pumps buildings | Load shifting (DSM) | 5.7 | 10.7 | 15.7 | 24.3 | 25.7 | 4 | P2H |
| H2 electrolysis | H2 generation and buffer | 0.3 | 0.6 | 0.8 | 2.5 | 11.0 | 24 | P2G |
| Electromobility | Controlled charging (DSM) | 2.5 | 14.2 | 25.8 | 74.1 | 141.3 | 12 | Emob |
| Reference | Flex_Alu | Flex_P2H | Flex_P2G | Flex_Emob | Flex_all | |
|---|---|---|---|---|---|---|
| Pumped storage | x | x | x | x | x | x |
| Li-Ion-Batteries | x | x | x | x | x | x |
| Aluminium electrolysis | x | x | ||||
| Heat pumps in DHN | x | x | ||||
| Electric heaters in DHN | x | x | ||||
| Heat pumps buildings | x | x | ||||
| H2 electrolysis | x | x | ||||
| Electromobility | x | x |
| 2020 | 2025 | 2030 | 2040 | 2050 | |
|---|---|---|---|---|---|
| Reference | 212.5 | 173.1 | 103.2 | 47.1 | 5.3 |
| Flex_all | 212.0 | 167.7 | 100.8 | 41.3 | 5.3 |
© 2020 by the authors. Licensee MDPI, Basel, Switzerland. This article is an open access article distributed under the terms and conditions of the Creative Commons Attribution (CC BY) license (http://creativecommons.org/licenses/by/4.0/).
Share and Cite
Nebel, A.; Krüger, C.; Janßen, T.; Saurat, M.; Kiefer, S.; Arnold, K. Comparison of the Effects of Industrial Demand Side Management and Other Flexibilities on the Performance of the Energy System. Energies 2020, 13, 4448. https://doi.org/10.3390/en13174448
Nebel A, Krüger C, Janßen T, Saurat M, Kiefer S, Arnold K. Comparison of the Effects of Industrial Demand Side Management and Other Flexibilities on the Performance of the Energy System. Energies. 2020; 13(17):4448. https://doi.org/10.3390/en13174448
Chicago/Turabian StyleNebel, Arjuna, Christine Krüger, Tomke Janßen, Mathieu Saurat, Sebastian Kiefer, and Karin Arnold. 2020. "Comparison of the Effects of Industrial Demand Side Management and Other Flexibilities on the Performance of the Energy System" Energies 13, no. 17: 4448. https://doi.org/10.3390/en13174448
APA StyleNebel, A., Krüger, C., Janßen, T., Saurat, M., Kiefer, S., & Arnold, K. (2020). Comparison of the Effects of Industrial Demand Side Management and Other Flexibilities on the Performance of the Energy System. Energies, 13(17), 4448. https://doi.org/10.3390/en13174448
