Development and Parameters Analysis of Hydraulic Controlled Rotary Valve Excitation System †
Abstract
:1. Introduction
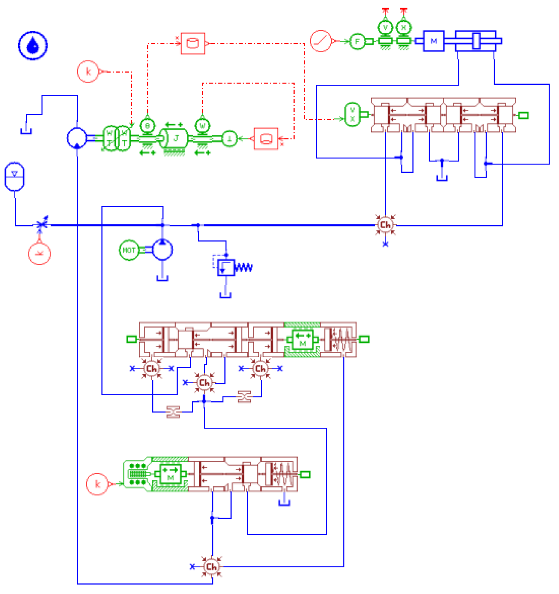
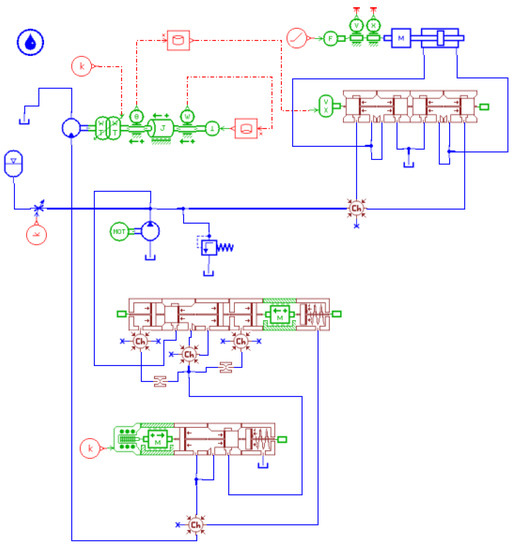
2. System Design Overview
3. Modeling of the System
4. Simulation Results and Parameters Analysis
4.1. The Influence of Different Spool Rotation Speeds on the Excitation Waveform
4.2. The Influence of Different Oil Supply Pressures on the Excitation Waveform
4.3. The Influence of Different Orifice Numbers on the Excitation Waveform
4.4. The Influence of Different Orifice Shapes on the Excitation Waveform
4.5. The Influence of Different Orifice Axial Lengths on the Excitation Waveform
4.6. The Influence of Different Transient Flow Torques on the Excitation Waveform
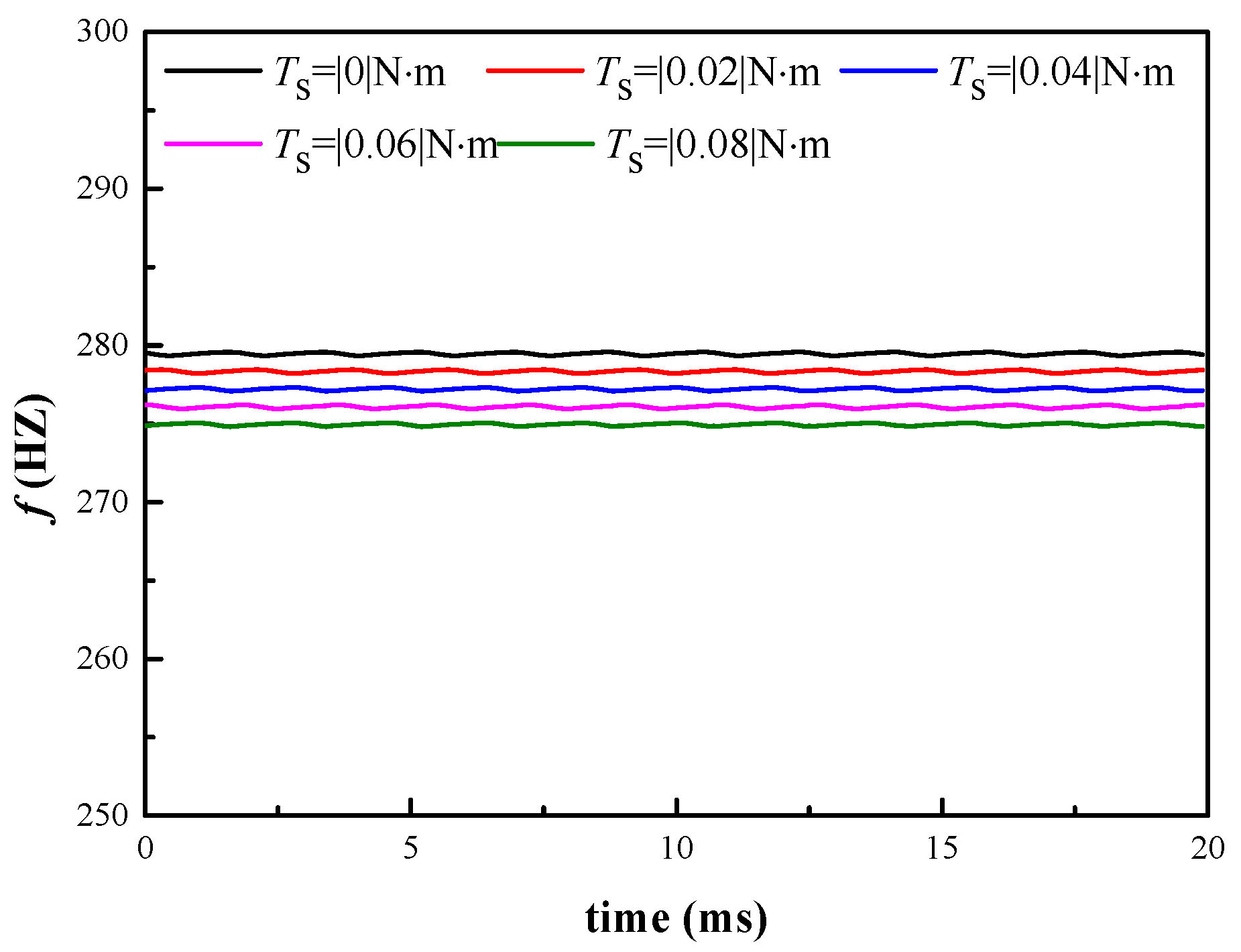
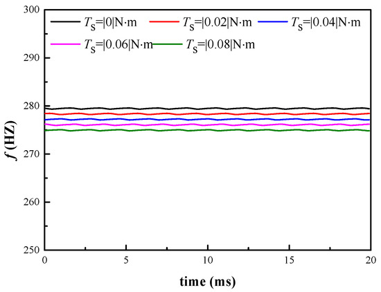
4.7. The Influence of Different Loads on the Excitation Waveform
5. Experimental Tests
6. Conclusions
- The proposed HCRV excitation system can achieve a high reversing frequency (300 HZ) and integrate the system more tightly. It is appropriate for electro-hydraulic excitation systems.
- The spool rotation speed is positive relative to the proportional flow control valve opening and the oil supply pressure.
- Parameters such as the spool rotation speed, oil supply pressure, orifice number, orifice axial length, and load have relatively obvious effects on the vibration waveform, while the orifice shape and transient flow torque have little influence on the waveform.
- The supply pressure, orifice number, and orifice shape have greater effects on the vibration reversing frequency, and the reversing frequency is proportional to the variation of the orifice number. The orifice axial length, transient flow torque, and load have almost no effects on the vibration reversing frequency.
- The external load has little effect on the vibration reversing frequency, which reflects the load adaptability of the HCRV excitation system.
Author Contributions
Funding
Acknowledgments
Conflicts of Interest
References
- Kim, J.W.; Xuan, D.J.; Kim, Y.-B. Design of a forced control system for a dynamic road simulator using QFT. Int. J. Automot. Technol. 2008, 9, 37–43. [Google Scholar] [CrossRef]
- Chen, C.; Ricles, J.M. Improving the inverse compensation method for real-time hybrid simulation through a dual compensation scheme. Earthq. Eng. Struct. Dyn. 2009, 38, 1237–1255. [Google Scholar] [CrossRef]
- Rosas, D.I.; Velazquez, V.K.; Olivares, F.L.; Camacho, T.A.; Williams, I. Methodology to assess quality of estimated disturbances in active disturbance rejection control structure for mechanical system. ISA Trans. 2017, 70, 238–247. [Google Scholar] [CrossRef] [PubMed]
- Severn, R.T. The development of shaking tables—A historical note. Earthq. Eng. Struct. Dyn. 2011, 40, 195–213. [Google Scholar] [CrossRef]
- Stroud, R.C.; Hamma, G.A.; Underwood, M.A. A review of multi-axis/multi-exciter vibration technology. Sound Vib. 1996, 30, 20–27. [Google Scholar]
- Li, Q.P. Research on the Key Technologies of Direct Drive Servo Valve. Ph.D. Thesis, Zhejiang University, Hangzhou, China, 2005. [Google Scholar]
- Nascutiu, L. Voice Coil Actuator for hydraulic servo valves with high transient performances. In Proceedings of the 2006 IEEE International Conference on Automation, Quality and Testing, Robotics, Cluj-Napoca, Romania, 25–28 May 2006; pp. 185–190. [Google Scholar]
- Sallas, J.J. Low Inertia Servo Valve. U.S. Patent 5,467,800, 21 November 1995. [Google Scholar]
- Leonard, M.B. Rotary Servo Valve. U.S. Patent 5,954,093, 21 September 1999. [Google Scholar]
- David, G.; Ed, W.; Chris, W. Rotary Disc Valve. UK Patent GB 2,398,856 A, 24 August 2004. [Google Scholar]
- Lu, J.-x.; Li, S.-L.; Jiao, Z.X. A limited-angle rotating of electro-hydraulic servo-valve. Hydraul. Pneum. Seals 2005, 4, 40–42. [Google Scholar]
- Zhang, G.Q.; Chang, Y.D. Bidirectional polarized proportional electromagnet and its static and dynamic characteristics. Explos.-Proof Electr. Appar. 1989, 4, 28–32. [Google Scholar]
- Ruan, J.; Pei, X.; Li, S. A two-dimensional electrohydraulic digital directional valve. J. Mech. Eng. 2000, 36, 86–89. [Google Scholar] [CrossRef]
- Ruan, J.; Burton, R.T. An electrohydraulic vibration exciter using a two-dimensional valve. Proc. Inst. Mech. Eng. Part I J. Syst. Control. Eng. 2008, 223, 135–147. [Google Scholar] [CrossRef]
- Ruan, J. Electrohydraulic vibration exciter controlled by 2D valve. Chin. J. Mech. Eng. 2009, 45, 125. [Google Scholar] [CrossRef]
- Haidegger, T.; Kovács, L.; Preitl, S. Controller design solutions for long distance telesurgical applications. Int. J. Artif. Intell. 2011, 6, 48–71. [Google Scholar]
- Precup, R.-E.; Tomescu, M.-L. Stable fuzzy logic control of a general class of chaotic systems. Neural Comput. Appl. 2014, 26, 541–550. [Google Scholar] [CrossRef]
- Han, D.; Gong, G.F.; Liu, Y. New electro-hydraulic exciter based on different spools. J. Zhejiang Univ. (Eng. Sci.) 2014, 48, 757–763. [Google Scholar]
- Li, W.; Gong, G.; Wang, Y.; Zhang, Y.; Chen, Y. Modeling and analysis of hydraulic controlled rotary valve excitation system. In Proceedings of the 2019 IEEE/ASME International Conference on Advanced Intelligent Mechatronics, Hong Kong, China, 8–12 July 2019; pp. 340–345. [Google Scholar]
- Gong, G.F.; Wang, Y.C.; Li, W.J. An Integrated Machine of the Hydraulic Motor Coupled to the Rotary Valve. China Patent ZL 201810329041.3, 28 September 2018. [Google Scholar]
- Wang, H. Research on the Key Technologies of High Speed Rotary Directional Control Valve. Ph.D. Thesis, Zhejiang University, Hangzhou, China, 2016. [Google Scholar]
- Hou, Y.J.; Yuan, Q.H. Simulation analysis of the three-cylinder reciprocating pump hydraulic system controlled by rotary valve. China Petroleum Mach. 2011, 39, 15–18. [Google Scholar]
- Wu, W.R.; Huang, Q.; Wu, W.W. Simulation of high frequency excitation rotary valve with two degrees of freedom based on AMESim. World Sci.-Tech. R D 2016, 38, 1228–1233. [Google Scholar]










































| Parameter | Value |
|---|---|
| Proportional speed regulating valve | 90 L |
| Accumulator | 20 L |
| Piston diameter | 80 mm |
| Cylinder’s length of stroke | 200 mm |
| Valve spool radius r | 0.0155 m |
| Flow coefficient Cd | 0.67 |
| Fluid density ρ | 880 Kg/m3 |
| Effective bulk modulus βe | 8 × 108 Pa |
| Chambers volume Vt | 9.71 × 10−4 m3 |
| Piston effective area Ap | 4.06 × 10−3 m2 |
| Device | Specification | Title 3 |
|---|---|---|
| Variable pump | Maximum flow rate | 375 L/min |
| Proportional speed regulating valve | Maximum flow rate | 90 L/min |
| Motor | Maximum speed | 7500 r/min |
| ICP acceleration sensor | Full scale | 1000 g |
| Flowmeters | Full scale Measurement error | 315 L/min ±0.3% |
| Torque and speed sensor | Full scale Measurement error | 10 N·m 6000 r/min 0.1% |
| Arduino | Mega 2560 |
© 2020 by the authors. Licensee MDPI, Basel, Switzerland. This article is an open access article distributed under the terms and conditions of the Creative Commons Attribution (CC BY) license (http://creativecommons.org/licenses/by/4.0/).
Share and Cite
Li, W.; Gong, G.; Zhang, Y.; Liu, J.; Chen, Y.; Wang, F. Development and Parameters Analysis of Hydraulic Controlled Rotary Valve Excitation System. Energies 2020, 13, 3905. https://doi.org/10.3390/en13153905
Li W, Gong G, Zhang Y, Liu J, Chen Y, Wang F. Development and Parameters Analysis of Hydraulic Controlled Rotary Valve Excitation System. Energies. 2020; 13(15):3905. https://doi.org/10.3390/en13153905
Chicago/Turabian StyleLi, Wenjing, Guofang Gong, Yakun Zhang, Jian Liu, Yuxi Chen, and Fei Wang. 2020. "Development and Parameters Analysis of Hydraulic Controlled Rotary Valve Excitation System" Energies 13, no. 15: 3905. https://doi.org/10.3390/en13153905
APA StyleLi, W., Gong, G., Zhang, Y., Liu, J., Chen, Y., & Wang, F. (2020). Development and Parameters Analysis of Hydraulic Controlled Rotary Valve Excitation System. Energies, 13(15), 3905. https://doi.org/10.3390/en13153905

